A 4.1 GHz–9.2 GHz Programmable Frequency Divider for Ka Band PLL Frequency Synthesizer
Abstract
1. Introduction
2. Materials and Methods
2.1. Analysis of Dividers in PLL
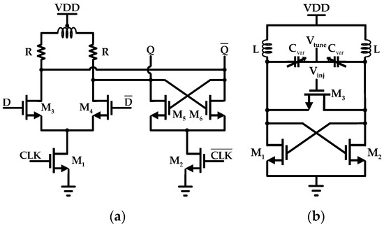
2.2. Circuit Design of MMD
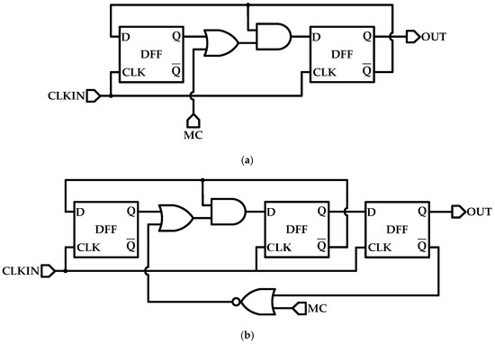
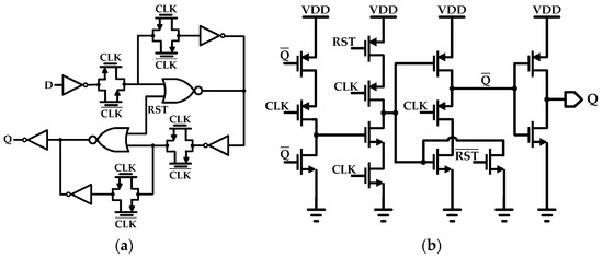
2.2.1. N/N + 1 Dual-Modulus Divider
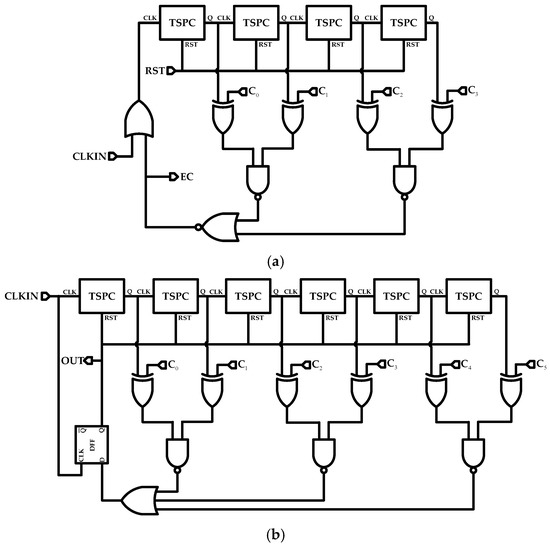
2.2.2. Program Counter and Swallow Counter
3. Measurement Results
4. Conclusions
Author Contributions
Funding
Conflicts of Interest
References
- Yoo, S.; Choi, S.; Kim, J.; Yoon, H.; Lee, Y.; Choi, J. A PVT-robust −39 dBc 1 kHz-to-100 MHz integrated-phase-noise 29 GHz injection-locked frequency multiplier with a 600 µW frequency-tracking loop using the averages of phase deviations for mm-band 5G transceivers. In Proceedings of the IEEE International Solid-State Circuits Conference (ISSCC), San Francisco, CA, USA, 5–9 February 2017; pp. 324–325. [Google Scholar]
- Liao, D.; Dai, F.F.; Nauta, B.; Klumperink, E.A.M. A 2.4-GHz 16-phase sub-sampling fractional-N PLL with robust soft loop switching. IEEE J. Solid State Circuits 2018, 53, 715–727. [Google Scholar] [CrossRef]
- Barneto, C.B.; Riihonen, T.; Turunen, M.; Anttila, L.; Fleischer, M.; Stadiuset, K.; Valkama, M. Full-duplex OFDM radar with LTE and 5G NR waveforms: Challenges, solutions, and measurements. IEEE Trans. Microw. Theory Tech. 2019, 67, 4042–4054. [Google Scholar] [CrossRef]
- Shahramian, S.; Holyoak, M.; Singh, A.; Farahani, B.J.; Baeyens, Y. A fully integrated scalable W-band phased-array module with integrated antennas, self-alignment and self-test. In Proceedings of the IEEE International Solid—State Circuits Conference (ISSCC), San Francisco, CA, USA, 11–15 February 2018; pp. 74–76. [Google Scholar]
- Shahramian, S.; Hart, A.; Tomkins, A.; Carusone, A.C.; Garcia, P.; Chevalier, P.; Voinigescu, S.P. Design of a dual W- and D-band PLL. IEEE J. Solid State Circuits 2011, 46, 1011–1022. [Google Scholar] [CrossRef]
- Jain, S.; Zhang, N.; Belostotski, L. Millimeter-wave CMOS PLL using a push-push oscillator. In Proceedings of the IEEE 30th Canadian Conference on Electrical and Computer Engineering (CCECE), Windsor, ON, Canada, 30 April–3 May 2017; pp. 1–4. [Google Scholar]
- Tsai, J.; Lin, C.; Kuo, Y. A 224–448 MHz low-power fully integrated phase-locked loop using 0.18-μm CMOS process. Microw. Opt. Technol. Lett. 2017, 59, 1750–1755. [Google Scholar] [CrossRef]
- Jany, C.; Siligaris, A.; Gonzalez-Jimenez, J.L.; Vincent, P.; Ferrari, P. A programmable frequency multiplier-by-29 architecture for millimeter wave applications. IEEE J. Solid State Circuits 2015, 50, 1669–1679. [Google Scholar] [CrossRef]
- Vaucher, C.S.; Ferencic, I.; Locher, M.; Sedvallson, S.; Voegeli, U.; Wang, Z. A family of low-power truly modular programmable dividers in standard 0.35-μm CMOS technology. IEEE J. Solid State Circuits 2000, 35, 1039–1045. [Google Scholar] [CrossRef]
- Ismaili, Z.E.; Ajib, W.; Gagnon, F.; Nabki, F. A 0.13 μm CMOS fully integrated 0.1~12 GHz frequency synthesizer for avionic SDR applications. In Proceedings of the IEEE International Symposium on Circuits and Systems (ISCAS), Baltimore, MD, USA, 28–31 May 2017; pp. 1–4. [Google Scholar]
- Wang, Y.; Wang, Y.; Wu, Z.; Quan, Z.; Liou, J.J. A programmable frequency divider with a full modulus range and 50% output duty cycle. IEEE Access 2020, 35, 102032–102039. [Google Scholar] [CrossRef]
- Kim, K.-Y.; Min, Y.-J.; Kim, S.-W.; Park, J. Low-power programmable divider with a shared counter for frequency synthesizer. IET Circuits Devices Syst. 2010, 5, 170–176. [Google Scholar] [CrossRef]
- Abdel-Hafeez, S.; Harb, S.M.; Eisenstadt, W.R. High speed digital CMOS divide-by-N fequency divider. In Proceedings of the IEEE International Symposium on Circuits and Systems, Seattle, WA, USA, 18–21 May 2008; pp. 592–595. [Google Scholar]
- Luo, J.; Zhang, L.; Zhang, L.; Wang, Y.; Yu, Z. Behavioral analysis and optimization of CMOS CML dividers for millimeter-wave applications. IEEE Trans. Circuits Syst. Ii Express Briefs 2015, 62, 256–260. [Google Scholar]
- Lin, Y.; Wang, H. Design and analysis of W-band injection-locked frequency divider using split transformer-coupled oscillator technique. IEEE Trans. Microw. Theory Tech. 2018, 66, 177–186. [Google Scholar] [CrossRef]
- Lin, Y.; Lan, K.; Wang, C.; Lin, H. 77 GHz phase-locked loop for automobile radar system in 90-nm CMOS technology. Microw. Opt. Technol. Lett. 2018, 60, 546–555. [Google Scholar] [CrossRef]
- Jiang, B.; Feng, J.; Li, W. A 3.9 mw 1–39 GHz static frequency divider employing series inductive peaking technique. In Proceedings of the IEEE International Symposium on Radio-Frequency Integration Technology, Hefei, China, 27–30 August 2014; pp. 1–3. [Google Scholar]
- Ji, X.; Yan, X.; Fengqi, G.; Guo, Y. High speed low power true single phase clock CMOS divide by 2/3 prescaler. In Proceedings of the International Conference on Circuits, Devices and Systems (ICCDS), Chengdu, China, 5–8 September 2017; pp. 80–83. [Google Scholar]
- Elkholy, A.; Saxena, S.; Nandwana, R.K.; Elshazly, A.; Hanumolu, P.K. A 2.0–5.5 GHz wide bandwidth ring-based digital fractional-N PLL with extended range multi-modulus divider. IEEE J. Solid State Circuits 2016, 51, 1771–1784. [Google Scholar] [CrossRef]
- Lin, C.; Chien, T.; Wey, C. A 5.5-GHz 1-mW full-modulus-range programmable frequency divider in 90-nm CMOS process. IEEE Trans. Circuits Syst. Ii Express Briefs 2011, 58, 550–554. [Google Scholar] [CrossRef]
- Ray, M.; Souder, W.; Ratcliff, M.; Dai, F.; Irwin, J.D. A 13 GHz low power multi-modulus divider implemented in 0.13 μm SiGe technology. In Proceedings of the IEEE Topical Meeting on Silicon Monolithic Integrated Circuits in RF Systems, San Diego, CA, USA, 19–21 January 2009; pp. 1–4. [Google Scholar]
- Gu, Q.J.; Gao, Z. A CMOS high speed multi-modulus divider with retiming for jitter suppression. IEEE Microw. Wirel. Compon. Lett. 2013, 23, 554–556. [Google Scholar] [CrossRef]
- Lai, W.-C. Design frequency synthesizer chip for wearable RFID and biomedical applications. In Proceedings of the IEEE International Conference on RFID Technology and Applications (RFID-TA), Foshan, China, 21–23 September 2016; pp. 156–161. [Google Scholar]
- Kreißig, M.; Buhr, S.; El-Shennawy, M.; Ellinger, F. A 0.1–13 GHz wide range multi-modulus divider with adaptive sensitivity for broad band operation. In Proceedings of the 2018 IEEE 61st International Midwest Symposium on Circuits and Systems (MWSCAS), Windsor, ON, Canada, 5–8 August 2018; pp. 901–904. [Google Scholar]
- Tseng, I.; Wu, J. An 18.7 mW 10-GHz phase-locked loop circuit in 0.13-µm CMOS. In Proceedings of the 2009 International Symposium on VLSI Design, Automation and Test, Hsinchu, Taiwan, 28–30 April 2009; pp. 227–230. [Google Scholar]
- de Miranda, F.P.H.; Navarro, S.J.; van Noije, W.A.M. A 4 GHz dual modulus divider-by 32/33 prescaler in 0.35 um CMOS technology. In Proceedings of the SBCCI 2004 17th Symposium on Integrated Circuits and Systems Design, Porto de Galinhas, Pernambuco, Brazil, 7–11 September 2004; pp. 94–99. [Google Scholar]
- Deng, Z.; Niknejad, A.M. The speed–power trade-off in the design of CMOS true-single-phase-clock dividers. IEEE J. Solid State Circuits 2010, 45, 2457–2465. [Google Scholar] [CrossRef]
- Krishna, M.V.; Do, M.A.; Yeo, K.S.; Boon, C.C.; Lim, W.M. Design and analysis of ultra low power true single phase clock CMOS 2/3 prescaler. IEEE Trans. Circuits Syst. I Regul. Pap. 2010, 57, 72–82. [Google Scholar] [CrossRef]
- Li, X.; Gao, J.; Chen, Z.; Wang, X. High-speed wide-range true-single-phase-clock CMOS dual modulus prescaler. Electronics 2020, 9, 725. [Google Scholar] [CrossRef]
- Yu, S.; Kinget, P. A 0.65-V 2.5-GHz fractional-N synthesizer with two-point 2-Mb/s GFSK data modulation. IEEE J. Solid State Circuits 2009, 44, 2411–2425. [Google Scholar] [CrossRef]
- Kim, N.; Rabaey, J.M. A 3–10 mW, 3.1–10.6 GHz integer-N QPLL with reference spur reduction technique for UWB-based cognitive radios. In Proceedings of the IEEE Radio Frequency Integrated Circuits Symposium (RFIC), Phoenix, AZ, USA, 17–19 May 2015; pp. 67–70. [Google Scholar]













| Time Delay (Rising Edge) | Time Delay (Falling Edge) | |
|---|---|---|
| −40 °C TSPC | 19 ps | 69.5 ps |
| −40 °C Conventional | 93.5 ps | 76 ps |
| 50 °C TSPC | 17.5 ps | 62 ps |
| 50 °C Conventional | 85.5 ps | 68 ps |
| 125 °C TSPC | 20.5 ps | 76 ps |
| 125 °C Conventional | 102.5 ps | 82 ps |
| Frequency Offset | Division Ratio = 138.5 | Division Ratio = 139 |
|---|---|---|
| 10 kHz | −77.82 dBc/Hz | −71.41 dBc/Hz |
| 100 kHz | −78.87 dBc/Hz | −71.94 dBc/Hz |
| 1 MHz | −91.05 dBc/Hz | −97.40 dBc/Hz |
| Parameter | This Work | [8] | [10] | [11] | [30] | [31] |
|---|---|---|---|---|---|---|
| Tech (nm) | 90 | 65 | 130 | 180 | 90 | 65 |
| Division-ratios | 101–164 | 16–127 | 128–192 | 1–256 | 64–4096 | 24–80 |
| Frequency range (GHz) | 4.1–9.2 | 6 *** | 2–3 * | 2.3 *** | 0.016–2 | 0.1–6.5 |
| Power (mW) | 2.88 * (13.8 **) | NA | NA | 3.4 | 3.5 | 1 |
| Power efficiency (GHz/mW) | 3.1 * (0.69 **) | NA | NA | 0.68 | 0.71 | 6.25 |
| Area (mm2) | 0.0091 | NA | NA | 0.0372 | NA | NA |
Publisher’s Note: MDPI stays neutral with regard to jurisdictional claims in published maps and institutional affiliations. |
© 2020 by the authors. Licensee MDPI, Basel, Switzerland. This article is an open access article distributed under the terms and conditions of the Creative Commons Attribution (CC BY) license (http://creativecommons.org/licenses/by/4.0/).
Share and Cite
Zhao, Y.; Chen, Z.; Liu, Z.; Li, X.; Wang, X. A 4.1 GHz–9.2 GHz Programmable Frequency Divider for Ka Band PLL Frequency Synthesizer. Electronics 2020, 9, 1773. https://doi.org/10.3390/electronics9111773
Zhao Y, Chen Z, Liu Z, Li X, Wang X. A 4.1 GHz–9.2 GHz Programmable Frequency Divider for Ka Band PLL Frequency Synthesizer. Electronics. 2020; 9(11):1773. https://doi.org/10.3390/electronics9111773
Chicago/Turabian StyleZhao, Yunrui, Zhiming Chen, Zicheng Liu, Xiaoran Li, and Xinghua Wang. 2020. "A 4.1 GHz–9.2 GHz Programmable Frequency Divider for Ka Band PLL Frequency Synthesizer" Electronics 9, no. 11: 1773. https://doi.org/10.3390/electronics9111773
APA StyleZhao, Y., Chen, Z., Liu, Z., Li, X., & Wang, X. (2020). A 4.1 GHz–9.2 GHz Programmable Frequency Divider for Ka Band PLL Frequency Synthesizer. Electronics, 9(11), 1773. https://doi.org/10.3390/electronics9111773

