Sign in to use this feature.

Years

Between: -

Subjects

remove_circle_outline
remove_circle_outline
remove_circle_outline
remove_circle_outline
remove_circle_outline
remove_circle_outline
remove_circle_outline
remove_circle_outline
remove_circle_outline

Journals

remove_circle_outline
remove_circle_outline
remove_circle_outline
remove_circle_outline
remove_circle_outline
remove_circle_outline
remove_circle_outline

Article Types

Countries / Regions

remove_circle_outline
remove_circle_outline
remove_circle_outline

Search Results (344)

Search Parameters:
Keywords = trophic state

Order results
Result details
Results per page
Select all
Export citation of selected articles as:
20 pages, 1287 KB  
Article
Hidden Drivers in Ecological Networks: Detecting Possible Latent Forcing from Time-Series Data
by Menglin Liu and Zhihao Cao
Algorithms 2026, 19(4), 307; https://doi.org/10.3390/a19040307 - 14 Apr 2026
Abstract
Ecological interaction networks are often influenced by unobserved upstream forcing, which can make an observed link between two variables appear causal even when it primarily reflects mediation within a deeper causal chain. This challenges the interpretation of trophic control, the identification of dominant [...] Read more.
Ecological interaction networks are often influenced by unobserved upstream forcing, which can make an observed link between two variables appear causal even when it primarily reflects mediation within a deeper causal chain. This challenges the interpretation of trophic control, the identification of dominant ecological drivers, and the design of effective monitoring strategies. Here, we introduce detecting pairwise effect (DPE), a data-driven method based on empirical dynamic modeling and multivariable state-space reconstruction, to assess whether an observed directional link is more consistent with a direct ecological driver or with a mediated effect shaped by latent upstream forcing. Using benchmark dynamical system motifs, we show that DPE can identify conditions under which a strong upstream driver acting on the putative cause may distort pairwise causal interpretation. We further demonstrate its ecological relevance using real-world time series, where DPE reveals diagnostic signals consistent with hidden trophic forcing in a plankton food-chain dataset and possible latent external forcing in soil-temperature depth dynamics. Overall, DPE provides a diagnostic signal that is consistent with the presence of latent upstream influence, thereby improving the interpretability of inferred ecological causal relationships. Full article
33 pages, 2506 KB  
Article
Evaluation of the Trophic State of Lagoons and Reservoirs in High Andean Southern Peru
by Jose Alberto Calizaya-Anco, Yvonne Magalí Cutipa-Díaz, David Gonzalo Rubira-Otarola, Katia Aracely Denegri-Limache and Elmer Marcial Limache-Sandoval
Limnol. Rev. 2026, 26(2), 14; https://doi.org/10.3390/limnolrev26020014 - 14 Apr 2026
Abstract
High Andean lagoons in southern Peru have critical hydrological and ecological functions; however, long-term time series integrating trophic, integral quality, and metal contamination metrics to support adaptive management are lacking. A total of 1846 records (2015–2024) from four systems (3100–4600 m a.s.l.) were [...] Read more.
High Andean lagoons in southern Peru have critical hydrological and ecological functions; however, long-term time series integrating trophic, integral quality, and metal contamination metrics to support adaptive management are lacking. A total of 1846 records (2015–2024) from four systems (3100–4600 m a.s.l.) were analyzed using seven indices assessing trophic status (TSItsr, TRIX), general water quality (OWQI, WQIHA, CCME-WQI), and metal contamination (HPI, CD). Temporal trends were assessed using Mann–Kendall and Theil–Sen slope; spatial heterogeneity using Kruskal–Wallis and Dunn–Bonferroni comparisons; controlling factors using distance-based redundancy analysis (999 permutations); and functional typology using Ward’s hierarchical clustering on Z-standardized data. 93% of the series lacked monotonic trends (52/56 lagoon–stratum × index combinations), demonstrating high interannual stability; spatial variance was marked (ε2 = 0.73 in CCME-WQI). Distance-based redundancy analysis (db-RDA) explained 24.6% of total variability, with lake identity as the dominant driver (~45%), followed by temporal change (~8%). Four functional archetypes emerged, including a metal-eutrophic hotspot (HPI ≈ 213; CD ≈ 19) and recovering reservoirs with intermediate water quality indicators. Joint thresholds (TSItsr ≥ 60 + HPI ≥ 100) establish early-warning criteria, with Paucarani (HPI = 213) approaching the critical domain where metal-driven stress may facilitate cyanobacterial dominance. Systems show temporal resilience but strong spatial divergence induced by local pressures. The proposed typology and thresholds provide an operational basis for early warnings and prioritization of remediation actions in high-mountain ecosystems subject to increasing anthropogenic stress. Full article
Show Figures

Figure 1

24 pages, 7122 KB  
Article
Transposable Element-Driven Genomic Plasticity: Unveiling the Evolutionary Mechanisms of Lifestyle Transition and Ecological Adaptation in Endophytic Fungi
by Yunfeng Lai, Cunzhong Fan, Zhibin Zhang, Riming Yan, Du Zhu and Huilin Yang
J. Fungi 2026, 12(4), 273; https://doi.org/10.3390/jof12040273 - 9 Apr 2026
Viewed by 227
Abstract
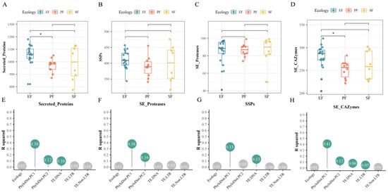
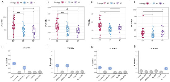
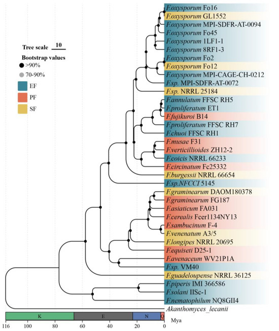
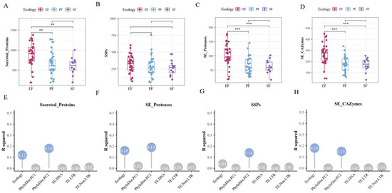
The genomic basis underlying the remarkable ecological flexibility of endophytic fungi (EF), particularly their potential to transition between symbiotic, saprophytic, and pathogenic lifestyles, remains poorly understood. Through comparative genomics of 75 Ascomycota and a validation set of 36 Fusarium genomes, we uncovered a [...] Read more.
The genomic basis underlying the remarkable ecological flexibility of endophytic fungi (EF), particularly their potential to transition between symbiotic, saprophytic, and pathogenic lifestyles, remains poorly understood. Through comparative genomics of 75 Ascomycota and a validation set of 36 Fusarium genomes, we uncovered a distinct pattern of genome evolution in EF, contrasting with the well-known “gene loss” model in obligate symbionts. Our analysis reveals that EF genomes are significantly expanded, primarily driven by the accumulation of DNA transposable elements (TEs). Crucially, this TE-mediated genomic plasticity is coupled with the retention and significant expansion of gene families for both saprotrophy and potential pathogenesis. We propose a novel “dual-trophic potential” model: TE-driven genomic expansion and plasticity provide the genetic raw material for EF to maintain a versatile repertoire of ecological tools, facilitating adaptive shifts across the endophytic–saprophytic–pathogenic continuum. This study reframes our understanding of fungal endophytism from a static symbiotic state to a dynamic, genetically enabled ecological strategy. Full article
Show Figures

Figure 1

16 pages, 3190 KB  
Article
Spatio-Environmental Drivers of Water Scarcity in Semi-Arid Catchments: Insights from NDWI and LULC
by Andrew Ikingura and Ryszard Staniszewski
Water 2026, 18(7), 855; https://doi.org/10.3390/w18070855 - 2 Apr 2026
Viewed by 304
Abstract
Water scarcity in semi-arid closed-basin systems is increasingly driven by hydrological and land transformation processes. This study integrates multi-temporal remote sensing and physicochemical data to examine spatio-environmental drivers of surface water decline in Lake Manyara. Normalized Difference Water Index (NDWI) maps derived from [...] Read more.
Water scarcity in semi-arid closed-basin systems is increasingly driven by hydrological and land transformation processes. This study integrates multi-temporal remote sensing and physicochemical data to examine spatio-environmental drivers of surface water decline in Lake Manyara. Normalized Difference Water Index (NDWI) maps derived from dry-season Landsat imagery (July 2015 and July 2025) were used to quantify surface water dynamics, while supervised Maximum Likelihood land use/land cover (LULC) classification provided a characterized existing spatial context of the study area. Physicochemical parameters derived from recent field observations were evaluated using Carlson’s Trophic State Index (TSI). Results indicate a 31.7% reduction in dry-season surface water extent, from 232.4 km2 in 2015 to 158.7 km2 in 2025, accompanied by a marked spectral shift toward more negative NDWI values, reflecting extensive lakebed exposure. Agricultural expansion and bare land surfaces were spatially associated with stronger negative NDWI patterns (r ≈ −0.64, p < 0.05). Water quality assessment revealed extreme hypereutrophic conditions (TSI = 98.07), characterized by elevated phosphorus, nitrate, and chlorophyll-a, and high ionic concentrations. The findings demonstrate that hydrological contraction, eutrophication, and catchment land transformation are interconnected processes intensifying water scarcity in semi-arid lake systems. Full article
(This article belongs to the Section Water Resources Management, Policy and Governance)
Show Figures

Figure 1

36 pages, 2129 KB  
Review
Differential Regulation of Arsenic Cycling by Algal and Submerged Macrophyte-Derived DOM During Lake Eutrophication: A Review
by Fuwen Deng, Zhanqi Zhou, Jiayang Nie, Xin Chen, Dong Shi and Feifei Che
Water 2026, 18(7), 798; https://doi.org/10.3390/w18070798 - 27 Mar 2026
Viewed by 495
Abstract
Arsenic (As) is a ubiquitous and highly toxic metalloid with well-established carcinogenicity. Its accumulation and secondary release from lake sediments pose potential risks to lake ecosystem integrity and human health. Meanwhile, the ongoing intensification of lake eutrophication at the global scale has altered [...] Read more.
Arsenic (As) is a ubiquitous and highly toxic metalloid with well-established carcinogenicity. Its accumulation and secondary release from lake sediments pose potential risks to lake ecosystem integrity and human health. Meanwhile, the ongoing intensification of lake eutrophication at the global scale has altered the sources, composition, and environmental behavior of internally derived dissolved organic matter (DOM). These changes have profoundly influenced As mobilization and transformation at the sediment-water interface (SWI). To advance understanding of the regulatory roles and underlying mechanisms of algal dissolved organic matter (ADOM) and submerged macrophyte dissolved organic matter (SMDOM) in As biogeochemical cycling under lake ecosystem regime shifts, extensive findings from the international literature were synthesized. The characteristic properties and environmental behaviors of ADOM and SMDOM were systematically compared, and their distinct regulatory pathways in lacustrine systems were further summarized. Results indicate that ADOM is typically characterized by low molecular weight, weak aromaticity, and high bioavailability. It can enhance As dissolution and mobilization from sediments through direct complexation, competition for adsorption sites, and stimulation of microbial metabolism and Fe(III) reduction. In contrast, SMDOM exhibits higher molecular weight, greater aromaticity, and a higher degree of humification. It tends to form stable complexes with mineral phases. Under the influence of radial oxygen loss (ROL) from submerged macrophyte roots during the growth phase, its capacity to promote mineral reduction is relatively limited. This process favors stable As retention in sediments. The regulatory effects of ADOM and SMDOM on As behavior are strongly modulated by environmental factors such as pH, redox potential (Eh), temperature, and light conditions, as well as by microbial communities. ADOM is more sensitive to reducing environments and photochemical processes. SMDOM, in contrast, exerts more persistent control under oxidizing conditions and at mineral-water interfaces. In addition, ADOM more readily drives microbial community shifts toward assemblages with enhanced capacities for Fe(III) reduction and As reduction or methylation. SMDOM is less likely to trigger strongly reducing processes. Based on these mechanisms, the outbreak and decay phases in algal-dominated lakes often correspond to critical periods of enhanced As mobilization and elevated ecological risk. In submerged macrophyte-dominated lakes, the decay phase may represent an important window for sedimentary As release. Finally, a conceptual framework describing the differential regulation of As biogeochemical cycling by ADOM and SMDOM is proposed. This framework provides a theoretical basis for As risk identification, the determination of critical risk periods, and the development of management strategies across lakes with different trophic states. Full article
(This article belongs to the Special Issue Pollution Process and Microbial Responses in Aquatic Environment)
Show Figures

Figure 1

22 pages, 2251 KB  
Article
Environmental Changes During the Late Glacial and Early Holocene Transition Revealed by Palaeolimnological Record from Southern Lithuania
by Gražyna Kluczynska, Neringa Gastevičienė and Vaida Šeirienė
Biology 2026, 15(6), 499; https://doi.org/10.3390/biology15060499 - 20 Mar 2026
Viewed by 333
Abstract
This study presents integrated Cladoceran, plant macrofossil and diatom-based environmental reconstruction from the Čepkeliai Bog (Southern Lithuania), covering the Late Glacial–Early Holocene transition. The objective was to assess palaeoenvironmental changes with a focus on trophic state, acidification, and water-level fluctuations and to explore [...] Read more.
This study presents integrated Cladoceran, plant macrofossil and diatom-based environmental reconstruction from the Čepkeliai Bog (Southern Lithuania), covering the Late Glacial–Early Holocene transition. The objective was to assess palaeoenvironmental changes with a focus on trophic state, acidification, and water-level fluctuations and to explore the applicability of these assemblages as temperature-sensitive indicators. The findings of our study revealed that sedimentation started at about 13,200–13,000 cal yr BP in a deep, oligotrophic and cold-water palaeobasin. Inferred palaeoenvironment changes correlate with the GI-1b event (Gertsenzee oscillation). A significant ecological shift to a shallow, warm, ecologically diverse environment occurredat about 13,000 cal yr BP and is consistent with the GI-1a (Allerød) period. The Younger Dryas (12,850–11,650 cal yr BP) is characterised by a rise in lake level and oligo-mesotrophic and high-water transparency conditions. At the end of the Younger Dryas (around 12,000 cal yr BP), climate warming and a drop in water levels were recorded. Intensive palaeobasin swamping processes began around 9700 years cal yr BP, during the Boreal period. A short-lived “9.2” cooling event was fixed at about 9200–9000 cal yr BP. The results obtained provide new insights into postglacial palaeoenvironmental dynamics in the southeastern Baltic region. Full article
(This article belongs to the Section Ecology)
Show Figures

Figure 1

45 pages, 7047 KB  
Review
A Reappraisal of the Principle of Maximum Power
by Alberto Gianinetti
Ecologies 2026, 7(1), 29; https://doi.org/10.3390/ecologies7010029 - 17 Mar 2026
Viewed by 451
Abstract
Living organisms continuously capture and transform free energy to survive and grow. The Maximum Power Principle (MPP) states that life evolves to maximize power—the rate of energy acquisition and conversion into useful forms—within prevailing constraints. Constraints include trophic interactions and competition, and they [...] Read more.
Living organisms continuously capture and transform free energy to survive and grow. The Maximum Power Principle (MPP) states that life evolves to maximize power—the rate of energy acquisition and conversion into useful forms—within prevailing constraints. Constraints include trophic interactions and competition, and they determine the outcome of the MPP. Biosystems that accumulate free energy faster will prevail transiently, but those that do so in a stable way will dominate in the long run. Accumulation of free energy is often approximately measurable as biomass that is useful to improve adaptation, competition, and ecological stability. Biosystems that allocate energy to long-term stable biomass—such as forests investing in wood—dominate because they secure long-term resource capture, competitive advantage, and resilience. Species and ecosystems represent different scales at which the MPP applies. In the long run, the MPP must align across scales, because a species can achieve stable growth and maximize power (i.e., accumulate free energy/useful biomass) only if the ecosystem the species lives in also maximizes its power. If a species reduces the stability and power of its ecosystem, it undermines its own long-term power-acquisition capability. This feedback harmonizes the MPP across scales over evolutionary times. Humans have evolved peculiar traits that have made them able to remove this control loop, amplifying species-level power. This enabled us to grow into a large population supported by anthropic systems that have strongly reduced the biosphere’s stability and power, resulting in a scale conflict in the MPP. Outlined in this way, the MPP provides a useful framework for understanding evolution, ecosystem development, and anthropogenic impacts. Full article
Show Figures

Figure 1

18 pages, 3721 KB  
Article
Alloreferent and Apparent Seasonal Polyphenism of Dielis tejensis with an Updated Key to Nearctic Dielis Species (Hymenoptera: Scoliidae)
by Przemyslaw Szafranski
Insects 2026, 17(3), 295; https://doi.org/10.3390/insects17030295 - 9 Mar 2026
Viewed by 451
Abstract
Scoliidae are fossorial aculeate wasps (Hymenoptera: Apocrita) whose larvae develop as parasitoids of beetle grubs, mainly from the family Scarabaeidae. Despite their distinctive appearance and economic importance, the taxonomy and biology of Scoliidae are less well understood compared to other Hymenoptera. Recently, a [...] Read more.
Scoliidae are fossorial aculeate wasps (Hymenoptera: Apocrita) whose larvae develop as parasitoids of beetle grubs, mainly from the family Scarabaeidae. Despite their distinctive appearance and economic importance, the taxonomy and biology of Scoliidae are less well understood compared to other Hymenoptera. Recently, a new species of Scoliidae, Dielis tejensis Szafr., was described based on about a dozen male specimens from Texas (Nearctic realm). This article reports on mtDNA-verified discovery of the female D. tejensis. As in the case of other members of the tribe Campsomerini, D. tejensis exhibits strong sexual dimorphism in body structure and color pattern. Females of D. tejensis most closely resemble Dielis plumipes (Drury) and were previously confused with D. plumipes fossulana (Fabr.), with which D. tejensis is partially sympatric. D. tejensis has more than one generation per year, characterized by a male-biased sex ratio, perhaps resulting from the female immature stages entering a state of aestivation. The multi-generational developmental cycle of D. tejensis correlates with the existence of a partial seasonal polyphenism in this species. The data presented also shows a similarity in the distribution ranges of D. tejensis and one of its main nectaring plants, Hymenopappus artemisiifolius DC (Asteraceae), that may suggest similarity in the environmental requirements of both organisms or specialized trophic relationship between the still-unknown beetle host of the wasp larvae and H. artemisiifolius or another plant with a similar range. D. tejensis has been included in the accordingly modified key to the Nearctic species of Dielis Sauss. & Sichel, which is also presented here. Full article
Show Figures

Graphical abstract

19 pages, 2891 KB  
Article
Integrating eDNA and eRNA for Stream Health Assessment Using Benthic Diatoms
by Keonhee Kim, Heesoo Kim, Min-Ho Jang, Nan-Young Kim and Soon-Jin Hwang
Water 2026, 18(5), 618; https://doi.org/10.3390/w18050618 - 4 Mar 2026
Viewed by 493
Abstract
Environmental DNA (eDNA) and environmental RNA (eRNA) are increasingly used in aquatic biomonitoring, but they serve different ecological purposes. eDNA can persist in biofilms, reflecting accumulated environmental signals, while eRNA is short-lived and indicates metabolically active communities. To assess their suitability for evaluating [...] Read more.
Environmental DNA (eDNA) and environmental RNA (eRNA) are increasingly used in aquatic biomonitoring, but they serve different ecological purposes. eDNA can persist in biofilms, reflecting accumulated environmental signals, while eRNA is short-lived and indicates metabolically active communities. To assess their suitability for evaluating stream health, we compared benthic diatom assemblages derived from both eDNA and eRNA. Alpha diversity indices revealed negligible differences between the two nucleic acid types, although total read abundance showed a small effect size (Cliff’s δ = 0.207). Taxonomic overlap was significant, with 70% of species shared between the two sources, though several genera displayed source-specific patterns. Community analyses indicated that eRNA-based assemblages had greater internal consistency and clearer differentiation between groups. The Trophic Diatom Index application revealed that eDNA captured cumulative water quality conditions, while eRNA provided a more sensitive reflection of current ecological states. These findings highlight that eDNA offers broad taxonomic coverage, whereas eRNA delivers a higher resolution of active ecological responses. By integrating both markers, we can achieve a more comprehensive assessment of long-term environmental history and current stream health, enhancing the accuracy of diatom-based bioassessment frameworks. Full article
(This article belongs to the Special Issue Advances in Diatom Research in Freshwater)
Show Figures

Figure 1

34 pages, 5034 KB  
Article
Toward Sustainable Restoration of Utah Lake: A Synthesis of the Existing Literature with New Active Dust Sampling Data and Analyses
by Gustavious P. Williams, Jacob B. Taggart, Kristen E. Smith, Theron G. Miller and Stephen T. Nelson
Sustainability 2026, 18(4), 2125; https://doi.org/10.3390/su18042125 - 21 Feb 2026
Viewed by 372
Abstract
Utah Lake is a large, shallow, highly eutrophic system that is naturally rich in phosphorus (P) and is prone to harmful algal blooms (HABs). While ongoing regulatory efforts often focus on reducing external anthropogenic P loads, particularly from wastewater treatment plants (WWTPs), accumulating [...] Read more.
Utah Lake is a large, shallow, highly eutrophic system that is naturally rich in phosphorus (P) and is prone to harmful algal blooms (HABs). While ongoing regulatory efforts often focus on reducing external anthropogenic P loads, particularly from wastewater treatment plants (WWTPs), accumulating evidence suggests that internal sediment P cycling and atmospheric deposition (AD) govern water column P concentrations and are the primary drivers of the lake’s trophic state. We synthesize the existing literature and present new data to demonstrate that (1) the lake’s P-rich, geologic sediments buffer the water column, rendering it largely insensitive to major changes in anthropogenic P inputs due to sorption dynamics, and (2) AD alone provides sufficient P to sustain the lake’s eutrophic status. New analyses on previous AD measurements combined with new active dust sampling data reinforce these conclusions by demonstrating no attenuation of dust deposition to the interior of Utah Lake. We conclude that efforts focused solely on limiting P inputs will have minimal impact on lowering the water column P concentration or improving the lake’s water quality, and that alternative physical and biological restoration methods, such as carp removal and shoreline restoration, are likely to be far more effective. Full article
(This article belongs to the Special Issue Advances in Management of Hydrology, Water Resources and Ecosystem)
Show Figures

Figure 1

23 pages, 26920 KB  
Article
Deep Learning Framework for Atmospheric Correction and Chlorophyll-a Estimation from Landsat-8 Images over the Inland Waters of Northern Vietnam
by Manh Van Nguyen, Loi Thi Duong, Chao-Hung Lin, Ha Thu Thi Nguyen, Chien Quyet Nguyen, Duong Hoang Dinh and Thao Phuong Thien Nguyen
Water 2026, 18(4), 498; https://doi.org/10.3390/w18040498 - 16 Feb 2026
Viewed by 457
Abstract
Chlorophyll-a (Chl-a), a proxy for phytoplankton biomass, plays an important indicator in monitoring trophic states of inland waters. This study proposes a comprehensive framework that utilizes two convolutional neural networks (CNNs) for AC (ConvNet-AC) and Chl-a estimation (ConvNet-CHL) in the eutrophic lakes of [...] Read more.
Chlorophyll-a (Chl-a), a proxy for phytoplankton biomass, plays an important indicator in monitoring trophic states of inland waters. This study proposes a comprehensive framework that utilizes two convolutional neural networks (CNNs) for AC (ConvNet-AC) and Chl-a estimation (ConvNet-CHL) in the eutrophic lakes of Hanoi city (Vietnam) using Landsat-8 images. Satellite-based Chl-a retrieval algorithms have been established based on water remote sensing reflectance (Rrs(λ)). However, existing atmospheric correction (AC) models often struggle to efficiently extract Rrs(λ) due to the complex optical properties of turbid lakes, leading to significant errors in Chl-a retrieval. In this study, a total of 45,764 Rrs(λ) and 13,561 Chl-a samples are synthesized using radiative transfer AC and regional Chl-a retrieval algorithms to address the scarcity of their data. A two-stage training strategy combined with hyperparameter tuning is utilized to automatically optimize the architecture of both networks. Model validation and testing are performed using a subset of synthesized data and an in situ dataset. In the comparative analysis, numerous AC approaches, including atmospheric correction for OLI “lite”, Case-2 Regional Coast Color, Image Correction for Atmospheric Effects, Landsat-8 Surface Reflectance Code, QUick Atmospheric Correction, and Fast Line-of-sight Atmospheric Analysis of Spectral Hypercubes (FLAASH), and the existing regional Chl-a retrieval algorithm are implemented. Results indicate that ConvNet-AC achieves an average R2 = 0.72 and RMSE = 0.0024 sr−1 for Rrs(λ) prediction across five spectral bands, outperforming other AC candidates. The ConvNet-CHL achieves R2 = 0.73 and RMSE = 40.40 mg·m−3 for Chl-a estimation within a range between 50 mg·m−3 and 300 mg·m−3, representing a 43% improvement over the existing regional Chl-a retrieval algorithm with RMSE = 71.99 mg·m−3. Furthermore, the proposed framework successfully captures the spatial and seasonal patterns of the Chl-a concentration distributions, demonstrating the effectiveness of integrating CNN-based AC and Chl-a retrieval, offering a robust and transferable solution for monitoring inland water quality with limited ground-truth data. Full article
Show Figures

Figure 1

15 pages, 581 KB  
Review
Detection and Fate of Microplastics and Nanoplastics and Technologies for Their Removal
by Qiuping Zhang, Qi Wang, Jifei Xu and Jianguo Liu
Molecules 2026, 31(4), 613; https://doi.org/10.3390/molecules31040613 - 10 Feb 2026
Viewed by 937
Abstract
As primary degradation products of persistent plastic waste, microplastics (MPs, <5 mm) and nanoplastics (NPs, <1 μm) have emerged as a critical global environmental concern, with their ubiquitous distribution documented across aquatic, terrestrial, and atmospheric ecosystems. With annual plastic production exceeding 460 million [...] Read more.
As primary degradation products of persistent plastic waste, microplastics (MPs, <5 mm) and nanoplastics (NPs, <1 μm) have emerged as a critical global environmental concern, with their ubiquitous distribution documented across aquatic, terrestrial, and atmospheric ecosystems. With annual plastic production exceeding 460 million metric tons, their widespread presence in environmental matrices and biota—from marine organisms to human tissues—poses significant, yet incompletely understood, threats to ecological integrity and public health. This paper systematically reviews the state-of-the-art detection techniques, environmental fate processes, and remediation strategies for MPs and NPs. In terms of detection, we cover microscopy, mass spectrometry, flow cytometry, chromatography, and spectroscopy, emphasizing hyphenated techniques (e.g., FT-IR microscopy, Raman spectroscopy) for enhancing sensitivity and specificity. Fate studies reveal that MPs/NPs exhibit long environmental persistence, undergo bioaccumulation and trophic transfer, and can act as carriers for organic pollutants and heavy metals. Removal techniques include physical (membrane filtration, adsorption), chemical (coagulation, advanced oxidation), and biological (biochar immobilization, microbial degradation) approaches, each with distinct advantages and limitations. This review synthesizes current knowledge gaps and provides a scientific framework for developing integrated management strategies to mitigate plastic pollution risks. Full article
(This article belongs to the Special Issue Advanced Technologies for Water Pollution Control)
Show Figures

Figure 1

19 pages, 1971 KB  
Article
Intraguild Predation and Chemical Cue Responses Between Phytoseiulus persimilis and Neoseiulus californicus in Laboratory Assays
by Fatma Sh. Kalmosh, Bo Zhang, Nikola Đukić, Abdulaziz Alamri, Salman Alrokayan and Xuenong Xu
Insects 2026, 17(2), 157; https://doi.org/10.3390/insects17020157 - 31 Jan 2026
Cited by 1 | Viewed by 610
Abstract
Species sharing the same trophic level can interact not only through competition for resources but also through intraguild predation (IGP). Therefore, an important step toward implementing successful multiple predator releases in biological control strategies requires resolving how predators respond to the presence of [...] Read more.
Species sharing the same trophic level can interact not only through competition for resources but also through intraguild predation (IGP). Therefore, an important step toward implementing successful multiple predator releases in biological control strategies requires resolving how predators respond to the presence of heterogeneous competitors. This study examined the compatibility of two predatory mites, N. californicus and P. persimilis, which are both widely employed to suppress two-spotted spider mite populations in greenhouses and open fields. The experiments quantified the frequency and intensity of IGP across different developmental stages of these species on bean leaves, considering scenarios both with and without their shared prey being present. Additionally, a Y-tube olfactometer was employed to assess whether either predator avoided prey patches previously occupied by other heterospecifics, thereby providing insights into potential chemical cues that influence predator behavior. The results revealed that adult females of both predatory mite species predominantly targeted heterospecific eggs and larvae, whereas adults were largely avoided. In the absence of shared prey, N. californicus attacked 83% of the P. persimilis larvae and 37% of the eggs, whereas P. persimilis consumed 67% of the N. californicus eggs. The presence of shared prey reduced IGP risk by approximately 60%. Olfactometer assays revealed no significant avoidance of plants inhabited by heterospecifics at densities of 20 or 40 adults; both predators were similarly attracted to herbivore-induced volatiles. Generalized linear models indicated that host plant experience had a significant influence on the foraging response of N. californicus, whereas the effects of the feeding state weakened over time. Understanding predator foraging plasticity and responsiveness to chemical cues can help optimize biological control strategies in complex agroecosystems. Full article
(This article belongs to the Special Issue Insect Pathogens as Biocontrol Agents Against Pests)
Show Figures

Figure 1

20 pages, 2355 KB  
Article
Four Decades of Changes in Greek Coastal Lagoons (Amvrakikos Gulf, Northwest Greece): A Multi-Indicator Ecological Analysis
by Theodore Zoulias, Alexis Conides, Sofia Reizopoulou, Dimitris Vafidis and Dimitris Klaoudatos
Ecologies 2026, 7(1), 11; https://doi.org/10.3390/ecologies7010011 - 19 Jan 2026
Cited by 1 | Viewed by 599
Abstract
Coastal lagoons are highly vulnerable to human and climatic pressures, yet long-term ecological changes remain poorly quantified. We analyzed four decades (1980–2020) of data from fisheries from six lagoons in the Amvrakikos Gulf, Greece, using ecological indicators to assess trophic structure, exploitation status, [...] Read more.
Coastal lagoons are highly vulnerable to human and climatic pressures, yet long-term ecological changes remain poorly quantified. We analyzed four decades (1980–2020) of data from fisheries from six lagoons in the Amvrakikos Gulf, Greece, using ecological indicators to assess trophic structure, exploitation status, and ecosystem responses. Cluster analysis of species level fishery production revealed a distinct temporal regime shift in the late 1990s–early 2000s, reflecting a major reorganization of species contributions to total yield. Mean total yield (Y), showed a consistent declining trend across lagoons, ranging from 2.7 ± 2.0 to 7.2 ± 5.0 t km−2. Primary Production Required (PPR) declined (0.8–1.5 × 1010g C km−2 yr−1), while Mean Temperature of the Catch (MTC) increased in five lagoons (19.0–21.4 °C) and remained stable in one (20.0 ± 0.9 °C). Pelagic to demersal (P/D) ratios generally decreased (0.09–1.26), and Q-90 values were variable (0.8–2.2), highlighting site specific ecological dynamics. Short term yield predictions for 2021–2025 ranged from 0.78 to 6.75 t km−2, remaining comparable to recent historical levels, while the estimated carrying capacities varied from 1.79 to 9.11 t km−2, reflecting contrasting exploitation states among lagoons. These results demonstrate that multi-indicator, fishery-based analyses provide a robust framework for quantifying ecological change and guiding adaptive management in lagoon ecosystems. Full article
Show Figures

Figure 1

37 pages, 1731 KB  
Review
Analysis of Major Global Oil Spill Incidents: Part 1—Environmental and Ecological Impacts
by Panagiota Keramea, George Zodiatis and Georgios Sylaios
J. Mar. Sci. Eng. 2026, 14(2), 153; https://doi.org/10.3390/jmse14020153 - 11 Jan 2026
Viewed by 2394
Abstract
Oil spills remain among the most severe anthropogenic threats to marine ecosystems, with consequences that span ecological, socio-economic, and human health domains. While numerous studies have investigated individual accidents such as Exxon Valdez, Prestige, and Deepwater Horizon, systematic comparative analyses across multiple large-scale [...] Read more.
Oil spills remain among the most severe anthropogenic threats to marine ecosystems, with consequences that span ecological, socio-economic, and human health domains. While numerous studies have investigated individual accidents such as Exxon Valdez, Prestige, and Deepwater Horizon, systematic comparative analyses across multiple large-scale incidents remain limited. This review addresses this critical gap by synthesizing findings from fourteen major oil spills worldwide. It examines the roles of oil type and environmental conditions, emphasizing impacts on fish, seabirds, shoreline habitats, and benthic organisms, as well as on long-term ecosystem recovery. Across cases, coastal waters, shorelines, and benthic communities consistently emerged as the most impacted habitats, reflecting both the persistence of oil in nearshore environments and the challenges of long-term restoration. Biologically, all trophic levels were affected: plankton, fish, seabirds, and benthic invertebrates were highly vulnerable, while marine mammals and reptiles suffered population-level effects. By integrating cross-case evidence, this review highlights recurring patterns, key uncertainties, and long-lasting ecosystem disruptions that persist decades after acute events. The Deepwater Horizon spill stands out as the most ecologically severe incident, whereas earlier spills such as Exxon Valdez, Erika, and Prestige remain benchmarks for ecological damage. Thus, this state-of-the-art review provides the most comprehensive comparative assessment of oil spill impacts to date and offers technical recommendations for enhancing preparedness, response, and resilience in the face of future spills. Full article
(This article belongs to the Section Marine Environmental Science)
Show Figures

Figure 1

Back to TopTop