Sign in to use this feature.

Years

Between: -

Subjects

remove_circle_outline
remove_circle_outline
remove_circle_outline
remove_circle_outline
remove_circle_outline
remove_circle_outline
remove_circle_outline

Journals

Article Types

Countries / Regions

Search Results (31)

Search Parameters:
Keywords = transient hydrogels

Order results
Result details
Results per page
Select all
Export citation of selected articles as:
32 pages, 1546 KB  
Review
Brimonidine Beyond a Single Specialty: Pharmacological Profile, Dermatologic Applications, and Advances in Drug Delivery Systems
by Weronika Jóźwiak, Małgorzata Pietrusiewicz, Magdalena Piechota-Urbańska and Magdalena Markowicz-Piasecka
Int. J. Mol. Sci. 2026, 27(3), 1281; https://doi.org/10.3390/ijms27031281 - 27 Jan 2026
Viewed by 133
Abstract
Brimonidine, a highly selective α2-adrenergic receptor agonist originally developed for glaucoma treatment, has emerged as an important dermatological agent due to its potent vasoconstrictive and anti-inflammatory properties. This review summarizes its pharmacological characteristics, and clinical applications. By activating α2-adrenergic [...] Read more.
Brimonidine, a highly selective α2-adrenergic receptor agonist originally developed for glaucoma treatment, has emerged as an important dermatological agent due to its potent vasoconstrictive and anti-inflammatory properties. This review summarizes its pharmacological characteristics, and clinical applications. By activating α2-adrenergic receptors in cutaneous vessels, brimonidine induces rapid, reversible vasoconstriction and reduces neurogenic inflammation, leading to significant improvement of facial erythema in rosacea. Beyond its approved indication, topical brimonidine demonstrates efficacy in alcohol flushing syndrome, telangiectasia, post-procedural erythema, and as a local hemostatic agent in dermatologic surgery. Its favorable safety profile and minimal systemic absorption make it suitable for long-term use, though transient rebound erythema may occur. Advances in nanotechnology—such as supramolecular hydrogels and lipid-based carriers—enhance skin retention, prolong therapeutic action, and improve tolerability. These developments, together with ongoing synthesis of new quinoxaline–imidazoline analogues, open prospects for next-generation α2-agonists with optimized selectivity and dermatologic applicability. Brimonidine’s emerging role extends to dermatologic formulations for transient redness and sensitive skin management. Integrating pharmacological, formulation, and molecular insights may transform brimonidine from a niche rosacea therapy into a versatile platform for vascular, inflammatory, and aesthetic skin treatments. Full article
Show Figures

Graphical abstract

18 pages, 3178 KB  
Article
Temperature-Sensitive Properties and Drug Release Processes of Chemically Cross-Linked Poly(N-isopropylacrylamide) Hydrogel: A Molecular Dynamics Simulation
by Guanjie Zeng, Hong Lu, Wenying Zhang, Shuai Yuan and Yusheng Dou
Processes 2026, 14(2), 185; https://doi.org/10.3390/pr14020185 - 6 Jan 2026
Viewed by 311
Abstract
This study utilized a dynamic cross-linking algorithm to formulate a chemical cross-linked hydrogel model of poly(N-isopropylacrylamide) (PNIPAM) with N, N’-methylenebisacrylamide (BIS). Molecular dynamics (MD) simulations were conducted to investigate the temperature sensitivity and ibuprofen release mechanism of this hydrogel under varying cross-linking degrees [...] Read more.
This study utilized a dynamic cross-linking algorithm to formulate a chemical cross-linked hydrogel model of poly(N-isopropylacrylamide) (PNIPAM) with N, N’-methylenebisacrylamide (BIS). Molecular dynamics (MD) simulations were conducted to investigate the temperature sensitivity and ibuprofen release mechanism of this hydrogel under varying cross-linking degrees and water contents. The low critical solution temperature (LCST) of the hydrogel was determined based on changes in solvent-accessible surface area (SASA) and hydrogen bond count. The LCST was found to be between 300 and 310 K. As the temperature increased, both SASA and hydrogen bond counts generally exhibited a gradual decrease. However, near the LCST, polymer chain collapse temporarily exposed the hydrophilic groups of the PNIPAM, forming hydrophilic regions that increased the contact area with water. This led to a transient increase in SASA (8% higher than that before 300 K) and hydrogen bond counts (6.25% higher than that at 290 K). Concurrently, Young’s modulus of the PNIPAM hydrogel was found to decrease with increasing water content (from 3.11 GPa to 2.59 GPa, representing a 16.7% decrease when water content increased from 0% to 50% for 80% cross-linking degree) and increase with rising cross-linking density (from 2.02 GPa to 2.94 GPa, representing a 45.5% increase when the cross-linking degree increased from 0% to 80% for 20% water content). These findings indicate that enhancing cross-linking density is an effective strategy for improving the hydrogel’s mechanical properties. A PNIPAM–ibuprofen delivery model was constructed and molecular dynamics (MD) simulations were conducted, revealing temperature dependence release behavior. Below the LCST, the PNIPAM hydrogel remains in a highly swollen state (PNIPAM single-chain radius of gyration, Rg = 0.64 nm at 290 K), with ibuprofen molecules adsorbed within the PNIPAM polymer chain network. Conversely, above the LCST, PNIPAM undergoes phase separation (Rg decreases to 0.56 nm at 320 K, representing a 12.5% decrease), resulting in volume contraction (cavity volume reduced by 35%) and disruption of the hydrogen bond network. This process results in the release of ibuprofen molecules, accompanied by an increase in their diffusion coefficient from 1.3817 × 10−9 (280 K) to 4.2847 × 10−9 m2/s (320 K). Concurrently, the interaction energy with PNIPAM experiences a decline, from −126.72 kcal/mol to −108.69 kcal/mol. The findings of this study provide insights into the optimization of the structural stability of ibuprofen delivery carriers. Full article
Show Figures

Figure 1

25 pages, 4567 KB  
Article
Systematic Development and Characterization of Enzyme-Free, Borax-Crosslinked Microneedles for Glucose-Responsive Insulin Delivery and In Vivo Glycemic Mitigation
by Cuc Thi Dinh, Linh Phuong Nguyen, Uyen Thu Pham, Anh Mai Nguyen, Hanh Thi My Do, Toan Quoc Tran, Phuong Duc Luu, Tien Duy Doan, Mo Thi Hong Bui and Duong Thanh Nguyen
Pharmaceutics 2025, 17(12), 1578; https://doi.org/10.3390/pharmaceutics17121578 - 8 Dec 2025
Viewed by 592
Abstract
Background: Conventional insulin injections cannot mimic physiological pancreatic function and often lead to dangerous hypoglycemic events that glucose-responsive systems aim to prevent. Glucose-responsive microneedles (MNs) offer a promising closed-loop alternative. We developed an enzyme-free, glucose-responsive MN patch composed of a PVA/Dextran hydrogel dynamically [...] Read more.
Background: Conventional insulin injections cannot mimic physiological pancreatic function and often lead to dangerous hypoglycemic events that glucose-responsive systems aim to prevent. Glucose-responsive microneedles (MNs) offer a promising closed-loop alternative. We developed an enzyme-free, glucose-responsive MN patch composed of a PVA/Dextran hydrogel dynamically crosslinked with borax, and evaluated its performance, biosafety, and in vivo efficacy. Methods: MNs were fabricated from PVA/Dextran via micromolding and crosslinked with borax. The formulation was systematically optimized based on mechanical properties and glucose-responsive release kinetics. Physicochemical properties, biosafety (cytotoxicity, skin barrier recovery, boron leaching), and in vivo efficacy in a type 1 diabetic mouse model were evaluated in comparison to a subcutaneous (SC) insulin injection. Results: The optimized MNs showed robust mechanics (per-needle fracture force approximately 1.0 N) for reliable skin penetration. The system demonstrated clear glucose sensitivity, with a release flux ratio ≥1.5 between hyperglycemic (e.g., 400 mg·dL−1) and normoglycemic (100 mg·dL−1) conditions and exhibited excellent reversibility under alternating glucose levels. The patch was highly biocompatible, with >95% cell viability, the only transient skin barrier disruption that fully recovered within 24 h, and had low boron release from patches in vitro. In vivo, the optimized sI-MN patch demonstrated a sustained, glucose-responsive release profile, maintaining blood glucose in diabetic mice near 100 mg·dL−1 for approximately 8 h. This pharmacokinetic profile contrasts markedly with the rapid hypoglycemic nadir and rebound hyperglycemia observed with a standard subcutaneous insulin bolus, highlighting the patch’s potential for mitigating hypoglycemia. Conclusions: The enzyme-free PVA/Dextran/borax MN patch enables autonomous, glucose-responsive insulin delivery. It provides more stable and safer glycemic control than conventional injections by mitigating the risk of hypoglycemia. By mitigating the hypoglycemic risk associated with bolus injections, this systematically optimized platform represents a potential step toward a safer, patient-friendly diabetes therapy, though significant challenges in duration and dose scaling remain. Full article
Show Figures

Figure 1

28 pages, 4327 KB  
Review
Optimizing rhBMP-2 Therapy for Bone Regeneration: From Safety Concerns to Biomaterial-Guided Delivery Systems
by Maria Chernysheva, Evgenii Ruchko and Artem Eremeev
Int. J. Mol. Sci. 2025, 26(21), 10723; https://doi.org/10.3390/ijms262110723 - 4 Nov 2025
Cited by 1 | Viewed by 2381
Abstract
Reconstruction of large and complex hard tissue defects remains a major clinical challenge, as conventional autografts and allografts are often limited in availability, biological compatibility, and long-term efficacy, particularly for extensive defects or poor bone quality. Recombinant human bone morphogenetic protein-2 (rhBMP-2) is [...] Read more.
Reconstruction of large and complex hard tissue defects remains a major clinical challenge, as conventional autografts and allografts are often limited in availability, biological compatibility, and long-term efficacy, particularly for extensive defects or poor bone quality. Recombinant human bone morphogenetic protein-2 (rhBMP-2) is a potent osteoinductive factor capable of initiating the complete cascade of bone formation. However, its clinical use is restricted by dose-dependent complications such as inflammation, ectopic ossification, and osteolysis. This review synthesizes current evidence on the safety profile of rhBMP-2 and examines strategies to enhance its therapeutic index. Preclinical and clinical data indicate that conventional collagen-based carriers frequently cause rapid burst release and uncontrolled diffusion, aggravating adverse outcomes. It is noteworthy that low doses of rhBMP-2 (0.5–0.7 mg/level in anterior cervical discectomy and fusion (ACDF) or 0.5–1.0 mg/level in transforaminal lumbar interbody fusion (TLIF)) provide the optimal balance of efficacy and safety. Advanced biomaterial-based platforms, such as bioceramic–polymer composites, injectable hydrogels, and 3D-printed scaffolds, enable spatially and temporally controlled release while maintaining osteogenic efficacy. Molecular delivery approaches, including chemically modified messenger RNA (cmRNA) and regional gene therapy, provide transient, site-specific rhBMP-2 expression with reduced dosing and minimal systemic exposure. By integrating mechanistic insights with translational advances, this review outlines a framework for optimizing rhBMP-2-based regenerative protocols, emphasizing their potential role in multidisciplinary strategies for reconstructing complex hard tissue defects. Full article
Show Figures

Figure 1

11 pages, 2946 KB  
Article
Intraocular Pressure Damping by Corneal Elasticity and Viscosity Modulation Using Silicone Hydrogel Soft Contact Lenses
by Francisco J. Ávila
Optics 2025, 6(2), 18; https://doi.org/10.3390/opt6020018 - 9 May 2025
Viewed by 1212
Abstract
The biomechanical and optical properties of the cornea are responsible for its functional response, structural integrity and refractive function. Corneal viscoelasticity is the cornea’s ability to absorb transient increases in intraocular pressure (IOP) and constitutes a biomarker of glaucoma. The use of silicone [...] Read more.
The biomechanical and optical properties of the cornea are responsible for its functional response, structural integrity and refractive function. Corneal viscoelasticity is the cornea’s ability to absorb transient increases in intraocular pressure (IOP) and constitutes a biomarker of glaucoma. The use of silicone hydrogel soft contact lenses (SiH-SCLs) can affect both corneal viscoelasticity and IOP. However, the behavior of the pure elastic and viscous components remains hidden within viscoelastic properties, and their influence and relationship with IOP in the biomechanical changes observed with short-term SiH-SCL use remains unknown. This study investigates the effects of silicone hydrogel soft contact lenses (SiH-SCLs) on corneal elasticity and viscosity and their influence on IOP over different lens wear periods: 10 or 20 consecutive days. Ocular Response Analyzer (ORA) measurements were combined with a biomechanical Standard Linear Solid Model (SLSM) to differentiate and calculate the elastic and viscous components of the cornea. The results showed that after 10 days of lens wear, elasticity and viscosity increased, with a significant reduction in IOP. After 20 days, elasticity and viscosity decreased, with a further reduction in IOP, reflecting a time-dependent effect of SiH-SCLs on corneal biomechanics. The study indicates the potential protective role of corneal viscosity against changes in IOP, which may be used for glaucoma treatment. Full article
(This article belongs to the Section Biomedical Optics)
Show Figures

Figure 1

16 pages, 15162 KB  
Article
Facial Skin Density Enhancement Using Hyaluronic Acid—Based Bioactive Hydrogel: Cannula-Assisted Delivery and Ultrasound Evaluation in a Retrospective Controlled Study
by Lidia Majewska, Karolina Dorosz and Jacek Kijowski
Pharmaceutics 2025, 17(5), 553; https://doi.org/10.3390/pharmaceutics17050553 - 24 Apr 2025
Viewed by 3704
Abstract
Background: Hyaluronic acid (HA)–based bioactive hydrogels have emerged as multifunctional platforms for skin bioregeneration. While traditional mesotherapy using multicomponent substances has been widely practiced for improving skin quality, the time-consuming nature of this approach has led to exploration of alternative delivery methods. [...] Read more.
Background: Hyaluronic acid (HA)–based bioactive hydrogels have emerged as multifunctional platforms for skin bioregeneration. While traditional mesotherapy using multicomponent substances has been widely practiced for improving skin quality, the time-consuming nature of this approach has led to exploration of alternative delivery methods. Aims: This study evaluated the clinical effectiveness of an HA bioactive hydrogel-based bioregeneration system (containing non-stabilized hyaluronic acid and 14 bioactive ingredients) administered via cannula and its impact on facial skin density as assessed by ultrasound imaging. Methods: We conducted a retrospective review of data from 20 female patients aged 30–42 years who received a single cannula-delivered injection of a bioactive hyaluronic acid hydrogel (TEOSYAL® Redensity [I]) in the midface region. The formulation combines the structural benefits of hyaluronic acid with the biochemical stimulation provided by amino acids, antioxidants, minerals, and vitamins. Skin density was measured using high-frequency ultrasound at baseline, immediately post-procedure, and at 3–4 weeks follow-up. A control group of seven individuals received no treatment. Results: Ultrasound assessments revealed a statistically significant increase in skin density (92.7%, p < 0.001) within the treated area compared to no significant changes in the control group. This substantial improvement in dermal architecture demonstrates the efficacy of bioactive hydrogels in stimulating fibroblast function and extracellular matrix regeneration. Patient satisfaction was high, with 85% of patients reporting being satisfied or very satisfied. Side effects were minimal, with minor bruising (10%) and transient swelling (15%). Conclusions: Cannula-delivered bioactive hyaluronic acid hydrogel effectively enhances facial skin density with high patient satisfaction and minimal downtime, demonstrating the potential of advanced hydrogel formulations as multifunctional therapeutic platforms that extend beyond traditional applications into aesthetic and regenerative dermatology. Full article
(This article belongs to the Special Issue New Perspectives in Hydrogel Design for Medicine and Biotechnology)
Show Figures

Figure 1

17 pages, 1606 KB  
Article
Swelling Behavior of Anionic Hydrogels: Experiments and Modeling
by Raffaella De Piano, Diego Caccavo, Anna Angela Barba and Gaetano Lamberti
Gels 2024, 10(12), 813; https://doi.org/10.3390/gels10120813 - 10 Dec 2024
Cited by 17 | Viewed by 5445
Abstract
Polyelectrolyte hydrogels are smart materials whose swelling behavior is governed by ionizable groups on their polymeric chains, making them sensitive to pH and ionic strength. This study combined experiments and modeling to characterize anionic hydrogels. Mechanical tests and gravimetric analyses were performed to [...] Read more.
Polyelectrolyte hydrogels are smart materials whose swelling behavior is governed by ionizable groups on their polymeric chains, making them sensitive to pH and ionic strength. This study combined experiments and modeling to characterize anionic hydrogels. Mechanical tests and gravimetric analyses were performed to track hydrogel mass over time and at a steady state under varying pH and salt concentrations. The swelling ratio exhibited a bell-shaped curve with pH, reaching 120 in pure water, and decreased with increasing salt concentrations. Transient regimes showed slower swelling (~40 h) under pH stimulation compared to faster deswelling (~20 h) induced by salt. A fully coupled model integrating mass transport and solid mechanics was developed, with solvent diffusivity as the sole adjustable parameter in transient simulations. In conclusion, this study combined experiments and modeling to uncover complex mechanisms in PE behavior under two external stimuli, providing insights essential for designing advanced hydrogels. Full article
(This article belongs to the Special Issue Mathematical Modeling in Gel Design and Applications)
Show Figures

Graphical abstract

17 pages, 6710 KB  
Article
Mathematical Modelling of Drying of Hydrogels via Finite Element Method and Texture Analysis
by Marco Antônio Vasiliev da Silva, Gabriela Feltre and Gustavo Cesar Dacanal
Processes 2024, 12(8), 1564; https://doi.org/10.3390/pr12081564 - 26 Jul 2024
Cited by 2 | Viewed by 2387
Abstract
Hydrogels are polymeric materials with specific mechanical handling and encapsulation properties. Despite their widespread application, the modelling of the drying behaviour of hydrogels, particularly the evolution of texture stiffness with moisture loss, requires further development. This work aimed to develop numerical models to [...] Read more.
Hydrogels are polymeric materials with specific mechanical handling and encapsulation properties. Despite their widespread application, the modelling of the drying behaviour of hydrogels, particularly the evolution of texture stiffness with moisture loss, requires further development. This work aimed to develop numerical models to predict the moisture and deformation of cornstarch–alginate hydrogels under convective drying at 60 °C and 0.5 m/s. Cylindrical solids were used, and a transient three-dimensional FEM model predicted drying profiles via diffusion–convection mass transport. Texture analysis evaluating the hyperelastic coefficients of the hydrogels was performed for moisture contents ranging from 0.91 to 0.55 kg∙kg−1 w.b., yielding Young’s modulus values from 24 to 147 kPa. A dimensionless relationship between the moisture ratio and elastic modulus produced a stiffness coefficient, used to adjust the moving boundary velocity and predict volumetric deformation. The model fitting returned an R2 higher than 0.95 and an RMSE lower than 0.04. The FEM model simulated hydrogel shrinkage by assessing the molar flux of water and mesh deformation at the boundaries, with mass diffusivity ranging from 2.38 to 5.46 × 10−10 m2∙s−1. Shrinkage reduced the surface area of solids during drying, revealing a pseudo-constant rate period in the drying profiles. The developed models effectively describe the drying of food materials with high shrinkage ratios. Full article
(This article belongs to the Special Issue Advanced Drying Technologies in Food Processing)
Show Figures

Figure 1

16 pages, 4164 KB  
Review
Probing the Molecular Mechanism of Viscoelastic Relaxation in Transient Networks
by Shota Michida, Ung-il Chung and Takuya Katashima
Gels 2023, 9(12), 945; https://doi.org/10.3390/gels9120945 - 1 Dec 2023
Cited by 7 | Viewed by 2605
Abstract
Hydrogels, which have polymer networks through supramolecular and reversible interactions, exhibit various mechanical responsibilities to its surroundings. The influence of the reversible bonds on a hydrogel’s macroscopic properties, such as viscoelasticity and dynamics, is not fully understood, preventing further innovative material development. To [...] Read more.
Hydrogels, which have polymer networks through supramolecular and reversible interactions, exhibit various mechanical responsibilities to its surroundings. The influence of the reversible bonds on a hydrogel’s macroscopic properties, such as viscoelasticity and dynamics, is not fully understood, preventing further innovative material development. To understand the relationships between the mechanical properties and molecular structures, it is required to clarify the molecular understanding of the networks solely crosslinked by reversible interactions, termed “transient networks”. This review introduces our recent progress on the studies on the molecular mechanism of viscoelasticity in transient networks using multiple methods and model materials. Based on the combination of the viscoelasticity and diffusion measurements, the viscoelastic relaxation of transient networks does not undergo the diffusion of polymers, which is not explained by the framework of conventional molecular models for the viscoelasticity of polymers. Then, we show the results of the comparison between the viscoelastic relaxation and binding dynamics of reversible bonds. Viscoelastic relaxation is primarily affected by “dissociation dynamics of the bonds” and “network structures”. These results are explained in the framework that the backbone, which is composed of essential chains supporting the stress, is broken by multiple dissociation events. This understanding of molecular dynamics in viscoelasticity will provide the foundation for designing transient networks. Full article
(This article belongs to the Special Issue Advances in Responsive Hydrogels)
Show Figures

Graphical abstract

19 pages, 10946 KB  
Article
pH-Sensitive Hydrogel Bilayers: Investigation on Transient Swelling-Induced Bending through Analytical and FEM Approaches
by Mahdi Askari-Sedeh and Mostafa Baghani
Gels 2023, 9(7), 563; https://doi.org/10.3390/gels9070563 - 10 Jul 2023
Cited by 22 | Viewed by 3114
Abstract
pH-responsive hydrogels are recognized as versatile sensors and actuators due to their unique time-dependent properties. Specifically, pH-sensitive hydrogel-based bilayers exhibit remarkable bending capabilities when exposed to pH-triggered swelling. This study introduces a semi-analytical technique that combines non-linear solid mechanics with ionic species transport [...] Read more.
pH-responsive hydrogels are recognized as versatile sensors and actuators due to their unique time-dependent properties. Specifically, pH-sensitive hydrogel-based bilayers exhibit remarkable bending capabilities when exposed to pH-triggered swelling. This study introduces a semi-analytical technique that combines non-linear solid mechanics with ionic species transport to investigate the bending behavior of such bilayers. The technique is validated through numerical simulations, exploring the influence of kinetic and geometric properties on bilayer behavior. The results highlight the significance of the interfacial region, particularly in configurations with lower hydrogel geometric ratios, which are susceptible to rupture. The study also uncovers the benefits of a lower hydrogel layer ratio in improving the swelling rate and final deflection, with a stronger effect observed in the presence of a buffer solution. Additionally, the compressibility of the elastomer contributes to the durability of the final bent shape. These findings enhance our understanding of pH-sensitive hydrogel-based bilayers and offer valuable insights for their design and optimization in diverse applications. Full article
(This article belongs to the Special Issue Soft Materials with a Focus on Hydrogels)
Show Figures

Graphical abstract

17 pages, 3396 KB  
Article
Dextran Methacrylate Reactions with Hydroxyl Radicals and Hydrated Electrons in Water: A Kinetic Study Using Pulse Radiolysis
by Kamila J. Szafulera, Radosław A. Wach and Piotr Ulański
Molecules 2023, 28(10), 4231; https://doi.org/10.3390/molecules28104231 - 22 May 2023
Cited by 7 | Viewed by 2810
Abstract
Dextran methacrylate (Dex-MA) is a biodegradable polysaccharide derivative that can be cross-linked by ionizing radiation. It is therefore considered a potential replacement for synthetic hydrophilic polymers in current radiation technologies used for synthesizing hydrophilic cross-linked polymer structures such as hydrogels, mainly for medical [...] Read more.
Dextran methacrylate (Dex-MA) is a biodegradable polysaccharide derivative that can be cross-linked by ionizing radiation. It is therefore considered a potential replacement for synthetic hydrophilic polymers in current radiation technologies used for synthesizing hydrophilic cross-linked polymer structures such as hydrogels, mainly for medical applications. This work is focused on the initial steps of radiation-induced cross-linking polymerization of Dex-MA in water. Rate constants of two major transient water radiolysis products—hydroxyl radicals (OH) and hydrated electrons (eaq)—with various samples of Dex-MA (based on 6–500 kDa dextrans of molar degree of substitution or DS with methacrylate groups up to 0.66) as well as non-substituted dextran were determined by pulse radiolysis with spectrophotometric detection. It has been demonstrated that these rate constants depend on both the molecular weight and DS; reasons for these effects are discussed and reaction mechanisms are proposed. Selected spectral data of the transient species formed by OH- and eaq-induced reactions are used to support the discussion. The kinetic data obtained in this work and their interpretation are expected to be useful for controlled synthesis of polysaccharide-based hydrogels and nanogels of predefined structure and properties. Full article
(This article belongs to the Special Issue Polysaccharide-Based Biopolymer: Recent Development and Applications)
Show Figures

Figure 1

16 pages, 4639 KB  
Article
Dynamic Light Scattering Based Microrheology of End-Functionalised Triblock Copolymer Solutions
by Ren Liu, Alessio Caciagli, Jiaming Yu, Xiaoying Tang, Rini Ghosh and Erika Eiser
Polymers 2023, 15(3), 481; https://doi.org/10.3390/polym15030481 - 17 Jan 2023
Cited by 2 | Viewed by 3691
Abstract
Nano-sized particles functionalised with short single-stranded (ss)DNAs can act as detectors of complementary DNA strands. Here we consider tri-block-copolymer-based, self-assembling DNA-coated nanoparticles. The copolymers are chemically linked to the DNA strands via azide (N3) groups. The micelles aggregate when they are [...] Read more.
Nano-sized particles functionalised with short single-stranded (ss)DNAs can act as detectors of complementary DNA strands. Here we consider tri-block-copolymer-based, self-assembling DNA-coated nanoparticles. The copolymers are chemically linked to the DNA strands via azide (N3) groups. The micelles aggregate when they are linked with complementary ssDNA. The advantage of such block-copolymer-based systems is that they are easy to make. Here we show that DNA functionalisation results in inter-micellar attraction, but that N3-groups that have not reacted with the DNA detector strands also change the phase behaviour of the tri-block polymer solution. We studied the triblock copolymer, Pluronic® F108, which forms spherical micelles in aqueous solutions upon heating. We find that the triblock chains ending with either an N3 or N3-DNA complex show a dramatic change in phase behaviour. In particular, the N3-functionalisation causes the chain ends to cluster below the critical micelle temperature (CMT) of pure F108, forming flower-micelles with the N3-groups at the core, while the PPO groups are exposed to the solvent. Above the CMT, we see an inversion with the PPO chains forming the micellar core, while the N3-groups are now aggregating on the periphery, inducing an attraction between the micelles. Our results demonstrate that, due to the two competing self-assembling mechanisms, the system can form transient hydrogels. Full article
(This article belongs to the Special Issue Block Copolymers: Synthesis, Self-Assembly and Application)
Show Figures

Graphical abstract

18 pages, 4548 KB  
Article
A Composite System Based upon Hydroxypropyl Cyclodextrins and Soft Hydrogel Contact Lenses for the Delivery of Therapeutic Doses of Econazole to the Cornea, In Vitro
by Anepmete Wong, Melissa Fallon, Vildan Celiksoy, Salvatore Ferla, Carmine Varricchio, David Whitaker, Andrew J. Quantock and Charles M. Heard
Pharmaceutics 2022, 14(8), 1631; https://doi.org/10.3390/pharmaceutics14081631 - 4 Aug 2022
Cited by 13 | Viewed by 3837
Abstract
Fungal keratitis, a disease in which the cornea becomes inflamed due to an invasive fungal infection, remains difficult to treat due in part to limited choices of available treatments. Topical eye drops are first-line treatment, but can be ineffective as low levels of [...] Read more.
Fungal keratitis, a disease in which the cornea becomes inflamed due to an invasive fungal infection, remains difficult to treat due in part to limited choices of available treatments. Topical eye drops are first-line treatment, but can be ineffective as low levels of drug reach the target site due to precorneal losses and the impenetrability of the cornea. The aim of this study was to determine the corneal delivery of econazole using a novel topical enhancement approach using a composite delivery system based upon cyclodextrins and soft hydrogel contact lenses. Excess econazole nitrate was added to hydroxypropyl-α-cyclodextrin (HP-α-CD) and hydroxypropyl-β-cyclodextrin (HP-β-CD) solutions, and the solubility determined using HPLC. Proprietary soft hydrogel contact lenses were then impregnated with saturated solutions and applied to freshly enucleated porcine eyeballs. Econazole nitrate ‘eye drops’ at the same concentrations served as the control. After 6 h, the corneas were excised and drug-extracted, prior to quantification using HPLC. Molecular dynamic simulations were performed to examine econazole–HP-β-CD inclusion complexation and dissociation. The minimum inhibitory concentration (MIC) of econazole was determined against four fungal species associated with keratitis, and these data were then related to the amount of drug delivered to the cornea, using an average corneal volume of 0.19 mL. The solubility of econazole increased greatly in the presence of HP-β-CD and more so with HP-α-CD (p < 0.001), with ratios >> 2. Hydrogel contact lenses delivered ×2.8 more drug across the corneas in comparison to eye drops alone, and ×5 more drug delivered to the cornea when cyclodextrin was present. Molecular graphics demonstrated dynamic econazole release, which would create transient enhanced drug concentration at the cornea surface. The solution-only drops achieved the least satisfactory result, producing sub-MIC levels with factors of ×0.81 for both Fusarium semitectum and Fusarium solani and ×0.40 for both Scolecobasidium tshawytschae and Bipolaris hawaiiensis. All other treatments delivered econazole at > MIC for all four fungal species. The efficacies of the delivery platforms evaluated were ranked: HP-α-CD contact lens > HP-β-CD contact lens > contact lens = HP-α-CD drops > HP-β-CD drops > solution-only drops. In summary, the results in this study have demonstrated that a composite drug delivery system based upon econazole–HP-β-CD inclusion complexes loaded into contact lenses can achieve significantly greater corneal drug delivery with the potential for improved clinical responses. Full article
(This article belongs to the Special Issue Advances in Ocular Drug Delivery)
Show Figures

Figure 1

17 pages, 2799 KB  
Article
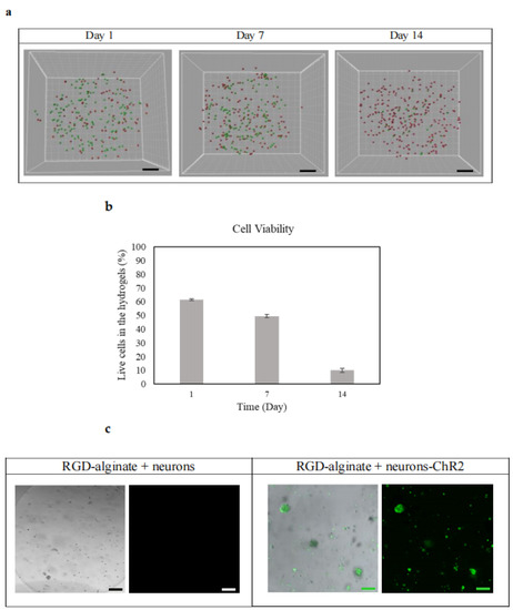
Optogenetically Engineered Neurons Differentiated from Human SH-SY5Y Cells Survived and Expressed ChR2 in 3D Hydrogel
by Si-Yuen Lee, Julian George, David Nagel, Hua Ye and Leonard Seymour
Biomedicines 2022, 10(7), 1534; https://doi.org/10.3390/biomedicines10071534 - 28 Jun 2022
Cited by 2 | Viewed by 3569
Abstract
The cases of brain degenerative disease will rise as the human population ages. Current treatments have a transient effect and lack an investigative system that is physiologically relevant for testing. There is evidence suggesting optogenetic stimulation is a potential strategy; however, an in [...] Read more.
The cases of brain degenerative disease will rise as the human population ages. Current treatments have a transient effect and lack an investigative system that is physiologically relevant for testing. There is evidence suggesting optogenetic stimulation is a potential strategy; however, an in vitro disease and optogenetic model requires a three-dimensional microenvironment. Alginate is a promising material for tissue and optogenetic engineering. Although it is bioinert, alginate hydrogel is transparent and therefore allows optical penetration for stimulation. In this study, alginate was functionalized with arginine-glycine-aspartate acid (RGD) to serve as a 3D platform for encapsulation of human SH-SY5Y cells, which were optogenetically modified and characterized. The RGD-alginate hydrogels were tested for swelling and degradation. Prior to encapsulation, the cells were assessed for neuronal expression and optical-stimulation response. The results showed that RGD-alginate possessed a consistent swelling ratio of 18% on day 7, and degradation remained between 3.7–5% throughout 14 days. Optogenetically modified SH-SY5Y cells were highly viable (>85%) after lentiviral transduction and neuronal differentiation. The cells demonstrated properties of functional neurons, developing beta III tubulin (TuJ1)-positive long neurites, forming neural networks, and expressing vGlut2. Action potentials were produced upon optical stimulation. The neurons derived from human SH-SY5Y cells were successfully genetically modified and encapsulated; they survived and expressed ChR2 in an RGD-alginate hydrogel system. Full article
(This article belongs to the Section Biomedical Engineering and Materials)
Show Figures

Figure 1

34 pages, 1663 KB  
Review
Engineered Nanotechnology: An Effective Therapeutic Platform for the Chronic Cutaneous Wound
by Suhasini Mallick, Moupriya Nag, Dibyajit Lahiri, Soumya Pandit, Tanmay Sarkar, Siddhartha Pati, Nilesh Prakash Nirmal, Hisham Atan Edinur, Zulhisyam Abdul Kari, Muhammad Rajaei Ahmad Mohd Zain and Rina Rani Ray
Nanomaterials 2022, 12(5), 778; https://doi.org/10.3390/nano12050778 - 25 Feb 2022
Cited by 44 | Viewed by 8291
Abstract
The healing of chronic wound infections, especially cutaneous wounds, involves a complex cascade of events demanding mutual interaction between immunity and other natural host processes. Wound infections are caused by the consortia of microbial species that keep on proliferating and produce various types [...] Read more.
The healing of chronic wound infections, especially cutaneous wounds, involves a complex cascade of events demanding mutual interaction between immunity and other natural host processes. Wound infections are caused by the consortia of microbial species that keep on proliferating and produce various types of virulence factors that cause the development of chronic infections. The mono- or polymicrobial nature of surface wound infections is best characterized by its ability to form biofilm that renders antimicrobial resistance to commonly administered drugs due to poor biofilm matrix permeability. With an increasing incidence of chronic wound biofilm infections, there is an urgent need for non-conventional antimicrobial approaches, such as developing nanomaterials that have intrinsic antimicrobial-antibiofilm properties modulating the biochemical or biophysical parameters in the wound microenvironment in order to cause disruption and removal of biofilms, such as designing nanomaterials as efficient drug-delivery vehicles carrying antibiotics, bioactive compounds, growth factor antioxidants or stem cells reaching the infection sites and having a distinct mechanism of action in comparison to antibiotics—functionalized nanoparticles (NPs) for better incursion through the biofilm matrix. NPs are thought to act by modulating the microbial colonization and biofilm formation in wounds due to their differential particle size, shape, surface charge and composition through alterations in bacterial cell membrane composition, as well as their conductivity, loss of respiratory activity, generation of reactive oxygen species (ROS), nitrosation of cysteines of proteins, lipid peroxidation, DNA unwinding and modulation of metabolic pathways. For the treatment of chronic wounds, extensive research is ongoing to explore a variety of nanoplatforms, including metallic and nonmetallic NPs, nanofibers and self-accumulating nanocarriers. As the use of the magnetic nanoparticle (MNP)-entrenched pre-designed hydrogel sheet (MPS) is found to enhance wound healing, the bio-nanocomposites consisting of bacterial cellulose and magnetic nanoparticles (magnetite) are now successfully used for the healing of chronic wounds. With the objective of precise targeting, some kinds of “intelligent” nanoparticles are constructed to react according to the required environment, which are later incorporated in the dressings, so that the wound can be treated with nano-impregnated dressing material in situ. For the effective healing of skin wounds, high-expressing, transiently modified stem cells, controlled by nano 3D architectures, have been developed to encourage angiogenesis and tissue regeneration. In order to overcome the challenge of time and dose constraints during drug administration, the approach of combinatorial nano therapy is adopted, whereby AI will help to exploit the full potential of nanomedicine to treat chronic wounds. Full article
(This article belongs to the Special Issue Biocompatibility of Nanomaterials in Medical Applications)
Show Figures

Figure 1

Back to TopTop