Sign in to use this feature.

Years

Between: -

Subjects

remove_circle_outline
remove_circle_outline
remove_circle_outline
remove_circle_outline

Journals

Article Types

Countries / Regions

Search Results (11)

Search Parameters:
Keywords = transient human milk

Order results
Result details
Results per page
Select all
Export citation of selected articles as:
18 pages, 4905 KB  
Case Report
Preliminary Assessment of Cow-Derived Fermented Product (CDFP) Effects on the Human Gut Microbiome: A Single-Subject Case Study
by Niyati Desai, Nilam Vaghamshi, Komal Antaliya, Ashaka Vansia, Arpan Tapaniya, Anjana Ghelani, Rajesh Chaudhari, Rajesh Patel, Pravin Dudhagara and Douglas J. H. Shyu
Microbiol. Res. 2026, 17(1), 25; https://doi.org/10.3390/microbiolres17010025 - 18 Jan 2026
Viewed by 209
Abstract
Cow’s milk, urine, dung, ghee, and curd possess significant medicinal value in Ayurveda and have been integral to traditional Indian clinical practices for centuries. The cow-derived fermented product (CDFP), a formulation rooted in Ayurvedic tradition, combines these five components as a panchgavya and [...] Read more.
Cow’s milk, urine, dung, ghee, and curd possess significant medicinal value in Ayurveda and have been integral to traditional Indian clinical practices for centuries. The cow-derived fermented product (CDFP), a formulation rooted in Ayurvedic tradition, combines these five components as a panchgavya and is believed to offer multifaceted health benefits. In this preliminary single-subject case study, we evaluated the microbial composition of CDFP itself and assessed its effects on the human gut microbiome before and after 7 and 15 days of administration. A single healthy male subject consumed CDFP daily for seven consecutive days. Using 16S rRNA metagenomic sequencing, we observed a prominent increase in gut microbial diversity and a rise in beneficial bacterial genera such as Bifidobacterium, Faecalibacterium, and Akkermansia during and after treatment. Functional profiling revealed significant enhancements in pathways associated with amino acid metabolism, vitamin biosynthesis (e.g., folate, riboflavin), and energy metabolism, along with transient boosts in secondary metabolite synthesis. Metabolomic analysis identified 171 bioactive compounds within CDFP, with 33 exhibiting interactions with human proteins involved in immune modulation, oxidative stress response, and gut barrier integrity. Although conducted on a single participant, this study is the first to elucidate the distinct changes observed in gut microbial composition and function following the seven-day CDFP regimen and provides initial insights that warrant further investigation in larger, controlled studies. These findings highlight the potential of CDFP as a microbiota-targeted intervention with health-supportive properties. Full article
Show Figures

Figure 1

21 pages, 842 KB  
Review
Caesarean Delivery Influences Breast Milk Composition—A Narrative Review
by Maciej Maj, Joanna Robaczyńska, Maja Owe-Larsson, Hubert Rytel, Bożena Kociszewska-Najman, Jacek Malejczyk and Izabela Róża Janiuk
Nutrients 2026, 18(2), 207; https://doi.org/10.3390/nu18020207 - 9 Jan 2026
Viewed by 664
Abstract
Delivery by caesarean section (CS) is increasingly common worldwide and has been associated with altered health outcomes in offspring, which can be partially mitigated with breastfeeding. Interestingly, the mode of delivery itself may influence the composition of human milk. The aim of this [...] Read more.
Delivery by caesarean section (CS) is increasingly common worldwide and has been associated with altered health outcomes in offspring, which can be partially mitigated with breastfeeding. Interestingly, the mode of delivery itself may influence the composition of human milk. The aim of this narrative review was to comprehensively examine current evidence on the impact of CS on breast milk composition and to discuss its potential implications for neonatal and infant health. A literature search of the MEDLINE database was conducted in July 2025. It identified 1212 studies addressing associations between mode of delivery and human milk components, of which 54 were included in the qualitative synthesis. Available evidence suggests that CS is associated with transient, lactation stage-dependent alterations in breast milk composition, most pronounced in colostrum and transitional milk. Reported changes include differences in macronutrients, mineral content, immune-related molecules, hormones, antioxidants, microbiota, microRNA profiles, and other bioactive components. Findings related to mature milk are less consistent and often influenced by confounding factors. While some CS-associated alterations may slightly reduce the beneficial effect of breastfeeding, e.g., reducing certain antimicrobial or nutritional components, other changes seem to be potentially advantageous for the neonate/infant after CS, in particular in immune-related factors. Overall, the clinical significance of these compositional differences remains unclear, as no studies have directly linked CS-related changes in milk composition to long-term infant outcomes. Further well-designed longitudinal studies are needed to clarify these associations. Regardless of delivery mode, breastfeeding remains the optimal feeding strategy and a key intervention to support infant health after CS. Full article
Show Figures

Figure 1

26 pages, 912 KB  
Systematic Review
Efficacy and Safety of an Inactivated Phase I Coxiella burnetii Vaccine to Control Q Fever in Ruminants: A Systematic Review
by Philippe Gisbert, Ana Hurtado and Raphaël Guatteo
Animals 2024, 14(10), 1484; https://doi.org/10.3390/ani14101484 - 16 May 2024
Cited by 9 | Viewed by 4494
Abstract
Q fever is a disease caused by Coxiella burnetii that affects many animal species and humans. In ruminants, the disease is responsible for several reproductive disorders (such as abortions, stillbirths, premature births, weak offspring, retained foetal membranes and infertility). An inactivated vaccine based [...] Read more.
Q fever is a disease caused by Coxiella burnetii that affects many animal species and humans. In ruminants, the disease is responsible for several reproductive disorders (such as abortions, stillbirths, premature births, weak offspring, retained foetal membranes and infertility). An inactivated vaccine based on a phase I antigen of C. burnetii is available for cattle, goats and sheep. This review aims to summarise the scientific literature regarding the efficacy and safety of this vaccine to control the infection in these three domestic ruminant species. Forty-five publications and one experimental veterinary thesis reporting on experimental studies, case reports, mathematical modelling and intervention studies were selected according to the PRISMA guidelines. Although some studies lack control groups or statistical analyses, for all three species, published data show that vaccination often results in a reduction in abortions and an improvement in reproductive performance in comparison with absence of vaccination. There is also evidence, including in infected herds and animals, that vaccination is associated with a reduction in bacterial shedding, both in intensity and duration in comparison with absence of vaccination. For these reasons, in case of human outbreaks, vaccination is one of the pillars of control measures. Vaccination is generally well tolerated, despite the rare occurrence of mild, transient side-effects, such as hyperthermia and reduction in milk yield. Full article
(This article belongs to the Special Issue Coxiella burnetii and Its Impact on Cattle Reproductive System)
Show Figures

Figure 1

15 pages, 3156 KB  
Article
Composition of Microbiota in Transient and Mature Human Milk: Significant Changes in Large for Gestational Age Group
by Meltem Dinleyici, Vicente Pérez-Brocal, Sertac Arslanoglu, Ozge Aydemir, Sibel Sevuk Ozumut, Neslihan Tekin, Yvan Vandenplas, Andrés Moya and Ener Cagri Dinleyici
Nutrients 2024, 16(2), 208; https://doi.org/10.3390/nu16020208 - 9 Jan 2024
Cited by 9 | Viewed by 3562
Abstract
The composition of the human milk (HM) microbiota and, consequently, the microorganisms that are passed on to the infant through breastfeeding, can be influenced by various factors such as the mother’s health and diet, gestational age, delivery mode, lactation stage, method of infant [...] Read more.
The composition of the human milk (HM) microbiota and, consequently, the microorganisms that are passed on to the infant through breastfeeding, can be influenced by various factors such as the mother’s health and diet, gestational age, delivery mode, lactation stage, method of infant feeding, and geographical location. The aim of the Human Milk-Gest Study was to compare the microbiota of transient (postpartum 7–15 days) and mature HM (postpartum 45–90 days) of 44 mothers, and to investigate any potential changes associated with preterm birth, mode of delivery, and birth weight in relation to gestational age. The data were classified into five study groups: normal spontaneous delivery-term (NS-T) newborns, cesarean delivery-term (CS-T) newborns, preterm (PT) newborns (with a gestational age of less than 37 weeks), small for gestational age (SGA) newborns, and large for gestational age (LGA) newborns. An analysis of differential abundance was conducted using ANCOM-BC to compare the microbial genera between transient and mature HM samples as well as between other study groups. A significant difference was detected between HM samples at different sampling times and between the study groups (p < 0.01). In transient HM samples, Ralstonia, Burkholderiaceae_uc, and Pelomonas were significantly dominant in the LGA group compared to the NS-T, CS-T, PT, and SGA groups. In mature HM samples, Burkholderiaceae_uc, Ralstonia, Pelomonas, and Klebsiella were significantly dominant in the LGA group compared to the NS-T, CS-T, and PT groups, while Ralstonia, Burkholderiaceae_uc, and Pelomonas were significantly dominant in the LGA group compared to the SGA group. Differences were also detected between the transient and mature HM samples in the CS-T, PT, SGA, and LGA groups, but no differences occurred in the NS-T groups. In conclusion, we showed that Ralstonia, Burkholderiaceae_uc, and Pelomonas were significantly dominant in the LGA group in transient HM and continued in mature HM. The body mass index (BMI) of the mothers in the LGA group was not >30 at conception, however, the maternal BMI at birth and maternal weight gain during pregnancy were higher than in the other groups. The nutritional composition of HM is specifically designed to meet infant nutritional requirements during early life. Evaluating the effects of HM microbiota on infant microbiota composition and short- and long-term health effects in larger studies would be useful. Full article
(This article belongs to the Special Issue Optimum Nutrition for Maternal and Infant Health)
Show Figures

Figure 1

12 pages, 1608 KB  
Article
Higher Availability of Long-Chain Monounsaturated Fatty Acids in Preterm than in Full-Term Human Milk
by Tamás Marosvölgyi, Timea Dergez, József L. Szentpéteri, Éva Szabó and Tamás Decsi
Life 2023, 13(5), 1205; https://doi.org/10.3390/life13051205 - 17 May 2023
Cited by 4 | Viewed by 2560
Abstract
While the role of n-3 and n-6 long-chain polyunsaturated fatty acids (LCPUFAs) in the maturation of the infantile nervous system is extensively studied and relatively well-characterized, data on the potential developmental importance of the n-9 long-chain monounsaturated fatty acid (LCMUFA), nervonic acid (NA, [...] Read more.
While the role of n-3 and n-6 long-chain polyunsaturated fatty acids (LCPUFAs) in the maturation of the infantile nervous system is extensively studied and relatively well-characterized, data on the potential developmental importance of the n-9 long-chain monounsaturated fatty acid (LCMUFA), nervonic acid (NA, C24:1n-9) are scarce and ambiguous. Therefore, the aim of the present study was to reanalyze our available data on the contribution of NA and its LCMUFA precursors, gondoic acid (C20:1n-9) and erucic acid (EA, C22:1n-9) to the fatty acid composition of human milk (HM) during the first month of lactation in mothers of both preterm (PT) and full-term (FT) infants. HM samples were obtained daily during the first week of lactation, and then on the 14th, 21st, and 28th days. Values of the LCMUFAs, C20:1n-9, EA, and NA were significantly higher in colostrum than in transient and mature HM. Consequently, there were highly significant inverse associations between LCMUFA values and the duration of lactation. Moreover, C20:1n-9, EA, and NA values were monotonously, considerably, and at many timepoints significantly higher in PT than in FT HM samples. By the 28th day of lactation, summarized LCMUFA values in PT HM samples declined to the level measured in FT HM samples on the first day of lactation; however, EA and NA values were still significantly higher in PT than in FT HM on the 28th day. Significantly higher availability of LCMUFAs in PT than in FT HM underpins the potential biological role of this hitherto somewhat neglected group of fatty acids. Full article
(This article belongs to the Section Physiology and Pathology)
Show Figures

Figure 1

26 pages, 3407 KB  
Article
Neither Incretin or Amino Acid Responses, nor Casein Content, Account for the Equal Insulin Response Following Iso-Lactose Loads of Natural Human and Cow Milk in Healthy Young Adults
by Paolo Tessari, Alessandro Toffolon, Monica Vettore, Elisabetta Iori, Anna Lante, Emiliano Feller, Elisabetta Alma Rocco, Monica Vedovato, Giovanna Verlato and Massimo Bellettato
Nutrients 2022, 14(8), 1624; https://doi.org/10.3390/nu14081624 - 13 Apr 2022
Cited by 3 | Viewed by 3573
Abstract
Human milk contains <50% less protein (casein) than cow milk, but is equally effective in insulin secretion despite lower postingestion hyperaminoacidemia. Such potency of human milk might be modulated either by incretins (glucagon-like polypeptide-1,GLP-1); glucose-inhibitory-polypeptide, GIP), and/or by milk casein content. Healthy volunteers [...] Read more.
Human milk contains <50% less protein (casein) than cow milk, but is equally effective in insulin secretion despite lower postingestion hyperaminoacidemia. Such potency of human milk might be modulated either by incretins (glucagon-like polypeptide-1,GLP-1); glucose-inhibitory-polypeptide, GIP), and/or by milk casein content. Healthy volunteers of both sexes were fed iso-lactose loads of two low-protein milks, i.e., human [Hum] (n = 8) and casein-deprived cow milk (Cow [↓Cas]) (n = 10), as well as loads of two high-protein milks, i.e., cow (n = 7), and casein-added human-milk (Hum [↑Cas]) (n = 7). Plasma glucose, insulin, C-peptide, incretins and amino acid concentrations were measured for 240′. All milks induced the same transient hyperglycemia. The early [20′–30′] insulin and C-peptide responses were comparable among all milk types apart from the low-protein (Cow [↓Cas]) milk, where they were reduced by <50% (p < 0.05 vs. others). When comparing the two high-protein milks, GLP-1 and GIP [5’–20’] responses with the (Hum [↑Cas]) milk were lower (by ≈2–3 fold, p < 0.007 and p < 0.03 respectively) than those with cow milk, whereas incretin secretion was substantially similar. Plasma amino acid increments largely reflected the milk protein content. Thus, neither casein milk content, nor incretin or amino acid concentrations, can account for the specific potency of human milk on insulin secretion, which remains as yet unresolved. Full article
Show Figures

Figure 1

12 pages, 465 KB  
Article
Human Milk Virome Analysis: Changing Pattern Regarding Mode of Delivery, Birth Weight, and Lactational Stage
by Meltem Dinleyici, Vicente Pérez-Brocal, Sertac Arslanoglu, Ozge Aydemir, Sibel Sevuk Ozumut, Neslihan Tekin, Yvan Vandenplas, Andrés Moya and Ener Cagri Dinleyici
Nutrients 2021, 13(6), 1779; https://doi.org/10.3390/nu13061779 - 23 May 2021
Cited by 29 | Viewed by 5442
Abstract
The human milk (HM) microbiota is a significant source of microbes that colonize the infant gut early in life. The aim of this study was to compare transient and mature HM virome compositions, and also possible changes related to the mode of delivery, [...] Read more.
The human milk (HM) microbiota is a significant source of microbes that colonize the infant gut early in life. The aim of this study was to compare transient and mature HM virome compositions, and also possible changes related to the mode of delivery, gestational age, and weight for gestational age. Overall, in the 81 samples analyzed in this study, reads matching bacteriophages accounted for 79.5% (mainly Podoviridae, Myoviridae, and Siphoviridae) of the reads, far more abundant than those classified as eukaryotic viruses (20.5%, mainly Herpesviridae). In the whole study group of transient human milk, the most abundant families were Podoviridae and Myoviridae. In mature human milk, Podoviridae decreased, and Siphoviridae became the most abundant family. Bacteriophages were predominant in transient HM samples (98.4% in the normal spontaneous vaginal delivery group, 92.1% in the premature group, 89.9% in the C-section group, and 68.3% in the large for gestational age group), except in the small for gestational age group (only ~45% bacteriophages in transient HM samples). Bacteriophages were also predominant in mature HM; however, they were lower in mature HM than in transient HM (71.7% in the normal spontaneous vaginal delivery group, 60.8% in the C-section group, 56% in the premature group, and 80.6% in the large for gestational age group). Bacteriophages still represented 45% of mature HM in the small for gestational age group. In the transient HM of the normal spontaneous vaginal delivery group, the most abundant family was Podoviridae; however, in mature HM, Podoviridae became less prominent than Siphoviridae. Myoviridae was predominant in both transient and mature HM in the premature group (all C-section), and Podoviridae was predominant in transient HM, while Siphoviridae and Herpesviridae were predominant in mature HM. In the small for gestational age group, the most abundant taxa in transient HM were the family Herpesviridae and a species of the genus Roseolovirus. Bacteriophages constituted the major component of the HM virome, and we showed changes regarding the lactation period, preterm birth, delivery mode, and birth weight. Early in life, the HM virome may influence the composition of an infant’s gut microbiome, which could have short- and long-term health implications. Further longitudinal mother–newborn pair studies are required to understand the effects of these variations on the composition of the HM and the infant gut virome. Full article
(This article belongs to the Section Prebiotics, Probiotics and Postbiotics)
Show Figures

Figure 1

14 pages, 1648 KB  
Article
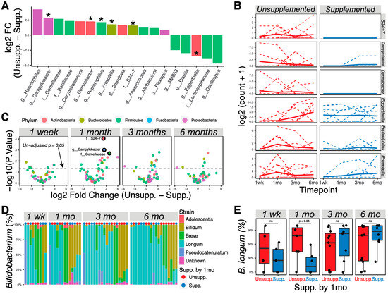
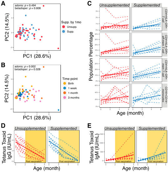
Transient Effect of Infant Formula Supplementation on the Intestinal Microbiota
by Ning Chin, Gema Méndez-Lagares, Diana H. Taft, Victoria Laleau, Hung Kieu, Nicole R. Narayan, Susan B. Roberts, David A. Mills, Dennis J. Hartigan-O’Connor and Valerie J. Flaherman
Nutrients 2021, 13(3), 807; https://doi.org/10.3390/nu13030807 - 1 Mar 2021
Cited by 11 | Viewed by 4924
Abstract
Breastfeeding is the gold standard for feeding infants because of its long-term benefits to health and development, but most infants in the United States are not exclusively breastfed in the first six months. We enrolled 24 infants who were either exclusively breastfed or [...] Read more.
Breastfeeding is the gold standard for feeding infants because of its long-term benefits to health and development, but most infants in the United States are not exclusively breastfed in the first six months. We enrolled 24 infants who were either exclusively breastfed or supplemented with formula by the age of one month. We collected diet information, stool samples for evaluation of microbiotas by 16S rRNA sequencing, and blood samples for assessment of immune development by flow cytometry from birth to 6 months of age. We further typed the Bifidobacterium strains in stool samples whose 16S rRNA sequencing showed the presence of Bifidobacteriaceae. Supplementation with formula during breastfeeding transiently changed the composition of the gut microbiome, but the impact dissipated by six months of age. For example, Bifidobacterium longum, a bacterial species highly correlated with human milk consumption, was found to be significantly different only at 1 month of age but not at later time points. No immunologic differences were found to be associated with supplementation, including the development of T-cell subsets, B cells, or monocytes. These data suggest that early formula supplementation, given in addition to breast milk, has minimal lasting impact on the gut microbiome or immunity. Full article
(This article belongs to the Section Prebiotics, Probiotics and Postbiotics)
Show Figures

Figure 1

15 pages, 1381 KB  
Article
Bifidobacterium longum subsp. infantis ATCC 15697 and Goat Milk Oligosaccharides Show Synergism In Vitro as Anti-Infectives against Campylobacter jejuni
by Erinn M. Quinn, Helen Slattery, Dan Walsh, Lokesh Joshi and Rita M. Hickey
Foods 2020, 9(3), 348; https://doi.org/10.3390/foods9030348 - 17 Mar 2020
Cited by 29 | Viewed by 6616
Abstract
Bifidobacteria are known to inhibit, compete with and displace the adhesion of pathogens to human intestinal cells. Previously, we demonstrated that goat milk oligosaccharides (GMO) increased the attachment of Bifidobacterium longum subsp. infantis ATCC 15697 to intestinal cells in vitro. In this study, [...] Read more.
Bifidobacteria are known to inhibit, compete with and displace the adhesion of pathogens to human intestinal cells. Previously, we demonstrated that goat milk oligosaccharides (GMO) increased the attachment of Bifidobacterium longum subsp. infantis ATCC 15697 to intestinal cells in vitro. In this study, we aimed to exploit this effect as a mechanism for inhibiting pathogen association with intestinal cells. We examined the synergistic effect of GMO-treated B. infantis on preventing the attachment of a highly invasive strain of Campylobacter jejuni to intestinal HT-29 cells. The combination decreased the adherence of C. jejuni to the HT-29 cells by an average of 42% compared to the control (non-GMO treated B. infantis). Increasing the incubation time of the GMO with the Bifidobacterium strain resulted in the strain metabolizing the GMO, correlating with a subsequent 104% increase in growth over a 24 h period when compared to the control. Metabolite analysis in the 24 h period also revealed increased production of acetate, lactate, formate and ethanol by GMO-treated B. infantis. Statistically significant changes in the GMO profile were also demonstrated over the 24 h period, indicating that the strain was digesting certain structures within the pool such as lactose, lacto-N-neotetraose, lacto-N-neohexaose 3′-sialyllactose, 6′-sialyllactose, sialyllacto-N-neotetraose c and disialyllactose. It may be that early exposure to GMO modulates the adhesion of B. infantis while carbohydrate utilisation becomes more important after the bacteria have transiently colonised the host cells in adequate numbers. This study builds a strong case for the use of synbiotics that incorporate oligosaccharides sourced from goat′s milk and probiotic bifidobacteria in functional foods, particularly considering the growing popularity of formulas based on goat milk. Full article
(This article belongs to the Section Food Nutrition)
Show Figures

Graphical abstract

20 pages, 299 KB  
Article
Modification of Docosahexaenoic Acid Composition of Milk from Nursing Women Who Received Alpha Linolenic Acid from Chia Oil during Gestation and Nursing
by Rodrigo Valenzuela, Karla Bascuñán, Rodrigo Chamorro, Cynthia Barrera, Jorge Sandoval, Claudia Puigrredon, Gloria Parraguez, Paula Orellana, Valeria Gonzalez and Alfonso Valenzuela
Nutrients 2015, 7(8), 6405-6424; https://doi.org/10.3390/nu7085289 - 4 Aug 2015
Cited by 57 | Viewed by 11367
Abstract
α-Linolenic acid (ALA) is the precursor of docosahexaenoic acid (DHA) in humans, which is fundamental for brain and visual function. Western diet provides low ALA and DHA, which is reflected in low DHA in maternal milk. Chia oil extracted from chia (Salvia [...] Read more.
α-Linolenic acid (ALA) is the precursor of docosahexaenoic acid (DHA) in humans, which is fundamental for brain and visual function. Western diet provides low ALA and DHA, which is reflected in low DHA in maternal milk. Chia oil extracted from chia (Salvia hispanica L.), a plant native to some Latin American countries, is high in ALA (up to 60%) and thereby is an alternative to provide ALA with the aim to reduce DHA deficits. We evaluated the modification of the fatty acid profile of milk obtained from Chilean mothers who received chia oil during gestation and nursing. Forty healthy pregnant women (22–35 years old) tabulated for food consumption, were randomly separated into two groups: a control group with normal feeding (n = 21) and a chia group (n = 19), which received 16 mL chia oil daily from the third trimester of pregnancy until the first six months of nursing. The fatty acid profile of erythrocyte phospholipids, measured at six months of pregnancy, at time of delivery and at six months of nursing, and the fatty acid profile of the milk collected during the first six months of nursing were assessed by gas-chromatography. The chia group, compared to the control group, showed (i) a significant increase in ALA ingestion and a significant reduction of linoleic acid (LA) ingestion, no showing modification of arachidonic acid (AA), eicosapentaenoic acid (EPA) and DHA; (ii) a significant increase of erythrocyte ALA and EPA and a reduction of LA. AA and DHA were not modified; (iii) a increased milk content of ALA during the six months of nursing, whereas LA showed a decrease. AA and EPA were not modified, however DHA increased only during the first three months of nursing. Consumption of chia oil during the last trimester of pregnancy and the first three months of nursing transiently increases the milk content of DHA. Full article
(This article belongs to the Special Issue DHA for Optimal Health)
Show Figures

Figure 1

12 pages, 209 KB  
Article
Serum Phosphorus Levels in Premature Infants Receiving a Donor Human Milk Derived Fortifier
by Katherine E. Chetta, Amy B. Hair, Keli M. Hawthorne and Steven A. Abrams
Nutrients 2015, 7(4), 2562-2573; https://doi.org/10.3390/nu7042562 - 9 Apr 2015
Cited by 9 | Viewed by 8109
Abstract
An elevated serum phosphorus (P) has been anecdotally described in premature infants receiving human milk fortified with donor human milk-derived fortifier (HMDF). No studies have prospectively investigated serum P in premature infants receiving this fortification strategy. In this single center prospective observational cohort [...] Read more.
An elevated serum phosphorus (P) has been anecdotally described in premature infants receiving human milk fortified with donor human milk-derived fortifier (HMDF). No studies have prospectively investigated serum P in premature infants receiving this fortification strategy. In this single center prospective observational cohort study, extremely premature infants ≤1250 grams (g) birth weight (BW) were fed an exclusive human milk-based diet receiving HMDF and serum P levels were obtained. We evaluated 93 infants with a mean gestational age of 27.5 ± 2.0 weeks (Mean ± SD) and BW of 904 ± 178 g. Seventeen infants (18.3%) had at least one high serum P level with a mean serum P of 9.2 ± 1.1 mg/dL occurring at 19 ± 11 days of life. For all infants, the highest serum P was inversely correlated to the day of life of the infant (p < 0.001, R2 = 0.175) and positively correlated with energy density of HMDF (p = 0.035). Serum P was not significantly related to gender, BW, gestational age, or days to full feeds. We conclude that the incidence of hyperphosphatemia was mild and transient in this population. The risk decreased with infant age and was unrelated to gender, BW, or ethnicity. Full article
(This article belongs to the Special Issue Recent Advances in Enteral Nutrition)
Show Figures

Figure 1

Back to TopTop