Efficacy and Safety of an Inactivated Phase I Coxiella burnetii Vaccine to Control Q Fever in Ruminants: A Systematic Review
Abstract
Simple Summary
Abstract
1. Introduction
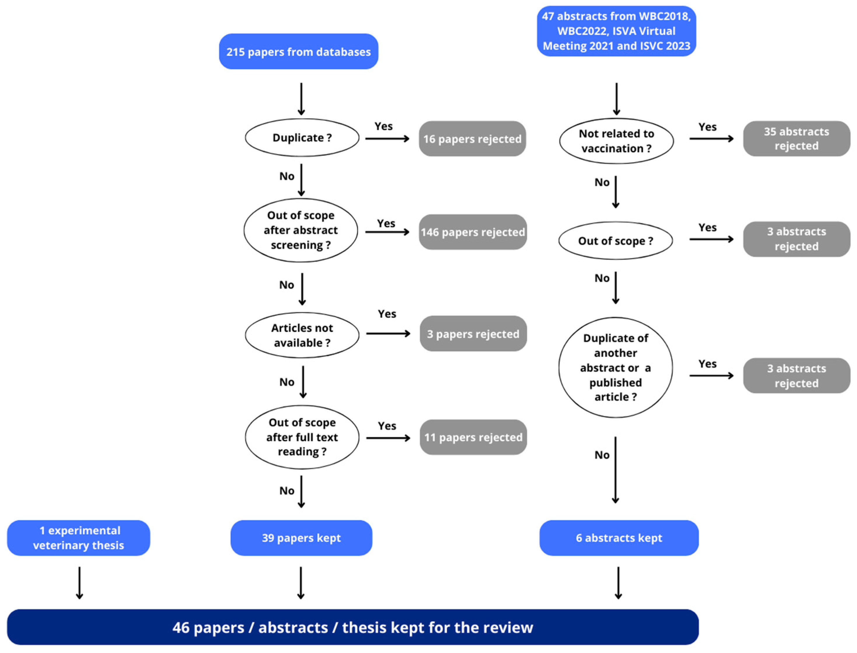
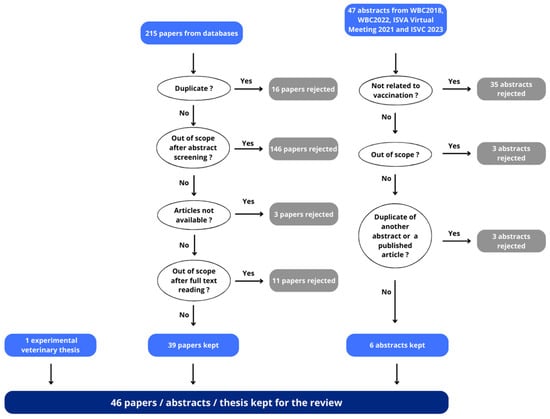
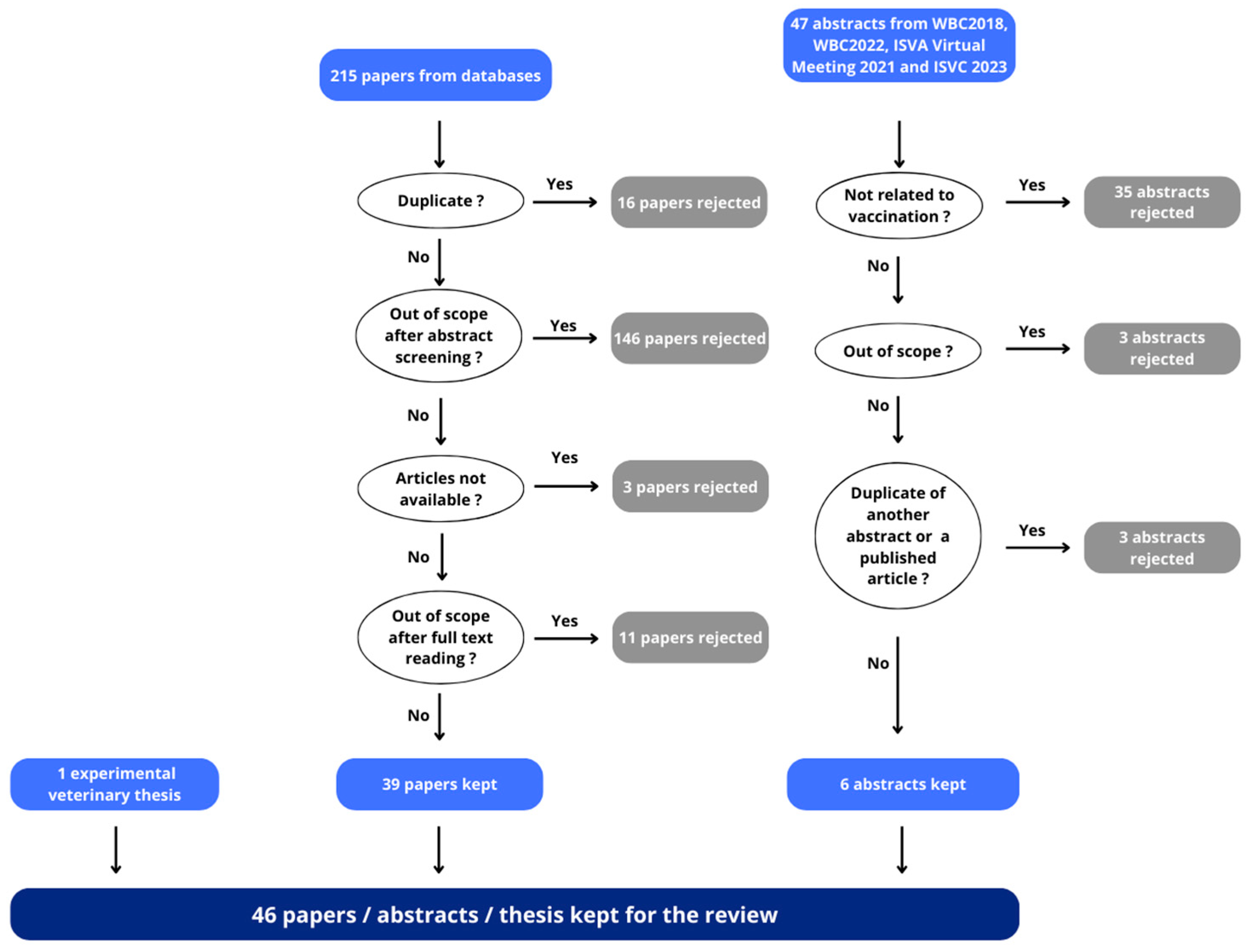
2. Materials and Methods
3. Results and Discussion
3.1. Cattle
3.1.1. Reproductive Performance and Abortions
3.1.2. Shedding
3.1.3. Other Impacts of Vaccination
3.1.4. Mathematic Modelling
3.1.5. Safety and Side Effects
3.2. Goats
3.2.1. Abortions and Shedding
3.2.2. Other Benefits of Vaccination
3.2.3. Mathematic Modelling
3.2.4. Safety and Side Effects
3.3. Sheep
3.3.1. Abortions
3.3.2. Shedding
3.3.3. Immune Response
3.3.4. Safety and Side Effects
4. Synthesis
4.1. Cattle
4.2. Goats
4.3. Sheep
5. Conclusions
Author Contributions
Funding
Conflicts of Interest
References
- Arricau-Bouvery, N.; Rodolakis, A. Is Q Fever an Emerging or Re-Emerging Zoonosis? Vet. Res. 2005, 36, 327–349. [Google Scholar] [CrossRef] [PubMed]
- Celina, S.S.; Cerný, J. Coxiella burnetii in Ticks, Livestock, Pets and Wildlife: A Mini-Review. Front. Vet. Sci. 2022, 9, 1068129. [Google Scholar] [CrossRef]
- Didkowska, A.; Klich, D.; Hapanowicz, A.; Orłowska, B.; Gałązka, M.; Rzewuska, M.; Olech, W.; Anusz, K. Pathogens with Potential Impact on Reproduction in Captive and Free-Ranging European Bison (Bison bonasus) in Poland—A Serological Survey. BMC Vet. Res. 2021, 17, 345. [Google Scholar] [CrossRef] [PubMed]
- Rijks, J.M.; Roest, H.I.J.; van Tulden, P.W.; Kik, M.J.L.; IJzer, J.; Gröne, A. Coxiella burnetii Infection in Roe Deer during Q Fever Epidemic, the Netherlands. Emerg. Infect. Dis. 2011, 17, 2369–2371. [Google Scholar] [CrossRef] [PubMed]
- Kirchgessner, M.S.; Dubovi, E.J.; Whipps, C.M. Seroepidemiology of Coxiella burnetii in Wild White-Tailed Deer (Odocoileus virginianus) in New York, United States. Vector-Borne Zoonotic Dis. 2012, 12, 942–947. [Google Scholar] [CrossRef]
- Cyr, J.; Turcotte, M.-È.; Desrosiers, A.; Bélanger, D.; Harel, J.; Tremblay, D.; Leboeuf, A.; Gagnon, C.A.; Côté, J.-C.; Arsenault, J. Prevalence of Coxiella burnetii Seropositivity and Shedding in Farm, Pet and Feral Cats and Associated Risk Factors in Farm Cats in Quebec, Canada. Epidemiol. Infect. 2021, 149, e57. [Google Scholar] [CrossRef] [PubMed]
- Pascucci, I.; Di Domenico, M.; Dall’Acqua, F.; Sozio, G.; Cammà, C. Detection of Lyme Disease and Q Fever Agents in Wild Rodents in Central Italy. Vector-Borne Zoonotic Dis. 2015, 15, 404–411. [Google Scholar] [CrossRef] [PubMed]
- Schneeberger, P.M.; Wintenberger, C.; van der Hoek, W.; Stahl, J.P. Q Fever in The Netherlands—2007–2010: What We Learned from the Largest Outbreak Ever. Médecine Mal. Infect. 2014, 44, 339–353. [Google Scholar] [CrossRef]
- Graves, S.R.; Islam, A. Endemic Q Fever in New South Wales, Australia: A Case Series (2005–2013). Am. J. Trop. Med. Hyg. 2016, 95, 55–59. [Google Scholar] [CrossRef][Green Version]
- Beaudeau, F.; Pouquet, M.; Guatteo, R.; Bareille, N.; Moret, L. Risk of Seropositivity to Coxiella burnetii in Humans Living in Areas with Endemically Infected Cattle: No Way for Specific Prevention. Zoonoses Public Health 2021, 68, 144–152. [Google Scholar] [CrossRef]
- Hurtado, A.; Zendoia, I.I.; Alonso, E.; Beraza, X.; Bidaurrazaga, J.; Ocabo, B.; Arrazola, I.; Cevidanes, A.; Barandika, J.F.; García-Pérez, A.L. A Q Fever Outbreak among Visitors to a Natural Cave, Bizkaia, Spain, December 2020 to October 2021. Eurosurveillance 2023, 28, 2200824. [Google Scholar] [CrossRef] [PubMed]
- Zendoia, I.I.; Barandika, J.F.; Cevidanes, A.; Hurtado, A.; García-Pérez, A.L. Coxiella burnetii Infection Persistence in a Goat Herd during Seven Kidding Seasons after an Outbreak of Abortions: The Effect of Vaccination. Appl. Environ. Microbiol. 2024, 90, e0220123. [Google Scholar] [CrossRef] [PubMed]
- De Biase, D.; Costagliola, A.; Del Piero, F.; Di Palo, R.; Coronati, D.; Galiero, G.; Uberti, B.D.; Lucibelli, M.G.; Fabbiano, A.; Davoust, B.; et al. Coxiella burnetii in Infertile Dairy Cattle with Chronic Endometritis. Vet. Pathol. 2018, 55, 539–542. [Google Scholar] [CrossRef] [PubMed]
- Valla, G.; Bizzarri, D.; Ferrari, G.; Bussacchini, M. Prevalenza di Coxiella burnetii nel Latte di Massa in Allevamenti di Bovine da Latte Italiani e Possibile Correlazione con Problemi Riproduttivi. Large Anim. Rev. 2014, 20, 51–56. [Google Scholar]
- Ordronneau, S. Impact de la Vaccination et de l’Antibiothérapie sur l’Incidence des Troubles de la Reproduction et sur la Fertilité dans des Troupeaux Bovins Laitiers Infectés par Coxiella burnetii; Ecole Nationale Veterinaire, Agroalimentaire et de l’Alimentation Nantes Atlantique: Nantes, France, 2012. [Google Scholar]
- Dobos, A.; Gábor, G.; Wehmann, E.; Dénes, B.; Póth-Szebenyi, B.; Kovács, Á.B.; Gyuranecz, M. Serological Screening for Coxiella burnetii in the Context of Early Pregnancy Loss in Dairy Cows. Acta Vet. Hung. 2020, 68, 305–309. [Google Scholar] [CrossRef] [PubMed]
- López-Helguera, I.; López-Gatius, F.; Tutusaus, J.; Garcia-Ispierto, I. Reproductive Performance of High Producing Lactating Cows in Coxiella-Infected Herds Following Vaccination with Phase-I Coxiella burnetii Vaccine during Advanced Pregnancy. Vaccine 2013, 31, 3046–3050. [Google Scholar] [CrossRef] [PubMed]
- Plommet, M.; Capponi, M.; Gestin, J.; Renoux, G.; Marly, J.; Sahuc, D.; Petit, A. Fièvre Q Expérimentale Des Bovins. Ann. Rech. Vet. 1973, 4, 325–346. [Google Scholar]
- Martinov, S.P.; Neikov, P.; Popov, G.V. Experimental Q Fever in Sheep. Eur. J. Epidemiol. 1989, 5, 428–431. [Google Scholar] [CrossRef] [PubMed]
- Barlow, J.; Rauch, B.; Welcome, F.; Kim, S.G.; Dubovi, E.; Schukken, Y. Association between Coxiella burnetii Shedding in Milk and Subclinical Mastitis in Dairy Cattle. Vet. Res. 2008, 39, 23. [Google Scholar] [CrossRef] [PubMed]
- Paul, S.; Agger, J.F.; Markussen, B.; Christoffersen, A.-B.; Agerholm, J.S. Factors Associated with Coxiella burnetii Antibody Positivity in Danish Dairy Cows. Prev. Vet. Med. 2012, 107, 57–64. [Google Scholar] [CrossRef]
- Dhaka, P.; Malik, S.V.S.; Yadav, J.P.; Kumar, M.; Barbuddhe, S.B.; Rawool, D.B. Apparent Prevalence and Risk Factors of Coxiellosis (Q Fever) among Dairy Herds in India. PLoS ONE 2020, 15, e0239260. [Google Scholar] [CrossRef] [PubMed]
- Canevari, J.T.; Firestone, S.M.; Vincent, G.; Campbell, A.; Tan, T.; Muleme, M.; Cameron, A.W.N.; Stevenson, M.A. The Prevalence of Coxiella burnetii Shedding in Dairy Goats at the Time of Parturition in an Endemically Infected Enterprise and Associated Milk Yield Losses. BMC Vet. Res. 2018, 14, 353. [Google Scholar] [CrossRef]
- Freick, M.; Enbergs, H.; Walraph, J.; Diller, R.; Weber, J.; Konrath, A. Coxiella burnetii: Serological Reactions and Bacterial Shedding in Primiparous Dairy Cows in an Endemically Infected Herd—Impact on Milk Yield and Fertility. Reprod. Domest. Anim. 2017, 52, 160–169. [Google Scholar] [CrossRef]
- Astobiza, I.; Barandika, J.F.; Hurtado, A.; Juste, R.A.; García-Pérez, A.L. Kinetics of Coxiella burnetii Excretion in a Commercial Dairy Sheep Flock after Treatment with Oxytetracycline. Vet. J. 2010, 184, 172–175. [Google Scholar] [CrossRef]
- EFSA. EFSA Panel on Animal Health and Welfare (AHAW) Scientific Opinion on Q Fever. EFSA J. 2010, 8, 1595. [Google Scholar] [CrossRef]
- Plummer, P.J.; McClure, J.T.; Menzies, P.; Morley, P.S.; Van den Brom, R.; Van Metre, D.C. Management of Coxiella burnetiii Infection in Livestock Populations and the Associated Zoonotic Risk: A Consensus Statement. J. Vet. Intern. Med. 2018, 32, 1481–1494. [Google Scholar] [CrossRef]
- Coxevac® Suspension for Injection. UPD. Available online: https://medicines.health.europa.eu/veterinary/en/600000003433 (accessed on 15 March 2024).
- Coxevac® Opinion on Variation to Marketing Authorisation. European Medicines Agency. Available online: https://www.ema.europa.eu/en/medicines/veterinary/variation/coxevac (accessed on 12 December 2023).
- Coxevac® European Medicines Agency. Available online: https://www.ema.europa.eu/en/medicines/veterinary/EPAR/coxevac (accessed on 12 December 2023).
- Toledo-Perona, R.; Contreras, A.; Gomis, J.; Quereda, J.J.; García-Galán, A.; Sánchez, A.; Gómez-Martín, Á. Controlling Coxiella burnetii in Naturally Infected Sheep, Goats and Cows, and Public Health Implications: A Scoping Review. Front. Vet. Sci. 2024, 11, 553. [Google Scholar] [CrossRef] [PubMed]
- Page, M.J.; McKenzie, J.E.; Bossuyt, P.M.; Boutron, I.; Hoffmann, T.C.; Mulrow, C.D.; Shamseer, L.; Tetzlaff, J.M.; Akl, E.A.; Brennan, S.E.; et al. The PRISMA 2020 Statement: An Updated Guideline for Reporting Systematic Reviews. Int. J. Surg. 2021, 88, 105906. [Google Scholar] [CrossRef]
- Methley, A.M.; Campbell, S.; Chew-Graham, C.; McNally, R.; Cheraghi-Sohi, S. PICO, PICOS and SPIDER: A Comparison Study of Specificity and Sensitivity in Three Search Tools for Qualitative Systematic Reviews. BMC Health Serv. Res. 2014, 14, 579. [Google Scholar] [CrossRef] [PubMed]
- Tomaiuolo, S.; Jansen, W.; Soares Martins, S.; Devriendt, B.; Cox, E.; Mori, M. QuilA® Adjuvanted Coxevac® Sustains Th1−CD8+-Type Immunity and Increases Protection in Coxiella burnetii-Challenged Goats. NPJ Vaccines 2023, 8, 17. [Google Scholar] [CrossRef]
- Schulze, L.S.-C.; Borchardt, S.; Ouellet, V.; Heuwieser, W. Effect of a Phase I Coxiella burnetii Inactivated Vaccine on Body Temperature and Milk Yield in Dairy Cows. J. Dairy Sci. 2016, 99, 541–550. [Google Scholar] [CrossRef]
- Guatteo, R.; Seegers, H.; Joly, A.; Beaudeau, F. Prevention of Coxiella burnetii Shedding in Infected Dairy Herds Using a Phase I C. burnetii Inactivated Vaccine. Vaccine 2008, 26, 4320–4328. [Google Scholar] [CrossRef]
- Courcoul, A.; Hogerwerf, L.; Klinkenberg, D.; Nielen, M.; Vergu, E.; Beaudeau, F. Modelling Effectiveness of Herd Level Vaccination against Q Fever in Dairy Cattle. Vet. Res. 2011, 42, 68. [Google Scholar] [CrossRef]
- Taurel, A.-F.; Guatteo, R.; Joly, A.; Beaudeau, F. Effectiveness of Vaccination and Antibiotics to Control Coxiella burnetii Shedding around Calving in Dairy Cows. Vet. Microbiol. 2012, 159, 432–437. [Google Scholar] [CrossRef]
- Taurel, A.-F.; Guatteo, R.; Lehebel, A.; Joly, A.; Beaudeau, F. Vaccination Using Phase I Vaccine Is Effective to Control Coxiella burnetii Shedding in Infected Dairy Cattle Herds. Comp. Immunol. Microbiol. Infect. Dis. 2014, 37, 1–9. [Google Scholar] [CrossRef]
- Tutusaus, J.; López-Gatius, F.; Serrano, B.; Monleón, E.; Badiola, J.; Garcia-Ispierto, I. Serological and Shedding Patterns after Coxiella burnetii Vaccination in the Third Gestation Trimester in Dairy Cows. Acta Vet. Hung. 2014, 62, 145–154. [Google Scholar] [CrossRef][Green Version]
- Piñero, A.; Barandika, J.F.; Hurtado, A.; García-Pérez, A.L. Progression of Coxiella burnetii Infection after Implementing a Two-Year Vaccination Program in a Naturally Infected Dairy Cattle Herd. Acta Vet. Scand. 2014, 56, 47. [Google Scholar] [CrossRef]
- Garcia-Ispierto, I.; López-Helguera, I.; Tutusaus, J.; Mur-Novales, R.; López-Gatius, F. Effects of Long-Term Vaccination against Coxiella burnetii on the Fertility of High-Producing Dairy Cows. Acta Vet. Hung. 2015, 63, 223–233. [Google Scholar] [CrossRef]
- Kneblewski, P.; Budzyk, J.; Szabłoński, L.; Olechnowicz, J.; Majewski, M.; Skoracki, A.; Urbaniak, K.; Jaśkowski, J.M. Epidemiological Situation of Q Fever in Sheep, Goats and Cattle in the Wielkopolska Voivodeship between the Years 2011 and 2015, Based on Monitoring Studies and Cases from Clinical Practice. Med. Weter. 2017, 73, 56–61. [Google Scholar] [CrossRef][Green Version]
- Lehner, S.; Lohan, K.; Dieckhoff, H.-J.; Gerdes, U. Effects of Vaccination against Q-Fever in Lower Saxony Dairy Cattle Farms. Tierarztl. Praxis. Ausg. G Grosstiere/Nutztiere 2017, 45, 141–149. [Google Scholar] [CrossRef]
- Asamoah, J.K.K.; Jin, Z.; Sun, G.-Q.; Li, M.Y. A Deterministic Model for Q Fever Transmission Dynamics within Dairy Cattle Herds: Using Sensitivity Analysis and Optimal Controls. Comput. Math. Methods Med. 2020, 2020, e6820608. [Google Scholar] [CrossRef]
- Yilmazbas-Mecitoglu, G.; Yildiz, G.E.; Kucuk, K.; Guner, B.; Keskin, A.; Gumen, A. The Effect of Coxiella burnetii Inactived Vaccine on Reproductive Parameters and Milk Yield in Holstein. In Proceedings of the 31st World Buiatrics Congress, Madrid, Spain, 4–8 September 2022; Volume 1, p. 369. [Google Scholar]
- Böttcher, J.; Siegl, G.; Geischeder, S.; Dautzenberg, F.; Deckinger, E.; Alex, M.; Turowski, V.; Janowetz, B. Q Fever: Vaccinate as Much as Needed and as Little as Possible. In Proceedings of the 31st World Buiatrics Congress, Madrid, Spain, 4–8 September 2022; Volume 1, pp. 285–286. [Google Scholar]
- Raboisson, D.; Guatteo, R.; Trezzani, B.; Gisbert, P.; Ferchiou, A. Q Fever Vaccination Strategy. In Proceedings of the 31st World Buiatrics Congress, Madrid, Spain, 4–8 September 2022; Volume 2, pp. 105–106. [Google Scholar]
- Taurel, A.-F.; Guatteo, R.; Joly, A.; Seegers, H.; Beaudeau, F. Seroprevalence of Q Fever in Naturally Infected Dairy Cattle Herds. Prev. Vet. Med. 2011, 101, 51–57. [Google Scholar] [CrossRef]
- European Database of Suspected Adverse Drug Reaction Reports. Available online: https://www.adrreports.eu/vet/en/index.html (accessed on 24 April 2024).
- Arricau-Bouvery, N.; Souriau, A.; Bodier, C.; Dufour, P.; Rousset, E.; Rodolakis, A. Effect of Vaccination with Phase I and Phase II Coxiella burnetii Vaccines in Pregnant Goats. Vaccine 2005, 23, 4392–4402. [Google Scholar] [CrossRef]
- Jansen, W.; Cargnel, M.; Boarbi, S.; Mertens, I.; Van Esbroeck, M.; Fretin, D.; Mori, M. Belgian Bulk Tank Milk Surveillance Program Reveals the Impact of a Continuous Vaccination Protocol for Small Ruminants against Coxiella burnetii. Transbound. Emerg. Dis. 2022, 69, e141–e152. [Google Scholar] [CrossRef]
- Rousset, E.; Durand, B.; Champion, J.L.; Prigent, M.; Dufour, P.; Forfait, C.; Marois, M.; Gasnier, T.; Duquesne, V.; Thiéry, R.; et al. Efficiency of a Phase 1 Vaccine for the Reduction of Vaginal Coxiella burnetii Shedding in a Clinically Affected Goat Herd. Clin. Microbiol. Infect. 2009, 15, 188–189. [Google Scholar] [CrossRef]
- Hermans, M.H.A.; Huijsmans, C.J.J.; Schellekens, J.J.A.; Savelkoul, P.H.M.; Wever, P.C. Coxiella burnetii DNA in Goat Milk after Vaccination with Coxevac®. Vaccine 2011, 29, 2653–2656. [Google Scholar] [CrossRef]
- Hogerwerf, L.; van den Brom, R.; Roest, H.I.J.; Bouma, A.; Vellema, P.; Pieterse, M.; Dercksen, D.; Nielen, M. Reduction of Coxiella burnetii Prevalence by Vaccination of Goats and Sheep. Emerg. Infect. Dis. J. 2011, 17, 1157. [Google Scholar] [CrossRef]
- De Cremoux, R.; Rousset, E.; Touratier, A.; Audusseau, G.; Nicollet, P.; Ribaud, D.; David, V.; Le Pape, M. Assessment of Vaccination by a Phase I Coxiella burnetii-Inactivated Vaccine in Goat Herds in Clinical Q Fever Situation. FEMS Immunol. Med. Microbiol. 2012, 64, 104–106. [Google Scholar] [CrossRef]
- Sting, R.; Molz, K.; Benesch, C. Q Fever Outbreak in a Goat Herd—Diagnostic Investigations and Measures for Control. Berl. Münch. Tierärztl. Wochenschr. 2013, 126, 394–400. [Google Scholar] [CrossRef]
- Van den Brom, R.; van Engelen, E.; Vos, J.; Luttikholt, S.J.M.; Moll, L.; Roest, H.I.J.; van der Heijden, H.M.J.F.; Vellema, P. Detection of Coxiella burnetii in the Bulk Tank Milk from a Farm with Vaccinated Goats, by Using a Specific PCR Technique. Small Rumin. Res. 2013, 110, 150–154. [Google Scholar] [CrossRef]
- Boarbi, S.; Mori, M.; Rousset, E.; Sidi-Boumedine, K.; Van Esbroeck, M.; Fretin, D. Prevalence and Molecular Typing of Coxiella burnetii in Bulk Tank Milk in Belgian Dairy Goats, 2009–2013. Vet. Microbiol. 2014, 170, 117–124. [Google Scholar] [CrossRef]
- Hurtado-Preciado, M.A.; Serrano-Fraile, L.A.; González-Barquero, D.; Hurtado-González, M. First Case of Coxielosis (Q Fever) in Goats of Extremadura-Spain: Vaccine Treatment. In Proceedings of the XXXIX Congreso Nacional de la Sociedad Española de Ovinotecnia y Caprinotecnia (SEOC), XV Congreso Internacional, Ourense, Spain, 17–19 September 2014; pp. 301–306. [Google Scholar]
- Van Asseldonk, M.A.P.M.; Bontje, D.M.; Backer, J.A.; van Roermund, H.J.W.; Bergevoet, R.H.M. Economic Aspects of Q Fever Control in Dairy Goats. Prev. Vet. Med. 2015, 121, 115–122. [Google Scholar] [CrossRef]
- van den Brom, R.; Santman-Berends, I.; Luttikholt, S.; Moll, L.; van Engelen, E.; Vellema, P. Bulk Tank Milk Surveillance as a Measure to Detect Coxiella burnetii Shedding Dairy Goat Herds in the Netherlands between 2009 and 2014. J. Dairy Sci. 2015, 98, 3814–3825. [Google Scholar] [CrossRef]
- Bontje, D.M.; Backer, J.A.; Hogerwerf, L.; Roest, H.I.J.; van Roermund, H.J.W. Analysis of Q Fever in Dutch Dairy Goat Herds and Assessment of Control Measures by Means of a Transmission Model. Prev. Vet. Med. 2016, 123, 71–89. [Google Scholar] [CrossRef]
- Gisbert, P.; Szalai, T.; de Foucauld, J.; Brunier, E.; Orszagh, G. Efficacy of a Vaccine to Control Coxiellosis in Goats 1 Year after Primovaccination: Assessment of the Duration of Immunity. In Proceedings of the International Sheep Veterinary Association Virtual Meeting, 23–25 November 2021; p. 10. [Google Scholar]
- Bauer, B.U.; Schoneberg, C.; Herms, T.L.; Runge, M.; Ganter, M. Surveillance of Coxiella burnetii Shedding in Three Naturally Infected Dairy Goat Herds after Vaccination, Focusing on Bulk Tank Milk and Dust Swabs. Vet. Sci. 2022, 9, 102. [Google Scholar] [CrossRef]
- Bauer, B.; Herms, L.; Runge, M.; Peters, M.; Wohlsein, P.; Jensen, T.K.; Ganter, M. Persistent Coxiella burnetii Infection of Caprine Mammary Gland Tissue. In Proceedings of the 10th International Sheep Veterinary Congress (ISVC 2023), Seville, Spain, 6–10 March 2023; p. 120. [Google Scholar]
- Toledo, R.; Gomis, J.; Quereda, J.J.; Contreras, A.; Toquet, M.; Gomez-Martin, A. Coxiella burnetii Excretion in Goats after a Q Fever Outbreak: A Preliminary Study of the Vaccination as a Control Measure. In Proceedings of the 10th International Sheep Veterinary Congress (ISVC 2023), Seville, Spain, 6–10 March 2023; pp. 198–199. [Google Scholar]
- van den Brom, R.; van Engelen, E.; Roest, H.I.J.; van der Hoek, W.; Vellema, P. Coxiella burnetii Infections in Sheep or Goats: An Opinionated Review. Vet. Microbiol. 2015, 181, 119–129. [Google Scholar] [CrossRef]
- Bauer, B.; Prüfer, L.; Walter, M.; Ganter, I.; Frangoulidis, D.; Runge, M.; Ganter, M. Comparison of Coxiella burnetii Excretion between Sheep and Goats Naturally Infected with One Cattle-Associated Genotype. Pathogens 2020, 9, 652. [Google Scholar] [CrossRef]
- Joulié, A.; Rousset, E.; Gasqui, P.; Lepetitcolin, E.; Leblond, A.; Sidi-Boumedine, K.; Jourdain, E. Coxiella burnetii Circulation in a Naturally Infected Flock of Sheep: Individual Follow-Up of Antibodies in Serum and Milk. Appl. Environ. Microbiol. 2017, 83, e00222-17. [Google Scholar] [CrossRef]
- Williams-Macdonald, S.E.; Mitchell, M.; Frew, D.; Palarea-Albaladejo, J.; Ewing, D.; Golde, W.T.; Longbottom, D.; Nisbet, A.J.; Livingstone, M.; Hamilton, C.M.; et al. Efficacy of Phase I and Phase II Coxiella burnetii Bacterin Vaccines in a Pregnant Ewe Challenge Model. Vaccines 2023, 11, 511. [Google Scholar] [CrossRef]
- Astobiza, I.; Barandika, J.F.; Ruiz-Fons, F.; Hurtado, A.; Povedano, I.; Juste, R.A.; García-Pérez, A.L. Coxiella burnetii Shedding and Environmental Contamination at Lambing in Two Highly Naturally-Infected Dairy Sheep Flocks after Vaccination. Res. Vet. Sci. 2011, 91, e58–e63. [Google Scholar] [CrossRef]
- Astobiza, I.; Barandika, J.F.; Ruiz-Fons, F.; Hurtado, A.; Povedano, I.; Juste, R.A.; García-Pérez, A.L. Four-Year Evaluation of the Effect of Vaccination against Coxiella burnetii on Reduction of Animal Infection and Environmental Contamination in a Naturally Infected Dairy Sheep Flock. Appl. Environ. Microbiol. 2011, 77, 7405–7407. [Google Scholar] [CrossRef]
- García-Pérez, A.L.; Astobiza, I.; Barandika, J.F.; Juste, R.A.; Hurtado, A. Resultados de 3 Años de Vacunación Frente a Fiebre Q en 3 Rebaños Ovinos Naturalmente Infectados. In Proceedings of the XXXVII Congreso Nacional de la Sociedad Española de Ovinotecnia y Caprinotecnia (SEOC), Ciudad Real, Spain, 19–21 September 2012; pp. 347–351. [Google Scholar]
- Astobiza, I.; Barandika, J.F.; Juste, R.A.; Hurtado, A.; García-Pérez, A.L. Evaluation of the Efficacy of Oxytetracycline Treatment Followed by Vaccination against Q Fever in a Highly Infected Sheep Flock. Vet. J. 2013, 196, 81–85. [Google Scholar] [CrossRef]
- Eibach, R.; Bothe, F.; Runge, M.; Ganter, M. Long-Term Monitoring of a Coxiella burnetii-Infected Sheep Flock after Vaccination and Antibiotic Treatment under Field Conditions. Berl. Munch. Tierarztl. Wochenschr. 2013, 126, 3–9. [Google Scholar]
- Barkallah, M.; Gharbi, Y.; Hmani, M.; Mallek, Z.; Gautier, M.; Gdoura, R.; Fendri, I. Serological and Molecular Evidence of Coxiellosis and Risk Factors in Sheep Flocks in Central-Eastern Tunisia. Comp. Immunol. Microbiol. Infect. Dis. 2018, 57, 15–21. [Google Scholar] [CrossRef]
- Bauer, B.U.; Knittler, M.R.; Prüfer, T.L.; Wolf, A.; Matthiesen, S.; Runge, M.; Ganter, M. Humoral Immune Response to Q Fever Vaccination of Three Sheep Flocks Naturally Pre-Infected with Coxiella burnetii. Vaccine 2021, 39, 1499–1507. [Google Scholar] [CrossRef]
- Bauer, B.U.; Schoneberg, C.; Herms, T.L.; Kleinschmidt, S.; Runge, M.; Ganter, M. Impact of Coxiella burnetii Vaccination on Humoral Immune Response, Vaginal Shedding, and Lamb Mortality in Naturally Pre-Infected Sheep. Front. Vet. Sci. 2022, 9, 763. [Google Scholar] [CrossRef]
- Böttcher, J.; Bauer, B.U.; Ambros, C.; Alex, M.; Domes, U.; Roth, S.; Boll, K.; Korneli, M.; Bogner, K.-H.; Randt, A.; et al. Long-Term Control of Coxiellosis in Sheep by Annual Primary Vaccination of Gimmers. Vaccine 2022, 40, 5197–5206. [Google Scholar] [CrossRef]
- Bauer, B.U.; Schwecht, K.M.; Jahnke, R.; Matthiesen, S.; Ganter, M.; Knittler, M.R. Humoral and Cellular Immune Responses in Sheep Following Administration of Different Doses of an Inactivated Phase I Vaccine against Coxiella burnetii. Vaccine 2023, 41, 4798–4807. [Google Scholar] [CrossRef]
- Álvarez-Alonso, R.; Zendoia, I.I.; Barandika, J.F.; Jado, I.; Hurtado, A.; López, C.M.; García-Pérez, A.L. Monitoring Coxiella burnetii Infection in Naturally Infected Dairy Sheep Flocks Throughout Four Lambing Seasons and Investigation of Viable Bacteria. Front. Vet. Sci. 2020, 7, 352. [Google Scholar] [CrossRef]
- Lurier, T.; Rousset, E.; Gasqui, P.; Sala, C.; Claustre, C.; Abrial, D.; Dufour, P.; De Crémoux, R.; Gache, K.; Delignette-Muller, M.L.; et al. Evaluation Using Latent Class Models of the Diagnostic Performances of Three ELISA Tests Commercialized for the Serological Diagnosis of Coxiella burnetii Infection in Domestic Ruminants. Vet. Res. 2021, 52, 56. [Google Scholar] [CrossRef] [PubMed]
- Gajdosova, E.; Kovacova, E.; Toman, R.; Skultety, L.; Lukacova, M.; Kazar, J. Immunogenicity of Coxiella burnetii Whole Cells and Their Outer Membrane Components. Acta Virol. 1994, 38, 339–344. [Google Scholar] [PubMed]
- Zhang, G.; Samuel, J.E. Vaccines against Coxiella Infection. Expert Rev. Vaccines 2004, 3, 577–584. [Google Scholar] [CrossRef] [PubMed]

| Type of Study | Publication | Cattle | Goats | Sheep | Goats and Sheep | Total |
|---|---|---|---|---|---|---|
| Experimental study | Peer-reviewed journal | 1 | 1 | 2 | 5 | |
| Congress | 1 | |||||
| Intervention studies * | Peer-reviewed journal | 7 | 7 | 9 | 3 | 30 |
| Congress | 1 | 1 | 1 | |||
| Veterinary thesis | 1 | |||||
| Case report | Peer-reviewed journal | 1 | 1 | 5 | ||
| Congress | 1 | 2 | ||||
| Mathematical modelling | Peer-reviewed journal | 2 | 2 | 5 | ||
| Congress | 1 | |||||
| Farmer survey | Peer-reviewed journal | 1 | 1 | |||
| Total | 16 | 15 | 12 | 3 | 46 |
| Reference | Country | Year of Publication | Type of Study | Control Case Study | Statistical Analysis | Vaccination Protocol |
|---|---|---|---|---|---|---|
| Guatteo et al. [36] | France | 2008 | Intervention study | Yes | Yes | MI |
| Courcoul et al. [37] | France | 2011 | Mathematical modelling | Yes | No | NA |
| Ordronneau [15] | France | 2012 | Intervention study | Yes | Yes | MI |
| Taurel et al. [38] | France | 2012 | Intervention study | Yes | Yes | MI with annual booster |
| Lopez-Helguera et al. [17] | Spain | 2013 | Intervention study | Yes | Yes | MI |
| Taurel et al. [39] | France | 2014 | Intervention study | Yes | Yes | MI |
| Tutusaus et al. [40] | Spain | 2014 | Intervention study | Yes | No | MI |
| Piñero et al. [41] | Spain | 2014 | Intervention study | No | No | MI with annual booster before breeding |
| Garcia-Ispierto et al. [42] | Spain | 2015 | Intervention study | Yes | Yes | New vaccination given 12 months (instead of 9) after the primary vaccination |
| Schulze et al. [35] | Germany | 2016 | Experimental study | Yes | Yes | Only one injection (second injection of primary vaccination not given) |
| Kneblewski et al. [43] | Poland | 2017 | Case report | No | No | Not specified |
| Lehner et al. [44] | Germany | 2017 | Farmer survey | No | No | Not specified |
| Asamoah et al. [45] | China/Canada | 2020 | Mathematical modelling | Yes | No | NA |
| Yilmazbas-Mecitoglu et al. [46] | Turkey | 2022 | Intervention study | Yes | No | MI |
| Böttcher et al. [47] | Germany | 2022 | Case report | No | No | Once primary vaccination of animals older than 12 months. Then, primary vaccination of heifers only and single booster given in first lactation before second breeding |
| Raboisson et al. [48] | France | 2022 | Mathematical modelling | No | No | NA |
| n Cows | n of Shedder Cows | Shedding Level: Medium vs. Low | Shedding Level: High vs. Low | p Value | |||
|---|---|---|---|---|---|---|---|
| OR | IC 95% | OR | IC 95% | ||||
| No vaccination | 448 | 76 | 1 | 1 | 0.03 | ||
| Vaccination after AI | 348 | 73 | 0.70 | 0.30–1.63 | 0.29 | 0.12–0.67 | |
| Vaccination before AI | 87 | 13 | 0.50 | 0.11–2.29 | 0.15 | 0.03–0.85 | |
| Reference | Country | Year of Publication | Type of Study | Control Case Study | Statistical Analysis | Vaccination Protocol |
|---|---|---|---|---|---|---|
| Arricau-Bouvery et al. [51] | France | 2005 | Experimental study | Yes | Yes | MI |
| Rousset et al. [53] | France | 2009 | Intervention study | Yes | Yes | MI |
| Hermans et al., 2011 [54] | The Netherlands | 2011 | Intervention study | No | No | Not specified |
| Hogerwerf et al. [55] * | The Netherlands | 2011 | Intervention study | Yes | Yes | 2 injections one month apart before pregnancy |
| De Crémoux et al. [56] | France | 2012 | Intervention study | Yes | Yes | MI |
| Sting et al. [57] | Germany | 2013 | Case report | No | No | MI |
| van den Brom et al. [58] | The Netherlands | 2013 | Intervention study | No | No | Not specified |
| Boarbi et al. [59] | Belgium | 2014 | Intervention study | No | No | Not specified |
| Hurtado Preciado et al. [60] | Spain | 2014 | Case report | No | No | MI |
| van Asseldonk et al. [61] | The Netherlands | 2015 | Mathematical modelling | Yes | No | NA |
| van den Brom et al. [62] | The Netherlands | 2015 | Intervention study | No | Yes | Not specified |
| Bontje et al. [63] | The Netherlands | 2016 | Mathematical modelling | Yes | No | NA |
| Gisbert et al. [64] | France/Hungary | 2021 | Experimental study | Yes | Yes | MI |
| Bauer et al. [65] | Germany | 2022 | Intervention study | No | No | MI on two farms. On the third farm, only young animals were vaccinated. |
| Jansen et al. [52] | Belgium | 2022 | Intervention study | Yes | No | Not specified |
| Bauer et al. [66] | Germany | 2023 | Intervention study | No | No | Not specified |
| Toledo et al. [67] | Spain | 2023 | Case report | No | No | MI |
| Vaginal Shedding | Faecal Shedding | Milk Shedding | |
|---|---|---|---|
| Challenged, non-vaccinated | 22 days | 27 days | 17 days |
| Challenged, bivalent phase II vaccinated | 16 days | 28 days | 14 days |
| Challenged Coxevac® vaccinated | 1.5 days | 10 days | 0 day |
| Category | Serology Status before Vaccination | Control (C) or Vaccinated (V) | Number |
|---|---|---|---|
| Primiparous | Seropositive (non-susceptible) | C | 143 |
| V | 143 | ||
| Seronegative (susceptible) | C | 113 | |
| V | 112 | ||
| Multiparous | Seropositive (non-susceptible) | C | 202 |
| V | 186 | ||
| Seronegative (susceptible) | C | 4 | |
| V | 2 |
| Reference | Country | Year of Publication | Type of Study | Control Case Study | Statistical Analysis | Vaccination Protocol |
|---|---|---|---|---|---|---|
| Astobiza et al. [72] | Spain | 2011 | Intervention study | Yes | Yes | Two injections 3 weeks apart; dose not specified |
| Astobiza et al. [73] | Spain | 2011 | Intervention study | Yes | No | MI *** |
| García-Pérez et al. [74] | Spain | 2012 | Intervention study | No | No | Not specified |
| Astobiza et al. [75] | Spain | 2013 | Intervention study | No | Yes | MI *** |
| Eibach et al. [76] * | Germany | 2013 | Intervention study | No | Yes | 1 mL—only one injection of primary vaccination |
| Joulié et al. [70] | France | 2017 | Intervention study | Yes | No | Not specified |
| Barkallah et al. [77] | Tunisia | 2018 | Intervention study | Yes | Yes | Not specified |
| Bauer et al. [69] * | Germany | 2020 | Intervention study | No | Yes | Two injections 3 weeks apart; dose not specified |
| Bauer et al. [78] | Germany | 2021 | Intervention study | No | No | 1 mL—two injections 3 weeks apart |
| Bauer et al. [79] | Germany | 2022 | Intervention study | Yes | Yes | 1 mL—two injections 3 weeks apart—no revaccination |
| Böttcher et al. [80] | Germany | 2022 | Intervention study | Yes | No | 2 mL—two injections 3 weeks apart—vaccination of gimmers only—no revaccination |
| Williams-Macdonald et al. [71] | United Kingdom | 2023 | Experimental study | Yes | Yes | MI *** |
| Bauer et al. [81] | Germany | 2023 | Experimental study | Yes | Yes ** | Either 1 mL or 2 mL dose—two injections 3 weeks apart—revaccination 9 months later |
Disclaimer/Publisher’s Note: The statements, opinions and data contained in all publications are solely those of the individual author(s) and contributor(s) and not of MDPI and/or the editor(s). MDPI and/or the editor(s) disclaim responsibility for any injury to people or property resulting from any ideas, methods, instructions or products referred to in the content. |
© 2024 by the authors. Licensee MDPI, Basel, Switzerland. This article is an open access article distributed under the terms and conditions of the Creative Commons Attribution (CC BY) license (https://creativecommons.org/licenses/by/4.0/).
Share and Cite
Gisbert, P.; Hurtado, A.; Guatteo, R. Efficacy and Safety of an Inactivated Phase I Coxiella burnetii Vaccine to Control Q Fever in Ruminants: A Systematic Review. Animals 2024, 14, 1484. https://doi.org/10.3390/ani14101484
Gisbert P, Hurtado A, Guatteo R. Efficacy and Safety of an Inactivated Phase I Coxiella burnetii Vaccine to Control Q Fever in Ruminants: A Systematic Review. Animals. 2024; 14(10):1484. https://doi.org/10.3390/ani14101484
Chicago/Turabian StyleGisbert, Philippe, Ana Hurtado, and Raphaël Guatteo. 2024. "Efficacy and Safety of an Inactivated Phase I Coxiella burnetii Vaccine to Control Q Fever in Ruminants: A Systematic Review" Animals 14, no. 10: 1484. https://doi.org/10.3390/ani14101484
APA StyleGisbert, P., Hurtado, A., & Guatteo, R. (2024). Efficacy and Safety of an Inactivated Phase I Coxiella burnetii Vaccine to Control Q Fever in Ruminants: A Systematic Review. Animals, 14(10), 1484. https://doi.org/10.3390/ani14101484

