Sign in to use this feature.

Years

Between: -

Subjects

remove_circle_outline
remove_circle_outline
remove_circle_outline
remove_circle_outline
remove_circle_outline
remove_circle_outline
remove_circle_outline
remove_circle_outline
remove_circle_outline

Journals

remove_circle_outline
remove_circle_outline
remove_circle_outline
remove_circle_outline
remove_circle_outline
remove_circle_outline
remove_circle_outline
remove_circle_outline
remove_circle_outline
remove_circle_outline
remove_circle_outline
remove_circle_outline
remove_circle_outline
remove_circle_outline
remove_circle_outline
remove_circle_outline
remove_circle_outline
remove_circle_outline
remove_circle_outline
remove_circle_outline
remove_circle_outline
remove_circle_outline
remove_circle_outline
remove_circle_outline

Article Types

Countries / Regions

remove_circle_outline
remove_circle_outline
remove_circle_outline
remove_circle_outline
remove_circle_outline
remove_circle_outline
remove_circle_outline

Search Results (7,044)

Search Parameters:
Keywords = transduction

Order results
Result details
Results per page
Select all
Export citation of selected articles as:
20 pages, 5551 KB  
Article
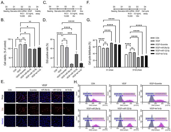
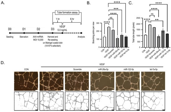
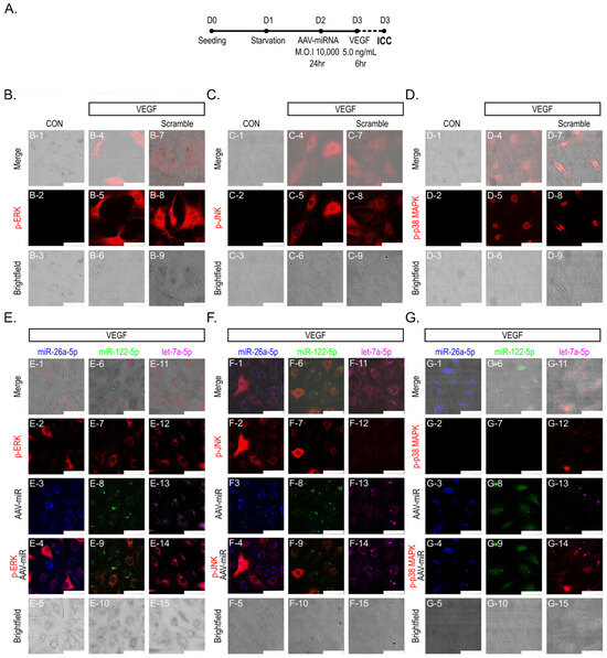
AAV2.7m8-Mediated MicroRNA Expression Suppresses VEGF-Induced Angiogenic Responses in HUVEC
by Jin Young Yang, Jun-Sub Choi and Tae Kwann Park
Int. J. Mol. Sci. 2026, 27(7), 3123; https://doi.org/10.3390/ijms27073123 (registering DOI) - 30 Mar 2026
Abstract
Vascular endothelial growth factor (VEGF)-driven pathological angiogenesis constitutes a primary driver of neovascular diseases, including neovascular age-related macular degeneration (nAMD) and diabetic retinopathy (DR). Although anti-VEGF agents demonstrate clinical efficacy, their limited intraocular half-life mandates repeated intravitreal injections, thereby highlighting the imperative for [...] Read more.
Vascular endothelial growth factor (VEGF)-driven pathological angiogenesis constitutes a primary driver of neovascular diseases, including neovascular age-related macular degeneration (nAMD) and diabetic retinopathy (DR). Although anti-VEGF agents demonstrate clinical efficacy, their limited intraocular half-life mandates repeated intravitreal injections, thereby highlighting the imperative for long-term therapeutic strategies. In the present study, we assessed the anti-angiogenic potential of retinal organoid-derived microRNAs (miRNA) delivered via an engineered adeno-associated virus vector. Human umbilical vein endothelial cells (HUVEC) were transduced with AAV2.7m8 vectors to overexpress three candidate miRNA (miR-26a, miR-122, and let-7a), followed by VEGF stimulation to evaluate downstream signaling pathways and angiogenic responses. AAV2.7m8-mediated transduction of HUVEC demonstrated high efficiency without inducing detectable cytotoxicity. Overexpression of these miRNA markedly attenuated VEGF-induced phosphorylation of extracellular signal-regulated kinase (ERK), c-Jun N-terminal kinase (JNK), and p38 MAPK. Functional assays demonstrated suppression of endothelial cell proliferation and cell cycle progression, with miR-122-5p additionally inhibiting migration. All three miRNA substantially inhibited capillary-like tube formation. In aggregate, these results affirm that AAV2.7m8-mediated delivery of retinal organoid-derived miRNA —namely miR-26a-5p, miR-122-5p, and let-7a-5p—markedly suppresses VEGF-induced angiogenic signaling cascades and endothelial cell activation in vitro, thereby establishing their viability as a sustained therapeutic approach for pathological retinal neovascularization. Full article
(This article belongs to the Section Molecular Biology)
Show Figures

Figure 1

17 pages, 8004 KB  
Article
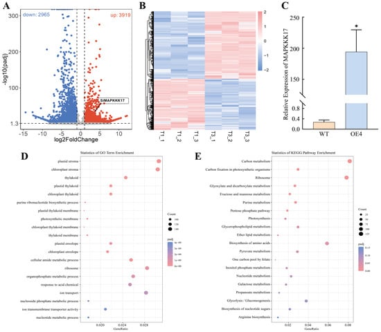
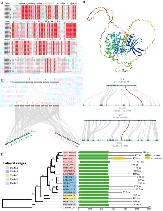
Cloning and Functional Analysis of the SiMAPKKK17 Gene in Foxtail Millet (Setaria italica)
by Xinwei Xue, Ankang Mu, Fan Yang, Jialin Zhang, Shi Zhang, Dan Liu, Lei He, Liyan Zhang, Yushan Zhao, Yongping Zhang and Xianrui Wang
Plants 2026, 15(7), 1055; https://doi.org/10.3390/plants15071055 - 30 Mar 2026
Abstract
Mitogen-activated protein kinase kinase kinases (MAPKKKs) play important roles in plant responses to abiotic stresses; however, the function of SiMAPKKK17 in mediating drought tolerance in foxtail millet remains unclear. In this study, the expression pattern, subcellular localization, and biological function of SiMAPKKK17 were [...] Read more.
Mitogen-activated protein kinase kinase kinases (MAPKKKs) play important roles in plant responses to abiotic stresses; however, the function of SiMAPKKK17 in mediating drought tolerance in foxtail millet remains unclear. In this study, the expression pattern, subcellular localization, and biological function of SiMAPKKK17 were investigated to clarify its role in the drought stress response. Tissue expression analysis showed that SiMAPKKK17 was expressed across developmental stages and in multiple organs, with the highest transcript level observed at the booting stage and comparatively higher expression in vegetative tissues, including roots, stems, and leaves. Subcellular localization analysis demonstrated that SiMAPKKK17 was localized to both the plasma membrane and the nucleus, suggesting potential involvement in membrane-associated signal transduction and nuclear regulatory processes. To evaluate its function, foxtail millet lines overexpressing SiMAPKKK17 were generated and subjected to drought stress. Compared with wild-type plants, the overexpression lines exhibited enhanced drought tolerance, as indicated by greener and more upright upper leaves, higher aboveground fresh weight, greater plant height, and larger leaf area under drought conditions. Transcriptome analysis of OE4 and WT plants under drought stress identified 3919 upregulated genes and 2965 downregulated genes in OE4 compared with WT. These differentially expressed genes were mainly enriched in chloroplast-related cellular components, as well as biological processes and metabolic pathways related to cellular amide metabolism, ion transport, carbon metabolism, photosynthesis, carbon fixation, purine metabolism, and amino acid biosynthesis. Taken together, these results indicate that SiMAPKKK17 acts as a positive regulator of drought tolerance in foxtail millet, potentially through modulation of photosynthesis- and metabolism-related pathways. This study provides evidence for the molecular mechanisms underlying drought tolerance in foxtail millet and identifies SiMAPKKK17 as a promising candidate gene for the development of drought-resistant cultivars. Full article
(This article belongs to the Section Plant Genetics, Genomics and Biotechnology)
Show Figures

Figure 1

27 pages, 4695 KB  
Article
A Novel Weighted Ensemble Framework of Transformer and Deep Q-Network for ATP-Binding Site Prediction Using Protein Language Model Features
by Jiazhi Song, Jingqing Jiang, Chenrui Zhang and Shuni Guo
Int. J. Mol. Sci. 2026, 27(7), 3097; https://doi.org/10.3390/ijms27073097 - 28 Mar 2026
Abstract
Adenosine triphosphate (ATP) serves as a central energy currency and signaling molecule in cellular processes, with ATP-binding sites in proteins playing critical roles in enzymatic catalysis, signal transduction, and gene regulation. The accurate identification of ATP-binding sites is essential for understanding protein function [...] Read more.
Adenosine triphosphate (ATP) serves as a central energy currency and signaling molecule in cellular processes, with ATP-binding sites in proteins playing critical roles in enzymatic catalysis, signal transduction, and gene regulation. The accurate identification of ATP-binding sites is essential for understanding protein function mechanisms and facilitating drug discovery, enzyme engineering, and disease pathway analysis. In this study, we present a novel hybrid deep learning framework that synergizes heterogeneous learning paradigms based on protein sequence information for accurate ATP-binding site prediction. Our approach integrates two complementary base classifiers. One is a Transformer-based model, which leverages high-level contextual embeddings generated by Evolutionary Scale Modeling 2 (ESM-2), a state-of-the-art protein language model, combined with a local–global dual-attention mechanism that enables the model to simultaneously characterize short-segment and long-range contextual dependencies across the entire protein sequence. The other is a deep Q-network (DQN)-inspired classifier that achieves residue-level prediction as a sequential decision-making process. The final predictions are generated using a weighted ensemble strategy, where optimal weights are determined via cross-validations to leverage the strengths of both models. The prediction results on benchmark independent testing sets indicate that our method achieves satisfactory performance on key metrics. Beyond predictive efficacy, this work uncovers the intrinsic biological mechanisms underlying protein–ATP interactions, including the synergistic roles of local structural motifs and global conformational constraints, as well as family-specific binding patterns, endowing the research with substantial biological significance. The research in this work offers a deeper understanding of the protein–ligand recognition mechanisms and supportive efforts on large-scale functional annotations that are critical for system biology and drug target discovery. Full article
(This article belongs to the Section Molecular Informatics)
Show Figures

Figure 1

21 pages, 819 KB  
Review
Not Just a Fish Killer: Multi-Organ Toxicity and Mechanisms of 6PPD-Quinone
by Pinzhi Dong , Meijun Liu , Haiyan Wang, Jin Chen, Xiaorong Xu, Hailong Su, Ming Qin and Junmin Luo
Toxics 2026, 14(4), 288; https://doi.org/10.3390/toxics14040288 - 28 Mar 2026
Viewed by 63
Abstract
6PPD-Quinone (6PPD-Q) is a tire derivative formed by the oxidation of N-(1,3-dimethylbutyl)-N′-phenyl-p-phenylenediamine (6PPD), a commonly used antioxidant and ozone stabilizer in rubber products, and has emerged as a significant environmental concern in recent years. It is widely present in the atmosphere, surface lakes, [...] Read more.
6PPD-Quinone (6PPD-Q) is a tire derivative formed by the oxidation of N-(1,3-dimethylbutyl)-N′-phenyl-p-phenylenediamine (6PPD), a commonly used antioxidant and ozone stabilizer in rubber products, and has emerged as a significant environmental concern in recent years. It is widely present in the atmosphere, surface lakes, and soil. The primary routes of exposure to 6PPD-Q are the digestive tract and respiratory tract. Studies indicate that it is a major factor causing acute mortality in coastal coho salmon (Oncorhynchus kisutch). Reports indicate that 6PPD-Q exhibits greater chemical stability and stronger biological toxicity than 6PPD, demonstrating toxic effects across multiple species. 6PPD-Q has been detected in human urine samples, indicating a need for heightened attention to its potential health risks. 6PPD-Q exhibits multi-organ toxicity in organisms, including intestinal, hepatic, neurotoxic, and reproductive toxicity. Its potential toxic mechanisms are associated with oxidative stress and inflammatory responses, and it can disrupt amino acid metabolism, carbohydrate metabolism, and lipid metabolism while interfering with signal transduction pathways by binding to specific receptors. This paper reviews the environmental contamination of 6PPD-Q, explores its potential toxic effects on organisms and underlying mechanisms, analyzes gaps in the current research and future trends, and contributes to a better understanding of its environmental occurrence and biological hazards. Full article
20 pages, 3989 KB  
Article
Dual-Mode Electrical–Optical Nanocomposite Hydrogel with Enhanced Upconversion Luminescence for Strain and pH Sensing
by Chubin He and Xiuru Xu
Gels 2026, 12(4), 284; https://doi.org/10.3390/gels12040284 - 28 Mar 2026
Viewed by 65
Abstract
A dual-mode electrical–optical nanocomposite hydrogel is developed by integrating carboxyl-modified upconversion nanoparticles (UCNPs-COOH) and quaternized chitosan (CQAS) into a polyacrylamide (PAAm) covalent network. The hydrogel exhibits high optical transparency (>90% in the visible region), excellent mechanical properties (fracture strain of 1742%, tensile strength [...] Read more.
A dual-mode electrical–optical nanocomposite hydrogel is developed by integrating carboxyl-modified upconversion nanoparticles (UCNPs-COOH) and quaternized chitosan (CQAS) into a polyacrylamide (PAAm) covalent network. The hydrogel exhibits high optical transparency (>90% in the visible region), excellent mechanical properties (fracture strain of 1742%, tensile strength of 0.85 MPa, toughness of 6.57 MJ/m3), and robust adhesion to various substrates. The synergistic covalent–noncovalent hybrid network enables efficient energy dissipation, while CQAS-enhanced dispersion of UCNPs significantly improves upconversion luminescence intensity and stability, as evidenced by prolonged fluorescence lifetime from 0.564 ms to 0.691 ms at 539 nm. Leveraging distinct electrical and optical signal transduction pathways, the hydrogel functions as a highly sensitive resistive strain sensor with multistage gauge factors up to 13.85 and excellent cyclic stability over 1200 loading–unloading cycles at 100% strain for human motion monitoring. It also serves as a ratiometric optical pH sensor over a broad range (pH 1–13) based on phenolphthalein-sensitized upconversion luminescence, with excellent repeatability. By integrating real-time resistance responses with optical readouts within a single soft material, this work demonstrates a reliable dual-mode sensing strategy for simultaneous mechanical and chemical monitoring, holding promise for wearable electronics, smart healthcare, and environment-responsive sensing systems. Full article
(This article belongs to the Special Issue Recent Advances in Novel Hydrogels and Aerogels)
Show Figures

Figure 1

21 pages, 9224 KB  
Review
Bitter Chinese Herbal Medicine Exerts Pharmacological Effects via TAS2Rs: A Systematic Review from Natural Ligands to Therapeutic Potential
by Lian Li, Ruitong Dong, Shibu Feng, Yan Huang, Xin Li, Hanyun Que, Huan Li, Peng Wang, Leu-Kim Fey, Yi Zhang, Zhaotong Cong and Sanyin Zhang
Int. J. Mol. Sci. 2026, 27(7), 3073; https://doi.org/10.3390/ijms27073073 - 27 Mar 2026
Viewed by 121
Abstract
Bitter compounds may function not only as taste substances but also as important active constituents mediating therapeutic effects. Their recognition is primarily mediated by bitter taste receptors (TAS2Rs), which exert pharmacological effects, such as regulating glucose metabolism, anti-inflammatory properties, and immune modulation, aligning [...] Read more.
Bitter compounds may function not only as taste substances but also as important active constituents mediating therapeutic effects. Their recognition is primarily mediated by bitter taste receptors (TAS2Rs), which exert pharmacological effects, such as regulating glucose metabolism, anti-inflammatory properties, and immune modulation, aligning closely with the therapeutic effects of bitter Chinese herbal medicine (BCHM). Contemporary pharmacological research has increasingly underscored the therapeutic potential of bitter traditional Chinese medicine (TCM), particularly through their bioactive constituents in the prevention and treatment of diverse pathological conditions. Here, we systematically review the diversity of bitter compounds from TCM and features of TAS2Rs, including their tissue distribution, physiological functions, structural characteristics, signal transduction mechanisms, and single-nucleotide polymorphisms. While numerous bitter phytochemicals have been characterized as agonists of TAS2Rs, the precise physiological functions and underlying molecular mechanisms mediated by TAS2R activation remain incompletely elucidated. This knowledge gap is largely attributable to several methodological and biological challenges, including the widespread tissue distribution of TAS2Rs, the complexity of their downstream signaling cascades, and the structural and functional heterogeneity of bitter compounds. This review outlines theoretical foundations, future perspectives and challenges for the drug development of TAS2R from BCHM. Full article
(This article belongs to the Special Issue G Protein-Coupled Receptor Signaling and Regulation, 2nd Edition)
Show Figures

Figure 1

20 pages, 3554 KB  
Article
Identification of Dopamine D2 Receptor as a Direct Target of Salidroside and Tyrosol by Integrated Transcriptomic and Biophysical Approaches
by Jizhou Zhang, Kan Lin, Chang Jiang, Jiabing Zheng, Huihui Huang and Jing Han
Pharmaceuticals 2026, 19(4), 540; https://doi.org/10.3390/ph19040540 - 27 Mar 2026
Viewed by 115
Abstract
Background/Objectives: Salidroside, a bioactive phenylethanol glycoside primarily derived from Rhodiola rosea, and its major in vivo metabolite tyrosol exhibit diverse pharmacological activities. However, their direct molecular targets remain poorly defined. Methods: In the present study, an integrated strategy combining transcriptomic profiling, Connectivity Map [...] Read more.
Background/Objectives: Salidroside, a bioactive phenylethanol glycoside primarily derived from Rhodiola rosea, and its major in vivo metabolite tyrosol exhibit diverse pharmacological activities. However, their direct molecular targets remain poorly defined. Methods: In the present study, an integrated strategy combining transcriptomic profiling, Connectivity Map (CMap) analysis, and multi-level experimental validation was employed. Transcriptomic signatures derived from A549 cells treated with salidroside or tyrosol were queried against the CMap database. Molecular docking, surface plasmon resonance (SPR), and cellular thermal shift assays (CETSA) were performed to predict and validate binding interactions. Functional validation was performed in SH-SY5Y cells. The phosphorylation level of extracellular signal-regulated kinase (ERK), a downstream signaling event of dopamine D2 receptor (DRD2), was detected after salidroside and tyrosol treatment. DRD2 antagonist sulpiride pre-intervention and small interfering RNA (siRNA)-mediated DRD2 knockdown were conducted to verify the receptor dependence of the compounds’ effects. Results: CMap analysis revealed that the transcriptomic signatures of salidroside and tyrosol showed significant similarity to known DRD2 modulators. Molecular docking predicted potential binding interactions between the two compounds and DRD2, which was confirmed by SPR and CETSA to be direct physical binding. Functional studies showed that both compounds rapidly induced DRD2 downstream ERK phosphorylation in SH-SY5Y cells; this effect was abrogated by sulpiride or DRD2 knockdown, indicating DRD2-dependent signaling activation. Conclusions: These findings identify DRD2 as a direct molecular target of salidroside and tyrosol and provide mechanistic insight into their dopaminergic regulatory effects. This study highlights the utility of CMap-guided target discovery combined with rigorous experimental validation for elucidating the molecular mechanisms of natural products. Full article
(This article belongs to the Section Pharmacology)
17 pages, 763 KB  
Review
Mapping the Extended Pain Pathway: Human Genetic and Multi-Omic Strategies for Next-Generation Analgesics
by Ari-Pekka Koivisto
Int. J. Mol. Sci. 2026, 27(7), 3035; https://doi.org/10.3390/ijms27073035 - 26 Mar 2026
Viewed by 136
Abstract
The 2025 approval of the selective NaV1.8 blocker suzetrigine for acute pain marked a pivotal advance in analgesic drug development. Yet the subsequent failure of Vertex’s next-generation NaV1.8 inhibitor VX993 to demonstrate clinical analgesia underscores enduring challenges in translating mechanistic promise into patient [...] Read more.
The 2025 approval of the selective NaV1.8 blocker suzetrigine for acute pain marked a pivotal advance in analgesic drug development. Yet the subsequent failure of Vertex’s next-generation NaV1.8 inhibitor VX993 to demonstrate clinical analgesia underscores enduring challenges in translating mechanistic promise into patient benefit. This review examines why promising targets and compounds, spanning NaV and TRP channels, often falter and outlines a path toward more reliable target selection and validation. I first summarize the pain pathway, from nociceptor transduction through spinal processing to cortical perception, emphasizing how inflammation and peripheral sensitization reshape excitability. Historically serendipitous, pain drug discovery now prioritizes molecular precision. Most approved chronic pain therapies act in the CNS and are limited by modest efficacy and adverse effects. Nociceptor-enriched targets (NaV1.7/1.8/1.9; TRP channels) remain attractive, yet redundancy among NaV subtypes and the necessity of blocking targets at the correct anatomical sites complicate translation. Human genetics and multi-omics provide a powerful, unbiased engine for target discovery. Rare high-impact variants offer strong causal hypotheses, while common polygenic contributions illuminate broader susceptibility. Large biobanks increasingly reveal a mismatch between legacy pain targets and genetically supported candidates across neuronal and non-neuronal cells. Human DRG transcriptomics highlight NaV channel redundancy. Human in vitro electrophysiology and PK/PD analyses show suzetrigine achieves ~90–95% NaV1.8 engagement, yet neurons can still fire unless additional channels are blocked. Species differences and drug distribution (including BBB/PNS penetration and P-gp efflux) critically influence efficacy; centrally accessible blockade (e.g., for NaV1.7 or TRPA1) may be necessary to achieve robust analgesia, challenging peripherally restricted strategies. Osteoarthritis illustrates how obesity-driven metabolic inflammation, synovial immune activation, subchondral bone remodeling, and specific nociceptor subtypes converge to drive mechanical pain. Multi-omic integration across diseased human tissues can pinpoint causal processes and cell types, enabling more selective and safer target choices. I propose a practical framework for target validation that integrates: (i) rigorous human genetic support; (ii) cell-type and site-of-action mapping; (iii) human-relevant electrophysiology and PK/PD with verified target engagement; (iv) species-appropriate models; (v) consideration of modality (small molecule, biologic, RNA, targeted protein degradation). Advancing genetically and anatomically aligned targets, tested at the right sites and exposures, offers the best path to genuinely effective, better-tolerated pain therapeutics. Full article
(This article belongs to the Special Issue Pain Pathways Rewired: Moving past Peripheral Ion Channel Strategies)
Show Figures

Figure 1

30 pages, 2174 KB  
Review
Type 2 Diabetes Mellitus as a Multisystem Disease: From Insulin Resistance to Organ Crosstalk—A Narrative Review
by Héctor Fuentes-Barría, Raúl Aguilera-Eguía, Cherie Flores-Fernández, Lissé Angarita-Davila and Miguel Alarcón-Rivera
Biomedicines 2026, 14(4), 752; https://doi.org/10.3390/biomedicines14040752 - 26 Mar 2026
Viewed by 385
Abstract
Type 2 Diabetes Mellitus (T2DM) is a complex metabolic disorder characterized by insulin resistance, chronic low-grade inflammation, and progressive metabolic dysfunction affecting multiple organs. This review explores the molecular and physiological mechanisms underlying T2DM, emphasizing the role of intracellular metabolic signaling pathways, mitochondrial [...] Read more.
Type 2 Diabetes Mellitus (T2DM) is a complex metabolic disorder characterized by insulin resistance, chronic low-grade inflammation, and progressive metabolic dysfunction affecting multiple organs. This review explores the molecular and physiological mechanisms underlying T2DM, emphasizing the role of intracellular metabolic signaling pathways, mitochondrial function, and inter-organ communication in the development and progression of metabolic dysregulation. Particular attention is given to key regulatory pathways such as AMP-activated protein kinase (AMPK) and the mechanistic target of rapamycin (mTOR), which play central roles in cellular energy sensing, glucose metabolism, and lipid homeostasis. Dysregulation of these pathways contributes to impaired insulin signaling, mitochondrial dysfunction, oxidative stress, and altered adipogenesis, all of which are critical factors in the pathophysiology of T2DM. In addition, growing evidence highlights the importance of metabolic crosstalk between skeletal muscle, adipose tissue, liver, pancreas, and the gut microbiota through signaling molecules including adipokines, myokines, hepatokines, and gut-derived metabolites. These inter-organ networks influence systemic inflammation, metabolic flexibility, and glucose homeostasis. Lifestyle factors such as physical activity, nutritional patterns, and micronutrient status have also been shown to modulate these molecular pathways, improving mitochondrial function and insulin sensitivity while reducing inflammatory signaling. Despite significant advances in understanding the molecular basis of T2DM, important challenges remain, including heterogeneity in disease progression and variability in individual metabolic responses. In conclusion, T2DM should be understood as a multisystem metabolic disorder driven by complex interactions between molecular signaling pathways and systemic metabolic regulation. Future research integrating molecular mechanisms with clinical and lifestyle interventions may help develop more effective strategies for prevention and treatment. Full article
(This article belongs to the Special Issue Type 2 Diabetes: Current Progress and Future Challenges)
Show Figures

Figure 1

20 pages, 539 KB  
Review
Membrane Curvature and Cancer: Mechanisms, Implications, and Therapeutic Perspectives
by Alexandros Damalas, Ioannis D. Kyriazis, Marijonas Tutkus, Charalampos Angelidis and Varvara Trachana
Cancers 2026, 18(7), 1076; https://doi.org/10.3390/cancers18071076 - 26 Mar 2026
Viewed by 287
Abstract
Membrane curvature is a fundamental biophysical property of cellular membranes that underlies essential processes such as vesicle formation, organelle shaping, intracellular trafficking, and membrane scission. While traditionally studied in the context of cell biology and membrane dynamics, membrane curvature is now emerging as [...] Read more.
Membrane curvature is a fundamental biophysical property of cellular membranes that underlies essential processes such as vesicle formation, organelle shaping, intracellular trafficking, and membrane scission. While traditionally studied in the context of cell biology and membrane dynamics, membrane curvature is now emerging as a critical, albeit underrecognized, regulator of oncogenic transformation and tumor progression. Curvature not only governs the mechanical properties of the membrane but also influences the spatial localization and activation of key signaling proteins, including Ras family GTPases, whose oncogenic functions are closely dependent on membrane topology. Cancer is frequently associated with disruptions in the regulation of membrane curvature as a result of aberrant lipid metabolism, overexpression of curvature-modulating proteins, and cytoskeletal remodeling. These changes facilitate the hallmarks of malignancy such as uncontrolled proliferation, enhanced motility, immune evasion, metabolic rewiring, and therapy resistance. Notably, recent evidence reveals that curvature acts as a spatial cue for Ras activation, particularly during epithelial-to-mesenchymal transition (EMT), where curvature-driven Ras relocalization amplifies growth factor signaling and promotes metastasis. This review provides a comprehensive overview of the molecular determinants that generate and sense membrane curvature from lipid shape and membrane asymmetry, BAR domain proteins, and actin dynamics, and explores how these mechanisms are hijacked in cancer. We describe the feedback between membrane architecture and oncogenic pathways such as Ras/MAPK and PI3K/AKT, emphasizing the role of curvature in shaping signal transduction platforms. It should be noted that “curvature-driven signaling” is defined as signaling regulation that arises from membrane-geometry-dependent localization, clustering, or activation of signaling proteins, while “curvature-sensitive platforms” refer to membrane subdomains whose specific curvature selectively recruits and stabilizes signaling complexes. Furthermore, we examine how these biophysical alterations impact vesicular trafficking, organelle morphology, and secretion, all of which are co-opted to support tumor development. From a translational standpoint, we assess emerging therapeutic strategies designed to target curvature-regulating factors and leverage membrane topology for precision drug delivery. Innovations in nanomedicine, super-resolution imaging, and curvature-sensing biosensors are also discussed as tools for both diagnostics and therapeutic monitoring. By integrating advances in membrane biophysics, cancer signaling, and bioengineering, this review highlights membrane curvature as a central and actionable dimension of cancer biology. Full article
(This article belongs to the Section Molecular Cancer Biology)
Show Figures

Figure 1

22 pages, 18400 KB  
Article
The KCS Gene Family in Wild Jujube: Genome-Wide Identification and Spatiotemporal Expression Analysis Under Different Stimuli
by Xiaohan Tang, Siao Fang, Xuexiang Li, Xiaojun Ma, Dali Geng, Jing Xuan, Mengru Guo, Youfei Xu, Mingjie Chen, Xinhong Wang and Jing Shu
Horticulturae 2026, 12(4), 412; https://doi.org/10.3390/horticulturae12040412 - 26 Mar 2026
Viewed by 199
Abstract
Background: Wild jujube (Ziziphus jujuba var. spinosa) exhibits remarkable tolerance to saline-alkali stress, yet its molecular mechanisms remain poorly understood. 3-ketoacyl-CoA synthase (KCS) is a key enzyme involved in the biosynthesis of very-long-chain fatty acids (VLCFAs), which constitute pivotal precursors for [...] Read more.
Background: Wild jujube (Ziziphus jujuba var. spinosa) exhibits remarkable tolerance to saline-alkali stress, yet its molecular mechanisms remain poorly understood. 3-ketoacyl-CoA synthase (KCS) is a key enzyme involved in the biosynthesis of very-long-chain fatty acids (VLCFAs), which constitute pivotal precursors for membrane lipids involved in stress adaptation. Methods: Through genome-wide analysis and molecular biology techniques, 20 ZjKCS genes were identified. Results: The ZjKCS genes were grouped into nine subfamilies, exhibiting highly conserved gene structures, motifs, and functional domains within each subfamily. Two pairs of collinear gene pairs were identified, with the ZjKCS12-ZjKCS18 pair retaining core conserved functions despite intense purifying selection. ZjKCS genes are rich in cis-acting elements associated with light transduction, phytohormone responses, and abiotic stress adaptation. Tissue-specific expression patterns of ZjKCS under light, ABA (abscisic acid), and MeJA (methyl jasmonate) treatments were analyzed by quantitative real-time PCR (qRT-PCR). Under saline-alkali stress, ZjKCS genes were significantly upregulated, with most showing strong sustained induction during later treatment stages. Conclusions: These findings indicate that the ZjKCS family participates in saline-alkali stress and abiotic stress adaptation, potentially by enhancing VLCFA synthesis to reinforce and remodel membrane lipid structure. This study provides a foundation for elucidating lipid-mediated stress resistance mechanisms in stress-tolerant fruit trees. Full article
Show Figures

Figure 1

12 pages, 3790 KB  
Article
Bioinformatics and Preliminary Functional Analysis of OsPP2C61
by Hao Wang, Enjie Xu, Yujiao Shi, Nuoyan Li, Jinyilin Leng, Yuan Luo, Jianyang Sun, Yaofang Zhang and Zhongyou Pei
Genes 2026, 17(4), 374; https://doi.org/10.3390/genes17040374 - 25 Mar 2026
Viewed by 201
Abstract
Background: Protein phosphatase 2Cs (PP2Cs) constitutes the largest phosphatase family in plants, playing a pivotal role in signal transduction. Within this family, the PP2C.D subfamily exerts significant influence on cell elongation and stress adaptation by mediating the ‘SAUR-PP2C.D-H+-ATPase’ regulatory module in the auxin [...] Read more.
Background: Protein phosphatase 2Cs (PP2Cs) constitutes the largest phosphatase family in plants, playing a pivotal role in signal transduction. Within this family, the PP2C.D subfamily exerts significant influence on cell elongation and stress adaptation by mediating the ‘SAUR-PP2C.D-H+-ATPase’ regulatory module in the auxin signaling pathway. In rice, OsPP2C61 is a PP2C member whose molecular features and potential regulatory context remain unclear. Methods: Our study conducted a preliminary characterization of OsPP2C61 through integrated bioinformatics analysis, spatiotemporal expression profiling, and subcellular localization experiments in tobacco leaf cell. Results: OsPP2C61 encodes a 377-amino-acid protein predicted to be hydrophilic, basic, and structurally unstable. Secondary-structure prediction identified three major elements with random coils as the predominant component, whereas 3D modeling indicated alternating α-helices and β-sheets consistent with a canonical PP2C fold. Phylogenetic inference placed OsPP2C61 within the PP2C.D clade and revealed conserved motifs shared with OsPP2C25, OsPP2C28, and OsPP2C39. Promoter analysis showed enrichment of abscisic acid (ABA)- and methyl jasmonate (MeJA)-responsive elements along with multiple stress-related cis-regulatory motifs. Spatiotemporal expression analysis showed that OsPP2C61 is highly expressed in roots. Subcellular localization assays further demonstrated that the OsPP2C61-GFP fusion protein localizes to the nucleus and the plasma membrane when transiently expressed in epidermal cells of Nicotiana benthamiana. Conclusions: This work delivers the first comprehensive characterization of OsPP2C61, establishing a foundation for mechanistic studies and positioning OsPP2C61 as a candidate gene for rice improvement. Full article
(This article belongs to the Collection Feature Papers in Bioinformatics)
Show Figures

Figure 1

14 pages, 1094 KB  
Review
Exploring Embryonic and Postnatal Gene Therapy Approaches for GJB2-Related Deafness: A Scoping Review
by Valeria Caragli and Alessandro Martini
Audiol. Res. 2026, 16(2), 49; https://doi.org/10.3390/audiolres16020049 - 25 Mar 2026
Viewed by 129
Abstract
Purpose: Hearing loss (HL) is a prevalent condition significantly impairing quality of life, with genetic mutations accounting for a substantial proportion of congenital cases, notably those involving the GJB2 gene encoding connexin 26. This study aims to analyze the current knowledge, feasibility, and [...] Read more.
Purpose: Hearing loss (HL) is a prevalent condition significantly impairing quality of life, with genetic mutations accounting for a substantial proportion of congenital cases, notably those involving the GJB2 gene encoding connexin 26. This study aims to analyze the current knowledge, feasibility, and challenges of gene therapy targeting GJB2-related HL, emphasizing both embryonic and postnatal interventions. Methods: A comprehensive scoping review was conducted across electronic databases up to October 2025, including studies focusing on GJB2-associated HL, gene therapy approaches, and the timing of interventions. Data extraction encompassed mutation types, animal models, delivery strategies, outcomes, and ethical considerations. Results: The results indicated over 467 GJB2 variants which could impair cochlear ion homeostasis and development. Animal models, mainly murine, demonstrated early-onset degeneration with limited recovery following delayed gene therapy, while early postnatal intervention showed greater efficacy. Viral vectors like AAV have been employed for targeted gene delivery via cochlear injections, achieving partial restoration of connexin expression and cochlear function, yet they have faced limitations including transduction efficiency, immune responses, and long-term stability. Challenges in translating these findings to humans have been compounded by anatomical, immunological, ethical, and safety issues, particularly regarding embryonic gene therapy and germline modifications. Ethical frameworks can vary internationally, highlighting the necessity for careful regulation. Conclusions: While promising advances in gene therapy for GJB2-related HL have been achieved in preclinical studies, significant scientific, technical, and ethical barriers must be addressed before clinical application, especially during embryogenesis. A multidisciplinary, cautious approach is essential to realize the potential of gene therapy in restoring natural hearing while safeguarding individual and societal interests. Full article
(This article belongs to the Section Hearing)
Show Figures

Figure 1

35 pages, 20381 KB  
Article
Ochratoxin A and Clear Cell Renal Cell Carcinoma: Exploring Potential Molecular Links Through Network Toxicology and Machine Learning
by Chenjie Huang, Lulu Wei, Wenqi Yuan, Yaohong Lu, Ziyou Yan and Gedi Zhang
Int. J. Mol. Sci. 2026, 27(7), 2971; https://doi.org/10.3390/ijms27072971 - 25 Mar 2026
Viewed by 207
Abstract
Ochratoxin A (OTA), a prevalent food contaminant, is closely linked to the development of various cancers, including clear cell renal cell carcinoma (ccRCC). However, the potential mechanisms remain to be explored. In this study, we employed network toxicology, machine learning, and molecular docking [...] Read more.
Ochratoxin A (OTA), a prevalent food contaminant, is closely linked to the development of various cancers, including clear cell renal cell carcinoma (ccRCC). However, the potential mechanisms remain to be explored. In this study, we employed network toxicology, machine learning, and molecular docking techniques to systematically investigate the potential molecular mechanisms underlying OTA-associated ccRCC. We normalized transcriptional data from two Gene Expression Omnibus (GEO) datasets and analyzed it using differential expression analysis and weighted gene co-expression network analysis (WGCNA), identifying 3224 ccRCC-associated target genes. These were intersected with 232 predicted OTA target genes, yielding a total of 56 overlapping targets. The results of Gene Ontology (GO) and Kyoto Encyclopedia of Genes and Genomes (KEGG) analyses indicated that these targets were primarily enriched in critical biological processes, including extracellular matrix remodeling, immune microenvironment regulation, signaling pathway transduction, cellular metabolism, and protein homeostasis. Machine learning analysis identified “glmBoost + RF” (a sequential combination of feature selection and classifier) as the optimal model, from which nine key genes were extracted. SHapley Additive exPlanations (SHAP) analysis revealed five core genes (IGFBP3, ITGA5, PYGL, SLC22A8, LTB4R), with IGFBP3 and ITGA5 serving as the principal driver genes of the model. Validation of the model’s diagnostic efficacy and single-cell transcriptome analysis indicated that the core genes exhibited significant differential expression patterns, cell-type-specific expression characteristics, and high independent diagnostic efficacy. Molecular docking analyses predicted stable interactions between OTA and the core target proteins. These findings suggest potential molecular links between OTA exposure and ccRCC, providing a foundation for hypothesis generation and future experimental validation. Full article
Show Figures

Figure 1

20 pages, 7805 KB  
Article
Heterologous Expression of Potato StCML19 Enhances Drought Tolerance in Transgenic Arabidopsis
by Jia Wei, Xinglong Su, Junmei Cui, Xianglin Sun, Jinjuan Ma, Zhenzhen Bi, Yuhui Liu, Zhen Liu, Yongwei Zhao, Yajie Li, Feng Zhao, Jiangping Bai, Panfeng Yao and Chao Sun
Agronomy 2026, 16(6), 674; https://doi.org/10.3390/agronomy16060674 - 23 Mar 2026
Viewed by 249
Abstract
Calmodulin-like proteins (CMLs) serve as core components in plant calcium signal transduction pathways, and they extensively modulate plant growth, development, and adaptive responses to various abiotic stresses. In this study, we cloned the StCML19 gene from potato and generated stable transgenic Arabidopsis thaliana [...] Read more.
Calmodulin-like proteins (CMLs) serve as core components in plant calcium signal transduction pathways, and they extensively modulate plant growth, development, and adaptive responses to various abiotic stresses. In this study, we cloned the StCML19 gene from potato and generated stable transgenic Arabidopsis thaliana lines constitutively expressing this gene to investigate its functional role under drought stress. Transcriptome analysis revealed that StCML19 was up-regulated under drought conditions. Phenotypic assays showed that overexpressing StCML19 notably increased the seed germination rate and root length of transgenic Arabidopsis under mannitol-induced osmotic stress, and greatly improved the plant survival rate under severe soil drought stress. Physiological analysis showed that when put under drought stress, transgenic plants had higher proline content, better SOD, CAT, and POD activities, and significantly less malondialdehyde (MDA) accumulation than wild-type plants. In addition, overexpression of StCML19 led to greater plant sensitivity to exogenous ABA, with inhibited root growth and delayed seed germination as indicators. Conclusively, this study is the first to make sense of the biological function of potato StCML19 in the drought stress response and views StCML19 as a promising candidate gene for the genetic improvement of drought-tolerant potato varieties. Full article
Show Figures

Figure 1

Back to TopTop