Sign in to use this feature.

Years

Between: -

Subjects

remove_circle_outline
remove_circle_outline
remove_circle_outline
remove_circle_outline
remove_circle_outline
remove_circle_outline
remove_circle_outline
remove_circle_outline
remove_circle_outline

Journals

remove_circle_outline
remove_circle_outline
remove_circle_outline
remove_circle_outline
remove_circle_outline
remove_circle_outline
remove_circle_outline
remove_circle_outline
remove_circle_outline
remove_circle_outline
remove_circle_outline

Article Types

Countries / Regions

remove_circle_outline
remove_circle_outline
remove_circle_outline
remove_circle_outline
remove_circle_outline
remove_circle_outline
remove_circle_outline
remove_circle_outline

Search Results (3,426)

Search Parameters:
Keywords = traffic detection

Order results
Result details
Results per page
Select all
Export citation of selected articles as:
31 pages, 1742 KB  
Article
Federated Learning Frameworks for Intelligent Transportation Systems: A Comparative Adaptation Analysis
by Mario Steven Vela Romo, Carolina Tripp-Barba, Nathaly Orozco Garzón, Pablo Barbecho, Xavier Calderón Hinojosa and Luis Urquiza-Aguiar
Smart Cities 2026, 9(1), 12; https://doi.org/10.3390/smartcities9010012 - 16 Jan 2026
Abstract
Intelligent Transportation Systems (ITS) have progressively incorporated machine learning to optimize traffic efficiency, enhance safety, and improve real-time decision-making. However, the traditional centralized machine learning (ML) paradigm faces critical limitations regarding data privacy, scalability, and single-point vulnerabilities. This study explores FL as a [...] Read more.
Intelligent Transportation Systems (ITS) have progressively incorporated machine learning to optimize traffic efficiency, enhance safety, and improve real-time decision-making. However, the traditional centralized machine learning (ML) paradigm faces critical limitations regarding data privacy, scalability, and single-point vulnerabilities. This study explores FL as a decentralized alternative that preserves privacy by training local models without transferring raw data. Based on a systematic literature review encompassing 39 ITS-related studies, this work classifies applications according to their architectural detail—distinguishing systems from models—and identifies three families of federated learning (FL) frameworks: privacy-focused, integrable, and advanced infrastructure. Three representative frameworks—Federated Learning-based Gated Recurrent Unit (FedGRU), Digital Twin + Hierarchical Federated Learning (DT + HFL), and Transfer Learning with Convolutional Neural Networks (TFL-CNN)—were comparatively analyzed against a client–server baseline to assess their suitability for ITS adaptation. Our qualitative, architecture-level comparison suggests that DT + HFL and TFL-CNN, characterized by hierarchical aggregation and edge-level coordination, are conceptually better aligned with scalability and stability requirements in vehicular and traffic deployments than pure client–server baselines. FedGRU, while conceptually relevant as a meta-framework for coordinating multiple organizational models, is primarily intended as a complementary reference rather than as a standalone architecture for large-scale ITS deployment. Through application-level evaluations—including traffic prediction, accident detection, transport-mode identification, and driver profiling—this study demonstrates that FL can be effectively integrated into ITS with moderate architectural adjustments. This work does not introduce new experimental results; instead, it provides a qualitative, architecture-level comparison and adaptation guideline to support the migration of ITS applications toward federated learning. Overall, the results establish a solid methodological foundation for migrating centralized ITS architectures toward federated, privacy-preserving intelligence, in alignment with the evolution of edge and 6G infrastructures. Full article
(This article belongs to the Special Issue Big Data and AI Services for Sustainable Smart Cities)
Show Figures

Figure 1

28 pages, 3390 KB  
Article
SDC-YOLOv8: An Improved Algorithm for Road Defect Detection Through Attention-Enhanced Feature Learning and Adaptive Feature Reconstruction
by Hao Yang, Yulong Song, Yue Liang, Enhao Tang and Danyang Cao
Sensors 2026, 26(2), 609; https://doi.org/10.3390/s26020609 - 16 Jan 2026
Abstract
Road defect detection is essential for timely road damage repair and traffic safety assurance. However, existing object detection algorithms suffer from insufficient accuracy in detecting small road surface defects and are prone to missed detections and false alarms under complex lighting and background [...] Read more.
Road defect detection is essential for timely road damage repair and traffic safety assurance. However, existing object detection algorithms suffer from insufficient accuracy in detecting small road surface defects and are prone to missed detections and false alarms under complex lighting and background conditions. To address these challenges, this study proposes SDC-YOLOv8, an improved YOLOv8-based algorithm for road defect detection that employs attention-enhanced feature learning and adaptive feature reconstruction. The model incorporates three key innovations: (1) an SPPF-LSKA module that integrates Fast Spatial Pyramid Pooling with Large Separable Kernel Attention to enhance multi-scale feature representation and irregular defect modeling capabilities; (2) DySample dynamic upsampling that replaces conventional interpolation methods for adaptive feature reconstruction with reduced computational cost; and (3) a Coordinate Attention module strategically inserted to improve spatial localization accuracy under complex conditions. Comprehensive experiments on a public pothole dataset demonstrate that SDC-YOLOv8 achieves 78.0% mAP@0.5, 81.0% Precision, and 70.7% Recall while maintaining real-time performance at 85 FPS. Compared to the baseline YOLOv8n model, the proposed method improves mAP@0.5 by 2.0 percentage points, Precision by 3.3 percentage points, and Recall by 1.8 percentage points, yielding an F1 score of 75.5%. These results demonstrate that SDC-YOLOv8 effectively enhances small-target detection accuracy while preserving real-time processing capability, offering a practical and efficient solution for intelligent road defect detection applications. Full article
(This article belongs to the Section Fault Diagnosis & Sensors)
Show Figures

Figure 1

21 pages, 1555 KB  
Article
Cyber Approach for DDoS Attack Detection Using Hybrid CNN-LSTM Model in IoT-Based Healthcare
by Mbarka Belhaj Mohamed, Dalenda Bouzidi, Manar Khalid Ibraheem, Abdullah Ali Jawad Al-Abadi and Ahmed Fakhfakh
Future Internet 2026, 18(1), 52; https://doi.org/10.3390/fi18010052 - 15 Jan 2026
Viewed by 30
Abstract
Healthcare has been fundamentally changed by the expansion of IoT, which enables advanced diagnostics and continuous monitoring of patients outside clinical settings. Frequently interconnected medical devices often encounter resource limitations and lack comprehensive security safeguards. Therefore, such devices are prone to intrusions, with [...] Read more.
Healthcare has been fundamentally changed by the expansion of IoT, which enables advanced diagnostics and continuous monitoring of patients outside clinical settings. Frequently interconnected medical devices often encounter resource limitations and lack comprehensive security safeguards. Therefore, such devices are prone to intrusions, with DDoS attacks in particular threatening the integrity of vital infrastructure. To safe guard sensitive patient information and ensure the integrity and confidentiality of medical devices, this article explores the critical importance of robust security measures in healthcare IoT systems. In order to detect DDoS attacks in healthcare networks supported by WBSN-enabled IoT devices, we propose a hybrid detection model. The model utilizes the advantages of Long Short-Term Memory (LSTM) networks for modeling temporal dependencies in network traffic and Convolutional Neural Networks (CNNs) for extracting spatial features. The effectiveness of the model is demonstrated by simulation results on the CICDDoS2019 datasets, which indicate a detection accuracy of 99% and a loss of 0.05%, respectively. The evaluation results highlight the capability of the hybrid model to reliably detect potential anomalies, showing superior performance over leading contemporary methods in healthcare environments. Full article
Show Figures

Graphical abstract

28 pages, 22992 KB  
Article
Domain Knowledge-Infused Synthetic Data Generation for LLM-Based ICS Intrusion Detection: Mitigating Data Scarcity and Imbalance
by Seokhyun Ann, Hongeun Kim, Suhyeon Park, Seong-je Cho, Joonmo Kim and Harksu Cho
Electronics 2026, 15(2), 371; https://doi.org/10.3390/electronics15020371 - 14 Jan 2026
Viewed by 118
Abstract
Industrial control systems (ICSs) are increasingly interconnected with enterprise IT networks and remote services, which expands the attack surface of operational technology (OT) environments. However, collecting sufficient attack traffic from real OT/ICS networks is difficult, and the resulting scarcity and class imbalance of [...] Read more.
Industrial control systems (ICSs) are increasingly interconnected with enterprise IT networks and remote services, which expands the attack surface of operational technology (OT) environments. However, collecting sufficient attack traffic from real OT/ICS networks is difficult, and the resulting scarcity and class imbalance of malicious data hinder the development of intrusion detection systems (IDSs). At the same time, large language models (LLMs) have shown promise for security analytics when system events are expressed in natural language. This study investigates an LLM-based network IDS for a smart-factory OT/ICS environment and proposes a synthetic data generation method that injects domain knowledge into attack samples. Using the ICSSIM simulator, we construct a bottle-filling smart factory, implement six MITRE ATT&CK for ICS-based attack scenarios, capture Modbus/TCP traffic, and convert each request–response pair into a natural-language description of network behavior. We then generate synthetic attack descriptions with GPT by combining (1) statistical properties of normal traffic, (2) MITRE ATT&CK for ICS tactics and techniques, and (3) expert knowledge obtained from executing the attacks in ICSSIM. The Llama 3.1 8B Instruct model is fine-tuned with QLoRA on a seven-class classification task (Benign vs. six attack types) and evaluated on a test set composed exclusively of real ICSSIM traffic. Experimental results show that synthetic data generated only from statistical information, or from statistics plus MITRE descriptions, yield limited performance, whereas incorporating environment-specific expert knowledge is associated with substantially higher performance on our ICSSIM-based expanded test set (100% accuracy in binary detection and 96.49% accuracy with a macro F1-score of 0.958 in attack-type classification). Overall, these findings suggest that domain-knowledge-infused synthetic data and natural-language traffic representations can support LLM-based IDSs in OT/ICS smart-factory settings; however, further validation on larger and more diverse datasets is needed to confirm generality. Full article
(This article belongs to the Special Issue AI-Enhanced Security: Advancing Threat Detection and Defense)
Show Figures

Figure 1

20 pages, 99704 KB  
Article
A Multi-Modal Approach for Robust Oriented Ship Detection: Dataset and Methodology
by Jianing You, Yixuan Lv, Shengyang Li, Silei Liu, Kailun Zhang and Yuxuan Liu
Remote Sens. 2026, 18(2), 274; https://doi.org/10.3390/rs18020274 - 14 Jan 2026
Viewed by 71
Abstract
Maritime ship detection is a critical task for security and traffic management. To advance research in this area, we constructed a new high-resolution, spatially aligned optical-SAR dataset, named MOS-Ship. Building on this, we propose MOS-DETR, a novel query-based framework. This model incorporates an [...] Read more.
Maritime ship detection is a critical task for security and traffic management. To advance research in this area, we constructed a new high-resolution, spatially aligned optical-SAR dataset, named MOS-Ship. Building on this, we propose MOS-DETR, a novel query-based framework. This model incorporates an innovative multi-modal Swin Transformer backbone to extract unified feature pyramids from both RGB and SAR images. This design allows the model to jointly exploit optical textures and SAR scattering signatures for precise, oriented bounding box prediction. We also introduce an adaptive probabilistic fusion mechanism. This post-processing module dynamically integrates the detection results generated by our model from the optical and SAR inputs, synergistically combining their complementary strengths. Experiments validate that MOS-DETR achieves highly competitive accuracy and significantly outperforms unimodal baselines, demonstrating superior robustness across diverse conditions. This work provides a robust framework and methodology for advancing multimodal maritime surveillance. Full article
Show Figures

Figure 1

25 pages, 1862 KB  
Article
A Novel Architecture for Mitigating Botnet Threats in AI-Powered IoT Environments
by Vasileios A. Memos, Christos L. Stergiou, Alexandros I. Bermperis, Andreas P. Plageras and Konstantinos E. Psannis
Sensors 2026, 26(2), 572; https://doi.org/10.3390/s26020572 - 14 Jan 2026
Viewed by 167
Abstract
The rapid growth of Artificial Intelligence of Things (AIoT) environments in various sectors has introduced major security challenges, as these smart devices can be exploited by malicious users to form Botnets of Things (BoT). Limited computational resources and weak encryption mechanisms in such [...] Read more.
The rapid growth of Artificial Intelligence of Things (AIoT) environments in various sectors has introduced major security challenges, as these smart devices can be exploited by malicious users to form Botnets of Things (BoT). Limited computational resources and weak encryption mechanisms in such devices make them attractive targets for attacks like Distributed Denial of Service (DDoS), Man-in-the-Middle (MitM), and malware distribution. In this paper, we propose a novel multi-layered architecture to mitigate BoT threats in AIoT environments. The system leverages edge traffic inspection, sandboxing, and machine learning techniques to analyze, detect, and prevent suspicious behavior, while uses centralized monitoring and response automation to ensure rapid mitigation. Experimental results demonstrate the necessity and superiority over or parallel to existing models, providing an early detection of botnet activity, reduced false positives, improved forensic capabilities, and scalable protection for large-scale AIoT areas. Overall, this solution delivers a comprehensive, resilient, and proactive framework to protect AIoT assets from evolving cyber threats. Full article
(This article belongs to the Special Issue Internet of Things Cybersecurity)
Show Figures

Figure 1

24 pages, 28157 KB  
Article
YOLO-ERCD: An Upgraded YOLO Framework for Efficient Road Crack Detection
by Xiao Li, Ying Chu, Thorsten Chan, Wai Lun Lo and Hong Fu
Sensors 2026, 26(2), 564; https://doi.org/10.3390/s26020564 - 14 Jan 2026
Viewed by 114
Abstract
Efficient and reliable road damage detection is a critical component of intelligent transportation and infrastructure control systems that rely on visual sensing technologies. Existing road damage detection models are facing challenges such as missed detection of fine cracks, poor adaptability to lighting changes, [...] Read more.
Efficient and reliable road damage detection is a critical component of intelligent transportation and infrastructure control systems that rely on visual sensing technologies. Existing road damage detection models are facing challenges such as missed detection of fine cracks, poor adaptability to lighting changes, and false positives under complex backgrounds. In this study, we propose an enhanced YOLO-based framework, YOLO-ERCD, designed to improve the accuracy and robustness of sensor-acquired image data for road crack detection. The datasets used in this work were collected from vehicle-mounted and traffic surveillance camera sensors, representing typical visual sensing systems in automated road inspection. The proposed architecture integrates three key components: (1) a residual convolutional block attention module, which preserves original feature information through residual connections while strengthening spatial and channel feature representation; (2) a channel-wise adaptive gamma correction module that models the nonlinear response of the human visual system to light intensity, adaptively enhancing brightness details for improved robustness under diverse lighting conditions; (3) a visual focus noise modulation module that reduces background interference by selectively introducing noise, emphasizing damage-specific features. These three modules are specifically designed to address the limitations of YOLOv10 in feature representation, lighting adaptation, and background interference suppression, working synergistically to enhance the model’s detection accuracy and robustness, and closely aligning with the practical needs of road monitoring applications. Experimental results on both proprietary and public datasets demonstrate that YOLO-ERCD outperforms recent road damage detection models in accuracy and computational efficiency. The lightweight design also supports real-time deployment on edge sensing and control devices. These findings highlight the potential of integrating AI-based visual sensing and intelligent control, contributing to the development of robust, efficient, and perception-aware road monitoring systems. Full article
Show Figures

Figure 1

34 pages, 4760 KB  
Article
Design, Implementation, and Evaluation of a Low-Complexity Yelp Siren Detector Based on Frequency Modulation Symmetry
by Elena-Valentina Dumitrascu, Radu-Alexandru Badea, Răzvan Rughiniș and Robert Alexandru Dobre
Symmetry 2026, 18(1), 152; https://doi.org/10.3390/sym18010152 - 14 Jan 2026
Viewed by 69
Abstract
Robust detection of emergency vehicle sirens remains difficult due to modern soundproofing, competing audio, and variable traffic noise. Although many simulation-based studies have been reported, relatively few systems have been realized in hardware, and many proposed approaches rely on complex or artificial intelligence-based [...] Read more.
Robust detection of emergency vehicle sirens remains difficult due to modern soundproofing, competing audio, and variable traffic noise. Although many simulation-based studies have been reported, relatively few systems have been realized in hardware, and many proposed approaches rely on complex or artificial intelligence-based processing with limited interpretability. This work presents a physical implementation of a low-complexity yelp siren detector that leverages the symmetries of the yelp signal, together with its characterization under realistic conditions. The design is not based on conventional signal processing or machine learning pipelines. Instead, it uses a simple analog envelope-based principle with threshold-crossing rate analysis and a fixed comparator threshold. Its performance was evaluated using an open dataset of more than 1000 real-world audio recordings spanning different road conditions. Detection accuracy, false-positive behavior, and robustness were systematically evaluated on a real hardware implementation using multiple deployable decision rules. Among the evaluated detection rules, a representative operating point achieved a true positive rate of 0.881 at a false positive rate of 0.01, corresponding to a Matthews correlation coefficient of 0.899. The results indicate that a fixed-threshold realization can provide reliable yelp detection with very low computational requirements while preserving transparency and ease of implementation. The study establishes a pathway from conceptual detection principle to deployable embedded hardware. Full article
(This article belongs to the Section Engineering and Materials)
Show Figures

Figure 1

14 pages, 1359 KB  
Proceeding Paper
Non-Parametric Model for Curvature Classification of Departure Flight Trajectory Segments
by Lucija Žužić, Ivan Štajduhar, Jonatan Lerga and Renato Filjar
Eng. Proc. 2026, 122(1), 1; https://doi.org/10.3390/engproc2026122001 - 13 Jan 2026
Viewed by 116
Abstract
This study introduces a novel approach for classifying flight trajectory curvature, focusing on early-stage flight characteristics to detect anomalies and deviations. The method intentionally avoids direct coordinate data and instead leverages a combination of trajectory-derived and meteorological features. This research analysed 9849 departure [...] Read more.
This study introduces a novel approach for classifying flight trajectory curvature, focusing on early-stage flight characteristics to detect anomalies and deviations. The method intentionally avoids direct coordinate data and instead leverages a combination of trajectory-derived and meteorological features. This research analysed 9849 departure flight trajectories originating from 14 different airports. Two distinct trajectory classes were established through manual visual inspection, differentiated by curvature patterns. This categorisation formed the ground truth for evaluating trained machine learning (ML) classifiers from different families. The comparative analysis demonstrates that the Random Forest (RF) algorithm provides the most effective classification model. RF excels at summarising complex trajectory information and identifying non-linear relationships within the early-flight data. A key contribution of this work is the validation of specific predictors. The theoretical definitions of direction change (using vector values to capture dynamic movement) and diffusion distance (using scalar values to represent static displacement) proved highly effective. Their selection as primary predictors is supported by their ability to represent the essential static and dynamic properties of the trajectory, enabling the model to accurately classify flight paths and potential deviations before the flight is complete. This approach offers significant potential for enhancing real-time air traffic monitoring and safety systems. Full article
Show Figures

Figure 1

21 pages, 2458 KB  
Article
STS-AT: A Structured Tensor Flow Adversarial Training Framework for Robust Intrusion Detection
by Juntong Zhu, Zhihao Chen, Rong Cong, Hongyu Sun and Yanhua Dong
Sensors 2026, 26(2), 536; https://doi.org/10.3390/s26020536 - 13 Jan 2026
Viewed by 138
Abstract
Network intrusion detection is a key technology for ensuring cybersecurity. However, current methods face two major challenges: reliance on manual feature engineering, which leads to the loss of discriminative information, and the vulnerability of deep learning models to adversarial sample attacks. To address [...] Read more.
Network intrusion detection is a key technology for ensuring cybersecurity. However, current methods face two major challenges: reliance on manual feature engineering, which leads to the loss of discriminative information, and the vulnerability of deep learning models to adversarial sample attacks. To address these issues, this paper proposes STS-AT, a novel network intrusion detection method that integrates structured tensors with adversarial training. The method consists of three core components: first, structured tensor encoding, which fully converts raw hexadecimal traffic into a numerical representation; second, a hierarchical deep learning model that combines CNN and LSTM networks to simultaneously learn spatial and temporal features of the traffic; third, a multi-strategy adversarial training method that enhances model robustness by adaptively adjusting the mix of adversarial samples in different training phases. Experiments on the CICIDS2017 dataset show that the proposed method achieves an accuracy of 99.6% in normal traffic classification, significantly outperforming classical machine learning baselines such as Random Forest (93.1%) and Support Vector Machine (84.7%). Crucially, under various adversarial attacks (FGSM, PGD, and DeepFool), the accuracy of an undefended model drops to as low as 24.4%, whereas after multi-strategy adversarial training, the defense accuracy rises above 96.8%. Meanwhile, the total training time is reduced by approximately 67.6%. These results verify that structured tensor encoding effectively preserves original traffic information, the hierarchical model achieves comprehensive feature learning, and multi-strategy adversarial training significantly improves training efficiency while ensuring robust defense effectiveness. Full article
Show Figures

Figure 1

24 pages, 8014 KB  
Article
Efficient Detection of XSS and DDoS Attacks with Bent Functions
by Shahram Miri Kelaniki and Nikos Komninos
Information 2026, 17(1), 80; https://doi.org/10.3390/info17010080 - 13 Jan 2026
Viewed by 140
Abstract
In this paper, we investigate the use of Bent functions, particularly the Maiorana–McFarland (M–M) construction, as a nonlinear preprocessing method to enhance machine learning-based detection systems for Distributed Denial of Service (DDoS) and Cross-Site Scripting (XSS) attacks. Experimental results demonstrated consistent improvements in [...] Read more.
In this paper, we investigate the use of Bent functions, particularly the Maiorana–McFarland (M–M) construction, as a nonlinear preprocessing method to enhance machine learning-based detection systems for Distributed Denial of Service (DDoS) and Cross-Site Scripting (XSS) attacks. Experimental results demonstrated consistent improvements in classification performance following the M–M Bent transformation. In labeled DDoS data, classification performance was maintained at 100% accuracy, with improved Kappa statistics and lower misclassification rates. In labeled XSS data, classification accuracy was reduced from 100% to 87.19% to reduce overfitting. The transformed classifier also mitigated overfitting by increasing feature diversity. In DDoS and XSS unlabeled data, accuracy improved from 99.85% to 99.92% in unsupervised learning cases for DDoS, and accuracy improved from 98.94% to 100% in unsupervised learning cases for XSS, with improved cluster separation also being noted. In summary, the results suggest that Bent functions significantly improve DDoS and XSS detection by enhancing the separation of benign and malicious traffic. All of these aspects, along with increased dataset quality, increase our confidence in resilience detection in a cyber detection pipeline. Full article
(This article belongs to the Special Issue Intrusion Detection Systems in IoT Networks)
Show Figures

Graphical abstract

34 pages, 12645 KB  
Article
Multimodal Intelligent Perception at an Intersection: Pedestrian and Vehicle Flow Dynamics Using a Pipeline-Based Traffic Analysis System
by Bao Rong Chang, Hsiu-Fen Tsai and Chen-Chia Chen
Electronics 2026, 15(2), 353; https://doi.org/10.3390/electronics15020353 - 13 Jan 2026
Viewed by 190
Abstract
Traditional automated monitoring systems adopted for Intersection Traffic Control still face challenges, including high costs, maintenance difficulties, insufficient coverage, poor multimodal data integration, and limited traffic information analysis. To address these issues, the study proposes a sovereign AI-driven Smart Transportation governance approach, developing [...] Read more.
Traditional automated monitoring systems adopted for Intersection Traffic Control still face challenges, including high costs, maintenance difficulties, insufficient coverage, poor multimodal data integration, and limited traffic information analysis. To address these issues, the study proposes a sovereign AI-driven Smart Transportation governance approach, developing a mobile AI solution equipped with multimodal perception, task decomposition, memory, reasoning, and multi-agent collaboration capabilities. The proposed system integrates computer vision, multi-object tracking, natural language processing, Retrieval-Augmented Generation (RAG), and Large Language Models (LLMs) to construct a Pipeline-based Traffic Analysis System (PTAS). The PTAS can produce real-time statistics on pedestrian and vehicle flows at intersections, incorporating potential risk factors such as traffic accidents, construction activities, and weather conditions for multimodal data fusion analysis, thereby providing forward-looking traffic insights. Experimental results demonstrate that the enhanced DuCRG-YOLOv11n pre-trained model, equipped with our proposed new activation function βsilu, can accurately identify various vehicle types in object detection, achieving a frame rate of 68.25 FPS and a precision of 91.4%. Combined with ByteTrack, it can track over 90% of vehicles in medium- to low-density traffic scenarios, obtaining a 0.719 in MOTA and a 0.08735 in MOTP. In traffic flow analysis, the RAG of Vertex AI, combined with Claude Sonnet 4 LLMs, provides a more comprehensive view, precisely interpreting the causes of peak-hour congestion and effectively compensating for missing data through contextual explanations. The proposed method can enhance the efficiency of urban traffic regulation and optimizes decision support in intelligent transportation systems. Full article
(This article belongs to the Special Issue Interactive Design for Autonomous Driving Vehicles)
Show Figures

Figure 1

22 pages, 2547 KB  
Article
Hybridizing Explainable AI (XAI) for Intelligent Feature Extraction in Phishing Website Detection
by Rashed Alsakarnah, Mohammad Z. Masoud and Ahmad Ghababsheh
Electronics 2026, 15(2), 350; https://doi.org/10.3390/electronics15020350 - 13 Jan 2026
Viewed by 201
Abstract
This study proposes an explainability-driven feature selection framework for phishing website detection using a large-scale, heterogeneous dataset collected from four independent sources. The combined dataset contains approximately 500,000 samples, including 300,000 phishing pages and 200,000 legitimate pages, providing a comprehensive representation of real-world [...] Read more.
This study proposes an explainability-driven feature selection framework for phishing website detection using a large-scale, heterogeneous dataset collected from four independent sources. The combined dataset contains approximately 500,000 samples, including 300,000 phishing pages and 200,000 legitimate pages, providing a comprehensive representation of real-world web traffic. To enhance model interpretability and reduce feature redundancy, four explainable artificial intelligence (XAI) techniques—SHAP, LIME, partial dependence plots (PDPs), and permutation importance (PDI)—were applied to rank and analyze feature contributions. The union of all selected features was subsequently refined through a thresholding mechanism, forming the proposed Hybrid Explainability Random Forest Algorithm (HXRF). A Random Forest (RF) classifier was trained using the optimized feature subset and evaluated on an independently sampled set of 2000 webpages. Results demonstrate that HXRF significantly improves classification performance, achieving an accuracy of 98.2%, with balanced precision, recall, and F1 scores. The confusion matrix confirms strong generalization across both phishing and legitimate classes, with minimal false predictions. This work demonstrates that combining multi-method XAI with selective feature filtering produces a compact, interpretable, and highly discriminative feature set capable of robust phishing detection at scale. Full article
(This article belongs to the Section Artificial Intelligence)
Show Figures

Figure 1

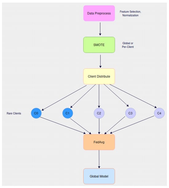
22 pages, 401 KB  
Article
Federated Learning for Intrusion Detection Under Class Imbalance: A Multi-Domain Ablation Study with Per-Client SMOTE
by Atike Demirbaş Paray and Murat Aydos
Appl. Sci. 2026, 16(2), 801; https://doi.org/10.3390/app16020801 - 13 Jan 2026
Viewed by 78
Abstract
Federated learning (FL) enables privacy-preserving collaboration for Network Intrusion Detection Systems (NIDSs), but its effectiveness under heterogeneous traffic, severe class imbalance, and domain shift remains insufficiently characterized. We evaluate FL in two settings: (i) single-domain training on CICIDS-2017, InSDN/OVS, and 5G-NIDD with cross-domain [...] Read more.
Federated learning (FL) enables privacy-preserving collaboration for Network Intrusion Detection Systems (NIDSs), but its effectiveness under heterogeneous traffic, severe class imbalance, and domain shift remains insufficiently characterized. We evaluate FL in two settings: (i) single-domain training on CICIDS-2017, InSDN/OVS, and 5G-NIDD with cross-domain testing, and (ii) multi-domain training that learns a unified model across enterprise and Software-Defined Network (SDN) traffic. Using consistent preprocessing and controlled ablations over balancing strategy, loss function, and client sampling, we find that dataset structure (class separability) largely determines single-domain FL gains. On datasets with lower separability, FL with Per-Client Synthetic Minority Over-sampling Technique (SMOTE) substantially improves Macro-F1 over centralized baselines, while well-separated datasets show limited benefit. However, single-domain models degrade sharply under domain shift, showing substantial degradation in cross-domain transfer. To mitigate this, we combine multi-domain FL with AutoEncoder pretraining and achieve 77% Macro-F1 across environments, demonstrating that FL can learn domain-invariant representations when trained on diverse traffic sources. Overall, our results indicate that Per-Client SMOTE is the preferred balancing strategy for federated NIDS, and that multi-domain training is often necessary when deployment environments differ from training data. Full article
Show Figures

Figure 1

19 pages, 2512 KB  
Article
Fusion of Transformer and RBF for Anomalous Traffic Detection in Sensor Networks
by Aibing Dai, Jianwei Guo, Yuanyuan Hou and Yiou Wang
Sensors 2026, 26(2), 515; https://doi.org/10.3390/s26020515 - 13 Jan 2026
Viewed by 105
Abstract
With the widespread adoption of the Internet of Things (IoT) and smart devices, the volume of data generated in sensor networks has increased dramatically, with diverse and structurally complex types that pose growing security risks. Anomaly detection in sensor networks has become a [...] Read more.
With the widespread adoption of the Internet of Things (IoT) and smart devices, the volume of data generated in sensor networks has increased dramatically, with diverse and structurally complex types that pose growing security risks. Anomaly detection in sensor networks has become a key technology for ensuring system stability and secure operation. This paper proposes a sensor anomaly detection model, termed RESTADM, which integrates a Transformer and a Radial Basis Function (RBF) neural network. The model first employs the Transformer to effectively capture the temporal dependencies in sensor data and then uses the RBF neural network to accurately identify anomalies. Experimental results on two public benchmark datasets, SMD and PSM, demonstrate the state-of-the-art performance of RESTADM. Our model achieves impressive F1-scores of 98.56% on SMD and 97.70% on PSM. This represents a statistically significant improvement compared to a range of baseline algorithms, including traditional models like CNN and LSTM, as well as the standard Transformer model. This validates the effectiveness of our proposed Transformer-RBF fusion, confirming the model’s high accuracy and robustness and offering an efficient security solution for intelligent sensing systems. Full article
(This article belongs to the Special Issue Computer Vision and Pattern Recognition Based on Sensing Technology)
Show Figures

Figure 1

Back to TopTop