Sign in to use this feature.

Years

Between: -

Subjects

remove_circle_outline
remove_circle_outline
remove_circle_outline
remove_circle_outline
remove_circle_outline
remove_circle_outline
remove_circle_outline
remove_circle_outline
remove_circle_outline

Journals

remove_circle_outline
remove_circle_outline
remove_circle_outline
remove_circle_outline
remove_circle_outline
remove_circle_outline
remove_circle_outline
remove_circle_outline

Article Types

Countries / Regions

remove_circle_outline
remove_circle_outline
remove_circle_outline
remove_circle_outline
remove_circle_outline
remove_circle_outline

Search Results (585)

Search Parameters:
Keywords = tourist responsibility

Order results
Result details
Results per page
Select all
Export citation of selected articles as:
35 pages, 4671 KB  
Article
Virtual Reality for Innovative and Responsible Tourism
by Mateusz Naramski and Kinga Stecuła
Sustainability 2025, 17(22), 10233; https://doi.org/10.3390/su172210233 (registering DOI) - 15 Nov 2025
Abstract
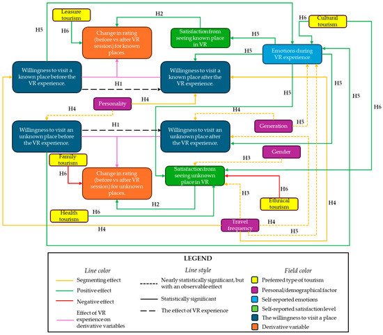
The article discusses the use of virtual reality (VR) as a tool for responsible tourism. Practical research was conducted in a group of 215 participants using VR headsets (Meta Quest Pro and HTC VIVE). Volunteers participated in a VR session using the Google [...] Read more.
The article discusses the use of virtual reality (VR) as a tool for responsible tourism. Practical research was conducted in a group of 215 participants using VR headsets (Meta Quest Pro and HTC VIVE). Volunteers participated in a VR session using the Google Earth VR application. They visited two locations of their choice. The first was a place they had previously visited in real life, while the other was a location they had not visited but would like to. Participants completed a survey before and after the VR experience. In the survey, participants rated, among others, their level of satisfaction, willingness to visit given locations, and emotions accompanying the experience. The authors conducted a statistical analysis of the survey results. The scientific goal of the article was primarily to present a proposal for the use of virtual reality as an innovative tool supporting responsible tourism. The results confirmed a positive reception of VR experiences: average satisfaction ratings exceeded 4.0 on a 5-point scale, and positive emotions (most often +1 and +2 on a scale from −2 to +2) dominated among participants. Higher emotional valence was significantly correlated with satisfaction (ρ ≈ 0.434, p < 0.001) and with increased willingness to visit destinations (ρ ≈ 0.306, p < 0.001). Statistically significant differences were noticed in satisfaction level with visiting new places among groups of respondents with different tourism type preferences (people who prefer cultural or health tourism reported noticeably higher satisfaction with the VR experience than other respondents). The authors also conducted a discussion on how VR technology can be a tool supporting responsible tourism. Full article
(This article belongs to the Special Issue Smart and Responsible Tourism: Innovations for a Sustainable Future)
Show Figures

Figure 1

22 pages, 19807 KB  
Article
Shore Protection Structures as Contributors to Drowning Risk in Italy
by Dario Giorgio Pezzini and Enzo Pranzini
Environments 2025, 12(11), 433; https://doi.org/10.3390/environments12110433 - 11 Nov 2025
Viewed by 186
Abstract
Approximately 27.6% of Italian beaches are currently affected by erosion, despite the widespread implementation of coastal defence structures. Around 10,500 installations—mainly groins and detached breakwaters—occupy nearly 24.6% of the national shoreline. Although primarily designed to protect tourist beaches, these hard-engineered structures often degrade [...] Read more.
Approximately 27.6% of Italian beaches are currently affected by erosion, despite the widespread implementation of coastal defence structures. Around 10,500 installations—mainly groins and detached breakwaters—occupy nearly 24.6% of the national shoreline. Although primarily designed to protect tourist beaches, these hard-engineered structures often degrade coastal landscapes, alter nearshore circulation, and pose risks to swimmers. Nevertheless, beaches remain a fundamental asset for the “3S” (Sun, Sea, Sand) tourism sector, which contributes approximately 2.2% to Italy’s GDP, accounting for over 175 million tourists’ overnight stays in 2024, frequently concentrated near protected coastal zones. In this study, drowning incidents along the Italian coastline were analyzed using press reports complemented by official statistics. Between 2016 and 2021, an average of 145 fatalities occurred per bathing season. Sudden drownings following medical emergencies accounted for 41% of cases, non-swimmers for 18%, accidental falls into the water for 3%, and water sports activities for an additional 3%. Rip currents on natural beaches were responsible for 22% of drownings, whereas those generated by coastal defence structures accounted for 12%. A further 12% of non-swimmer fatalities are suspected to have resulted from falls into depressions or channels formed in proximity to these structures. Evidence from previous studies and seabed morphology analyses indicates that coastal defence structures can generate rip currents through two main mechanisms: (1) hydraulic pressure exerted against groins, which drives offshore flow, and (2) water outflow between pairs of breakwaters resulting from wave setup behind them. Both processes, though often less intense, are also observed near submerged structures. The erosional channels formed by these currents may persist well beyond storm events, maintaining dangerous conditions for bathers. As Italy continues to rely predominantly on hard coastal protection measures, improving the understanding of drowning dynamics associated with these structures is crucial. This should be accompanied by regulatory updates requiring designers and coastal managers to systematically assess related hazards and to propose effective mitigation and safety strategies. Full article
(This article belongs to the Special Issue Environmental Risk Assessment of Aquatic Environments)
Show Figures

Figure 1

22 pages, 1962 KB  
Article
From Leisure to Responsibility: Environmental Awareness of Domestic Tourists in Greece on Climate, Water Resources, and Renewable Energy Use
by Polytimi Farmaki
Sustainability 2025, 17(22), 10049; https://doi.org/10.3390/su172210049 - 11 Nov 2025
Viewed by 283
Abstract
Countries encounter significant challenges in the context of the climate crisis, prompting the implementation of environmentally sustainable measures in vulnerable sectors such as tourism. Nevertheless, inadequate levels of public awareness often delay or—in certain cases—hinder the adoption of such measures. This study focuses [...] Read more.
Countries encounter significant challenges in the context of the climate crisis, prompting the implementation of environmentally sustainable measures in vulnerable sectors such as tourism. Nevertheless, inadequate levels of public awareness often delay or—in certain cases—hinder the adoption of such measures. This study focuses on the tourism sector in Greece, which is particularly resource-intensive in terms of energy and water consumption, especially in regions frequently affected by extreme weather events. The study’s objective is to evaluate the level of environmental awareness and behavioral profiles of tourists. Firstly, our study provides a literature review addressing the tourism vulnerabilities related to climate change, the nexus between tourism and environmental pressures, the role of public awareness in shaping policy obstacles, and finally issues related to environmental social and individual responsibility and attitudes. Subsequently, a relevant survey was conducted using a structured questionnaire to outline the profile and preferences of home domestic tourists in Greece. Our results indicate a generally moderate to low level of awareness: approximately 80% of respondents believe tourism has minimal or no impact on climate change, while only about 15% endorsed the need for stricter regulatory measures. Moreover, our findings underscore a significant knowledge gap regarding ongoing challenges related to water resource management. Notably, respondents with higher levels of awareness exhibited more positive attitudes towards sustainability-oriented measures. Overall, our study indicates that enhancing environmental awareness through targeted campaigns and effective communication strategies is crucial. In this respect, cultivating the notion of the “responsible tourist” emerges as a key prerequisite for ensuring the long-term sustainability of the tourism sector in Greece, as a responsible tourist contributes to the long-term sustainability and the tourist profile of a destination for both visitors and residents. Full article
Show Figures

Figure 1

24 pages, 20237 KB  
Article
Spatial Optimization Strategies for Rural Tourism Villages: A Behavioral Network Perspective—A Case Study of Wulin Village
by Jingkun Xu, Zhixin Lin, Mingjing Xie, Huan Liu and Yigao Tan
Sustainability 2025, 17(21), 9710; https://doi.org/10.3390/su17219710 - 31 Oct 2025
Viewed by 466
Abstract
As tourism increasingly drives the revitalization of traditional villages, rural spaces are undergoing a transformation from functional living areas to spaces for cultural display and leisure. This shift has amplified the spatial usage discrepancies between multiple stakeholders, such as tourists and villagers, highlighting [...] Read more.
As tourism increasingly drives the revitalization of traditional villages, rural spaces are undergoing a transformation from functional living areas to spaces for cultural display and leisure. This shift has amplified the spatial usage discrepancies between multiple stakeholders, such as tourists and villagers, highlighting conflicts in spatial resource allocation and behavior path organization. Using Wulin Village, a typical example of a Minnan overseas Chinese village, as a case study, this paper introduces social network analysis to construct a “spatial–behavioral” dual network model. The model integrates both architectural and public spaces, alongside behavior path data from villagers and tourists, to analyze the spatial structure at three scales: village-level network completeness, district-level structural balance, and point-level node vulnerability. The study integrates two dimensions—architectural space and public space—along with behavioral path data from both villagers and tourists. It reveals the characteristics of spatial structure under the intervention of multiple behavioral agents from three scales: village-level network completeness, district-level structural balance, and point-level node vulnerability. The core research focus of the spatial network includes the network structure of architectural and public spaces, while the behavioral network concerns the activity paths and behavior patterns of tourists and villagers. The study finds that, at the village scale, Wulin Village’s spatial network demonstrates good connectivity and structural integrity, but the behavior paths of both tourists and villagers are highly concentrated in core areas, leading to underutilization of peripheral spaces. This creates an asymmetry characterized by “structural integrity—concentrated behavioral usage.” At the district scale, the spatial node distribution appears balanced, but tourist behavior paths are concentrated around cultural nodes, such as the ancestral hall, visitor center, and theater, while other areas remain inactive. At the point scale, both tourist and villager activities are highly dependent on a few high-degree, high-cluster nodes, improving local efficiency but exacerbating systemic vulnerability. Comparison with domestic and international studies on cultural settlements shows that tourism often leads to over-concentration of spatial paths and node overload, revealing significant discrepancies between spatial integration and behavioral usage. In response, this study proposes multi-scale spatial optimization strategies: enhancing accessibility and path redundancy in non-core areas at the village scale; guiding behavior distribution towards multifunctional nodes at the district scale; and strengthening the capacity and resilience of core nodes at the point scale. The results not only extend the application of behavioral network methods in spatial structure research but also provide theoretical insights and practical strategies for spatial governance and cultural continuity in tourism-driven cultural villages. Full article
Show Figures

Figure 1

23 pages, 3081 KB  
Article
Plastic Waste Management Practices in Zanzibar’s Coastal Tourist Communities
by Aziza Abdulkadir, Biubwa Ally, Arne Remmen, Stig Hirsbak and Fredrick Salukele
Sustainability 2025, 17(21), 9692; https://doi.org/10.3390/su17219692 - 30 Oct 2025
Viewed by 599
Abstract
Plastic is a key industrial innovation with wide ranging applications. However, its extensive production, consumption, and inadequate disposal practices have created a complex environmental challenge, resulting in escalating ecological and public health impacts. This study examines plastic waste management practices in the rural [...] Read more.
Plastic is a key industrial innovation with wide ranging applications. However, its extensive production, consumption, and inadequate disposal practices have created a complex environmental challenge, resulting in escalating ecological and public health impacts. This study examines plastic waste management practices in the rural coastal communities of Kendwa, Nungwi, Paje, and Michamvi, located near tourist hotels in Zanzibar’s Northern and Southern districts, Tanzania. Structured interviews, observation checklists, and participatory workshops were used to assess the types of plastic waste generated and the level of community engagement in disposal practices. Findings indicate that single-use polyethylene terephthalate (PET) and high-density polyethylene (HDPE) packaging, particularly beverage bottles and other disposable items from hotels, dominate the waste stream. Nungwi and Kendwa demonstrate proactive responses, supported by a professional waste management company and NGO-led awareness programs promoting sustainable practices. In contrast, Paje and Michamvi continue to face challenges from tourism-linked waste, highlighting disparities in local management capacity. Despite positive initiatives in Nungwi and Kendwa, persistent littering remains a problem due to weak enforcement, limited infrastructure, and inconsistent community compliance. To address these gaps, the study recommends implementing waste bank programs alongside financial sustainability measures and community empowerment initiatives, to reinforce existing efforts and advance more sustainable waste management. Full article
(This article belongs to the Section Pollution Prevention, Mitigation and Sustainability)
Show Figures

Figure 1

25 pages, 1741 KB  
Article
Event-Aware Multimodal Time-Series Forecasting via Symmetry-Preserving Graph-Based Cross-Regional Transfer Learning
by Shu Cao and Can Zhou
Symmetry 2025, 17(11), 1788; https://doi.org/10.3390/sym17111788 - 22 Oct 2025
Viewed by 495
Abstract
Forecasting real-world time series in domains with strong event sensitivity and regional variability poses unique challenges, as predictive models must account for sudden disruptions, heterogeneous contextual factors, and structural differences across locations. In tackling these challenges, we draw on the concept of symmetry [...] Read more.
Forecasting real-world time series in domains with strong event sensitivity and regional variability poses unique challenges, as predictive models must account for sudden disruptions, heterogeneous contextual factors, and structural differences across locations. In tackling these challenges, we draw on the concept of symmetry that refers to the balance and invariance patterns across temporal, multimodal, and structural dimensions, which help reveal consistent relationships and recurring patterns within complex systems. This study is based on two multimodal datasets covering 12 tourist regions and more than 3 years of records, ensuring robustness and practical relevance of the results. In many applications, such as monitoring economic indicators, assessing operational performance, or predicting demand patterns, short-term fluctuations are often triggered by discrete events, policy changes, or external incidents, which conventional statistical and deep learning approaches struggle to model effectively. To address these limitations, we propose an event-aware multimodal time-series forecasting framework with graph-based regional transfer built upon an enhanced PatchTST backbone. The framework unifies multimodal feature extraction, event-sensitive temporal reasoning, and graph-based structural adaptation. Unlike Informer, Autoformer, FEDformer, or PatchTST, our model explicitly addresses naive multimodal fusion, event-agnostic modeling, and weak cross-regional transfer by introducing an event-aware Multimodal Encoder, a Temporal Event Reasoner, and a Multiscale Graph Module. Experiments on diverse multi-region multimodal datasets demonstrate that our method achieves substantial improvements over eight state-of-the-art baselines in forecasting accuracy, event response modeling, and transfer efficiency. Specifically, our model achieves a 15.06% improvement in the event recovery index, a 15.1% reduction in MAE, and a 19.7% decrease in event response error compared to PatchTST, highlighting its empirical impact on tourism event economics forecasting. Full article
Show Figures

Figure 1

15 pages, 485 KB  
Article
Examining Tourism Valorization of Botanical Gardens Through a Fuzzy SiWeC—TOPSIS Framework
by Anđelka Štilić, Jurica Bosna, Adis Puška and Miroslav Nedeljković
J. Zool. Bot. Gard. 2025, 6(4), 55; https://doi.org/10.3390/jzbg6040055 - 21 Oct 2025
Viewed by 442
Abstract
This paper evaluates botanical gardens in terms of their potential for tourist valorization, aiming to identify the garden with the highest tourist appeal and integration opportunities within the tourist market. Based on a literature review and established attractiveness criteria, a methodological framework using [...] Read more.
This paper evaluates botanical gardens in terms of their potential for tourist valorization, aiming to identify the garden with the highest tourist appeal and integration opportunities within the tourist market. Based on a literature review and established attractiveness criteria, a methodological framework using multi-criteria decision-making was developed to compare and rank the botanical gardens. The empirical part of the study focuses on botanical gardens in Split–Dalmatia County, including six gardens evaluated across nine criteria. Eight local tourism experts assessed the importance of these criteria and the gardens’ performance. The fuzzy SiWeC (SImple WEight Calculation) method was used to determine the importance of each criterion. The fuzzy TOPSIS method (Technique for Order Preference by Similarity to Ideal Solution) was used to measure the potential of botanical gardens. The main results obtained with this approach showed that the most important criteria are C4—Visitor content and C3—Biodiversity conservation. The Botanical Garden of Primary School Ostrog has the greatest potential, followed by the Botanical Garden Split. All observed botanical gardens have excellent tourist potential, with minimal differences in ranking among them. These findings demonstrate that botanical gardens play a key role in diversifying the tourist offer, reducing seasonality, and increasing the overall attractiveness of destinations. They also contribute to raising environmental awareness and emphasizing the importance of nature conservation and sustainable development, aligning with the increasing tourist interest in natural and ecologically responsible experiences. This study offers practical insights, as the results can assist garden management, tourism communities, and policymakers in developing and promoting strategies. Additionally, the framework proposed can be applied in other regional and international contexts. Full article
Show Figures

Figure 1

26 pages, 657 KB  
Article
Security and Sustainability of Tourist Destinations Through Digital Technologies: A Comparative Analysis of Almaty and Belgrade
by Yerlan Issakov, Boriša Lečić, Ana Spasojević, Snežana Knežević, Marija Mandarić, Katarina Stojanović, Tamara Gajić and Dragan Vukolić
Sustainability 2025, 17(20), 9126; https://doi.org/10.3390/su17209126 - 15 Oct 2025
Viewed by 460
Abstract
Contemporary digital technologies have become key instruments in enhancing the security and sustainability of tourist destinations. This study explores the role of digital solutions such as smart surveillance systems, mobile applications, artificial intelligence, and the Internet of Things (IoT) in strengthening tourist safety [...] Read more.
Contemporary digital technologies have become key instruments in enhancing the security and sustainability of tourist destinations. This study explores the role of digital solutions such as smart surveillance systems, mobile applications, artificial intelligence, and the Internet of Things (IoT) in strengthening tourist safety and supporting long-term sustainable development. The theoretical framework is based on the Norm Activation Model (NAM), employing the constructs of Awareness of Consequences, Ascription of Responsibility, Personal Norms, and Behavioral Intention, expanded by the construct of Sustainability Outcomes. This research was conducted as a comparative case study of Almaty (Kazakhstan) and Belgrade (Serbia), using a structured questionnaire and quantitative analysis. The findings indicate that tourists’ perceptions of security, mediated by digital technologies, significantly shape their behavioural intentions and contribute to sustainable destination outcomes. The study provides theoretical implications for the advancement of the NAM in tourism, as well as practical guidelines for destination managers in developing a safe and sustainable environment. Full article
Show Figures

Figure 1

19 pages, 1343 KB  
Article
Exploring Tourist Motivations: Mixed-Methods Insights for Destination Management
by Attila Lengyel, Zoltán Bács, Éva Bácsné Bába, Veronika Fenyves, Renátó Balogh and Anetta Müller
Tour. Hosp. 2025, 6(4), 211; https://doi.org/10.3390/tourhosp6040211 - 14 Oct 2025
Viewed by 1038
Abstract
This study explores tourist motivations through a mixed-methods approach, combining qualitative coding of open-ended responses with quantitative network analysis. By examining why vacationing is important, we identified eight motivation categories including Physical & Mental Renewal, Social Bonding, and Novelty & Adventure. Network analysis [...] Read more.
This study explores tourist motivations through a mixed-methods approach, combining qualitative coding of open-ended responses with quantitative network analysis. By examining why vacationing is important, we identified eight motivation categories including Physical & Mental Renewal, Social Bonding, and Novelty & Adventure. Network analysis revealed significant co-occurrence patterns between motivations, challenging traditional push–pull frameworks by demonstrating that travelers simultaneously hold multiple, sometimes paradoxical desires. Demographic comparisons showed that women emphasize relaxation and rejuvenation, while men prioritize novelty and exploration. Age-related differences revealed younger travelers seek adventure and personal growth, while middle-aged participants valued family time and relaxation. Our findings demonstrate how tourist motivations function as interconnected constellations rather than isolated factors. By highlighting tensions such as comfort versus sustainability, digital detox versus connectivity, and novelty versus familiarity, the study illustrates how motivational paradoxes can inform destination management strategies. These results offer practical guidance for DMOs, particularly in contexts of overtourism where repositioning is needed, and for new destinations seeking to differentiate themselves in a competitive global market. Framing motivations within these broader transformations—post-pandemic regeneration, sustainability debates, and digital lifestyle shifts—enhances the relevance of our contribution to both scholarship and practice. Full article
Show Figures

Figure 1

33 pages, 2383 KB  
Review
Artificial Intelligence in Heritage Tourism: Innovation, Accessibility, and Sustainability in the Digital Age
by José-Manuel Sánchez-Martín, Rebeca Guillén-Peñafiel and Ana-María Hernández-Carretero
Heritage 2025, 8(10), 428; https://doi.org/10.3390/heritage8100428 - 12 Oct 2025
Viewed by 2398
Abstract
Artificial intelligence (AI) is profoundly transforming heritage tourism through the incorporation of technological solutions that reconfigure the ways in which cultural heritage is conserved, interpreted, and experienced. This article presents a critical and systematic review of current AI applications in this field, with [...] Read more.
Artificial intelligence (AI) is profoundly transforming heritage tourism through the incorporation of technological solutions that reconfigure the ways in which cultural heritage is conserved, interpreted, and experienced. This article presents a critical and systematic review of current AI applications in this field, with a special focus on their impact on destination management, the personalization of tourist experiences, universal accessibility, and the preservation of both tangible and intangible assets. Based on an analysis of the scientific literature and international use cases, key technologies such as machine learning, computer vision, generative models, and recommendation systems are identified. These tools enable everything from the virtual reconstruction of historical sites to the development of intelligent cultural assistants and adaptive tours, improving the visitor experience and promoting inclusion. This study also examines the main ethical, technical, and epistemological challenges associated with this transformation, including algorithmic surveillance, data protection, interoperability between platforms, the digital divide, and the reconfiguration of heritage knowledge production processes. In conclusion, this study argues that AI, when implemented in accordance with principles of responsibility, sustainability, and cultural sensitivity, can serve as a strategic instrument for ensuring the accessibility, representativeness, and social relevance of cultural heritage in the digital age. However, its effective integration necessitates the development of sector-specific ethical frameworks, inclusive governance models, and sustainable technological implementation strategies that promote equity, community participation, and long-term viability. Furthermore, this article highlights the need for empirical research to assess the actual impact of these technologies and for the creation of indicators to evaluate their effectiveness, fairness, and contribution to the Sustainable Development Goals. Full article
(This article belongs to the Special Issue Digital Museology and Emerging Technologies in Cultural Heritage)
Show Figures

Figure 1

24 pages, 6626 KB  
Article
Harnessing GPS Spatiotemporal Big Data to Enhance Visitor Experience and Sustainable Management of UNESCO Heritage Sites: A Case Study of Mount Huangshan, China
by Jianping Sun, Shi Chen, Yinlan Huang, Huifang Rong and Qiong Li
ISPRS Int. J. Geo-Inf. 2025, 14(10), 396; https://doi.org/10.3390/ijgi14100396 - 12 Oct 2025
Viewed by 778
Abstract
In the era of big data, the rapid proliferation of user-generated content enriched with geolocations offers new perspectives and datasets for probing the spatiotemporal dynamics of tourist mobility. Mining large-scale geospatial traces has become central to tourism geography: it reveals preferences for attractions [...] Read more.
In the era of big data, the rapid proliferation of user-generated content enriched with geolocations offers new perspectives and datasets for probing the spatiotemporal dynamics of tourist mobility. Mining large-scale geospatial traces has become central to tourism geography: it reveals preferences for attractions and routes to enable intelligent recommendation, enhance visitor experience, and advance smart tourism, while also informing spatial planning, crowd management, and sustainable destination development. Using Mount Huangshan—a UNESCO World Cultural and Natural Heritage site—as a case study, we integrate GPS trajectories and geo-tagged photographs from 2017–2023. We apply a Density-Field Hotspot Detector (DF-HD), a Space–Time Cube (STC), and spatial gridding to analyze behavior from temporal, spatial, and fully spatiotemporal perspectives. Results show a characteristic “double-peak, double-trough” seasonal pattern in the number of GPS tracks, cumulative track length, and geo-tagged photos. Tourist behavior exhibits pronounced elevation dependence, with clear vertical differentiation. DF-HD efficiently delineates hierarchical hotspot areas and visitor interest zones, providing actionable evidence for demand-responsive crowd diversion. By integrating sequential time slices with geography in a 3D framework, the STC exposes dynamic spatiotemporal associations and evolutionary regularities in visitor flows, supporting real-time crowd diagnosis and optimized spatial resource allocation. Comparative findings further confirm that Huangshan’s seasonal intensity is significantly lower than previously reported, while the high agreement between trajectory density and gridded photos clarifies the multi-tier clustering of route popularity. These insights furnish a scientific basis for designing secondary tour loops, alleviating pressure on core areas, and charting an effective pathway toward internal structural optimization and sustainable development of the Mount Huangshan Scenic Area. Full article
(This article belongs to the Special Issue Spatial Information for Improved Living Spaces)
Show Figures

Figure 1

26 pages, 3165 KB  
Article
The Perception and Performance of Wood in Relation to Tourist Experience—A Pilot Study
by Veronika Kotradyová and Erik Vavrinsky
Buildings 2025, 15(19), 3626; https://doi.org/10.3390/buildings15193626 - 9 Oct 2025
Viewed by 477
Abstract
This article explores how natural wood materials—especially untreated or minimally treated timber—are perceived and experienced during tourist experiences in recreational and tourism-oriented built environments. Drawing on principles of biophilic design and cultural theories of authenticity, the study examines both the psychological and the [...] Read more.
This article explores how natural wood materials—especially untreated or minimally treated timber—are perceived and experienced during tourist experiences in recreational and tourism-oriented built environments. Drawing on principles of biophilic design and cultural theories of authenticity, the study examines both the psychological and the physiological impacts of wood surfaces on users. One of the objectives of this study is to strengthen the theoretical background and to explore the connections between tourists’ experiences and the material environment. Two pilot studies were conducted: a questionnaire administered to visitors of a national design fair (n = 37) and a physiological experiment measuring user responses to three material types (solid oak, chipboard, and white laminate). The results indicate that natural wood evokes significantly more positive emotional responses and is strongly associated with authenticity, sustainability, and comfort, although concerns about hygiene and surface aging persist. A SWOT analysis is used to summarize the strategic opportunities and risks associated with wood in tourism design. The findings support the inclusion of natural wood as a multisensory design element that enhances atmosphere, emotional engagement, and perceived environmental quality—especially when surface maintenance and cultural framing are appropriately addressed. Full article
Show Figures

Figure 1

24 pages, 2436 KB  
Article
A Multi-Layered, Progressive Model of Self-Driving Tourists’ Environmental Responsibility Behavior: Enriched Tourism Destination 6A Framework
by Xinyang Tong, Nutteera Phakdeephirot and Songyu Jiang
Sustainability 2025, 17(19), 8786; https://doi.org/10.3390/su17198786 - 30 Sep 2025
Viewed by 560
Abstract
Amid growing environmental challenges associated with self-driving tourism, this study explores destination-level factors beyond the traditional 6A framework that influence tourists’ environmental responsibility behavior (ERB). Using a grounded theory approach supported by expert interviews, this study conducted 20 + 5 (theoretical saturation test) [...] Read more.
Amid growing environmental challenges associated with self-driving tourism, this study explores destination-level factors beyond the traditional 6A framework that influence tourists’ environmental responsibility behavior (ERB). Using a grounded theory approach supported by expert interviews, this study conducted 20 + 5 (theoretical saturation test) interviews with local government officials, academics and researchers, local tourism industry professionals, and local community representatives. The interview data underwent a three-stage coding process—open, axial, and selective coding. As a result, three additional drivers of ERB were identified: (1) governance capacity for sustainability, (2) green innovation practices, and (3) community-based environmental empathy. Together with the 6A framework, these drivers form a multi-layered, progressive model that explains how destinations shape ERB through three pathways: product and service experience, institutional regulation and technological enablement, and emotional connection as the deepest driver. The study enriches destination behavior theory by integrating tangible, managerial, and cultural mechanisms, offering theoretical advancement and practical strategies for promoting sustainable self-driving tourism. Full article
Show Figures

Figure 1

18 pages, 788 KB  
Article
The Importance of the Protected Area for the Life of the Local Community—A Case Study of the Deliblato Sands Special Nature Reserve
by Dragan Novaković, Igor Trišić, Snežana Štetić, Adina Nicoleta Candrea and Svetlana D. Živković-Radeta
Land 2025, 14(10), 1956; https://doi.org/10.3390/land14101956 - 27 Sep 2025
Viewed by 554
Abstract
The Deliblato Sands Special Nature Reserve encompasses five municipalities and several settlements. This significantly protected region has a strong relationship between its ecosystem and the people who live there. The local population benefits from various advantages provided by this reserve. The residents’ quality [...] Read more.
The Deliblato Sands Special Nature Reserve encompasses five municipalities and several settlements. This significantly protected region has a strong relationship between its ecosystem and the people who live there. The local population benefits from various advantages provided by this reserve. The residents’ quality of life greatly depends on the reserve’s resources. When used responsibly, they can guarantee a sustainable system with assets that are renewable. Additionally, both locals and tourists benefit from the utilization of forest space for recreation. Above all, endangered plant and animal species are protected in the Deliblato Sands woodlands. Therefore, the role of the local population in protecting this reserve is crucial for the survival of these species. Visitors from both domestic and foreign countries visit this reserve each year in considerable numbers. The study included a quantitative methodology, in which data were collected using questionnaires. The study’s goal is to find out whether the nature reserve has an impact on residents’ lives, activities, and habits, i.e., whether characteristics have an impact on respondents’ contentment. This research aims to examine how the protected area (PA) affects the life of the local community. A total of 1450 residents were surveyed regarding the impact of the Deliblato Sands ecosystem on their habits and activities. Analysis of the data indicates that the inhabitants are significantly impacted by the PA. The strongest impacts are grouped into the ecological and socio-cultural dimensions, while the economic dimension is the one with the weakest impact. The study’s value is evident in the crucial information that was supplied for the creation of national and local planning documents pertaining to the development of rural areas and tourism. The active participation of communities must be the foundation of any planning for tourism growth. Full article
(This article belongs to the Special Issue The Role of Land Policy in Shaping Tourism Development)
Show Figures

Figure 1

37 pages, 3460 KB  
Article
Immersive Technologies in Built Heritage Spaces: Understanding Tourists’ Continuance Intention Toward Sustainable AR and VR Applications at the Terracotta Warriors Museum
by Yage Lu, Gaofeng Mi, Honglei Lu and Yuan Wang
Buildings 2025, 15(19), 3481; https://doi.org/10.3390/buildings15193481 - 26 Sep 2025
Viewed by 1885
Abstract
As sustainable tourism practices gain traction globally, immersive technologies such as augmented reality (AR) and virtual reality (VR) have emerged as effective tools to enrich visitor experiences while supporting heritage site preservation. Particularly within built cultural environments, these technologies facilitate non-invasive interpretation of [...] Read more.
As sustainable tourism practices gain traction globally, immersive technologies such as augmented reality (AR) and virtual reality (VR) have emerged as effective tools to enrich visitor experiences while supporting heritage site preservation. Particularly within built cultural environments, these technologies facilitate non-invasive interpretation of architectural spaces, enabling sustainable interaction with fragile historical structures. Despite growing scholarly attention, existing research has primarily focused on the pre-adoption phase or the technical affordances of AR/VR, with limited understanding of user behavior in the post-adoption phase. To address this gap, this study integrates the Expectation Confirmation Model (ECM) with the experiential attributes of AR/VR-enabled heritage applications, proposing an integrated theoretical model to identify key determinants of tourists’ continuance intention. Based on 434 valid survey responses collected at the Terracotta Warriors Museum, a UNESCO World Heritage Site, and analyzed using structural equation modeling (SEM), the results reveal that perceived usefulness, perceived ease of use, satisfaction, and confirmation directly influence continuance intention, while visual appeal, entertainment, enjoyment, interactivity and confirmation exert indirect effects through mediating mechanisms. The findings contribute theoretically by extending ECM to the heritage tourism domain and empirically by providing robust evidence from a high-profile non-Western site. Practically, this study offers actionable implications for designing immersive experiences that enhance post-visit continuance intention and align with broader sustainability objectives. Full article
Show Figures

Figure 1

Back to TopTop