Sign in to use this feature.

Years

Between: -

Subjects

remove_circle_outline
remove_circle_outline
remove_circle_outline
remove_circle_outline
remove_circle_outline
remove_circle_outline
remove_circle_outline
remove_circle_outline
remove_circle_outline

Journals

remove_circle_outline
remove_circle_outline
remove_circle_outline
remove_circle_outline
remove_circle_outline
remove_circle_outline
remove_circle_outline
remove_circle_outline
remove_circle_outline
remove_circle_outline
remove_circle_outline

Article Types

Countries / Regions

remove_circle_outline
remove_circle_outline
remove_circle_outline
remove_circle_outline
remove_circle_outline

Search Results (1,153)

Search Parameters:
Keywords = time-series clustering

Order results
Result details
Results per page
Select all
Export citation of selected articles as:
26 pages, 2028 KB  
Article
Analysis of Short-Term Subjective Well-Being/Comfort and Its Correlation to Different EEG Metrics
by Betty Wutzl, Kenji Leibnitz, Yuichi Ohsita and Masayuki Murata
Sensors 2026, 26(2), 446; https://doi.org/10.3390/s26020446 - 9 Jan 2026
Abstract
Finding a correlation between physiological measures and subjective well-being (SWB) or comfort has been an active research area in recent years. We focus on short-term SWB measures and their correlation to electroencephalography (EEG) signals in an office environment. We recorded EEG from 30 [...] Read more.
Finding a correlation between physiological measures and subjective well-being (SWB) or comfort has been an active research area in recent years. We focus on short-term SWB measures and their correlation to electroencephalography (EEG) signals in an office environment. We recorded EEG from 30 participants and asked them to report their SWB every 30 s. We analyzed the correlation between the relative power of different frequency bands at various sensor locations and SWB via k-nearest neighbor (k-NN) classification and linear regression. We also analyzed the correlation of the time series themselves at different sensor locations and how they can be classified into different SWB values via k-NN. Then, we tried to cluster participants into subgroups that had a similar correlation between their EEG recordings and their reported SWB. We found that a correlation between relative power and SWB also holds for short terms. However, the results of every single participant of all analyses vary substantially, and we could not find any consistent clustering into subgroups. That implies a huge individuality when it comes to EEG measures and reported short-term SWB. Full article
(This article belongs to the Special Issue EEG Signal Processing Techniques and Applications—3rd Edition)
29 pages, 5283 KB  
Article
The Proteome of Dictyostelium discoideum Across Its Entire Life Cycle Reveals Sharp Transitions Between Developmental Stages
by Sarena Banu, P. V. Anusha, Pedro Beltran-Alvarez, Mohammed M. Idris, Katharina C. Wollenberg Valero and Francisco Rivero
Proteomes 2026, 14(1), 3; https://doi.org/10.3390/proteomes14010003 - 8 Jan 2026
Viewed by 69
Abstract
Background: Dictyostelium discoideum is widely used in developmental and evolutionary biology due to its ability to transition from a single cell to a multicellular organism in response to starvation. While transcriptome information across its life cycle is widely available, only early-stage data exist [...] Read more.
Background: Dictyostelium discoideum is widely used in developmental and evolutionary biology due to its ability to transition from a single cell to a multicellular organism in response to starvation. While transcriptome information across its life cycle is widely available, only early-stage data exist at the proteome level. This study characterizes and compares the proteomes of D. discoideum cells at the vegetative, aggregation, mound, culmination and fruiting body stages. Methods: Samples were collected from cells developing synchronously on nitrocellulose filters. Proteins were extracted and digested with trypsin, and peptides were analyzed by liquid chromatography–tandem mass spectrometry. Data were processed using Proteome DiscovererTM for protein identification and label-free quantification. Results: A total of 4502 proteins were identified, of which 1848 (41%) were present across all stages. Pairwise comparisons between adjacent stages revealed clear transitions, the largest ones occurring between the culmination and fruiting body and between the fruiting body and vegetative stage, involving 29% and 52% of proteins, respectively. Hierarchical clustering assigned proteins to one of nine clusters, each displaying a distinct pattern of abundances across the life cycle. Conclusions: This study presents the first complete developmental proteomic time series for D. discoideum, revealing changes that contribute to multicellularity, cellular differentiation and morphogenesis. Full article
31 pages, 14010 KB  
Article
Deep Reinforcement Learning for Financial Trading: Enhanced by Cluster Embedding and Zero-Shot Prediction
by Haoran Zhang, Xiaofei Li, Tianjiao Wan and Junjie Du
Symmetry 2026, 18(1), 112; https://doi.org/10.3390/sym18010112 - 7 Jan 2026
Viewed by 83
Abstract
Deep reinforcement learning (DRL) plays a pivotal role in decision-making within financial markets. However, DRL models are highly reliant on raw market data and often overlook the impact of future trends on model performance. To address these challenges, we propose a novel framework [...] Read more.
Deep reinforcement learning (DRL) plays a pivotal role in decision-making within financial markets. However, DRL models are highly reliant on raw market data and often overlook the impact of future trends on model performance. To address these challenges, we propose a novel framework named Cluster Embedding-Proximal Policy Optimization (CE-PPO) for trading decision-making in financial markets. Specifically, the framework groups feature channels with intrinsic similarities and enhances the original model by leveraging clustering information instead of features from individual channels. Meanwhile, zero-shot prediction for unseen samples is achieved by assigning them to appropriate clusters. Future Open, High, Low, Close, and Volume (OHLCV) data predicted from observed values are integrated with actually observed OHLCV data, forming the state space inherent to reinforcement learning. Experiments conducted on five real-world financial datasets demonstrate that the time series model integrated with Cluster Embedding (CE) achieves significant improvements in predictive performance: in short-term prediction, the Mean Absolute Error (MAE) is reduced by an average of 20.09% and the Mean Squared Error (MSE) by 30.12%; for zero-shot prediction, the MAE and MSE decrease by an average of 21.56% and 31.71%, respectively. Through data augmentation using real and predicted data, the framework substantially enhances trading performance, achieving a cumulative return rate of 137.94% on the S&P 500 Index. Beyond its empirical contributions, this study also highlights the conceptual relevance of symmetry in the domain of algorithmic trading. The constructed deep reinforcement learning framework is capable of capturing the inherent balanced relationships and nonlinear interaction characteristics embedded in financial market behaviors. Full article
(This article belongs to the Special Issue Machine Learning and Data Analysis III)
Show Figures

Figure 1

27 pages, 2554 KB  
Article
Resilient Anomaly Detection in Ocean Drifters with Unsupervised Learning, Deep Learning Models, and Energy-Efficient Recovery
by Claire Angelina Guo, Jiachi Zhao and Eugene Pinsky
Oceans 2026, 7(1), 5; https://doi.org/10.3390/oceans7010005 - 6 Jan 2026
Viewed by 257
Abstract
Changes in climate and ocean pollution has prioritized monitoring of ocean surface behavior. Ocean drifters, which are floating sensors that record position and velocity, help track ocean dynamics. However, environmental events such as oil spills can cause abnormal behavior, making anomaly detection critical. [...] Read more.
Changes in climate and ocean pollution has prioritized monitoring of ocean surface behavior. Ocean drifters, which are floating sensors that record position and velocity, help track ocean dynamics. However, environmental events such as oil spills can cause abnormal behavior, making anomaly detection critical. Unsupervised learning, combined with deep learning and advanced data handling, is used to detect unusual behavior more accurately on the NOAA Global Drifter Program dataset, focusing on regions of the West Coast and the Mexican Gulf, for time periods spanning 2010 and 2024. Using Density-Based Spatial Clustering of Applications with Noise (DBSCAN), pseudo-labels of anomalies are generated to train both a one-dimensional Convolutional Neural Network (CNN) and a Long Short-Term Memory (LSTM) network. The results of the two models are then compared with bootstrapping with block shuffling, as well as 10 trials with bar chart summaries. The results show nuance, with models outperforming the other in different contexts. Between the four spatiotemporal domains, a difference in the increasing rate of anomalies is found, showing the relevance of the suggested pipeline. Beyond detection, data reliability and efficiency are addressed: a RAID-inspired recovery method reconstructs missing data, while delta encoding and gzip compression cut storage and transmission costs. This framework enhances anomaly detection, ensures reliable recovery, and reduces energy consumption, thereby providing a sustainable system for timely environmental monitoring. Full article
Show Figures

Figure 1

40 pages, 1118 KB  
Article
FORCE: Fast Outlier-Robust Correlation Estimation via Streaming Quantile Approximation for High-Dimensional Data Streams
by Sooyoung Jang and Changbeom Choi
Mathematics 2026, 14(1), 191; https://doi.org/10.3390/math14010191 - 4 Jan 2026
Viewed by 159
Abstract
The estimation of correlation matrices in high-dimensional data streams presents a fundamental conflict between computational efficiency and statistical robustness. Moment-based estimators, such as Pearson’s correlation, offer linear O(N) complexity but lack robustness. In contrast, high-breakdown methods like the minimum covariance [...] Read more.
The estimation of correlation matrices in high-dimensional data streams presents a fundamental conflict between computational efficiency and statistical robustness. Moment-based estimators, such as Pearson’s correlation, offer linear O(N) complexity but lack robustness. In contrast, high-breakdown methods like the minimum covariance determinant (MCD) are computationally prohibitive (O(Np2+p3)) for real-time applications. This paper introduces Fast Outlier-Robust Correlation Estimation (FORCE), a streaming algorithm that performs adaptive coordinate-wise trimming using the P2 algorithm for streaming quantile approximation, requiring only O(p) memory independent of stream length. We evaluate FORCE against six baseline algorithms—including exact trimmed methods (TP-Exact, TP-TER) that use O(NlogN) sorting with O(Np) storage—across five benchmark datasets spanning synthetic, financial, medical, and genomic domains. FORCE achieves speedups of approximately 470× over FastMCD and 3.9× over Spearman’s rank correlation. On S&P 500 financial data, coordinate-wise trimmed methods substantially outperform FastMCD: TP-Exact achieves the best RMSE (0.0902), followed by TP-TER (0.0909) and FORCE (0.1186), compared to FastMCD’s 0.1606. This result demonstrates that coordinate-wise trimming better accommodates volatility clustering in financial time series than multivariate outlier exclusion. FORCE achieves 76% of TP-Exact’s accuracy while requiring 104× less memory, enabling robust estimation in true streaming environments where data cannot be retained for batch processing. We validate the 25% breakdown point shared by all IQR-based trimmed methods using the ODDS-satellite benchmark (31.7% contamination), confirming identical degradation for FORCE, TP-Exact, and TP-TER. For memory-constrained streaming applications with contamination below 25%, FORCE provides the only viable path to robust correlation estimation with bounded memory. Full article
(This article belongs to the Special Issue Modeling and Simulation for Optimizing Complex Dynamical Systems)
Show Figures

Graphical abstract

43 pages, 1151 KB  
Review
Clustering of Temporal and Visual Data: Recent Advancements
by Priyanka Mudgal
Data 2026, 11(1), 7; https://doi.org/10.3390/data11010007 - 4 Jan 2026
Cited by 1 | Viewed by 139
Abstract
Clustering plays a central role in uncovering latent structure within both temporal and visual data. It enables critical insights in various domains including healthcare, finance, surveillance, autonomous systems, and many more. With the growing volume and complexity of time-series and image-based datasets, there [...] Read more.
Clustering plays a central role in uncovering latent structure within both temporal and visual data. It enables critical insights in various domains including healthcare, finance, surveillance, autonomous systems, and many more. With the growing volume and complexity of time-series and image-based datasets, there is an increasing demand for robust, flexible, and scalable clustering algorithms. Although these modalities differ—time-series being inherently sequential and vision data being spatial—they exhibit common challenges such as high dimensionality, noise, variability in alignment and scale, and the need for interpretable groupings. This survey presents a comprehensive review of recent advancements in clustering methods that are adaptable to both time-series and vision data. We explore a wide spectrum of approaches, including distance-based techniques (e.g., DTW, EMD), feature-based methods, model-based strategies (e.g., GMMs, HMMs), and deep learning frameworks such as autoencoders, self-supervised learning, and graph neural networks. We also survey hybrid and ensemble models, as well as semi-supervised and active clustering methods that leverage minimal supervision for improved performance. By highlighting both the shared principles and the modality-specific adaptations of clustering strategies, this work outlines current capabilities and open challenges, and suggests future directions toward unified, multimodal clustering systems. Full article
(This article belongs to the Section Featured Reviews of Data Science Research)
Show Figures

Figure 1

15 pages, 1674 KB  
Article
Transcriptomic Analysis of Fusarium verticillioides Across Different Cultivation Periods Reveals Dynamic Gene Expression Changes
by Meng-Ling Deng, Jun-Jun He, Xin-Yan Xie, Jian-Fa Yang, Fan-Fan Shu, Feng-Cai Zou, Lu-Yang Wang and Jun Ma
Microorganisms 2026, 14(1), 102; https://doi.org/10.3390/microorganisms14010102 - 2 Jan 2026
Viewed by 189
Abstract
Fusarium verticillioides is a common pathogenic fungus of corn since it causes severe yield losses and produces mycotoxins to threaten the health of both humans and livestock. Although extensive research has characterized specific genetic and environmental factors influencing mycotoxin production, a systematic understanding [...] Read more.
Fusarium verticillioides is a common pathogenic fungus of corn since it causes severe yield losses and produces mycotoxins to threaten the health of both humans and livestock. Although extensive research has characterized specific genetic and environmental factors influencing mycotoxin production, a systematic understanding of the temporal transcriptional dynamics governing its developmental progression remains lacking. This study addresses this critical knowledge gap through a time-series transcriptomic analysis of F. verticillioides at four key cultivation stages (3, 5, 7, and 9 days post-inoculation). Transcriptomic analysis identified 1928, 2818, and 1934 differentially expressed genes (DEGs) in the comparisons of FV3 vs. FV5, FV5 vs. FV7, and FV7 vs. FV9, respectively. Gene Ontology enrichment revealed 76, 106, and 56 significantly enriched terms across these comparisons, with “integral component of membrane” consistently being the most enriched cellular component. Pathway analysis demonstrated “amino acid metabolism” and “carbohydrate metabolism” as the most significantly enriched metabolic pathways. Notably, the fumonisin (FUM) and fusaric acid (FA) biosynthetic gene clusters exhibited coordinated peak expression during the early cultivation, followed by progressive decline. Mfuzz clustering further delineated 12 distinct expression trajectories, highlighting the dynamic transcriptional networks underlying fungal adaptation. This work provided the first comprehensive temporal transcriptome of F. verticillioides, establishing a foundational resource for understanding its stage-specific biology and revealing potential time-sensitive targets for future intervention strategies. Full article
(This article belongs to the Special Issue Advances in Microbial Adaptation and Evolution)
Show Figures

Figure 1

8 pages, 2051 KB  
Communication
Structure and Magnetic Properties of Iron Thin Films Prepared at Different Deposition Times
by Chunxia Zhou, Liang Yan, Biao Yan and Zhiya Han
Materials 2026, 19(1), 165; https://doi.org/10.3390/ma19010165 - 2 Jan 2026
Viewed by 234
Abstract
In this paper, a series of iron thin films were prepared using the direct current magnetron sputtering method at different deposition times. By means of characterization techniques such as X-ray diffraction (XRD), transmission electron microscopy (TEM), atomic force microscopy (AFM), and vibrating sample [...] Read more.
In this paper, a series of iron thin films were prepared using the direct current magnetron sputtering method at different deposition times. By means of characterization techniques such as X-ray diffraction (XRD), transmission electron microscopy (TEM), atomic force microscopy (AFM), and vibrating sample magnetometer (VSM), the structure, surface morphology, and magnetic properties of the iron thin films prepared at different deposition times were systematically investigated. The XRD results indicate that all the iron thin films exhibit a polycrystalline body-centered cubic structure, with an obvious preferred orientation in the (110) direction. As the deposition time increases, the average grain size of the iron thin films gradually increases. This is mainly because the post-sputtered atoms can provide the energy required for the formation, movement, and growth of the already deposited grains or clusters. When the deposition time is too long, factors such as elastic effects and size constraints will limit the growth of grains and clusters. Therefore, for the thin films deposited after 120 s, the average grain size gradually stabilizes. When the deposition time is short, the thin films usually grow in the form of island-like accumulation. Grains and clusters of uneven sizes accumulate on the substrate, so the roughness gradually increases. This also implies an increase in the density of defects such as internal stress and vacancies within the thin film. As the deposition time increases, the thin films gradually transform to grow in a layered and flat manner, and the grain size gradually stabilizes and becomes relatively uniform. Therefore, the roughness of the thin film samples decreases and tends to be stable. The magnetic property test results show that all the iron thin films exhibit ferromagnetism. The iron thin film prepared at a deposition time of 120 s has the best comprehensive performance, with a saturation magnetization Ms of 1567 emu/cm3, a coercivity of 92 Oe, and a remanence ratio of 0.86. Full article
Show Figures

Figure 1

16 pages, 2031 KB  
Article
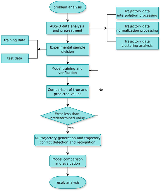
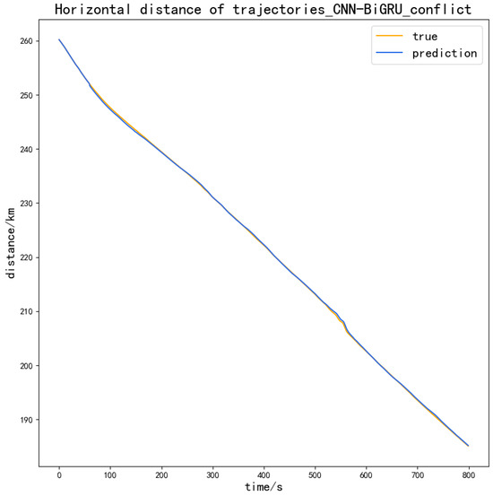
Cooperative 4D Trajectory Prediction and Conflict Detection in Integrated Airspace
by Xin Ma, Linxin Zheng, Jiajun Zhao and Yuxin Wu
Algorithms 2026, 19(1), 32; https://doi.org/10.3390/a19010032 - 1 Jan 2026
Viewed by 144
Abstract
In order to effectively ensure the flight safety of unmanned aerial vehicles (UAVs) and effectively deal with the risk of integrated airspace operation, this study carried out a series of key technology exploration and verification. In terms of data processing, Density-based spatial clustering [...] Read more.
In order to effectively ensure the flight safety of unmanned aerial vehicles (UAVs) and effectively deal with the risk of integrated airspace operation, this study carried out a series of key technology exploration and verification. In terms of data processing, Density-based spatial clustering of applications with noise (DBSCAN) clustering method is used to preprocess the characteristics of UAV automatic dependent surveillance–broadcast (ADS-B) data, effectively purify the data from the source, eliminate the noise and outliers of track data in spatial dimension and spatial-temporal dimension, significantly improve the data quality and standardize the data characteristics, and lay a reliable and high-quality data foundation for subsequent trajectory analysis and prediction. In terms of trajectory prediction, the convolutional neural networks-bidirectional gated recurrent unit (CNN-BiGRU) trajectory prediction model is innovatively constructed, and the integrated intelligent calculation of ‘prediction-judgment’ is successfully realized. The output of the model can accurately and prospectively judge the conflict situation and conflict degree between any two trajectories, and provide core and direct technical support for trajectory conflict warning. In the aspect of conflict detection, the performance of the model and the effect of conflict detection are fully verified by simulation experiments. By comparing the predicted data of the model with the real track data, it is confirmed that the CNN-BiGRU prediction model has high accuracy and reliability in calculating the distance between aircraft. At the same time, the preset conflict detection method is used for further verification. The results show that there is no conflict risk between the UAV and the manned aircraft in integrated airspace during the full 800 s of terminal area flight. In summary, the trajectory prediction model and conflict detection method proposed in this study provide a key technical guarantee for the construction of an active and accurate integrated airspace security management and control system, and have important application value and reference significance for improving airspace management efficiency and preventing flight conflicts. Full article
Show Figures

Figure 1

20 pages, 32141 KB  
Article
Photometric Variability of B-Type Stars in the Young Open Cluster NGC 663
by Xiangfang Xiao, Kun Wang and Licai Deng
Universe 2026, 12(1), 9; https://doi.org/10.3390/universe12010009 - 30 Dec 2025
Viewed by 177
Abstract
We present a comprehensive study of variable stars in the young open cluster NGC 663, combining ground-based 50BiN photometry, space-based TESS time-series observations, and astrometric measurements from Gaia DR3. A total of 60 variable candidates were identified, and 46 of them appear consistent [...] Read more.
We present a comprehensive study of variable stars in the young open cluster NGC 663, combining ground-based 50BiN photometry, space-based TESS time-series observations, and astrometric measurements from Gaia DR3. A total of 60 variable candidates were identified, and 46 of them appear consistent with B-type variables according to their effective temperatures and spectral classifications. Cross-matching with the VSX catalog shows that variability of 31 objects has been reported previously, while 29 have no prior entries. Using Gaia astrometry, we estimated membership probabilities and found that 40 of the B-type variables are likely associated with the cluster. Light-curve morphology, frequency analysis, and spectral information suggest a mixture of variability types, including seven candidate α Cygni stars, three β Cephei variables, ten SPB candidates, one possible BCEP/SPB hybrid, twenty Be stars, and five additional variables. These results indicate that NGC 663 provides a valuable environment for studying variability phenomena in massive stars across a range of evolutionary stages. Full article
(This article belongs to the Section Solar and Stellar Physics)
Show Figures

Figure 1

27 pages, 4733 KB  
Article
MDD Detection Based on Time-Spatial Features from EEG Symmetrical Microstate–Brain Networks
by Yang Xi, Bingjie Shi, Ting Lu, Pengfei Tian and Lu Zhang
Symmetry 2026, 18(1), 59; https://doi.org/10.3390/sym18010059 - 29 Dec 2025
Viewed by 242
Abstract
Major depressive disorder (MDD), identified by the World Health Organization as the leading cause of disability worldwide, remains underdiagnosed due to the lack of objective diagnostic tools. Electroencephalogram (EEG) signals offer potential biomarkers, yet conventional analyses often overlook the brain’s nonlinear dynamics. In [...] Read more.
Major depressive disorder (MDD), identified by the World Health Organization as the leading cause of disability worldwide, remains underdiagnosed due to the lack of objective diagnostic tools. Electroencephalogram (EEG) signals offer potential biomarkers, yet conventional analyses often overlook the brain’s nonlinear dynamics. In this study, we analyzed resting-stage EEG data to identify four microstate types in MDD patients. Symmetrical microstate–brain networks were then constructed for each microstate by using time series of four types of microstates as dynamic windows. Then, we compared microstate features (duration, occurrence, coverage, transition probability) and brain network parameters (clustering coefficient, characteristic path length, local and global efficiency) between MDD patients and healthy controls to analyze the characteristics of the changes in the brain activities of the patients with MDD and the topological patterns of the functional connectivity. The comparative analysis showed that MDD patients showed more frequent microstate transitions and reduced network efficiency, suggesting elevated energy consumption and impaired neural integration, which may imply a cognitive shift in MDD patients toward internal focus and psychological withdrawal from external stimuli. By integrating microstate and brain network features, we captured the temporal and spatial characteristics of MDD-related brain activity and validated their diagnostic utility using our previously proposed multiscale spatiotemporal convolutional attention network (MSCAN). Our MSCAN achieved an accuracy of 98.64% for MDD detection, outperforming existing approaches. Our study can offer promising implications for the intelligent diagnosis of MDD and a deeper understanding of its neurophysiological underpinnings. Full article
Show Figures

Figure 1

16 pages, 4532 KB  
Article
Pattern Recognition of Hazardous Gas Leak Monitoring Data Based on Field Sensors
by Jian Xi, Lei Guan, Xiaoguang Zhu, Kai Zong and Wenrui Yan
Processes 2026, 14(1), 108; https://doi.org/10.3390/pr14010108 - 28 Dec 2025
Viewed by 320
Abstract
Hazardous gas leaks are a major trigger of chemical incidents. If not handled in time, they can easily lead to secondary disasters such as fires and explosions. In recent years, with the construction of hazardous chemical monitoring and early-warning systems in China, large [...] Read more.
Hazardous gas leaks are a major trigger of chemical incidents. If not handled in time, they can easily lead to secondary disasters such as fires and explosions. In recent years, with the construction of hazardous chemical monitoring and early-warning systems in China, large volumes of field operating data from flammable and toxic gas sensors have been accumulated, providing a data foundation for leak-pattern studies grounded in real-world scenarios. In this study, 56 leak samples verified by site feedback were selected. Time-aware interpolation and Z-score normalization were used for preprocessing, and time-series features—including standard deviation of first differences, autocorrelation coefficients, and frequency-domain energy—were extracted. Leak patterns were then identified using two unsupervised approaches: K-Means clustering and a 1D-CNN autoencoder. Results show that K-Means effectively distinguishes macro-patterns such as sustained leaks, instantaneous leaks, fluctuating leaks, and interrupted leaks, while the autoencoder demonstrates stronger capability in extracting temporal features, revealing leak evolution and transition characteristics. The two methods are complementary and together provide a viable route to developing an end-to-end model for leak scenario identification and risk discrimination. This work not only verifies the feasibility of conducting leak-pattern recognition using real GDS data but also offers technical guidance for the intelligent upgrading of hazardous chemical monitoring and early-warning systems. Full article
(This article belongs to the Special Issue AI-Driven Safe and High-Quality Development in Process Industries)
Show Figures

Figure 1

24 pages, 23121 KB  
Article
Detection and Monitoring of Volcanic Islands in Tonga from Sentinel-2 Data
by Riccardo Percacci, Felice Andrea Pellegrino and Carla Braitenberg
Remote Sens. 2026, 18(1), 42; https://doi.org/10.3390/rs18010042 - 23 Dec 2025
Viewed by 255
Abstract
This work presents an automated method for detecting and monitoring volcanic islands in the Tonga archipelago using Sentinel-2 satellite imagery. The method is able to detect newly created islands, as well as an increase in island size, a possible precursor to an explosion [...] Read more.
This work presents an automated method for detecting and monitoring volcanic islands in the Tonga archipelago using Sentinel-2 satellite imagery. The method is able to detect newly created islands, as well as an increase in island size, a possible precursor to an explosion due to magma chamber inflation. At its core, the method combines a U-Net-type convolutional neural network (CNN) for semantic segmentation with a custom change detection algorithm, enabling the identification of land–water boundaries and the tracking of volcanic island dynamics. The algorithm analyzes morphological changes through image comparison and Intersection over Union (IoU), capturing the emergence, disappearance, and evolution of volcanic islands. The segmentation model, trained on a custom dataset of Pacific Ocean imagery, achieved an IoU score of 97.36% on the primary test dataset and 83.54% on a subset of challenging cases involving small, recently formed volcanic islands. Generalization capability was validated using the SNOWED dataset, where the segmentation model attained an IoU of 81.02%. Applied to recent volcanic events, the workflow successfully detected changes in island morphology and provided time-series analyses. Practical feasibility of the methodology was assessed by testing it on a large region in Tonga, using an HPC cluster. This system offers potential applications for geophysical studies and navigation safety in volcanically active regions. Full article
Show Figures

Figure 1

41 pages, 11576 KB  
Article
Revealing Spatiotemporal Deformation Patterns Through Time-Dependent Clustering of GNSS Data in the Japanese Islands
by Yurii Gabsatarov, Irina Vladimirova, Dmitrii Ignatev and Nadezhda Shcheveva
Algorithms 2026, 19(1), 13; https://doi.org/10.3390/a19010013 - 23 Dec 2025
Viewed by 352
Abstract
Understanding the spatial and temporal structure of crustal deformation is essential for identifying tectonic blocks, assessing seismic hazard, and detecting precursory deformation associated with major megathrust earthquakes. In this study, we analyze twenty years of continuous GNSS observations from the Japanese Islands to [...] Read more.
Understanding the spatial and temporal structure of crustal deformation is essential for identifying tectonic blocks, assessing seismic hazard, and detecting precursory deformation associated with major megathrust earthquakes. In this study, we analyze twenty years of continuous GNSS observations from the Japanese Islands to identify coherent deformation domains and anomalous regions using an integrated time-dependent clustering framework. The workflow combines six machine learning algorithms (Hierarchical Agglomerative Clustering, K-means, Gaussian Mixture Models, Spectral Clustering, HDBSCAN and consensus clustering) and constructs a set of deformation-related features including steady-state velocities, strain rates, co-seismic and post-seismic displacements, and spatial distance metrics. Optimal cluster numbers are determined by validity metrics, and the most robust segmentation is obtained using a consensus approach. The resulting spatiotemporal domains reveal clear segmentation associated with major geological structures such as the Fossa Magna graben, the Median Tectonic Line, and deformation belts related to Pacific Plate subduction. The method also highlights deformation patterns potentially associated with the preparation stages of megathrust earthquakes. Our results demonstrate that machine learning-based clustering of long-term GNSS time series provides a powerful data-driven tool for quantifying deformation heterogeneity and improving the understanding of active geodynamic processes in subduction zones. Full article
Show Figures

Graphical abstract

16 pages, 29903 KB  
Article
Air Conditioning Load Data Generation Method Based on DTW Clustering and Physically Constrained TimeGAN
by Yu Li, Xiaoyu Yang, Dongli Jia, Wanxing Sheng, Keyan Liu and Rongheng Lin
Sensors 2026, 26(1), 84; https://doi.org/10.3390/s26010084 - 22 Dec 2025
Viewed by 334
Abstract
Generating air-conditioning system load data is crucial for tasks such as power grid scheduling and intelligent energy management. Air-conditioning load data exhibit strong non-stationarity. Their load curves are influenced by seasonal variations and highly correlated with outdoor meteorological conditions, indoor activity patterns, and [...] Read more.
Generating air-conditioning system load data is crucial for tasks such as power grid scheduling and intelligent energy management. Air-conditioning load data exhibit strong non-stationarity. Their load curves are influenced by seasonal variations and highly correlated with outdoor meteorological conditions, indoor activity patterns, and equipment operational strategies. These characteristics lead to pronounced periodicity, sudden shifts, and diverse data patterns. Existing load generation models tend to produce averaged distributions, which often leads to the loss of specific temporal patterns inherent in air-conditioning loads. Moreover, as purely data-driven models, they lack explicit physical constraints, resulting in generated data with limited physical interpretability. To address these issues, this paper proposes a hybrid generation framework that integrates the DTW clustering algorithm, a physically-constrained TimeGAN model, and an LSTM-based model selection mechanism. Specifically, DTW clustering is first employed to achieve structured data partitioning, thereby enhancing the model’s ability to recognize and model diverse temporal patterns. Subsequently, to overcome the dependency on detailed building parameters and extensive sensor networks, a parameter-free physical constraint mechanism based on intrinsic temperature-load correlations is incorporated into the TimeGAN supervised loss. This design ensures thermodynamic consistency even in sensor-scarce environments where only basic operational data is available. Finally, to address adaptability challenges in long-term sequence generation, an LSTM-based selection mechanism is designed to evaluate and select from clustered submodels dynamically. This approach facilitates adaptive temporal fusion within the generation strategy. Extensive experiments on air-conditioning load datasets from Southeast China demonstrate that the framework achieves a local similarity score of 0.98, outperforming the state-of-the-art model and the original TimeGAN by 11.4% and 13.3%, respectively. Full article
(This article belongs to the Section Physical Sensors)
Show Figures

Figure 1

Back to TopTop