Sign in to use this feature.

Years

Between: -

Subjects

remove_circle_outline
remove_circle_outline
remove_circle_outline
remove_circle_outline
remove_circle_outline
remove_circle_outline
remove_circle_outline
remove_circle_outline
remove_circle_outline

Journals

Article Types

Countries / Regions

Search Results (46)

Search Parameters:
Keywords = thiamine biosynthesis

Order results
Result details
Results per page
Select all
Export citation of selected articles as:
17 pages, 7540 KB  
Article
Genome-Wide Analysis of the Thiamine Biosynthesis Gene Families in Common Bean Reveals Their Crucial Roles Conferring Resistance to Fusarium Wilt
by Ming Feng, Yu Liu, Yang Zhao, Tao Li, Jian Chen, Yuning Huang, Weide Ge, Chao Zhong and Renfeng Xue
Biology 2025, 14(10), 1366; https://doi.org/10.3390/biology14101366 - 6 Oct 2025
Viewed by 323
Abstract
Fusarium wilt, caused by Fusarium oxysporum f. sp. phaseoli (Fop), is a major constraint to global common bean (Phaseolus vulgaris L.) production. Thiamine (vitamin B1), an essential coenzyme in plant metabolism, has recently emerged as a potential regulatory factor in plant defense. [...] Read more.
Fusarium wilt, caused by Fusarium oxysporum f. sp. phaseoli (Fop), is a major constraint to global common bean (Phaseolus vulgaris L.) production. Thiamine (vitamin B1), an essential coenzyme in plant metabolism, has recently emerged as a potential regulatory factor in plant defense. Here, we performed a comprehensive genome-wide analysis of thiamine biosynthesis-related genes in common bean and elucidated their roles in resistance to Fusarium wilt. Five key thiamine biosynthetic genes were identified and characterized, showing conserved functional domains and evolutionary conservation across species. Expression profiling revealed tissue-specific patterns, with PvTHI1-1 and PvTHIC being highly expressed in reproductive and photosynthetic organs, with their relative expression levels 0.28–0.57 higher than other members in the same tissue, while PvTPK maintained a basal expression level in the roots. Upon Fop infection, resistant genotypes exhibited significantly higher expression of thiamine biosynthetic genes and greater accumulation of endogenous thiamine and its derivatives than susceptible ones. Functional analysis using Agrobacterium rhizogenes-mediated transformation demonstrated that overexpression of PvTPK enhanced thiamine metabolism and conferred resistance in susceptible genotypes. Similarly, exogenous application of thiamine upregulated biosynthetic genes and improved disease resistance. Together, these results reveal that thiamine biosynthesis is intricately linked to Fusarium wilt resistance and that both genetic and biochemical manipulation of thiamine pathways can enhance disease tolerance. This study provides new insights into thiamine-mediated plant immunity and establishes a foundation for its application in the control of Fusarium wilt in common bean. Full article
Show Figures

Figure 1

17 pages, 8385 KB  
Article
The Characterization and Identification of Cyperus Protein: An In Vitro Study on Its Antioxidant and Anti-Inflammatory Potential
by Qian Zhang, Chaoyue Ma, Xiaotong Wu and Huifang Hao
Nutrients 2025, 17(16), 2633; https://doi.org/10.3390/nu17162633 - 14 Aug 2025
Cited by 1 | Viewed by 713
Abstract
Background: Oxidative stress and inflammation are major drivers of metabolic inflammatory diseases, and natural antioxidant peptides represent promising therapeutic agents. Antioxidant peptides derived from Cyperus protein (CAOP) exhibit high digestibility and bioavailability, but their antioxidant and anti-inflammatory mechanisms remain unclear. Methods: We employed [...] Read more.
Background: Oxidative stress and inflammation are major drivers of metabolic inflammatory diseases, and natural antioxidant peptides represent promising therapeutic agents. Antioxidant peptides derived from Cyperus protein (CAOP) exhibit high digestibility and bioavailability, but their antioxidant and anti-inflammatory mechanisms remain unclear. Methods: We employed in vitro experiments, non-targeted metabolomics, peptide omics, and molecular docking techniques to explore how CAOP exerts dual antioxidant and anti-inflammatory effects. Results: The in vitro experiments showed that in LPS-induced RAW264.7 cells, CAOP not only significantly increased the levels of superoxide dismutase (SOD) and catalase (CAT) but also significantly reduced the gene expression and secretion of interleukin-6 (IL-6) and tumor necrosis factor-α (TNF-α), as well as the phagocytic ability of cells. Metabolomics studies indicate that CAOP protects cells from LPS-induced damage by enhancing intracellular glutathione metabolism pathways, glyceraldehyde and dicarboxylic acid metabolism pathways, pantothenic acid and coenzyme A biosynthesis metabolism pathways, and thiamine metabolism pathways while inhibiting the ferroptosis pathway. CAOP was purified using Sephadex G-25 column chromatography, and its amino acid sequence was determined using LC-MS/MS technology. Subsequently, 25 peptide sequences were screened through bioinformatics analysis. These peptides can target Keap1. Among them, DLHMFVWS (-ICE = 62.8072) and LGHPWGNAPG (-ICE = 57.4345) are most likely to activate the Nrf2-Keap1 pathway. Conclusions: CAOP exerts antioxidant and anti-inflammatory effects by regulating the key metabolic networks, demonstrating its therapeutic promise for associated with oxidative damage and metabolic inflammation disorders. Full article
(This article belongs to the Special Issue Antioxidants in Metabolic Disorders and Inflammatory Diseases)
Show Figures

Figure 1

19 pages, 5882 KB  
Article
Targeted Redesign and Optimization of Culture Media for Ethylene Glycol Biosynthesis in Komagataella phaffii
by Thályta Fraga Pacheco and João Ricardo Moreira de Almeida
Fermentation 2025, 11(8), 424; https://doi.org/10.3390/fermentation11080424 - 23 Jul 2025
Viewed by 645
Abstract
Tailoring culture media and supplementation strategies to the specific requirements of a target product is essential for enhancing microbial production efficiency. This work addresses an unexplored aspect of K. phaffii cultivation: optimizing culture media for metabolite production from xylose, diverging from the conventional [...] Read more.
Tailoring culture media and supplementation strategies to the specific requirements of a target product is essential for enhancing microbial production efficiency. This work addresses an unexplored aspect of K. phaffii cultivation: optimizing culture media for metabolite production from xylose, diverging from the conventional focus on recombinant protein expression and the use of glycerol or methanol as primary substrates. Ethylene glycol biosynthesis in an engineered K. phaffii strain was improved by evaluating media and nutrient supplementation. Among the seven evaluated formulations, FM22 and d’Anjou were the most effective, with inositol and thiamine dichloride playing key roles in enhancing production. Salt concentrations in both media were optimized using Central Composite Design (CCD), reducing complexity while increasing yields. Ethylene glycol production increased by 54% in FM22 and 21% in d’Anjou, accompanied by a threefold and 26% reduction in the total salt content, respectively. The vitamin solution was streamlined from seven to two components, each at half the standard concentration. Trace element solutions were reduced to 25% of the original volume without compromising productivity. These findings underscore the dual benefit of culture medium optimization: improved ethylene glycol yields and simplified formulations, establishing a foundation for the development of more efficient and cost-effective bioprocesses using K. phaffii. Full article
(This article belongs to the Section Microbial Metabolism, Physiology & Genetics)
Show Figures

Figure 1

15 pages, 1061 KB  
Review
Thiamine (Vitamin B1)—An Essential Health Regulator
by Julia Kaźmierczak-Barańska, Krzysztof Halczuk and Bolesław T. Karwowski
Nutrients 2025, 17(13), 2206; https://doi.org/10.3390/nu17132206 - 2 Jul 2025
Cited by 2 | Viewed by 6553
Abstract
Thiamine (vitamin B1) is key in maintaining cellular health and energy metabolism. Thiamine is required for proper functioning of enzymes involved in glucose metabolism, which is critical for providing energy to cells. This energy is essential for various cellular processes, including DNA repair [...] Read more.
Thiamine (vitamin B1) is key in maintaining cellular health and energy metabolism. Thiamine is required for proper functioning of enzymes involved in glucose metabolism, which is critical for providing energy to cells. This energy is essential for various cellular processes, including DNA repair mechanisms. In addition, it is a prerequisite for the functioning of key enzymes in the biosynthesis of pentose sugars, which are essential in the synthesis of nucleic acids. Additionally, thiamine has antioxidant properties that help reduce oxidative stress in cells; thus, by relieving this stress, thiamine indirectly supports the maintenance of DNA integrity. Ensuring adequate thiamine intake through diet or supplements can support overall cellular health and potentially aid in DNA repair processes. This review aims to highlight the essential role of vitamin B1 in supporting metabolic health, especially given that deficiencies can develop in patients with disease-related malnutrition as well as in those with an inadequate diet. Full article
(This article belongs to the Special Issue Food Habits, Nutritional Knowledge, and Nutrition Education)
Show Figures

Figure 1

19 pages, 1768 KB  
Article
Verification of Seed-Priming-Induced Stress Memory by Genome-Wide Transcriptomic Analysis in Wheat (Triticum aestivum L.)
by Kincső Decsi, Mostafa Ahmed, Donia Abdul-Hamid, Roquia Rizk and Zoltán Tóth
Agronomy 2025, 15(6), 1365; https://doi.org/10.3390/agronomy15061365 - 2 Jun 2025
Cited by 1 | Viewed by 803
Abstract
In line with the latest challenges, agriculture has many options to protect against stress conditions. Seed-priming treatment was applied to winter wheat genotype AG Hurrem with Dr. Green seed-priming fertilizer, which is a commonly used seed fertilizer containing macro- and microelements. Genome-wide transcriptomic [...] Read more.
In line with the latest challenges, agriculture has many options to protect against stress conditions. Seed-priming treatment was applied to winter wheat genotype AG Hurrem with Dr. Green seed-priming fertilizer, which is a commonly used seed fertilizer containing macro- and microelements. Genome-wide transcriptomic analysis was performed to examine the effects of treatments. In seed-primed plants, defense response pathways such as purine and thiamine metabolism, glutathione pathway, and phenylpropanoid biosynthesis were activated. At the same time, photosynthesis and some cellular respiration processes were downregulated and suppressed. Furthermore, in samples of plants previously exposed to priming and subsequently to drought stress, biochemical pathways activated during seed priming showed positive modulation, thus confirming the long-term traces of the priming effects of previous treatments and their repeated inducibility in the genome, i.e., the presumed existence of stress memory. The in silico analyses were also supported by laboratory antioxidant enzyme activity measurements. The priming technique and the preventive approach that can be offered with it may be a promising option for developing sustainable agricultural production in the future. Full article
Show Figures

Figure 1

13 pages, 1633 KB  
Article
Metabolic Engineering for the Biosynthesis of Pentalenene in the Rapidly Growing Bacterium Vibrio natriegens
by Lujun Hu, Rui Lin, Hui Jiang, Ge Yao, Jiajia Liu, Penggang Han, Xiukun Wan, Chang Chen, Yunfei Zhang, Shaoheng Bao and Fuli Wang
Fermentation 2025, 11(5), 249; https://doi.org/10.3390/fermentation11050249 - 1 May 2025
Cited by 1 | Viewed by 1152
Abstract
Vibrio natriegens (V. natriegens) is an emerging synthetic biology chassis characterized by rapid growth, and its potential for the synthesis of sesquiterpenes (such as pentalenene) has not been developed. In this study, heterologous pentalenene biosynthesis was successfully established in V. natriegens via metabolic [...] Read more.
Vibrio natriegens (V. natriegens) is an emerging synthetic biology chassis characterized by rapid growth, and its potential for the synthesis of sesquiterpenes (such as pentalenene) has not been developed. In this study, heterologous pentalenene biosynthesis was successfully established in V. natriegens via metabolic engineering. The optimization of gene dosage and culture conditions led to an increase in pentalenene yield from 0.75 mg/L to 39.4 mg/L, representing the highest titer reported in V. natriegens to date, though still markedly lower than yields achieved in conventional microbial hosts. Transcriptome analysis demonstrated that the exogenous mevalonate (MVA) pathway effectively activated terpenoid precursor synthesis, as evidenced by the up-regulation of key pathway genes. However, the endogenous methylerythritol 4-phosphate (MEP) pathway remained inactive, and genes involved in oxidative phosphorylation, the pentose phosphate pathway, and thiamine biosynthesis were down-regulated, leading to limited availability of ATP, NADPH, and acetyl-CoA. Competition for cofactors, particularly NADPH, further constrained precursor supply and pathway efficiency. This study confirmed the potential of V. natriegens as a pentalenene production platform and revealed its metabolic bottleneck, providing a theoretical basis for subsequent engineering optimization. Full article
(This article belongs to the Section Microbial Metabolism, Physiology & Genetics)
Show Figures

Figure 1

27 pages, 7356 KB  
Article
Garlic Extracts Nanoliposome as an Enhancer of Bioavailability of ABA and Thiamine Content and as an Antifungal Agent Against Fusarium oxysporum f. sp. pisi Infecting Pisum sativum
by Barbara Kutasy, Géza Hegedűs, Márta Kiniczky, József Péter Pallos, Ágnes Nagy, István Pócsi, Klaudia Pákozdi, Máté Kállai, Csaba Weingart, Katalin Andor, Bettina Kovács and Eszter Virág
Agronomy 2025, 15(4), 991; https://doi.org/10.3390/agronomy15040991 - 21 Apr 2025
Cited by 3 | Viewed by 1431
Abstract
Fusarium infections in Pisum sativum L. crops present a major constraint to cultivation, leading to substantial yield losses. However, effective disease management strategies, particularly the implementation of biological control methods, offer promising approaches for mitigating infection severity and limiting pathogen spread. In P. [...] Read more.
Fusarium infections in Pisum sativum L. crops present a major constraint to cultivation, leading to substantial yield losses. However, effective disease management strategies, particularly the implementation of biological control methods, offer promising approaches for mitigating infection severity and limiting pathogen spread. In P. sativum cultivation, pathogen control is particularly challenging due to the limited penetration of pesticides into the leaves. This is attributed to the dense crystalline plate structure within the leaf cuticle, which acts as a barrier, reducing the efficacy of conventional chemical treatments. Therefore, optimizing the formulation of biopesticides and plant conditioning agents is essential to improve the absorption and bioavailability of active ingredients, ensuring more effective disease management in P. sativum cultivation. This study examined the exogenous effects of garlic extracts in different formulations, including EliceVakcina (liposomal formulation), Garlic-lipo (liposomal formulation), and Garlic-oil (oil-based formulation), which contained high concentrations of abscisic acid (ABA) at 6.3, 81, and 80.4 µg g−1, respectively. Transcriptomic profiling, including the identification of Differentially expressed genes (DEGs) and KEGG pathway analysis of EliceVakcina-treated field samples, revealed a significant upregulation of stress- and defence-related genes, as well as pathways associated with thiamine metabolism and ABA signalling. Notably, key defence genes, including pathogenesis-related (PR1, PR2, PR4, PR5) and SnRK2, were overexpressed, indicating an enhanced stress response. HPLC-DAD analytical investigations confirmed the activation of the thiamine biosynthesis pathway, demonstrating a 14.3% increase in vitamin B1 content. Furthermore, the absence of Fusarium infection in the treated small-plot field cultures suggests that the tested garlic extracts formulation functions as a promising preventive biostimulant against plant fungal diseases. Full article
Show Figures

Figure 1

16 pages, 2250 KB  
Article
Chronic Exposure to Field-Level Thiamethoxam Impairs Gut Tissue and Reduces Honeybee (Apis cerana) Survival
by Yulong Guo, Changsheng Ma, Wenzheng Zhao, Haiou Kuang, Yakai Tian, Haoyuan Zhang, Yunfei Xue, Hongmei Li-Byarlay, Kun Dong and Xueyang Gong
Insects 2025, 16(4), 372; https://doi.org/10.3390/insects16040372 - 1 Apr 2025
Viewed by 965
Abstract
Pesticides such as neonicotinoids frequently harm beneficial insect pollinators and affect their survival, social behavior, digestive system, and metabolism. Investigating the mechanisms behind these impairments is crucial for enhancing pesticide risk assessments. Apis cerana, a native honeybee species in Asia, has received [...] Read more.
Pesticides such as neonicotinoids frequently harm beneficial insect pollinators and affect their survival, social behavior, digestive system, and metabolism. Investigating the mechanisms behind these impairments is crucial for enhancing pesticide risk assessments. Apis cerana, a native honeybee species in Asia, has received limited research attention regarding the toxicological mechanisms of thiamethoxam (TMX) exposure. We exposed newly emerged worker bees of A. cerana to a field-relevant dose of TMX (400 ng/g) under laboratory conditions to examine whether TMX exposure triggers similar or distinct effects in different biological processes and tissues. Our results demonstrate that TMX damages the gut cell structure and significantly increases mortality. Gut transcriptomic analysis revealed that the activation of signaling pathways such as glycosphingolipid biosynthesis, Notch signaling, and Wnt signaling likely contributed to structural damage in gut cells. Head transcriptomic results indicated that the activation of pathways including pyruvate metabolism, glycolysis/gluconeogenesis, thiamine metabolism, and riboflavin metabolism might negatively affect the stability of the neural system in A. cerana. The metabolic dysfunction of glycine, serine, threonine, as well as glycerophospholipids potentially impairs the neural system, leading to behavioral abnormalities and mortality. In summary, field-level TMX damages the gut cell structure, destabilizes the neural system, and increases the mortality rate of A. cerana. These findings demonstrate that TMX exposure induces complex, tissue-specific effects. This study provides a comprehensive understanding of the molecular and physiological impacts of TMX on A. cerana, offering valuable insights for the conservation and protection of this important pollinator species. Full article
(This article belongs to the Section Social Insects and Apiculture)
Show Figures

Figure 1

24 pages, 7933 KB  
Article
Strategies of Environmental Adaptation in the Haloarchaeal Genera Haloarcula and Natrinema
by Dáša Straková, Cristina Sánchez-Porro, Rafael R. de la Haba and Antonio Ventosa
Microorganisms 2025, 13(4), 761; https://doi.org/10.3390/microorganisms13040761 - 27 Mar 2025
Cited by 1 | Viewed by 1053
Abstract
Haloarchaea, a group of extremophilic archaea, thrive in hypersaline environments characterized not only by high salinity but also by other extreme conditions, such as intense UV radiation, high osmotic pressure, heavy metal contamination, oxidative stress, and fluctuating temperatures. This study investigates the environmental [...] Read more.
Haloarchaea, a group of extremophilic archaea, thrive in hypersaline environments characterized not only by high salinity but also by other extreme conditions, such as intense UV radiation, high osmotic pressure, heavy metal contamination, oxidative stress, and fluctuating temperatures. This study investigates the environmental adaptation strategies of species of two genera, Haloarcula and Natrinema, the second and third largest haloarchaeal genera, respectively, after Halorubrum. Comparative genomic analyses were conducted on 48 species from both genera to elucidate their genomic diversity, metabolic potential, and stress-tolerance mechanisms. The genomes revealed diverse metabolic pathways, including rhodopsin-mediated phototrophy, nitrogen assimilation, and thiamine biosynthesis, which support their survival and adaptation to extreme conditions. The analysis identified mechanisms for oxidative stress mitigation, DNA repair, “salt-in” and “salt-out” osmoregulatory strategies, adaptations to temperature shifts and heavy metal exposure, and immune defense. Experimental validation of four representative species, Haloarcula terrestris S1AR25-5AT, Haloarcula saliterrae S1CR25-12T, Haloarcula onubensis S3CR25-11T, and Natrinema salsiterrestre S1CR25-10T, isolated from the heavy-metal-rich hypersaline soils in the Odiel Saltmarshes (Huelva, Spain), demonstrated their tolerance, especially to arsenic, corroborating genomic predictions. This study advances our understanding of the resilience of haloarchaea under poly-extreme conditions and underscores their ecological significance and promise for biotechnological applications, such as the bioremediation of heavy-metal-polluted environments and the production of valuable biomolecules. Full article
(This article belongs to the Special Issue Halophilic Microorganisms, 3rd Edition)
Show Figures

Figure 1

34 pages, 1813 KB  
Review
Recent Advances on the Role of B Vitamins in Cancer Prevention and Progression
by Zachary Frost, Sandra Bakhit, Chelsea N. Amaefuna, Ryan V. Powers and Kota V. Ramana
Int. J. Mol. Sci. 2025, 26(5), 1967; https://doi.org/10.3390/ijms26051967 - 25 Feb 2025
Cited by 8 | Viewed by 13992
Abstract
Water-soluble B vitamins, mainly obtained through dietary intake of fruits, vegetables, grains, and dairy products, act as co-factors in various biochemical processes, including DNA synthesis, repair, methylation, and energy metabolism. These vitamins include B1 (Thiamine), B2 (Riboflavin), B3 (Niacin), B5 (Pantothenic Acid), B6 [...] Read more.
Water-soluble B vitamins, mainly obtained through dietary intake of fruits, vegetables, grains, and dairy products, act as co-factors in various biochemical processes, including DNA synthesis, repair, methylation, and energy metabolism. These vitamins include B1 (Thiamine), B2 (Riboflavin), B3 (Niacin), B5 (Pantothenic Acid), B6 (Pyridoxine), B7 (Biotin), B9 (Folate), and B12 (Cobalamin). Recent studies have shown that besides their fundamental physiological roles, B vitamins influence oncogenic metabolic pathways, including glycolysis (Warburg effect), mitochondrial function, and nucleotide biosynthesis. Although deficiencies in these vitamins are associated with several complications, emerging evidence suggests that excessive intake of specific B vitamins may also contribute to cancer progression and interfere with therapy due to impaired metabolic and genetic functions. This review discusses the tumor-suppressive and tumor-progressive roles of B vitamins in cancer. It also explores the recent evidence on a comprehensive understanding of the relationship between B vitamin metabolism and cancer progression and underscores the need for further research to determine the optimal balance of B vitamin intake for cancer prevention and therapy. Full article
Show Figures

Figure 1

31 pages, 5390 KB  
Article
Integrated Transcriptomic, Proteomic, and Metabolomic Analyses Revealed Molecular Mechanism for Salt Resistance in Soybean (Glycine max L.) Seedlings
by Siqi Fu, Lu Wang, Chunqian Li, Yinhui Zhao, Nan Zhang, Lei Yan, Chang Ming Li and Yusheng Niu
Int. J. Mol. Sci. 2024, 25(24), 13559; https://doi.org/10.3390/ijms252413559 - 18 Dec 2024
Cited by 4 | Viewed by 2080
Abstract
Salt stress poses a significant challenge to plant growth and restricts agricultural development. To delve into the intricate mechanisms involved in soybean’s response to salt stress and find targets to improve the salt resistance of soybean, this study integrated transcriptomic, proteomic, and metabolomic [...] Read more.
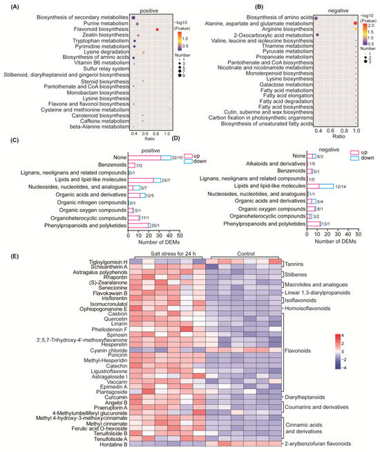
Salt stress poses a significant challenge to plant growth and restricts agricultural development. To delve into the intricate mechanisms involved in soybean’s response to salt stress and find targets to improve the salt resistance of soybean, this study integrated transcriptomic, proteomic, and metabolomic analyses to explore the regulatory networks involved in soybean salt tolerance. Transcriptomic analysis revealed significant changes in transcription factors, hormone-related groups, and calcium ion signaling. Notably, the biosynthetic pathways of cutin, suberine, and wax biosynthesis play an important role in this process. Proteomic results indicated salt-induced DNA methylation and the enrichment of phosphopyruvate hydrase post-salt stress, as well as its interaction with enzymes from various metabolic pathways. Metabolomic data unveiled the synthesis of various metabolites, including lipids and flavonoids, in soybean following salt stress. Furthermore, the integrated multiomics results highlighted the activation of multiple metabolic pathways in soybean in response to salt stress, with six pathways standing out prominently: stilbenoid, diarylheptanoid, and gingerol biosynthesis; carotenoid biosynthesis; carbon fixation in photosynthetic organisms; alanine, aspartate, and glutamate metabolism; thiamine metabolism; and pyruvate metabolism. These findings not only offer valuable insights into leveraging multiomics profiling techniques for uncovering salt tolerance mechanisms but also identify candidate genes for soybean improvement. Full article
(This article belongs to the Section Molecular Plant Sciences)
Show Figures

Figure 1

17 pages, 3381 KB  
Article
Eggshell Quality Traits and Transcriptome Gene Screening Between Yunnong and Jingfen Chicken Breeds
by Zijian Li, Hao Wu, Jing Fu, Maida Mushtaq, Muhammad Khan, Yong Liu, Zobia Azeem, Hongmei Shi, Yang He, Ru Zhang, Muhammad Aziz Ur Rahman, Jiajia Kang, Changrong Ge and Kun Wang
Biology 2024, 13(12), 1048; https://doi.org/10.3390/biology13121048 - 14 Dec 2024
Viewed by 1782
Abstract
The eggshell quality traits in avian species, including Yunnong chickens (YN), are crucial for commercial and breeding purposes. The use of advanced biotechnologies, such as gene sequencing, has become increasingly common for identifying genetic markers and comparing specific traits in livestock. However, genetic [...] Read more.
The eggshell quality traits in avian species, including Yunnong chickens (YN), are crucial for commercial and breeding purposes. The use of advanced biotechnologies, such as gene sequencing, has become increasingly common for identifying genetic markers and comparing specific traits in livestock. However, genetic markers related to eggshell traits in YN chickens remain unexplored. This study aimed to compare eggshell quality traits and identify genetic markers in YN chickens versus commercial Jingfen chickens (JF). A total of 400 chicks (200 per breed) were reared for 300 days under controlled conditions. At the end, 60 eggs from each breed were analyzed using scanning electron microscopy to examine eggshell cross-sections and mammillary layer structure. Tissue samples from kidneys and eggshell glands were collected from six hens per breed for RT-qPCR analysis to study gene expression profiles. Results showed that YN chickens had significantly higher eggshell strength, thickness, mammillary density, and effective layer thickness than JF chickens (p < 0.01). Despite this, YN chickens had a thinner mammillary layer. RT-qPCR analysis confirmed five candidate genes related to eggshells (LSS, NSDHL, MSMO1, SQLE, and FDFT1) that play an important role in this process. Pathway analysis revealed significant enrichment in several biological processes, including steroid biosynthesis, glycerolipid metabolism, purine metabolism, and thiamine metabolism. Based on these results, the YN chickens have strong eggshells with better thickness, mammillary density, and effective layer thickness. In addition, genomic and pathways analysis suggest a complex interaction of metabolic, immune, and cellular processes potentially influencing eggshell quality traits in poultry. Full article
Show Figures

Figure 1

11 pages, 2583 KB  
Article
Enhanced Stabilization Effect of Cofactor Thiamine Pyrophosphate in the Covalent Immobilization of Formolase
by Shen Yu, Xue-Yong Li, Wen-Jie Si and Ye-Wang Zhang
Catalysts 2024, 14(12), 911; https://doi.org/10.3390/catal14120911 - 11 Dec 2024
Viewed by 1415
Abstract
Formolase, a thiamine pyrophosphate (TPP)-dependent enzyme, catalyzes the carboligation of three one-carbon formaldehyde molecules into one three-carbon dihydroxyacetone molecule. It has many important functions in the biosynthesis of carbon-based compounds and utilization of CO2. However, the enzyme has low activity and [...] Read more.
Formolase, a thiamine pyrophosphate (TPP)-dependent enzyme, catalyzes the carboligation of three one-carbon formaldehyde molecules into one three-carbon dihydroxyacetone molecule. It has many important functions in the biosynthesis of carbon-based compounds and utilization of CO2. However, the enzyme has low activity and stability in the catalytic process, resulting in high cost in the applications. To improve the stability, formolase was immobilized onto magnetic nanoparticles, which were designed to have functional epoxy groups for covalently binding the enzyme. In the immobilization, effects of pH, temperature, and cofactor TPP on the immobilization were investigated and optimized. The results showed that the retention activity of immobilized formolase was highly related to TPP. In the presence of TPP, the specific activity of the immobilized formolase was 6.8 times higher than that without TPP. The optimal immobilization conditions were as follows: a temperature of 20 °C, a pH of 7.0, an immobilization time of 8 h, and an enzyme loading of 20 mg/g. Molecular docking was used to analyze the effect of TPP on the stabilization of the enzyme in the immobilization, which indicated that TTP could stabilize the enzyme structure during the immobilization. The stabilization effect of TPP could be a reference in the immobilization of other enzymes with TPP as the cofactor. Full article
(This article belongs to the Special Issue Catalyst Immobilization)
Show Figures

Figure 1

16 pages, 4266 KB  
Article
The Telomere-to-Telomere Genome of Jaboticaba Reveals the Genetic Basis of Fruit Color and Citric Acid Content
by Long Zhao, Zixuan Li, Sirong Jiang, Chengcai Xia, Ke Deng, Biao Liu, Zihao Wang, Qi Liu, Miaohua He, Meiling Zou and Zhiqiang Xia
Int. J. Mol. Sci. 2024, 25(22), 11951; https://doi.org/10.3390/ijms252211951 - 7 Nov 2024
Cited by 1 | Viewed by 1389
Abstract
Jaboticaba is a typical tropical plant that blossoms and bears fruit on the tree trunks and branches. The fruits resemble grapes in appearance and texture and are also known as “treegrapes”. Currently, research on the genomics of jaboticaba is lacking. In this study, [...] Read more.
Jaboticaba is a typical tropical plant that blossoms and bears fruit on the tree trunks and branches. The fruits resemble grapes in appearance and texture and are also known as “treegrapes”. Currently, research on the genomics of jaboticaba is lacking. In this study, we constructed an integrated, telomere-to-telomere (T2T) gap-free reference genome and two nearly complete haploid genomes, thereby providing a high-quality genomic resource. Furthermore, we unveiled the evolutionary history of several species within the Myrtaceae family, highlighting significant expansions in metabolic pathways such as the citric acid cycle, glycolysis/gluconeogenesis, and phenylpropanoid biosynthesis throughout their evolutionary process. Transcriptome analysis of jaboticaba fruits of different colors revealed that the development of fruit skin color in jaboticaba is associated with the phenylpropanoid and flavonoid biosynthesis pathways, with the flavanone 3-hydroxylase (F3H) gene potentially regulating fruit skin color. Additionally, by constructing the regulatory pathway of the citric acid cycle, we found that low citric acid content is correlated with high expression levels of genes such as thiamin diphosphate (ThDP) and low expression of phosphoenolpyruvate carboxykinase (PEPCK), indicating that PEPCK positively regulates citric acid content. These T2T genomic resources will accelerate jaboticaba pepper genetic improvement and help to understand jaboticaba genome evolution. Full article
(This article belongs to the Special Issue Crop Stress Biology and Molecular Breeding: 4th Edition)
Show Figures

Figure 1

22 pages, 17675 KB  
Article
Proteome Profiling of Cucurbita pepo Phyllosphere After Infection by Podosphaera xanthii and Application of Reynoutria sachalinensis Extract
by Ioannis Theologidis, Manousos Makridakis, Aikaterini Termentzi, Eirini Baira, Jerome Zoidakis and Dimosthenis Kizis
Appl. Sci. 2024, 14(21), 10061; https://doi.org/10.3390/app142110061 - 4 Nov 2024
Viewed by 1634
Abstract
Podosphaera xanthii is the main causal agent of powdery mildew (PM) disease for Cucurbita pepo. Disease control is attained principally by applications of chemical fungicides, along with parallel use of tolerant crop varieties and alternate application of elicitors to control development of disease [...] Read more.
Podosphaera xanthii is the main causal agent of powdery mildew (PM) disease for Cucurbita pepo. Disease control is attained principally by applications of chemical fungicides, along with parallel use of tolerant crop varieties and alternate application of elicitors to control development of disease resistance. To get insight into C. pepo molecular responses to P. xanthii infection and elicitor treatment we studied the proteomic profile differences at the phyllosphere of a zucchini cultivar susceptible to PM, at the onset of P. xanthii (PX) infection and after application of Reynoutria sachalinensis (RS) plant extract, respectively, using a nano-LC-HRMS/MS, Q-Exactive-Orbitrap approach. Analysis of peptide sequences regarding four treatment groups (Control; PX; RS; and RSPX (PX-infected priorly treated with RS)) resulted in 2070 CuGenDB annotations. Three comparisons (treatments vs. Control) encompassed most of the Differentially Expressed Proteins (DEPs). In these three comparisons, KEGG and Gene Ontology functional analyses highlighted unique differentially enriched pathways—some of which included highly expressed proteins—in PX-related (proteasome, pentose phosphate pathway, and carbon fixation), RS-related (biosynthesis of secondary metabolites, flavonoids, and starch and sucrose metabolism), and RSPX-related (pyruvate metabolism and polycomb repressive complex) comparisons, respectively, suggesting distinct mechanisms of early plant responses modulated by PX and RS. Furthermore, in four out of six comparisons the thiamine metabolism pathway was found to be enriched, suggesting a pivotal role in PX-induced responses. Full article
Show Figures

Figure 1

Back to TopTop