The Telomere-to-Telomere Genome of Jaboticaba Reveals the Genetic Basis of Fruit Color and Citric Acid Content
Abstract
1. Introduction
2. Results
2.1. A Telomere-to-Telomere Gap-Free Reference Genome for Jaboticaba
2.2. Genome Annotation and Repeat Sequence Recognition
2.3. Evolution of the Jaboticaba Genome
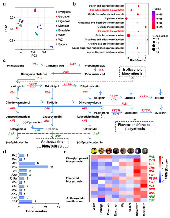
2.4. Gene Expression Patterns Related to Coloring in Jaboticaba
2.5. Regulatory Mechanisms of Citric Acid Content in Jaboticaba Variety
3. Discussion
4. Materials and Methods
4.1. Genome Sequencing
4.2. Genome Size Estimation
4.3. Genome Assembly
4.4. Transposable Element Annotation
4.5. Gene Prediction and Functional Annotation
4.6. Phylogenetic Analysis of the Genomes
4.7. Synteny and Ks Analyses
4.8. Transcriptome Analysis
4.9. Measurement of Citric Acid Content
5. Conclusions
Supplementary Materials
Author Contributions
Funding
Institutional Review Board Statement
Informed Consent Statement
Data Availability Statement
Conflicts of Interest
References
- Miranda, B.M.; Di-Medeiros, M.C.B.; Batista, K.A.; Carbonero, E.R.; Fernandes, K.F.; Silva, F.A. A galactose-rich heteropolysaccharide extracted from “jaboticaba” (Plinia cauliflora) peels. Carbohyd. Polym. 2020, 249, 116821. [Google Scholar] [CrossRef] [PubMed]
- Waller, S.B.; Peter, C.M.; Hoffmann, J.F.; Cleff, M.B.; de Faria, R.O.; Zani, J. Jabuticaba [Plinia peruviana (Poir.) Govaerts]: A Brazilian fruit with a promising application against itraconazole-susceptible and -resistant Sporothrix brasiliensis. Nat. Prod. Res. 2020, 35, 5988–5992. [Google Scholar] [CrossRef] [PubMed]
- Adekomaya, O.; Jamiru, T.; Sadiku, R.; Huan, Z. Sustaining the shelf life of fresh food in cold chain—A burden on the environment. Alex. Eng. J. 2016, 55, 1359–1365. [Google Scholar] [CrossRef]
- Albuquerque, B.R.; Pereira, C.; Calhelha, R.C.; José Alves, M.; Abreu, R.M.V.; Barros, L.; Oliveira, M.B.P.P.; Ferreira, I.C.F.R. Jabuticaba residues (Myrciaria jaboticaba (Vell.) Berg) are rich sources of valuable compounds with bioactive properties. Food Chem. 2019, 309, 125735. [Google Scholar] [CrossRef] [PubMed]
- Dos Santos, M.C.P.; Cavalcanti, E.d.A.C.; Santos, M.C.B.; Seljan, M.; Cameron, L.C.; Ferreira, M.S.L.; Gonçalves, É.C.B.d.A. Profile of phenolic compounds in jabuticaba (Myrciaria sp.) a potential functional ingredient. Nat. Prod. Res. 2021, 36, 3717–3720. [Google Scholar] [CrossRef]
- Quatrin, A.; Pauletto, R.; Maurer, L.H.; Minuzzi, N.M.; Nichelle, S.M.; Carvalho, J.C.M.F.; Maróstica, M.R.; Rodrigues, E.; Bochi, V.C.; Emanuelli, T. Characterization and quantification of tannins, flavonols, anthocyanins and matrix-bound polyphenols from jaboticaba fruit peel: A comparison between Myrciaria trunciflora and M. jaboticaba. J. Food Compos. Anal. 2019, 78, 59–74. [Google Scholar] [CrossRef]
- Zhang, Y.L.; Fang, Z.Z.; Ye, X.F.; Pan, S.L. Identification of candidate genes involved in anthocyanin accumulation in the peel of jaboticaba (Myrciaria cauliflora) fruits by transcriptomic analysis. Gene 2018, 676, 202–213. [Google Scholar] [CrossRef]
- Calloni, C.; Agnol, R.D.; Martínez, L.S.; de Siqueira Marcon, F.; Moura, S.; Salvador, M. Jaboticaba (Plinia trunciflora (O. Berg) Kausel) fruit reduces oxidative stress in human fibroblasts cells (MRC-5). Food Res. Int. 2015, 70, 15–22. [Google Scholar] [CrossRef]
- Ciriminna, R.; Meneguzzo, F.; Delisi, R.; Pagliaro, M. Citric acid: Emerging applications of key biotechnology industrial product. Chem. Cent. J. 2017, 11, 22. [Google Scholar] [CrossRef]
- Bortolini, D.G.; Barros, L.; Maciel, G.M.; Brugnari, T.; Modkovski, T.A.; Fachi, M.M.; Pontarolo, R.; Pinela, J.; Ferreira, I.C.F.R.; Haminiuk, C.W.I. Bioactive profile of edible nasturtium and rose flowers during simulated gastrointestinal digestion. Food Chem. 2022, 381, 132267. [Google Scholar] [CrossRef]
- Albuquerque, B.R.; Oliveira, M.B.P.P.; Barros, L.; Ferreira, I.C.F.R. Could fruits be a reliable source of food colorants? Pros and cons of these natural additives. Crit. Rev. Food Sci. Nutr. 2020, 61, 805–835. [Google Scholar] [CrossRef] [PubMed]
- Ribeiro Sanches, M.A.; Camelo-Silva, C.; Tussolini, L.; Tussolini, M.; Zambiazi, R.C.; Becker Pertuzatti, P. Development, characterization and optimization of biopolymers films based on starch and flour from jabuticaba (Myrciaria cauliflora) peel. Food Chem. 2021, 343, 128430. [Google Scholar] [CrossRef] [PubMed]
- Holkem, A.T.; Robichaud, V.; Fávaro-Trindade, C.S.; Lacroix, M. Chemopreventive Properties of Extracts Obtained from Blueberry (Vaccinium myrtillus L.) and Jabuticaba (Myrciaria cauliflora Berg.) in Combination with Probiotics. Nutr. Cancer 2020, 73, 671–685. [Google Scholar] [CrossRef] [PubMed]
- Fidelis, M.; Vieira do Carmo, M.A.; Azevedo, L.; Cruz, T.M.; Marques, M.B.; Myoda, T.; Sant’Ana, A.S.; Furtado, M.M.; Wen, M.; Zhang, L.; et al. Response surface optimization of phenolic compounds from jabuticaba (Myrciaria cauliflora [Mart.] O.Berg) seeds: Antioxidant, antimicrobial, antihyperglycemic, antihypertensive and cytotoxic assessments. Food Chem. Toxicol. 2020, 142, 111439. [Google Scholar] [CrossRef]
- Lamas, C.d.A.; Kido, L.A.; Hermes, T.d.A.; Nogueira-Lima, E.; Minatel, E.; Collares-Buzato, C.B.; Maróstica, M.R.; Cagnon, V.H.A. Brazilian berry extract (Myrciaria jaboticaba): A promising therapy to minimize prostatic inflammation and oxidative stress. Prostate 2020, 80, 859–871. [Google Scholar] [CrossRef]
- Brito, T.G.d.S.; Silva, A.P.S.A.d.; Cunha, R.; Fonseca, C.S.M.; Araújo, T.F.d.S.; Campos, J.K.d.L.; Nascimento, W.; Araújo, H.D.A.; Silva, J.P.R.e.; Tavares, J.F.; et al. Anti-inflammatory, hypoglycemic, hypolipidemic, and analgesic activities of Plinia cauliflora (Mart.) Kausel (Brazilian grape) epicarp. J. Ethnopharmacol. 2020, 268, 113611. [Google Scholar] [CrossRef]
- Rodrigues, L.L.; Donado-Pestana, C.M.; Moura, M.H.C.; Rossi, E.; Silva, R.; Pessoa, É.V.M.; Genovese, M.I. Phenolic compounds from jaboticaba (Plinia jaboticaba (Vell.) Berg) ameliorate intestinal inflammation and associated endotoxemia in obesity. Food Res. Int. 2021, 141, 110139. [Google Scholar] [CrossRef]
- Cefali, L.C.; Franco, J.G.; Nicolini, G.F.; Santos, É.M.D.; Fava, A.L.M.; Figueiredo, M.C.; Ataide, J.A.; Foglio, M.A.; Mazzola, P.G. Jaboticaba, a Brazilian jewel, source of antioxidant and wound healing promoter. Sustain. Chem. Pharm. 2021, 20, 100401. [Google Scholar] [CrossRef]
- Leonarski, E.; Fernando Dos Santos, D.; Kuasnei, M.; Lenhani, G.C.; Quast, L.B.; Zanella Pinto, V. Development, Chemical, and Sensory Characterization of Liqueurs from Brazilian Native Fruits. J. Culin. Sci. Technol. 2020, 19, 214–227. [Google Scholar] [CrossRef]
- Resende, L.M.; Oliveira, L.S.d.; Franca, A.S. Characterization of jabuticaba (Plinia cauliflora) peel flours prediction of compounds by FTIR analysis. Lwt—Food Sci. Technol. 2020, 133, 110135. [Google Scholar] [CrossRef]
- Rodrigues, M.Á.V.; Bertolo, M.R.V.; Marangon, C.A.; Martins, V.d.C.A.; Plepis, A.M.G. Chitosan and gelatin materials incorporated with phenolic extracts of grape seed and jabuticaba peel: Rheological, physicochemical, antioxidant, antimicrobial and barrier properties. Int. J. Biol. Macromol. 2020, 160, 769–779. [Google Scholar] [CrossRef] [PubMed]
- Nunes, L.P.; Ferrari, C.C.; Ito, D.; Souza, E.d.C.G.; Germer, S.P.M. Drum drying process of jabuticaba pulp using corn starch as an additive. Braz. J. Food Technol. 2020, 23, e2019166. [Google Scholar] [CrossRef]
- Tavares, F.J.C.; Alves, R.E.; Lucena, E.M.P.d. Compilation of nutritional composition data of fruits of six species of Myrtaceae natives of Brazil according to FAO/INFOODS methodology. Braz. J. Dev. 2020, 6, 63712–63728. [Google Scholar] [CrossRef]
- Navrátilová, P.; Toegelová, H.; Tulpová, Z.; Kuo, Y.T.; Stein, N.; Doležel, J.; Houben, A.; Šimková, H.; Mascher, M. Prospects of telomere-to-telomere assembly in barley: Analysis of sequence gaps in the MorexV3 reference genome. Plant Biotechnol. J. 2022, 20, 1373–1386. [Google Scholar] [CrossRef]
- Zhou, Y.; Zhang, J.; Xiong, X.; Cheng, Z.-M.; Chen, F. De novo assembly of plant complete genomes. Trop. Plants 2022, 1, 1–8. [Google Scholar] [CrossRef]
- Hao, Y.; Zhou, Y.Z.; Chen, B.; Chen, G.Z.; Wen, Z.Y.; Zhang, D.; Sun, W.H.; Liu, D.K.; Huang, J.; Chen, J.L.; et al. The Melastoma dodecandrum genome and the evolution of Myrtales. J. Genet. Genom. 2022, 49, 120–131. [Google Scholar] [CrossRef] [PubMed]
- Ding, B. The roles of R2R3-MYBs in regulating complex pigmentation patterns in flowers. Hortic. Plant J. 2023, 9, 1067–1078. [Google Scholar] [CrossRef]
- Si, C.; Dong, W.; Silva, J.A.T.d.; He, C.; Yu, Z.; Zhang, M.; Huang, L.; Zhao, C.; Zeng, D.; Li, C.; et al. Functional analysis of flavanone 3-hydroxylase (F3H) from Dendrobium officinale, which confers abiotic stress tolerance. Hortic. Plant J. 2023, 9, 356–364. [Google Scholar] [CrossRef]
- Etienne, A.; Génard, M.; Lobit, P.; Mbeguié, A.M.D.; Bugaud, C. What controls fleshy fruit acidity? A review of malate and citrate accumulation in fruit cells. J. Exp. Bot. 2013, 64, 1451–1469. [Google Scholar] [CrossRef]
- Feng, C.; Feng, C.; Lin, X.; Liu, S.; Li, Y.; Kang, M. A chromosome-level genome assembly provides insights into ascorbic acid accumulation and fruit softening in guava (Psidium guajava). Plant Biotechnol. J. 2021, 19, 717–730. [Google Scholar] [CrossRef]
- Li, F.; Xu, S.; Xiao, Z.; Wang, J.; Mei, Y.; Hu, H.; Li, J.; Liu, J.; Hou, Z.; Zhao, J.; et al. Gap-free genome assembly and comparative analysis reveal the evolution and anthocyanin accumulation mechanism of Rhodomyrtus tomentosa. Hortic. Res. 2023, 10, uhad005. [Google Scholar] [CrossRef] [PubMed]
- Inada, K.O.P.; Leite, I.B.; Martins, A.B.N.; Fialho, E.; Tomás-Barberán, F.A.; Perrone, D.; Monteiro, M. Jaboticaba berry: A comprehensive review on its polyphenol composition, health effects, metabolism, and the development of food products. Food Res. Int. 2021, 147, 110518. [Google Scholar] [CrossRef]
- Otto, S.P. The evolutionary consequences of polyploidy. Cell 2007, 131, 452–462. [Google Scholar] [CrossRef] [PubMed]
- Schaart, J.G.; Dubos, C.; Romero De La Fuente, I.; van Houwelingen, A.; de Vos, R.C.H.; Jonker, H.H.; Xu, W.; Routaboul, J.M.; Lepiniec, L.; Bovy, A.G. Identification and characterization of MYB-bHLH-WD40 regulatory complexes controlling proanthocyanidin biosynthesis in strawberry (Fragaria × ananassa) fruits. New Phytol. 2013, 197, 454–467. [Google Scholar] [CrossRef]
- Klimek-Chodacka, M.; Oleszkiewicz, T.; Lowder, L.G.; Qi, Y.; Baranski, R. Efficient CRISPR/Cas9-based genome editing in carrot cells. Plant Cell Rep. 2018, 37, 575–586. [Google Scholar] [CrossRef] [PubMed]
- Liu, W.; Feng, Y.; Yu, S.; Fan, Z.; Li, X.; Li, J.; Yin, H. The Flavonoid Biosynthesis Network in Plants. Int. J. Mol. Sci. 2021, 22, 12824. [Google Scholar] [CrossRef]
- Xu, P.; Li, X.; Fan, J.; Tian, S.; Cao, M.; Lin, A.; Gao, Q.; Xiao, K.; Wang, C.; Kuang, H.; et al. An arginine-to-histidine mutation in flavanone-3-hydroxylase results in pink strawberry fruits. Plant Physiol. 2023, 193, 1849–1865. [Google Scholar] [CrossRef]
- Katsumoto, Y.; Fukuchi-Mizutani, M.; Fukui, Y.; Brugliera, F.; Holton, T.A.; Karan, M.; Nakamura, N.; Yonekura-Sakakibara, K.; Togami, J.; Pigeaire, A.; et al. Engineering of the rose flavonoid biosynthetic pathway successfully generated blue-hued flowers accumulating delphinidin. Plant Cell Physiol. 2007, 48, 1589–1600. [Google Scholar] [CrossRef]
- Mori, S.; Kobayashi, H.; Hoshi, Y.; Kondo, M.; Nakano, M. Heterologous expression of the flavonoid 3’,5’-hydroxylase gene of Vinca major alters flower color in transgenic Petunia hybrida. Plant Cell Rep. 2004, 22, 415–421. [Google Scholar] [CrossRef]
- Bogs, J.; Jaffé, F.W.; Takos, A.M.; Walker, A.R.; Robinson, S.P. The grapevine transcription factor VvMYBPA1 regulates proanthocyanidin synthesis during fruit development. Plant Physiol. 2007, 143, 1347–1361. [Google Scholar] [CrossRef]
- Rouseff, R.L.; Ruiz Perez-Cacho, P.; Jabalpurwala, F. Historical review of citrus flavor research during the past 100 years. J. Agric. Food Chem. 2009, 57, 8115–8124. [Google Scholar] [CrossRef] [PubMed]
- Huang, Y.; He, J.; Xu, Y.; Zheng, W.; Wang, S.; Chen, P.; Zeng, B.; Yang, S.; Jiang, X.; Liu, Z.; et al. Pangenome analysis provides insight into the evolution of the orange subfamily and a key gene for citric acid accumulation in citrus fruits. Nat. Genet. 2023, 55, 1964–1975. [Google Scholar] [CrossRef]
- Yang, M.; Hou, G.; Peng, Y.; Wang, L.; Liu, X.; Jiang, Y.; He, C.; She, M.; Zhao, M.; Chen, Q.; et al. FaGAPC2/FaPKc2.2 and FaPEPCK reveal differential citric acid metabolism regulation in late development of strawberry fruit. Front. Plant Sci. 2023, 14, 1138865. [Google Scholar] [CrossRef]
- Walker, R.P.; Chen, Z.H.; Famiani, F. Gluconeogenesis in Plants: A Key Interface between Organic Acid/Amino Acid/Lipid and Sugar Metabolism. Molecules 2021, 26, 5129. [Google Scholar] [CrossRef] [PubMed]
- Liu, X.C.; Lin, X.H.; Liu, S.C.; Zhu, C.Q.; Grierson, D.; Li, S.J.; Chen, K.S. The effect of NH(4)(+) on phosphoenolpyruvate carboxykinase gene expression, metabolic flux and citrate content of citrus juice sacs. Plant Physiol. Biochem. 2021, 167, 123–131. [Google Scholar] [CrossRef]
- Wei, Q.J.; Ma, Q.L.; Zhou, G.F.; Liu, X.; Ma, Z.Z.; Gu, Q.Q. Identification of genes associated with soluble sugar and organic acid accumulation in ‘Huapi’ kumquat (Fortunella crassifolia Swingle) via transcriptome analysis. J. Sci. Food Agric. 2021, 101, 4321–4331. [Google Scholar] [CrossRef]
- Zhang, L.; Wang, C.; Jia, R.; Yang, N.; Jin, L.; Zhu, L.; Ma, B.; Yao, Y.X.; Ma, F.; Li, M. Malate metabolism mediated by the cytoplasmic malate dehydrogenase gene MdcyMDH affects sucrose synthesis in apple fruit. Hortic. Res. 2022, 9, uhac194. [Google Scholar] [CrossRef] [PubMed]
- Marçais, G.; Kingsford, C. A fast, lock-free approach for efficient parallel counting of occurrences of k-mers. Bioinformatics 2011, 27, 764–770. [Google Scholar] [CrossRef] [PubMed]
- Ranallo-Benavidez, T.R.; Jaron, K.S.; Schatz, M.C. GenomeScope 2.0 and Smudgeplot for reference-free profiling of polyploid genomes. Nat. Commun. 2020, 11, 1432. [Google Scholar] [CrossRef]
- Dolezel, J.; Greilhuber, J.; Suda, J. Estimation of nuclear DNA content in plants using flow cytometry. Nat. Protoc. 2007, 2, 2233–2244. [Google Scholar] [CrossRef]
- Cheng, H.Y.; Concepcion, G.T.; Feng, X.W.; Zhang, H.W.; Li, H. Haplotype-resolved de novo assembly using phased assembly graphs with hifiasm. Nat. Methods 2021, 18, 170–175. [Google Scholar] [CrossRef] [PubMed]
- Roach, M.J.; Schmidt, S.A.; Borneman, A.R. Purge Haplotigs: Allelic contig reassignment for third-gen diploid genome assemblies. BMC Bioinform. 2018, 19, 460. [Google Scholar] [CrossRef] [PubMed]
- Dudchenko, O.; Batra, S.S.; Omer, A.D.; Nyquist, S.K.; Hoeger, M.; Durand, N.C.; Shamim, M.S.; Machol, I.; Lander, E.S.; Aiden, A.P.; et al. De novo assembly of the Aedes aegypti genome using Hi-C yields chromosome-length scaffolds. Science 2017, 356, 92–95. [Google Scholar] [CrossRef] [PubMed]
- Durand, N.C.; Robinson, J.T.; Shamim, M.S.; Machol, I.; Mesirov, J.P.; Lander, E.S.; Aiden, E.L. Juicebox Provides a Visualization System for Hi-C Contact Maps with Unlimited Zoom. Cell Syst. 2016, 3, 99–101. [Google Scholar] [CrossRef] [PubMed]
- Hu, J.; Fan, J.; Sun, Z.; Liu, S. NextPolish: A fast and efficient genome polishing tool for long-read assembly. Bioinformatics 2020, 36, 2253–2255. [Google Scholar] [CrossRef]
- Ou, S.; Su, W.; Liao, Y.; Chougule, K.; Agda, J.R.A.; Hellinga, A.J.; Lugo, C.S.B.; Elliott, T.A.; Ware, D.; Peterson, T.; et al. Benchmarking transposable element annotation methods for creation of a streamlined, comprehensive pipeline. Genome Biol. 2019, 20, 275. [Google Scholar] [CrossRef]
- Yan, H.; Bombarely, A.; Li, S. DeepTE: A computational method for de novo classification of transposons with convolutional neural network. Bioinformatics 2020, 36, 4269–4275. [Google Scholar] [CrossRef]
- Kang, M.; Wu, H.; Liu, H.; Liu, W.; Zhu, M.; Han, Y.; Liu, W.; Chen, C.; Song, Y.; Tan, L.; et al. The pan-genome and local adaptation of Arabidopsis thaliana. Nat. Commun. 2023, 14, 6259. [Google Scholar] [CrossRef]
- Shang, L.; Li, X.; He, H.; Yuan, Q.; Song, Y.; Wei, Z.; Lin, H.; Hu, M.; Zhao, F.; Zhang, C.; et al. A super pan-genomic landscape of rice. Cell Res. 2022, 32, 878–896. [Google Scholar] [CrossRef]
- Tian, Y.; Liang, T.; Peng, H.; Wang, Q.; Luo, X.; Xu, R.; Wang, Z.; Kumpeangkeaw, A.; Zou, M.; Zhao, L.; et al. Chromosome-scale genome assembly provides insights into the evolution and color synthesis of finger lemon (Citrus australasica). Trop. Plants 2024, 3, e015. [Google Scholar] [CrossRef]
- Xia, C.; Jiang, S.; Tan, Q.; Wang, W.; Zhao, L.; Zhang, C.; Bao, Y.; Liu, Q.; Xiao, J.; Deng, K.; et al. Chromosomal-level genome of macadamia (Macadamia integrifolia). Trop. Plants 2022, 1, 1–9. [Google Scholar] [CrossRef]
- Wang, F.; Xia, Z.; Zou, M.; Zhao, L.; Jiang, S.; Zhou, Y.; Zhang, C.; Ma, Y.; Bao, Y.; Sun, H.; et al. The autotetraploid potato genome provides insights into highly heterozygous species. Plant Biotechnol. J. 2022, 20, 1996–2005. [Google Scholar] [CrossRef]
- Jiang, S.; Zou, M.; Zhang, C.; Ma, W.; Xia, C.; Li, Z.; Zhao, L.; Liu, Q.; Yu, F.; Huang, D.; et al. A high-quality haplotype genome of Michelia alba DC reveals differences in methylation patterns and flower characteristics. Mol. Hortic. 2024, 4, 23. [Google Scholar] [CrossRef]
- Chen, Y.; Ye, W.; Zhang, Y.; Xu, Y. High speed BLASTN: An accelerated MegaBLAST search tool. Nucleic Acids Res. 2015, 43, 7762–7768. [Google Scholar] [CrossRef]
- Birney, E.; Clamp, M.; Durbin, R. GeneWise and Genomewise. Genome Res. 2004, 14, 988–995. [Google Scholar] [CrossRef] [PubMed]
- Grabherr, M.G.; Haas, B.J.; Yassour, M.; Levin, J.Z.; Thompson, D.A.; Amit, I.; Adiconis, X.; Fan, L.; Raychowdhury, R.; Zeng, Q.; et al. Full-length transcriptome assembly from RNA-Seq data without a reference genome. Nat. Biotechnol. 2011, 29, 644–652. [Google Scholar] [CrossRef]
- Haas, B.J.; Delcher, A.L.; Mount, S.M.; Wortman, J.R.; Smith, R.K., Jr.; Hannick, L.I.; Maiti, R.; Ronning, C.M.; Rusch, D.B.; Town, C.D.; et al. Improving the Arabidopsis genome annotation using maximal transcript alignment assemblies. Nucleic Acids Res. 2003, 31, 5654–5666. [Google Scholar] [CrossRef] [PubMed]
- Stanke, M.; Morgenstern, B. AUGUSTUS: A web server for gene prediction in eukaryotes that allows user-defined constraints. Nucleic Acids Res. 2005, 33, W465–W467. [Google Scholar] [CrossRef]
- Korf, I. Gene finding in novel genomes. BMC Bioinform. 2004, 5, 59. [Google Scholar] [CrossRef]
- Borodovsky, M.; Lomsadze, A. Eukaryotic gene prediction using GeneMark.hmm-E and GeneMark-ES. Curr. Protoc. Bioinform. 2011, 4, 4.6.1–4.6.10. [Google Scholar] [CrossRef]
- Dobin, A.; Davis, C.A.; Schlesinger, F.; Drenkow, J.; Zaleski, C.; Jha, S.; Batut, P.; Chaisson, M.; and Gingeras, T.R. STAR: Ultrafast universal RNA-seq aligner. Bioinformatics 2013, 29, 15–21. [Google Scholar] [CrossRef]
- Holt, C.; Yandell, M. MAKER2: An annotation pipeline and genome-database management tool for second-generation genome projects. BMC Bioinform. 2011, 12, 491. [Google Scholar] [CrossRef] [PubMed]
- Emms, D.M.; Kelly, S. OrthoFinder: Solving fundamental biases in whole genome comparisons dramatically improves orthogroup inference accuracy. Genome Biol. 2015, 16, 157. [Google Scholar] [CrossRef] [PubMed]
- Edgar, R.C. MUSCLE: Multiple sequence alignment with high accuracy and high throughput. Nucleic Acids Res. 2004, 32, 1792–1797. [Google Scholar] [CrossRef] [PubMed]
- Guindon, S.; Dufayard, J.F.; Lefort, V.; Anisimova, M.; Hordijk, W.; Gascuel, O. New algorithms and methods to estimate maximum-likelihood phylogenies: Assessing the performance of PhyML 3.0. Syst. Biol. 2010, 59, 307–321. [Google Scholar] [CrossRef]
- Kumar, S.; Stecher, G.; Suleski, M.; Hedges, S.B. TimeTree: A Resource for Timelines, Timetrees, and Divergence Times. Mol. Biol. Evol. 2017, 34, 1812–1819. [Google Scholar] [CrossRef]
- De Bie, T.; Cristianini, N.; Demuth, J.P.; Hahn, M.W. CAFE: A computational tool for the study of gene family evolution. Bioinformatics 2006, 22, 1269–1271. [Google Scholar] [CrossRef]
- Sun, P.; Jiao, B.; Yang, Y.; Shan, L.; Li, T.; Li, X.; Xi, Z.; Wang, X.; Liu, J. WGDI: A user-friendly toolkit for evolutionary analyses of whole-genome duplications and ancestral karyotypes. Mol. Plant 2022, 15, 1841–1851. [Google Scholar] [CrossRef]
- Bolger, A.M.; Lohse, M.; Usadel, B. Trimmomatic: A flexible trimmer for Illumina sequence data. Bioinformatics 2014, 30, 2114–2120. [Google Scholar] [CrossRef]
- Kim, D.; Paggi, J.M.; Park, C.; Bennett, C.; Salzberg, S.L. Graph-based genome alignment and genotyping with HISAT2 and HISAT-genotype. Nat. Biotechnol. 2019, 37, 907–915. [Google Scholar] [CrossRef]
- Li, H.; Handsaker, B.; Wysoker, A.; Fennell, T.; Ruan, J.; Homer, N.; Marth, G.; Abecasis, G.; Durbin, R. The Sequence Alignment/Map format and SAMtools. Bioinformatics 2009, 25, 2078–2079. [Google Scholar] [CrossRef]
- Pertea, M.; Kim, D.; Pertea, G.M.; Leek, J.T.; Salzberg, S.L. Transcript-level expression analysis of RNA-seq experiments with HISAT, StringTie and Ballgown. Nat. Protoc. 2016, 11, 1650–1667. [Google Scholar] [CrossRef]
- Wang, L.; Feng, Z.; Wang, X.; Wang, X.; Zhang, X. DEGseq: An R package for identifying differentially expressed genes from RNA-seq data. Bioinformatics 2010, 26, 136–138. [Google Scholar] [CrossRef]
- Li, Y.; Yang, Z.; Yang, C.; Liu, Z.; Shen, S.; Zhan, C.; Lyu, Y.; Zhang, F.; Li, K.; Shi, Y.; et al. The NET locus determines the food taste, cooking and nutrition quality of rice. Sci. Bull. 2022, 67, 2045–2049. [Google Scholar] [CrossRef]
- Yang, Z.; Liu, Z.; Xu, H.; Li, Y.; Huang, S.; Cao, G.; Shi, M.; Zhu, J.; Zhou, J.; Li, R.; et al. ArecaceaeMDB: A comprehensive multi-omics database for Arecaceae breeding and functional genomics studies. Plant Biotechnol. J. 2023, 21, 11–13. [Google Scholar] [CrossRef]





| Assembly | T2T Genome (n = 11) | Diploid Genome (2n = 22) |
|---|---|---|
| Number of chromosomes | 11 | 22 |
| Number of gaps | 0 | 25 |
| Assembly length (Mb) | 351.29 | 674.73 |
| Contig N50 (Mb) | 33.4 | 26.84 |
| Scaffold N50 (Mb) | 33.4 | 31.17 |
| Illumina read-mapping rate (%) | 98.66 | 99.6 |
| HiFi read-mapping rate (%) | 99.30 | 99.87 |
| ONT read-mapping rate (%) | 96.55 | 97.03 |
| LTR assembly index (LAI) | 20.26 | 12.99 |
| Genome completeness (%) | 98.9 | 98.8 |
| GC content (%) | 39.48 | 39.56 |
| Number of telomeres | 18 | 3 |
Disclaimer/Publisher’s Note: The statements, opinions and data contained in all publications are solely those of the individual author(s) and contributor(s) and not of MDPI and/or the editor(s). MDPI and/or the editor(s) disclaim responsibility for any injury to people or property resulting from any ideas, methods, instructions or products referred to in the content. |
© 2024 by the authors. Licensee MDPI, Basel, Switzerland. This article is an open access article distributed under the terms and conditions of the Creative Commons Attribution (CC BY) license (https://creativecommons.org/licenses/by/4.0/).
Share and Cite
Zhao, L.; Li, Z.; Jiang, S.; Xia, C.; Deng, K.; Liu, B.; Wang, Z.; Liu, Q.; He, M.; Zou, M.; et al. The Telomere-to-Telomere Genome of Jaboticaba Reveals the Genetic Basis of Fruit Color and Citric Acid Content. Int. J. Mol. Sci. 2024, 25, 11951. https://doi.org/10.3390/ijms252211951
Zhao L, Li Z, Jiang S, Xia C, Deng K, Liu B, Wang Z, Liu Q, He M, Zou M, et al. The Telomere-to-Telomere Genome of Jaboticaba Reveals the Genetic Basis of Fruit Color and Citric Acid Content. International Journal of Molecular Sciences. 2024; 25(22):11951. https://doi.org/10.3390/ijms252211951
Chicago/Turabian StyleZhao, Long, Zixuan Li, Sirong Jiang, Chengcai Xia, Ke Deng, Biao Liu, Zihao Wang, Qi Liu, Miaohua He, Meiling Zou, and et al. 2024. "The Telomere-to-Telomere Genome of Jaboticaba Reveals the Genetic Basis of Fruit Color and Citric Acid Content" International Journal of Molecular Sciences 25, no. 22: 11951. https://doi.org/10.3390/ijms252211951
APA StyleZhao, L., Li, Z., Jiang, S., Xia, C., Deng, K., Liu, B., Wang, Z., Liu, Q., He, M., Zou, M., & Xia, Z. (2024). The Telomere-to-Telomere Genome of Jaboticaba Reveals the Genetic Basis of Fruit Color and Citric Acid Content. International Journal of Molecular Sciences, 25(22), 11951. https://doi.org/10.3390/ijms252211951

