Genome-Wide Analysis of the Thiamine Biosynthesis Gene Families in Common Bean Reveals Their Crucial Roles Conferring Resistance to Fusarium Wilt
Simple Summary
Abstract
1. Introduction
2. Materials and Methods
2.1. Plant Materials and Fop Inoculation
2.2. Identification of Key Gene Family Members in the Thiamine Biosynthesis Pathway of Phaseolus vulgaris
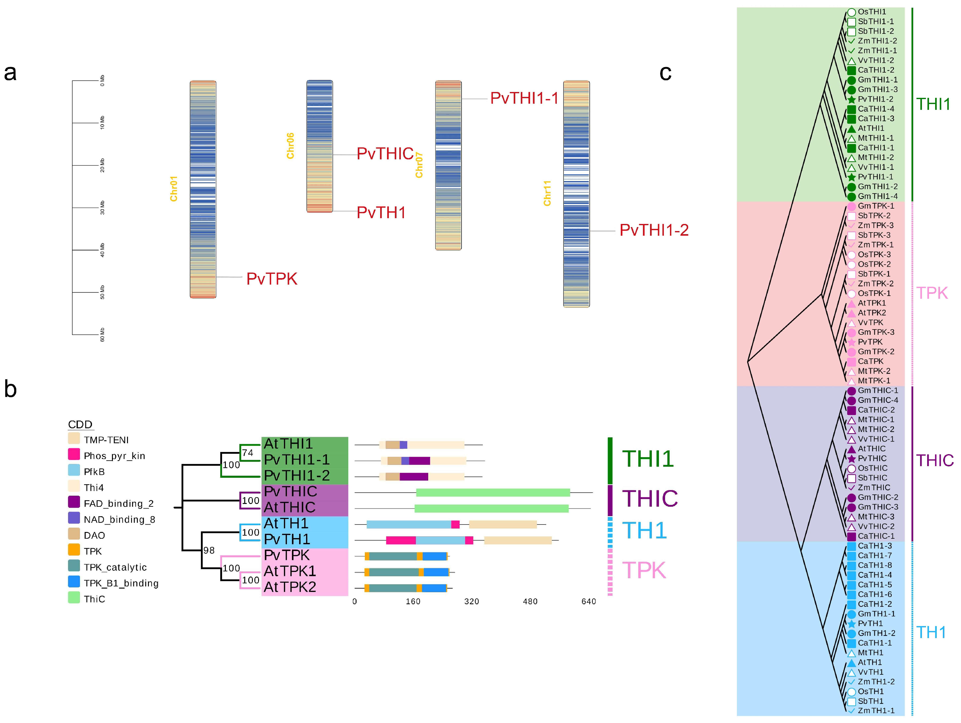
2.3. Chromosome Location Analysis and Gene Structure Analysis
2.4. Phylogenetic Analysis and Collinearity Analysis of Key Genes in the Common Bean Thiamine Biosynthesis Pathway
2.5. Conserved Cis-Elements Analysis in Promoters
2.6. Tissue-Specific Expression Analysis of Thiamine Biosynthesis Genes Based on RNA-Seq Data
2.7. Analysis of Thiamine and Its Phosphate Analogs
2.8. qPCR Analysis
2.9. Construction of the PvTPK Overexpression Vector and A. rhizogenes-Mediated Transformation
2.10. Data Analysis
3. Results
3.1. Identification and Gene Structure Analysis of Key Gene Family Members of Phaseolus vulgaris Thiamine
3.2. Phylogenetic Evolution and Collinearity Analysis of Key Gene Families of Phaseolus vulgaris Thiamine
3.3. Analysis of Cis-Acting Elements of Thiamine Biosynthesis Gene
3.4. Expression Profiling of Thiamine Biosynthesis-Related Genes in Different Tissues
3.5. Differential Analysis of Thiamine Biosynthesis Gene Expression and Endogenous Thiamine Content After Fusarium Wilt Inoculation Between Resistance and Susceptible Genotypes
3.6. Exogenous Thiamine Application and PvTPK Overexpression Enhance Resistance to Fusarium Wilt in the Susceptible Genotype
4. Discussion
5. Conclusions
Supplementary Materials
Author Contributions
Funding
Institutional Review Board Statement
Informed Consent Statement
Data Availability Statement
Conflicts of Interest
References
- Suárez-Martínez, S.E.; Ferriz-Martínez, R.A.; Campos-Vega, R.; Elton-Puente, J.E.; de la Torre Carbot, K.; García-Gasca, T. Bean seeds: Leading nutraceutical source for human health. CyTA-J. Food 2016, 14, 131–137. [Google Scholar] [CrossRef]
- Bi, C.; Lu, N.; Xu, Y.; He, C.; Lu, Z. Characterization and analysis of the mitochondrial genome of common bean (Phaseolus vulgaris) by comparative genomic approaches. Int. J. Mol. Sci. 2020, 21, 3778. [Google Scholar] [CrossRef]
- Deng, D.; Wu, W.; Duan, C.; Sun, S.; Zhu, Z. A novel pathogen Fusarium cuneirostrum causing common bean (Phaseolus vulgaris) root rot in China. J. Integr. Agric. 2024, 23, 166–176. [Google Scholar] [CrossRef]
- Xue, R.; Wu, J.; Zhu, Z.; Wang, L.; Wang, X.; Wang, S.; Blair, M.W. Differentially expressed genes in resistant and susceptible common bean (Phaseolus vulgaris L.) genotypes in response to Fusarium oxysporum f. sp. phaseoli. PLoS ONE 2015, 10, e0127698. [Google Scholar] [CrossRef]
- Leitão, S.T.; Santos, C.; Araújo, S.d.S.; Rubiales, D.; Vaz Patto, M.C. Shared and tailored common bean transcriptomic responses to combined fusarium wilt and water deficit. Hortic. Res. 2021, 8, 149. [Google Scholar] [CrossRef] [PubMed]
- Batista, R.O.; Silva, L.C.; Moura, L.M.; Souza, M.H.; Carneiro, P.C.S.; Filho, J.L.S.C.; de Souza Carneiro, J.E. Inheritance of resistance to fusarium wilt in common bean. Euphytica 2017, 213, 133. [Google Scholar] [CrossRef]
- Kendrick, J.; Snyder, W. Fusarium yellows of beans. Phytopathology 1942, 32, 1010–1014. [Google Scholar]
- Benchimol-Reis, L.L.; Bueno, C.J.; Carbonell, S.A.; Chiorato, A.F. Fusarium wilt–common bean pathosystem: Pathogen variability and genetic control. Crop Sci. 2023, 63, 2609–2622. [Google Scholar] [CrossRef]
- Pastor-Corrales, M.A.; Abawi, G. Reactions of selected bean germ plasms to infection by Fusarium oxysporum f. sp. phaseoli. Crop Prot. 1987, 96, 221–227. [Google Scholar] [CrossRef]
- Buruchara, R.; Camacho, L. Common bean reaction to Fusarium oxysporum f. sp. phaseoli, the cause of severe vascular wilt in Central Africa. J. Phytopathol. 2000, 148, 39–45. [Google Scholar] [CrossRef]
- Buruchara, R.A.; Mukaruziga, C.; Ampofo, K. Bean Disease and Pest Identification and Management; International Center for Tropical Agriculture (CIAT): Palmira, Colombia, 2010. [Google Scholar]
- Manzetti, S.; Zhang, J.; van der Spoel, D. Thiamin function, metabolism, uptake, and transport. Biochemistry 2014, 53, 821–835. [Google Scholar] [CrossRef] [PubMed]
- Li, W.; Mi, X.; Jin, X.; Zhang, D.; Zhu, G.; Shang, X.; Zhang, D.; Guo, W. Thiamine functions as a key activator for modulating plant health and broad-spectrum tolerance in cotton. Plant J. 2022, 111, 374–390. [Google Scholar] [CrossRef] [PubMed]
- Hrubša, M.; Siatka, T.; Nejmanová, I.; Vopršalová, M.; Kujovská Krčmová, L.; Matoušová, K.; Javorská, L.; Macáková, K.; Mercolini, L.; Remião, F. Biological properties of vitamins of the B-complex, part 1: Vitamins B1, B2, B3, and B5. Nutrients 2022, 14, 484. [Google Scholar] [CrossRef]
- Rosado-Souza, L.; Proost, S.; Moulin, M.; Bergmann, S.; Bocobza, S.E.; Aharoni, A.; Fitzpatrick, T.B.; Mutwil, M.; Fernie, A.R.; Obata, T. Appropriate thiamin pyrophosphate levels are required for acclimation to changes in photoperiod. Plant Physiol. 2019, 180, 185–197. [Google Scholar] [CrossRef]
- McHale, N.A.; Hanson, K.R.; Zelitch, I. A nuclear mutation in Nicotiana sylvestris causing a thiamine-reversible defect in synthesis of chloroplast pigments. Plant Physiol. 1988, 88, 930–935. [Google Scholar] [CrossRef]
- Kong, D.; Zhu, Y.; Wu, H.; Cheng, X.; Liang, H.; Ling, H.-Q. AtTHIC, a gene involved in thiamine biosynthesis in Arabidopsis thaliana. Cell Res. 2008, 18, 566–576. [Google Scholar] [CrossRef]
- Machado, C.; Costa de Oliveira, R.; Boiteux, S.; Praekelt, U.; Meacock, P.; Menck, C. Thi1, a thiamine biosynthetic gene in Arabidopsis thaliana, complements bacterial defects in DNA repair. Plant Mol. Biol. 1996, 31, 585–593. [Google Scholar] [CrossRef]
- Hsieh, W.Y.; Liao, J.C.; Wang, H.T.; Hung, T.H.; Tseng, C.C.; Chung, T.Y.; Hsieh, M.H. The Arabidopsis thiamin-deficient mutant pale green1 lacks thiamin monophosphate phosphatase of the vitamin B1 biosynthesis pathway. Plant J. 2017, 91, 145–157. [Google Scholar] [CrossRef]
- Ajjawi, I.; Rodriguez Milla, M.A.; Cushman, J.; Shintani, D.K. Thiamin pyrophosphokinase is required for thiamin cofactor activation in Arabidopsis. Plant Mol. Biol. 2007, 65, 151–162. [Google Scholar] [CrossRef] [PubMed]
- Dong, W.; Stockwell, V.O.; Goyer, A. Enhancement of thiamin content in Arabidopsis thaliana by metabolic engineering. Plant Cell Physiol. 2015, 56, 2285–2296. [Google Scholar] [CrossRef]
- Goyer, A. Thiamine in plants: Aspects of its metabolism and functions. Phytochemistry 2010, 71, 1615–1624. [Google Scholar] [CrossRef]
- Rapala-Kozik, M.; Wolak, N.; Kujda, M.; Banas, A.K. The upregulation of thiamine (vitamin B1) biosynthesis in Arabidopsis thaliana seedlings under salt and osmotic stress conditions is mediated by abscisic acid at the early stages of this stress response. BMC Plant Biol. 2012, 12, 2. [Google Scholar] [CrossRef]
- Boubakri, H.; Gargouri, M.; Mliki, A.; Brini, F.; Chong, J.; Jbara, M. Vitamins for enhancing plant resistance. Planta 2016, 244, 529–543. [Google Scholar] [CrossRef] [PubMed]
- Tunc-Ozdemir, M.; Miller, G.; Song, L.; Kim, J.; Sodek, A.; Koussevitzky, S.; Misra, A.N.; Mittler, R.; Shintani, D. Thiamin confers enhanced tolerance to oxidative stress in Arabidopsis. Plant Physiol. 2009, 151, 421–432. [Google Scholar] [CrossRef]
- Ahn, I.-P.; Kim, S.; Lee, Y.-H.; Suh, S.-C. Vitamin B1-induced priming is dependent on hydrogen peroxide and the NPR1 gene in Arabidopsis. Plant Physiol. 2007, 143, 838–848. [Google Scholar] [CrossRef]
- Ahn, I.-P.; Kim, S.; Lee, Y.-H. Vitamin B1 functions as an activator of plant disease resistance. Plant Physiol. 2005, 138, 1505–1515. [Google Scholar] [CrossRef] [PubMed]
- Rapala-Kozik, M.; Kowalska, E.; Ostrowska, K. Modulation of thiamine metabolism in Zea mays seedlings under conditions of abiotic stress. J. Exp. Bot. 2008, 59, 4133–4143. [Google Scholar] [CrossRef]
- Liu, J.; Zhang, X.; Deng, S.; Wang, H.; Zhao, Y. Thiamine Is Required for Virulence and Survival of Pseudomonas syringae pv. tomato DC3000 on Tomatoes. Front. Microbiol. 2022, 13, 903258. [Google Scholar] [CrossRef]
- Sun, S.; Han, X.; Zhang, Y.; Xie, L.; Li, H.; Fan, Z.; Wang, Q.; Jia, S.; Yang, X.; Yuan, H. Exogenous Thiamine Regulates Multiple Plant Immunity-Associated Pathways to Inhibit MCMV Infection. J. Agric. Food Chem. 2025, 73, 14353–14362. [Google Scholar] [CrossRef] [PubMed]
- Xue, R.; Wu, X.; Wang, Y.; Zhuang, Y.; Chen, J.; Wu, J.; Ge, W.; Wang, L.; Wang, S.; Blair, M.W. Hairy root transgene expression analysis of a secretory peroxidase (PvPOX1) from common bean infected by Fusarium wilt. Plant Sci. 2017, 260, 1–7. [Google Scholar] [CrossRef]
- Xue, R.; Feng, M.; Chen, J.; Ge, W.; Blair, M.W. A methyl esterase 1 (PvMES1) promotes the salicylic acid pathway and enhances Fusarium wilt resistance in common beans. Theor. Appl. Genet. 2021, 134, 2379–2398. [Google Scholar] [CrossRef]
- Liu, Y.; Huang, Y.; Li, Z.; Feng, M.; Ge, W.; Zhong, C.; Xue, R. Genome-wide identification of the TGA genes in common bean (Phaseolus vulgaris) and revealing their functions in response to Fusarium oxysporum f. sp. phaseoli infection. Front. Genet. 2023, 14, 1137634. [Google Scholar] [CrossRef]
- Xue, R.F.; Zhu, Z.D.; Huang, Y.; Wang, X.M.; Wang, L.F.; Wang, S.M. Quantification of Fusarium oxysporum f. sp. phaseoli detected by real-time quantitative PCR in different common beans cultivars. Acta Agron. Sin. 2012, 38, 791–799. [Google Scholar] [CrossRef]
- Komeda, Y.; Tanaka, M.; Nishimune, T. A th-1 mutant of Arabidopsis thaliana is defective for a thiamin-phosphate-synthesizing enzyme: Thiamin phosphate pyrophosphorylase. Plant Physiol. 1988, 88, 248–250. [Google Scholar] [CrossRef] [PubMed]
- Chen, C.; Chen, H.; Zhang, Y.; Thomas, H.R.; Frank, M.H.; He, Y.; Xia, R. TBtools: An integrative toolkit developed for interactive analyses of big biological data. Mol. Plant 2020, 13, 1194–1202. [Google Scholar] [CrossRef] [PubMed]
- Tamura, K.; Stecher, G.; Kumar, S. MEGA11: Molecular evolutionary genetics analysis version 11. Mol. Biol. Evol. 2021, 38, 3022–3027. [Google Scholar] [CrossRef]
- He, Z.; Zhang, H.; Gao, S.; Lercher, M.J.; Chen, W.-H.; Hu, S. Evolview v2: An online visualization and management tool for customized and annotated phylogenetic trees. Nucleic Acids Res. 2016, 44, W236–W241. [Google Scholar] [CrossRef]
- Liu, Y.; Li, Z.; Liang, J.; He, Z.; Hu, Q.; Wang, Y.; Zhang, W.; Pan, T.; Wang, J.; Zhang, H. Identification and characterization of Nonexpressor of Pathogenesis-Related (NPR) genes in peanut and functional analysis of AhNPRs involved in cold stress. Ind. Crops Prod. 2025, 227, 120793. [Google Scholar] [CrossRef]
- Wang, D.; Zhang, Y.; Zhang, Z.; Zhu, J.; Yu, J. KaKs_Calculator 2.0: A toolkit incorporating gamma-series methods and sliding window strategies. Genom. Proteom. Bioinform. 2010, 8, 77–80. [Google Scholar] [CrossRef]
- Livak, K.J.; Schmittgen, T.D. Analysis of relative gene expression data using real-time quantitative PCR and the 2− ΔΔCT method. Methods 2001, 25, 402–408. [Google Scholar] [CrossRef] [PubMed]
- Estrada-Navarrete, G.; Alvarado-Affantranger, X.; Olivares, J.-E.; Guillén, G.; Díaz-Camino, C.; Campos, F.; Quinto, C.; Gresshoff, P.M.; Sanchez, F. Fast, efficient and reproducible genetic transformation of Phaseolus spp. by Agrobacterium rhizogenes. Nat. Protoc. 2007, 2, 1819–1824. [Google Scholar] [CrossRef] [PubMed]
- Strobbe, S.; Verstraete, J.; Stove, C.; Van Der Straeten, D. Metabolic engineering provides insight into the regulation of thiamin biosynthesis in plants. Plant Physiol. 2021, 186, 1832–1847. [Google Scholar] [CrossRef] [PubMed]
- Nagae, M.; Parniske, M.; Kawaguchi, M.; Takeda, N. The thiamine biosynthesis gene THI1 promotes nodule growth and seed maturation. Plant Physiol. 2016, 172, 2033–2043. [Google Scholar] [CrossRef]
- Wang, S.-Y.; Shi, X.-C.; Liu, F.-Q.; Laborda, P. Effects of exogenous methyl jasmonate on quality and preservation of postharvest fruits: A review. Food Chem. 2021, 353, 129482. [Google Scholar] [CrossRef]
- Li, Q.; Wang, B.; Yu, J.; Dou, D. Pathogen-informed breeding for crop disease resistance. J. Integr. Plant Biol. 2021, 63, 305–311. [Google Scholar] [CrossRef]
- Zeng, H.; Bai, Y.; Wei, Y.; Reiter, R.J.; Shi, H. Phytomelatonin as a central molecule in plant disease resistance. J. Exp. Bot. 2022, 73, 5874–5885. [Google Scholar] [CrossRef]
- Jurgenson, C.T.; Begley, T.P.; Ealick, S.E. The structural and biochemical foundations of thiamin biosynthesis. Annu. Rev. Biochem. 2009, 78, 569–603. [Google Scholar] [CrossRef] [PubMed]






| Gene Name | Locus ID | Chromosomal Location | DNA (bp) | Protein (aa) | MWb (Da) | pI | Subcellular Location |
|---|---|---|---|---|---|---|---|
| PvTHIC | Phvul.006G065300 | Chr06:46364127-46368645 | 1950 | 650 | 72,414.16 | 6.1 | chlo: 5, extr: 3, pero: 2 |
| PvTHI1-1 | Phvul.007G052900 | Chr07:17589476-17596290 | 1065 | 355 | 37,832.6 | 5.93 | chlo: 7.5, cyto: 6, chlo_mito |
| PvTHI1-2 | Phvul.011G139100 | Chr11:30895753-30901168 | 1044 | 348 | 36,750.34 | 5.85 | chlo: 14 |
| PvTH1 | Phvul.006G216300 | Chr06:4317738-4319440 | 1671 | 557 | 59,644.67 | 7.55 | chlo: 11.5, chlo_mito: 7.5, mito: 2.5 |
| PvTPK | Phvul.001G206100 | Chr01:35496782-35499428 | 777 | 259 | 28,918.19 | 6.24 | nucl: 5, cyto: 4, chlo: 3.5, chlo_mito: 3 |
Disclaimer/Publisher’s Note: The statements, opinions and data contained in all publications are solely those of the individual author(s) and contributor(s) and not of MDPI and/or the editor(s). MDPI and/or the editor(s) disclaim responsibility for any injury to people or property resulting from any ideas, methods, instructions or products referred to in the content. |
© 2025 by the authors. Licensee MDPI, Basel, Switzerland. This article is an open access article distributed under the terms and conditions of the Creative Commons Attribution (CC BY) license (https://creativecommons.org/licenses/by/4.0/).
Share and Cite
Feng, M.; Liu, Y.; Zhao, Y.; Li, T.; Chen, J.; Huang, Y.; Ge, W.; Zhong, C.; Xue, R. Genome-Wide Analysis of the Thiamine Biosynthesis Gene Families in Common Bean Reveals Their Crucial Roles Conferring Resistance to Fusarium Wilt. Biology 2025, 14, 1366. https://doi.org/10.3390/biology14101366
Feng M, Liu Y, Zhao Y, Li T, Chen J, Huang Y, Ge W, Zhong C, Xue R. Genome-Wide Analysis of the Thiamine Biosynthesis Gene Families in Common Bean Reveals Their Crucial Roles Conferring Resistance to Fusarium Wilt. Biology. 2025; 14(10):1366. https://doi.org/10.3390/biology14101366
Chicago/Turabian StyleFeng, Ming, Yu Liu, Yang Zhao, Tao Li, Jian Chen, Yuning Huang, Weide Ge, Chao Zhong, and Renfeng Xue. 2025. "Genome-Wide Analysis of the Thiamine Biosynthesis Gene Families in Common Bean Reveals Their Crucial Roles Conferring Resistance to Fusarium Wilt" Biology 14, no. 10: 1366. https://doi.org/10.3390/biology14101366
APA StyleFeng, M., Liu, Y., Zhao, Y., Li, T., Chen, J., Huang, Y., Ge, W., Zhong, C., & Xue, R. (2025). Genome-Wide Analysis of the Thiamine Biosynthesis Gene Families in Common Bean Reveals Their Crucial Roles Conferring Resistance to Fusarium Wilt. Biology, 14(10), 1366. https://doi.org/10.3390/biology14101366

