Sign in to use this feature.

Years

Between: -

Subjects

remove_circle_outline
remove_circle_outline
remove_circle_outline
remove_circle_outline
remove_circle_outline
remove_circle_outline

Journals

Article Types

Countries / Regions

Search Results (85)

Search Parameters:
Keywords = theca

Order results
Result details
Results per page
Select all
Export citation of selected articles as:
21 pages, 15611 KB  
Article
Seasonal Change in Glucose Metabolism and Steroidogenesis in the Ovaries of Wild Ground Squirrels (Spermophilus dauricus)
by Zhaomei Dong, Qingjing Gao, Pengyu Chen, Xi Wang, Yuning Liu, Haolin Zhang, Zhengrong Yuan, Yingying Han and Qiang Weng
Animals 2026, 16(3), 521; https://doi.org/10.3390/ani16030521 - 6 Feb 2026
Viewed by 262
Abstract
Precise regulation of ovarian glucose metabolism and steroidogenesis is pivotal for the reproductive success of seasonal breeders. This study investigated seasonal variations in ovarian glucose metabolism and its association with follicular development and steroidogenesis in wild ground squirrels (Spermophilus dauricus). Results [...] Read more.
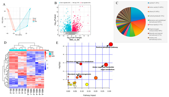
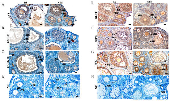
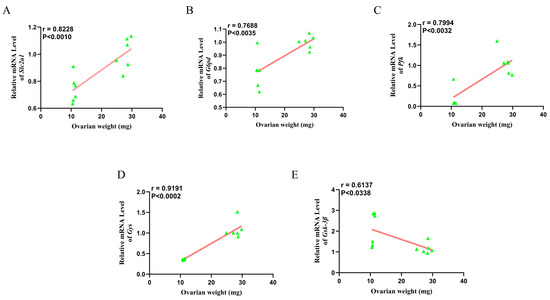
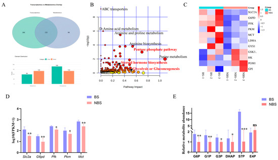
Precise regulation of ovarian glucose metabolism and steroidogenesis is pivotal for the reproductive success of seasonal breeders. This study investigated seasonal variations in ovarian glucose metabolism and its association with follicular development and steroidogenesis in wild ground squirrels (Spermophilus dauricus). Results showed that ovarian weight and volume, and serum levels of luteinizing hormone (LH), follicle-stimulating hormone (FSH), 17β-estradiol, and progesterone were significantly higher in the breeding season (BS) than in the non-breeding season (NBS). Ovarian glycogen content was elevated in the BS, whereas circulating glucose levels decreased remarkably. Histologically, the BS ovaries contained follicles at all developmental stages (primary to Graafian) and corpora lutea, while corpora lutea were absent in the NBS. Integrated transcriptomic and metabolomic analyses revealed upregulated glycogen synthesis, glycolytic pathways, and altered steroidogenic metabolites in the BS. Quantitative real-time PCR (qRT-PCR) confirmed higher expression of glucose transporter 1 (GLUT1), glucose metabolism-related enzymes (G6PD, PFKFB3, PFKM), glycogen synthase (GYS), and steroidogenic factors (StAR, P450scc, P450c17, 3β-HSD, P450arom) in the BS, whereas glycogen synthase kinase-3β (Gsk-3β) was upregulated in the NBS. Immunohistochemistry demonstrated colocalization of steroidogenic and glucose-metabolizing enzymes in granulosa and theca cells, and correlation analyses confirmed positive associations between glucose metabolism, steroidogenesis, and ovarian weight. Collectively, these findings indicate that enhanced ovarian glucose metabolism in the BS is tightly coupled with elevated steroidogenesis, synergistically promoting seasonal follicular development and ovulatory competence in this species. Full article
(This article belongs to the Special Issue Advances in the Reproduction of Wild and Exotic Animals)
Show Figures

Figure 1

19 pages, 6035 KB  
Review
TGF-β Signaling in the Pathophysiology of the Ovary: A Double-Edged Regulator
by Nicole Bertani, Alessandra Alteri, Luciana Cacciottola, Giorgia D’Addato, Gina La Sala, Biliana Lozanoska-Ochser, Micol Massimiani, Edoardo Parrella, Alessio Reggio, Eleonora Russo, Federica Campolo and Francesca Gioia Klinger
Biomolecules 2026, 16(1), 130; https://doi.org/10.3390/biom16010130 - 12 Jan 2026
Viewed by 650
Abstract
The Transforming Growth Factor-β (TGF-β) superfamily comprises highly conserved cytokines that orchestrate key cellular functions, including proliferation, differentiation, and apoptosis. Within the ovary, TGF-β family members serve as pivotal regulators of folliculogenesis, exerting stage-specific actions from embryonic germ cell development to advanced follicular [...] Read more.
The Transforming Growth Factor-β (TGF-β) superfamily comprises highly conserved cytokines that orchestrate key cellular functions, including proliferation, differentiation, and apoptosis. Within the ovary, TGF-β family members serve as pivotal regulators of folliculogenesis, exerting stage-specific actions from embryonic germ cell development to advanced follicular maturation. During fetal development, activins and SMAD-dependent signaling pathways are essential for primordial germ cell proliferation, survival, and the breakdown of germ cell cysts, enabling the establishment of the primordial follicle pool. Throughout folliculogenesis, TGF-β supports follicle activation, promotes the transition from dormant to growing follicles, stimulates granulosa cell proliferation, sustains follicular viability, and modulates steroidogenesis through theca cell regulation. Notably, anti-müllerian hormone, a TGF-β family member, plays a central role in inhibiting premature follicle recruitment and serves as a key biomarker of ovarian reserve. Dysregulation of TGF-β signaling contributes to various ovarian disorders, including polycystic ovary syndrome and premature ovarian insufficiency. A deeper understanding of these complex signaling networks is critical for identifying novel therapeutic targets and advancing clinical interventions in female reproductive pathologies. This review provides an integrated overview of the roles of the TGF-β superfamily in ovarian physiology and its contributions to disease development. Full article
(This article belongs to the Special Issue Molecular Aspects of Female Infertility)
Show Figures

Figure 1

25 pages, 9003 KB  
Article
Steroidogenic Capacity of Ovarian Interstitial Tissue in the Koala (Phascolarctos cinereus): Morphological and Immunohistochemical Evidence
by Jackson Boyd, Stephen D. Johnston and Chiara Palmieri
Biology 2026, 15(1), 47; https://doi.org/10.3390/biology15010047 - 27 Dec 2025
Viewed by 374
Abstract
Ovarian interstitial tissue (IT) is a prominent but poorly characterised component of the koala ovary. This study analysed the morphology and immunohistochemical profile of IT in the koala ovary across different reproductive phases. Ovaries from ten sexually mature females were examined histologically and [...] Read more.
Ovarian interstitial tissue (IT) is a prominent but poorly characterised component of the koala ovary. This study analysed the morphology and immunohistochemical profile of IT in the koala ovary across different reproductive phases. Ovaries from ten sexually mature females were examined histologically and immunolabelled for aromatase, HSD3B2, HSD17B1, the follicle stimulating hormone receptor (FSHR), and the luteinizing hormone receptor (LHR). IT occurred as multifocal cortical aggregates composed of two distinct cell types. Large interstitial cells were polygonal with highly vacuolated and weakly eosinophilic cytoplasm and were morphologically consistent with a steroidogenic phenotype. Small interstitial cells were densely eosinophilic, non-vacuolated, and morphologically uniform across reproductive phases. Immunohistochemical analysis revealed that small interstitial cells exhibited the broadest expression of steroidogenic markers in the ovary, with coexpression of HSD3B2, HSD17B1, aromatase, FSHR, and LHR. In contrast, large interstitial cells exhibited comparatively limited enzyme and receptor expression. Staining intensity across all markers was strongest during the interoestrous phase, moderate in the proliferative phase, reduced in the luteal phase, and minimal or absent when the koalas were lactating, suggesting potential cyclical variation in IT function. Granulosa, theca and germinal epithelial cells showed variable expression of steroidogenic enzymes and gonadotropin receptors, indicating that ovarian steroidogenesis in the koala may be more heterogeneous than predicted by the classical two-cell, two-gonadotropin model. Together, these findings provide preliminary evidence for the steroidogenic capacity of ovarian IT in the koala, indicating that its activity varies across reproductive phases, and appear to suggest a unique cellular organisation compared to other mammals. As these results are based on morphology and immunohistochemistry alone, further functional studies are required to confirm the steroidogenic output and clarify the physiological significance of IT in this species. Full article
(This article belongs to the Special Issue Feature Papers on Developmental and Reproductive Biology)
Show Figures

Figure 1

20 pages, 11006 KB  
Article
Placental-Derived Mesenchymal Stem Cells Triggers Lipid Metabolism in a Rat Model Thioacetamide-Induced Ovarian Disease via Increased CPT1A Expression for Mitochondrial Dynamics
by Hyeri Park, Jun Hyeong You, Jin Seok, Dae Hyun Lee, Hankyu Lee and Gi Jin Kim
Cells 2025, 14(24), 1932; https://doi.org/10.3390/cells14241932 - 5 Dec 2025
Viewed by 790
Abstract
Lipid accumulation disrupts mitochondrial dynamics, leading to dysfunctional energy metabolism and increased oxidative stress. However, the relationship between mitochondrial dynamics and ovarian function in therapeutic contexts is still not fully elucidated. Therefore, the objective of this study was to demonstrate whether increased carnitine [...] Read more.
Lipid accumulation disrupts mitochondrial dynamics, leading to dysfunctional energy metabolism and increased oxidative stress. However, the relationship between mitochondrial dynamics and ovarian function in therapeutic contexts is still not fully elucidated. Therefore, the objective of this study was to demonstrate whether increased carnitine palmitoyltransferase 1A (CPT1A) expression induced by placenta-derived mesenchymal stem cells (PD-MSCs) improves ovarian function in ovaries of a lipid toxicity-induced rat model by regulating lipid metabolism and mitochondrial dynamics. A rat model of injury was induced through intraperitoneal administration of thioacetamide (TAA) for 12 weeks. During the 8th week of induction, PD-MSCs (2 × 106 cells) were transplanted via the tail vein. Initially, we examined the engraftment of PD-MSCs. The inflammatory response (e.g., IL-6, TNFα) and apoptosis (e.g., LDH levels, TUNEL assay) were significantly increased in the non-transplanted (NTx) group compared to the normal group; however, they were significantly decreased in the transplanted (Tx) group compared to the NTx group (* p < 0.05). Additionally, oxidative stress was attenuated through the regulation of mitochondrial dynamics, including the expression of DRP1, ATP5B, and PGC1α, in the Tx group compared to the NTx group (* p < 0.05). In the NTx group, abnormally accumulated lipid droplets were observed due to dysfunctional mitochondria, whereas in the Tx group, the accumulation of lipid droplets and the expression of CPT1A were significantly comparable to those in the normal group (* p < 0.05). The levels of the steroidogenesis markers (e.g., CYP11A1 and HSD3β1) were decreased in the NTx group compared to the normal group and increased in the Tx group compared to the NTx group (* p < 0.05). The levels of sex hormone and follicular development were protected in the Tx group compared to the NTx group. Furthermore, cocultivation of PD-MSCs with etomoxir (CPT1A inhibitor)-treated primary theca cells increased the expression of steroidogenesis. In conclusion, PD-MSCs improve ovarian function in TAA-induced injury by reducing lipid accumulation and oxidative stress through the regulation of lipid metabolism and mitochondrial dynamics. The upregulation of CPT1A and related mitochondrial proteins contributes to enhanced steroidogenesis and restoration of ovarian homeostasis. These findings offer new insights into the application of stem cell therapies for reproductive medicine. Full article
(This article belongs to the Special Issue Study on Human Mesenchymal Stem Cells—2nd Edition)
Show Figures

Graphical abstract

15 pages, 2768 KB  
Article
Expression and Regulation of FGF9 Gene in Chicken Ovarian Follicles and Its Genetic Effect on Laying Traits in Hens
by Yue Wang, Xinmei Shu, Yuanyuan Guo, Qingqing Wei and Yunliang Jiang
Genes 2025, 16(12), 1452; https://doi.org/10.3390/genes16121452 - 4 Dec 2025
Viewed by 437
Abstract
Objectives: Fibroblast growth factor 9 (FGF9), a crucial member of the FGF family, functions as an intercellular signaling molecule involved in angiogenesis, embryogenesis, and tissue repair. Our previous study demonstrated that FGF9 expression in chicken hierarchical granulosa cells (Post-GCs) is regulated by LSD1 [...] Read more.
Objectives: Fibroblast growth factor 9 (FGF9), a crucial member of the FGF family, functions as an intercellular signaling molecule involved in angiogenesis, embryogenesis, and tissue repair. Our previous study demonstrated that FGF9 expression in chicken hierarchical granulosa cells (Post-GCs) is regulated by LSD1 Ser54 phosphorylation and that FGF9 promotes cell proliferation. This study aims to analyze the expression and regulation of the FGF9 gene in chicken ovarian follicles and its genetic effect on laying traits in hens. Methods: Chicken FGF9 mRNA expression patterns were examined by real-time quantitative PCR (RT-qPCR). Detection of single nucleotide polymorphisms (SNPs) was performed using PCR amplification and Sanger sequencing. Transcription activity was compared using dual-luciferase reporter assay. Results: Following follicle selection, chicken FGF9 expression significantly decreased in granulosa cells (p < 0.05) while it increased in theca cells (p < 0.05). Hormonal treatments revealed differential regulation; estradiol and FSH downregulated FGF9 in both pre-hierarchical and hierarchical granulosa cells (p < 0.05), whereas progesterone exhibited opposing effects, suppressing expression in pre-hierarchical granulosa cells (Pre-GCs) but stimulating its expression in Post-GCs (p < 0.05). In theca cells, estradiol consistently inhibited FGF9 expression (p < 0.05), while FSH only affected FGF9 expression in pre-hierarchical follicles. Six SNPs in the promoter region (g.−1965G>A, g.−2177G>A, g.−2289G>A, g.−3669A>G, g.−3770A>G, g.−3906G>A) were identified, five of which (g.−1965G>A, g.−2177G>A, g.−2289G>A, g.−3669A>G, g.−3906G>A) showed significant associations with egg production traits. Notably, alleles A (g.−2289), G (g.−3669), and A (g.−3906) enhanced the transcription activity of chicken FGF9 in Pre-GCs. Conclusions: These findings provide novel insights into the expression pattern and regulatory mechanisms of chicken FGF9 during follicular development and identify some genetic markers for egg-laying traits in chickens. Full article
(This article belongs to the Section Animal Genetics and Genomics)
Show Figures

Figure 1

15 pages, 2792 KB  
Case Report
A Novel Variant of the ACTRT1 Gene Is Potentially Associated with Oligoasthenoteratozoospermia, Acrosome Detachment, and Fertilization Failure
by Olga Solovova, Sabina Khayat, Sergey Bogolyubov, Elizaveta Bragina, Tatiana Cherevatova and Vyacheslav Chernykh
Genes 2025, 16(12), 1422; https://doi.org/10.3390/genes16121422 - 28 Nov 2025
Viewed by 635
Abstract
Background: Male infertility is a common reproductive disorder, affecting about 7% of men in the general population. Despite its prevalence, the cause of infertility is often unknown. This case report presents the results of a comprehensive evaluation of a patient with severe oligoasthenoteratozoospermia [...] Read more.
Background: Male infertility is a common reproductive disorder, affecting about 7% of men in the general population. Despite its prevalence, the cause of infertility is often unknown. This case report presents the results of a comprehensive evaluation of a patient with severe oligoasthenoteratozoospermia and primary infertility. Methods: The patient underwent clinical, andrological, and genetic examinations, including semen analysis, transmission electron microscopy, cytogenetic examination, molecular analysis of the AZF locus and the CFTR gene, whole-exome sequencing, and Sanger sequencing. Results: Semen analysis revealed severe oligoasthenoteratozoospermia. Transmission electron microscopy showed acrosome detachment from the nucleus in 49% of the spermatozoa. A high percentage (54%) of spermatozoa with insufficiently condensed (“immature”) chromatin was also observed. No chromosomal abnormalities, Y chromosome microdeletions, or pathogenic CFTR gene variants were identified. Whole-exome sequencing revealed a novel c.821G>C variant (chrX:127185365G>C; NM_138289.4) in the ACTRT1 gene (Xq25). This variant was hemizygous in the patient and heterozygous in his mother, as determined by Sanger sequencing. According to the ACMG guidelines (PM2, PP3), this missense variant in the ACTRT1 gene was classified as a variant of uncertain clinical significance (VUS). Amino acid conservation and 3D protein modeling predict that the identified variant has a deleterious effect on the protein. Conclusions: This study suggests a potential link between a novel ACTRT1 variant and a specific teratozoospermia phenotype. Further functional studies are needed to confirm this association and determine the role of the gene in X-linked male infertility. Full article
(This article belongs to the Special Issue The Genetics of Male Infertility and Clinical Implications)
Show Figures

Figure 1

12 pages, 1096 KB  
Article
Multimodal Integration of Genomic Data Reveals Regulatory Mechanisms at the Polycystic Ovary Syndrome (PCOS)-Associated 12q13.2 Locus
by R. Alan Harris, Jan M. McAllister and Jerome F. Strauss
Int. J. Mol. Sci. 2025, 26(22), 11184; https://doi.org/10.3390/ijms262211184 - 19 Nov 2025
Viewed by 916
Abstract
Polycystic ovary syndrome (PCOS) is a complex endocrine disorder affecting reproductive-aged women. Previous studies have identified genomic associations at chromosome 12q13.2, but the functional mechanisms underlying these associations remain unclear. We integrated three complementary datasets: (1) WES-identified single nucleotide variants (SNVs) from PCOS [...] Read more.
Polycystic ovary syndrome (PCOS) is a complex endocrine disorder affecting reproductive-aged women. Previous studies have identified genomic associations at chromosome 12q13.2, but the functional mechanisms underlying these associations remain unclear. We integrated three complementary datasets: (1) WES-identified single nucleotide variants (SNVs) from PCOS and normal theca cells with association testing for forskolin-stimulated androgen production, (2) STARR-seq enhancer activity data with eQTL colocalization analysis, and (3) scRNA-seq expression data comparing forskolin-stimulated PCOS and normal theca cells. We previously identified haplotypes involving 10 SNVs at 12q13.2 containing RPS26/RAB5B/SUOX that are significantly associated with forskolin-stimulated androgen production. The identified haplotypes were further shown to associate with PCOS in a whole genome sequencing (WGS) cohort. Other studies have recently found the enhancer variant rs1081975 demonstrated perfect colocalization (PP = 1.0) with RPS26/RAB5B/SUOX eQTLs. Our scRNA-seq analysis revealed differential expression patterns for key genes. RAB5B showed a forskolin response upregulation in normal cells but an impaired response in PCOS. SUOX exhibited opposite forskolin responses between normal and PCOS cells. PA2G4, an androgen corepressor in the locus, was upregulated in normal untreated cells. ERBB3, an epidermal growth factor receptor in the locus, was downregulated in normal forskolin treated cells. The integration of multimodal genomic data provides functional validation of PCOS-associated variants at 12q13.2, revealing coordinated dysregulation of vesicular trafficking (RAB5B), androgen receptor regulation (PA2G4), and metabolic processes (SUOX) in PCOS theca cells. Full article
(This article belongs to the Section Molecular Genetics and Genomics)
Show Figures

Figure 1

16 pages, 11906 KB  
Article
RXR Expression Profiles in Yak Reproductive Tissues During Follicular, Luteal, and Pregnancy Phases
by Xiaokun Zhang, Wenbin Ma, Xin Ma, Jianying Chang, Juan Yang, Meng Wang, Libin Wang, Qian Zhang and Yangyang Pan
Animals 2025, 15(19), 2814; https://doi.org/10.3390/ani15192814 - 26 Sep 2025
Viewed by 678
Abstract
The yak is a large ruminant that lives in the high-altitude and hypoxic environment of the Qinghai–Tibet Plateau in China and typically exhibits limited reproductive capacity, posing a significant challenge to the advancement of animal husbandry in the region. Retinoid X receptors (RXRs), [...] Read more.
The yak is a large ruminant that lives in the high-altitude and hypoxic environment of the Qinghai–Tibet Plateau in China and typically exhibits limited reproductive capacity, posing a significant challenge to the advancement of animal husbandry in the region. Retinoid X receptors (RXRs), as an important member of the NR superfamily, play a key role in the regulation of reproductive hormone synthesis, follicular development, and embryo implantation. However, there is still a lack of systematic research on the expression characteristics and potential functions of RXRs in the yak’s reproductive system. This study characterized RXR expression in ovarian, uterine, and oviductal tissues from three yaks per reproductive phase (follicular, luteal, and pregnancy). Using Quantitative Real-Time PCR Experiments (RT-qPCR), Western blot (WB), immunohistochemistry (IHC), and immunofluorescence (IF), we analyzed RXR mRNA and protein expression and localization. RXR expression varied significantly (p ≤ 0.05), peaking in ovaries during the follicular phase, oviducts during the luteal phase, and uteri during pregnancy. RXRs were localized in ovarian granulosa and theca cells, oviductal epithelium, and uterine endometrial glands, with dynamic nuclear–cytoplasmic shifts. These findings suggest RXRs regulate key reproductive processes in yaks, offering insights on improving fertility in high-altitude environments. Full article
(This article belongs to the Section Cattle)
Show Figures

Figure 1

36 pages, 10254 KB  
Article
Diversity and Morphology of Planktonic Species of the Order Dinophysales (Dinoflagellata) from the Tropical Mexican Pacific and the Gulf of Mexico
by Karina Esqueda-Lara, David U. Hernández-Becerril and Juan Pablo González-Gómez
Phycology 2025, 5(3), 48; https://doi.org/10.3390/phycology5030048 - 18 Sep 2025
Viewed by 1126
Abstract
There has been an increasing interest in studying species of the thecate dinophysoid dinoflagellates, especially the genera Dinophysis and Phalacroma, all around the world. Abundant net phytoplankton material collected from coasts of the western coast of Baja California, the central Mexican Pacific [...] Read more.
There has been an increasing interest in studying species of the thecate dinophysoid dinoflagellates, especially the genera Dinophysis and Phalacroma, all around the world. Abundant net phytoplankton material collected from coasts of the western coast of Baja California, the central Mexican Pacific (including the Gulf of California), and the Gulf of Mexico was analyzed, and the diversity and morphology of planktonic species of dinophysoids were studied in certain detail by LM and SEM. Particular morphological characteristics, which can be critical, such as the structure of the cingulum and cingular lists, union of sulcal lists, and theca ornamentation, were observed using SEM. Seventy-five (75) taxa (73 species and two varieties) were found and identified, which belong to the following 10 genera: Amphisolenia, Citharistes, Dinofurcula, Dinophysis, Histioneis, Metaphalacroma, Ornithocercus, Oxyphysis, Phalacroma, and Pseudophalacroma. We also included the following four new records: three for the Mexican Pacific (Amphisolenia brevicauda, A. deltiana, and Phalacroma stenopterygium) and one for the Gulf of Mexico (Phalacroma ornamentatum). Descriptions, illustrations, measurements, and distribution data are provided for each species. Taxonomical remarks concerning synonymies of species of the genus Phalacroma were added. Phalacroma whittingiae (Balech) Esqueda-Lara et Hernández-Becerril nov. comb. is a new taxonomic proposal. Full article
Show Figures

Figure 1

15 pages, 1345 KB  
Review
Choline-Mediated Regulation of Follicular Growth: Interplay Between Steroid Synthesis, Epigenetics, and Oocyte Development
by Wenfeng Liu, Xucheng Zheng, Haiming Yang and Zhiyue Wang
Biology 2025, 14(9), 1220; https://doi.org/10.3390/biology14091220 - 8 Sep 2025
Cited by 1 | Viewed by 1256
Abstract
This review article focuses on the role of choline in ovarian follicular development, regulated by nutrient–epigenetic interactions. Choline, a key feed additive, participates in DNA methylation and steroid hormone synthesis via its methyl donor function. However, its role in follicular hierarchy and maturation [...] Read more.
This review article focuses on the role of choline in ovarian follicular development, regulated by nutrient–epigenetic interactions. Choline, a key feed additive, participates in DNA methylation and steroid hormone synthesis via its methyl donor function. However, its role in follicular hierarchy and maturation is unclear. Research lacks an understanding of species-specific choline metabolism, follicular fluid methylation dynamics, and toxicity thresholds. This study combines animal nutrition, epigenetics, and reproductive endocrinology. Using in vitro follicle culture models, metabolomics analysis, and cytochrome P450 family 19 subfamily A member 1 (CYP19a1) methylation site screening, it reveals that choline regulates follicle hierarchy through the betaine-S-adenosylmethionine (SAM) pathway. Proper dietary choline reduces homocysteine (HCY) and boosts CYP19a1 demethylation, enhancing theca cell estradiol (E2) production and accelerating follicle maturation. In contrast, inadequate or excessive choline causes mesoderm-specific transcript (MEST) gene methylation abnormalities or trimethylamine N-oxide (TMAO)-mediated β-oxidation inhibition, increasing follicle atresia. A phenomenon of steroidogenic factor 1 (SF-1) methylation has been observed in poultry, showing that choline affects offspring egg-laying persistence by altering the adrenal–ovarian axis DNA methylation imprint. Future research should establish a precise choline supply system based on the HCY/TMAO ratio in follicular fluid and the CYP19a1 methylation map to improve animal reproduction. Full article
Show Figures

Figure 1

13 pages, 1533 KB  
Article
Co-Expression of TWIK-Related Acid-Sensitive K+ Channel 1 (TASK-1/KCNK3) and Platelet-Derived Growth Factor Receptor Alpha (PDGFRα/Pdgfra) in Adult Mouse Ovary
by Byeonggyu Ahn, Eun-Jin Kim, Jin-Mok Kim, Sohi Kang, Sumi Hwang, Chang-Woon Kim, In Ae Cho, Jeong Kyu Shin, Eun-A Ko, Dong-Kun Lee and Dawon Kang
Biomedicines 2025, 13(8), 1941; https://doi.org/10.3390/biomedicines13081941 - 8 Aug 2025
Viewed by 1017
Abstract
Background/Objectives: Platelet-derived growth factor receptor alpha (PDGFRα) is a receptor involved in cell growth and differentiation, with unclear roles in ovarian tissues and potential interactions with KCNK3 (potassium two-pore domain channel subfamily K member 3), a member of the two-pore domain K [...] Read more.
Background/Objectives: Platelet-derived growth factor receptor alpha (PDGFRα) is a receptor involved in cell growth and differentiation, with unclear roles in ovarian tissues and potential interactions with KCNK3 (potassium two-pore domain channel subfamily K member 3), a member of the two-pore domain K+ channel involved in cellular homeostasis. This study aims to map PDGFRα expression across mouse tissues and to explore its co-expression with KCNK3 in the ovary. Methods: We visualized PDGFRα expression using RNA-seq data from the genotype-tissue expression (GTEx) BodyMAP across 54 human tissues and Cap Analysis of Gene Expression (CAGE) data for various mouse tissues. In PDGFRαEGFP mice expressing EGFP in PDGFRα+ cells, histological and fluorescence imaging were used to assess ovarian expression. Immunohistochemistry determined the co-localization of PDGFRα and KCNK3, and qPCR quantified their mRNA levels in the ovary, oviduct, and uterus. Results: PDGFRα showed high expression in human and mouse female reproductive tissues, particularly the ovary. In the PDGFRαEGFP mouse model, PDGFRα was primarily found in the thecal layer and stromal cells, not in granulosa cells or oocytes. Immunohistochemistry indicated that 90.2 ± 8.7% of PDGFRα+ cells expressed KCNK3 in the ovarian stroma. qPCR revealed lower PDGFRα and KCNK3 expression in the ovary compared to the oviduct and uterus. Conclusions: This study shows that PDGFRα is predominantly expressed in ovarian stromal and theca cells and is highly co-localized with KCNK3, suggesting a potential role for PDGFRα+ cells in ionic regulation and their possible involvement in follicular development and ovarian physiology. Full article
(This article belongs to the Special Issue Ovarian Physiology and Reproduction)
Show Figures

Graphical abstract

28 pages, 20246 KB  
Article
The Transcriptomic Signature of Donkey Ovarian Tissue Revealed by Cross-Species Comparative Analysis at Single-Cell Resolution
by Yu Tian, Yilin Niu, Xinhao Zhang, Tao Wang, Zhe Tian, Xiaoyuan Zhang, Jiachen Guo, Wei Ge, Shuqin Liu, Yujiang Sun, Jianjun Li, Wei Shen, Junjie Wang and Teng Zhang
Animals 2025, 15(12), 1761; https://doi.org/10.3390/ani15121761 - 14 Jun 2025
Cited by 2 | Viewed by 1464
Abstract
Donkeys (Equus asinus) hold significant agricultural value in China, particularly for their hides and meat, which possess notable medicinal and dietary importance. However, their reproductive efficiency remains suboptimal compared with other livestock. Ovarian function is a key determinant of fertility, yet [...] Read more.
Donkeys (Equus asinus) hold significant agricultural value in China, particularly for their hides and meat, which possess notable medicinal and dietary importance. However, their reproductive efficiency remains suboptimal compared with other livestock. Ovarian function is a key determinant of fertility, yet the molecular mechanisms underlying donkey ovarian biology remain largely unexplored. To address this gap, we performed single-cell RNA sequencing of donkey ovaries, generating a high-resolution transcriptomic atlas comprising 17,423 cells. Cross-species comparative analysis revealed a high degree of evolutionary conservation in core ovarian cell types, including endothelial, epithelial, immune, and smooth muscle cells, among vertebrates. In contrast, granulosa and theca cells exhibited distinct transcriptional profiles across species, reflecting lineage-specific adaptations. Notably, we identified key genes with donkey-specific expression patterns, including NR3C1 in endothelial cells, LIPE in granulosa cells, and DHRS9 in theca interna cells. Furthermore, an in vitro cumulus–oocyte complex model demonstrated the critical role of GATM in mammalian oocyte maturation. Collectively, these findings provide a comprehensive characterization of ovarian cell-type conservation and species-specific adaptations, offering key molecular insights into the mechanisms underlying cross-species differences in reproductive efficiency. Full article
(This article belongs to the Section Equids)
Show Figures

Figure 1

19 pages, 2841 KB  
Article
Food Restriction Induces Changes in Ovarian Folliculogenesis, Cell Proliferation, Apoptosis, and Production of Regulatory Peptides in Rabbits
by Imane Hadjadj, Zuzana Fabova, María-Luz García, Iván Agea, Barbora Loncová, Martin Morovic, Peter Makovicky, María-José Argente and Alexander V. Sirotkin
Animals 2025, 15(9), 1282; https://doi.org/10.3390/ani15091282 - 30 Apr 2025
Viewed by 1387
Abstract
The aim of this study is to examine the influence of food restriction on rabbit ovarian functions. A total of eight females were fed ad libitum (NF), while eight females were subjected to 50% food restriction (RF). One month later, all females were [...] Read more.
The aim of this study is to examine the influence of food restriction on rabbit ovarian functions. A total of eight females were fed ad libitum (NF), while eight females were subjected to 50% food restriction (RF). One month later, all females were euthanized. Weights and lengths of ovaries and uterine horns were measured. Representative parts of the ovaries were subjected to histomorphometry analysis of folliculogenesis. Granulosa cells were isolated and cell viability, proliferation (accumulation of PCNA, cyclin B1, and BrdU-positive cells), apoptosis (accumulation of bax, caspase 3, and DNA fragmentation) were evaluated. Granulosa cells were subjected to proteomic analysis by using the nano HPLC-Chip-MS/MS method. Estradiol and progesterone release by ovarian and granulosa cells was assessed by ELISA. Ovarian and uterine horn weights were lower in RF than NF. The diameter of follicles and oocytes and the thickness of the theca and granulosa cells were higher in RF than NF. RF showed a lower percentage of cells containing bax and caspase 3, occurrence of DNA fragmented cells, and estradiol and progesterone. RF had higher incorporation of BrdU, a higher proportion of cells containing PCNA and cyclin B1, and a lower percentage of viable cells. RF produced more specific proteins than NF, including peptides involved in cell differentiation, proliferation/division, mitotic cell cycle, and GTP-ase activity. In conclusion, food restriction can activate reproduction by (1) selection of the growing primordial follicles, (2) better transformation of secondary to preovulatory follicles, (3) increasing growth of oocytes, (4) increasing proliferation and decreasing apoptosis in granulosa cells, (5) changes in ovarian secretory activity, and (6) changes in the number of peptides. Full article
(This article belongs to the Collection Body Condition and Productivity, Health and Welfare)
Show Figures

Figure 1

19 pages, 2067 KB  
Review
Ovarian Mechanobiology: Understanding the Interplay Between Mechanics and Follicular Development
by Haiyang Wang and Liuqing Yang
Cells 2025, 14(5), 355; https://doi.org/10.3390/cells14050355 - 28 Feb 2025
Cited by 11 | Viewed by 5777
Abstract
The ovary is a dynamic organ where mechanical forces profoundly regulate follicular development, oocyte maturation, and overall reproductive function. These forces, originating from the extracellular matrix (ECM), granulosa and theca cells, and ovarian stroma, influence cellular behavior through mechanotransduction, translating mechanical stimuli into [...] Read more.
The ovary is a dynamic organ where mechanical forces profoundly regulate follicular development, oocyte maturation, and overall reproductive function. These forces, originating from the extracellular matrix (ECM), granulosa and theca cells, and ovarian stroma, influence cellular behavior through mechanotransduction, translating mechanical stimuli into biochemical responses. This review explores the intricate interplay between mechanical cues and ovarian biology, focusing on key mechanosensitive pathways such as Hippo signaling, the PI3K/AKT pathway, and cytoskeletal remodeling, which govern follicular dormancy, activation, and growth. Additionally, it examines how ovarian aging disrupts the mechanical microenvironment, with ECM stiffening and altered mechanotransduction contributing to a decline in ovarian reserve and reproductive potential. Emerging technologies, including 3D culture systems and organ-on-chip platforms, are highlighted for their ability to replicate the ovarian microenvironment and advance drug discovery and therapeutic interventions. By integrating mechanobiological principles, this review aims to enhance our understanding of ovarian function and provide new strategies for preserving fertility and combating infertility. Full article
Show Figures

Figure 1

14 pages, 3674 KB  
Article
Establishment and Characterization of OFT and OFO Cell Lines from Olive Flounder (Paralichthys olivaceus) for Use as Feeder Cells
by Ja Young Jo, Ju-Won Kim, Eun Soo Noh, Yong-Ok Kim, Seung Pyo Gong, Hee Jeong Kong and Jae Hoon Choi
Biology 2025, 14(3), 229; https://doi.org/10.3390/biology14030229 - 24 Feb 2025
Viewed by 1733
Abstract
Olive flounder (Paralichthys olivaceus) is a commercially important fish species in Japan, China, and the Republic of Korea. Despite numerous attempts to improve productivity, there have been no studies of in vitro germline stem cell (GSC) culture in this species. Here, [...] Read more.
Olive flounder (Paralichthys olivaceus) is a commercially important fish species in Japan, China, and the Republic of Korea. Despite numerous attempts to improve productivity, there have been no studies of in vitro germline stem cell (GSC) culture in this species. Here, olive flounder testicular and ovarian cell lines (OFT and OFO, respectively) were established and characterized. RT-PCR demonstrated that OFT and OFO expressed several gonadal somatic cell markers, including wt1 and fgf2, but lacked expression of germ cell markers, such as vasa, nanos2, and scp3. In addition, SNP analysis revealed that OFT originated from XY male P. olivaceus and OFO originated from XX female P. olivaceus. These results suggest that OFT was composed of Sertoli cells and OFO was composed of granulosa cells and theca cells. Finally, coculture of OFT or OFO with enriched male P. olivaceus GSCs isolated from the top 20% and 20–30% Percoll density gradient layers showed that GSCs were attached on both cell lines. In conclusion, we established P. olivaceus testicular and ovarian cell lines, which were expected to use for development of an in vitro GSC culture system. Full article
(This article belongs to the Section Developmental and Reproductive Biology)
Show Figures

Figure 1

Back to TopTop