Seasonal Change in Glucose Metabolism and Steroidogenesis in the Ovaries of Wild Ground Squirrels (Spermophilus dauricus)
Simple Summary
Abstract
1. Introduction
2. Materials and Methods
2.1. Animals and Tissue Preparation
2.2. Glycogen Content Determination
2.3. Histology
2.4. Immunohistochemistry
2.5. Blood Hormone and Biochemical Analyses
2.6. Total RNA Extraction
2.7. Quantitative Real-Time PCR (qPCR)
2.8. Transcriptomic Analysis
2.9. Metabolomic and Multi-Omics Data Analyses
2.10. Western Blotting
2.11. Statistical Analysis
3. Results
3.1. Morphological and Histological Observations
3.2. Seasonal Changes in Serum Levels of LH, FSH, E2, and P4
3.3. Seasonal Changes in Serum Glucose Levels, and Ovarian Glycogen Localization and Content
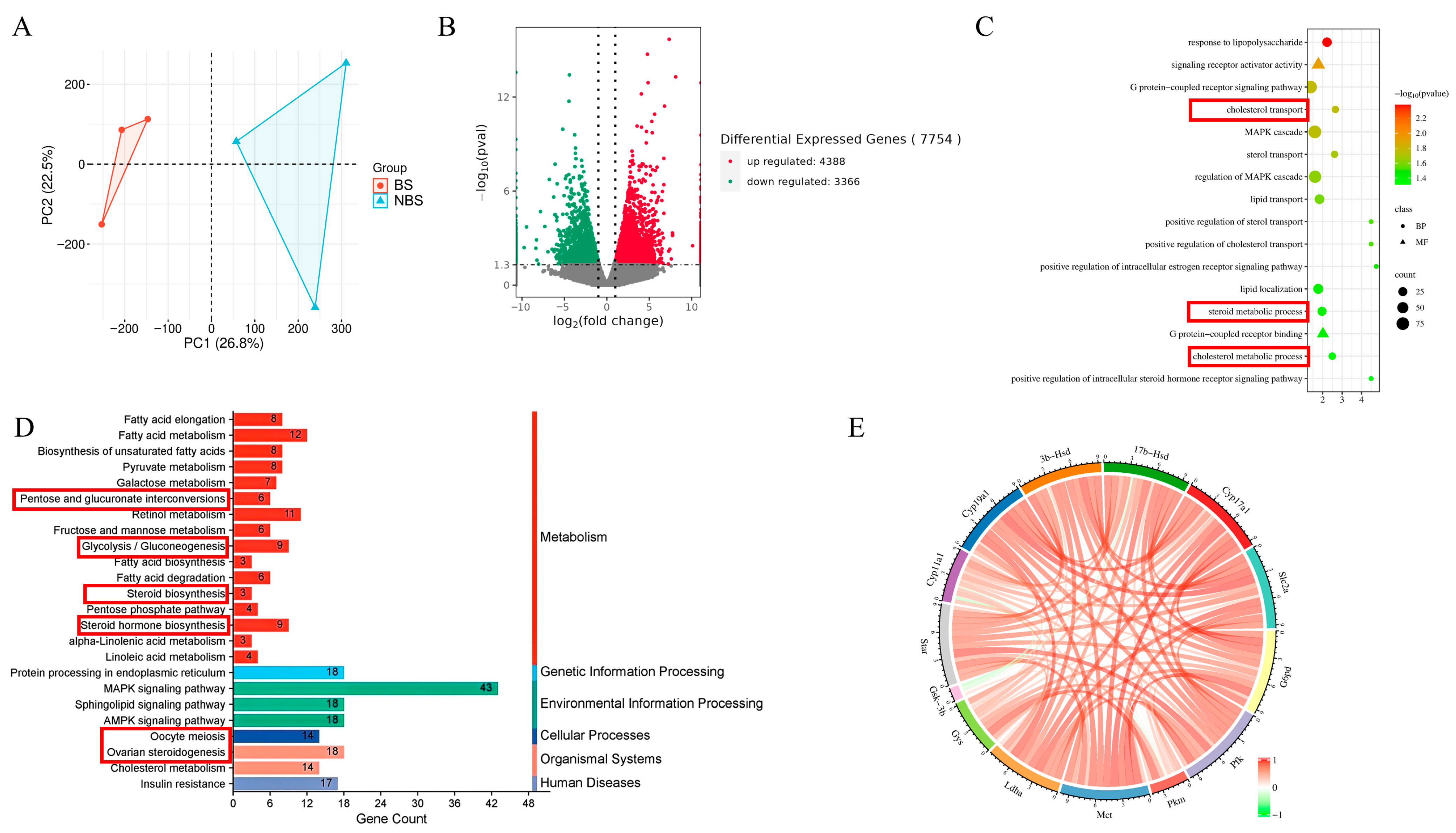
3.4. Seasonal Transcriptomic Changes in Ovarian Development: Focus on Glucose Metabolism
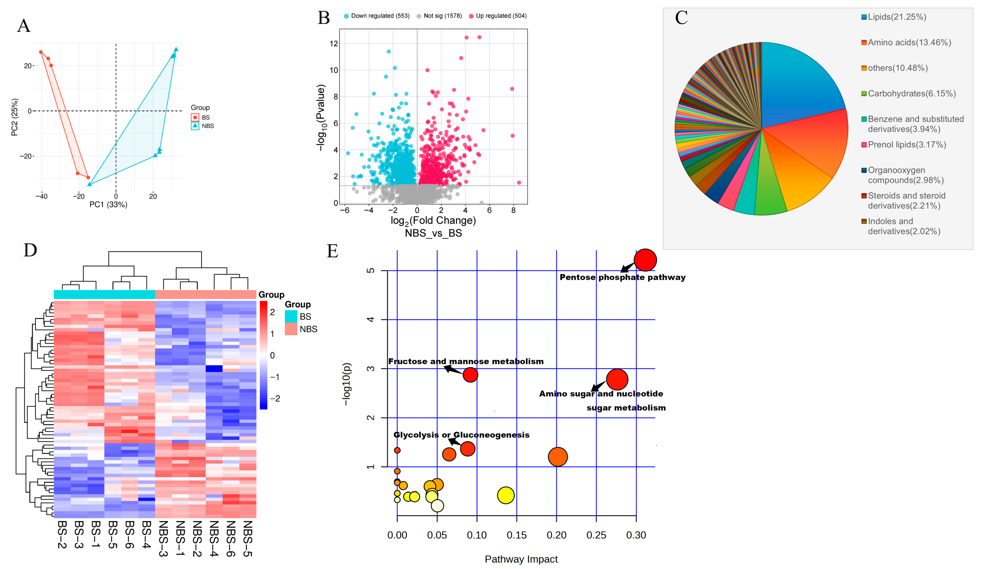
3.5. Seasonal Dynamics of Ovarian Metabolites: Key Roles in Reproductive Mechanisms
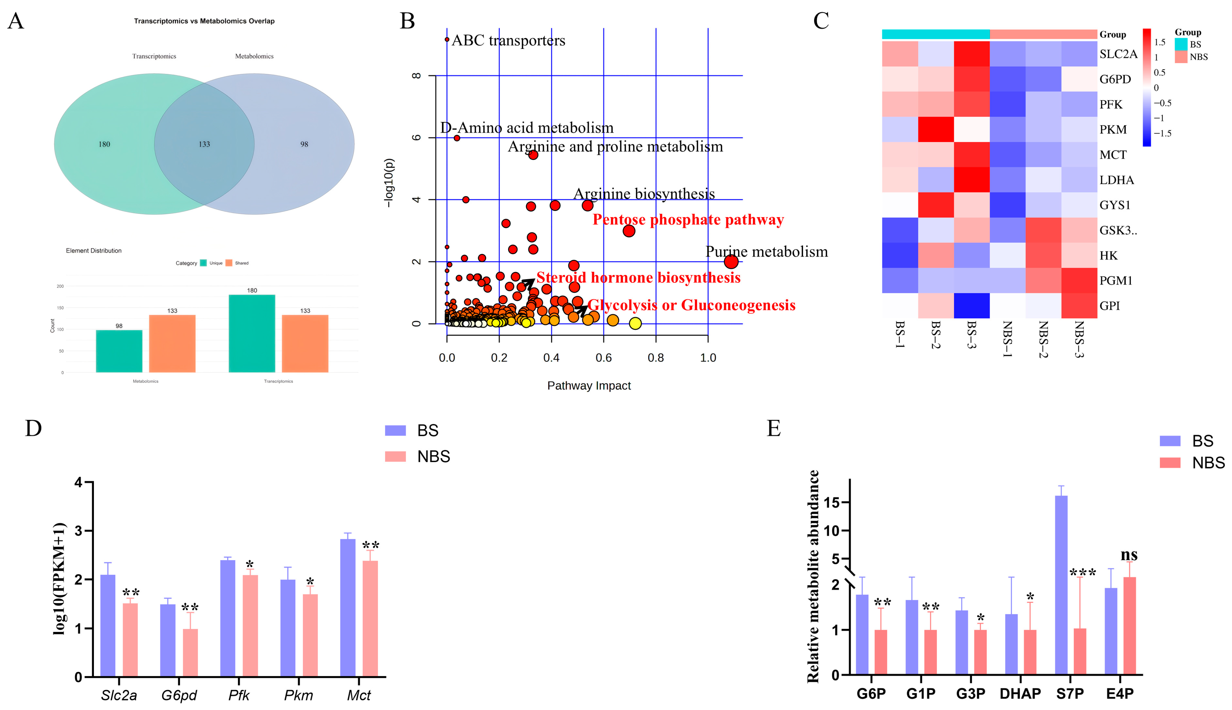
3.6. Integrated Metabolomic and Transcriptomic Analysis of Ovarian Tissues
3.7. Expression of Glucose Metabolism-Related Genes and Proteins
3.8. Expression of Steroidogenic Enzymes
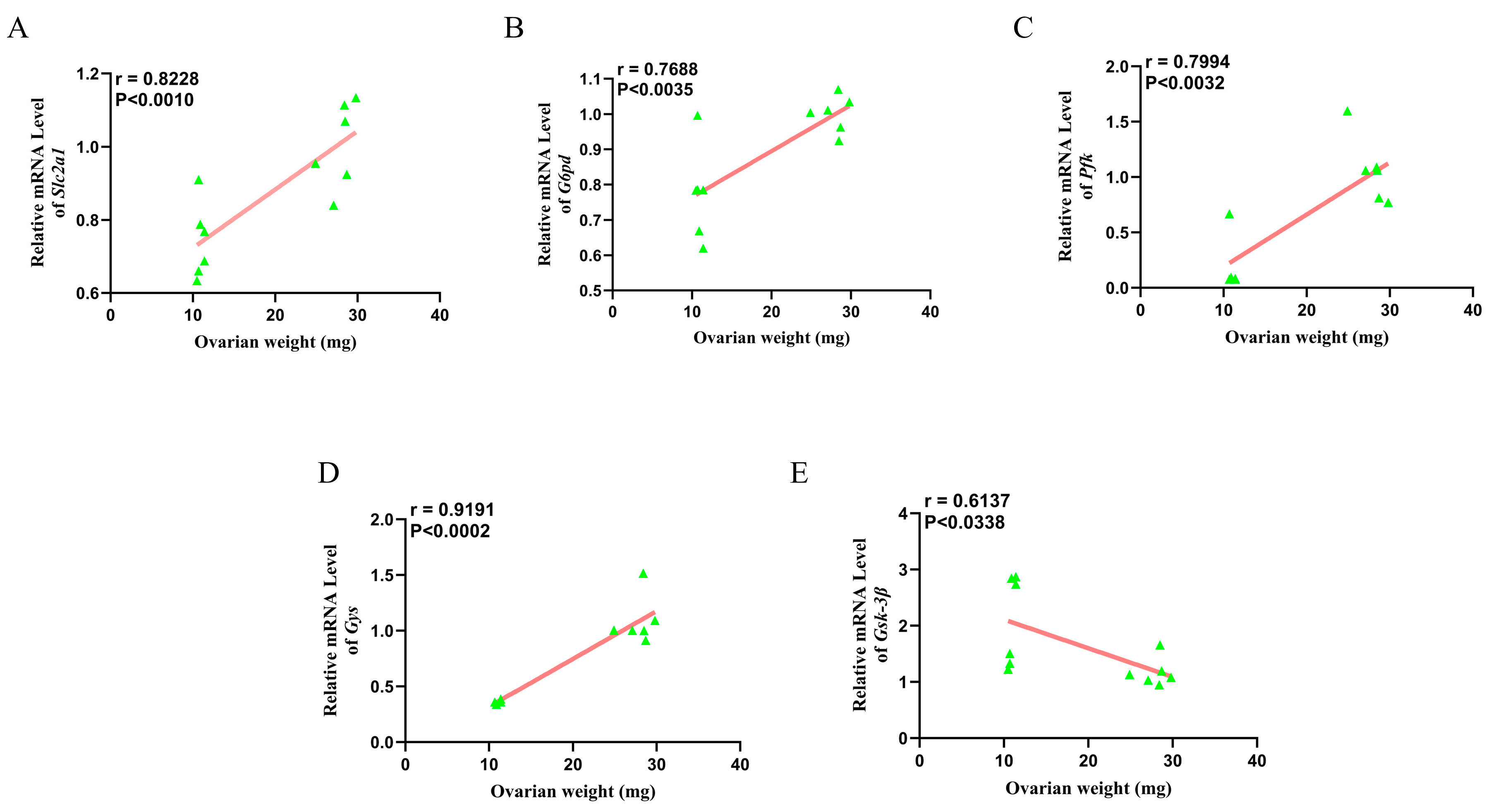
3.9. Correlation Between mRNA Levels of Glucose Metabolism-Related Genes and Ovarian Weight
3.10. Correlation Between mRNA Levels of Steroidogenic Genes and Ovarian Weight
3.11. Immunohistochemical Localizations of Glucose Metabolism-Related Proteins
3.12. Immunohistochemical Localization of StAR and Steroidogenic Enzymes
4. Discussion
5. Conclusions
Author Contributions
Funding
Institutional Review Board Statement
Informed Consent Statement
Data Availability Statement
Acknowledgments
Conflicts of Interest
References
- Zhang, C.-H.; Liu, X.-Y.; Wang, J. Essential Role of Granulosa Cell Glucose and Lipid Metabolism on Oocytes and the Potential Metabolic Imbalance in Polycystic Ovary Syndrome. Int. J. Mol. Sci. 2023, 24, 16247. [Google Scholar] [CrossRef]
- Kang, T.; Zhao, S.; Shi, L.; Li, J. Glucose Metabolism Is Required for Oocyte Maturation of Zebrafish. Biochem. Biophys. Res. Commun. 2021, 559, 191–196. [Google Scholar] [CrossRef] [PubMed]
- Ma, R.; Cui, Y.; Yu, S.-J.; Pan, Y.-Y.; He, J.; Wang, Y.; Wang, J.; Wang, X.; Bai, X.; Zhang, H.; et al. The Glucose Metabolism Reprogramming of Yak Sertoli Cells under Hypoxia Is Regulated by Autophagy. BMC Genom. 2025, 26, 385. [Google Scholar] [CrossRef]
- Wang, Q.; Wang, S.; Zeng, W.; Adetunji, A.O.; Min, L.; Shimada, M.; Zhu, Z. Succinylation Regulates Boar Sperm Linear Motility via Reprogramming Glucose Metabolism. Commun. Biol. 2025, 8, 1319. [Google Scholar] [CrossRef]
- Han, H.-S.; Kang, G.; Kim, J.S.; Choi, B.H.; Koo, S.-H. Regulation of Glucose Metabolism from a Liver-Centric Perspective. Exp. Mol. Med. 2016, 48, e218. [Google Scholar] [CrossRef] [PubMed]
- Akin, N.; Von Mengden, L.; Herta, A.-C.; Billooye, K.; Van Leersum, J.; Cava-Cami, B.; Saucedo-Cuevas, L.; Klamt, F.; Smitz, J.; Anckaert, E. Glucose Metabolism Characterization during Mouse in Vitro Maturation Identifies Alterations in Cumulus Cells. Biol. Reprod. 2021, 104, 902–913. [Google Scholar] [CrossRef]
- Parra-Abarca, J.; Rivera-Ramírez, N.; Villa-Maldonado, L.-F.; García-Hernández, U.; Aguilera, P.; Arias-Montaño, J.-A. Histamine H1 and H3 Receptor Activation Increases the Expression of Glucose Transporter 1 (GLUT-1) in Rat Cerebro-Cortical Astrocytes in Primary Culture. Neurochem. Int. 2019, 131, 104565. [Google Scholar] [CrossRef]
- Sutton-McDowall, M.L.; Gilchrist, R.B.; Thompson, J.G. The Pivotal Role of Glucose Metabolism in Determining Oocyte Developmental Competence. Reproduction 2010, 139, 685–695. [Google Scholar] [CrossRef]
- Warzych, E.; Lipinska, P.; Sell-Kubiak, E. Pentose Phosphate Pathway Inhibition during in Vitro Maturation Substantially Affects the Metabolism of Bovine COCs and Blastocysts. Theriogenology 2024, 230, 72–80. [Google Scholar] [CrossRef]
- Gutnisky, C.; Dalvit, G.C.; Thompson, J.G.; Cetica, P.D. Pentose Phosphate Pathway Activity: Effect on in Vitro Maturation and Oxidative Status of Bovine Oocytes. Reprod. Fertil. Dev. 2014, 26, 931–942. [Google Scholar] [CrossRef] [PubMed]
- Cid, E.; Geremia, R.A.; Guinovart, J.J.; Ferrer, J.C. Glycogen Synthase: Towards a Minimum Catalytic Unit? FEBS Lett. 2002, 528, 5–11. [Google Scholar] [CrossRef] [PubMed]
- Mu, S.; Liu, J.; Guo, W.; Zhang, S.; Xiao, X.; Wang, Z.; Zhang, J. Roux-En-Y Gastric Bypass Improves Hepatic Glucose Metabolism Involving down-Regulation of Protein Tyrosine Phosphatase 1B in Obese Rats. Obes. Facts 2017, 10, 191–206. [Google Scholar] [CrossRef]
- Chahal, N.; Geethadevi, A.; Kaur, S.; Lakra, R.; Nagendra, A.; Shrivastav, T.G.; De Pascali, F.; Reiter, E.; Crépieux, P.; Devi, M.G.; et al. Direct Impact of Gonadotropins on Glucose Uptake and Storage in Preovulatory Granulosa Cells: Implications in the Pathogenesis of Polycystic Ovary Syndrome. Metabolism 2021, 115, 154458. [Google Scholar] [CrossRef] [PubMed]
- Brankin, V.; Mitchell, M.R.; Webb, B.; Hunter, M.G. Paracrine Effects of Oocyte Secreted Factors and Stem Cell Factor on Porcine Granulosa and Theca Cells in Vitro. Reprod. Biol. Endocrinol. 2003, 1, 55. [Google Scholar] [CrossRef] [PubMed]
- Xu, F.; Wolf, S.; Green, O.; Xu, J. Vitamin D in Follicular Development and Oocyte Maturation. Reprodution 2021, 161, R129–R137. [Google Scholar] [CrossRef]
- Damdimopoulou, P.; Chiang, C.; Flaws, J.A. Retinoic Acid Signaling in Ovarian Folliculogenesis and Steroidogenesis. Reprod. Toxicol. 2019, 87, 32–41. [Google Scholar] [CrossRef]
- Gregoraszczuk, E.Ł.; Jerzak, J.; Rak-Mardyła, A.; Falandysz, J. Halowax 1051 Affects Steroidogenesis, 17β-Hydroxysteroid Dehydrogenase (17β-HSD) and Cytochrome P450arom (CYP19) Activity, and Protein Expression in Porcine Ovarian Follicles. Reprod. Toxicol. 2011, 32, 379–384. [Google Scholar] [CrossRef]
- Thomas, M.P.; Potter, B.V.L. The Structural Biology of Oestrogen Metabolism. J. Steroid Biochem. Mol. Biol. 2013, 137, 27–49. [Google Scholar] [CrossRef]
- Wu, G.; Li, C.; Tao, J.; Liu, Z.; Li, X.; Zang, Z.; Fu, C.; Wei, J.; Yang, Y.; Zhu, Q.; et al. FSH Mediates Estradiol Synthesis in Hypoxic Granulosa Cells by Activating Glycolytic Metabolism through the HIF-1α–AMPK–GLUT1 Signaling Pathway. J. Biol. Chem. 2022, 298, 101830. [Google Scholar] [CrossRef]
- Lu, W.; Zhou, Y.; Liu, Y.; Zhang, H.; Yuan, Z.; Han, Y.; Weng, Q. Seasonal Changes of Vitamin D3 and Ovarian Steroidogenesis in the Wild Ground Squirrels (Citellus dauricus Brandt). J. Steroid Biochem. Mol. Biol. 2023, 234, 106385. [Google Scholar] [CrossRef]
- Canick, A.; Knapp, B. Location of Enzymes of Androgen and Estrogen Biosynthesis in the Testis of the Ground Squirrel. Biol. Reprod. 1985, 33, 971–980. [Google Scholar] [CrossRef]
- Wang, Y.; Yao, Y.; Zhang, C.; Guo, Y.; Zhang, H.; Han, Y.; Yuan, Z.; Weng, Q. Seasonal Expressions of COX-1, COX-2 and EP4 in the Uteri of the Wild Daurian Ground Squirrels (Spermophilus dauricus). Prostaglandins Other Lipid Mediat. 2019, 143, 106343. [Google Scholar] [CrossRef] [PubMed]
- Wang, Y.; Wang, Z.; Yu, W.; Sheng, X.; Zhang, H.; Han, Y.; Yuan, Z.; Weng, Q. Seasonal Expressions of Androgen Receptor, Estrogen Receptors and Cytochrome P450 Aromatase in the Uteri of the Wild Daurian Ground Squirrels (Spermophilus dauricus). Eur. J. Histochem. 2018, 62, 2889. [Google Scholar] [CrossRef]
- Bencze, J.; Szarka, M.; Kóti, B.; Seo, W.; Hortobágyi, T.G.; Bencs, V.; Módis, L.V.; Hortobágyi, T. Comparison of Semi-Quantitative Scoring and Artificial Intelligence Aided Digital Image Analysis of Chromogenic Immunohistochemistry. Biomolecules 2021, 12, 19. [Google Scholar] [CrossRef]
- Love, M.I.; Huber, W.; Anders, S. Moderated Estimation of Fold Change and Dispersion for RNA-Seq Data with DESeq2. Genome Biol. 2014, 15, 550. [Google Scholar] [CrossRef]
- Ashburner, M.; Ball, C.A.; Blake, J.A.; Botstein, D.; Butler, H.; Cherry, J.M.; Davis, A.P.; Dolinski, K.; Dwight, S.S.; Eppig, J.T.; et al. Gene Ontology: Tool for the Unification of Biology. Nat. Genet. 2000, 25, 25–29. [Google Scholar] [CrossRef]
- Mao, X.; Cai, T.; Olyarchuk, J.G.; Wei, L. Automated Genome Annotation and Pathway Identification Using the KEGG Orthology (KO) as a Controlled Vocabulary. Bioinformatics 2005, 21, 3787–3793. [Google Scholar] [CrossRef]
- Kanehisa, M.; Furumichi, M.; Sato, Y.; Kawashima, M.; Ishiguro-Watanabe, M. KEGG for Taxonomy-Based Analysis of Pathways and Genomes. Nucleic Acids Res. 2022, 51, D587–D592. [Google Scholar] [CrossRef]
- Pang, Z.; Lu, Y.; Zhou, G.; Hui, F.; Xu, L.; Viau, C.; Spigelman, A.F.; MacDonald, P.E.; Wishart, D.S.; Li, S.; et al. MetaboAnalyst 6.0: Towards a Unified Platform for Metabolomics Data Processing, Analysis and Interpretation. Nucleic Acids Res. 2024, 52, W398–W406. [Google Scholar] [CrossRef] [PubMed]
- Adashi, E.Y. Endocrinology of the Ovary. Hum. Reprod. 1994, 9, 815–827. [Google Scholar] [CrossRef] [PubMed]
- Lu, W.; Gao, Q.; Wei, J.; Xie, W.; Zhang, H.; Yuan, Z.; Han, Y.; Weng, Q. Seasonal Changes in Endoplasmic Reticulum Stress and Ovarian Steroidogenesis in the Muskrats (Ondatra zibethicus). Front. Endocrinol. 2023, 14, 1123699. [Google Scholar] [CrossRef]
- Weng, Q.; Murase, T.; Asano, M.; Tsubota, T. Immunolocalization of Steroidogenic Enzymes P450scc, 3βHSD, and P450c17 in the Ovaries of Wild Raccoon Dogs (Nyctereutes procyonoides). J. Vet. Med. Sci. 2006, 68, 999–1002. [Google Scholar] [CrossRef] [PubMed][Green Version]
- Singh, J.; Nanda, A.S.; Adams, G.P. The Reproductive Pattern and Efficiency of Female Buffaloes. Anim. Reprod. Sci. 2000, 60–61, 593–604. [Google Scholar] [CrossRef] [PubMed]
- Bertoldo, M.; Holyoake, P.K.; Evans, G.; Grupen, C.G. Oocyte Developmental Competence Is Reduced in Sows during the Seasonal Infertility Period. Reprod. Fertil. Dev. 2010, 22, 1222–1229. [Google Scholar] [CrossRef]
- Haoyan, T.; Xiaocan, L.; Peng, H.; Jianghua, L.; Shun, Z. Energy Demand and Its Regulatory Mechanism during Folliculogenesis. Acta Acad. Med. Sin. 2019, 41, 408–414. [Google Scholar]
- Huang, L.; Liang, A.; Li, T.; Lei, X.; Chen, X.; Liao, B.; Tang, J.; Cao, X.; Chen, G.; Chen, F.; et al. Mogroside V Improves Follicular Development and Ovulation in Young-Adult PCOS Rats Induced by Letrozole and High-Fat Diet through Promoting Glycolysis. Front. Endocrinol. 2022, 13, 838204. [Google Scholar] [CrossRef]
- Xu, X.; Wang, R.; Pei, L.; Wang, Q.; Liu, C. Glucose Transport by Follicle-stimulating Hormone Is Mediated through the Akt/FOXO1 Pathway in Ovine Granulosa Cells. Vet. Med. Sci. 2025, 11, e70294. [Google Scholar] [CrossRef]
- Pan, Y.; Zhu, J.; Lv, Q.; Shi, D.; Yang, S.; Xing, Q.; Zhang, R.; Cheng, J.; Deng, Y. Follicle-stimulating Hormone Regulates Glycolysis of Water Buffalo Follicular Granulosa Cells through AMPK/SIRT1 Signalling Pathway. Reprod. Domest. Anim. 2022, 57, 185–195. [Google Scholar] [CrossRef]
- Yun, C.; Yan, S.; Liao, B.; Ding, Y.; Qi, X.; Zhao, M.; Wang, K.; Zhuo, Y.; Nie, Q.; Ye, C.; et al. The Microbial Metabolite Agmatine Acts as an FXR Agonist to Promote Polycystic Ovary Syndrome in Female Mice. Nat. Metab. 2024, 6, 947–962. [Google Scholar] [CrossRef]
- Oktem, O.; Akin, N.; Bildik, G.; Yakin, K.; Alper, E.; Balaban, B.; Urman, B. FSH Stimulation Promotes Progesterone Synthesis and Output from Human Granulosa Cells without Luteinization. Hum. Reprod. 2017, 32, 643–652. [Google Scholar] [CrossRef]
- Alam, H.; Maizels, E.T.; Park, Y.; Ghaey, S.; Feiger, Z.J.; Chandel, N.S.; Hunzicker-Dunn, M. Follicle-Stimulating Hormone Activation of Hypoxia-Inducible Factor-1 by the Phosphatidylinositol 3-Kinase/AKT/Ras Homolog Enriched in Brain (Rheb)/Mammalian Target of Rapamycin (mTOR) Pathway Is Necessary for Induction of Select Protein Markers of Follicular Differentiation. J. Biol. Chem. 2004, 279, 19431–19440. [Google Scholar] [CrossRef]
- Semenza, G.L.; Roth, P.H.; Fang, H.M.; Wang, G.L. Transcriptional Regulation of Genes Encoding Glycolytic Enzymes by Hypoxia-Inducible Factor 1. J. Biol. Chem. 1994, 269, 23757–23763. [Google Scholar] [CrossRef] [PubMed]
- Abedini, A.; Zamberlam, G.; Lapointe, E.; Tourigny, C.; Boyer, A.; Paquet, M.; Hayashi, K.; Honda, H.; Kikuchi, A.; Price, C.; et al. WNT5a Is Required for Normal Ovarian Follicle Development and Antagonizes Gonadotropin Responsiveness in Granulosa Cells by Suppressing Canonical WNT Signaling. FASEB J. 2016, 30, 1534–1547. [Google Scholar] [CrossRef] [PubMed]
- Mury, F.B.; Lugon, M.D.; Da Fonseca, R.N.; Silva, J.R.; Berni, M.; Araujo, H.M.; Fontenele, M.R.; Abreu, L.A.D.; Dansa, M.; Braz, G.; et al. Glycogen Synthase Kinase-3 Is Involved in Glycogen Metabolism Control and Embryogenesis of Rhodnius Prolixus. Parasitology 2016, 143, 1569–1579. [Google Scholar] [CrossRef] [PubMed]
- Uzbekova, S.; Salhab, M.; Perreau, C.; Mermillod, P.; Dupont, J. Glycogen Synthase Kinase 3B in Bovine Oocytes and Granulosa Cells: Possible Involvement in Meiosis during in Vitro Maturation. Reproduction 2009, 138, 235–246. [Google Scholar] [CrossRef]
- Liu, L.; Rajareddy, S.; Reddy, P.; Jagarlamudi, K.; Du, C.; Shen, Y.; Guo, Y.; Boman, K.; Lundin, E.; Ottander, U.; et al. Phosphorylation and Inactivation of Glycogen Synthase Kinase-3 by Soluble Kit Ligand in Mouse Oocytes during Early Follicular Development. J. Mol. Endocrinol. 2007, 38, 137–146. [Google Scholar] [CrossRef]
- Yamane, M.; Yamamoto, Y.; Tsujimoto, T.; Osawa, T. Relationship between Uterine Morphology and Peripheral Concentrations of Sex Steroid Hormone in Wild Japanese Black Bears (Ursus Thibetanus Japonicus). Anim. Reprod. Sci. 2009, 113, 251–262. [Google Scholar] [CrossRef]
- Strauss, A.; Hoffmann, I.E.; Walzl, M.; Millesi, E. Vaginal Oestrus during the Reproductive and Non-Reproductive Period in European Ground Squirrels. Anim. Reprod. Sci. 2009, 112, 362–370. [Google Scholar] [CrossRef]












| Antibody Name | Host Species | Vendor | IHC Dilution | WB Dilution |
|---|---|---|---|---|
| Anti-GYS | Rabbit | Bioss Biotechnology, Beijing, China (bs-2359R) | 1:200 | - |
| Anti-GSK-3β | Mouse | Bioss Biotechnology, Beijing, China (bs-0023M) | 1:200 | - |
| Anti-p-GSK-3β | Mouse | Proteintech, Rosemont, IL, USA (67558-1-Ig) | 1:1000 | - |
| Anti-Glut1 | Mouse | Proteintech, Rosemont, IL, USA (66290-1-Ig) | 1:1000 | - |
| Anti-G6PD | Rabbit | Proteintech, Rosemont, IL, USA (25413-1-AP) | 1:1000 | 1:3000 |
| Anti-PFK | Rabbit | Proteintech, Rosemont, IL, USA (13389-1-AP) | 1:1000 | - |
| Anti-StAR | Rabbit | Proteintech, Rosemont, IL, USA (12225-1-AP) | 1:1000 | - |
| Anti-P450scc | Rabbit | Proteintech, Rosemont, IL, USA (13363-1-AP) | 1:1000 | - |
| Anti-P450c17 | Rabbit | Proteintech, Rosemont, IL, USA (14447-1-AP) | 1:1000 | - |
| Anti-P450arom | Rabbit | Abcam, Shanghai, China (ab18995) | 1:1000 | - |
| Anti-3β-HSD | Rabbit | Bioss Biotechnology, Beijing, China (bs-24205R) | 1:200 | - |
| Anti-GYS | Rabbit | Proteintech, Rosemont, IL, USA (22371-1-AP) | - | 1:5000 |
| Anti-GSK-3β | Rabbit | Proteintech, Rosemont, IL, USA (22104-1-AP) | - | 1:5000 |
| Anti-p-GSK-3β(Ser9) | Mouse | Proteintech, Rosemont, IL, USA (67558-1-Ig) | - | 1:5000 |
| Anti-Vinculin | Mouse | Proteintech, Rosemont, IL, USA (66305-1-Ig) | - | 1:5000 |
| Gene Name | Primer Sequence (5′-3′) | Primer Sequence (5′-3′) | Product Length (bp) |
|---|---|---|---|
| Gys | F:GGTGCTTGACTCTGTTCTGG | R:CAACAAGAGGCTGTGTGGTT | 178 |
| Gsk-3β | F:GGTGCTTGACTCTGTTCTGG | R:CAACAAGAGGCTGTGTGGTT | 176 |
| Slc2a1 | F:CATGGGCTTCTCGAAACTGG | R:TGAGGATGCCAACAACGATG | 182 |
| G6pd | F:GGCCGGTGACATCTTCCAC | R:TTGCCATAAGTCAGATCCAGC | 150 |
| Pfk | F:CAGTCCACTCCACTCCTTCC | R:GGTGGGACGATTATTGGCAG | 168 |
| Pkm | F:TGGACATCAGATGCTTTGCG | R:CAGAGGTGGAAAATGGTGGC | 172 |
| Hk1 | F:CTCAGCCCCATCTCCATCTC | R:TGTTCGTTTCCTCCTCTCGG | 183 |
| Mct1 | F:TGGTCATGTGGTGTGATCCT | R:TGCGTTTTGGCTTTGGAGAT | 199 |
| Ldha1 | F:GACAGTCCAATGGTCCAGGA | R:TTAAGCTGTCATGGGTGGGT | 219 |
| Star | F:TCAGCTTCTACCTGTGCCAA | R:GAGGAAGAAGAGGAGGAGGC | 194 |
| Cyp11a1 | F:CATCATATTTGGGGAGCGCC | R:AAAATAGTGTCCCATGCGGC | 186 |
| Cyp17a1 | F:TCTTCTGCTGCTCACCCTAG | R:TGCCCACACGAAAGGAATAG | 191 |
| Cyp19a1 | F:GCACTTGTCTGAATTTCTTGGG | R:CTGGTTACACTTCTGAGGCG | 150 |
| 3β-Hsd | F:GACGGCTTCATACCCCTACA | R:AGGACTCCATTGTTCCCGAG | 183 |
| β-actin | F:CCTCTATGCCAACACAGTGC | R:CCTGCTTGCTGATCCACATC | 206 |
| Antibodies | Breeding Season | Non-Breeding Season | ||||
|---|---|---|---|---|---|---|
| GC | TC | IC | GC | TC | IC | |
| GYS | ++ | + | + | ++ | ++ | + |
| GSK-3β | ++ | + | + | ++ | + | − |
| p-GSK-3β | + | + | − | + | − | − |
| GLUT1 | + | + | + | + | + | + |
| G6PD | ++ | ++ | + | ++ | + | + |
| PFK | ++ | + | + | ++ | + | + |
| StAR | + | ++ | + | + | ++ | + |
| P450scc | + | ++ | + | ++ | ++ | + |
| 3β-HSD | ++ | ++ | ++ | + | + | + |
| P450c17 | + | ++ | + | + | + | + |
| P450arom | ++ | ++ | ++ | + | + | + |
Disclaimer/Publisher’s Note: The statements, opinions and data contained in all publications are solely those of the individual author(s) and contributor(s) and not of MDPI and/or the editor(s). MDPI and/or the editor(s) disclaim responsibility for any injury to people or property resulting from any ideas, methods, instructions or products referred to in the content. |
© 2026 by the authors. Licensee MDPI, Basel, Switzerland. This article is an open access article distributed under the terms and conditions of the Creative Commons Attribution (CC BY) license.
Share and Cite
Dong, Z.; Gao, Q.; Chen, P.; Wang, X.; Liu, Y.; Zhang, H.; Yuan, Z.; Han, Y.; Weng, Q. Seasonal Change in Glucose Metabolism and Steroidogenesis in the Ovaries of Wild Ground Squirrels (Spermophilus dauricus). Animals 2026, 16, 521. https://doi.org/10.3390/ani16030521
Dong Z, Gao Q, Chen P, Wang X, Liu Y, Zhang H, Yuan Z, Han Y, Weng Q. Seasonal Change in Glucose Metabolism and Steroidogenesis in the Ovaries of Wild Ground Squirrels (Spermophilus dauricus). Animals. 2026; 16(3):521. https://doi.org/10.3390/ani16030521
Chicago/Turabian StyleDong, Zhaomei, Qingjing Gao, Pengyu Chen, Xi Wang, Yuning Liu, Haolin Zhang, Zhengrong Yuan, Yingying Han, and Qiang Weng. 2026. "Seasonal Change in Glucose Metabolism and Steroidogenesis in the Ovaries of Wild Ground Squirrels (Spermophilus dauricus)" Animals 16, no. 3: 521. https://doi.org/10.3390/ani16030521
APA StyleDong, Z., Gao, Q., Chen, P., Wang, X., Liu, Y., Zhang, H., Yuan, Z., Han, Y., & Weng, Q. (2026). Seasonal Change in Glucose Metabolism and Steroidogenesis in the Ovaries of Wild Ground Squirrels (Spermophilus dauricus). Animals, 16(3), 521. https://doi.org/10.3390/ani16030521

