Sign in to use this feature.

Years

Between: -

Subjects

remove_circle_outline
remove_circle_outline
remove_circle_outline
remove_circle_outline
remove_circle_outline
remove_circle_outline
remove_circle_outline
remove_circle_outline
remove_circle_outline

Journals

remove_circle_outline
remove_circle_outline
remove_circle_outline
remove_circle_outline
remove_circle_outline
remove_circle_outline
remove_circle_outline
remove_circle_outline
remove_circle_outline
remove_circle_outline
remove_circle_outline
remove_circle_outline
remove_circle_outline
remove_circle_outline
remove_circle_outline
remove_circle_outline
remove_circle_outline
remove_circle_outline
remove_circle_outline
remove_circle_outline
remove_circle_outline
remove_circle_outline
remove_circle_outline
remove_circle_outline
remove_circle_outline
remove_circle_outline
remove_circle_outline
remove_circle_outline
remove_circle_outline
remove_circle_outline
remove_circle_outline
remove_circle_outline

Article Types

Countries / Regions

remove_circle_outline
remove_circle_outline
remove_circle_outline
remove_circle_outline
remove_circle_outline
remove_circle_outline
remove_circle_outline
remove_circle_outline

Search Results (9,981)

Search Parameters:
Keywords = the pH of solution

Order results
Result details
Results per page
Select all
Export citation of selected articles as:
12 pages, 2700 KB  
Proceeding Paper
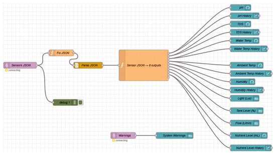
A Low-Cost and Reliable IoT-Based NFT Hydroponics System Using ESP32 and MING Stack
by Tolga Demir and İhsan Çiçek
Eng. Proc. 2026, 122(1), 3; https://doi.org/10.3390/engproc2026122003 - 14 Jan 2026
Abstract
This paper presents the design and implementation of an IoT-based automation system for indoor hydroponic plant cultivation using the Nutrient Film Technique. The system employs an ESP32-based controller with multiple sensors and actuators. These enable real-time monitoring and control of pH, TDS, temperature, [...] Read more.
This paper presents the design and implementation of an IoT-based automation system for indoor hydroponic plant cultivation using the Nutrient Film Technique. The system employs an ESP32-based controller with multiple sensors and actuators. These enable real-time monitoring and control of pH, TDS, temperature, humidity, light, tank level, and flow conditions. A modular five-layer architecture was developed. It combines the MING stack, which includes MQTT communication, InfluxDB time-series storage, Node-RED flow processing, and Grafana visualization. The system also includes a Flutter-based mobile app for remote access. Key features include temperature-compensated calibration, hysteresis-based control algorithms, dual-mode operation, TLS/ACL security, and automated alarm mechanisms. These features enhance reliability and safety. Experimental results showed stable pH/TDS regulation, dependable actuator and alarm responses, and secure long-term data logging. The proposed open-source and low-cost platform is scalable. It provides a solution for small-scale producers and urban farming, bridging the gap between academic prototypes and production-grade smart agriculture systems. In comparison to related works that mainly focus on monitoring, this study advances the state of the art. It combines continuous time-series logging, secure communication, flow verification, and integrated safety mechanisms to provide a reproducible testbed for future smart agriculture research. Full article
Show Figures

Figure 1

20 pages, 2244 KB  
Perspective
Calculation of the pH Values of Aqueous Systems Containing Carbonic Acid and Significance for Natural Waters, Following (Near-)Exact and Approximated Solutions: The Importance of the Boundary Conditions
by Arianna Rosso and Davide Vione
Molecules 2026, 31(2), 292; https://doi.org/10.3390/molecules31020292 - 14 Jan 2026
Abstract
Calculating the pH values of carbonic acid solutions is an important task in studies of chemical equilibria in freshwater systems, with applications to environmental chemistry, geology, and hydrology. These pH values are also highly relevant in the context of climate change, since increasing [...] Read more.
Calculating the pH values of carbonic acid solutions is an important task in studies of chemical equilibria in freshwater systems, with applications to environmental chemistry, geology, and hydrology. These pH values are also highly relevant in the context of climate change, since increasing atmospheric CO2 affects the concentration of dissolved carbon dioxide and carbonic acid, collectively denoted as [H2CO3*] = [H2CO3(aq)] + [CO2(aq)]. Solving equilibrium systems to obtain analytical functions is particularly useful when such functions are required, for example, in data fitting. We show here that, although exact or near-exact solutions typically result in third- to fourth-order equations that must be solved numerically, reasonable approximations can be derived that lead to analytical second-order equations. In this framework, the chosen approximations need to meet the boundary conditions of the systems, particularly for cT → 0 and for high cT values (where cT = [H2CO3*] + [HCO3] + [CO32−]). Finally, we provide exact solutions for a closed system containing both H2CO3* and alkalinity, which enables the description of virtually any aquatic environment without assuming equilibrium with atmospheric CO2. Implications for pH calculations in natural waters are also briefly discussed. Full article
Show Figures

Figure 1

17 pages, 1712 KB  
Article
Effects of Exogenous Phosphorus and Hydrogen Peroxide on Wheat Root Architecture
by Lei Chen, Lei Zhou, Yuwei Zhang and Hong Wang
Plants 2026, 15(2), 253; https://doi.org/10.3390/plants15020253 - 13 Jan 2026
Abstract
Plant root growth and architectural modifications are well-documented responses to phosphorous (P) starvation. The spatiotemporal dynamics of hydrogen peroxide (H2O2) in mediating root development under P deficiency, especially in cereal crops like wheat, remain insufficiently understood. A nutrient solution [...] Read more.
Plant root growth and architectural modifications are well-documented responses to phosphorous (P) starvation. The spatiotemporal dynamics of hydrogen peroxide (H2O2) in mediating root development under P deficiency, especially in cereal crops like wheat, remain insufficiently understood. A nutrient solution experiment was conducted to grow two varieties of wheat, including SM15 and HG35, with the treatments of 0.005 and 0.25 mmol/L P supply. Exogenous H2O2 and its scavenger ascorbic acid (AsA), and a NADPH oxidase inhibitor diphenylene iodonium (DPI) were added. The distribution of reactive oxygen species (ROS) in roots were detected by chemical staining and fluorescent probe technology. Low P supply did not change the root dry weight and total root length, while it decreased the lateral root density. The increase in the primary root and lateral root growth in P-starved wheat coincided with more ROS in the cell wall of the elongation zone. ROS production and oxidative enzyme activity of P-starved roots increased significantly. Low H2O2 induced the formation of lateral roots and significantly increased lateral root density under low P conditions. High H2O2 significantly reduced lateral root density but stimulated the nodal root formation. Exogenous AsA or DPI addition reversed the promotion of root growth imposed under the low P treatment or H2O2 addition. Furthermore, exogenous H2O2 treatment reduced the inhibitory effect of the DPI treatment on nodal root formation. It is suggested that the involvement of ROS in the regulation of wheat root system architecture under low P supply. Full article
Show Figures

Figure 1

19 pages, 4847 KB  
Article
The Influence of PVDF Membrane Ageing on the Efficiency of Bacterial Rejection During the Ultrafiltration Treatment of Carwash Wastewater
by Piotr Woźniak and Marek Gryta
Materials 2026, 19(2), 324; https://doi.org/10.3390/ma19020324 - 13 Jan 2026
Abstract
This study investigated the influence of two years of ultrafiltration (UF) on the separation properties of tubular polyvinylidene fluoride membranes used for treating carwash wastewater, particularly with regard to bacterial rejection. Fouling was mitigated by washing the membranes with alkaline cleaning agents (pH [...] Read more.
This study investigated the influence of two years of ultrafiltration (UF) on the separation properties of tubular polyvinylidene fluoride membranes used for treating carwash wastewater, particularly with regard to bacterial rejection. Fouling was mitigated by washing the membranes with alkaline cleaning agents (pH > 11.5). Repeated applications of these agents enlarged the membrane pores to approximately 300 nm. This affected bacterial retention, and for feed containing bacteria (determined as colony-forming units, CFU) at a concentration of 3.11 × 106 CFU/mL, over 13,000 CFU/mL were detected in the permeate. Interestingly, fouling improved retention, reducing bacterial counts present in the permeate from 13,689 to 2889 CFU/mL. Fouling also enhanced the retention of surfactants (80%), chemical oxide domain (60%), and turbidity (below 0.5 NTU), yielding results comparable to new membranes. Daily 60-min membrane washing with Wheel Cleaner solution (pH = 11.5) improved the membranes performance; however, it did not remove deposits from large pores, allowing good rejection performance and a permeate flux of 65 LMH to be maintained. It was found that bacteria also developed on the permeate side. Disinfection of the module housing with a NaOH/NaOCl solution reduced the number of bacteria in the permeate from 5356 to 66 CFU/mL. Microbiological tests revealed that some of these bacteria were antibiotic-resistant. Full article
(This article belongs to the Section Polymeric Materials)
Show Figures

Graphical abstract

37 pages, 2699 KB  
Article
Assessment of Phenolic and Indolic Compound Removal from Aqueous Media Using Lignocellulose-Derived Surface-Modified Nanoporous Carbon Adsorbents: A Comparative Study
by Jakpar Jandosov, Dmitriy Chenchik, Alzhan Baimenov, Joaquin Silvestre-Albero, Maria Bernardo, Seitkhan Azat, Yerlan Doszhanov, Aitugan Sabitov, Rosa Busquets, Carol Howell, Sergey Mikhalovsky and Zulkhair Mansurov
Int. J. Mol. Sci. 2026, 27(2), 804; https://doi.org/10.3390/ijms27020804 - 13 Jan 2026
Abstract
P-cresol, indole and indole-3-acetic acid (IAA) are catabolites of amino acids, formed by the gut microbiome. Most of these aromatic hydrocarbon derivatives are excreted by the colon before reentering the body to form “exogenous” protein-bound uremic toxins (PBUTs), which aggravate chronic kidney disease [...] Read more.
P-cresol, indole and indole-3-acetic acid (IAA) are catabolites of amino acids, formed by the gut microbiome. Most of these aromatic hydrocarbon derivatives are excreted by the colon before reentering the body to form “exogenous” protein-bound uremic toxins (PBUTs), which aggravate chronic kidney disease (CKD). Removal efficiencies of these PBUT precursors from model phosphate-buffered saline solutions by three different surface-modified nanoporous carbon adsorbents (PCs) were studied. PCs were produced by physicochemical and/or acid base activation of carbonized rice husk waste. Removal rates achieved values of 32–96% within a 3 h contact time. High micro/mesoporosity and surface chemistry of the N- and P-doped biochars were established by N2 adsorption studies, SEM/EDS analysis, XPS and FT-IR-spectroscopy. The ammoxidized PC-N1 had the highest adsorption capacity (1.97 mmol/g for IAA, 2.43 mmol/g for p-cresol and 2.42 mmol/g for indole), followed by “urea-nitrified” PC-N2, whilst the phosphorylated PC-P demonstrated the lowest adsorption capacity for these solutes. These results do not correlate with the total pore volume values for PC-N2 (0.91 cm3/g) < PC-P (1.56 cm3/g) < PC-N1 (1.84 cm3/g), suggesting that other parameters such as the micropore volume (PC-N1 > PC-N2 > PC-P) and the interaction of surface chemical functional groups with the solutes play key roles in the adsorption mechanism. N-doped PC-N1 and PC-N2 have basic functional groups with higher affinity with acidic IAA and p-cresol. The ion-exchange mechanism of phenolic and indolic compound chemisorption by nanoporous carbon adsorbents, modified with surface N- and P-containing functional groups, has been proposed. Full article
(This article belongs to the Special Issue Recent Research of Nanomaterials in Molecular Science: 2nd Edition)
15 pages, 7992 KB  
Article
Impact of Introduced Spatholobus suberectus and Dalbergia balansae on Soil N Accumulation and P Depletion in Chinese Fir Plantations
by Qiwu Sun, Chai Lin, Lingyu Hou, Yuhong Dong, Shumeng Wei, Xiangrong Liu and Qian Wang
Forests 2026, 17(1), 110; https://doi.org/10.3390/f17010110 - 13 Jan 2026
Abstract
The introduction of understory vegetation can increase species diversity and potential productivity in forest ecosystems, which is considered a viable solution to the global problem of declining soil quality caused by deteriorating climatic conditions and human activities. The forest management model that achieves [...] Read more.
The introduction of understory vegetation can increase species diversity and potential productivity in forest ecosystems, which is considered a viable solution to the global problem of declining soil quality caused by deteriorating climatic conditions and human activities. The forest management model that achieves economic and ecological benefits by introducing legumes is widely used. However, there have been rare studies on the effects of introducing legumes under Chinese fir (Cunninghamia lanceolata (Lamb.) Hook.) plantations on soil nutrient content and microbial diversity. In this study, we investigated the soil chemical properties, microbial diversity, and enzymatic activities in Chinese fir plantations introduced with Spatholobus suberectus (SRS), Dalbergia balansae (DRS), both species (BS), and in a monoculture plantation (CK). As indicated by the results, soil pH, total phosphorus (TP), available phosphorus (AP), available potassium (AK), urease activities, and the ratios of C:P and N:P decreased in SRS, DRS, and BS treatments, whereas soil organic carbon (SOC), total nitrogen (TN), available nitrogen (AN), phosphatase, and sucrase activities increased. The decrease in soil pH and the effects of Chytridiomycota and Glomeromycota elevated phosphatase activity. Accordingly, the mineralization rate of soil phosphorus increased. This increase enhanced phosphorus availability and the risk of loss, resulting in the depletion of soil phosphorus and the inhibition of urease activity. The findings of this study reveal that the introduction of legumes effectively improves the soil microbial community and nitrogen accumulation in Chinese fir plantations while resulting in phosphorus depletion, highlighting the need for balanced nutrient management. Full article
(This article belongs to the Section Forest Soil)
Show Figures

Figure 1

21 pages, 3780 KB  
Article
Chromatin Nano-Organization in Peripheral Blood Mononuclear Cells After In-Solution Irradiation with the Beta-Emitter Lu-177
by Myriam Schäfer, Razan Muhtadi, Sarah Schumann, Felix Bestvater, Uta Eberlein, Georg Hildenbrand, Harry Scherthan and Michael Hausmann
Biomolecules 2026, 16(1), 142; https://doi.org/10.3390/biom16010142 - 13 Jan 2026
Abstract
Background: In nuclear medicine, numerous cancer types are treated via internal irradiation with radiopharmaceuticals, including low-LET (linear energy transfer) beta-emitting radionuclides like Lu-177. In most cases, such treatments lead to low-dose exposure of organ systems with β-irradiation, which induces only few isolated [...] Read more.
Background: In nuclear medicine, numerous cancer types are treated via internal irradiation with radiopharmaceuticals, including low-LET (linear energy transfer) beta-emitting radionuclides like Lu-177. In most cases, such treatments lead to low-dose exposure of organ systems with β-irradiation, which induces only few isolated DSBs (double-strand breaks) in the nuclei of hit cells, the most threatening DNA damage type. That damaging effect contrasts with the clustering of DNA damage and DSBs in nuclei traversed by high-LET particles (α particles, ions, etc.). Methods: After in-solution β-irradiation for 1 h with Lu-177 leading to an absorbed dose of about 100 mGy, we investigated the spatial nano-organization of chromatin at DSB damage sites, of repair proteins and of heterochromatin marks via single-molecule localization microscopy (SMLM) in PBMCs. For evaluation, mathematical approaches were used (Ripley distance frequency statistics, DBScan clustering, persistent homology and similarity measurements). Results: We analyzed, at the nanoscale, the distribution of the DNA damage response (DDR) proteins γH2AX, 53BP1, MRE11 and pATM in the chromatin regions surrounding a DSB. Furthermore, local changes in spatial H3K9me3 heterochromatin organization were analyzed relative to γH2AX distribution. SMLM measurements of the different fluorescent molecule tags revealed characteristic clustering of the DDR markers around one or two damage foci per PBMC cell nucleus. Ripley distance histograms suggested the concentration of MRE11 molecules inside γH2AX-clusters, while 53BP1 was present throughout the entire γH2AX clusters. Persistent homology comparisons for 53BP1, MRE11 and γH2AX by Jaccard index calculation revealed significant topological similarities for each of these markers. Since the heterochromatin organization of cell nuclei determines the identity of cell nuclei and correlates to genome activity, it also influences DNA repair. Therefore, the histone H3 tri methyl mark H3K9me3 was analyzed for its topology. In contrast to typical results obtained through photon irradiation, where γH2AX and H3K9me3 markers were well separated, the results obtained here also showed a close spatial proximity (“co-localization”) in many cases (minimum distance of markers = marker size), even with the strictest co-localization distance threshold (20 nm) for γH2AX and H3K9me3. The data support the results from the literature where only one DSB induced by low-dose low LET irradiation (<100 mGy) can remain without heterochromatin relaxation for subsequent repair. Full article
(This article belongs to the Section Molecular Biology)
Show Figures

Figure 1

37 pages, 2140 KB  
Review
Functional Peptide-Based Biomaterials for Pharmaceutical Application: Sequences, Mechanisms, and Optimization Strategies
by Dedong Yu, Nari Han, Hyejeong Son, Sun Jo Kim and Seho Kweon
J. Funct. Biomater. 2026, 17(1), 37; https://doi.org/10.3390/jfb17010037 - 13 Jan 2026
Abstract
Peptide-based biomaterials have emerged as versatile tools for pharmaceutical drug delivery due to their biocompatibility and tunable sequences, yet a comprehensive overview of their categories, mechanisms, and optimization strategies remains lacking to guide clinical translation. This review systematically collates advances in peptide-based biomaterials, [...] Read more.
Peptide-based biomaterials have emerged as versatile tools for pharmaceutical drug delivery due to their biocompatibility and tunable sequences, yet a comprehensive overview of their categories, mechanisms, and optimization strategies remains lacking to guide clinical translation. This review systematically collates advances in peptide-based biomaterials, covering peptide excipients (cell penetrating peptides, tight junction modulating peptides, and peptide surfactants/stabilizers), self-assembling peptides (peptide-based nanospheres, cyclic peptide nanotubes, nanovesicles and micelles, peptide-based hydrogels and depots), and peptide linkers (for antibody drug-conjugates, peptide drug-conjugates, and prodrugs). We also dissect sequence-based optimization strategies, including rational design and biophysical optimization (cyclization, stapling, D-amino acid incorporation), functional motif integration, and combinatorial discovery with AI assistance, with examples spanning marketed drugs and research-stage candidates. The review reveals that cell-penetrating peptides enable efficient intracellular payload delivery via direct penetration or endocytosis; self-assembling peptides form diverse nanostructures for controlled release; and peptide linkers achieve site-specific drug release by responding to tumor-associated enzymes or pH cues, while sequence optimization enhances stability and targeting. Peptide-based biomaterials offer precise, biocompatible and tunable solutions for drug delivery, future advancements relying on AI-driven design and multi-functional modification will accelerate their transition from basic research to clinical application. Full article
Show Figures

Figure 1

16 pages, 4319 KB  
Article
Metol Electrochemical Sensing over LASIS Gold Nanoparticle-Modified Screen-Printed Carbon Electrodes in Adsorption Studies with Waste Biomass-Derived Highly Porous Carbon Material
by Marina Radenković, Ana Lazić, Marija Kovačević, Miloš Ognjanović, Dalibor Stanković, Dubravka Relić, Ana Kalijadis, Aleksandra Dimitrijević and Sanja Živković
Sustain. Chem. 2026, 7(1), 5; https://doi.org/10.3390/suschem7010005 - 13 Jan 2026
Abstract
This work used activated carbon material obtained by chemical activation of abundantly available agricultural sunflower waste residues to remove metol (4-(methylamino) phenol sulfate, MTL) from aqueous solutions. The adsorbent structure was characterized using SEM-EDS and FT-IR spectroscopy. A modified screen-printed carbon electrode (SPCE) [...] Read more.
This work used activated carbon material obtained by chemical activation of abundantly available agricultural sunflower waste residues to remove metol (4-(methylamino) phenol sulfate, MTL) from aqueous solutions. The adsorbent structure was characterized using SEM-EDS and FT-IR spectroscopy. A modified screen-printed carbon electrode (SPCE) with gold nanoparticles synthesized using the Laser Ablation Synthesis in Solution (LASIS) method was used to detect MTL. The successful LASIS formation of gold nanoparticles was confirmed by the specific dark burgundy–red color. TEM measurements showed uniform pseudo-spherical particles with an average diameter of 7.9 ± 0.2 nm. The modified electrode showed improved electrochemical activity, which was confirmed by comparing it with an unmodified electrode using cyclic voltammetry and electrochemical impedance spectroscopy. The modified electrode was subsequently used to optimize the MTL detection conditions. UV–Vis spectroscopy was used to optimize the adsorption conditions, with the optimal values for pH and contact time found to be 8 and 120 min, respectively. The electrochemical detection of MTL was performed using differential pulse voltammetry, and the linear calibration range was established for concentrations ranging from 0.73–49.35 µM. The obtained limits of detection (LOD) and quantification (LOQ) were 0.06 µM and 0.2 µM, respectively. The efficiency of MTL removal was 100% after a contact time of 1 min and remained at 100% after 120 min. Full article
Show Figures

Figure 1

17 pages, 2298 KB  
Article
Urea-Mediated Biomineralization and Adsorption of Heavy-Metal Ions in Solution by the Urease-Producing Bacteria C7-12
by Qian Yang, Xiaoyi Li, Junyi Cao, Siteng He, Chengzhong He, Chunlin Tu, Keyu Zhou, Xinran Liang and Fangdong Zhan
Microorganisms 2026, 14(1), 171; https://doi.org/10.3390/microorganisms14010171 - 13 Jan 2026
Abstract
Urease-producing bacteria (UPB) have great potential for the bioremediation of heavy-metal pollution through biomineralization and adsorption. In this study, a strain of UPB, C7-12, was isolated from heavy-metal-contaminated soil in a lead–zinc mining area and identified as Serratia marcescens. The heavy-metal removal [...] Read more.
Urease-producing bacteria (UPB) have great potential for the bioremediation of heavy-metal pollution through biomineralization and adsorption. In this study, a strain of UPB, C7-12, was isolated from heavy-metal-contaminated soil in a lead–zinc mining area and identified as Serratia marcescens. The heavy-metal removal ability, influencing factors, and precipitation mode of this UPB strain in solution were investigated. The cadmium (Cd) removal rate in a Cd (1 mg/L) solution from C7-12 reached 85%, and pH was the main influencing factor. With urea mediation, S. marcescens C7-12 biomineralizes the Cd2+ in solution to form CdCO3 and removes it through extracellular precipitation and surface adsorption. Furthermore, the removal rates of Cd2+, Pb2+, Zn2+ and Cu2+ in solution by S. marcescens C7-12 were 33–65%, 28–32%, 22–49%, and 38–44%, respectively. The precipitation mode involves coprecipitation of multiple heavy metals to form a mineral. These heavy metals are adsorbed on the surface of bacteria through the participation of carboxyl, amino, and phosphate functional groups and extracellular polymeric substances. Therefore, S. marcescens C7-12 has strong biomineralization and adsorption capacity for heavy-metal ions in solution, which can provide potential resources for the bioremediation of heavy-metal-contaminated soil and water. Full article
(This article belongs to the Section Environmental Microbiology)
Show Figures

Figure 1

20 pages, 60566 KB  
Article
Lysozyme Functionalized Alginate-Chitosan Beads and Films for Different Release Applications
by Beatriz Moutinho, Natalia Pyra, Zuzanna Styrna, Maria Emilia Rosa and Maria H. L. Ribeiro
Gels 2026, 12(1), 66; https://doi.org/10.3390/gels12010066 - 11 Jan 2026
Viewed by 104
Abstract
The main goal of this work was to develop nanoparticles of lysozyme (Lys) for biological and biomedical applications. The developed biosystems were based on Lys-loaded calcium alginate 2% and chitosan 1% beads and films with different concentrations of each polymer. Encapsulation efficiency was [...] Read more.
The main goal of this work was to develop nanoparticles of lysozyme (Lys) for biological and biomedical applications. The developed biosystems were based on Lys-loaded calcium alginate 2% and chitosan 1% beads and films with different concentrations of each polymer. Encapsulation efficiency was 100%. The ratio of adsorbed Lys on the films, Lys activity, and the release profile of Lys were measured using water and buffer solution at pH similar to the environment of cancer cells, at a controlled temperature of 37 °C and a constant speed, to assess the efficacy of the encapsulation process. Lys antimicrobial activity was assessed using Micrococcus lysodeikticus. Moreover, the anti-inflammatory and antioxidant properties of the developed biosystems were also evaluated. The anti-inflammatory activity of Lys released from calcium alginate 2%-chitosan 1% beads loaded with Lys was about 99%. These findings highlight the potential of the developed beads and films for biomedical applications, particularly in antimicrobial and anti-inflammatory therapies. Full article
Show Figures

Figure 1

10 pages, 1831 KB  
Article
Electrodeposition and Corrosion Resistance of Ni-Mo Alloy Coating: Effect of Electroplating Bath pH Values
by Xi Shi, Shiyuan Zhu, Qiongyu Zhou, Bo Liang, Jun Li, Guangji Li, Longquan Chen and Peijun Xu
Crystals 2026, 16(1), 51; https://doi.org/10.3390/cryst16010051 - 11 Jan 2026
Viewed by 76
Abstract
Ni-Mo alloy coating has shown exciting potential as a candidate to replace chromium coating. In this paper, Ni-Mo alloy coatings were successfully electrodeposited from a citrate/ammonia bath, and the effect of the bath pH values over a wide range (4–10) on the characteristics [...] Read more.
Ni-Mo alloy coating has shown exciting potential as a candidate to replace chromium coating. In this paper, Ni-Mo alloy coatings were successfully electrodeposited from a citrate/ammonia bath, and the effect of the bath pH values over a wide range (4–10) on the characteristics and corrosion resistance of Ni-Mo alloy coating was studied in detail. Results show that all the deposited Ni-Mo alloy coatings consist of a crystalline solid-solution Ni(Mo) fcc structure. An increase in bath pH values could facilitate the deposition of Mo, thereby increasing the Mo content and decreasing the crystallite size of Ni-Mo alloy coatings. However, there are subtle gaps between the coarse grains on the surface of the Ni-Mo alloy coating deposited at pH 10. These subtle gaps tend to form between the coarse grains on the surface of the electrodeposited Ni-Mo alloy coating because of the relatively high Mo content, refined grains, and appropriate morphology. The Ni-Mo alloy coating deposited at pH 9 exhibits optimal corrosion resistance, attributed to its lowest corrosion current density icorr (7.31 × 10−6 A cm−2), the strongest polarization resistance (11.13 kΩ·cm−2), and impedance value, which are mainly contributed to by the coating resistance and charge-transfer resistance. Full article
(This article belongs to the Section Crystalline Metals and Alloys)
Show Figures

Figure 1

14 pages, 1487 KB  
Article
Radiolytic Breakdown of PFOS by Neutron Irradiation: Mechanistic Insights into Molecular Disassembly and Cytotoxicity Reduction
by Jéssica Ingrid Faria de Souza, Pierre Basilio Almeida Fechine, Eduardo Ricci-Junior, Luciana Magalhães Rebelo Alencar, Júlia Fernanda da Costa Araújo, Severino Alves Junior and Ralph Santos-Oliveira
Environments 2026, 13(1), 46; https://doi.org/10.3390/environments13010046 - 11 Jan 2026
Viewed by 126
Abstract
Perfluorooctane sulfonate (PFOS), a persistent and bioaccumulative perfluoroalkyl substance, poses significant environmental and human health risks due to the extraordinary stability of its C–F bonds. Conventional remediation strategies largely fail to achieve mineralization, instead transferring contamination or producing secondary waste streams. In this [...] Read more.
Perfluorooctane sulfonate (PFOS), a persistent and bioaccumulative perfluoroalkyl substance, poses significant environmental and human health risks due to the extraordinary stability of its C–F bonds. Conventional remediation strategies largely fail to achieve mineralization, instead transferring contamination or producing secondary waste streams. In this study, we investigate neutron irradiation as a potential destructive approach for PFOS remediation in both solid and aqueous matrices. Samples were exposed to thermal neutrons (flux: 3.2 × 109 n·cm−2·s−1, 0.0025 eV) at the Argonauta reactor for 6 h. Raman and FTIR spectroscopy revealed that PFOS in powder form remained largely resistant to degradation, with only minor structural perturbations observed. In contrast, aqueous PFOS solutions exhibited pronounced spectral changes, including attenuation of C–F and S–O vibrational signatures, the emergence of carboxylate and carbonyl functionalities, and enhanced O–H stretching, consistent with radiolytic oxidation and partial defluorination. Notably, clear peak shifts were predominantly observed for PFOS in aqueous solution after irradiation (overall displacement toward higher wavenumbers), whereas in powdered PFOS the main spectral signature of irradiation was the attenuation of CF2 and S–O related bands with comparatively limited band relocation. To evaluate the biological relevance of these structural alterations, cell viability assays (MTT) were performed using human umbilical vein endothelial cells. Non-irradiated PFOS induced marked cytotoxicity at 100 and 50 μg/mL (p < 0.0001), whereas neutron-irradiated PFOS no longer exhibited significant toxicity, with cell viability comparable to the control. These findings indicate a matrix-dependent response: neutron scattering in solids yields negligible molecular breakdown, whereas radiolysis-driven pathways in water facilitate measurable PFOS transformation. The cytotoxicity assay demonstrates that neutron irradiation promotes sufficient molecular degradation of PFOS in aqueous media to suppress its cytotoxic effects. Although complete mineralization was not achieved under the tested conditions, the combined spectroscopic and biological evidence supports neutron-induced radiolysis as a promising pathway for perfluoroalkyl detoxification. Future optimization of neutron flux, irradiation duration, and synergistic catalytic systems may enhance mineralization efficiency. Because PFOS concentration, fluoride release (F), and TOC were not quantified in this study, remediation was assessed through spectroscopic fingerprints of transformation and the suppression of cytotoxicity, rather than by mass-balance mineralization metrics. This study highlights neutron irradiation as a promising strategy for perfluoroalkyl destruction in contaminated water sources. Full article
(This article belongs to the Special Issue Advanced Technologies for Contaminant Removal from Water)
Show Figures

Graphical abstract

15 pages, 850 KB  
Article
Aggregation-Tuned Charge Transport and Threshold Voltage Modulation in Poly(3-Hexylthiophene) Field-Effect Transistors
by Byoungnam Park
Materials 2026, 19(2), 279; https://doi.org/10.3390/ma19020279 - 9 Jan 2026
Viewed by 169
Abstract
In this report, a thickness-driven, aggregation–structure–transport optimum in sonicated poly(3-hexylthiophene) (P3HT) FETs was investigated. Mobility peaks at ~10–20 nm, coincident with a minimum in the photoluminescence (PL) vibronic ratio I0−0/I0−1 (strong H-aggregate interchain coupling) and X-ray diffraction sharpening [...] Read more.
In this report, a thickness-driven, aggregation–structure–transport optimum in sonicated poly(3-hexylthiophene) (P3HT) FETs was investigated. Mobility peaks at ~10–20 nm, coincident with a minimum in the photoluminescence (PL) vibronic ratio I0−0/I0−1 (strong H-aggregate interchain coupling) and X-ray diffraction sharpening of the (100) lamellar peak with slightly reduced d-spacing, indicate tighter π–π stacking and larger crystalline coherence. Absorption analysis (Spano model) is consistent with this enhanced interchain order. The mobility maximum arises from an optimal balance: J-aggregate–like intrachain planarity supports along-chain transport, while H-aggregates provide interchain connectivity for efficient hopping. Below this thickness, insufficient interchain coupling limits transport; above it, over-aggregation and disorder introduce traps and weaken gate control. The sharp rise in threshold voltage beyond the critical thickness indicates more trap states or fixed charges forming within the film bulk. As a result, a larger gate bias is needed to deplete the channel (remove excess holes) and switch the device off. These results show that electrical gating can be tuned via solution processing (sonication) and film thickness—guiding the design of P3HT devices for photovoltaics and sensing. Full article
24 pages, 2187 KB  
Article
Modeling of the Chemical Re-Alkalization of Concrete by Application of Alkaline Mortars
by Clarissa Glawe, Rebecca Achenbach and Michael Raupach
Materials 2026, 19(2), 278; https://doi.org/10.3390/ma19020278 - 9 Jan 2026
Viewed by 152
Abstract
Since the number of existing steel-reinforced concrete buildings affected by carbonation-induced corrosion is steadily increasing, there is a high demand for durable repair methods. Chemical re-alkalization (CRA) represents one such approach, relying on the transport of alkaline pore solution from a repair mortar [...] Read more.
Since the number of existing steel-reinforced concrete buildings affected by carbonation-induced corrosion is steadily increasing, there is a high demand for durable repair methods. Chemical re-alkalization (CRA) represents one such approach, relying on the transport of alkaline pore solution from a repair mortar into carbonated concrete. With the introduction of clinker-reduced binder systems such as hybrid alkali-activated binders (HAABs), their suitability for CRA and governing material parameters require further clarification. In this study, material-related chemical and structural influences on CRA were investigated using an adapted form of Fick’s second law of diffusion, incorporating a time-dependent attenuation factor, β(t). The CRA progression was evaluated over 28 days, distinguishing between an initial suction phase and a subsequent diffusion phase. The results show that a high initial alkalinity of the mortar pore solution (pH > 14) significantly enhances re-alkalization during the suction phase, reflected by suction factors a > 1. In contrast, progression during the diffusion phase is primarily governed by the potassium concentration gradient at the mortar–concrete interface, while structural parameters such as capillary porosity show no systematic correlation with the deceleration factor b (−0.46 ≤ b ≤ −0.26). The findings indicate that, within the investigated range, mortar pore solution chemistry has a stronger influence on CRA than structural properties, providing guidance for the targeted design of alkaline repair mortars. Full article
(This article belongs to the Section Construction and Building Materials)
Show Figures

Figure 1

Back to TopTop