error_outline You can access the new MDPI.com website here. Explore and share your feedback with us.
 
 
Sign in to use this feature.

Years

Between: -

Subjects

remove_circle_outline
remove_circle_outline
remove_circle_outline
remove_circle_outline
remove_circle_outline
remove_circle_outline
remove_circle_outline
remove_circle_outline
remove_circle_outline

Journals

remove_circle_outline
remove_circle_outline
remove_circle_outline
remove_circle_outline
remove_circle_outline
remove_circle_outline
remove_circle_outline
remove_circle_outline
remove_circle_outline
remove_circle_outline
remove_circle_outline
remove_circle_outline
remove_circle_outline
remove_circle_outline
remove_circle_outline

Article Types

Countries / Regions

remove_circle_outline
remove_circle_outline
remove_circle_outline
remove_circle_outline

Search Results (1,208)

Search Parameters:
Keywords = technology adoption theories

Order results
Result details
Results per page
Select all
Export citation of selected articles as:
25 pages, 884 KB  
Article
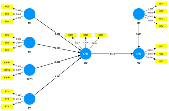
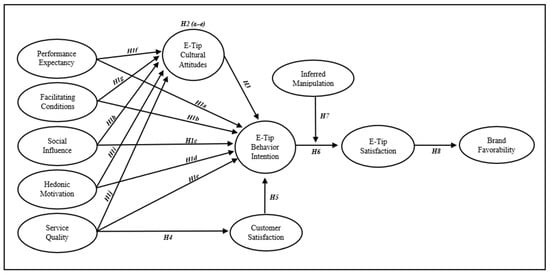
Investigating the Impact of E-Tipping Motives on Brand Favorability: Evidence from Restaurants in Saudi Arabia
by Tasneem Alsaati and Mahmoud Saleh
Tour. Hosp. 2026, 7(1), 18; https://doi.org/10.3390/tourhosp7010018 - 8 Jan 2026
Abstract
This study aims to explain what drives consumers to adopt e-tipping in restaurants and determine whether interface-based manipulation reduces perceived autonomy, lowers satisfaction, and weakens brand favorability. Prior research indicates that when autonomy is undermined through manipulative design, satisfaction declines. This study integrates [...] Read more.
This study aims to explain what drives consumers to adopt e-tipping in restaurants and determine whether interface-based manipulation reduces perceived autonomy, lowers satisfaction, and weakens brand favorability. Prior research indicates that when autonomy is undermined through manipulative design, satisfaction declines. This study integrates UTAUT2 and Self-Determination Theories to examine the determinants of consumers’ e-tipping intention, satisfaction, and brand favorability in Saudi restaurants. Four UTAUT2 motivators (performance expectancy, facilitating conditions, social influence, hedonic motivation) and service quality were modeled as antecedents, cultural attitude as mediator, and inferred manipulation as moderator. An online survey of restaurant consumers in Saudi Arabia who had previously engaged in e-tipping generated 607 valid responses, providing adequate sample power for PLS-SEM testing. Results show that performance expectancy, social influence, hedonic motivation, and service quality significantly predict intention; cultural attitude mediates several effects; and manipulation weakens the intention–satisfaction relationship, negatively impacting brand favorability. This research offers a theoretical contribution by extending UTAUT2 to the e-tipping context through integrating service quality as an antecedent and positioning satisfaction and brand favorability as core outcomes. It advances theory by demonstrating how technology-driven manipulation within payment interfaces influences cultural attitudes, behavioral intentions, and post-experience evaluations in a high-context, non-tipping society. Managerial and policy implications for responsible e-tipping designs are discussed. Full article
(This article belongs to the Special Issue Digital Transformation in Hospitality and Tourism)
Show Figures

Figure 1

21 pages, 860 KB  
Article
Pragmatic Framing of Sustainability in UN and UNESCO Leadership Speeches
by Faiza Mohamed Tabib, Nibal Al Muallem, Maher Ibrahim Tawdrous, Khaled Younis Alderbashi and Moustafa Kamal Moussa
Sustainability 2026, 18(2), 632; https://doi.org/10.3390/su18020632 - 8 Jan 2026
Abstract
Leadership speeches delivered within the United Nations and UNESCO play an active role in shaping global policy discourse. As widely circulated texts, they influence how policymakers understand sustainability, responsibility, and education by defining global challenges, allocating responsibility, and communicating shared priorities. This study [...] Read more.
Leadership speeches delivered within the United Nations and UNESCO play an active role in shaping global policy discourse. As widely circulated texts, they influence how policymakers understand sustainability, responsibility, and education by defining global challenges, allocating responsibility, and communicating shared priorities. This study examines how these concepts are articulated in selected leadership speeches delivered between 2022 and 2025. The analysis adopts a pragmatic framing approach informed by non-linear pragmatic theory. It focuses on six interrelated dimensions: problem definition, causal responsibility, treatment responsibility, value framing, future-oriented framing, and education-specific framing. The findings show that sustainability is consistently framed as a complex ethical challenge linked to climate change, social inequality, and global injustice. Responsibility is presented as shared but uneven, with greater obligations assigned to high-income countries, international institutions, and education systems. Education is addressed both directly, through references to curriculum reform, teacher preparation, and higher education leadership, and indirectly as a means of supporting climate resilience, ethical technological development, and global citizenship. Overall, the study demonstrates that leadership speeches function as influential discursive sites through which sustainability narratives are advanced and priorities for Education for Sustainable Development are communicated, highlighting the value of pragmatic framing for research on international sustainability communication. Full article
Show Figures

Figure 1

26 pages, 992 KB  
Article
AI-Driven Metaverse Integration for Sustainable Manufacturing: The Mediating Role of Digital Supply Chain Resilience in Jordan’s Industrial Sector
by Ahmad Fathi Alheet
Logistics 2026, 10(1), 15; https://doi.org/10.3390/logistics10010015 - 8 Jan 2026
Abstract
Background: This study examines how AI-driven metaverse integration enhances sustainable manufacturing performance in Jordan’s industrial sector, with particular emphasis on the mediating role of digital supply chain resilience. Grounded in resource orchestration theory (ROT), the research explains how digital twin systems, predictive [...] Read more.
Background: This study examines how AI-driven metaverse integration enhances sustainable manufacturing performance in Jordan’s industrial sector, with particular emphasis on the mediating role of digital supply chain resilience. Grounded in resource orchestration theory (ROT), the research explains how digital twin systems, predictive AI analytics, and virtual collaboration technologies jointly support sustainability through improved supply chain agility, responsiveness, and continuity. Methods: Data were collected from 500 industrial managers, of which 415 valid responses were analyzed using partial least squares structural equation modeling (PLS-SEM). Results: The findings indicate that AI-powered metaverse dimensions have significant and positive effects on sustainable manufacturing performance, both directly and indirectly through digital supply chain resilience. The mediation analysis confirms that resilience serves as a critical mechanism linking metaverse-based technology adoption to sustainability outcomes. Conclusions: The study highlights the strategic importance of integrating advanced digital and virtual technologies into supply chains to address sustainability challenges, particularly in emerging economies such as Jordan. By extending resource orchestration theory to the metaverse context, this research contributes to theory development and offers practical insights for industrial managers seeking to leverage digital transformation as a source of sustainable competitive advantage. Full article
Show Figures

Figure 1

20 pages, 690 KB  
Article
Modeling Individual Risk Decision-Making: A Self-Organization Based Psychological Game Framework [F(T, P, C, R)]
by Huimin Cao and Ruoxi Huang
Systems 2026, 14(1), 60; https://doi.org/10.3390/systems14010060 - 7 Jan 2026
Abstract
Modernizing public security risk governance demands a paradigm shift from reactive response to proactive, systems-oriented prevention. Prevailing governance models, with their focus on institutions and technology, often neglect the micro-foundational mechanisms of risk generation: the internal psychological processes of individuals. To address this [...] Read more.
Modernizing public security risk governance demands a paradigm shift from reactive response to proactive, systems-oriented prevention. Prevailing governance models, with their focus on institutions and technology, often neglect the micro-foundational mechanisms of risk generation: the internal psychological processes of individuals. To address this gap, this study develops a novel theoretical model—the F(T, P, C, R) framework—which integrates self-organization theory with a psychological gaming perspective. We conceptualize an individual’s behavioral choice (F_behavior) as an emergent outcome of the dynamic interplay among four constitutive factors: the situational context of Time (T) and Place (P), and the cognitive assessments of perceived Risk Control power (C) and perceived Risk Destructive power (R). Employing automotive driving behavior—specifically decisions regarding safe distance maintenance and the adoption of autonomous driving technologies—as our primary analytical scenario, we derive a dynamic risk-decision matrix. This matrix categorizes behavioral outcomes into four distinct quadrants (Confirm, Tend-to-Confirm, Tend-to-Deny, Deny) based on the subjective calculus between C and R, thereby elucidating the internal logic of risk-related choices. The study’s main contribution is constituted by this novel micro-behavioral analytical framework that integrates cognitive science with systems-based governance principles. It offers theoretical insights for behavioral public policy and provides a structured toolkit for diagnosing and designing targeted interventions, ultimately aiming to enhance proactive risk management and systemic resilience. Full article
(This article belongs to the Section Systems Practice in Social Science)
Show Figures

Figure 1

24 pages, 3551 KB  
Article
Financial Performance Outcomes of AI-Adoption in Oil and Gas: The Mediating Role of Operational Efficiency
by Eldar Mardanov, Inese Mavlutova and Biruta Sloka
J. Risk Financial Manag. 2026, 19(1), 44; https://doi.org/10.3390/jrfm19010044 - 6 Jan 2026
Abstract
The oil and gas sector operates in a high-risk environment defined by capital intensity, regulatory uncertainty, and volatile commodity prices. Although Artificial Intelligence (AI) is widely promoted as a lever for profitability, the mechanisms through which AI adoption translate into financial outcomes remain [...] Read more.
The oil and gas sector operates in a high-risk environment defined by capital intensity, regulatory uncertainty, and volatile commodity prices. Although Artificial Intelligence (AI) is widely promoted as a lever for profitability, the mechanisms through which AI adoption translate into financial outcomes remain insufficiently specified in the oil and gas literature. Grounded in the Resource-Based View and Technology Adoption Theory, this study combines bibliometric mapping of 201 Scopus-indexed publications (2010–2025) with a focused comparative case analysis of important players (BP and Shell), based on publicly reported operational and financial indicators (e.g., operating cost, uptime-related evidence, and return on average capital employed—ROACE). Keyword co-occurrence analysis identifies five thematic clusters showing that efficiency-oriented AI use cases (optimization, automation, predictive maintenance, and digital twins) dominate the research landscape. A thematic synthesis of five highly cited studies further indicates that AI-enabled operational improvements are most consistently linked to measurable cost, productivity, or revenue effects. Case evidence suggests that large-scale predictive maintenance and digital twin programs can support capital efficiency by reducing unplanned downtime and structural costs, contributing to more resilient ROACE trajectories amid price swings. Overall, the findings support a conceptual pathway in which operational efficiency is a primary channel through which AI can create financial value, while underscoring the need for future firm-level empirical mediation tests using standardized KPIs. Full article
Show Figures

Figure 1

26 pages, 1476 KB  
Article
Blockchain-Driven Supply Chain Financing for SMEs in Eastern Europe
by Diana-Sabina Ighian, Diana-Cezara Toader, Corina-Michaela Rădulescu, Rita Toader, Ioana-Lavinia Safta (Pleșa), Cezar Toader, Mircea-Constantin Scheau and Alina-Iuliana Tăbîrcă
Electronics 2026, 15(2), 251; https://doi.org/10.3390/electronics15020251 - 6 Jan 2026
Viewed by 43
Abstract
Small and medium enterprises (SMEs) represent a fundamental pillar of economic development in Eastern Europe. Yet, they frequently encounter significant obstacles in accessing financing, stemming from informational asymmetries, elevated risks, the absence of collateral, and adverse regulatory environments. This research examines the primary [...] Read more.
Small and medium enterprises (SMEs) represent a fundamental pillar of economic development in Eastern Europe. Yet, they frequently encounter significant obstacles in accessing financing, stemming from informational asymmetries, elevated risks, the absence of collateral, and adverse regulatory environments. This research examines the primary determinants of adopting blockchain-based supply chain financing platforms, an alternative financing solution that streamlines processes, reduces costs, and enhances transparency and security. The study develops and validates an innovative conceptual model grounded in the Unified Theory of Acceptance and Use of Technology (UTAUT). A structured questionnaire was administered to a sample of 200 respondents across seven Eastern European countries, and the model’s hypotheses were tested using Partial Least Squares Structural Equation Modeling (PLS-SEM). The research findings demonstrate that supply chain partner readiness constitutes the most influential factor affecting behavioral intention to use blockchain-based supply chain financing platforms. Additionally, performance expectancy, effort expectancy, and perceived trust were identified as significant positive determinants. Furthermore, the study highlights blockchain readiness as a crucial factor influencing actual usage behavior. These findings provide valuable insights and contribute to advancing knowledge through the utilization of an extended UTAUT framework and validation of obtained results through comparison with other relevant studies in the field. Full article
Show Figures

Figure 1

27 pages, 1005 KB  
Article
From Manual Delivery to Autonomous Delivery Robots: A Socio-Technical Push–Pull–Mooring Framework
by Xueli Tan, Dongphil Chun, Shuxian Zhao and Yanfeng Liu
J. Theor. Appl. Electron. Commer. Res. 2026, 21(1), 22; https://doi.org/10.3390/jtaer21010022 - 5 Jan 2026
Viewed by 170
Abstract
Urban delivery demand continues to rise, intensifying last-mile logistics challenges and accelerating the transition from manual delivery to autonomous delivery robots (ADRs). This study investigates the behavioral mechanisms underlying consumers’ migration toward ADRs. Grounded in the socio-technical systems perspective, we integrate the Push–Pull–Mooring [...] Read more.
Urban delivery demand continues to rise, intensifying last-mile logistics challenges and accelerating the transition from manual delivery to autonomous delivery robots (ADRs). This study investigates the behavioral mechanisms underlying consumers’ migration toward ADRs. Grounded in the socio-technical systems perspective, we integrate the Push–Pull–Mooring (PPM) model with Social Cognitive Theory (SCT) to explain how technological and social stimuli shape switching and continuance intentions through cognitive and emotional pathways. Survey data from 786 Chinese consumers, analyzed using second-order structural equation modeling, support the proposed framework. The results indicate that dissatisfaction with manual delivery (push) and perceived benefits of ADRs (pull) significantly enhance both switching and continuance intentions. Outcome expectancy positively predicts switching intention but negatively predicts continuance intention. Technophobia reduces switching intention but does not significantly influence continuance. Moreover, social norms moderate key relationships, highlighting the role of external social influence in technology transition. This study extends PPM research into the smart logistics context, introduces socio-cognitive mechanisms into technology switching analysis, and conceptually distinguishes switching and continuance intentions as separate constructs. The findings offer practical guidance for ADR developers and policymakers by emphasizing strategies to reduce emotional resistance, enhance social endorsement, and promote the sustainable adoption of autonomous delivery technologies. Full article
Show Figures

Figure 1

31 pages, 2276 KB  
Article
Research on Diverse Pathways for Coordinated Development of Agroforestry Economy and Ecological Environment: The Case of China, 2012–2023
by Guoxing Huang, Shaozhi Chen, Xiao Guan and Rong Zhao
Agriculture 2026, 16(1), 97; https://doi.org/10.3390/agriculture16010097 - 31 Dec 2025
Viewed by 202
Abstract
The coordinated development of the agroforestry economy and the ecological environment is crucial for promoting the sustainable development and high-quality transformation of the agroforestry economy. Based on TOE theory and utilizing provincial-level panel data from China covering 2012–2023, this study comprehensively employs dynamic [...] Read more.
The coordinated development of the agroforestry economy and the ecological environment is crucial for promoting the sustainable development and high-quality transformation of the agroforestry economy. Based on TOE theory and utilizing provincial-level panel data from China covering 2012–2023, this study comprehensively employs dynamic QCA and NCA methods to explore the multi-faceted driving pathways and supporting factors for the coordinated development of the agroforestry economy and ecological environment across temporal and spatial dimensions. Key findings include: (1) Coordinated development requires synergistic contributions from multiple factors—technological, organizational, and environmental—rather than isolated effects of any single element. While no single factor alone constitutes a necessary condition for coordination, the importance of technological innovation, market demand, and industrial support is progressively increasing; (2) The coordinated development of the agroforestry economy and ecological environment involves multiple pathways and complex mechanisms. Specifically, it encompasses four distinct approaches: enterprise-driven and industry-supported model, technology-innovation-led model, market-driven factor integration model, and government-led multi-stakeholder collaboration model; (3) No significant temporal effects emerged across all pathways, but pronounced spatial heterogeneity was evident. The enterprise-driven and industry-supported model suits Northeast and Central China; the technology-innovation-led model is suitable for South China and Northeast China; the market-driven factor integration model is suitable for East China, Central China, and Southwest China; the government-led multi-stakeholder collaboration model is suitable for Southwest China and Central China. Therefore, to enhance the coordinated development of the agroforestry economy and ecological environment, each region should adopt a holistic perspective, leverage its unique resource and factor endowments, strengthen the integrated matching of technological, organizational, and environmental factors, and explore development pathways tailored to local conditions. Full article
(This article belongs to the Section Agricultural Economics, Policies and Rural Management)
Show Figures

Figure 1

32 pages, 3111 KB  
Article
Free and Transient Vibration Analysis of Sandwich Piezoelectric Laminated Beam with General Boundary Conditions
by Xiaoshuai Zhang, Wei Fu, Zixin Ning, Ningze Sun, Yang Li, Ziyuan Yang and Sen Jiu
Materials 2026, 19(1), 136; https://doi.org/10.3390/ma19010136 - 30 Dec 2025
Viewed by 219
Abstract
This study comprehensively analyzes the free vibration and transient response for a sandwich piezoelectric laminated beam with elastic boundaries in a thermal environment. Quasi-3D shear deformation beam theory (Q3DBT) and Hamilton’s principle are used to obtain the thermo-electro-mechanical coupling equations, and the method [...] Read more.
This study comprehensively analyzes the free vibration and transient response for a sandwich piezoelectric laminated beam with elastic boundaries in a thermal environment. Quasi-3D shear deformation beam theory (Q3DBT) and Hamilton’s principle are used to obtain the thermo-electro-mechanical coupling equations, and the method of reverberation-ray matrix (MRRM) is utilized to integrate the phase and scattering relationship of the structure in a unified approach. Specifically, the scattering relationship established by the Mixed Rigid-Rod Model (MRRM) via dual coordinate systems describes the general dynamic model of the beam using generalized displacements and generalized forces at the two endpoints. This analytical solution is compared with the finite element numerical results based on Solid5 and Solid45 elements. The similarity of this approach lies in the fact that solid elements can account for the Poisson effect of thick beams, while the difference is that solid elements have a certain width; here, the error is minimized by adopting a single-element division in the width direction. Comparison of the numerical results under different geometric parameters and boundary conditions with the simulation software proves that MRRM has good accuracy and stability in analyzing the dynamic performance of sandwich piezoelectric laminated beams. On this basis, a spring-supported boundary technology is introduced to expand the flexibility of classical boundary conditions, and a detailed parameterization study is conducted on the material properties of the base layer, including the material parameters, geometric property, and the external temperature. The study in this article provides many new results for sandwich-type piezoelectric laminated structures to help further research. Full article
Show Figures

Figure 1

32 pages, 3663 KB  
Article
Technology Acceptance and Perceived Learning Outcomes in Construction Surveying Education: A Comparative Analysis Using UTAUT and Bloom’s Taxonomy
by Ri Na, Dyala Aljagoub, Tianjiao Zhao and Xi Lin
Educ. Sci. 2026, 16(1), 45; https://doi.org/10.3390/educsci16010045 - 30 Dec 2025
Viewed by 168
Abstract
Rapid adoption of digital surveying technologies in construction has highlighted the need for engineering education to equip students with technological competency as well as higher-order problem-solving skills. This experiment explores undergraduate students’ acceptance of emerging surveying technologies and their perceived learning results within [...] Read more.
Rapid adoption of digital surveying technologies in construction has highlighted the need for engineering education to equip students with technological competency as well as higher-order problem-solving skills. This experiment explores undergraduate students’ acceptance of emerging surveying technologies and their perceived learning results within a constructivist framework of experiential learning. Thirty-six students in a required construction surveying class interacted with traditional and advanced technologies such as total stations, terrestrial laser scanning, drones, and mobile LiDAR through structured, semi-structured, and unstructured lab activities. Data were gathered based on two post-course surveys: a technology acceptance survey grounded in Unified Theory of Acceptance and Use of Technology (UTAUT) and a self-perceived cognitive learning outcome survey through Bloom’s Taxonomy. Qualitative analysis along with quantitative analysis indicated a gap between technology acceptance and perceived learning gains. Laser scanner had the greatest acceptance scores followed by other advanced tools. Total station (widespread in hands-on lab activities) was perceived to have been most influential in terms of enhancing learning. Lower-order skills were strengthened in structured labs, while higher-order thinking emerged more unevenly in open-ended labs. These findings underscore that the mode of student engagement with technology matters more for learning than the sophistication of the tools themselves. By embedding UTAUT and Bloom’s Taxonomy in an authentic learning environment, this experiment provides engineering educators a mechanism to assess technology-enhanced learning and identifies strategies to facilitate higher-order skills aligned with industry needs. Full article
(This article belongs to the Special Issue Technology-Enhanced Education for Engineering Students)
Show Figures

Figure 1

40 pages, 1366 KB  
Article
Gendered Financial Literacy and Digital Marketing Adoption: Insights from Female Entrepreneurs in an Emerging Economy
by Nuraisyiah, Muhammad Azis and Muhammad Hasan
Adm. Sci. 2026, 16(1), 11; https://doi.org/10.3390/admsci16010011 - 26 Dec 2025
Viewed by 420
Abstract
In developing economies, women entrepreneurs play a vital role in advancing inclusive growth, yet their financial and digital capabilities often remain constrained by gendered barriers. This study investigates how financial literacy evolves into a gender-sensitive capability that drives digital marketing adoption and entrepreneurial [...] Read more.
In developing economies, women entrepreneurs play a vital role in advancing inclusive growth, yet their financial and digital capabilities often remain constrained by gendered barriers. This study investigates how financial literacy evolves into a gender-sensitive capability that drives digital marketing adoption and entrepreneurial sustainability among women-led SMEs in Indonesia. Guided by the Theory of Reasoned Action, the Technology Acceptance Model, the Knowledge-Based View, and Feminist Entrepreneurship Theory, this study employs a qualitative design involving 75 participants—45 women entrepreneurs and 30 supporting stakeholders. Using an iterative, spiral-oriented analytical approach, thematic insights were integrated with theoretical interpretation to uncover patterns of financial–digital capability development. Findings reveal that women’s financial literacy operates as both a cognitive and behavioral capability, fostering digital trust, informed decision-making, and business resilience. The study introduces the Gendered Financial Literacy Capability Model (G-FLCM), a novel inductively constructed framework that explicates how financial cognition is transformed into digital engagement and sustainable entrepreneurship. By articulating this gendered capability mechanism—absent from prior financial capability or feminist digital entrepreneurship models—the G-FLCM advances theoretical integration across behavioral, technological, and feminist perspectives while offering practical pathways for strengthening inclusive financial–digital ecosystems in emerging economies. Full article
(This article belongs to the Special Issue Women Financial Inclusion and Entrepreneurship Development)
Show Figures

Figure 1

26 pages, 1600 KB  
Article
The Path to Carbon Capture Technology Adoption—A System Dynamics Approach
by Sirous Yasseri, Maryam Shourideh and Hamid Bahai
Clean Technol. 2026, 8(1), 1; https://doi.org/10.3390/cleantechnol8010001 - 26 Dec 2025
Viewed by 356
Abstract
A system dynamics approach is described to explore the path of Carbon Capture diffusion. The proposed model, in principle, follows the Bass diffusion of innovation theory and includes all major influencing factors. The primary contribution of this paper is the modification of Bass’s [...] Read more.
A system dynamics approach is described to explore the path of Carbon Capture diffusion. The proposed model, in principle, follows the Bass diffusion of innovation theory and includes all major influencing factors. The primary contribution of this paper is the modification of Bass’s model to reflect parameters affecting the adoption of Carbon capture and storage technology. Consequently, it differs from other extensions to Bass’s model. The underpinning of this work is the system dynamics (SD) approach, which can open a pathway for further research into CCS acceptance. The proposed model’s behaviour is illustrated for various transition pathways of the technology, for different regimes. By modifying the proposed model, the paper also allows consideration of various capturing technologies on their merit. The proposed framework enables the examination of the impact of intervention policies on the adoption of CCS by individual investors. The purpose is to identify the parameters of these policies to support the under-resourced CCS technology and reduce the need for government participation. It is worth noting that the SD is primarily a descriptive method used for scenario analysis to illustrate what the future would look like. Full article
(This article belongs to the Special Issue Hydrogen Production and Carbon Capture Technologies)
Show Figures

Figure 1

45 pages, 12265 KB  
Article
Cross-Modal Extended Reality Learning in Preschool Education: Design and Evaluation from Teacher and Student Perspectives
by Klimentini Liatou and Athanasios Tsipis
Digital 2026, 6(1), 2; https://doi.org/10.3390/digital6010002 - 26 Dec 2025
Viewed by 336
Abstract
Cross-modal and immersive technologies offer new opportunities for experiential learning in early childhood, yet few studies examine integrated systems that combine multimedia, mini-games, 3D exploration, virtual reality (VR), and augmented reality (AR) within a unified environment. This article presents the design and implementation [...] Read more.
Cross-modal and immersive technologies offer new opportunities for experiential learning in early childhood, yet few studies examine integrated systems that combine multimedia, mini-games, 3D exploration, virtual reality (VR), and augmented reality (AR) within a unified environment. This article presents the design and implementation of the Solar System Experience (SSE), a cross-modal extended reality (XR) learning suite developed for preschool education and deployable on low-cost hardware. A dual-perspective evaluation captured both preschool teachers’ adoption intentions and preschool learners’ experiential responses. Fifty-four teachers completed an adapted Technology Acceptance Model (TAM) and Theory of Planned Behavior (TPB) questionnaire, while seventy-two students participated in structured sessions with all SSE components and responded to a 32-item experiential questionnaire. Results show that teachers held positive perceptions of cross-modal XR learning, with Subjective Norm emerging as the strongest predictor of Behavioral Intention. Students reported uniformly high engagement, with AR and the interactive eBook receiving the highest ratings and VR perceived as highly engaging yet accompanied by usability challenges. The findings demonstrate how cross-modal design can support experiential learning in preschool contexts and highlight technological, organizational, and pedagogical factors influencing educator adoption and children’s in situ experience. Implications for designing accessible XR systems for early childhood and directions for future research are discussed. Full article
Show Figures

Figure 1

25 pages, 632 KB  
Article
The Productivity–Safety Nexus: The Impact of Human Factors on Operational Efficiency in Construction Projects
by Kelly Weeks, Mahdi Safa and Siavash Zamiran
Buildings 2026, 16(1), 87; https://doi.org/10.3390/buildings16010087 - 24 Dec 2025
Viewed by 387
Abstract
This paper explores the relationship between human factors in construction safety and their effects on operational efficiency. It investigates how safety incidents resulting from human errors influence productivity, project timelines, and overall costs, while examining how strategic safety management can improve organizational performance. [...] Read more.
This paper explores the relationship between human factors in construction safety and their effects on operational efficiency. It investigates how safety incidents resulting from human errors influence productivity, project timelines, and overall costs, while examining how strategic safety management can improve organizational performance. The study employs a mixed-methods design that combines quantitative statistical modeling with qualitative case analysis to ensure both empirical rigor and contextual depth (R2 = 0.87, p < 0.001). Data were drawn from four construction firms, encompassing a sample of 120 employees across residential, commercial, and infrastructure projects. Variables such as training hours, fatigue levels, safety compliance, and technology adoption were analyzed against key operational performance indicators, including rework hours, schedule adherence, and productivity scores. Statistical analyses were performed using SPSS 29 and AMOS 28, incorporating descriptive statistics, regression analysis, and mediation testing to examine the pathways linking human factors, safety performance, and operational productivity. Reliability and validity were confirmed through Cronbach’s alpha and variance inflation factor (VIF) diagnostics. Results demonstrate that safety compliance acts as a mediating variable connecting training, fatigue, and technology adoption to measurable business outcomes. By providing a quantitative framework that links human factor management to operational efficiency, this research contributes to both construction management theory and practice, emphasizing safety as a strategic driver of performance and competitiveness. Full article
(This article belongs to the Special Issue Human Factor on Construction Safety)
Show Figures

Figure 1

18 pages, 295 KB  
Article
Mind the AI Gap: Asymmetrical Age Differences in Entrepreneurs’ Perceptions of Artificial Intelligence
by Katja Crnogaj, Pina Slaček and Maja Rožman
Adm. Sci. 2026, 16(1), 8; https://doi.org/10.3390/admsci16010008 - 24 Dec 2025
Viewed by 332
Abstract
As artificial intelligence (AI) becomes embedded in entrepreneurial practice, an unresolved question is whether age shapes founders’ perceptions of its opportunities and risks. Drawing on diffusion-of-innovations and technology adoption theories, this study examines whether age cohorts differ in their perceived benefits of AI, [...] Read more.
As artificial intelligence (AI) becomes embedded in entrepreneurial practice, an unresolved question is whether age shapes founders’ perceptions of its opportunities and risks. Drawing on diffusion-of-innovations and technology adoption theories, this study examines whether age cohorts differ in their perceived benefits of AI, perceived risks, and short-term expectations regarding AI’s business impact. Using data from the 2024 Global Entrepreneurship Monitor (GEM) survey for Slovenia, we analyze ordinal indicators across all three domains. Bivariate comparisons using Mann–Whitney U tests with effect sizes are complemented by multivariate ordinal logistic regression models controlling for sector, education, and gender. The analysis reveals an asymmetrical age gap in AI perceptions. Younger entrepreneurs report higher perceived benefits and more positive impact expectations, while AI-related risk perceptions do not vary by age. Multivariate analyses show that age effects on perceived benefits are context-dependent, whereas age remains a robust predictor of future-oriented impact expectations. The study offers a theoretically grounded and methodologically transparent analysis integrating technology adoption frameworks with entrepreneurial psychology. Practically, it underscores the need for differentiated AI-readiness initiatives that address age-related differences in strategic orientation and preparedness. Future research could further explore the roles of capabilities, industry context, and entrepreneurial experience. Full article
Back to TopTop