Autonomous Last-Mile Logistics in Emerging Markets: A Study on Consumer Acceptance
Abstract
1. Introduction
2. Research Hypotheses
3. Materials and Methods
3.1. Sample and Data Collection
3.2. Data Analysis
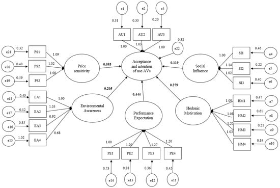
4. Results
Adjusted Model
5. Discussion
6. Conclusions
Author Contributions
Funding
Data Availability Statement
Conflicts of Interest
References
- Olsson, J.; Osman, M.C.; Hellström, D.; Vakulenko, Y. Customer Expectations of Unattended Grocery Delivery Services: Mapping Forms and Determinants. Int. J. Retail. Distrib. Manag. 2022, 50, 1–16. [Google Scholar] [CrossRef]
- Modica, T.; Colicchia, C.; Tappia, E.; Melacini, M. Empowering Freight Transportation through Logistics 4.0: A Maturity Model for Value Creation. Prod. Plan. Control 2023, 34, 1149–1164. [Google Scholar] [CrossRef]
- Buldeo Rai, H.; Verlinde, S.; Macharis, C. Who Is Interested in a Crowdsourced Last Mile? A Segmentation of Attitudinal Profiles. Travel Behav. Soc. 2021, 22, 22–31. [Google Scholar] [CrossRef]
- Maas, J.; Nitsche, B.; Straube, F. Systematization of Autonomous Vehicles in Last Mile Transportation Processes—Taxonomy Development and Clustering of Existing Concepts. Int. J. Logist. Res. Appl. 2024, 27, 2104–2126. [Google Scholar] [CrossRef]
- Wang, X.; Wong, Y.D.; Li, K.X.; Yuen, K.F. A Critical Assessment of Co-Creating Self-Collection Services in Last-Mile Logistics. Int. J. Logist. Manag. 2021, 32, 846–871. [Google Scholar] [CrossRef]
- Janjevic, M.; Winkenbach, M. Characterizing Urban Last-Mile Distribution Strategies in Mature and Emerging e-Commerce Markets. Transp. Res. Part A Policy Pract. 2020, 133, 164–196. [Google Scholar] [CrossRef]
- Merkert, R.; Bliemer, M.C.J.; Fayyaz, M. Consumer Preferences for Innovative and Traditional Last-Mile Parcel Delivery. Int. J. Phys. Distrib. Logist. Manag. 2022, 52, 261–284. [Google Scholar] [CrossRef]
- Dabic-Miletic, S. Autonomous Vehicles as an Essential Component of Industry 4.0 for Meeting Last-Mile Logistics Requirements. J. Ind. Intell. 2023, 1, 55–62. [Google Scholar] [CrossRef]
- Kucukaltan, B.; Saatcioglu, O.Y.; Irani, Z.; Tuna, O. Gaining Strategic Insights into Logistics 4.0: Expectations and Impacts. Prod. Plan. Control 2022, 33, 211–227. [Google Scholar] [CrossRef]
- Rejeb, A.; Rejeb, K.; Simske, S.J.; Treiblmaier, H. Drones for Supply Chain Management and Logistics: A Review and Research Agenda. Int. J. Logist. Res. Appl. 2023, 26, 708–731. [Google Scholar] [CrossRef]
- Buldeo Rai, H.; Verlinde, S.; Macharis, C. The “next Day, Free Delivery” Myth Unravelled: Possibilities for Sustainable Last Mile Transport in an Omnichannel Environment. Int. J. Retail. Distrib. Manag. 2019, 47, 39–54. [Google Scholar] [CrossRef]
- Tsai, Y.-T.; Tiwasing, P. Customers’ Intention to Adopt Smart Lockers in Last-Mile Delivery Service: A Multi-Theory Perspective. J. Retail. Consum. Serv. 2021, 61, 102514. [Google Scholar] [CrossRef]
- Vakulenko, Y.; Shams, P.; Hellström, D.; Hjort, K. Service Innovation in E-Commerce Last Mile Delivery: Mapping the e-Customer Journey. J. Bus. Res. 2019, 101, 461–468. [Google Scholar] [CrossRef]
- Oulmakki, O.; Verny, J.; Janjevic, M.; Khalfalli, M. Empirical Study on Consumer’s Acceptance of Delivery Robots in France. Int. J. Logist. Res. Appl. 2024, 27, 2049–2079. [Google Scholar] [CrossRef]
- Yuen, K.F.; Wang, X.; Ng, L.T.W.; Wong, Y.D. An Investigation of Customers’ Intention to Use Self-Collection Services for Last-Mile Delivery. Transp. Policy 2018, 66, 1–8. [Google Scholar] [CrossRef]
- Koh, L.Y.; Xia, Z.; Yuen, K.F. Consumer Acceptance of the Autonomous Robot in Last-Mile Delivery: A Combined Perspective of Resource-Matching, Perceived Risk and Value Theories. Transp. Res. Part A Policy Pract. 2024, 182, 104008. [Google Scholar] [CrossRef]
- Asdecker, B. Building the E-Commerce Supply Chain of the Future: What Influences Consumer Acceptance of Alternative Places of Delivery on the Last-Mile. Logistics 2021, 5, 90. [Google Scholar] [CrossRef]
- Osakwe, C.N.; Hudik, M.; Říha, D.; Stros, M.; Ramayah, T. Critical Factors Characterizing Consumers’ Intentions to Use Drones for Last-Mile Delivery: Does Delivery Risk Matter? J. Retail. Consum. Serv. 2022, 65, 102865. [Google Scholar] [CrossRef]
- Kapser, S.; Abdelrahman, M. Acceptance of Autonomous Delivery Vehicles for Last-Mile Delivery in Germany—Extending UTAUT2 with Risk Perceptions. Transp. Res. Part C Emerg. Technol. 2020, 111, 210–225. [Google Scholar] [CrossRef]
- Kapser, S.; Abdelrahman, M.; Bernecker, T. Autonomous Delivery Vehicles to Fight the Spread of COVID-19—How Do Men and Women Differ in Their Acceptance? Transp. Res. Part A Policy Pract. 2021, 148, 183–198. [Google Scholar] [CrossRef]
- Leon, S.; Chen, C.; Ratcliffe, A. Consumers’ Perceptions of Last Mile Drone Delivery. Int. J. Logist. Res. Appl. 2023, 26, 345–364. [Google Scholar] [CrossRef]
- Leon, S.; Chen, C.; Ratcliffe, A. Consumers’ Perceptions of the Environmental and Public Health Benefits of Last Mile Drone Delivery. Int. J. Logist. Res. Appl. 2024, 1–25. [Google Scholar] [CrossRef]
- Pani, A.; Mishra, S.; Golias, M.; Figliozzi, M. Evaluating Public Acceptance of Autonomous Delivery Robots during COVID-19 Pandemic. Transp. Res. Part D Transp. Environ. 2020, 89, 102600. [Google Scholar] [CrossRef]
- González-Romero, I.; Ortiz-Bas, Á.; Prado-Prado, J.C.; Lyons, A. A Stakeholder-Led Sustainability Framework for Analysing Last-Mile Transport and Delivery. Int. J. Logist. Res. Appl. 2024, 1–31. [Google Scholar] [CrossRef]
- Polydoropoulou, A.; Tsirimpa, A.; Karakikes, I.; Tsouros, I.; Pagoni, I. Mode Choice Modeling for Sustainable Last-Mile Delivery: The Greek Perspective. Sustainability 2022, 14, 8976. [Google Scholar] [CrossRef]
- Zarei, M.M.; Chaparro-Pelaez, J.; Agudo-Peregrina, Á.F. Identifying Consumer’s Last-Mile Logistics Beliefs in Omni-Channel Environment. Econ. Res. Ekon. Istraživanja 2020, 33, 1796–1812. [Google Scholar] [CrossRef]
- Nordhoff, S.; Madigan, R.; Van Arem, B.; Merat, N.; Happee, R. Interrelationships among predictors of automated vehicle acceptance: A structural equation modelling approach. Theor. Issues Ergon. Sci. 2021, 22, 383–408. [Google Scholar] [CrossRef]
- Buckley, L.; Kaye, S.-A.; Pradhan, A.K. Psychosocial Factors Associated with Intended Use of Automated Vehicles: A Simulated Driving Study. Accid. Anal. Prev. 2018, 115, 202–208. [Google Scholar] [CrossRef] [PubMed]
- Madigan, R.; Louw, T.; Wilbrink, M.; Schieben, A.; Merat, N. What Influences the Decision to Use Automated Public Transport? Using UTAUT to Understand Public Acceptance of Automated Road Transport Systems. Transp. Res. Part F Traffic Psychol. Behav. 2017, 50, 55–64. [Google Scholar] [CrossRef]
- Panagiotopoulos, I.; Dimitrakopoulos, G. An Empirical Investigation on Consumers’ Intentions towards Autonomous Driving. Transp. Res. Part C Emerg. Technol. 2018, 95, 773–784. [Google Scholar] [CrossRef]
- Tamilmani, K.; Rana, N.; Dwivedi, Y.; Sahu, G.P. Roderick, Sian Exploring the Role of “Price Value” for Understanding Consumer Adoption of Technology: A Review and Meta-Analysis of UTAUT2 Based Empirical Studies. In Proceedings of the PACIS 2018 Proceedings, Yokohama, Japan, 26–30 June 2018; p. 64. [Google Scholar]
- Patil, P.; Tamilmani, K.; Rana, N.P.; Raghavan, V. Understanding Consumer Adoption of Mobile Payment in India: Extending Meta-UTAUT Model with Personal Innovativeness, Anxiety, Trust, and Grievance Redressal. Int. J. Inf. Manag. 2020, 54, 102144. [Google Scholar] [CrossRef]
- Hagen, T.; Scheel-Kopeinig, S. Would Customers Be Willing to Use an Alternative (Chargeable) Delivery Concept for the Last Mile? Res. Transp. Bus. Manag. 2021, 39, 100626. [Google Scholar] [CrossRef]
- Ignat, B.; Chankov, S. Do E-Commerce Customers Change Their Preferred Last-Mile Delivery Based on Its Sustainability Impact? Int. J. Logist. Manag. 2020, 31, 521–548. [Google Scholar] [CrossRef]
- Wang, Y.; Bi, M.; Lai, J.; Chen, Y. Locating Movable Parcel Lockers under Stochastic Demands. Symmetry 2020, 12, 2033. [Google Scholar] [CrossRef]
- Severo, E.A.; De Guimarães, J.C.F.; Henri Dorion, E.C. Cleaner Production, Social Responsibility and Eco-Innovation: Generations’ Perception for a Sustainable Future. J. Clean. Prod. 2018, 186, 91–103. [Google Scholar] [CrossRef]
- Severo, E.A.; De Guimarães, J.C.F.; Dellarmelin, M.L. Impact of the COVID-19 Pandemic on Environmental Awareness, Sustainable Consumption and Social Responsibility: Evidence from Generations in Brazil and Portugal. J. Clean. Prod. 2021, 286, 124947. [Google Scholar] [CrossRef]
- De Guimarães, J.C.F.; Severo, E.A.; Klein, L.L.; Dorion, E.C.H.; Lazzari, F. Antecedents of Sustainable Consumption of Remanufactured Products: A Circular Economy Experiment in the Brazilian Context. J. Clean. Prod. 2023, 385, 135571. [Google Scholar] [CrossRef]
- Brazilian Institute of Geography and Statistics. Population in the Last Census—2022. 2022. Available online: https://www.ibge.gov.br (accessed on 20 September 2024).
- Brazilian E-Commerce Association. Brazilian E-Commerce Report 2023. 2023. Available online: https://www.conversion.com.br (accessed on 3 April 2025).
- Matos, J.M.A.; Rodrigues, M.J. Almost Exact Computation of Eigenvalues in Approximate Differential Problems. Math. Comput. Appl. 2019, 24, 96. [Google Scholar] [CrossRef]
- Ferreira, L.; Oliveira, T.; Neves, C. Consumer’s Intention to Use and Recommend Smart Home Technologies: The Role of Environmental Awareness. Energy 2023, 263, 125814. [Google Scholar] [CrossRef]
- Caspersen, E.; Navrud, S.; Bengtsson, J. Act Locally? Are Female Online Shoppers Willing to Pay to Reduce the Carbon Footprint of Last Mile Deliveries? Int. J. Sustain. Transp. 2022, 16, 1144–1158. [Google Scholar] [CrossRef]
- Nastjuk, I.; Herrenkind, B.; Marrone, M.; Brendel, A.B.; Kolbe, L.M. What Drives the Acceptance of Autonomous Driving? An Investigation of Acceptance Factors from an End-User’s Perspective. Technol. Forecast. Soc. Change 2020, 161, 120319. [Google Scholar] [CrossRef]
- Yuen, K.F.; Cai, L.; Qi, G.; Wang, X. Factors Influencing Autonomous Vehicle Adoption: An Application of the Technology Acceptance Model and Innovation Diffusion Theory. Technol. Anal. Strateg. Manag. 2021, 33, 505–519. [Google Scholar] [CrossRef]




| Constructs | Observable Variables |
|---|---|
| Performance Expectation (H1) | PE1: I find AVs for delivery useful in my daily life. |
| PE2: Receiving my order via AV would help me get things done faster. | |
| PE3: Receiving my order via AV would increase my productivity. | |
| PE4: Receiving my order via AV would increase my flexibility in everyday life. | |
| Social Influence (H2) | SI1: People important to me would think I should choose AVs for delivery. |
| SI2: People who influence my behavior would think I should choose AVs for delivery. | |
| SI3: People whose opinion I value would prefer me to choose AVs for delivery. | |
| Hedonic Motivation (H3) | HM1: It would be fun to take orders via AVs. |
| HM2: It would be exciting to receive orders via AVs | |
| HM3: Receiving orders by AVs would be very nice | |
| HM4: Receiving orders via AVs would bring me greater personal satisfaction. | |
| Price Sensitivity (H4) | PS1: I wouldn’t mind paying higher fees to have my orders delivered by AVs |
| (reverse). PS2: If I knew that delivery via AVs would be more expensive than conventional delivery options, it wouldn’t matter to me. | |
| (reverso). PS3: It would be worth paying more for a delivery option via AVs. | |
| Environmental Awareness (H5) | EA1: I am aware that AVs as a delivery option may have a lower carbon footprint. |
| EA2: I am aware that AVs as a delivery option can be more environmentally friendly. | |
| EA3: I am aware that AVs as a delivery option may be more sustainable in the long term. | |
| EA4: I am aware that AVs as a delivery option may create less congestion. | |
| Acceptance and Intention of Use | AU1: I plan to use AVs as a delivery option in the future. |
| AU2: I will always try to use AVs as a delivery option in my daily life when they become available in the future. | |
| AU3: I plan to use AVs for delivery frequently when available in the future. |
| Respondents | Percent | |
|---|---|---|
| Gender | ||
| Female | 53.3% | |
| Male | 46.7% | |
| Year Born | ||
| Before 1965 | 2.3% | |
| Between 1965 and 1980 | 10.5% | |
| Between 1981 and 1990 | 18.1% | |
| Between 1991 and 2010 | 69.1% | |
| Education | ||
| Incomplete Elementary Education | 3.3% | |
| Completed Elementary School | 2.6% | |
| Incomplete High School | 6.9% | |
| Completed High School | 18.4% | |
| Incomplete Higher Education | 29.9% | |
| Completed Higher Education | 29.9% | |
| Master’s Degree or Doctorate (PhD) | 8.9% |
| Observable Variables | Factorial Loads | Communality | Standard Deviation | Cronbach’s Alpha | KMO | Composite Reliability | Variance Explained |
|---|---|---|---|---|---|---|---|
| Performance Expectation (PE) | 0.887 | 0.823 | 0.935 | 0.78 | |||
| PE1 | 0.743 | 0.655 | 1.207 | ||||
| PE2 | 0.693 | 0.670 | 1.191 | ||||
| PE3 | 0.607 | 0.653 | 1.236 | ||||
| PE4 | 0.671 | 0.662 | 1.221 | ||||
| Social Influence (SI) | 0.906 | 0.745 | 0.948 | 0.86 | |||
| SI1 | 0.822 | 0.814 | 1.240 | ||||
| SI2 | 0.846 | 0.829 | 1.270 | ||||
| SI3 | 0.825 | 0.804 | 1.231 | ||||
| Hedonic Motivation (HM) | 0.861 | 0.784 | 0.921 | 0.75 | |||
| HM1 | 0.812 | 0.787 | 1.100 | ||||
| HM2 | 0.847 | 0.795 | 1.210 | ||||
| HM3 | 0.733 | 0.813 | 1.125 | ||||
| HM4 | 0.500 | 0.637 | 1.275 | ||||
| Price Sensitivity (PS) | 0.868 | 0.731 | 0.924 | 0.80 | |||
| PS1 | 0.859 | 0.819 | 1.175 | ||||
| PS2 | 0.873 | 0.813 | 1.154 | ||||
| PS3 | 0.809 | 0.751 | 1.218 | ||||
| Environmental Awareness (EA) | 0.866 | 0.787 | 0.925 | 0.76 | |||
| EA1 | 0.860 | 0.766 | 1.198 | ||||
| EA2 | 0.911 | 0.863 | 1.082 | ||||
| EA3 | 0.855 | 0.799 | 1.090 | ||||
| EA4 | 0.663 | 0.498 | 1.217 | ||||
| Acceptance and Intention of Use (AU) | 0.916 | 0.751 | 0.954 | 0.87 | |||
| AU1 | 0.755 | 0.714 | 1.124 | ||||
| AU2 | 0.789 | 0.756 | 1.155 | ||||
| AU3 | 0.775 | 0.767 | 1.161 | ||||
| AU | PE | SI | HM | PS | EA | |
|---|---|---|---|---|---|---|
| AU | 0.873 a | |||||
| PE | 0.714 b | 0.783 a | ||||
| IS | 0.542 b | 0.642 b | 0.859 a | |||
| HM | 0.649 b | 0.696 b | 0.537 b | 0.747 a | ||
| PS | 0.424 b | 0.457 b | 0.463 b | 0.412 b | 0.803 a | |
| EA | 0.439 b | 0.311 b | 0.217 b | 0.360 b | 0.163 b | 0.761 ab |
| Hypotheses | Constructs | Estimate Regression Model (ERM) | S.E. | Critical Ratio | p-Value | ||
|---|---|---|---|---|---|---|---|
| H1 | AU | ← | PE | 0.444 | 0.05 | 7.54 | p < 0.001 |
| H2 | ← | SI | 0.119 | 0.04 | 2.89 | 0.004 | |
| H3 | ← | HM | 0.279 | 0.05 | 5.34 | p < 0.001 | |
| H4 (-) | ← | PS | 0.093 | 0.04 | 2.02 | 0.430 | |
| H5 | ← | EA | 0.205 | 0.04 | 4.75 | p < 0.001 | |
| Indexes | Initial | Optimized |
|---|---|---|
| Chi-square (χ2) | 822.754 | 535.761 |
| Degrees of Freedom (DF) | 184.000 | 181.000 |
| χ2/DF | 4.471 | 2.960 |
| Level of Probability | 0.000 * | 0.000 * |
| CFI—Comparative Fit Index | 0.860 | 0.922 |
| NFI—Normed Fit Index | 0.828 | 0.888 |
| GFI—Goodness of Fit index | 0.770 | 0.852 |
| RMSEA—Root Mean Squared Error of Approximation | 0.107 | 0.080 |
| RMR—Root Mean Square Residual | 0.397 | 0.250 |
| Study | Construct | Effect Size | Comparison |
|---|---|---|---|
| Kapser & Abdelrahman (2020) [20] | Performance Expectancy | ERMPE = 0.231 | Lower than our study (ERMPE = 0.444) |
| Nordhoff et al. (2021) [27] | Performance Expectancy | ERMPE = 0.370 | Intermediate between [20] and our study |
| Kapser & Abdelrahman (2020) [20] | Social Influence | ERMSI = 0.135 | Slightly higher than our study (ERMSI = 0.119); both modest |
| Nordhoff et al. (2021) [27] | Social Influence | ERMSI = 0.120 | Very similar to our study (ERMSI = 0.119); all consistently modest |
| Kapser & Abdelrahman (2020) [20] | Hedonic Motivation | ERMHM = 0.133 | Much lower than our study (ERMHM = 0.279) |
| Nordhoff et al. (2021) [27] | Hedonic Motivation | ERMHM = 0.480 | Higher than our study, the strongest among the three |
| Leon et al. (2024) [22] | Environmental Awareness | ERMEA = 0.520 | Higher than our study (ERMEA = 0.205); drone delivery context |
| Kapser & Abdelrahman (2020) [20] | Price Sensitivity | ERMPS = −0.244 | Significant negative effect, unlike our non-significant result (ERMPS = −0.093) |
Disclaimer/Publisher’s Note: The statements, opinions and data contained in all publications are solely those of the individual author(s) and contributor(s) and not of MDPI and/or the editor(s). MDPI and/or the editor(s) disclaim responsibility for any injury to people or property resulting from any ideas, methods, instructions or products referred to in the content. |
© 2025 by the authors. Licensee MDPI, Basel, Switzerland. This article is an open access article distributed under the terms and conditions of the Creative Commons Attribution (CC BY) license (https://creativecommons.org/licenses/by/4.0/).
Share and Cite
Sinesio, E.P.; Fontana, M.E.; de Guimarães, J.C.F.; Marques, P.C. Autonomous Last-Mile Logistics in Emerging Markets: A Study on Consumer Acceptance. Logistics 2025, 9, 106. https://doi.org/10.3390/logistics9030106
Sinesio EP, Fontana ME, de Guimarães JCF, Marques PC. Autonomous Last-Mile Logistics in Emerging Markets: A Study on Consumer Acceptance. Logistics. 2025; 9(3):106. https://doi.org/10.3390/logistics9030106
Chicago/Turabian StyleSinesio, Emerson Philipe, Marcele Elisa Fontana, Júlio César Ferro de Guimarães, and Pedro Carmona Marques. 2025. "Autonomous Last-Mile Logistics in Emerging Markets: A Study on Consumer Acceptance" Logistics 9, no. 3: 106. https://doi.org/10.3390/logistics9030106
APA StyleSinesio, E. P., Fontana, M. E., de Guimarães, J. C. F., & Marques, P. C. (2025). Autonomous Last-Mile Logistics in Emerging Markets: A Study on Consumer Acceptance. Logistics, 9(3), 106. https://doi.org/10.3390/logistics9030106

