Sign in to use this feature.

Years

Between: -

Subjects

remove_circle_outline
remove_circle_outline
remove_circle_outline
remove_circle_outline
remove_circle_outline
remove_circle_outline
remove_circle_outline
remove_circle_outline
remove_circle_outline

Journals

Article Types

Countries / Regions

Search Results (128)

Search Parameters:
Keywords = superheated steam

Order results
Result details
Results per page
Select all
Export citation of selected articles as:
40 pages, 3962 KB  
Article
Energy Recovery of Gases from Charcoal Production: Potential, Available Technologies, Costs, Sustainability, and Its Contribution to the Energy Transition in Brazil
by Guilherme Mandelo Oliveira, Alisson Aparecido Vitoriano Julio, Osvaldo José Venturini, Márcio Montagnana Vicente Leme, Túlio Tito Godinho de Rezende, José Carlos Escobar Palacio and Electo Eduardo Silva Lora
Processes 2026, 14(3), 511; https://doi.org/10.3390/pr14030511 (registering DOI) - 1 Feb 2026
Abstract
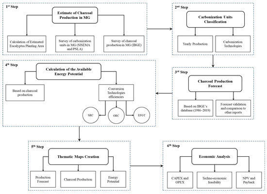
Minas Gerais is Brazil’s largest charcoal producer, relying on carbonization kilns that release effluent gases and waste energy while generating environmental impacts. This work evaluates the electricity generation potential from these gases using different conversion technologies. A database-based assessment of charcoal production units, [...] Read more.
Minas Gerais is Brazil’s largest charcoal producer, relying on carbonization kilns that release effluent gases and waste energy while generating environmental impacts. This work evaluates the electricity generation potential from these gases using different conversion technologies. A database-based assessment of charcoal production units, based on official institutional records, enabled estimating the energy potential for 2020 and projecting it to 2030. Three technologies were assessed: Steam Rankine Cycle, Organic Rankine Cycle, and Externally Fired Gas Turbine. For each one, efficiencies were calculated and applied to the surveyed producers, ranging from 5% to 24% for power capacities between 100 kW and 2000 kW. The highest energy generation potential, 1348 GWh/year, was obtained using the regenerative and superheated ORC with n-decane as the working fluid. In addition, an economic analysis was performed based on Brazilian electricity auction prices, together with a sensitivity analysis of key variables, including installed power, electricity price, minimum attractiveness rate, taxes, operating hours, and capital expenditure. The results demonstrate that current technical and economic conditions are unfavorable for implementing waste-heat-based power plants in Minas Gerais. Plants below 10 MW are especially unfeasible. A Life Cycle Assessment estimated emissions of 2437.7 kg CO2eq per ton of charcoal. Sustainable measures such as eliminating native wood use, increasing Gravimetric Yield, and adding afterburners could reduce emissions by over 57%. Full article
(This article belongs to the Section Energy Systems)
Show Figures

Graphical abstract

26 pages, 3788 KB  
Article
Adaptive Modified Active Disturbance Rejection Control for the Superheated Steam Temperature System Under Wide Load Conditions
by Huiyu Wang, Zihao Tong, Zhenlong Wu, Hongtao Zheng, Bing Li and Yanfeng Jia
Processes 2026, 14(2), 308; https://doi.org/10.3390/pr14020308 - 15 Jan 2026
Viewed by 162
Abstract
The operation of the superheated steam temperature system significantly impacts the safety and economy of thermal power units. To ensure its stable operation under large-scale variable load conditions, a modified active disturbance rejection control strategy based on parameter adaptation is proposed. Firstly, a [...] Read more.
The operation of the superheated steam temperature system significantly impacts the safety and economy of thermal power units. To ensure its stable operation under large-scale variable load conditions, a modified active disturbance rejection control strategy based on parameter adaptation is proposed. Firstly, a typical superheated steam temperature system model is introduced, and the cascade control structure is applied to the model. Then, on this basis, a modified active disturbance rejection control strategy based on parameter adaptation is proposed, and the parameter tuning method of the modified active disturbance rejection control is introduced. Finally, the control performance of the proposed control strategy under a wide range of variable loads is verified through comparative simulations under nominal working conditions and uncertain working conditions. To further illustrate the effectiveness of the proposed strategy, the method is applied to a certain 660 MW unit in the field. After implementing the method, the fluctuation range of superheated steam temperature on the A and B sides decreased to only 34.0% and 53.0% of the original, respectively, and the fluctuation variance on the A and B sides decreased to only 28.5% and 43.3% of the original, respectively. The above field application results fully demonstrate that the control strategy proposed does not merely remain at the theoretical simulation level, but is a key technical means that can be effectively implemented and effectively solve the problem of superheated steam temperature control in thermal power units. Full article
Show Figures

Figure 1

24 pages, 4531 KB  
Article
Combination of GC-IMS and Nano-LC/HRMS Reveals the Mechanism of Superheated Steam Glycosylation Modification in Improving Oyster Peptide Flavor
by Li-Hong Wang, Jun-Wei Zhang, Zong-Cai Tu, Xiao-Mei Sha, Yong-Yan Huang and Zi-Zi Hu
Foods 2026, 15(2), 236; https://doi.org/10.3390/foods15020236 - 9 Jan 2026
Viewed by 274
Abstract
This study investigated the effect of superheated steam (SS) assisted glycosylation modification on the flavor profile of oyster peptides (OP), and explored the correlation between key flavor compounds and glycosylation degree using Gas Chromatography–Ion Mobility Spectrometry (GC-IMS) and nano-scale Liquid Chromatography coupled with [...] Read more.
This study investigated the effect of superheated steam (SS) assisted glycosylation modification on the flavor profile of oyster peptides (OP), and explored the correlation between key flavor compounds and glycosylation degree using Gas Chromatography–Ion Mobility Spectrometry (GC-IMS) and nano-scale Liquid Chromatography coupled with High-Resolution Mass Spectrometry (nano-LC/HRMS). The results indicated that SS treatment accelerated the glycosylation process, reduced free amino groups level, and distinguished their unique flavor through E-nose. GC-IMS analysis detected 64 signal peaks including 13 aldehydes, 6 ketones, 7 esters, 6 alcohols, 2 acids, 2 furans and 5 other substances. And it was revealed that SS-mediated glycosylation treatment reduced the levels of fishy odorants like Heptanal and Nonanal, while promoting the pleasant-smelling alcohols and esters. In addition, Pearson correlation showed a positive correlation between excessive glycation and the increase in aldehydes, which might cause the recurrence of undesirable fishy notes. Further nano-LC/HRMS analysis revealed that arginine and lysine acted as the main sites for glycosylation modification. Notably, glycosylated peptides such as KAFGHENEALVRK, DSRAATSPGELGVTIEGPKE, generated by mild SS treatment could convert into ketones and pyrazines in subsequent reactions, thereby contributing to overall sensory enhancement. In conclusion, SS treatment at 110 °C for 1 min significantly improved the flavor quality of OP and sustains improvement in subsequent stages, providing theoretical support for flavor optimization of oyster peptides. Full article
Show Figures

Graphical abstract

17 pages, 13207 KB  
Article
Corrosion of Carbon Steel and Extra High-Speed Laser Application Clad Materials in Superheated H2O Containing CO2 and H2S
by Andri Isak Thorhallsson, Erlend Oddvin Straume, Tomaso Maccio, Erfan Abedi Esfahani, Helen Osk Haraldsdottir, Lilja Tryggvadottir and Sigrun Nanna Karlsdottir
Corros. Mater. Degrad. 2026, 7(1), 1; https://doi.org/10.3390/cmd7010001 - 19 Dec 2025
Viewed by 369
Abstract
Currently, there are several deep drill geothermal projects that aim to discharge superheated or supercritical geothermal fluid for sustainable power production. In geothermal power utilisation, the well casing steel and surface equipment is susceptible to corrosion due to corrosive species in the geothermal [...] Read more.
Currently, there are several deep drill geothermal projects that aim to discharge superheated or supercritical geothermal fluid for sustainable power production. In geothermal power utilisation, the well casing steel and surface equipment is susceptible to corrosion due to corrosive species in the geothermal fluid. The temperature and the phase state of the fluid greatly affect the extent and the forms of corrosion that can occur. To mitigate corrosion damage in the casing and surface equipment, the recently developed production method Extra High-speed Laser Application (EHLA) cladding is proposed as a solution. To simulate application of carbon steel and EHLA clads in superheated geothermal wells, the materials were tested in a superheated steam containing CO2 and H2S at 450 °C temperature and 150 barG pressure. Microstructural and chemical analysis was performed with SEM, EDX and XRD, and corrosion rate was analysed with the weight loss method. The carbon steel was prone to corrosion with a double corrosion layer but the corrosion of the EHLA clads was insignificant. The results show that the EHLA clads tested have good corrosion resistance in the test environment, and the study can aid in the selection of casing and clad materials for future deep geothermal wells. Furthermore, this study shows that the EHLA clads increase the variety of corrosion mitigation solutions for future geothermal projects. Full article
Show Figures

Figure 1

23 pages, 2611 KB  
Review
Circular Approaches for Thermoset Composites
by Marta Camacho-Iglesias, Lorena Germán, Aitziber Iturmendi and Rubén Seoane-Rivero
J. Compos. Sci. 2025, 9(12), 682; https://doi.org/10.3390/jcs9120682 - 9 Dec 2025
Cited by 1 | Viewed by 694
Abstract
The recycling and reuse of thermoset composite materials present considerable challenges due to the cross-linked network formed during the curing process. The growing implementation of these materials in various industries, such as automotive and wind energy sectors, has generated significant research interest in [...] Read more.
The recycling and reuse of thermoset composite materials present considerable challenges due to the cross-linked network formed during the curing process. The growing implementation of these materials in various industries, such as automotive and wind energy sectors, has generated significant research interest in this area. This paper presents a comprehensive review of different approaches for the recycling, focusing on two aspects: established methods with higher technological readiness levels (mechanical, thermal, and chemical) and emerging methods still under development (microwave-assisted recycling, enzymatic recycling, electrochemical recycling, superheated steam recycling and ultrasonic recycling). Furthermore, the reuse of thermoset composite materials by thermoforming, for example, is discussed, along with an overview of innovative resin systems specially designed for recyclability and reusability. Finally, the challenges and future prospects are briefly summarised. Full article
Show Figures

Figure 1

21 pages, 2428 KB  
Article
A Performance and Environmental Impact Study on a Combined Cycle Power Plant with a Bottoming ORC Unit
by Dan-Teodor Bălănescu, Vlad-Mario Homutescu and Marius-Vasile Atanasiu
Clean Technol. 2025, 7(4), 106; https://doi.org/10.3390/cleantechnol7040106 - 1 Dec 2025
Viewed by 743
Abstract
The depletion of fossil fuel reserves and the pollution produced by fuel combustion are major concerns in the energy generation sector. Due to this, waste heat recovery has become a stringent objective in this domain. The current study pursues this objective with regard [...] Read more.
The depletion of fossil fuel reserves and the pollution produced by fuel combustion are major concerns in the energy generation sector. Due to this, waste heat recovery has become a stringent objective in this domain. The current study pursues this objective with regard to gas–steam combined cycle power plants, which are currently viewed as the most advanced technology in fossil fuel power generation. The proposed solution for waste heat recovery is to add an organic Rankine cycle (ORC) power system to the gas–steam combined cycle power plant with a Solar Centaur 40 gas turbine, produced by Solar Turbines, a Caterpillar Company (San Diego, CA, USA). The ORC power system is placed along the path of the flue gas, downstream of the heat recovery steam generator of the combined cycle power plant. R1336mzz (Z), R1233zd (E), and R601a were investigated as working fluids. The performance of the ORC system was analyzed as a function of the degree of superheat. The superheating process was proven to be disadvantageous since it led to performance deterioration. The numerical study showed that the overall efficiency of the combined cycle power plant increased up to 0.014 (1.4%) as a consequence of adding the ORC system, which itself achieves a maximum efficiency of 0.133 (13.3%). The annual fuel (natural gas) savings achievable under these conditions were roughly estimated at 398,185 Nm3/year, equating to annual fuel cost savings of approximately 269,000 EUR/year and an 810 t/year reduction in CO2 emissions. Full article
Show Figures

Figure 1

26 pages, 4052 KB  
Article
Solar-Thermal Process Intensification for Blue Hydrogen Production: Integrated Steam Methane Reforming with a Waste-Derived Red Mud Catalyst
by Taher Maatallah, Mussad Al-Zahrani, Salman Hilal, Abdullah Alsubaie, Mohammad Aljohani, Murad Alghamdi, Faisal Almansour, Loay Awad, Yassine Slimani and Sajid Ali
Designs 2025, 9(6), 138; https://doi.org/10.3390/designs9060138 - 28 Nov 2025
Viewed by 608
Abstract
The transition to low-carbon energy systems necessitates innovative design strategies for decarbonizing hydrogen production, particularly in industrial-scale applications where steam methane reforming (SMR) remains predominant. This study proposes a novel, integrated process design for blue hydrogen production that addresses both energy and environmental [...] Read more.
The transition to low-carbon energy systems necessitates innovative design strategies for decarbonizing hydrogen production, particularly in industrial-scale applications where steam methane reforming (SMR) remains predominant. This study proposes a novel, integrated process design for blue hydrogen production that addresses both energy and environmental sustainability through process intensification and resource valorization. A hybrid system was developed that combines solar thermal energy input with the catalytic potential of industrial waste, specifically, red mud, a byproduct of alumina refining. A solar parabolic dish (SPD) was engineered to contribute 10% of the heat demand, generating superheated steam at 477 °C. This work serves as a proof-of-concept, demonstrating the technical viability of integration at a bench scale. In parallel, red mud was characterized, thermochemically activated, and formulated into a low-cost catalyst for the SMR process. The integrated system includes solar-assisted steam generation, red mud-based catalytic reforming, CO2 capture using methyl diethanolamine (MDEA), and hydrogen purification via pressure swing adsorption (PSA). The full process was modeled and optimized using ASPEN Plus, ASPEN Adsorption, and COMSOL Multiphysics® Under optimal conditions (900 °C, 25 bar, steam-to-carbon ratio of 3), the system produced 1070 kg/h of hydrogen, achieving 95% CO2 capture efficiency and 99.99% hydrogen purity. Techno-economic analysis revealed the red mud-derived catalyst costs 3.89 SAR/g (1.04 USD/g), a 77% cost reduction compared to conventional Ni-based catalysts. The integration of solar thermal energy, while offering modest direct economic savings of approximately 9500 SAR (2530 USD) annually, primarily demonstrates the technical feasibility of renewable heat integration for reducing the carbon intensity of hydrogen production. Full article
(This article belongs to the Section Energy System Design)
Show Figures

Figure 1

18 pages, 4982 KB  
Article
Effect of Different High-Temperature Heating Methods on the Glycation Reaction and Advanced Glycation Reaction Products of β-Lactoglobulin
by Xueying Zhang, Qiannan Jiang, Jiaojiao Liu, Hui Wang, Haiyan Lu, Danting Liu, Pingwei Wen, Zongcai Tu and Yueming Hu
Foods 2025, 14(21), 3722; https://doi.org/10.3390/foods14213722 - 30 Oct 2025
Viewed by 740
Abstract
β-lactoglobulin (β-Lg), the major whey protein containing nine lysine residues, serves as an ideal model for studying protein glycation and thermal processing safety in dairy products. This study systematically compared three different high-temperature treatment methods, namely superheated steam (SS), hot [...] Read more.
β-lactoglobulin (β-Lg), the major whey protein containing nine lysine residues, serves as an ideal model for studying protein glycation and thermal processing safety in dairy products. This study systematically compared three different high-temperature treatment methods, namely superheated steam (SS), hot air (HA), and oil bath (OB), to investigate their effects on the spatial conformation and glycation product formation of proteins in the β-Lg-glucose system. The results show that compared with OB and HA, SS has a lower degree of glycation, lower consumption of free amino groups, and less unfolding of the protein’s three-dimensional structure. It leads to a lower proportion of α-helix transformation into β-sheet and random coil in the protein. SS resulted in the least browning and produced less 5-hydroxymethylfurfural, pentosidine, fluorescent advanced glycation end products, and melanogenin, yet produced the highest amount of Carboxymethyllysine. Mass spectrometry analysis shows that lysine residues were the primary glycation sites. Therefore, this work provides molecular-level insights into how different heating techniques modulate protein glycation and structural stability, supporting the potential of superheated steam as a gentler alternative to control glycation for β-Lg in food thermal processing. Full article
(This article belongs to the Section Food Engineering and Technology)
Show Figures

Figure 1

14 pages, 2903 KB  
Article
Conversion of Potato Peel into Solid Biofuel Through Torrefaction in a Fluidized Bed of Olivine Sand
by Rafail Isemin, Mathieu Brulé, Dmitry Klimov, Oleg Milovanov, Alexander Mikhalev, Carlos Eduardo de Farias Silva, Sergey Kuzmin, Kirill Milovanov and Xianhua Guo
Energies 2025, 18(20), 5496; https://doi.org/10.3390/en18205496 - 18 Oct 2025
Viewed by 591
Abstract
Potato peels are a waste product accounting for 15–40% of the mass of raw potatoes, depending on the processing method employed. The production of solid biofuel from potato peel was investigated in a superheated-steam fluidized bed filled with olivine sand. The co-fluidization of [...] Read more.
Potato peels are a waste product accounting for 15–40% of the mass of raw potatoes, depending on the processing method employed. The production of solid biofuel from potato peel was investigated in a superheated-steam fluidized bed filled with olivine sand. The co-fluidization of dried, crushed potato peels together with olivine sand was also investigated. Stable co-fluidization of olivine sand and crushed potato peels can be achieved when the mass fraction of potato peels in the fluidized bed does not exceed 3% (w/w). In a fluidized bed containing 3% % (w/w) potato peel, increasing the operational temperature of torrefaction from 200 to 300 °C with a processing duration of 30 min resulted in a 1.35-fold increase in HHV from 20.68 MJ/kg up to 27.93 MJ/kg based on ash-free dry mass. The effects of torrefaction temperature and duration on 5-hydroxymethylfurfural and furfural contents in condensable gaseous torrefaction products were studied, along with changes in the chemical composition of potato peel ash as a result of torrefaction. Furthermore, we analyzed the bed agglomeration index (BAI) predicting the possibility of agglomerate formation during combustion of torrefied potato peel in a fluidized bed and found that the probability of agglomeration may decrease along with increasing temperature and duration of the torrefaction process. Nevertheless, only the most severe torrefaction conditions of 300 °C for 30 min may completely prevent the risk of agglomerate formation during the subsequent combustion of torrefied potato peels as a solid biofuel. The proposed potato peel processing technology may be used in future frozen and fried potato factories in order to solve waste disposal issues while also reducing the costs of heat and electricity generation, as well as allowing for the recovery of high-value biochemicals from the torrefaction condensate. Full article
Show Figures

Figure 1

32 pages, 1113 KB  
Article
Interval Power Integration-Based Nonlinear Suppression Control for Uncertain Systems and Its Application to Superheated Steam Temperature Control
by Gang Zhao, Hongxia Zhu and Hang Yi
Energies 2025, 18(16), 4242; https://doi.org/10.3390/en18164242 - 9 Aug 2025
Viewed by 469
Abstract
The control of many industrial processes, such as superheated steam temperature control, exhibits poor robustness and degraded accuracy in the presence of model parameter uncertainties. This paper addresses this issue by developing a novel interval power integration-based nonlinear suppression scheme for a class [...] Read more.
The control of many industrial processes, such as superheated steam temperature control, exhibits poor robustness and degraded accuracy in the presence of model parameter uncertainties. This paper addresses this issue by developing a novel interval power integration-based nonlinear suppression scheme for a class of uncertain nonlinear systems with unknown but bounded parameters. The efficacy of this approach is specifically demonstrated for the superheated steam temperature control in thermal power plants. By integrating Lyapunov stability theory and homogeneous system theory, this method extends the traditional homogeneous degree theory to the interval domain, establishes interval boundary conditions for time-varying parameters, and constructs a Lyapunov function with interval numbers to recursively design the controller. Furthermore, the interval monotonic homogeneous degree and an admissibility index are introduced to ensure system stability under parameter uncertainties. The effectiveness of the proposed method is verified through numerical simulations of superheated steam temperature control. Simulation results demonstrate that the method effectively suppresses nonlinearities and achieves robust asymptotic stability, even when model parameters vary within bounded intervals. In the varying-exponent scenario, the proposed controller achieved an Integral of Absolute Error (IAE) of 70.78 and a convergence time of 37s for the superheated steam temperature control. This represents a performance improvement of 42.79% in IAE and 53.16% in convergence time compared to a conventional PID controller, offering a promising solution for complex thermal processes with inherent uncertainties. Full article
Show Figures

Figure 1

18 pages, 4473 KB  
Article
Comparison of Dry and Wet Torrefaction for Biochar Production from Olive Leaves and Olive Pomace
by Rafail Isemin, Alexander Mikhalev, Sergey Kuzmin, Mathieu Brulé, Tarik Ainane, Oleg Milovanov, Dmitry Klimov and Kirill Milovanov
Processes 2025, 13(7), 2155; https://doi.org/10.3390/pr13072155 - 7 Jul 2025
Cited by 6 | Viewed by 1450
Abstract
This work investigated the effect of experimental conditions of dry and wet torrefaction on the properties of olive leaves and olive pomace. Torrefaction improved the fuel properties of olive waste. According to Van Krevelen parameters (O/C and H/C ratios), torrefied biomass, tested as [...] Read more.
This work investigated the effect of experimental conditions of dry and wet torrefaction on the properties of olive leaves and olive pomace. Torrefaction improved the fuel properties of olive waste. According to Van Krevelen parameters (O/C and H/C ratios), torrefied biomass, tested as solid biofuel, achieved a similar quality threshold to lignite. For example, dry torrefaction conducted at 230 °C for 80 min reduced the O/C and H/C ratios of olive leaves from 0.51 and 1.51 for raw biomass to 0.25 and 1.17 for torrefied biomass, respectively. Under the same conditions, the O/C and H/C ratios of olive pomace were also reduced from 0.34 and 1.60 to 0.27 and 1.36, respectively. Calorific values of raw olive leaves and olive pomace amounted to 18.0 and 23.2 MJ/kg, respectively. Following dry torrefaction and biomass conversion into biochar, calorific values of olive leaves and olive pomace increased by 24% and 14% up to 22.2 and 26.3 MJ/kg through dry torrefaction, compared with 17% and 23% increments up to 21.1 and 28.5 MJ/kg through wet torrefaction, respectively. Interestingly, biomass processing through wet torrefaction performed in a fluidized bed powered by superheated steam could be completed 8- to 12-fold more rapidly than dry torrefaction. SEM analysis indicated a breakdown of the surface structure of olive waste following the torrefaction process. According to the Brunauer–Emmett–Teller (BET) method, total pore surface areas of biochar obtained from wet torrefaction of olive pomace and olive leaves amounted to 3.6 m2/g and 0.8 m2/g, with total pore volumes amounting to 0.0225 cm3/g and 0.0103 cm3/g, respectively. Maximal contents of 5-hydroxymethylfurfural and furfural in liquid by-products from dry torrefaction amounted to 1930 and 1880 mg/1 kg, respectively. Alternately, in liquid by-products from wet torrefaction, concentrations of these high-value compounds remained very low. Full article
(This article belongs to the Special Issue Biomass Pretreatment for Thermochemical Conversion)
Show Figures

Figure 1

18 pages, 10118 KB  
Article
A Comparative Study on the Effects of Heat Treatment on the Properties of Rubberwood Veneer
by Yayun Wu, He Sun, Zi You, Zhiwei He, Shiqi Zeng, Yuxing Han and Taian Chen
Forests 2025, 16(6), 1010; https://doi.org/10.3390/f16061010 - 16 Jun 2025
Viewed by 1328
Abstract
Heat treatment is a widely employed method for modifying solid wood and has also been extended to veneer-type woods. Owing to the thinness and ease of handling of veneers, the regulation of protective media in heat treatment has not been highly regarded by [...] Read more.
Heat treatment is a widely employed method for modifying solid wood and has also been extended to veneer-type woods. Owing to the thinness and ease of handling of veneers, the regulation of protective media in heat treatment has not been highly regarded by the industry and is scarcely reported in research. In light of this, in this paper, rubber wood (Hevea brasiliensis) veneer is taken as the research subject to investigate the influences of heat treatment with hot air (HTHA) and heat treatment with superheated steam (HTSS) at different temperatures on the chemical properties, longitudinal tensile strength, color values, hygroscopicity, thermal degradation performance and microstructure of the wood. The results show that heat treatment alters the chemical properties of wood. Both heat treatments reduce the content of hemicellulose and other components in the veneer, and the characteristic peak of lignin in HTSS is slightly enhanced. The crystallinity of the veneer slightly increases after heat treatment, and the increase in HTSS is greater than that in HTHA. Through scanning electron microscopy, it is observed that heat treatment can effectively remove starch granules in rubber wood veneer, with HTSS being superior to HTHA, and the removal effect increases with the rise in temperature. The longitudinal tensile strength of the veneer decreased by 0.69%, 3.87%, and 24.98% respectively at 135~155 °C HTHA, and by 3.25%, 7.00%, and 18.47% respectively at 135~155 °C HTSS. Both heat treatments reduced the lightness of the veneer and increased the chroma index. At 155 °C, the color difference value of the veneer treated by HTSS was smaller than that treated by HTHA. The effects of heat treatment on the moisture absorption performance of the veneer were different. The equilibrium moisture content of the veneer treated at 135 °C HTHA and 135~155 °C HTSS was lower than that of the untreated material, indicating an improvement in moisture absorption stability. The maximum moisture sorption hysteresis of untreated material is 3.39%. The maximum moisture sorption hysteresis of 135 °C HTHA is not much different from that of untreated material. The values of 145 °C and 155 °C HTHA increase by 8.85% and 9.14% respectively. The values of 135 °C, 145 °C, and 155 °C HTSS increase by 22.42%, 25.37%, and 19.47% respectively. The moisture absorption hysteresis of the veneer increases after heat treatment, and the effect of HTSS improvement is more significant. From the TG and DTG curves, it can be seen that the residual mass percentage of the veneer after heat treatment is higher than that of the untreated material. The residual mass percentage of HTHA at 135 °C, 145 °C, and 155 °C increased by 3.13%, 3.07%, and 2.06% respectively, and that of HTSS increased by 5.14%, 7.21%, and 6.08% respectively. Full article
(This article belongs to the Section Wood Science and Forest Products)
Show Figures

Figure 1

22 pages, 2810 KB  
Article
Thermodynamic Analysis of Nuclear Power Plants with External Steam Superheating
by Vladimir Kindra, Mikhail Ostrovsky, Igor Maksimov, Roman Zuikin and Nikolay Rogalev
Energies 2025, 18(9), 2317; https://doi.org/10.3390/en18092317 - 30 Apr 2025
Cited by 1 | Viewed by 1821
Abstract
Increasing the efficiency and capacity of nuclear power units is a promising direction for the development of power generation systems. Unlike thermal power plants, nuclear power plants operate at relatively low temperatures of the steam working fluid. Due to this, the thermodynamic efficiency [...] Read more.
Increasing the efficiency and capacity of nuclear power units is a promising direction for the development of power generation systems. Unlike thermal power plants, nuclear power plants operate at relatively low temperatures of the steam working fluid. Due to this, the thermodynamic efficiency of such schemes remains relatively low today. The temperature of steam and the efficiency of nuclear power units can be increased by integrating external superheating of the working fluid into the schemes of steam turbine plants. This paper presents the results of a thermodynamic analysis of thermal schemes of NPPs integrated with hydrocarbon-fueled plants. Schemes with a remote combustion chamber, a boiler unit and a gas turbine plant are considered. It has been established that superheating fresh steam after the steam generator is an effective superheating solution due to the utilization of heat from the exhaust gases of the GTU using an afterburner. Furthermore, there is a partial replacement of high- and low-pressure heaters in the regeneration system, with gas heaters for condensate and steam superheating after the steam generator for water-cooled and liquid-metal reactor types. An increase in the net efficiency of the hybrid NPP is observed by 8.49 and 5.11%, respectively, while the net electric power increases by 93.3 and 76.7%. Full article
(This article belongs to the Section B4: Nuclear Energy)
Show Figures

Figure 1

18 pages, 2391 KB  
Article
Effect of Superheated Steam Technology on the Deformation Recovery Performance of Teakwood Bending Components and Its Mechanism
by Linghua Yao, Yanxia Pan, Lina Ji, Zhangheng Wang and Junnan Liu
Forests 2025, 16(3), 521; https://doi.org/10.3390/f16030521 - 16 Mar 2025
Viewed by 930
Abstract
To address the issue of the deformation recovery in teakwood bending components when they undergo moisture absorption, the potential for superheated steam technology to improve the dimensional stability of the material and the means of optimizing this improvement were systematically analyzed. After setting [...] Read more.
To address the issue of the deformation recovery in teakwood bending components when they undergo moisture absorption, the potential for superheated steam technology to improve the dimensional stability of the material and the means of optimizing this improvement were systematically analyzed. After setting a medium temperature, treatment time, and initial moisture content, we performed a 120 h water immersion test and dynamic thermo-mechanical analysis (DMA), which revealed the multi-scale mechanism by which superheated steam technology inhibits deformation recovery. It was shown that under the optimized conditions of 130 °C, a 2 h treatment time, and a 30% initial moisture content, the deformation recovery of water-immersed teakwood bending components could be reduced to 2.02–5.13%. The water-absorption resilience was decreased by 41.05% compared with the conventional drying and shaping, which was attributed to the synergistic effect of the degradation of hemicellulose and the cross-linking of lignin, which released residual stresses efficiently. Our investigation of the chemical–mechanical coupling revealed a significant positive correlation between the water-absorption resilience and the hemicellulose content (R2 = 0.912), and the interaction of the chemical constituents resulted in a directional evolution of the energy storage modulus and loss modulus, which enhanced the stiffness of the material and effectively inhibited water-absorption resilience. This study provides a theoretical basis and process guidance for the efficient industrialization of solid wood bending components, which has important guiding value for the innovation of manufacturing technology for bending wood furniture. Full article
(This article belongs to the Section Wood Science and Forest Products)
Show Figures

Figure 1

54 pages, 6338 KB  
Review
Process Technologies for Disinfection of Food-Contact Surfaces in the Dry Food Industry: A Review
by Harleen Kaur Dhaliwal, Shivani Sonkar, Prithviraj V, Luis Puente and M. S. Roopesh
Microorganisms 2025, 13(3), 648; https://doi.org/10.3390/microorganisms13030648 - 12 Mar 2025
Cited by 6 | Viewed by 9416
Abstract
The survival characteristics of bacterial pathogens, including Salmonella spp., Listeria monocytogenes, Staphylococcus aureus, and Escherichia coli, in foods with a low water activity (aw) have been extensively examined and reported. Microbial attachment on the food-contact surfaces can result in [...] Read more.
The survival characteristics of bacterial pathogens, including Salmonella spp., Listeria monocytogenes, Staphylococcus aureus, and Escherichia coli, in foods with a low water activity (aw) have been extensively examined and reported. Microbial attachment on the food-contact surfaces can result in cross-contamination and compromise the safety of low-aw foods. The bactericidal potential of various conventional and novel disinfection technologies has been explored in the dry food industry. However, the attachment behavior of bacterial pathogens to food-contact surfaces in low-aw conditions and their subsequent response to the cleaning and disinfection practices requires further elucidation. The review summarizes the elements that influence disinfection, such as the presence of organic residues, persistent strains, and the possibility of microbial biotransfer. This review explores in detail the selected dry disinfection technologies, including superheated steam, fumigation, alcohol-based disinfectants, UV radiation, and cold plasma, that can be used in the dry food industry. The review also highlights the use of several wet disinfection technologies employing chemical antimicrobial agents against surface-dried microorganisms on food-contact surfaces. In addition, the disinfection efficacy of conventional and novel technologies against surface-dried microorganisms on food-contact surfaces, as well as their advantages and disadvantages and underlying mechanisms, are discussed. Dry food processing facilities should implement stringent disinfection procedures to ensure food safety. Environmental monitoring procedures and management techniques are essential to prevent adhesion and allow the subsequent inactivation of microorganisms. Full article
(This article belongs to the Special Issue Advances in Food Microbial Biotechnology)
Show Figures

Figure 1

Back to TopTop