Sign in to use this feature.

Years

Between: -

Subjects

remove_circle_outline
remove_circle_outline
remove_circle_outline
remove_circle_outline
remove_circle_outline
remove_circle_outline
remove_circle_outline
remove_circle_outline
remove_circle_outline

Journals

Article Types

Countries / Regions

Search Results (30)

Search Parameters:
Keywords = sponge farming

Order results
Result details
Results per page
Select all
Export citation of selected articles as:
16 pages, 1150 KB  
Article
Guess Who’s Back: Persistence and Circulation of Salmonella Infantis on Broiler Farms with a History of Contamination
by Lisa De Witte, Koen De Reu, Maxim Van der Eycken, Joke Van Raemdonck, Nadine Botteldoorn, Filip Van Immerseel and Geertrui Rasschaert
Foods 2026, 15(2), 339; https://doi.org/10.3390/foods15020339 - 17 Jan 2026
Viewed by 458
Abstract
For several years, Infantis was the most common Salmonella serovar circulating in the Belgian broiler sector and persisting on broiler farms. To gain insight into its prevalence and circulation on broiler farms in Belgium, five farms (14 flocks) with a S. Infantis contamination [...] Read more.
For several years, Infantis was the most common Salmonella serovar circulating in the Belgian broiler sector and persisting on broiler farms. To gain insight into its prevalence and circulation on broiler farms in Belgium, five farms (14 flocks) with a S. Infantis contamination history were monitored during two consecutive production rounds. In total, ten sampling events were conducted using moist sponge sticks after cleaning and disinfection, during the delivery of the one-day-old chicks and during production until slaughter or until positive for S. Infantis. Salmonella presence on samples was determined based on the ISO 6579:2017 standard, and the isolated strains were typed using PFGE. The results showed that current cleaning and disinfection practices were unable to completely remove S. Infantis from the farms. Cleaning equipment (3 out of 9 sample times) and the floor (5 out of 10 sample times) were particularly contaminated. Furthermore, external environmental samples were also frequently contaminated (e.g., mortality containers, concrete driveway). During production, 12 of the 28 sampled flocks were colonized with S. Infantis after one week, indicating that S. Infantis quickly spreads throughout the broiler house, which raises the hypothesis that feeding and/or drinking water systems play a critical role in the circulation of the bacteria. This study gives insights into the circulation and difficulty of controlling S. Infantis in persistently contaminated broiler farms, highlighting the importance of thorough cleaning and disinfection and biosecurity. Full article
(This article belongs to the Special Issue Quality of Eggs, Poultry Meat and Egg Products)
Show Figures

Figure 1

10 pages, 4707 KB  
Brief Report
New Evidence of the Freshwater Sponge Radiospongilla inesi (Nicacio & Pinheiro, 2011) in Net Cage Aquaculture Systems: A Case Study from Southeastern Brazil
by Daercy Maria Monteiro de Rezende Ayroza, Mauro Parolin, Bruna Larissa Maganhe and Eduardo Gomes Sanches
Aquac. J. 2025, 5(4), 20; https://doi.org/10.3390/aquacj5040020 - 21 Oct 2025
Viewed by 802
Abstract
We investigated the occurrence of Radiospongilla inesi in a tilapia aquaculture facility located at the Chavantes Reservoir, Paranapanema River, Brazil. Specimens were collected from both artificial (net cages) and natural substrates along the reservoir margins in October and November 2024. Morphological analyses of [...] Read more.
We investigated the occurrence of Radiospongilla inesi in a tilapia aquaculture facility located at the Chavantes Reservoir, Paranapanema River, Brazil. Specimens were collected from both artificial (net cages) and natural substrates along the reservoir margins in October and November 2024. Morphological analyses of 8 sponge samples, including 20 structures per sample (gemmules, megascleres, microscleres and spicules), identified the species as Radiospongilla inesi (Spongillidae). This is the third documented record of R. inesi in Brazil, and the first within the Paraná River Basin and in aquaculture net cage systems. Morphological features were consistent between individuals from natural and artificial substrates, although gemmules were absent in specimens colonizing the cages. The proliferation of R. inesi poses biofouling challenges by obstructing cage mesh openings, reducing water flow and dissolved oxygen levels, and potentially compromising fish welfare and production efficiency. These impacts increase operational costs and highlight the need for sustainable management strategies in freshwater aquaculture. Additionally, this study raises questions regarding the species’ native status in the Paraná Basin versus potential invasive dispersal, emphasizing the need for further ecological and distributional investigations. Potential dispersal mechanisms and possible biofouling impacts are discussed, with recommendations for future quantitative and molecular studies. Full article
Show Figures

Figure 1

16 pages, 519 KB  
Article
Off-Season Reproductive Performance of Tsurcana Ewes Under Five Estrous Induction Protocols with Different Hormonal Profiles
by Nicolae Adrian Giurginca, Marioara Nicoleta Caraba, Gabi Dumitrescu, Ioan Pet, Elena Pet, Adrian Sinitean, Delia Hutanu and Ion Valeriu Caraba
Biology 2025, 14(9), 1217; https://doi.org/10.3390/biology14091217 - 8 Sep 2025
Viewed by 1089
Abstract
The low profitability of small-scale dual-purpose (milk–meat) farming has caused the decline of Tsurcana sheep, making hormonal reproductive optimization essential to sustain Tsurcana sheep farming. We aimed to identify an effective protocol for out-of-season estrous induction in Tsurcana micro-farms. Five protocols were tested [...] Read more.
The low profitability of small-scale dual-purpose (milk–meat) farming has caused the decline of Tsurcana sheep, making hormonal reproductive optimization essential to sustain Tsurcana sheep farming. We aimed to identify an effective protocol for out-of-season estrous induction in Tsurcana micro-farms. Five protocols were tested in multiparous ewes under free-range conditions (n = 100; 20/group): T1—prostaglandin F2α (PGF2α) on day 9/gonadotropin-releasing hormone (GnRH) on day 12; T2—PGF2α on day 9/pregnant mare serum gonadotropin (PMSG) on day 11; T3—PGF2α + PMSG on day 9/GnRH on day 12; T4—PGF2α on day 12/PMSG on day 13; T5—PMSG on day 13. The fluorogestone acetate (FGA) sponges were removed on day 9 (T1–T3), day 12 (T4), or day 13 (T5). The estrous responses (70–100%) mainly occurred 36–48 h post-sponge removal, with no differences between protocols or time points. The sponge losses (≤10%) were similar among groups. The occurrence of vaginitis differed significantly between the groups (p = 0.008) and was restricted to the long-duration treatments (T4 and T5; ≤10%). Singleton births predominated, the twinning rate was modest (highest in T1–T3), and no multiple births occurred. The lambing, singleton, twinning, and prolificacy rates, as well as birth weights, showed no significant differences between the groups. The estrous responses correlated strongly with the pregnancy, lambing, and singleton rates (Kendall’s τ = 0.82, p < 0.05). Cost analysis identified T1 as the most efficient protocol. Short-duration sponge retention combined with PGF2α and GnRH (T1) provides the optimal reproductive results for sustainable Tsurcana micro-farming. Full article
(This article belongs to the Special Issue Reproductive Physiology and Pathology in Livestock)
Show Figures

Figure 1

16 pages, 1174 KB  
Article
Flesh Quality, Shelf Life, and Freshness Assessment of Sea Bream Reared in a Coastal Mediterranean Integrated Multi-Trophic Aquaculture System
by Simona Tarricone, Maria Antonietta Colonna, Marco Ragni, Roberta Trani, Adriana Giangrande, Grazia Basile, Loredana Stabili, Claudia Carbonara, Francesco Giannico and Caterina Longo
Animals 2025, 15(16), 2425; https://doi.org/10.3390/ani15162425 - 19 Aug 2025
Viewed by 1189
Abstract
This study investigated the flesh quality, shelf life, and sensory freshness of sea bream (Sparus aurata) reared in the REMEDIA Life IMTA system, which incorporates bioremediator organisms—sponges, polychaetes, bivalves, and macroalgae—supported by artificial vertical collectors to enhance the settlement of sessile [...] Read more.
This study investigated the flesh quality, shelf life, and sensory freshness of sea bream (Sparus aurata) reared in the REMEDIA Life IMTA system, which incorporates bioremediator organisms—sponges, polychaetes, bivalves, and macroalgae—supported by artificial vertical collectors to enhance the settlement of sessile macroinvertebrates and improve environmental quality. A total of 96 fish (18 months old) were analysed, 48 farmed within the IMTA system and 48 in the conventional offshore system. Both groups received the same commercial feed. For each group, 16 fish were analysed after 1, 7, and 14 days of storage at 2 ± 1 °C to evaluate physical features, chemical and fatty acid composition, and sensory freshness. The total weight was markedly greater for fish in the IMTA group (p < 0.05), which showed a significantly (p < 0.05) longer tail. For all the storage times, the content of total saturated fatty acids was markedly higher in the control group, along with a lower concentration of polyunsaturated fatty acids (p < 0.05). The quality index method showed better results for the IMTA group (p < 0.05), particularly after 2 weeks of storage in ice. In conclusion, sea bream reared in the IMTA system showed better flesh quality, extended shelf life, and prolonged sensory freshness. Full article
(This article belongs to the Section Aquatic Animals)
Show Figures

Figure 1

22 pages, 3777 KB  
Article
Exploring the Effects of Fillers and Cultivation Conditions on Microbial-Algal Biofilm Formation and Cattle Wastewater Treatment Efficiency
by Weice Zhang, Lei Wu, Ming Li, Yuting Chen, Chenyang Li, Cong Wang and Shiyao Sun
Water 2025, 17(12), 1835; https://doi.org/10.3390/w17121835 - 19 Jun 2025
Cited by 4 | Viewed by 1087
Abstract
With the rapid development of the livestock farming industry, the treatment of livestock farming wastewater has become increasingly important. The microbial-algal biofilm method has gained widespread attention for cattle wastewater treatment owing to its non-toxic nature, resistance to shock loading, and high treatment [...] Read more.
With the rapid development of the livestock farming industry, the treatment of livestock farming wastewater has become increasingly important. The microbial-algal biofilm method has gained widespread attention for cattle wastewater treatment owing to its non-toxic nature, resistance to shock loading, and high treatment efficiency. In this study, three types of substrates—polyurethane sponge, ceramic material, and moving bed biofilm reactor media—were evaluated. The formation of biofilms was assessed through variations in chlorophyll content, microscopic observations, and measurements of biofilm dry weight and attachment rate. Biofilm characterization on the different substrates was conducted via Fourier transform infrared spectroscopy, confocal laser scanning microscopy, and scanning electron microscopy. The results demonstrated that polyurethane sponge was the most effective substrate. Furthermore, a single-factor experiment was conducted to optimize the cultivation conditions for the microbial-algal biofilms and identify the optimal parameters based on the ability of the biofilm to remove COD, TN, TP, and NH4+-N. The optimal conditions were as follows: an illumination intensity of 8000 lux, red light, a temperature of 20 °C, a pH of 7, and an aeration intensity of 8 L/min. Under these conditions, the pollutant removal rates were exceptionally high: ~73.4% for COD, 51.8% for TP, 57.0% for TN, and 75.1% for NH4+-N. Full article
(This article belongs to the Special Issue Water Reclamation and Reuse in a Changing World)
Show Figures

Figure 1

15 pages, 648 KB  
Article
Impact of Mating Methods and Semen Preservation on Reproductive and Growth Performances in Palestinian Assaf Sheep
by Wael Halaweh, Samia Khnissi, Ikram Ben Souf, Muayad Salman and Naceur M’Hamdi
Biology 2025, 14(1), 80; https://doi.org/10.3390/biology14010080 - 16 Jan 2025
Cited by 4 | Viewed by 2559
Abstract
As global demand for sheep products increases, improving reproductive efficiency and lamb growth performance has become a priority for sheep farmers. Artificial insemination (AI) offers several advantages over natural mating, including improved genetic selection and disease control. This study contributes to understanding the [...] Read more.
As global demand for sheep products increases, improving reproductive efficiency and lamb growth performance has become a priority for sheep farmers. Artificial insemination (AI) offers several advantages over natural mating, including improved genetic selection and disease control. This study contributes to understanding the impact of different mating methods and semen preservation techniques on reproductive performance and growth traits in Palestinian Assaf sheep under local breeding conditions. The research included 123 adult Assaf ewes from two farms, which were hormonally synchronized and divided into three groups for different reproductive biotechnologies. Group 1 (G1) comprised 50 ewes inseminated with frozen semen straws, while Group 2 (G2) had 37 ewes inseminated with fresh semen from genetically superior rams. Both G1 and G2 used 0.5 mL straws containing 250 million sperm, with insemination occurring 48 h post sponge removal and eCG hormone injection. Group 3 (G3) consisted of 36 ewes that underwent natural mating at a ratio of 1 ram to 6 ewes. The study revealed that insemination methods significantly affected fertility rates (45.4, 61.1, and 71.9% for G1, G2, and G3, respectively; p < 0.05). Artificial insemination notably enhanced lamb performance indicators (p < 0.05), although it did not significantly influence prolific lambing (p > 0.05). Prolific lambing significantly impacted birth weight, weaning weight, and average daily gain at 60 days across all groups (p < 0.05), but not the average daily gain or final weight at 180 days (p > 0.05). The management system significantly affected birth and weaning weights at 60 days (p < 0.05), but not the final weight at 180 days or prolific lambing (p > 0.05). Lamb sex significantly influenced average daily gains at 60 and 180 days, as well as final weight at 180 days (p < 0.05). The findings suggest that, while artificial insemination with semen from elite rams may reduce fertility rates, it significantly improves lamb performance rates. In conclusion, our study demonstrates that, while natural mating offers higher fertility rates, AI with fresh semen can be a valuable tool for improving lamb growth performance in Palestinian Assaf sheep. These findings provide valuable insights for sheep farmers in the region to optimize reproductive strategies and enhance lamb production Full article
(This article belongs to the Section Biotechnology)
Show Figures

Figure 1

27 pages, 3050 KB  
Article
Comparative Chemical Profiling and Antimicrobial/Anticancer Evaluation of Extracts from Farmed versus Wild Agelas oroides and Sarcotragus foetidus Sponges
by Despoina Varamogianni-Mamatsi, Maria João Nunes, Vanda Marques, Thekla I. Anastasiou, Eirini Kagiampaki, Emmanouela Vernadou, Thanos Dailianis, Nicolas Kalogerakis, Luís C. Branco, Cecília M. P. Rodrigues, Rita G. Sobral, Susana P. Gaudêncio and Manolis Mandalakis
Mar. Drugs 2023, 21(12), 612; https://doi.org/10.3390/md21120612 - 26 Nov 2023
Cited by 8 | Viewed by 6256
Abstract
Marine sponges are highly efficient in removing organic pollutants and their cultivation, adjacent to fish farms, is increasingly considered as a strategy for improving seawater quality. Moreover, these invertebrates produce a plethora of bioactive metabolites, which could translate into an extra profit for [...] Read more.
Marine sponges are highly efficient in removing organic pollutants and their cultivation, adjacent to fish farms, is increasingly considered as a strategy for improving seawater quality. Moreover, these invertebrates produce a plethora of bioactive metabolites, which could translate into an extra profit for the aquaculture sector. Here, we investigated the chemical profile and bioactivity of two Mediterranean species (i.e., Agelas oroides and Sarcotragus foetidus) and we assessed whether cultivated sponges differed substantially from their wild counterparts. Metabolomic analysis of crude sponge extracts revealed species-specific chemical patterns, with A. oroides and S. foetidus dominated by alkaloids and lipids, respectively. More importantly, farmed and wild explants of each species demonstrated similar chemical fingerprints, with the majority of the metabolites showing modest differences on a sponge mass-normalized basis. Furthermore, farmed sponge extracts presented similar or slightly lower antibacterial activity against methicillin-resistant Staphylococcus aureus, compared to the extracts resulting from wild sponges. Anticancer assays against human colorectal carcinoma cells (HCT-116) revealed marginally active extracts from both wild and farmed S. foetidus populations. Our study highlights that, besides mitigating organic pollution in fish aquaculture, sponge farming can serve as a valuable resource of biomolecules, with promising potential in pharmaceutical and biomedical applications. Full article
Show Figures

Figure 1

16 pages, 5816 KB  
Article
Impacts of the Establishment of Biofoulants on Greek Aquaculture: Farmers’ Expert Knowledge
by Dimitrios Tsotsios, Dimitrios K. Moutopoulos, Athanasios Lattos, Basile Michaelidis and John A. Theodorou
J. Mar. Sci. Eng. 2023, 11(5), 1077; https://doi.org/10.3390/jmse11051077 - 19 May 2023
Cited by 9 | Viewed by 2922
Abstract
Ascidians’ bioaccumulation is frequently responsible for the massive growth of certain species, causing detrimental effects on aquaculture facilities. The goal of this study is to provide, for the first time in the Eastern Mediterranean, information on biofoulant species in Greek mussel farms over [...] Read more.
Ascidians’ bioaccumulation is frequently responsible for the massive growth of certain species, causing detrimental effects on aquaculture facilities. The goal of this study is to provide, for the first time in the Eastern Mediterranean, information on biofoulant species in Greek mussel farms over a long time scale and to describe the best management strategies that will reduce costs while preventing and controlling these biofoulants. An interview survey was conducted to assess mussel farmers’ expert judgment on non-endemic ascidians as well as their opinions on the magnitude of the invasion’s impacts. The results show that ascidians and, to a lesser extent, sponges exhibited the highest intensities in mussel farm units during the last 20 years, whereas gastropod invasion was limited and observed after 2015. Ascidians exhibited the most significant impact on the final product, whereas sponges showed a moderately negative impact, with reduced amounts of flesh being the most important effect. The cost of farming management only rose with ascidians and sponges and was mostly impacted by damages to maintenance and labor and, to a lesser extent, fuel. All invasive species affected the operational cost of production at a rate of 21–50%, which peaked from July to September. The above problems are increasingly aggravating in cases where farm units undergo production shutdown due to plankton bloom. Preventive management action against the establishment of biofoulants in Greek mussel aquaculture is of paramount importance. Full article
(This article belongs to the Special Issue Marine Fish and Invertebrate Aquaculture)
Show Figures

Figure 1

16 pages, 6410 KB  
Article
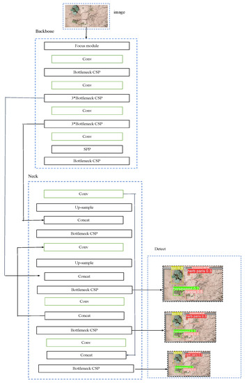
Formation of a Lightweight, Deep Learning-Based Weed Detection System for a Commercial Autonomous Laser Weeding Robot
by Hafiza Sundus Fatima, Imtiaz ul Hassan, Shehzad Hasan, Muhammad Khurram, Didier Stricker and Muhammad Zeshan Afzal
Appl. Sci. 2023, 13(6), 3997; https://doi.org/10.3390/app13063997 - 21 Mar 2023
Cited by 44 | Viewed by 8242
Abstract
Weed management is becoming increasingly important for sustainable crop production. Weeds cause an average yield loss of 11.5% billion in Pakistan, which is more than PKR 65 billion per year. A real-time laser weeding robot can increase the crop’s yield by efficiently removing [...] Read more.
Weed management is becoming increasingly important for sustainable crop production. Weeds cause an average yield loss of 11.5% billion in Pakistan, which is more than PKR 65 billion per year. A real-time laser weeding robot can increase the crop’s yield by efficiently removing weeds. Therefore, it helps decrease the environmental risks associated with traditional weed management approaches. However, to work efficiently and accurately, the weeding robot must have a robust weed detection mechanism to avoid physical damage to the targeted crops. This work focuses on developing a lightweight weed detection mechanism to assist laser weeding robots. The weed images were collected from six different agriculture farms in Pakistan. The dataset consisted of 9000 images of three crops: okra, bitter gourd, sponge gourd, and four weed species (horseweed, herb paris, grasses, and small weeds). We chose a single-shot object detection model, YOLO5. The selected model achieved a mAP of 0.88@IOU 0.5, indicating that the model predicted a large number of true positive (TP) with much less prediction of false positive (FP) and false negative (FN). While SSD-ResNet50 achieved a mAP of 0.53@IOU 0.5, the model predicted fewer TP with significant outcomes as FP or FN. The superior performance of the YOLOv5 model made it suitable for detecting and classifying weeds and crops within fields. Furthermore, the model was ported to an Nvidia Xavier AGX standalone device to make it a high-performance and low-power computation detection system. The model achieved an FPS rate of 27. Therefore, it is highly compatible with the laser weeding robot, which takes approximately 22.04 h at a velocity of 0.25 feet per second to remove weeds from a one-acre plot. Full article
Show Figures

Figure 1

18 pages, 782 KB  
Review
Recent Progress on Circular RNAs in the Development of Skeletal Muscle and Adipose Tissues of Farm Animals
by Shanying Yan, Yangli Pei, Jiju Li, Zhonglin Tang and Yalan Yang
Biomolecules 2023, 13(2), 314; https://doi.org/10.3390/biom13020314 - 7 Feb 2023
Cited by 14 | Viewed by 3512
Abstract
Circular RNAs (circRNAs) are a highly conserved and specifically expressed novel class of covalently closed non-coding RNAs. CircRNAs can function as miRNA sponges, protein scaffolds, and regulatory factors, and play various roles in development and other biological processes in mammals. With the rapid [...] Read more.
Circular RNAs (circRNAs) are a highly conserved and specifically expressed novel class of covalently closed non-coding RNAs. CircRNAs can function as miRNA sponges, protein scaffolds, and regulatory factors, and play various roles in development and other biological processes in mammals. With the rapid development of high-throughput sequencing technology, thousands of circRNAs have been discovered in farm animals; some reportedly play vital roles in skeletal muscle and adipose development. These are critical factors affecting meat yield and quality. In this review, we have highlighted the recent advances in circRNA-related studies of skeletal muscle and adipose in farm animals. We have also described the biogenesis, properties, and biological functions of circRNAs. Furthermore, we have comprehensively summarized the functions and regulatory mechanisms of circRNAs in skeletal muscle and adipose development in farm animals and their effects on economic traits such as meat yield and quality. Finally, we propose that circRNAs are putative novel targets to improve meat yield and quality traits during animal breeding. Full article
(This article belongs to the Special Issue Omics Approaches to Understanding Skeletal Muscle Biology)
Show Figures

Figure 1

12 pages, 2507 KB  
Article
Effect of Zero Water Exchange Systems for Litopenaeus vannamei Using Sponge Biocarriers to Control Inorganic Nitrogen and Suspended Solids Simultaneously
by Zhiwen Song, Chao Liu, Yazhi Luan, Yapeng Qi and Ailing Xu
Sustainability 2023, 15(2), 1271; https://doi.org/10.3390/su15021271 - 9 Jan 2023
Cited by 4 | Viewed by 3649
Abstract
The traditional shrimp farming mode, which mainly uses water exchange to dilute toxic nitrogenous compounds, not only brings risks of disease infections and outbreaks but also results in waste of water resources and has a negative impact on the environment. In this study, [...] Read more.
The traditional shrimp farming mode, which mainly uses water exchange to dilute toxic nitrogenous compounds, not only brings risks of disease infections and outbreaks but also results in waste of water resources and has a negative impact on the environment. In this study, zero water exchange systems for Litopenaeus vannamei were constructed by using sponge biocarriers with precultured biofilms (SBBFs), and the effect of SBBFs on controlling inorganic nitrogen, suspended solids and on the performance of L. vannamei was determined. The experiment consisted of four treatments: (1) SBC (control, SB 5% (v/v) + aeration); (2) SBBF2.5a (SBBF 2.5% (v/v) + aeration); (3) SBBF5a (SBBF 5% (v/v) + aeration); and (4) SBBF5 (SBBF 5% (v/v)). The results showed that the concentrations of TAN and NO2-N in the SBBF treatments were significantly lower than those in the SBC treatments, while the SBBF treatments registered higher NO3-N concentrations. After the adsorbates were removed by regular cleaning to regenerate the adsorption capacity of the SBs, the turbidity was reduced by 47.8%~71.5%. The shrimp grown in the SBBF treatments exhibited a higher mean final weight, survival and productivity than those grown in the SBC treatments. This work found that the use of SBBFs can maintain the low levels of TAN, NO2-N and suspended solids while improving the performance of the L. vannamei under the strict requirement of zero water exchange. Full article
Show Figures

Figure 1

17 pages, 1605 KB  
Article
Patterns of Reproductive Management in Sheep and Goat Farms in Greece
by Daphne T. Lianou, Natalia G. C. Vasileiou, Charalambia K. Michael, Irene Valasi, Vasia S. Mavrogianni, Mariangela Caroprese and George C. Fthenakis
Animals 2022, 12(24), 3455; https://doi.org/10.3390/ani12243455 - 7 Dec 2022
Cited by 11 | Viewed by 3898
Abstract
This paper reports findings regarding patterns of reproductive management in 325 sheep flocks and 119 goat herds throughout Greece. The objectives were to describe the patterns of reproductive management in sheep and goat farms, to highlight factors that were associated with these management [...] Read more.
This paper reports findings regarding patterns of reproductive management in 325 sheep flocks and 119 goat herds throughout Greece. The objectives were to describe the patterns of reproductive management in sheep and goat farms, to highlight factors that were associated with these management patterns and the clinical application of the various reproductive management approaches in the farms and to establish potential associations with production outcomes. The median months of the start of the mating period for adult sheep and goats were May and June, respectively and for ewe lambs and replacement goats these were August and September, respectively. The median duration of the mating period was 2 months for adults and 1 month for replacements. The median ratio of female to male animals was 22:1 and 25:1 in sheep and goat farms, respectively. Control of reproduction was applied in 33.2% and 16.8% of sheep and goat farms, respectively, mostly by intravaginal progestagen sponges and less often by melatonin implants; multivariable analysis indicated five (availability of milking parlour, number of ewes in a farm, number of daily milkings, daily period spent by farmers at the farm, farming tradition in the family) and two (number of daily milkings, availability of milking parlour) predictors in sheep and goat farms, respectively. Pregnancy diagnosis ultrasonographically was performed in 36.6% and 16.8% of sheep and goat farms, respectively; multivariable analysis indicated as significant three (management system applied in farms, age of farmer, farming tradition in the family) and two (management system applied in farms, availability of milking parlour) predictors in sheep and goat farms, respectively. The control of reproduction and pregnancy diagnosis were associated with a higher number of vaccinations during pregnancy: 2.6 and 2.7, respectively, versus 2.2 and 2.1 in farms where they were not performed. The average per farm number of lambs/kids born per female animal was 1.33 ± 0.01 and 1.30 ± 0.02 for sheep and goat farms, respectively; five (control of reproduction, location of the farm, presence of working staff, collaboration with veterinary practice, breed of ewes) and two (control of reproduction, breed of female goats) predictors were identified in sheep and goat farms, respectively, for high numbers of lambs/kids. Lambs/kids were taken away from their dams at the age of 50 and 65 days, respectively. The average culling age (females, males) was 5.9 and 4.4 years and 6.9 and 4.9 years for sheep and goats, respectively. Farmers sourced animals to be used as replacements for those removed from the farm, mostly from the animals in their own farms, considering criteria related to milk production. Finally, the application of the control of reproduction was associated with increased milk production and the number of newborns, whilst an inverse correlation between the culling age of animals and milk production was seen. Full article
(This article belongs to the Collection Diseases of Small Ruminants)
Show Figures

Figure 1

11 pages, 563 KB  
Article
The Role of Housing Conditions on the Success of Artificial Insemination in Intensively Reared Dairy Ewes in Greece
by Stergios Priskas, Georgios Valergakis, Ioannis Tsakmakidis, Sotiria Vouraki, Vasiliki Papanikolopoulou, Alexandros Theodoridis and Georgios Arsenos
Animals 2022, 12(19), 2693; https://doi.org/10.3390/ani12192693 - 7 Oct 2022
Cited by 6 | Viewed by 2657
Abstract
The objective was to assess the effect of housing conditions during the summer months on the success rates of cervical artificial insemination (AI) with cooled semen, in intensively reared dairy ewes in Greece. The study involved 2083 Lacaune ewes from 23 flocks that [...] Read more.
The objective was to assess the effect of housing conditions during the summer months on the success rates of cervical artificial insemination (AI) with cooled semen, in intensively reared dairy ewes in Greece. The study involved 2083 Lacaune ewes from 23 flocks that were serviced during May to September. An estrous synchronization protocol with the insertion of progestogen sponges for 14 days and eCG administration at sponge removal, was used. All ewes were inseminated 54–57 h after sponge removal with cooled semen (15 °C) from 10 Lacaune rams. Pregnancy diagnosis was performed via trans-dermal ultrasonography at 35–40 days after AI. Data recording started the day after sponge placement (15 days prior to AI), and lasted up to 14 days after AI. Daily records included temperature, relative humidity, and Temperature-Humidity Index (THI) inside the shed. Available space and volume per animal, frequency of bedding renewal, access to a yard, and indoor light were also recorded in each farm. Binary logistic regression of data records showed that temperature and THI increases at days −15 to +4 around AI (day 0) had a negative effect on pregnancy rates (reducing the likelihood of pregnancy by 3–6% and 7%, respectively). The latter also decreased significantly (p < 0.05) in farms with high stocking density, non-frequent bedding renewal, and outdoor access by ewes (by 30%, 34%, and 44%, respectively). Overall, the results indicate that appropriate housing conditions are warranted to increase the success of AI in dairy ewes during the summer months. Full article
(This article belongs to the Special Issue Modern Technology in Farm Animals’ Reproductive Services)
Show Figures

Figure 1

14 pages, 557 KB  
Article
Sponge Whirl-Pak Sampling Method and Droplet Digital RT-PCR Assay for Monitoring of SARS-CoV-2 on Surfaces in Public and Working Environments
by Davide Cardinale, Maria Tafuro, Andrea Mancusi, Santa Girardi, Federico Capuano, Yolande Thérèse Rose Proroga, Federica Corrado, Jacopo Luigi D’Auria, Annachiara Coppola, Giuseppe Rofrano, Palmiero Volzone, Pio Galdi, Sabato De Vita, Alfonso Gallo, Elisabetta Suffredini, Biancamaria Pierri, Pellegrino Cerino and Maria Morgante
Int. J. Environ. Res. Public Health 2022, 19(10), 5861; https://doi.org/10.3390/ijerph19105861 - 11 May 2022
Cited by 7 | Viewed by 3109
Abstract
The SARS-CoV-2 can spread directly via saliva, respiratory aerosols and droplets, and indirectly by contact through contaminated objects and/or surfaces and by air. In the context of COVID-19 fomites can be an important vehicle of virus transmission and contribute to infection risk in [...] Read more.
The SARS-CoV-2 can spread directly via saliva, respiratory aerosols and droplets, and indirectly by contact through contaminated objects and/or surfaces and by air. In the context of COVID-19 fomites can be an important vehicle of virus transmission and contribute to infection risk in public environments. The aim of the study was to analyze through surface sampling (sponge method) the presence of SARS-CoV-2 in public and working environments, in order to evaluate the risk for virus transmission. Seventy-seven environmental samples were taken using sterile sponges in 17 animal farms, 4 public transport buses, 1 supermarket and 1 hotel receptive structure. Furthermore, 246 and 93 swab samples were taken in the farms from animals and from workers, respectively. SARS-CoV-2 detection was conducted by real-time RT-PCR and by digital droplet RT-PCR (dd RT-PCR) using RdRp, gene E and gene N as targets. None of the human and animal swab samples were positive for SARS-CoV-2, while detection was achieved in 20 of the 77 sponge samples (26%) using dd RT-PCR. Traces of the RdRp gene, gene E and gene N were found in 17/77 samples (22%, average concentration 31.2 g.c./cm2, range 5.6 to 132 g.c./cm2), 8/77 samples (10%, average concentration 15.1 g.c./cm2, range 6 to 36 g.c./cm2), and in 1/77 (1%, concentration 7.2 g.c./cm2). Higher detection rates were associated with sampling in animal farms and on public transport buses (32% and 30%) compared to the supermarket (21%) and the hotel (no detection). The result of the study suggests that the risk of contamination of surfaces with SARS-CoV-2 increases in environments in which sanitation strategies are not suitable and/or in highly frequented locations, such as public transportation. Considering the analytical methods, the dd RT-PCR was the only approach achieving detection of SARS-CoV-2 traces in environmental samples. Thus, dd RT-PCR emerges as a reliable tool for sensitive SARS-CoV-2 detection. Full article
Show Figures

Figure 1

22 pages, 6718 KB  
Article
Exploratory Analysis on the Spatial Distribution and Influencing Factors of Beitang Landscape in the Shangzhuang Basin
by Shangzhou Song, Shaohua Wang, Huichun Ye and Yong Guan
Land 2022, 11(3), 418; https://doi.org/10.3390/land11030418 - 12 Mar 2022
Cited by 5 | Viewed by 3569
Abstract
Beitang landscape is a production system and land use pattern that ancient people created to adapt to droughts and floods during a long traditional farming culture. It has a critical reference meaning for water resource use and water systems protection in modern cities. [...] Read more.
Beitang landscape is a production system and land use pattern that ancient people created to adapt to droughts and floods during a long traditional farming culture. It has a critical reference meaning for water resource use and water systems protection in modern cities. Taking the Shangzhuang Basin (China) as an example, this study used multi-source data, such as remote sensing images, Beitang vector dataset, land-use dataset, elevation, slope, river, road, and field survey, to investigate the spatial distribution and influencing factors Beitang landscape. Results showed that in a typical small watershed basin, an area of ponds accounted for 1.0%, about 12 ponds per square kilometer—the average area of ponds is 814 m2, of which the vast majority is less than 1000 m2. The study found that the spatial distribution of Beitang in the Shangzhuang Basin has cluster characteristics, influenced by elevation, slope, aspect, river, roads, villages, farmland, woodland, and other factors, all of which have closely related to the natural environment development and human activities. The upstream, middle, and downstream of three Beitang landscapes were coordinated to support the Beitang landscape system in the small watershed of the basin. Findings provided a model for protecting and utilizing natural water systems in rural areas during the construction of sponge cities. Full article
(This article belongs to the Topic Climate Change and Environmental Sustainability)
Show Figures

Figure 1

Back to TopTop