Sign in to use this feature.

Years

Between: -

Subjects

remove_circle_outline
remove_circle_outline
remove_circle_outline
remove_circle_outline
remove_circle_outline
remove_circle_outline
remove_circle_outline
remove_circle_outline

Journals

Article Types

Countries / Regions

Search Results (16)

Search Parameters:
Keywords = spatio-temporal logic specifications

Order results
Result details
Results per page
Select all
Export citation of selected articles as:
35 pages, 9875 KB  
Article
An Adaptive Optimization Method for Moored Buoy Site Selection Integrating Ontology Reasoning and Numerical Computation
by Miaomiao Song, Haihui Song, Shixuan Liu, Xiao Fu, Bin Miao, Wenqing Li, Keke Zhang, Wei Hu and Xingkun Yan
J. Mar. Sci. Eng. 2025, 13(12), 2401; https://doi.org/10.3390/jmse13122401 - 18 Dec 2025
Abstract
With the growing diversity and complexity of marine monitoring requirements, the scientific deployment of moored buoys has attracted increasing attention. To address the limitations of traditional methods—such as inconsistent knowledge representation, insufficient logical reasoning capacity, and poor adaptability to dynamic marine environments—this study [...] Read more.
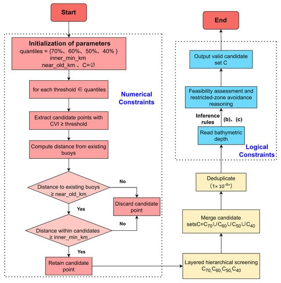
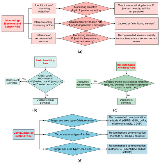
With the growing diversity and complexity of marine monitoring requirements, the scientific deployment of moored buoys has attracted increasing attention. To address the limitations of traditional methods—such as inconsistent knowledge representation, insufficient logical reasoning capacity, and poor adaptability to dynamic marine environments—this study proposes an adaptive optimization method for moored buoy site selection integrating ontology reasoning and numerical computation. The proposed approach constructs an ontology model covering key concepts such as buoy specifications, monitoring objectives, and deployment requirements, and further defines formalized reasoning rules to enable automated judgment of deployment feasibility, sensor configuration, and spatial conflict resolution for moored buoy siting. Based on this semantic framework, a spatio-temporal comprehensive variation index (STCVI) is established by integrating temperature, salinity, and current velocity to characterize dynamic oceanographic conditions. Furthermore, a coverage-first greedy algorithm is designed to determine buoy deployment locations, enabling dynamic optimization and environmental adaptability of the buoy station layout. To verify the feasibility and adaptability of the proposed method, simulation experiments are conducted in the Beibu Gulf. Two layout scenarios—an appending layout with existing buoys and an independent layout without existing buoys—are designed to test the method’s adaptability under different deployment conditions. By combining Voronoi spatial partitioning and nearest-neighbor distance analysis, the optimized results are quantitatively evaluated in terms of spatial uniformity and observational effectiveness. The results indicate that the proposed method effectively enhances the spatial rationality and monitoring efficiency of buoy deployment, demonstrating strong generality and scalability. Full article
(This article belongs to the Section Ocean Engineering)
Show Figures

Figure 1

18 pages, 704 KB  
Article
Gastronomy as a Vector of Online Regional Branding: The Digital Communication of Gastronomic Experiences Within the “Gastro Local” Network, Brașov County, Romania
by Alexandru-Florin Homeghi, Ioana-Simona Ivasciuc and Ana Ispas
Sustainability 2025, 17(24), 11332; https://doi.org/10.3390/su172411332 - 17 Dec 2025
Viewed by 82
Abstract
This paper investigates how the “Gastro Local” network in Brașov County, Romania, contributes to regional brand development by digitally communicating local gastronomic and cultural values. One hundred eighty social media posts created by Local Gastronomic Points (LGPs) were analyzed using a directed content [...] Read more.
This paper investigates how the “Gastro Local” network in Brașov County, Romania, contributes to regional brand development by digitally communicating local gastronomic and cultural values. One hundred eighty social media posts created by Local Gastronomic Points (LGPs) were analyzed using a directed content analysis grounded in the Memorable Gastronomic Experience (MGE) and Online Destination Brand Experience (ODBE) frameworks. Results suggest that LGPs construct dense multimodal narratives combining gastronomic, environmental, emotional, and temporal cues, indicating that rural digital storytelling relies on layered experiential configurations. Hedonism, Local Culture, and Relaxation dominate experiential communication, while sensory and spatio-temporal cues structure online brand expression. Co-occurrence patterns and correspondence analysis indicate two potential branding logics: a sensory–hedonic strategy centred on visual pleasure, and an affective–symbolic contextual strategy anchored in heritage and rural temporality. The study contributes an integrated MGE × ODBE analytical model and suggests how small-scale food providers act as decentralized branding agents, supporting aspects of sustainable and authenticity-driven regional identity-building within this specific context. Full article
Show Figures

Figure 1

13 pages, 2919 KB  
Article
Machine Learning-Driven Prediction of Spatiotemporal Dynamics of Active Nuclei During Drosophila Embryogenesis
by Parisa Boodaghi Malidarreh, Priyanshi Borad, Biraaj Rout, Anna Makridou, Shiva Abbasi, Mohammad Sadegh Nasr, Jillur Rahman Saurav, Kelli D. Fenelon, Jai Prakash Veerla, Jacob M. Luber and Theodora Koromila
Int. J. Mol. Sci. 2025, 26(21), 10338; https://doi.org/10.3390/ijms262110338 - 23 Oct 2025
Viewed by 618
Abstract
In this study, we apply machine learning to model the spatiotemporal dynamics of gene expression during early Drosophila embryogenesis. By optimizing model architecture, feature selection, and spatial grid resolution, we developed a predictive pipeline capable of accurately classifying active nuclei and forecasting their [...] Read more.
In this study, we apply machine learning to model the spatiotemporal dynamics of gene expression during early Drosophila embryogenesis. By optimizing model architecture, feature selection, and spatial grid resolution, we developed a predictive pipeline capable of accurately classifying active nuclei and forecasting their future distribution in time. We evaluated the model on two reporter constructs for the short gastrulation (sog) gene, sogD and sogD_∆Su(H), allowing us to assess its performance across distinct genetic contexts. The model achieved high accuracy on the wild-type sogD dataset, particularly along the dorsal–ventral (DV) axis during nuclear cycle 14 (NC14), and accurately predicted expression in the central regions of both wild-type and Suppressor of Hairless (Su(H)) mutant enhancers, sogD_∆Su(H). Bootstrap analysis confirmed that the model performed better in the central region than at the edges, where prediction accuracy dropped. Our previous work showed that Su(H) can act both as a repressor at the borders and as a stabilizer of transcriptional bursts in the center of the sog expression domain. This dual function is not unique to Su(H); other broadly expressed transcription factors also exhibit context-dependent regulatory roles, functioning as activators in some regions and repressors in others. These results highlight the importance of spatial context in transcriptional regulation and demonstrate the ability of machine learning to capture such nuanced behavior. Looking ahead, incorporating mechanistic features such as transcriptional bursting parameters into predictive models could enable simulations that forecast not just where genes are expressed but also how their dynamics unfold over time. This form of in silico enhancer mutagenesis would make it possible to predict the effects of specific binding site changes on both spatial expression patterns and underlying transcriptional activity, offering a powerful framework for studying cis-regulatory logic and modeling early developmental processes across diverse genetic backgrounds. Full article
(This article belongs to the Special Issue Modulation of Transcription: Imag(in)ing a Fundamental Mechanism)
Show Figures

Figure 1

30 pages, 13345 KB  
Article
Prediction of Electric Vehicle Charging Load Considering User Travel Characteristics and Charging Behavior
by Haihong Bian, Xin Tang, Kai Ji, Yifan Zhang and Yongqing Xie
World Electr. Veh. J. 2025, 16(9), 502; https://doi.org/10.3390/wevj16090502 - 6 Sep 2025
Viewed by 935
Abstract
Accurate forecasting of the electric vehicle (EV) charging load is a prerequisite for developing coordinated charging and discharging strategies. This study proposes a method for predicting the EV charging load by incorporating user travel characteristics and charging behavior. First, a transportation network–distribution network [...] Read more.
Accurate forecasting of the electric vehicle (EV) charging load is a prerequisite for developing coordinated charging and discharging strategies. This study proposes a method for predicting the EV charging load by incorporating user travel characteristics and charging behavior. First, a transportation network–distribution network coupling framework is established based on a road network model with multi-source information fusion. Second, considering the multiple-intersection features of urban road networks, a time-flow model is developed. A time-optimal path selection method is designed based on the topological structure of the road network. Then, an EV driving energy consumption model is developed, accounting for both the mileage energy consumption and air conditioning energy consumption. Next, the user travel characteristics are finely modeled under two scenarios: working days and rest days. A user charging decision model is established using a fuzzy logic inference system, taking into account the state of charge (SOC), average electricity price, and parking duration. Finally, the Monte Carlo method is applied to simulate user travel and charging behavior. A simulation of the spatiotemporal distribution of the EV charging load was conducted in a specific area of Jiangning District, Nanjing. The simulation results show that there is a significant difference in the time distribution of EV charging loads between working days and rest days, with peak-to-valley differences of 3100.8 kW and 3233.5 kW, respectively. Full article
(This article belongs to the Special Issue Sustainable EV Rapid Charging, Challenges, and Development)
Show Figures

Figure 1

19 pages, 2201 KB  
Article
Spatiotemporal Evolution and Driving Factors of Agricultural Digital Transformation in China
by Jinli Wang, Jun Wen, Jie Lin and Xingqun Li
Agriculture 2025, 15(15), 1600; https://doi.org/10.3390/agriculture15151600 - 25 Jul 2025
Viewed by 791
Abstract
With the digital economy continuing to integrate deeply into the agricultural sector, agricultural digital transformation has emerged as a pivotal driver of rural revitalization and the development of a robust agricultural economy. Although existing studies have affirmed the positive role of agricultural digital [...] Read more.
With the digital economy continuing to integrate deeply into the agricultural sector, agricultural digital transformation has emerged as a pivotal driver of rural revitalization and the development of a robust agricultural economy. Although existing studies have affirmed the positive role of agricultural digital transformation in promoting rural development and enhancing agricultural efficiency, its spatiotemporal evolution patterns, regional disparities, and underlying driving factors have not yet been systematically and thoroughly investigated. This study seeks to fill that gap. Based on provincial panel data from China spanning 2011 to 2023, this study employs the Theil index, kernel density estimation, Moran’s index, and quantile regression to systematically assess the spatiotemporal dynamics and driving factors of agricultural digital transformation at both national and regional levels. The results reveal a steady overall improvement in agricultural digital transformation, yet regional development imbalances remain prominent, with a shift from inter-regional disparities to intra-regional disparities over time. The four major regions exhibit a stratified evolutionary trajectory marked by internal differentiation: the eastern region retains its lead, while central and western regions show potential for catch-up, and the northeastern region faces a “balance trap.” Economic development foundation, human capital quality, and policy environment support are identified as the core driving forces of transformation, while other factors demonstrate pronounced regional and phase-specific variability. This study not only deepens theoretical understanding of the uneven development and driving logic of agricultural digital transformation but also provides empirical evidence to support policy optimization and promote more balanced and sustainable development in the agricultural sector. Full article
(This article belongs to the Section Agricultural Economics, Policies and Rural Management)
Show Figures

Figure 1

18 pages, 3526 KB  
Article
Smart Data-Enabled Conservation and Knowledge Generation for Architectural Heritage System
by Ziyuan Rao and Guoguang Wang
Buildings 2025, 15(12), 2122; https://doi.org/10.3390/buildings15122122 - 18 Jun 2025
Cited by 1 | Viewed by 757
Abstract
In architectural heritage conservation, fragmented data practices and heterogeneous formats hinder knowledge extraction, limiting the translation of raw data into actionable conservation insights. This study proposes a knowledge-centric framework integrating smart data methodologies to bridge this gap. The framework synergizes Heritage Building Information [...] Read more.
In architectural heritage conservation, fragmented data practices and heterogeneous formats hinder knowledge extraction, limiting the translation of raw data into actionable conservation insights. This study proposes a knowledge-centric framework integrating smart data methodologies to bridge this gap. The framework synergizes Heritage Building Information Modeling (HBIM), semantic knowledge graphs, and knowledge bases, prioritizing three interconnected dimensions: geometric digitization through 3D laser scanning and parametric HBIM reconstruction, semantic enrichment of historical texts via NLP and rule-based entity extraction, and knowledge graph-driven discovery of spatiotemporal patterns using Neo4j and ontology mapping. Validated through dual case studies—the Historical Educational Sites in South China (humanistic narratives) and the Dong ethnic drum towers (structural logic)—the framework demonstrates its capacity to automate knowledge generation, converting 20.5 GB of multi-source data into 2652 RDF triples that interconnect 1701 nodes across HBIM models and archival records. By enabling real-time visualization of semantic relationships (e.g., educator networks, mortise-and-tenon typologies) through graph queries, the system enhances interdisciplinary collaboration. Furthermore, the proposed smart data framework facilitated the generation of domain-specific knowledge through systematic data valorization, yielding actionable insights for architectural conservation practice. This research redefines conservation as a knowledge-to-action paradigm, where smart data methodologies unify tangible and intangible heritage values, fostering data-driven stewardship across cultural, historical, and technical domains. Full article
(This article belongs to the Special Issue Advanced Research on Cultural Heritage)
Show Figures

Figure 1

19 pages, 41483 KB  
Article
Evolution of Ecological Environment Quality in Metropolitan Suburbs and Its Interaction with Tourism Development: The Case of Huangpi District, Wuhan City
by Danli Yang, Shuangyu Xie, Jianwei Sun, Huafang Qiao, Jiaxiao Feng and Xiaoyi Xie
Land 2025, 14(5), 1032; https://doi.org/10.3390/land14051032 - 8 May 2025
Cited by 1 | Viewed by 1009
Abstract
Tourism has been a key factor in the economic growth of metropolitan suburbs. However, tourism development (TD) frequently precipitates ecological challenges, which are compounded by the absence of scientific frameworks for quantifying TD’s impact on suburban ecological environment quality (EEQ). We focused on [...] Read more.
Tourism has been a key factor in the economic growth of metropolitan suburbs. However, tourism development (TD) frequently precipitates ecological challenges, which are compounded by the absence of scientific frameworks for quantifying TD’s impact on suburban ecological environment quality (EEQ). We focused on assessing the spatiotemporal evolution of the EEQ of the primary scenic spots in Huangpi District, a suburb of Wuhan City, using a Remote Sensing Ecological Index (RSEI) model. We analyzed the impact of TD on the EEQ from 2000 to 2023 by employing independent sample t-tests, response coefficients, and the four-quadrant model. The findings indicate that the EEQ in Huangpi District from 2000 to 2023 presented the spatial distribution of “a lower EEQ in the south and a higher EEQ in the north”, first decreasing and then improving. The EEQ of the district’s scenic spots is higher than that of the entire district, and the overall trend in its variation is consistent with that for the district. TD’s impact on the EEQ in Huangpi District differs in terms of its direction and magnitude based on stage-specific characteristics, whereas for scenic spots, this difference is dependent on the grade and type of spot. We constructed a logical framework encompassing the “magnitude of difference–response characteristics–coordination status”, revealing the dynamic correlation mechanism between TD and EEQ and offering insights into balancing TD and protection of the ecological environmental, thereby facilitating the sustainable development of Huangpi District. Full article
Show Figures

Figure 1

29 pages, 29845 KB  
Article
Post-Processing Optimization of the Global 30 m Land Cover Dynamic Monitoring Product
by Zhehua Li, Xiao Zhang, Wendi Liu, Tingting Zhao, Weitao Ai, Jinqing Wang and Liangyun Liu
Remote Sens. 2025, 17(9), 1558; https://doi.org/10.3390/rs17091558 - 27 Apr 2025
Cited by 2 | Viewed by 925
Abstract
Post-processing optimization refers to the refinement of land cover products by applying specific rules or algorithms to minimize erroneous changes in land cover types caused by classification uncertainty or interannual phenological variations. Global land cover (GLC) mapping has gained significant attention over the [...] Read more.
Post-processing optimization refers to the refinement of land cover products by applying specific rules or algorithms to minimize erroneous changes in land cover types caused by classification uncertainty or interannual phenological variations. Global land cover (GLC) mapping has gained significant attention over the past decade, but current GLC time-series products suffer from considerable inconsistencies in mapping results between different epochs, leading to severe erroneous changes. Here, we aimed to design a novel post-processing approach by combining multi-source data to optimize the GLC_FCS30D product, which represents a groundbreaking improvement in GLC dynamic mapping at a resolution of 30 m. First, spatiotemporal filtering with a window size of 3 × 3 × 3 was applied to reduce the “salt-and-pepper” effect. Second, a temporal consistency optimization algorithm based on LandTrendr was used to identify land cover changes across the entire time series and eliminate excessively frequent erroneous changes. Third, certain land cover transitions between easily misclassified types were optimized using logical rules and multi-source data. Specifically, the illogical wetland-related transitions (wetland–water and wetland–forest) were corrected using a simple replacement rule. To address the noticeable erroneous changes in arid and semi-arid regions, the erroneous land cover transitions involving bare areas, sparse vegetation, grassland, and shrubland were corrected by combining NDVI and precipitation data. Finally, the performance of our post-processing optimization approach was evaluated and quantified. The proposed approach successfully reduced the cumulative change area from 7537.00 million hectares (Mha) in the GLC_FCS30D product without optimization to 1981.00 Mha in the GLC_FCS30D product with optimization, eliminating 5556.00 Mha of erroneous changes across 26 epochs. Furthermore, the overall accuracy of the mapping was also improved from 73.04% to 74.24% for the Land Cover Classification System (LCCS) level-1 validation system. Erroneous changes in GLC_FCS30D were considerably mitigated with the post-processing optimization method, providing more reliable insights into GLC changes from 1985 to 2022 at a 30 m resolution. Full article
Show Figures

Figure 1

21 pages, 4510 KB  
Article
Pedestrian Trajectory Prediction in Crowded Environments Using Social Attention Graph Neural Networks
by Mengya Zong, Yuchen Chang, Yutian Dang and Kaiping Wang
Appl. Sci. 2024, 14(20), 9349; https://doi.org/10.3390/app14209349 - 14 Oct 2024
Cited by 5 | Viewed by 5279
Abstract
Trajectory prediction is a key component in the development of applications such as mixed urban traffic management and public safety. Traditional models have struggled with the complexity of modeling dynamic crowd interactions, the intricacies of spatiotemporal dependencies, and environmental constraints. Addressing these challenges, [...] Read more.
Trajectory prediction is a key component in the development of applications such as mixed urban traffic management and public safety. Traditional models have struggled with the complexity of modeling dynamic crowd interactions, the intricacies of spatiotemporal dependencies, and environmental constraints. Addressing these challenges, this paper introduces the innovative Social Attention Graph Neural Network (SA-GAT) framework. Utilizing Long Short-Term Memory (LSTM) networks, SA-GAT encodes pedestrian trajectory data to extract temporal correlations, while Graph Attention Networks (GAT) are employed to precisely capture the subtle interactions among pedestrians. The SA-GAT framework boosts its predictive accuracy with two key innovations. First, it features a Scene Potential Module that utilizes a Scene Tensor to dynamically capture the interplay between crowds and their environment. Second, it incorporates a Transition Intention Module with a Transition Tensor, which interprets latent transfer probabilities from trajectory data to reveal pedestrians’ implicit intentions at specific locations. Based on AnyLogic modeling of the metro station on Line 10 of Chengdu Shuangliu Airport, China, numerical studies reveal that the SA-GAT model achieves a substantial reduction in ADE and FDE metrics by 34.22% and 38.04% compared to baseline models. Full article
Show Figures

Figure 1

11 pages, 352 KB  
Article
Model Predictive Control of Spatially Distributed Systems with Spatio-Temporal Logic Specifications
by Ikkei Komizu, Koichi Kobayashi and Yuh Yamashita
Computation 2024, 12(10), 196; https://doi.org/10.3390/computation12100196 - 30 Sep 2024
Cited by 1 | Viewed by 1461
Abstract
In this paper, for spatially distributed systems, we propose a new method of model predictive control with spatio-temporal logic specifications. We formulate the finite-time control problem with specifications described by SSTLf (signal spatio-temporal logic over finite traces) formulas. In the problem formulation, [...] Read more.
In this paper, for spatially distributed systems, we propose a new method of model predictive control with spatio-temporal logic specifications. We formulate the finite-time control problem with specifications described by SSTLf (signal spatio-temporal logic over finite traces) formulas. In the problem formulation, the feasibility is guaranteed by representing control specifications as a penalty in the cost function. Time-varying weights in the cost function are introduced to satisfy control specifications as well as possible. The finite-time control problem can be written as a mixed integer programming (MIP) problem. According to the policy of model predictive control (MPC), the control input can be generated by solving the finite-time control problem at each discrete time. The effectiveness of the proposed method is presented through a numerical example. Full article
(This article belongs to the Special Issue Nonlinear System Modelling and Control)
Show Figures

Figure 1

31 pages, 4644 KB  
Article
Linear Project-Scheduling Optimization Considering a Reverse Construction Scenario
by Ze Yu, Chuxin Wang, Yuanyuan Zhao, Zhiyuan Hu and Yuanjie Tang
Appl. Sci. 2023, 13(16), 9407; https://doi.org/10.3390/app13169407 - 18 Aug 2023
Cited by 4 | Viewed by 2836
Abstract
The linear scheduling method (LSM) for optimization in linear projects has been the focus of numerous academic studies over the years. However, research on incorporating reverse construction activities and other practical scenarios, such as flexible activity–section–crew assignment demands, in linear project-scheduling optimization remains [...] Read more.
The linear scheduling method (LSM) for optimization in linear projects has been the focus of numerous academic studies over the years. However, research on incorporating reverse construction activities and other practical scenarios, such as flexible activity–section–crew assignment demands, in linear project-scheduling optimization remains insufficient. This has further spurred research on practical scenario-based linear project-scheduling optimization. We performed an analysis of a description method system within the LSM framework, outlining the spatiotemporal logical relationship in scenarios involving reverse activities. A scheduling optimization model incorporating a flexible constraint system, capable of handling multisection–multicrew, multicrew–multimode, and multicrew–multiconstruction direction scenarios is developed to enhance the practicability of linear project-scheduling optimization. Additionally, an advanced grey wolf optimization (GWO) algorithm is devised and validated through a real-world case study. The case study provides insights into the impact of reverse construction activities on the linear project-scheduling problem, specifically in the dimension of project duration. Full article
(This article belongs to the Special Issue Railway Infrastructures Engineering: Latest Advances and Prospects)
Show Figures

Figure 1

13 pages, 4682 KB  
Article
A Fuzzy-Based Model to Predict the Spatio-Temporal Performance of the Dolichogenidea gelechiidivoris Natural Enemy against Tuta absoluta under Climate Change
by Komi Mensah Agboka, Henri E. Z. Tonnang, Elfatih M. Abdel-Rahman, John Odindi, Onisimo Mutanga and Samira A. Mohamed
Biology 2022, 11(9), 1280; https://doi.org/10.3390/biology11091280 - 28 Aug 2022
Cited by 14 | Viewed by 3141
Abstract
The South American tomato pinworm, Tuta absoluta, causes up to 100% tomato crop losses. As Tuta absoluta is non-native to African agroecologies and lacks efficient resident natural enemies, the microgastrine koinobiont solitary oligophagous larval endoparasitoid, Dolichogenidea gelechiidivoris (Marsh) (Syn.: Apanteles gelechiidivoris Marsh) [...] Read more.
The South American tomato pinworm, Tuta absoluta, causes up to 100% tomato crop losses. As Tuta absoluta is non-native to African agroecologies and lacks efficient resident natural enemies, the microgastrine koinobiont solitary oligophagous larval endoparasitoid, Dolichogenidea gelechiidivoris (Marsh) (Syn.: Apanteles gelechiidivoris Marsh) (Hymenoptera: Braconidae) was released for classical biological control. This study elucidates the current and future spatio-temporal performance of D. gelechiidivoris against T. absoluta in tomato cropping systems using a fuzzy logic modelling approach. Specifically, the study considers the presence of the host and the host crop, as well as the parasitoid reproductive capacity, as key variables. Results show that the fuzzy algorithm predicted the performance of the parasitoid (in terms of net reproductive rate (R0)), with a low root mean square error (RMSE) value (<0.90) and a considerably high R2 coefficient (=0.98), accurately predicting the parasitoid performance over time and space. Under the current climatic scenario, the parasitoid is predicted to perform well in all regions throughout the year, except for the coastal region. Under the future climatic scenario, the performance of the parasitoid is projected to improve in all regions throughout the year. Overall, the model sheds light on the varying performance of the parasitoid across different regions of Kenya, and in different seasons, under both current and future climatic scenarios. Full article
Show Figures

Figure 1

26 pages, 3658 KB  
Article
Sustainability Trade-Offs in Media Coverage of Poverty Alleviation: A Content-Based Spatiotemporal Analysis in China’s Provinces
by Yuting Sun and Shu-Nung Yao
Sustainability 2022, 14(16), 10058; https://doi.org/10.3390/su141610058 - 14 Aug 2022
Cited by 3 | Viewed by 3759
Abstract
Poverty alleviation has always been fundamental for China to achieve the goal of creating a moderately prosperous society. This study conducted a content-based spatiotemporal analysis of media coverage, regression analysis of panel data, and text mining to examine how China’s Targeted Poverty Alleviation [...] Read more.
Poverty alleviation has always been fundamental for China to achieve the goal of creating a moderately prosperous society. This study conducted a content-based spatiotemporal analysis of media coverage, regression analysis of panel data, and text mining to examine how China’s Targeted Poverty Alleviation (TPA) Strategy is characterised by online mainstream media platform. A total of 10,857 articles related to TPA in 31 specific provinces of mainland China were collected and analysed by Natural Language Processing (NLP) analysis. The results of this study indicated that spatiotemporal distribution of TPA coverage was consistent with the typical logic of the Chinese government in policy implementation based on spatial and social marginalisation. Media attention on TPA is influenced by economic, environmental, and community sustainability indicators, reflecting the sustainability trade-offs in TPA-related media coverage. The keywords embedded in media coverage indicated that agricultural product promotion in extremely impoverished areas and the experiences of economically developed agricultural areas were essential for poverty eradication. Keywords emphasise top-down administrative-led poverty governance for extremely impoverished areas and local autonomy for relatively impoverished areas. This study provides perspectives for antipoverty governance and media empowerment in the postpoverty era in China. Full article
(This article belongs to the Special Issue Sustainable Agricultural Development Economics and Policy)
Show Figures

Figure 1

17 pages, 2039 KB  
Article
ST-DEVS: A Methodology Using Time-Dependent-Variable-Based Spatiotemporal Computation
by Taeho Cho
Symmetry 2022, 14(5), 912; https://doi.org/10.3390/sym14050912 - 29 Apr 2022
Cited by 1 | Viewed by 1970
Abstract
Various real systems are being replicated in cyberspace to solve complex and difficult problems, as exemplified by the digital twin. Once such a software system is implemented, an effective computational method should be applied to the system so that the corresponding real system, [...] Read more.
Various real systems are being replicated in cyberspace to solve complex and difficult problems, as exemplified by the digital twin. Once such a software system is implemented, an effective computational method should be applied to the system so that the corresponding real system, connected by networks or sensors, can be indirectly controlled. Considering that all behaviors in real systems occur in space−time, the behavior-related computation in the corresponding software system should adopt both time and space as essential elements to ensure a valid representation of the real system and to effectively perform subsequent computations. Therefore, applying a spatiotemporal computation consisting of time-dependent variables and temporal statements that use such variables is a natural approach to solving problems encountered in the target real system. In this study, the ST-DEVS (spatiotemporal computation DEVS) formalism is proposed to define time-dependent variables and an execution algorithm on temporal logic statements whose arguments are the time-dependent variables; the ST-DEVS is an extension of the discrete event system specification (DEVS). To control real systems with a certain level of autonomy, at least two basic capabilities must be ensured: monitoring and action execution. In this study, action-type temporal logic with time-dependent variables and an action execution algorithm are proposed to illustrate the effectiveness of the spatiotemporal computation process. The previously defined monitoring capability is integrated into ST-DEVS so that monitoring and action execution can be processed uniformly. The proposed approach is designed considering the symmetry between the real world and the cyber world, in that both worlds are influenced by time and space. Full article
(This article belongs to the Special Issue Symmetry/Asymmetry in Information and Communication Engineering)
Show Figures

Figure 1

17 pages, 3194 KB  
Article
Simulation Methodology-Based Context-Aware Architecture Design for Behavior Monitoring of Systems
by Tae Ho Cho
Symmetry 2020, 12(9), 1568; https://doi.org/10.3390/sym12091568 - 22 Sep 2020
Cited by 7 | Viewed by 3097
Abstract
Generally, simulation models are constructed to replicate and predict the behavior of real systems that currently exist or are expected to exist in the future. Once a simulation model is implemented, the model can be connected to a real system for which the [...] Read more.
Generally, simulation models are constructed to replicate and predict the behavior of real systems that currently exist or are expected to exist in the future. Once a simulation model is implemented, the model can be connected to a real system for which the model has been built through sensors or networks so that important activities in the real system can be monitored indirectly through the model. This article proposes a modeling formalism BM-DEVS (Behavior Monitor-DEVS) that defines simulation models capable of monitoring the desired behavior patterns within the models so that the target system’s behavior can be monitored indirectly. In BM-DEVS, an extension of classic Discrete Event System Specification (DEVS), the behavior to be monitored is expressed as a set of temporal logic (TL) production rules within a multi-component model that consists of multiple component models to be monitored. An inference engine module for reasoning with the TL rules is designed based on the abstract simulator that carries out instructions in the BM-DEVS models to perform the simulation process. The major application of BM-DEVS is in the design and implementation of the context-aware architecture needed for various intelligent systems as a core constituent. Essentially all systems where some form of behavior monitoring is required are candidate applications of BM-DEVS. This research is motivated by the view that there exists symmetry between the real-world and the cyber world, in that the problems in both environments should be expressed with the same basic constituents of time and space; this naturally leads to adopting spatiotemporal variables composed of simulation models and developing a problem solver that exploits these variables. Full article
Show Figures

Figure 1

Back to TopTop