Sign in to use this feature.

Years

Between: -

Subjects

remove_circle_outline
remove_circle_outline
remove_circle_outline
remove_circle_outline
remove_circle_outline
remove_circle_outline
remove_circle_outline
remove_circle_outline
remove_circle_outline

Journals

remove_circle_outline
remove_circle_outline
remove_circle_outline
remove_circle_outline
remove_circle_outline
remove_circle_outline
remove_circle_outline
remove_circle_outline
remove_circle_outline

Article Types

Countries / Regions

remove_circle_outline
remove_circle_outline
remove_circle_outline
remove_circle_outline
remove_circle_outline

Search Results (870)

Search Parameters:
Keywords = spatial point target

Order results
Result details
Results per page
Select all
Export citation of selected articles as:
20 pages, 7197 KB  
Article
Enhancing Urban Energy Independence via Renewable Energy Communities: A GIS-Based Optimization of the Flaminio Stadium District in Rome
by Leone Barbaro, Daniele Vitella, Gabriele Battista, Emanuele de Lieto Vollaro and Roberto de Lieto Vollaro
Appl. Sci. 2026, 16(6), 2732; https://doi.org/10.3390/app16062732 - 12 Mar 2026
Abstract
Identifying real-world saturation points and grid-hosting capacity in mixed-use urban Renewable Energy Communities (RECs) requires dynamic spatial evaluation. To address this, this paper introduces a novel simulation framework that integrates GIS spatial analysis with an iterative heuristic selection algorithm. The proposed method evaluates [...] Read more.
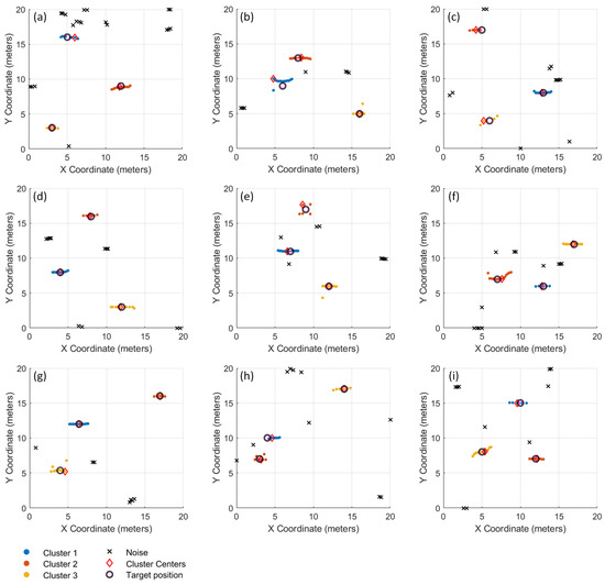
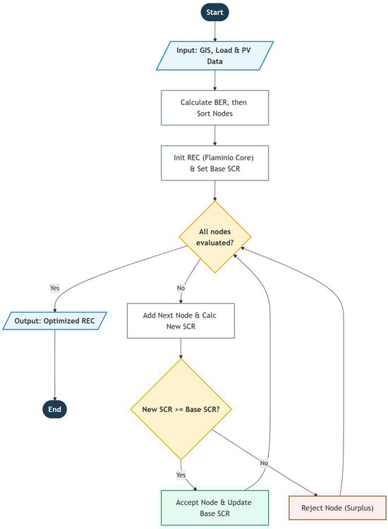
Identifying real-world saturation points and grid-hosting capacity in mixed-use urban Renewable Energy Communities (RECs) requires dynamic spatial evaluation. To address this, this paper introduces a novel simulation framework that integrates GIS spatial analysis with an iterative heuristic selection algorithm. The proposed method evaluates the energetic interaction between a primary generation node and surrounding consumers, utilizing a dynamic function to calculate the collective Self-Consumption Rate (SCR). Applied to the Flaminio Stadium in Rome, the model incrementally aggregates users to determine the optimal cluster size for economic feasibility. The results demonstrate that the heuristic selection algorithm successfully refined the community from an initial pool of 854 buildings to an optimal cluster of 734. This targeted selection eliminated energy surplus and achieved a near-perfect collective SCR of 99.8%. Furthermore, by strategically reducing the required installed PV capacity by 52.6%, the initial capital investment dropped from € 89.9 million to € 42.6 million, significantly de-risking the project while maintaining a competitive payback period of approximately 13 years. Ultimately, this study presents a scalable spatial optimization tool that empowers decision makers to transform large-scale urban infrastructure into the energetic and economic engines of district wide decarbonization Full article
(This article belongs to the Special Issue Resilient Cities in the Context of Climate Change)
Show Figures

Figure 1

23 pages, 5616 KB  
Article
Informer–UNet: A Hybrid Deep Learning Framework for Multi-Point Soil Moisture Prediction and Precision Irrigation in Winter Wheat
by Dingkun Zheng, Chenghan Yang, Gang Zheng, Baurzhan Belgibaev, Madina Mansurova, Sholpan Jomartova and Baidong Zhao
Agriculture 2026, 16(6), 648; https://doi.org/10.3390/agriculture16060648 - 12 Mar 2026
Abstract
Soil moisture prediction is essential for precision irrigation in water-limited agricultural systems. This study presents a deep learning-driven irrigation framework for winter wheat, integrating a novel Informer–UNet model with a Comprehensive Irrigation Index for adaptive water management. The Informer–UNet combines ProbSparse self-attention mechanisms [...] Read more.
Soil moisture prediction is essential for precision irrigation in water-limited agricultural systems. This study presents a deep learning-driven irrigation framework for winter wheat, integrating a novel Informer–UNet model with a Comprehensive Irrigation Index for adaptive water management. The Informer–UNet combines ProbSparse self-attention mechanisms with UNet’s multi-scale feature fusion, enabling simultaneous prediction of soil moisture at 27 monitoring points across three depths, 10, 30, and 50 cm, while quantifying prediction uncertainty through Monte Carlo Dropout. A Comprehensive Irrigation Index incorporating moisture deviation, spatial variance, and confidence interval width was developed, with weights optimized via genetic algorithm. Field experiments were conducted in Chengdu, China, over two winter wheat growing seasons. The Informer–UNet achieved superior prediction accuracy, R2 greater than 0.98, RMSE less than 0.65, compared to LSTM, Transformer, and standard Informer models, with the fastest convergence and lowest validation loss. The proposed DeepIndexIrr strategy maintained soil moisture within the target range, 55% to 75%, for over 81% of the irrigation period, reducing water consumption by 38.2% compared to fixed-threshold control and 19.2% compared to expert manual scheduling. These results demonstrate that integrating spatially distributed deep learning predictions with uncertainty-informed decision rules offers a promising approach for sustainable precision irrigation. Full article
Show Figures

Figure 1

23 pages, 4201 KB  
Article
A Game-Theoretic Intention Planning Method for Autonomous Vehicles
by Sishen Li, Hsin Guan and Xin Jia
Electronics 2026, 15(5), 1124; https://doi.org/10.3390/electronics15051124 - 9 Mar 2026
Viewed by 142
Abstract
Autonomous vehicles (AVs) must make predictable and socially compliant behavioral decisions to ensure safe and efficient interactions with other road users. To address this challenge, this paper proposes a game-theoretic behavioral decision-making model integrated with spatial motion planning to capture the interactive intentions [...] Read more.
Autonomous vehicles (AVs) must make predictable and socially compliant behavioral decisions to ensure safe and efficient interactions with other road users. To address this challenge, this paper proposes a game-theoretic behavioral decision-making model integrated with spatial motion planning to capture the interactive intentions between the ego vehicle (EV) and target vehicle (TV) in pairwise scenarios. First, the study defines an intention representation method that characterizes intentions using spatial area boundaries, feasible speed ranges, and a set of goal points (speed goal points, position-orientation goal points). Second, a spatial motion planning approach is adopted to evaluate the intention, which optimizes the driving scheme using a multi-objective cost function (incorporating pursuit precision, comfort, energy efficiency, and travel efficiency). Finally, the game-theoretic decision-making model is constructed. The Social Value Orientation (SVO) is introduced to quantify drivers’ social preferences, and the payoff function, which integrates safety rewards (based on inter-vehicle distance) and performance rewards (based on motion planning indices), is established. Simulation results verify that the proposed model can effectively address the interactive intention decision-making problem between the AV and other road users and handle different scenarios. Full article
Show Figures

Figure 1

21 pages, 274 KB  
Article
Renewables Acceleration Areas—Will RED III Change the Role of Spatial Planning for a Sustainable Energy Transition?
by Leda Žilinskienė
Sustainability 2026, 18(5), 2641; https://doi.org/10.3390/su18052641 - 9 Mar 2026
Viewed by 121
Abstract
Renewable energy is a key driver of the sustainable energy transition. To accelerate deployment, the Renewable Energy Directive was amended by Directive (EU) 2023/2413, commonly referred to as ‘RED III’, which raised the Union’s renewable energy target and introduced territorial instruments such as [...] Read more.
Renewable energy is a key driver of the sustainable energy transition. To accelerate deployment, the Renewable Energy Directive was amended by Directive (EU) 2023/2413, commonly referred to as ‘RED III’, which raised the Union’s renewable energy target and introduced territorial instruments such as coordinated mapping and renewables acceleration areas. This article examines the legal mechanisms of RED III that have a territorial impact and assesses their interaction with spatial-planning, asking how implementation reshapes the relationship between EU-level regulatory influence and Member State discretion. Utilising doctrinal legal research and concepts from spatial-planning scholarship, the article analyses how RED III operationalises these area-based planning instruments and links them to project authorisation. Lithuania is used as an illustrative implementation example. The findings suggest that RED III does not establish an EU spatial-planning system but strengthens the territorially oriented governance of renewables by connecting plan-level choices to permitting. At the same time, it leaves Member States with substantial discretion over legal form and integration into national planning hierarchies. The article concludes that RED III is a turning point in a specific sense: it makes territorial steering a more explicit and legally structured component of EU renewables governance, without harmonising national spatial planning systems. Full article
27 pages, 8070 KB  
Article
Active Sonar Target Detection in Low-SIR Complex Marine Environments via Controllable Simulation and Spatiotemporal Energy Structure Feature Perception
by Nan Lu, Yongmeng Zhu, Xionghui Li, Zailei Luo and Tongsheng Shen
J. Mar. Sci. Eng. 2026, 14(5), 501; https://doi.org/10.3390/jmse14050501 - 6 Mar 2026
Viewed by 197
Abstract
This paper addresses the critical challenge of detecting weak, small targets in sonar intensity images for linear-array active sonar, where target signatures are not only obscured by low signal-to-interference ratio (SIR) but also strongly resemble structural interference arising from beamforming processing. We propose [...] Read more.
This paper addresses the critical challenge of detecting weak, small targets in sonar intensity images for linear-array active sonar, where target signatures are not only obscured by low signal-to-interference ratio (SIR) but also strongly resemble structural interference arising from beamforming processing. We propose an end-to-end detection method that integrates controllable simulation with spatiotemporal structure-aware modeling. First, a physics-informed simulation system is constructed, centered on the Bellhop ray-tracing model. It incorporates multiple environmental effects, including multi-highlight targets, spectrally shaped noise, range-dependent reverberation, discrete scatterers, multipath propagation, and platform perturbations. Through closed-loop SIR calibration and point spread function (PSF)-constrained automatic annotation, a high-fidelity dataset with traceable parameters is generated. Second, the YOLOv8-Mamba-P2 detection network is designed. It introduces gated long-range spatial mixing modules (inspired by Mamba) to model global context and enhance the ability to discriminate interference structures, and extends a P2 small-scale detection branch to improve the perception and localization capabilities for weak targets. This enables precise target detection within complex backgrounds. Experimental results demonstrate the algorithm’s superior performance in low-SIR and strong reverberation conditions, achieving significant improvements in recall and localization accuracy while maintaining real-time inference efficiency, offering a promising framework for sonar target detection under the simulated conditions considered, with potential applicability to complex marine environments pending further real-world validation. Full article
(This article belongs to the Section Ocean Engineering)
Show Figures

Figure 1

20 pages, 4810 KB  
Article
Unauthorized Expressway Parking Detection Based on Spatiotemporal Analysis of Vehicle–Structure Distances Using UAV Aerial Images
by Xiaolong Gong, Haiqing Liu, Yuehao Wang, Yaxin Wei and Guoran Shi
Vehicles 2026, 8(3), 49; https://doi.org/10.3390/vehicles8030049 - 6 Mar 2026
Viewed by 197
Abstract
Owing to their high-altitude vantage point and maneuverability, unmanned aerial vehicles (UAVs) have emerged as an effective technical solution for real-time parking detection in expressway scenarios. Using UAV cruise-perspective images, this paper proposes an unauthorized parking detection method by analyzing the time-series variations [...] Read more.
Owing to their high-altitude vantage point and maneuverability, unmanned aerial vehicles (UAVs) have emerged as an effective technical solution for real-time parking detection in expressway scenarios. Using UAV cruise-perspective images, this paper proposes an unauthorized parking detection method by analyzing the time-series variations in the relative distances between the moving vehicle and static structure as a reference. Firstly, vehicle and static structure targets are recognized and tracked by the DeepSort, and a Vehicle–Structure (V-S) distance matrix is further constructed to describe their frame-wise relative positions in the pixel coordinate system. Then, to eliminate the radial scale errors caused by perspective distortion, a scale factor (SF) index is introduced to correct the original V-S matrix and provide a more accurate spatiotemporal representation. Finally, the stationarity of the distance series in the V-S matrix is tested using the Augmented Dickey–Fuller (ADF) test, and a parking detection method is proposed by introducing the parking support ratio (PSR) to establish a multi-structure joint decision scheme. Experimental results show that the corrected V-S matrix can faithfully describe the spatial positional relationship between road vehicles and static structures. With the optimal PSR threshold ψ0 and time window T, the proposed method achieves better overall parking-detection performance in terms of accuracy, precision, recall, and F1-score in comparison with a traditional speed threshold approach. Full article
(This article belongs to the Special Issue Air Vehicle Operations: Opportunities, Challenges and Future Trends)
Show Figures

Figure 1

24 pages, 36594 KB  
Article
Deformation Prediction and Potential Landslide Identification in the Upstream of Sarez Lake Based on Time Series InSAR and Stacked LSTM
by Hang Zhu, Qian Shen, Junli Li, Majid Gulayozov, Yakui Shao, Bingqian Chen and Changming Zhu
Remote Sens. 2026, 18(5), 811; https://doi.org/10.3390/rs18050811 - 6 Mar 2026
Viewed by 224
Abstract
The identification of potential landslides and targeted risk analysis is crucial for the warning and prevention of geological landslide disasters. This article presents a time series deformation prediction framework based on a Long Short-Term Memory (LSTM) network deep learning model for analyzing Interferometric [...] Read more.
The identification of potential landslides and targeted risk analysis is crucial for the warning and prevention of geological landslide disasters. This article presents a time series deformation prediction framework based on a Long Short-Term Memory (LSTM) network deep learning model for analyzing Interferometric Synthetic Aperture Radar (InSAR) data. By employing an advanced stacked LSTM network model, we effectively capture temporal dependencies and move beyond traditional methods that depend on explicit deformation. This approach enables short- to medium-term deformation prediction through structured time dynamic modeling, identifies potential landslide targets in the high-altitude regions upstream of Lake Sarez, and classifies associated risk levels. The results indicate that: (1) In short-term forecasting, the stacked LSTM model effectively captures trend turning points, producing stable and reliable predictions with a Mean Absolute Error (MAE) of 0.164 mm and a Root Mean Square Error (RMSE) of 0.194 mm; (2) From 2019 to 2022, regional surface deformation characteristics exhibited significant spatial heterogeneity, with the potential landslide on the right bank identified as the most critical settlement center, demonstrating a line of sight (LOS) deformation rate consistently exceeding 49 mm per year, while the Usoi Dam displayed relatively good stability during this period; (3) By integrating InSAR deformation rate maps with Sentinel-2 optical images, we identified a total of 72 potential landslide targets in the region, four of which exhibited deformation rates exceeding −30 mm per year, indicating significant activity and classifying them as high-risk areas requiring attention. This provides a targeted reference list for the prevention and control of geological landslides around Lake Sarez and establishes a reliable technical pathway for the early identification of landslides under complex geological conditions in high-altitude mountainous areas. Full article
Show Figures

Figure 1

21 pages, 15774 KB  
Article
Two-Phase Forest Damage Assessment with Sentinel-2 NDVI Double Differencing and UAV-Based Segmentation in the Sopron Mountains
by Norbert Ács, Bálint Heil, Botond Szász, Ádám Folcz, Márk Preisinger, Gyula Sándor and Kornél Czimber
Remote Sens. 2026, 18(5), 803; https://doi.org/10.3390/rs18050803 - 6 Mar 2026
Viewed by 131
Abstract
Due to climate change, drought periods are becoming more frequent and more intense, posing substantial stress to Central European forest stands, especially climatically sensitive conifer forests. The early detection and accurate spatial delineation of forest damage are essential for supporting adaptive forest management [...] Read more.
Due to climate change, drought periods are becoming more frequent and more intense, posing substantial stress to Central European forest stands, especially climatically sensitive conifer forests. The early detection and accurate spatial delineation of forest damage are essential for supporting adaptive forest management decisions. This study presents a two-tier, multi-step forest damage assessment approach that combines Sentinel-2 satellite-based NDVI double-difference analysis with UAV-based high-resolution photogrammetric evaluation. In the first phase, potential damaged forest patches were identified in two sample areas of the Sopron Mountains using double-difference maps derived from monthly window NDVI maxima calculated from Sentinel-2 data. In the second phase, UAV surveys were carried out over the selected forest compartments, resulting in individual-tree-level canopy segmentation and object-based NDVI analysis. The photogrammetric point clouds were combined with ground points derived from airborne laser scanning to enable the accurate generation of canopy height models. The results confirmed that NDVI double-difference analysis is suitable for the spatial detection of both gradual drought-related damage and sudden disturbances—such as forest fire—even under sequences of drought and moderate years occurring in a sporadic pattern. The UAV-based analysis corroborated the satellite observations in detail and enabled an accurate inventory of damaged trees as well as the exploration of their spatial distribution. The proposed methodology provides an efficient, cost-effective, and operational tool for multi-scale monitoring of forest damage, contributing to the timely recognition of climate-change impacts and to the substantiation of targeted forest management interventions. Full article
(This article belongs to the Section Biogeosciences Remote Sensing)
Show Figures

Figure 1

23 pages, 1706 KB  
Article
Investigating the Socioeconomic Determinants of Solar Pump Adoption Among Respondents in Bangladesh: A Firth’s Penalized Likelihood Logistic Regression Approach
by Anika Tahsin Mou, Kentaka Aruga and Md. Monirul Islam
Sustainability 2026, 18(5), 2562; https://doi.org/10.3390/su18052562 - 5 Mar 2026
Viewed by 371
Abstract
This study examines the socioeconomic and behavioral determinants, together with spatial heterogeneity, influencing the adoption of solar irrigation pumps in Bangladesh. Five study regions of Bangladesh were sampled using stratified random sampling to collect 257 respondents, who were familiar with both solar and [...] Read more.
This study examines the socioeconomic and behavioral determinants, together with spatial heterogeneity, influencing the adoption of solar irrigation pumps in Bangladesh. Five study regions of Bangladesh were sampled using stratified random sampling to collect 257 respondents, who were familiar with both solar and diesel pumps, to justify the energy transition, ensuring sample equity throughout the regions. Income inequality among respondents was assessed using the Lorenz curve, revealing that the bottom 50% of respondents only earned 20% of total income, while a Gini coefficient of 0.46 indicated moderate to high income disparity. To determine whether socioeconomic factors and spatial heterogeneity significantly influence adoption decisions, a Firth’s penalized likelihood logistic regression model was employed, complemented by predictive and average marginal effects for regional categories. The results identified that training, social influence, large household size and income are the prominent drivers for solar pump adoption. Based on the significant spatial heterogeneity, we further recorded a five-point Likert scale response to design region-wise policy recommendations for the fast diffusion of solar pumps. Financial incentives emerged as the most critical policy lever, with 89.10% of respondents expressing strong agreement and a mean score of 4.83. Overall, these findings highlight the central role of socioeconomic and spatial factors in shaping adoption behavior and suggest that policy interventions should prioritize targeted financial and technical support to promote the equitable and rapid diffusion of solar irrigation technologies. Full article
(This article belongs to the Section Economic and Business Aspects of Sustainability)
Show Figures

Figure 1

20 pages, 20651 KB  
Article
An Energy Detection Algorithm with Clustering-Based False Alarm Suppression for Magnetic Anomaly Detection
by Jinghua Yu, Changping Du and Xiang Peng
Sensors 2026, 26(5), 1627; https://doi.org/10.3390/s26051627 - 5 Mar 2026
Viewed by 149
Abstract
To overcome the limitations of Orthonormal Basis Function (OBF) methods in magnetic anomaly detection, including high false alarm rates and ambiguous target localization due to background noise, this paper introduces a high-confidence detection algorithm based on hierarchical clustering with an optimal cut height. [...] Read more.
To overcome the limitations of Orthonormal Basis Function (OBF) methods in magnetic anomaly detection, including high false alarm rates and ambiguous target localization due to background noise, this paper introduces a high-confidence detection algorithm based on hierarchical clustering with an optimal cut height. The core of our approach is a theoretically derived optimal cut height, which is calculated from a physical model of the magnetic dipole’s vertical gradient field. This model establishes the implicit functional relationship between the effective detection range and key parameters, including magnetic moment orientation, geomagnetic inclination, and sensor height. The calculated optimal cut height serves as the critical criterion in a complete-linkage hierarchical clustering algorithm, which processes the alarm point clouds generated by a preliminary Greatest-of Cell-Averaging Constant False Alarm Rate (GOCA-CFAR) detector. This effectively suppresses isolated false alarms caused by background fluctuations while preserving spatially coherent alarm clusters within the target’s effective detection range, thereby significantly enhancing detection confidence. Results from both simulations and field experiments validate the efficacy of the proposed algorithm, demonstrating its superior capability to reliably discriminate genuine targets from false alarms compared to traditional one-dimensional CFAR detection. Full article
(This article belongs to the Special Issue Smart Magnetic Sensors and Application)
Show Figures

Figure 1

19 pages, 4890 KB  
Article
MTA-Dataset: Multiple-Tilt-Angle Dataset for UAV–Satellite Image Matching
by Qifei Liu, Liang Jiang, Guoqiang Wu, Kun Huang, Haohui Sun and Gengchen Liu
Appl. Sci. 2026, 16(5), 2488; https://doi.org/10.3390/app16052488 - 4 Mar 2026
Viewed by 277
Abstract
Accurate target localization via matching real-time UAV images with reference satellite imagery is essential for autonomous environmental perception. Nonetheless, operational constraints and weather conditions often necessitate oblique photography. This large-tilt mode causes significant perspective and radiometric distortions, resulting in a substantial domain gap [...] Read more.
Accurate target localization via matching real-time UAV images with reference satellite imagery is essential for autonomous environmental perception. Nonetheless, operational constraints and weather conditions often necessitate oblique photography. This large-tilt mode causes significant perspective and radiometric distortions, resulting in a substantial domain gap between UAV and vertical satellite imagery. The scarcity of datasets featuring extreme viewpoint shifts and fine-grained ground-truth labels hinders the validation of image matching algorithms in multi-tilt-angle environments. To address this issue, we introduce the multiple-tilt-angle dataset (MTA-Dataset), containing 1892 UAV images with tilt angles spanning 0°,90° and flight altitudes up to 300 m, supported by high-precision five-point manual annotations. Based on this benchmark, we evaluate state-of-the-art matching algorithms and propose a spatial-resolution-based cropping strategy. Experimental results demonstrate that, as the UAV tilt angle increases within the range of 0°,90°, although the expanding field of view provides richer contextual information, the localization errors of all methods increase significantly and matching precision drops sharply due to severe geometric distortions in far-field regions and interference from redundant background information, with performance deteriorating most drastically in the 50°,90° range. With the integration of our strategy, the average matching localization errors of SuperPoint + SuperGlue baseline for UAV images within the tilt-angle ranges of 50°,60°, 60°,70°, 70°,80°, and 80°,90° are reduced by 33.49 m, 37.86 m, 98.3 m, and 109.95 m, respectively. Our study provides a more comprehensive evaluation framework for robust UAV–satellite image matching algorithms in multi-tilt-angle scenarios. Full article
Show Figures

Figure 1

26 pages, 3532 KB  
Article
A Scale-Adaptive Aggregation and Multi-Domain Feature Fusion Architecture for Small-Target Detection in UAV Aerial Imagery
by Zhiwei Sun, Guanglei Zhang, Yuxin Xing and Yuliang Liu
Sensors 2026, 26(5), 1610; https://doi.org/10.3390/s26051610 - 4 Mar 2026
Viewed by 164
Abstract
Vision-based unmanned aerial vehicles (UAVs) have been widely studied and applied in aerial monitoring tasks; however, detecting small objects in UAV imagery remains challenging due to limited visual features, significant scale variations, dense distributions, and complex background interference. In real-world UAV scenarios, small [...] Read more.
Vision-based unmanned aerial vehicles (UAVs) have been widely studied and applied in aerial monitoring tasks; however, detecting small objects in UAV imagery remains challenging due to limited visual features, significant scale variations, dense distributions, and complex background interference. In real-world UAV scenarios, small objects often occupy only a few pixels and are easily obscured by cluttered backgrounds, which complicates stable and accurate detection. To address these issues, this study proposes MSCM-YOLO, a UAV-oriented lightweight detection framework based on YOLOv11. The framework integrates four key innovations: (1) a dedicated P2 detection head to preserve high-resolution features for extremely small and dense targets; (2) a lightweight backbone enhanced with Mobile Bottleneck Convolution (MBConv) to improve feature extraction for visually weak objects; (3) a Scale-Adaptive Attention Fusion (SAF) mechanism with a Channel-Adaptive Projection (CAP) module to effectively integrate multi-scale spatial and semantic features under large object-size variations; and (4) a Multi-Domain Feature Attention Fusion (MDFAF) module to enhance target–background discrimination in complex UAV scenes. Experiments on the VisDrone2019 dataset show that MSCM-YOLO achieves mAP50 and mAP50:95 scores of 44.41% and 27.13%, respectively, outperforming the YOLOv11 baseline by 10.77 and 7.22 percentage points. Notably, the proposed framework achieves this significant performance improvement while maintaining a balanced computational profile suitable for UAV deployment. Additional validation on the UAVDT, DIOR, and AI-TOD datasets confirms consistent improvements in mAP50, demonstrating the robustness and generalization ability of the proposed method. Overall, MSCM-YOLO provides an effective and practical solution for accurate small object detection in aerial monitoring applications. Full article
(This article belongs to the Section Environmental Sensing)
Show Figures

Figure 1

19 pages, 2191 KB  
Article
Mask-Aware Spatiotemporal Classification of Millimeter-Wave Radar Point Cloud Sequences Using DGCNN and Transformer for Child–Pet Recognition in Enclosed Spaces
by Yehui Shi and Jianhong Shi
Sensors 2026, 26(5), 1580; https://doi.org/10.3390/s26051580 - 3 Mar 2026
Viewed by 206
Abstract
Applications in enclosed spaces such as vehicle cabin on-site detection, human–pet separation, and pet care have put forward higher requirements for non-contact target recognition. Millimeter-wave radar point clouds have advantages such as privacy friendliness and robustness against low light and occlusion. However, their [...] Read more.
Applications in enclosed spaces such as vehicle cabin on-site detection, human–pet separation, and pet care have put forward higher requirements for non-contact target recognition. Millimeter-wave radar point clouds have advantages such as privacy friendliness and robustness against low light and occlusion. However, their point clouds are generally sparse, with obvious noise and multipath interference. Moreover, the fluctuation of point numbers over time makes alignment and feature learning difficult, which leads to performance degradation of existing point cloud classification methods in complex environments. To this end, this paper proposes a spatiotemporal joint classification framework for millimeter-wave point cloud sequences: An effective point mask mechanism is introduced in the spatial dimension to suppress the interference of invalid points generated by alignment on the neighborhood composition and feature aggregation and improve the reliability of local geometric representation; and to integrate attention-based time series modeling in the time dimension and enhance category separability by using cross-frame dynamic patterns. The experimental results show that the proposed method can achieve an accuracy rate of 97.8% in the three-classification tasks of Child, Cat and Dog and the ablation analysis verifies the key contributions of the mask mechanism and time series modeling to robust recognition. This framework provides a deployable and more generalized millimeter-wave point cloud solution for the identification of life forms in confined spaces. Full article
Show Figures

Figure 1

32 pages, 2266 KB  
Systematic Review
A Systematic Review of Imaging Techniques for the Botanical and Geographical Classification of Coffee
by Leticia Tessaro, Yhan da Silva Mutz, Davide Orsolini, Rosalba Calvini, Natália de Oliveira Souza, Giulia Mitestainer Silva, Alessandro Ulrici and Cleiton Antônio Nunes
Foods 2026, 15(5), 821; https://doi.org/10.3390/foods15050821 - 1 Mar 2026
Viewed by 254
Abstract
With evolving consumption trends, the coffee market is experiencing increasing demand for high-quality, traceable coffees, which, in turn, has led to price growth. Therefore, due to its increased economic value, coffee has become a constant target of fraudulent actions. As result, many analytical [...] Read more.
With evolving consumption trends, the coffee market is experiencing increasing demand for high-quality, traceable coffees, which, in turn, has led to price growth. Therefore, due to its increased economic value, coffee has become a constant target of fraudulent actions. As result, many analytical techniques have been explored as tools for coffee classification and authentication, of which the use of digital, hyperspectral and/or multispectral imaging is noteworthy. This type of analysis provides rapid, non-destructive, environmentally friendly, and increasingly accessible alternatives to conventional analytical methods. By consulting three different databases, this work systematically revised articles published in the last 10 years, which utilize digital image analysis and hyper/multispectral imaging for the botanical and geographical classification and authentication of coffees. The reviewed studies (n = 17) demonstrate that, when paired with classification algorithms, discrimination across species, origins, and quality categories can be achieved. A critical point to highlight is the importance of using whole beans and standardizes roast degree to avoid biasing the models. Concerning digital images, relying solely on color features limits the robustness of the classification models. Incorporating complementary textural and shape features is thus necessary to capture the coffee botanical or geographic information, as shown in a minor number of the selected studies. In a similar fashion, for hyper/multispectral imaging, there is still potential to further exploit the spatial information, thus achieving the technique’s full potential. The evidence indicates that image-based methods are steadily progressing into reliable tools for coffee authentication. Full article
Show Figures

Figure 1

22 pages, 2225 KB  
Article
Uncertainty Assessment of Kick Risk Based on Bayesian-Optimized Deep Learning Models
by Boyi Xia, Chenzhan Zhou, Gang Sun, Hongyu Xie, Haining Liu, Zhaopeng Zhu and Detao Zhou
Processes 2026, 14(5), 800; https://doi.org/10.3390/pr14050800 - 28 Feb 2026
Viewed by 196
Abstract
To accurately quantify pore pressure uncertainty and associated kick risk, this paper proposes a dual-phase pre-drilling risk assessment framework based on Bayesian Long Short-Term Memory (BLSTM) networks, integrating formation pressure prediction with distribution interference analysis. First, the effects of two Bayesian layer optimization [...] Read more.
To accurately quantify pore pressure uncertainty and associated kick risk, this paper proposes a dual-phase pre-drilling risk assessment framework based on Bayesian Long Short-Term Memory (BLSTM) networks, integrating formation pressure prediction with distribution interference analysis. First, the effects of two Bayesian layer optimization methods—Monte Carlo dropout and Bayes-by-Backprop—on deep learning networks were systematically evaluated. The optimized Bayes-by-Backprop-LSTM model was subsequently selected for uncertainty prediction of formation pore pressure. Finally, kick risk was quantified by analyzing the interference between predicted pressure distributions and the safety margin of designed drilling mud density. The BLSTM models uncertainty regression between well-log parameters and formation pore pressure labels. Using the Bayes-by-Backprop strategy, it generates probabilistic pressure predictions. By incorporating the designed drilling mud density of target wells, kick risk probability is calculated through distribution interference criteria, where the overlapping area between pore pressure distributions and mud density safety boundaries is mapped to risk probability. Validation experiments utilized five types of well-log parameters from three wells in EAST CHINA. Key results demonstrate: (1) The BLSTM regression model achieved a mean absolute error (MAE) of 0.037 on test wells, representing a 26.7% reduction compared to conventional LSTM, with the 95% confidence interval coverage reaching 69.6%. (2) In the 3893–4048 m interval of a test well, interference areas exceeding thresholds indicated 60% kick risk probability. Spatial correlation with actual kick events revealed risk points undetectable by conventional pore pressure prediction methods. This study establishes a comprehensive risk assessment paradigm encompassing pore pressure uncertainty regression prediction and probabilistic risk calculation, providing drilling engineering with a framework that combines physical interpretability and statistical reliability. Full article
(This article belongs to the Section Energy Systems)
Show Figures

Figure 1

Back to TopTop