Sign in to use this feature.

Years

Between: -

Subjects

remove_circle_outline
remove_circle_outline
remove_circle_outline
remove_circle_outline
remove_circle_outline
remove_circle_outline
remove_circle_outline

Journals

Article Types

Countries / Regions

Search Results (12)

Search Parameters:
Keywords = soft-first-story

Order results
Result details
Results per page
Select all
Export citation of selected articles as:
30 pages, 3963 KB  
Article
Probabilistic Seismic Performance Assessment of a Representative Soft-First-Story Building in an Earthquake-Prone Region
by Aaron Gutierrez-Lopez, Dante Tolentino, Federico Valenzuela-Beltran, J. Martin Leal-Graciano, Juan Bojorquez and J. Ramon Gaxiola-Camacho
CivilEng 2025, 6(4), 64; https://doi.org/10.3390/civileng6040064 - 30 Nov 2025
Viewed by 500
Abstract
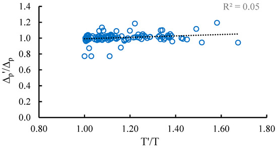
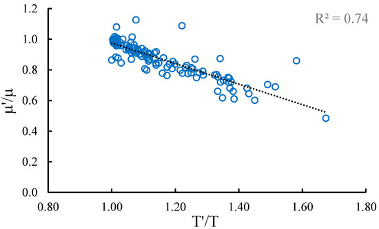
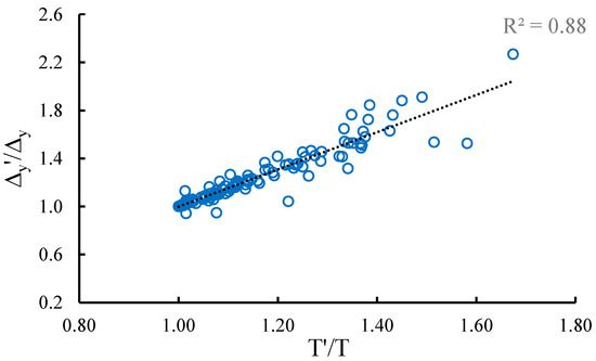
The structural performance of mid-rise buildings with a soft first story is a critical issue in earthquake-prone regions. This paper presents a detailed assessment of both the seismic performance and the structural reliability of a confined masonry mid-rise building with a soft reinforced-concrete [...] Read more.
The structural performance of mid-rise buildings with a soft first story is a critical issue in earthquake-prone regions. This paper presents a detailed assessment of both the seismic performance and the structural reliability of a confined masonry mid-rise building with a soft reinforced-concrete first-story irregularity located in Mexico. This structure was designed according to outdated building codes to reflect construction practices that remain common in some parts of the country. Nonlinear dynamic analyses were conducted using ETABS v21. To simulate various seismic scenarios, ground motion records associated with return periods of 72, 475, and 975 years, respectively, were implemented. The results demonstrated that maximum inter-story drift is predominantly concentrated at the first story, exceeding the performance thresholds for immediate occupancy, life safety, and collapse prevention. Furthermore, a probabilistic performance assessment was developed considering the randomness of inter-story drift responses. Then, reliability index (β) was calculated for each seismic scenario. In all cases, β values remained consistently below the minimum recommended limit. These findings confirm the formation of a soft-story mechanism at the first level and are relevant for buildings designed under construction provisions like those used in the present case study. Full article
(This article belongs to the Section Structural and Earthquake Engineering)
Show Figures

Figure 1

24 pages, 24243 KB  
Article
Seismic Damage Mechanism of Five-Story and Three-Span Underground Complex in Soft Soil Site
by Yikun Liu, Qingjun Chen, Xi Chen and Cong Liao
Buildings 2025, 15(14), 2380; https://doi.org/10.3390/buildings15142380 - 8 Jul 2025
Cited by 1 | Viewed by 714
Abstract
Investigating the seismic damage mechanism of large underground complexes is essential for the safe development of urban underground space. This paper examines a five-story and three-span underground complex situated in a soft soil site. Shaking table tests were designed and conducted on both [...] Read more.
Investigating the seismic damage mechanism of large underground complexes is essential for the safe development of urban underground space. This paper examines a five-story and three-span underground complex situated in a soft soil site. Shaking table tests were designed and conducted on both the free field and the soil–underground complex interaction system. The time–frequency evolution of the free field under various seismic motions was investigated. A combined experimental and numerical simulation approach was employed to examine the seismic response of the soil–underground complex interaction system. The structural deformation evolution, stress distribution, and development process of plastic damage under different seismic motions were analyzed. The results reveal that soft soil exhibits a significant energy amplification effect under far-field long-period ground motions. Structural deformation is mainly governed by horizontal shear. Under strong seismic excitation, plastic damage first initiates at the end of the bottom-story columns and extends to column-to-slab and wall-to-slab connections, where abrupt stiffness changes occur. Under the far-field long-period ground motion, the structural deformation, stress distribution, and plastic damage are significantly greater than those under the Shanghai artificial wave. These findings provide valuable insights for the seismic design of large underground complexes in soft soil sites. Full article
(This article belongs to the Section Building Structures)
Show Figures

Figure 1

19 pages, 10453 KB  
Article
Assessment of Soft-First-Floor Structures Reinforced by Rocking Frame Based on Seismic Resilience
by Shaofei Jiang, Qihan Chen, Chenyang Li, Hualin Song, En Lin and Chong Fu
Buildings 2024, 14(1), 197; https://doi.org/10.3390/buildings14010197 - 12 Jan 2024
Cited by 5 | Viewed by 2285
Abstract
As a no-disturbance integrated-retrofitting technique, an external rocking frame was widely used on reinforced concrete (RC) structures. Yet, with the increasing demand for seismic strengthening of existing buildings, it has become a concern to evaluate the seismic strengthening schemes based on seismic resilience. [...] Read more.
As a no-disturbance integrated-retrofitting technique, an external rocking frame was widely used on reinforced concrete (RC) structures. Yet, with the increasing demand for seismic strengthening of existing buildings, it has become a concern to evaluate the seismic strengthening schemes based on seismic resilience. Firstly, the dynamic equation of the structural system was derived, and the deformation control mechanism was revealed; thus, the corresponding design method was put forward for the rocking frame reinforcement. Secondly, after soft-first-floor structures were reinforced by rocking frames, the evaluation method of the reinforcement scheme was investigated based on seismic resilience. Finally, the feasibility of the assessment method was verified by a soft-first-floor frame structure, and a comparison was made between the method proposed in this paper and the conventional method. The results find that the soft-first-floor structure reinforced by the rocking frame increased by 10% in the inter-layer displacement and improved by 55.6% and 63.0% in the injury and mortality rates, compared to the buckling-restrained brace scheme. This indicates that the reinforcement scheme of soft layer structures with rocking frames is feasible and effective, and the reinforcement evaluation method proposed in this paper can quantitatively reflect the improvement in seismic performance. Full article
(This article belongs to the Special Issue Seismic Analysis of Multistoried Buildings)
Show Figures

Figure 1

17 pages, 5803 KB  
Article
Nonlinear Dynamic Analysis of Pilotis Structures Supported by Drift-Hardening Concrete Columns
by Shiyu Yuan, Takashi Takeuchi and Yuping Sun
Materials 2023, 16(19), 6345; https://doi.org/10.3390/ma16196345 - 22 Sep 2023
Cited by 1 | Viewed by 1916
Abstract
Pilotis structures consisting of upper concrete bearing-walls and a soft first story have been well used in residential and office buildings in urban areas to primarily accommodate parking lots. In this research, drift-hardening concrete (DHC) columns developed by the authors are proposed to [...] Read more.
Pilotis structures consisting of upper concrete bearing-walls and a soft first story have been well used in residential and office buildings in urban areas to primarily accommodate parking lots. In this research, drift-hardening concrete (DHC) columns developed by the authors are proposed to form the pilotis story with the aims of reducing its excessive residual drift caused by stronger earthquakes than anticipated in current seismic codes, mitigating damage degree, and enhancing resilience of the pilotis story. Nonlinear dynamic analysis was conducted to investigate the dynamic response characteristics of the wall structures supported by DHC columns. To this end, two sample six-story one-bay pilotis structures were designed following the current Japanese seismic design codes and analyzed. One sample structure is supported by ductile concrete (DC) columns, while the other is supported by DHC columns, which have the same dimensions, steel amount, and concrete strength as DC columns. Three representative ground motions were adopted for the nonlinear dynamic analysis. The analytical parameter was the amplitude of peak ground acceleration (PGA), scaled by the peak ground velocity (PGV) ranging between 12.5 cm/s and 100 cm/s with an interval of 12.5 cm/s. The analytical results have revealed that the residual drift of the pilotis story composed of DHC columns could be reduced to nearly zero under selected earthquakes scaled up to PGV = 100 cm/s, owing to not only the inherent self-centering ability of DHC columns but also the shake-down effect, which implies that the use of DHC columns can greatly enhance resilience of pilotis structures under strong earthquake inputs and promote its application in the buildings located in strong earthquake-prone regions. The maximum inter-story shear forces (MISFs) along the building height of the two models are also compared. Full article
Show Figures

Figure 1

31 pages, 9028 KB  
Article
Seismic Risk of Weak First-Story RC Structures with Inerter Dampers Subjected to Narrow-Band Seismic Excitations
by Miguel A. Jaimes, Mauro Niño, Isaac Franco, Salatiel Trejo, Francisco A. Godínez and Adrián D. García-Soto
Buildings 2023, 13(4), 929; https://doi.org/10.3390/buildings13040929 - 31 Mar 2023
Viewed by 2726
Abstract
This study evaluates the seismic risk of weak first-story reinforced concrete (RC) structures retrofitted with inerter dampers at their ground level when subjected to narrow-band seismic excitations. The main advantages brought about by the ground-level inerters are the reductions in seismic demands (e.g., [...] Read more.
This study evaluates the seismic risk of weak first-story reinforced concrete (RC) structures retrofitted with inerter dampers at their ground level when subjected to narrow-band seismic excitations. The main advantages brought about by the ground-level inerters are the reductions in seismic demands (e.g., drifts, floor accelerations). This study shows that structures with inerters are reliable systems in terms of peak story drifts for large ground motions. For moderate ground-motion intensities, the opposite could occur, mainly for soft soil sites. The reliabilities of structures with inerter dampers at their ground level are in general higher for buildings under seismic intensities associated to limit state of incipient collapse, especially for low-height buildings. This could be reversed for intensities associated to the limit state of damage limitation. The findings of this study could guide practicing engineers to use inerter-based dampers in retrofitting ductile structures consisting of moment-resisting reinforced concrete (RC) frames subjected to narrow-band earthquake excitations in regions such as Mexico City. Full article
(This article belongs to the Special Issue Structural Engineering in Building)
Show Figures

Figure 1

22 pages, 9097 KB  
Article
An Origami Flexiball-Inspired Soft Robotic Jellyfish
by Fuwen Hu, Zichuan Kou, Eyob Messele Sefene and Tadeusz Mikolajczyk
J. Mar. Sci. Eng. 2023, 11(4), 714; https://doi.org/10.3390/jmse11040714 - 26 Mar 2023
Cited by 14 | Viewed by 4305
Abstract
Both the biomimetic design based on marine life and the origami-based design are recommended as valuable paths for solving conceptual and design problems. The insights into the combination of the two manners inspired this research: an origami polyhedra-inspired soft robotic jellyfish. The core [...] Read more.
Both the biomimetic design based on marine life and the origami-based design are recommended as valuable paths for solving conceptual and design problems. The insights into the combination of the two manners inspired this research: an origami polyhedra-inspired soft robotic jellyfish. The core idea of the story is to leverage the deformation mechanism of the origami metamaterial to approximate the jet-propelled swimming behavior of the prolate medusae. First, four possible variants of origami polyhedra were compared by the hydrodynamic simulation method to determine a suitable model for the soft body of robotic jellyfish. Second, the mathematical model for the jet propulsion performance of the soft origami body was built, and the diameter of the jet nozzle was determined through the simulation method. Third, the overall configuration and the rope-motor-driven driving method of the soft robotic jellyfish were presented, and the prototype was developed. The experimental work of jet swimming, thrust forces measurement, and cost of transport further demonstrated the presented soft robotic jellyfish. In addition, the prospective directions were also discussed to improve maneuverability, sensory perception, and morphological improvement. Due to the advantages, including but not limited to, the concise structure, low cost, and ease of manufacture, we anticipate the soft robotic jellyfish can serve for the ecological aquatic phenomena monitoring and data collection in the future. Full article
(This article belongs to the Special Issue Advances in Marine Vehicles, Automation and Robotics)
Show Figures

Figure 1

16 pages, 5733 KB  
Article
Analysis of Harassment Complaints to Detect Witness Intervention by Machine Learning and Soft Computing Techniques
by Marina Alonso-Parra, Cristina Puente, Ana Laguna and Rafael Palacios
Appl. Sci. 2021, 11(17), 8007; https://doi.org/10.3390/app11178007 - 29 Aug 2021
Cited by 2 | Viewed by 3216
Abstract
This research is aimed to analyze textual descriptions of harassment situations collected anonymously by the Hollaback! project. Hollaback! is an international movement created to end harassment in all of its forms. Its goal is to collect stories of harassment through the web and [...] Read more.
This research is aimed to analyze textual descriptions of harassment situations collected anonymously by the Hollaback! project. Hollaback! is an international movement created to end harassment in all of its forms. Its goal is to collect stories of harassment through the web and a free app all around the world to elevate victims’ individual voices to find a societal solution. Hollaback! pretends to analyze the impact of a bystander during a harassment in order to launch a public awareness-raising campaign to equip everyday people with tools to undo harassment. Thus, the analysis presented in this paper is a first step in Hollaback!’s purpose: the automatic detection of a witness intervention inferred from the victim’s own report. In a first step, natural language processing techniques were used to analyze the victim’s free-text descriptions. For this part, we used the whole dataset with all its countries and locations. In addition, classification models, based on machine learning and soft computing techniques, were developed in the second part of this study to classify the descriptions into those that have bystander presence and those that do not. For this machine learning part, we selected the city of Madrid as an example, in order to establish a criterion of the witness behavior procedure. Full article
Show Figures

Figure 1

19 pages, 3702 KB  
Article
Seismic Response of RC Frames with a Soft First Story Retrofitted with Hysteretic Dampers under Near-Fault Earthquakes
by Santiago Mota-Páez, David Escolano-Margarit and Amadeo Benavent-Climent
Appl. Sci. 2021, 11(3), 1290; https://doi.org/10.3390/app11031290 - 1 Feb 2021
Cited by 12 | Viewed by 4082
Abstract
Reinforced concrete (RC) frame structures with open first stories and masonry infill walls at the upper stories are very common in seismic areas. Under strong earthquakes, most of the energy dissipation demand imposed by the earthquake concentrates in the first story, and this [...] Read more.
Reinforced concrete (RC) frame structures with open first stories and masonry infill walls at the upper stories are very common in seismic areas. Under strong earthquakes, most of the energy dissipation demand imposed by the earthquake concentrates in the first story, and this eventually leads the building to collapse. A very efficient and cost-effective solution for the seismic upgrading of this type of structure consists of installing hysteretic dampers in the first story. This paper investigates the response of RC soft-story frames retrofitted with hysteretic dampers subjected to near-fault ground motions in terms of maximum displacements and lateral seismic forces and compares them with those obtained by far-field earthquakes. It is found that for similar levels of total seismic input energy, the maximum displacements in the first story caused by near-fault earthquakes are about 1.3 times larger than those under far-field earthquakes, while the maximum inter-story drift in the upper stories and the distribution and values of the lateral forces are scarcely affected. It is concluded that the maximum displacements can be easily predicted from the energy balance of the structure by using appropriate values for the parameter that reflects the influence of the impulsivity of the ground motion: the so-called equivalent number of cycles. Full article
(This article belongs to the Special Issue Passive Seismic Control of Structures with Energy Dissipation Systems)
Show Figures

Figure 1

23 pages, 4354 KB  
Article
Evaluation of the Seismic Retrofitting of Mainshock-Damaged Reinforced Concrete Frame Structure Using Steel Braces with Soft Steel Dampers
by Fujian Yang, Guoxin Wang and Mingxin Li
Appl. Sci. 2021, 11(2), 841; https://doi.org/10.3390/app11020841 - 18 Jan 2021
Cited by 14 | Viewed by 3489
Abstract
Most reinforced concrete (RC) frames would exhibit different degrees of damage after mainshock excitations, and these mainshock-damaged RC (MD-RC) frames are highly vulnerable to severe damage or even complete collapse under aftershock excitations. In the present study, the effectiveness of utilizing soft steel [...] Read more.
Most reinforced concrete (RC) frames would exhibit different degrees of damage after mainshock excitations, and these mainshock-damaged RC (MD-RC) frames are highly vulnerable to severe damage or even complete collapse under aftershock excitations. In the present study, the effectiveness of utilizing soft steel damper (SSD) as a passive energy dissipation device for seismic retrofitting of MD-RC frame under aftershock actions was investigated. A common three-story RC frame in the rural area was employed and a numerical evaluation framework of retrofitting analysis of the MD-RC frame was also proposed. Based on proposed evaluation framework, nonlinear dynamic time history analysis of the MD-RC frame with and without retrofitting schemes was conducted to evaluate the retrofit effect of the retrofitting schemes on the MD-RC frame. The results revealed that the retrofitting schemes could effectively improve the natural vibration characteristics of the MD-RC frame, especially the first-order natural frequency with a maximum increase of nearly four times. The retrofit effect of the MD-RC frame under pulse-like aftershocks is better than non-pulse-like aftershocks and the retrofit effect of minor damage MD-RC frame is slightly better than that of severe damage. In addition, only retrofitting the bottom story of MD-RC frame might cause aggravate structural damage. Full article
(This article belongs to the Special Issue Seismic Assessment and Retrofit of Reinforced Concrete Structures)
Show Figures

Figure 1

21 pages, 3250 KB  
Article
Suitability of Seismic Isolation for Buildings Founded on Soft Soil. Case Study of a RC Building in Shanghai
by Francisco López Almansa, Dagen Weng, Tao Li and Bashar Alfarah
Buildings 2020, 10(12), 241; https://doi.org/10.3390/buildings10120241 - 14 Dec 2020
Cited by 16 | Viewed by 5821
Abstract
Base (seismic) isolation is a promising technology for seismic protection of buildings and other constructions. Nowadays, it is accepted that such a technique is efficient and reliable; however, it has two major limitations: soft foundation soil, and tall buildings. The first issue restrains [...] Read more.
Base (seismic) isolation is a promising technology for seismic protection of buildings and other constructions. Nowadays, it is accepted that such a technique is efficient and reliable; however, it has two major limitations: soft foundation soil, and tall buildings. The first issue restrains the seismic isolation spreading, given that soft soil is frequent in densely populated areas, and usually such a soil type concentrates the highest seismicity levels. This paper aims to contribute to demonstrating that base isolation, if properly implemented, can be suitable for soft soil. A representative case study is analyzed: a 6-story reinforced concrete (RC) building with base isolation that has recently been built in Shanghai. Since the building is founded on soft soil, concern regarding base isolation suitability arose; even the Chinese design code does not recommend this solution for soft soil. To clarify this issue, non-linear time-history analyses are carried out for a number of natural and artificial seismic inputs that represent the site seismicity; the superstructure behavior is linear, while nonlinearities are concentrated in the isolation layer. The adequacy of base isolation is assessed in the superstructure (in terms of reduction of interstory drift, absolute acceleration and shear force) and in the isolation layer (in terms of axial force, torsion angle and shear strain). The relevance of soil–structure interaction is discussed. The behavior when the mechanical parameters of the isolation units have experienced important changes is also analyzed. The major conclusion is that base isolation of ordinary mid-height RC buildings founded on soft soil can perform satisfactorily in medium seismicity regions. Full article
(This article belongs to the Special Issue Buildings: 10th Anniversary)
Show Figures

Figure 1

21 pages, 5516 KB  
Article
Effect of Soil-Structure Interaction on the Seismic Response of Existing Low and Mid-Rise RC Buildings
by Ibrahim Oz, Sevket Murat Senel, Mehmet Palanci and Ali Kalkan
Appl. Sci. 2020, 10(23), 8357; https://doi.org/10.3390/app10238357 - 25 Nov 2020
Cited by 48 | Viewed by 7644
Abstract
Reconnaissance studies performed after destructive earthquakes have shown that seismic performance of existing buildings, especially constructed on weak soils, is significantly low. This situation implies the negative effects of soil-structure interaction on the seismic performance of buildings. In order to investigate these effects, [...] Read more.
Reconnaissance studies performed after destructive earthquakes have shown that seismic performance of existing buildings, especially constructed on weak soils, is significantly low. This situation implies the negative effects of soil-structure interaction on the seismic performance of buildings. In order to investigate these effects, 40 existing buildings from Turkey were selected and nonlinear models were constructed by considering fixed-base and stiff, moderate and soft soil conditions. Buildings designed before and after Turkish Earthquake code of 1998 were grouped as old and new buildings, respectively. Different soil conditions classified according to shear wave velocities were reflected by using substructure method. Inelastic deformation demands were obtained by using nonlinear time history analysis and 20 real acceleration records selected from major earthquakes were used. The results have shown that soil-structure interaction, especially in soft soil cases, significantly affects the seismic response of old buildings. The most significant increase in drift demands occurred in first stories and the results corresponding to fixed-base, stiff and moderate cases are closer to each other with respect to soft soil cases. Distribution of results has indicated that effect of soil-structure interaction on the seismic performance of new buildings is limited with respect to old buildings. Full article
(This article belongs to the Section Civil Engineering)
Show Figures

Figure 1

16 pages, 558 KB  
Article
An Analysis of a Repetitive News Display Phenomenon in the Digital News Ecosystem
by Kyu Tae Kwak, Seong Choul Hong and Sang Woo Lee
Sustainability 2018, 10(12), 4736; https://doi.org/10.3390/su10124736 - 12 Dec 2018
Cited by 11 | Viewed by 6561
Abstract
In South Korea, approximately 88.5% of online users have obtained news and information from news aggregators such as Naver and Daum. Since most users read news on the internet, a new type of tabloid journalism, referred to as “news abuse,” has emerged in [...] Read more.
In South Korea, approximately 88.5% of online users have obtained news and information from news aggregators such as Naver and Daum. Since most users read news on the internet, a new type of tabloid journalism, referred to as “news abuse,” has emerged in South Korea. “News abuse” is jargon used in South Korea to mean the repetitive display of news by online news publishers. “News abuse” is similar to “clickbait” in its use of clickbait headline links to attract online users’ attention and encourage them to click on links. This study explores the characteristics of news abusing phenomena in South Korea. With content analysis of 2101 articles (609 stories for soft news and 1402 stories for hard news), we attempt to investigate when news abuse saliently occurs and to whom news abusing is attributed. Our results show that news abuse is prevalent among South Korean newspapers during the first three hours after initial news reports are made and when people have time to rest after lunch between noon and 3 p.m. Moreover, the highest percentage of news abuse of soft news was found among tabloid daily newspapers, while that of hard news was found among daily newspapers. In addition, intermedia news abuse was more frequently utilized than intramedia news abuse. The percentage of intermedia abuse, in particular, was higher in general daily newspapers and business newspapers than in other news media platforms. By contrast, the percentage of intramedia news abuse was significantly higher in 24-h news channels. News abuse may be a side effect of news aggregation in the division of labor of news production and news distribution. More steps are required to decrease news abuse, which will lead to maintenance of a healthy digital news ecosystem and development of the news aggregation business. Full article
(This article belongs to the Special Issue Social and New Technology Challenges of Sustainable Business)
Show Figures

Figure 1

Back to TopTop