Sign in to use this feature.

Years

Between: -

Subjects

remove_circle_outline
remove_circle_outline
remove_circle_outline
remove_circle_outline
remove_circle_outline
remove_circle_outline
remove_circle_outline
remove_circle_outline
remove_circle_outline

Journals

remove_circle_outline
remove_circle_outline
remove_circle_outline
remove_circle_outline

Article Types

Countries / Regions

remove_circle_outline
remove_circle_outline
remove_circle_outline
remove_circle_outline
remove_circle_outline

Search Results (470)

Search Parameters:
Keywords = smart mine

Order results
Result details
Results per page
Select all
Export citation of selected articles as:
27 pages, 4055 KB  
Article
Influence Mechanisms and Guiding Strategies of College Students’ Intention and Behavior of Using Smartwatches for Health Management Based on UTAUT2
by Xinhui Hong and Kaihong Huang
Appl. Sci. 2026, 16(9), 4213; https://doi.org/10.3390/app16094213 (registering DOI) - 25 Apr 2026
Abstract
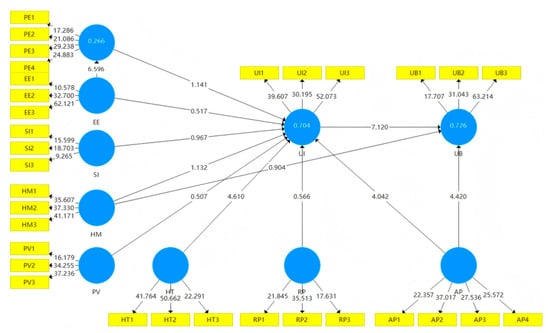
With the deep integration of AI and IoT technologies, smartwatches have become core terminals for health management. However, research on the use mechanisms among “digital native” college students remains limited. Extending the Unified Theory of Acceptance and Use of Technology 2 (UTAUT2) and [...] Read more.
With the deep integration of AI and IoT technologies, smartwatches have become core terminals for health management. However, research on the use mechanisms among “digital native” college students remains limited. Extending the Unified Theory of Acceptance and Use of Technology 2 (UTAUT2) and selected constructs from the Health Action Process Approach (HAPA), this study uncovers the drivers and barriers of youths’ smartwatch health function adoption to propose targeted design strategies. A mixed-methods approach was employed, collecting semi-structured questionnaire data from 226 Chinese college students. Quantitative analysis was conducted (n = 106) using Partial Least Squares Structural Equation Modeling (PLS-SEM), complemented by qualitative text mining of open-ended feedback from non-users and churned users. The model demonstrated robust predictive power, supporting five hypotheses. Habit and action planning emerged as core antecedents of use intention, which significantly promoted actual use behavior. Effort expectancy acted as a baseline hygiene factor positively influencing performance expectancy. Qualitative findings confirmed that insufficient sensor accuracy and “health data anxiety” are critical psychological barriers. Validating the integrated model’s effectiveness, we propose three strategic interventions: enhancing data precision to build trust, implementing tiered pricing, and designing anxiety-alleviating visual interfaces, offering theoretical and empirical foundations for optimizing smart health products. Full article
Show Figures

Figure 1

20 pages, 593 KB  
Article
Validity of Linearized Colmation Models for Methane Migration and Smart Ventilation Design in Underground Mines
by Wiktor Filipek, Krzysztof Broda and Barbara Tora
Appl. Sci. 2026, 16(8), 3765; https://doi.org/10.3390/app16083765 - 12 Apr 2026
Viewed by 229
Abstract
Colmation phenomena play a critical role in long-term gas flow through porous media, significantly influencing methane migration, mine ventilation efficiency, and emission control in both active and abandoned coal mines. In colmation modeling, three fundamental kinetic types are commonly distinguished, with the third [...] Read more.
Colmation phenomena play a critical role in long-term gas flow through porous media, significantly influencing methane migration, mine ventilation efficiency, and emission control in both active and abandoned coal mines. In colmation modeling, three fundamental kinetic types are commonly distinguished, with the third kinetic providing a generalized nonlinear formulation capable of describing state-dependent and spatially variable permeability degradation. However, the strong nonlinearity of the coupled transport–colmation equations prevents the derivation of closed-form solutions, which necessitates the application of linearization techniques. In this study, gas flow with colmation governed by third-kinetics is analyzed with particular emphasis on methane migration in underground mining environments. Linearization of nonlinear kinetic terms is applied at the level of the coupled mass balance and colmation equations, resulting in an approximate form of Darcy’s law and an explicit analytical solution describing the evolution of the porous medium state. The primary objective of the study is to quantify the error introduced by the adopted linearization and to analyze its spatial and temporal propagation with respect to the nonlinear reference solution. A rigorous error estimation based on Taylor series truncation is developed, yielding an explicit criterion that defines the validity range of the linearized solution. The results demonstrate that the approximation remains reliable within the regime of weak colmation, while the associated error is locally generated and propagates through transport mechanisms without exhibiting uncontrolled growth. Full article
Show Figures

Figure 1

45 pages, 6164 KB  
Systematic Review
Advances in Emerging Digital Technologies for Sustainable Agriculture: Applications and Future Perspectives
by Carlos Diego Rodríguez-Yparraguirre, Abel José Rodríguez-Yparraguirre, Cesar Moreno-Rojo, Wendy Akemmy Castañeda-Rodríguez, Janet Verónica Saavedra-Vera, Atilio Ruben Lopez-Carranza, Iván Martin Olivares-Espino, Andrés David Epifania-Huerta, Elías Guarniz-Vásquez and Wilson Arcenio Maco-Vasquez
Earth 2026, 7(2), 63; https://doi.org/10.3390/earth7020063 - 11 Apr 2026
Viewed by 312
Abstract
The agricultural sector is undergoing a profound digital transformation driven by artificial intelligence, the Internet of Things, remote sensing, robotics, blockchain, and edge computing, which are being integrated into crop monitoring, irrigation management, disease detection, and supply chain transparency systems. This study employs [...] Read more.
The agricultural sector is undergoing a profound digital transformation driven by artificial intelligence, the Internet of Things, remote sensing, robotics, blockchain, and edge computing, which are being integrated into crop monitoring, irrigation management, disease detection, and supply chain transparency systems. This study employs systematic evidence mapping to characterize the applications of emerging digital technologies in sustainable agriculture; it delineates technological trajectories, areas of application, implementation gaps, and opportunities for improvement. Adhering to the PRISMA 2020 reporting protocol, 101 peer-reviewed articles indexed in Scopus and Web of Science (2020–2025) were identified, screened, and subjected to integrated thematic and bibliometric synthesis, using RStudio Version: 2026.01.1+403 and VOSviewer 1.6.20 for data mining on keywords and technological evolution patterns. Results show that deep learning and computer vision models achieved diagnostic accuracies of 90–99%, smart irrigation systems reduced water consumption by 10–30%, predictive yield models frequently reported R2 values above 0.80, and greenhouse automation reduced energy consumption by approximately 20–30%. Blockchain-based architectures improved traceability and secure data transmission by 15–20%, while remote sensing integration enhanced spatial estimation accuracy up to R2 = 0.92. The findings demonstrate a measurable transition toward data-driven, resource-efficient agricultural ecosystems supported by validated digital architectures. However, interoperability limitations, lack of standardized performance metrics, scalability challenges, and uneven geographical implementation—identified in nearly 40% of studies—highlight the need for harmonized evaluation frameworks, cross-platform integration standards, and long-term field validation to ensure sustainable and scalable digital transformation. Full article
33 pages, 2907 KB  
Article
Reimagining Bitcoin Mining as a Virtual Energy Storage Mechanism in Grid Modernization: Enhancing Security, Sustainability, and Resilience of Smart Cities Against False Data Injection Cyberattacks
by Ehsan Naderi
Electronics 2026, 15(7), 1359; https://doi.org/10.3390/electronics15071359 - 25 Mar 2026
Viewed by 683
Abstract
The increasing penetration of intermittent renewable energy demands innovative solutions to maintain grid stability, resilience, and security in the body of smart cities. This paper presents a novel framework that redefines Bitcoin mining as a form of virtual energy storage, a flexible and [...] Read more.
The increasing penetration of intermittent renewable energy demands innovative solutions to maintain grid stability, resilience, and security in the body of smart cities. This paper presents a novel framework that redefines Bitcoin mining as a form of virtual energy storage, a flexible and controllable load capable of delivering large-scale demand response services, positioning it as a competitive alternative to traditional energy storage systems, including electrical, mechanical, thermal, chemical, and electrochemical storage solutions. By strategically aligning mining activities with grid conditions, Bitcoin mining can absorb excess electricity during periods of oversupply, converting it into digital assets, and reduce operations during times of scarcity, effectively emulating the behavior of conventional energy storage systems without the associated capital expenditures and material requirements. Beyond its operational flexibility, this paper explores the cyber–physical benefits of integrating Bitcoin mining into the power transmission systems as a defensive mechanism against false data injection (FDI) cyberattacks in smart city infrastructure. To achieve this goal, a decentralized and adaptive control strategy is proposed, in which mining loads dynamically adjust based on authenticated grid-state information, thereby improving system observability and hindering adversarial efforts to disrupt state estimation. In addition, to handle the proposed approach, this paper introduces a high-performance algorithm, a combination of quantum-augmented particle swarm optimization and wavelet-oriented whale optimization (QAPSO-WOWO). Simulation results confirm that strategic deployment of mining loads improves grid sustainability by utilizing curtailed renewables, enhances resilience by mitigating load-generation imbalances, and bolsters cybersecurity by reducing the impacts of FDI attacks. This work lays the foundation for a transdisciplinary paradigm shift, positioning Bitcoin mining not as a passive energy consumer but as an active participant in securing and stabilizing the future power grid in smart cities. Full article
Show Figures

Figure 1

26 pages, 8635 KB  
Article
Integrating Modelling and Directional Drilling for Methane Mitigation in Deep Coal Mines: A Case Study of the Staszic–Wujek Coal Mine (Poland)
by Bartłomiej Jura, Marcin Karbownik, Jacek Skiba, Grzegorz Leśniak, Renata Cicha-Szot, Tomasz Topór and Małgorzata Słota-Valim
Appl. Sci. 2026, 16(7), 3113; https://doi.org/10.3390/app16073113 - 24 Mar 2026
Viewed by 418
Abstract
This paper investigates the effectiveness of a coal mine methane drainage system in hard coal mining, with particular emphasis on coal seam 501 at the Staszic–Wujek coal mine (Polska Grupa Górnicza S.A., Katowice, Poland) in the Upper Silesian Coal Basin (USCB), Poland. The [...] Read more.
This paper investigates the effectiveness of a coal mine methane drainage system in hard coal mining, with particular emphasis on coal seam 501 at the Staszic–Wujek coal mine (Polska Grupa Górnicza S.A., Katowice, Poland) in the Upper Silesian Coal Basin (USCB), Poland. The study evaluates methane drainage efficiency considering geo-mechanical conditions governing the optimal location of drainage boreholes. Conventional and long directional boreholes are analyzed. Opposite to conventional static analytical approaches, the proposed integrated analysis framework incorporates multi-physics processes, improving forecasting accuracy and enabling dynamic optimization of methane control in deep coal mines. The framework reproduces the geometry of the mining system and the mechanical properties of the surrounding rock mass, allowing the influence of geo-mechanical processes on methane drainage efficiency to be assessed. The methane content of coal seam 501 and methane sorption kinetics on representative coal samples are analyzed together with key characteristics of the mine ventilation system, including air and pressure distribution in workings and goafs and migration paths of methane–air mixtures within coal panel II/C. Full article
Show Figures

Figure 1

11 pages, 698 KB  
Article
Community-Driven ESG Governance and Climate-Resilient Livelihoods in Ghana: Evidence from Participatory Action Research
by Esi Abbam Elliot, Nana Opare-Djan and Mustapha Iddrisu
Sustainability 2026, 18(6), 3139; https://doi.org/10.3390/su18063139 - 23 Mar 2026
Viewed by 359
Abstract
Illegal artisanal and small-scale mining (galamsey) and climate stress jointly degrade ecosystems and livelihoods in Ghana. This paper demonstrates how community-driven governance can realign incentives toward environmental stewardship and inclusive livelihoods. Using an explanatory sequential mixed-methods design—quantitative difference-in-differences followed by qualitative case analysis [...] Read more.
Illegal artisanal and small-scale mining (galamsey) and climate stress jointly degrade ecosystems and livelihoods in Ghana. This paper demonstrates how community-driven governance can realign incentives toward environmental stewardship and inclusive livelihoods. Using an explanatory sequential mixed-methods design—quantitative difference-in-differences followed by qualitative case analysis and Participatory Action Research—we evaluate a structured program combining vocational training, financial literacy, environmental stewardship, and governance alignment. We operationalize Environmental, Social, and Governance (ESG) outcomes via transparent composite indices and triangulate survey, administrative, and focus group evidence. The study identifies conditions under which alternative livelihoods reduce participation in illegal mining, strengthen women’s economic agency, and improve adoption of climate-smart practices. Implications include practical guidance for program design (community delivery, matched incentives, oversight), policy (local climate finance and accountability mechanisms), and research (scalable indicators and rigorous impact evaluation in resource-dependent communities). Full article
Show Figures

Figure 1

17 pages, 2360 KB  
Article
Smart Meter Low Battery Voltage Status Assessment Driven by Knowledge and Data
by Wenao Liu, Xia Xiao, Zhengbo Zhang and Yihong Li
Mathematics 2026, 14(6), 1038; https://doi.org/10.3390/math14061038 - 19 Mar 2026
Viewed by 270
Abstract
As a key metering device in the smart grid, the clock battery status of smart meters directly affects the operational efficiency and economy of the grid. In response to the limitations of current evaluation methods in feature correlation analysis and model interpretability, this [...] Read more.
As a key metering device in the smart grid, the clock battery status of smart meters directly affects the operational efficiency and economy of the grid. In response to the limitations of current evaluation methods in feature correlation analysis and model interpretability, this study proposes a knowledge-and-data-driven low battery voltage status prediction method. We systematically dissected the physical mechanisms underlying battery undervoltage faults and constructed a status features knowledge graph comprising 17 state features across four dimensions. By employing Pearson correlation analysis and association rule mining techniques, we achieved a quantitative correlation analysis between multi-source heterogeneous features and battery status. Building on this foundation, we developed an interpretable model framework based on XGBoost-SHAP. Empirical studies utilized a dataset of 939,000 faulty meters recalled by a provincial power company in 2023, with 9.87% of outlier samples eliminated using the Isolation Forest algorithm during preprocessing. Results demonstrate that the proposed model achieved an R2 of 0.851 and a Mean Squared Error (MSE) of 0.0088 on the test set. The prediction performance significantly surpassed that of Random Forest (R2 = 0.692) and MLP+BP neural networks (R2 = 0.583), thereby validating the effectiveness of the approach in combining predictive accuracy with decision transparency. Full article
(This article belongs to the Special Issue Machine Learning and Statistical Learning with Applications)
Show Figures

Figure 1

19 pages, 10235 KB  
Article
High-Fidelity 3D Reconstruction for Open-Pit Mine Digital Twins Using UAV Data and an Integrated 3D Gaussian Splatting Pipeline
by Laixin Zhang, Yuhong Tang and Zhuo Wang
Eng 2026, 7(3), 136; https://doi.org/10.3390/eng7030136 - 16 Mar 2026
Viewed by 557
Abstract
Addressing the challenges in 3D reconstruction of large-scale open-pit mines, such as dramatic terrain undulations, complex texture features, and the difficulty of balancing geometric accuracy with real-time rendering efficiency using traditional methods, this paper proposes a high-fidelity reconstruction framework integrating UAV multi-modal data [...] Read more.
Addressing the challenges in 3D reconstruction of large-scale open-pit mines, such as dramatic terrain undulations, complex texture features, and the difficulty of balancing geometric accuracy with real-time rendering efficiency using traditional methods, this paper proposes a high-fidelity reconstruction framework integrating UAV multi-modal data with the state-of-the-art 3D Gaussian Splatting (3DGS) architecture. First, an integrated air-ground multi-modal data acquisition system is established. Using a UAV equipped with LiDAR and a high-resolution camera, high-quality geometric and textural data of the mining area are acquired through terrain-adaptive flight planning. Second, to tackle the VRAM bottlenecks and loose geometric structures inherent in original 3DGS for large scenes, we adopt the advanced CityGaussianV2 architecture as our core reconstruction engine. By leveraging its divide-and-conquer parallel training strategy, 2DGS planar geometric constraints, and Decomposed Gradient Densification (DGD) mechanism, this framework effectively overcomes memory limitations and significantly enhances the geometric sharpness of slope crests and toes. Finally, engineering validation was conducted at Kambove Mining. Experimental results demonstrate that the proposed method achieves centimeter-level geometric accuracy, a real-time web rendering frame rate exceeding 60 FPS, and a model storage compression rate of over 90%. The digital twin control platform built upon this model successfully achieves deep fusion and visual scheduling of multi-source heterogeneous data, providing a novel technical path for constructing high-precision reality-based foundations for smart mines. Full article
(This article belongs to the Special Issue Artificial Intelligence for Engineering Applications, 2nd Edition)
Show Figures

Figure 1

25 pages, 4347 KB  
Article
A Gated Attention-Based Multi-Model Fusion Framework for Dynamic Topic Evolution and Complaint-Driven Latent Issue Mining in Online Tourism Reviews
by Liangwu Xu, Xiangjin Ran, Lili Yao and Zhaoji Lin
Information 2026, 17(3), 270; https://doi.org/10.3390/info17030270 - 9 Mar 2026
Viewed by 435
Abstract
To address the limitations of static and coarse-grained analysis in mining online tourism reviews, this study proposes a gated attention-based multi-model fusion framework for dynamic topic evolution and complaint-driven latent issue pattern mining. Using 300,000 reviews from Ctrip and Meituan, we fuse global [...] Read more.
To address the limitations of static and coarse-grained analysis in mining online tourism reviews, this study proposes a gated attention-based multi-model fusion framework for dynamic topic evolution and complaint-driven latent issue pattern mining. Using 300,000 reviews from Ctrip and Meituan, we fuse global semantics from Sentence-BERT with attention (SBERT-Attention), local features from Bidirectional Encoder Representations from Transformers–Text Convolutional Neural Network (BERT-TextCNN), and topic distributions from the Biterm Topic Model (BTM) via a learnable gating mechanism. The fused model achieves an F1-score of 92.3% in review classification. We partition the corpus quarterly and apply Uniform Manifold Approximation and Projection (UMAP) followed by K-means++ clustering to the fused vectors, yielding interpretable topics, including Scenery, Transportation, Amenities, Management, Culture, and Value for Money, and enabling dynamic topic discovery over time. River map visualizations and negative review analysis reveal seasonal evolution patterns and recurring complaint patterns associated with specific topics. The framework enables dynamic, interpretable semantic mining, advancing intelligent processing of short-text user content and offering a generalizable approach for temporal knowledge discovery in smart tourism and beyond. Full article
(This article belongs to the Topic The Applications of Artificial Intelligence in Tourism)
Show Figures

Graphical abstract

24 pages, 6188 KB  
Article
Multi-Modal Artificial Intelligence for Smart Cities: Experimental Integration of Textual and Sensor Data
by Nouf Alkhater
Future Internet 2026, 18(3), 136; https://doi.org/10.3390/fi18030136 - 5 Mar 2026
Viewed by 669
Abstract
Smart city decision-making increasingly relies on heterogeneous urban data sources. Dense traffic sensor streams provide continuous quantitative measurements, while citizen-generated textual reports offer event-driven contextual information. However, integrating these modalities remains challenging due to temporal misalignment, textual sparsity, and semantic noise. This paper [...] Read more.
Smart city decision-making increasingly relies on heterogeneous urban data sources. Dense traffic sensor streams provide continuous quantitative measurements, while citizen-generated textual reports offer event-driven contextual information. However, integrating these modalities remains challenging due to temporal misalignment, textual sparsity, and semantic noise. This paper investigates multi-modal learning for traffic congestion severity prediction through an experimental integration of open traffic sensor data (METR-LA: Los Angeles, USA) and citizen-generated textual reports (NYC 311: New York City, USA). Congestion severity is formulated as a four-class classification task derived from traffic speed measurements. We propose an end-to-end framework that combines: (i) sensor time-series encoding using a GRU-based temporal encoder, (ii) textual representation learning using a BERT-based encoder, (iii) a symmetric time-window alignment strategy (±Δ) to associate irregular reports with sensor time steps, and (iv) multiple fusion architectures, including early fusion, late fusion, and a cross-attention module for cross-modal interaction modeling. Experiments on publicly available datasets show that multi-modal early fusion achieves the best overall performance (Accuracy = 0.8283, Macro-F1 = 0.8231) compared to uni-modal baselines. In the studied cross-city setting with sparse and weakly aligned textual signals, the proposed cross-attention fusion does not outperform the strong sensor-only baseline, suggesting that the sensor modality dominates when cross-modal signal strength is limited. These results highlight both the potential and the practical constraints of multi-modal fusion in heterogeneous smart-city environments, emphasizing the importance of alignment design, modality relevance, and transparent experimental validation. Full article
Show Figures

Graphical abstract

28 pages, 2304 KB  
Systematic Review
Machine Learning in Smart Mining: A Systematic Review of Applications, Algorithms, Benefits, and Challenges
by Jimmy Aurelio Rosales Huamani, Jose Antonio Ogosi Auqui, Mery Gomez Marroquin, Roberto Valentin Vite Casaverde, Jose Luis Arenas Ñiquin and Alberto Landauro Abanto
Algorithms 2026, 19(3), 197; https://doi.org/10.3390/a19030197 - 5 Mar 2026
Viewed by 784
Abstract
Background: Smart mining is rapidly evolving through the integration of automation, advanced sensing technologies, and Machine Learning (ML). Methods: This Systematic Literature Review (SLR), based on 99 peer-reviewed studies published between 2021 and 2025 and synthesized following PRISMA 2020 guidelines, analyzes the current [...] Read more.
Background: Smart mining is rapidly evolving through the integration of automation, advanced sensing technologies, and Machine Learning (ML). Methods: This Systematic Literature Review (SLR), based on 99 peer-reviewed studies published between 2021 and 2025 and synthesized following PRISMA 2020 guidelines, analyzes the current role of ML algorithms in the mining sector, focusing on their applications, algorithmic prevalence, benefits, and challenges. Results: Machine Learning algorithms are primarily applied to equipment failure prediction, ore classification, grade and flotation control, transportation optimization, and environmental monitoring. The most frequently adopted algorithms include Decision Tree-based models, Artificial Neural Networks, Deep Learning architectures, Support Vector Machines, K-means clustering, and Gradient Boosting methods, reflecting different trade-offs between interpretability, computational complexity, and predictive performance. Reported benefits include improved operational efficiency, cost reduction, enhanced predictive maintenance, improved decision-making, and increased safety and environmental performance. However, widespread adoption remains constrained by limited availability of high-quality data, data heterogeneity, high implementation costs, shortages of specialized personnel, algorithm interpretability issues, and cybersecurity risks. Conclusions: Overall, ML algorithms emerge as key enablers of intelligent and sustainable mining. The review highlights the need for explainable and robust algorithms, improved multimodal data integration, and large-scale real-world validation to support the next generation of smart mining systems. Full article
(This article belongs to the Special Issue AI Applications and Modern Industry)
Show Figures

Figure 1

29 pages, 3369 KB  
Article
Tailings Storage Facilities Smart Monitoring: Environmental and Risk Assessment Towards Digitalisation
by Antonis Peppas, Chrysa Politi and Athanasios Giannakopoulos
Eng 2026, 7(3), 109; https://doi.org/10.3390/eng7030109 - 1 Mar 2026
Viewed by 619
Abstract
Securing mine sites is a challenging task due to the complexity of the infrastructure, the variety of physical and digital components, the distribution of assets and machineries, and the large number of stakeholders involved. Given the risks that are present in Tailings Storage [...] Read more.
Securing mine sites is a challenging task due to the complexity of the infrastructure, the variety of physical and digital components, the distribution of assets and machineries, and the large number of stakeholders involved. Given the risks that are present in Tailings Storage Facilities (TSFs), mine operators are seeking technologies to accurately monitor the state of their dams. The latest developments implement evolutive monitoring and responsive risk management systems by adapting accurate Internet of Things technologies, automated mathematical model calculation to continually monitor the structural/geotechnical aspects of TSF, and a portfolio of innovative applications to support decision-making. Within this study, a comprehensive methodology is developed for assessing the environmental sustainability of a smart monitoring solution combining the life cycle assessment (LCA) method with the environmental risk assessment, which quantifies risk reduction potential. The use case scenario is identified based on real industrial data, also aligned with the common characteristics of tailing dams in Europe. Environmental sustainability of the smart monitoring solution is assessed through a cradle-to-grave LCA based on the ReCiPe 2016 (v1.1 Midpoint (H)) method. Monitoring impact alone is reduced primarily by the 40% reduction in monitoring visits, while the results show the environmental improvement of the TSF life cycle by 24% for CO2-eq., as a step in-line with the EU’s long-term strategy for total decarbonisation in 2050, and Sustainable Development Goal 9 for Industry by the United Nations. Additionally, the 27% freshwater ecotoxicity reduction, 20% human toxicity (cancer) decrease, and the rest of the studied categories indicate an overall footprint improvement for the monitoring solution application on TSFs. The findings demonstrate clearly theoretical, practical and policy implications, not only for the benefit of such solutions for environmental protection, but also for the necessity of integrating risk in sustainability analysis approaches. Full article
(This article belongs to the Special Issue Advances in Decarbonisation Technologies for Industrial Processes)
Show Figures

Figure 1

31 pages, 1295 KB  
Review
Clean Energy Transition: Review of Technologies, Material Scarcity, and Operational Challenges in Solar Photovoltaics and Wind Power
by Jun Lyu, Yu Shu and Zhen Han
Energies 2026, 19(5), 1205; https://doi.org/10.3390/en19051205 - 27 Feb 2026
Viewed by 614
Abstract
The global clean energy transition is essential for limiting the global temperature rise to 1.5 °C and achieving net-zero greenhouse gas (GHG) emissions by 2050. This review synthesizes evidence from peer-reviewed studies, policy reports and industry benchmarks, addressing the three interrelated pillars of [...] Read more.
The global clean energy transition is essential for limiting the global temperature rise to 1.5 °C and achieving net-zero greenhouse gas (GHG) emissions by 2050. This review synthesizes evidence from peer-reviewed studies, policy reports and industry benchmarks, addressing the three interrelated pillars of the clean energy transition: clean energy technologies, critical material scarcity, and operational challenges. This study highlights that although clean energy technologies, particularly solar photovoltaics and wind power, have achieved cost parity with fossil fuels, their widespread deployment is still hindered by technical, material, and system-level challenges. The demand for critical minerals, essential for renewable energy technologies, is growing faster than mining supply chains can respond, exacerbated by high geographical concentration, price volatility, and low recycling rates. Furthermore, lifecycle and operational challenges, including premature asset retirement and grid integration issues, continue to hinder progress. To address these challenges, this review identifies four priority research areas: reducing material intensity through low-scarcity technologies, improving recycling and reuse systems for critical materials, optimizing smart grid frameworks, and promoting coordinated policy frameworks for fair cost allocation and mineral supply chain governance. This review offers a unified analytical framework to inform technology selection, infrastructure investment, and policy design, contributing to a resource-secure, sustainable clean energy transition. Full article
Show Figures

Figure 1

38 pages, 3590 KB  
Systematic Review
Advanced Graph Neural Networks for Smart Mining: A Systematic Literature Review of Equivariant, Topological, Symplectic, and Generative Models
by Luis Rojas, Lorena Jorquera and José Garcia
Mathematics 2026, 14(5), 763; https://doi.org/10.3390/math14050763 - 25 Feb 2026
Cited by 1 | Viewed by 989
Abstract
The transition of the mining industry towards Industry 5.0 demands predictive models capable of strictly adhering to physical laws and modeling complex, non-Euclidean geometries—capabilities often lacking in standard graph neural networks. This systematic review, conducted under the PRISMA 2020 protocol, analyzes the emergence [...] Read more.
The transition of the mining industry towards Industry 5.0 demands predictive models capable of strictly adhering to physical laws and modeling complex, non-Euclidean geometries—capabilities often lacking in standard graph neural networks. This systematic review, conducted under the PRISMA 2020 protocol, analyzes the emergence of “Era 5” architectures by synthesizing 96 high-impact studies from 2019 to 2026, focusing on Clifford (geometric algebra) GNNs, simplicial and cell complex neural networks, symplectic/Hamiltonian GNNs, and generative flow networks (GFlowNets). The analysis demonstrates that Clifford architectures provide superior rotational equivariance for robotic control; Simplicial networks capture high-order topological interactions critical for geomechanics; Symplectic GNNs ensure energy conservation for stable long-term simulation of structural dynamics; and GFlowNets offer a novel paradigm for generative mine planning. We conclude that shifting from data-driven approximations to these mathematically rigorous, structure-preserving architectures is fundamental for developing reliable, physics-informed digital twins that optimize structural integrity and operational efficiency in complex industrial environments. Full article
(This article belongs to the Special Issue Application and Perspectives of Neural Networks)
Show Figures

Figure 1

39 pages, 2472 KB  
Review
Beyond the Comfort Zone: A Review and Gap Analysis of Fuzzing in Smart City IoT Ecosystems
by Qiao Li and Kai Gao
Information 2026, 17(3), 218; https://doi.org/10.3390/info17030218 - 24 Feb 2026
Viewed by 419
Abstract
With the widespread application of Internet of Things (IoT) technology in smart cities, its security issues have become increasingly prominent. Fuzzing, as an efficient automated vulnerability discovery technique, has been widely used in IoT security assessment. However, current research mostly focuses on general [...] Read more.
With the widespread application of Internet of Things (IoT) technology in smart cities, its security issues have become increasingly prominent. Fuzzing, as an efficient automated vulnerability discovery technique, has been widely used in IoT security assessment. However, current research mostly focuses on general IoT environments or specific device types, lacking a systematic analysis of the complex, dynamic, and deeply integrated context of smart cities. This paper presents a review and integration of 42 representative IoT fuzzing studies published between 2021 and 2025, analyzed via an eight-dimensional analytical framework. It reveals significant gaps with reports on real-world attacks on the IoT systems between current research and the practical security needs of smart cities across three dimensions: device, protocol, and methodology. Based on this, this paper innovatively proposes: (1) an Observability-Complexity Based IoT Device Classification Model based on device observability and business logic complexity, providing a navigation chart for migrating testing capabilities across devices; (2) a technology migration framework based on protocol feature matching, facilitating rapid coverage of emerging and vertical protocols; (3) a methodological evolution path from “vulnerability mining” to “system resilience probing.” This research aims to promote the future role of IoT fuzzing in the assessment and assurance of smart city security resilience by providing structured analytical tools and clear research directions. Full article
(This article belongs to the Special Issue IoT-Based Systems for Resilient Smart Cities)
Show Figures

Figure 1

Back to TopTop