Due to scheduled maintenance work on our servers, there may be short service disruptions on this website between 11:00 and 12:00 CEST on March 28th.
Sign in to use this feature.

Years

Between: -

Subjects

remove_circle_outline
remove_circle_outline
remove_circle_outline
remove_circle_outline
remove_circle_outline
remove_circle_outline
remove_circle_outline
remove_circle_outline
remove_circle_outline

Journals

Article Types

Countries / Regions

Search Results (30)

Search Parameters:
Keywords = sleep mode selection

Order results
Result details
Results per page
Select all
Export citation of selected articles as:
29 pages, 7470 KB  
Article
Exploiting Low-Power Techniques of a Flash-Based SoC FPGA for Energy-Efficient Edge Processing
by Muhammad Iqbal Khan, Nicolas Roberto Becerra Machado, Abdessamad Nassihi, Ahmed Sadaqa and Bruno da Silva
Appl. Sci. 2026, 16(6), 2648; https://doi.org/10.3390/app16062648 - 10 Mar 2026
Viewed by 261
Abstract
Battery-powered edge systems must operate under tight energy budgets while facing growing computational demand from rapidly evolving edge workloads. Field-programmable gate arrays (FPGAs) offer middle ground when optimized for energy, especially flash-based FPGAs due to inherent low-power characteristics. Microchip flash-based SoC FPGAs further [...] Read more.
Battery-powered edge systems must operate under tight energy budgets while facing growing computational demand from rapidly evolving edge workloads. Field-programmable gate arrays (FPGAs) offer middle ground when optimized for energy, especially flash-based FPGAs due to inherent low-power characteristics. Microchip flash-based SoC FPGAs further expose ultra-low-power (LP) modes including fabric Flash*Freeze (F*F), processor sleep and selectable standby clocks. Combining these modes with HW/SW partitioning and clock-frequency scaling can reduce energy for low-duty-cycle workloads; however, selecting an energy-efficient operating point in this multidimensional design space is non-trivial. This work explores the design space by measuring and analyzing LP modes across three architectural approaches (SW, co-design, and HW) under frequency scaling on a Microchip Smartfusion2 platform, using a low-duty-cycle heart-rate monitoring workload. Measurements indicate that, for low-duty-cycle workloads, total energy is dominated by the idle phase and is minimized by combining fabric-F*F with processor sleep. The results further show that main-clock downscaling reduces active-phase current but has limited impact on idle consumption once F*F and sleep are applied, while standby-clock selection trades idle current against LP entry/exit latency. Event-rate scaling further shows that the energy-optimal operating point can shift with duty cycle. We provide measurement-based guidelines for duty-cycle-aware energy-efficient operating point selection in similar flash-based SoC platforms. Full article
(This article belongs to the Section Electrical, Electronics and Communications Engineering)
Show Figures

Figure 1

15 pages, 1119 KB  
Article
A Two-Hit Model of Executive Dysfunction: Simulated Galactic Cosmic Radiation Primes Latent Deficits Revealed by Sleep Fragmentation
by Richard A. Britten, Ella N. Tamgue, Paola Arriaga Alvarado, Arriyam S. Fesshaye and Larry D. Sanford
Life 2025, 15(11), 1717; https://doi.org/10.3390/life15111717 - 6 Nov 2025
Viewed by 642
Abstract
Future Artemis-class missions to Mars will expose astronauts to prolonged space radiation (SR), sleep disruption, and operational demands requiring greater autonomy, placing decision making and executive function at heightened risk. Both SR and sleep fragmentation (SF) independently impair cognition, yet their combined effects [...] Read more.
Future Artemis-class missions to Mars will expose astronauts to prolonged space radiation (SR), sleep disruption, and operational demands requiring greater autonomy, placing decision making and executive function at heightened risk. Both SR and sleep fragmentation (SF) independently impair cognition, yet their combined effects remain poorly understood. Using the Associative Recognition Memory and Interference (ARMIT) task, we assessed cognitive performance in male rats exposed to 10 cGy of Galactic Cosmic Ray simulation (GCRsim), SF, or both. Under well-rested conditions, GCRsim-exposed rats exhibited overt deficits in the C.1.2 stage, performing at chance when reinforcement contingencies shifted, consistent with impaired cognitive flexibility. In contrast, high-performing GCRsim-exposed rats that initially performed comparably to Sham s revealed latent deficits following a single night of SF. Specifically, the SF-induced loss of C.1.3 performance was accompanied by perseverative errors (persistently selecting outdated cues despite negative feedback), reflecting impaired attentional control and decision updating. Sham s maintained stable performance after SF. These findings support a two-hit vulnerability model in which SR primes corticostriatal and frontoparietal networks for collapse under subsequent sleep disruption. Operationally, this suggests that astronauts may display either persistent or stress-induced deficits, with both modes threatening mission success. Identifying mechanisms of such vulnerabilities is essential for countermeasure development. Full article
(This article belongs to the Section Astrobiology)
Show Figures

Figure 1

24 pages, 5433 KB  
Systematic Review
Lighting and Sleep Quality in the Elderly: A Systematic Review to Inform Future Research Design
by Fansong Zhou, Ozgur Gocer and Wenye Hu
Buildings 2025, 15(17), 3142; https://doi.org/10.3390/buildings15173142 - 2 Sep 2025
Cited by 1 | Viewed by 4654
Abstract
Exposure to light is an important factor in regulating sleep and sleep quality, especially for elderly people with a high risk of sleep problems. A systematic literature review was conducted to explore the current understanding of the relationship between light and sleep quality [...] Read more.
Exposure to light is an important factor in regulating sleep and sleep quality, especially for elderly people with a high risk of sleep problems. A systematic literature review was conducted to explore the current understanding of the relationship between light and sleep quality of the elderly, and to identify methodological gaps and soundness of existing studies to inform the design of future experimental studies. Specific focus is given to healthcare centres and similar settings due to their controlled environment and the high prevalence of sleep disturbances. Out of 406 publications screened from four databases—namely Google Scholar, Semantic Scholar, Lens.Org, and Scopus—380 studies remained after removing duplicates, and 19 studies published after 2002 that were relevant to the review topic were selected based on the PRISMA 2020 guidelines. The selected studies were analysed using six key aspects, which reflect typical components of experimental design such as participants’ characteristics, experiment and exposure duration, mode of light exposure, lighting and light interventions, experiment procedure, and data collection methods. The results indicated that many studies have limitations in terms of the accuracy and generalisability of findings in representing the entire elderly population due to issues with experimental design or control of the participants’ attendance. The results suggest that future studies should increase the duration of light intervention to around 21–35 days and the number of participants to around 14 and 47. The issues identified from the experimental designs of the selected studies provide valuable insights for establishing guidelines and recommendations for future studies. Full article
(This article belongs to the Special Issue Lighting in Buildings—2nd Edition)
Show Figures

Figure 1

26 pages, 1412 KB  
Systematic Review
Effectiveness of the Er:YAG Laser in Snoring Treatment Based on Systematic Review and Meta-Analysis Results
by Diana Dembicka-Mączka, Magdalena Gryka-Deszczyńska, Jacek Sitkiewicz, Aleksander Makara, Jakub Fiegler-Rudol and Rafał Wiench
J. Clin. Med. 2025, 14(12), 4371; https://doi.org/10.3390/jcm14124371 - 19 Jun 2025
Cited by 1 | Viewed by 5826
Abstract
Background: Snoring and mild to moderate obstructive sleep apnoea (OSA) are common sleep-related breathing disorders with increasing demand for minimally invasive treatment options. This study aimed to systematically evaluate the efficacy and safety of erbium:yttrium–aluminium–garnet (Er:YAG) laser therapy for these conditions. Methods [...] Read more.
Background: Snoring and mild to moderate obstructive sleep apnoea (OSA) are common sleep-related breathing disorders with increasing demand for minimally invasive treatment options. This study aimed to systematically evaluate the efficacy and safety of erbium:yttrium–aluminium–garnet (Er:YAG) laser therapy for these conditions. Methods: A systematic review and meta-analysis were conducted in line with PRISMA guidelines. Studies published between 2015 and 2025 were retrieved from major biomedical databases based on predefined inclusion criteria. Data were extracted on treatment outcomes, laser parameters, patient characteristics, and adverse effects. Results: Fifty-six studies were included. Er:YAG laser treatment, particularly in non-ablative SMOOTH and long-pulse modes, significantly reduced snoring intensity and improved subjective sleep quality. High patient satisfaction (65–85%) and a favourable safety profile were observed, with adverse effects generally mild and transient. Therapeutic effects typically lasted 12–24 months, though 25–40% of patients required maintenance sessions. Treatment success was associated with BMI, oropharyngeal anatomy, smoking status, and baseline apnoea-hypopnoea index scores (AHI 5–30 events/hour). Conclusions: Er:YAG laser therapy appears to be a safe and effective short- to medium-term treatment for selected patients with snoring or mild to moderate OSA. Optimising patient selection and treatment protocols may enhance long-term outcomes. Based on moderate-quality evidence for the immediate effects and safety profile, but low to very low quality evidence for long-term outcomes, erbium:yttrium–aluminium–garnet laser treatment appears to be a potentially effective and well-tolerated option for achieving short- to medium-term improvement in carefully selected patients with primary snoring or mild to moderate obstructive sleep apnoea. The practical significance of these findings lies in the refinement of candidate selection criteria, laser parameter settings, and the development of optimal protocols for long-term snoring control. Full article
(This article belongs to the Section Dentistry, Oral Surgery and Oral Medicine)
Show Figures

Figure 1

22 pages, 6444 KB  
Article
A Frequency-Shifting Variational Mode Decomposition-Based Approach to MI-EEG Signal Classification for BCIs
by Haiqin Xu, Shahzada Ali Hassan, Waseem Haider, Youchao Sun and Xiaojun Yu
Sensors 2025, 25(7), 2134; https://doi.org/10.3390/s25072134 - 28 Mar 2025
Cited by 2 | Viewed by 2399
Abstract
Electroencephalogram (EEG) signal analysis is crucial for understanding neural activity and advancing diagnostics in neurology. However, traditional signal decomposition (SD) techniques are hindered by two critical issues, mode mixing and mode aliasing, that compromise the quality of the decomposed signal. These challenges result [...] Read more.
Electroencephalogram (EEG) signal analysis is crucial for understanding neural activity and advancing diagnostics in neurology. However, traditional signal decomposition (SD) techniques are hindered by two critical issues, mode mixing and mode aliasing, that compromise the quality of the decomposed signal. These challenges result in poor signal integrity, which significantly affects the accuracy of subsequent EEG interpretations and classifications. As EEG analysis is widely used in diagnosing conditions such as epilepsy, brain injuries, and sleep disorders, the impact of these shortcomings can be far-reaching, leading to misdiagnoses or delayed treatments. Despite extensive research on SD techniques, these issues remain largely unresolved, emphasizing the urgent need for a more reliable and precise approach. This study proposes a novel solution through the frequency-shifting variational mode decomposition (FS-VMD) method, which overcomes the limitations of traditional SD techniques by providing better resolution of intrinsic mode functions (IMFs). The FS-VMD method works by extracting and shifting the fundamental frequency of the EEG signal to a lower frequency range, followed by an iterative decomposition process that enhances signal clarity and reduces mode aliasing. By integrating advanced feature selection techniques and classifiers such as support vector machines (SVM), convolutional neural networks (CNN), and feature-weighted k-nearest neighbors (FWKNN), this approach offers a significant improvement in classification accuracy, with SVM achieving up to 99.99% accuracy in the 18-channel EEG setup with a standard deviation of 0.25. The results demonstrate that FS-VMD can address the critical issues of mode mixing and aliasing, providing a more accurate and efficient solution for EEG signal analysis and diagnostics. Full article
(This article belongs to the Special Issue Brain Computer Interface for Biomedical Applications)
Show Figures

Figure 1

17 pages, 1708 KB  
Article
A Novel Selective and Sensitive HPLC-ESI-Tandem MS/MS Method for Indole Structure-Retaining Metabolites of Tryptophan: Application in Beverages
by Paola Di Matteo and Rita Petrucci
Beverages 2025, 11(2), 37; https://doi.org/10.3390/beverages11020037 - 11 Mar 2025
Cited by 2 | Viewed by 2624
Abstract
The essential amino acid tryptophan yields a plethora of secondary metabolites with key roles in plants and animals. Its fate in different living organisms is crucial for their own health, and metabolic profiling is a valuable tool for investigating it. Among the various [...] Read more.
The essential amino acid tryptophan yields a plethora of secondary metabolites with key roles in plants and animals. Its fate in different living organisms is crucial for their own health, and metabolic profiling is a valuable tool for investigating it. Among the various metabolites, those retaining the indole structure were examined for qualitative and quantitative profiling. Liquid chromatography coupled with a tandem mass spectrometry detector with an electrospray ionization source (HPLC-ESI-MS/MS), acquiring in multiple reaction monitoring (MRM) mode, was used to develop a selective and sensitive method for the simultaneous analysis of tryptophan and 10 indole structure-retaining metabolites of it. Satisfactory values were obtained for linearity (R2 ≥ 0.99 for all compounds except two), sensitivity (LOD, within 6–31 ng/mL, and LOQ, within 17–94 ng/mL, where minimum and maximum values were relative to serotonin and 5-methoxytryptamin, respectively), reproducibility (interday and intraday precision and accuracy), and effect of the matrix (recovery and matrix effect). The method was then successfully applied to the analysis of different types of beverage, such as herbal products, like Eschscholzia californica and a sleep herbal tea marketed with added melatonin (consumed to reduce anxiety and improve sleep quality), and fermented beverages, like beer and kefir. High amounts of tryptophan (from 77 ng/mL in kefir to 26,974 ng/g in the sleep herbal tea) followed by lower contents of serotonin (from 29 ng/mL in kefir to 2207 ng/g in the sleep herbal tea), were found in all samples along with the serotonin pathway-related compounds 5-hydroxytryptophan and tryptamine. Melatonin was detected in the plant matrix Eschscholzia c. for the first time to our knowledge (446 ng/g) and in the fermented beverages (96 ng/mL in beer and 39 ng/mL in kefir), regardless of their vegetable or animal origin, along with the melatonin route metabolites 5-methoxytryptamine and tryptophan ethyl ester. The amount of melatonin in the sleep herbal tea (556,464 ng/g) was in strong agreement with the declared content. Suggested applications include the search for biomarkers in phytochemical characterization, mechanistic studies of tryptophan’s chemistry, valorization of foods, beverages, and tryptophan-rich agro-food by-products and waste for nutraceutical and pharmacological purposes. Full article
Show Figures

Graphical abstract

22 pages, 5699 KB  
Article
Cryo-EM Structures and AlphaFold3 Models of Histamine Receptors Reveal Diverse Ligand Binding and G Protein Bias
by Anqi Chen, Chenxi Su, Zisu Zhang and Haitao Zhang
Pharmaceuticals 2025, 18(3), 292; https://doi.org/10.3390/ph18030292 - 21 Feb 2025
Cited by 4 | Viewed by 3760
Abstract
Background: The four subtypes of G protein-coupled receptors (GPCRs) regulated by histamine play critical roles in various physiological and pathological processes, such as allergy, gastric acid secretion, cognitive and sleep disorders, and inflammation. Previous experimental structures of histamine receptors (HRs) with agonists and [...] Read more.
Background: The four subtypes of G protein-coupled receptors (GPCRs) regulated by histamine play critical roles in various physiological and pathological processes, such as allergy, gastric acid secretion, cognitive and sleep disorders, and inflammation. Previous experimental structures of histamine receptors (HRs) with agonists and antagonists exhibited multiple conformations for the ligands and G protein binding. However, the structural basis for HR regulation and signaling remains elusive. Methods: We determined the cryo-electron microscopy (cryo-EM) structure of the H4R-histamine-Gi complex at 2.9 Å resolution, and predicted the models for all four HRs in the ligand-free apo and G protein subtype binding states using AlphaFold3 (AF3). Results: By comparing our H4R structure with the experimental HR structures and the computational AF3 models, we elucidated the distinct histamine binding modes and G protein interfaces, and proposed the essential roles of Y6.51 and Q7.42 in receptor activation and the intracellular loop 2 (ICL2) in G protein bias. Conclusions: Our findings deciphered the molecular mechanisms underlying the regulation of different HRs, from the extracellular ligand-binding pockets and transmembrane motifs to the intracellular G protein coupling interfaces. These insights are expected to facilitate selective drug discovery targeting HRs for diverse therapeutic purposes. Full article
(This article belongs to the Special Issue Histamine Receptor Ligands in Medicinal Chemistry)
Show Figures

Figure 1

33 pages, 6006 KB  
Article
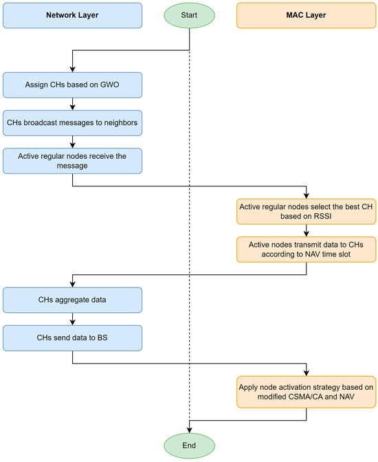
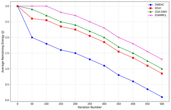
Energy-Efficient Clustering in Wireless Sensor Networks Using Grey Wolf Optimization and Enhanced CSMA/CA
by Mohammed Kaddi, Mohammed Omari, Khouloud Salameh and Ali Alnoman
Sensors 2024, 24(16), 5234; https://doi.org/10.3390/s24165234 - 13 Aug 2024
Cited by 23 | Viewed by 4252
Abstract
Survivability is a critical concern in WSNs, heavily influenced by energy efficiency. Addressing severe energy constraints in WSNs requires solutions that meet application goals while prolonging network life. This paper presents an Energy Optimization Approach (EOAMRCL) for WSNs, integrating the Grey Wolf Optimization [...] Read more.
Survivability is a critical concern in WSNs, heavily influenced by energy efficiency. Addressing severe energy constraints in WSNs requires solutions that meet application goals while prolonging network life. This paper presents an Energy Optimization Approach (EOAMRCL) for WSNs, integrating the Grey Wolf Optimization (GWO) for enhanced performance. EOAMRCL aims to enhance energy efficiency by selecting the optimal duty-cycle schedule, transmission power, and routing paths. The proposed approach employs a centralized strategy using a hierarchical network architecture. During the cluster formation phase, an objective function, augmented with GWO, determines the ideal cluster heads (CHs). The routing protocol then selects routes with minimal energy consumption for data transmission to CHs, using transmission power as a metric. In the transmission phase, the MAC layer forms a duty-cycle schedule based on cross-layer routing information, enabling nodes to switch between active and sleep modes according to their network allocation vectors (NAVs). This process is further optimized by an enhanced CSMA/CA mechanism, which incorporates sleep/activate modes and pairing nodes to alternate between active and sleep states. This integration reduces collisions, improves channel assessment accuracy, and lowers energy consumption, thereby enhancing overall network performance. EOAMRCL was evaluated in a MATLAB environment, demonstrating superior performance compared with EEUC, DWEHC, and CGA-GWO protocols, particularly in terms of network lifetime and energy consumption. This highlights the effectiveness of integrating GWO and the updated CSMA/CA mechanism in achieving optimal energy efficiency and network performance. Full article
(This article belongs to the Section Sensor Networks)
Show Figures

Figure 1

10 pages, 1258 KB  
Article
Development of a Liquid Chromatography–Tandem Mass Spectrometry (LC–MS/MS) Method for Characterizing Linalool Oral Pharmacokinetics in Humans
by Yan-Hong Wang, Goutam Mondal, Nicole Stevens, Cécile Bascoul, Russell J. Osguthorpe, Ikhlas A. Khan and Charles R. Yates
Molecules 2023, 28(18), 6457; https://doi.org/10.3390/molecules28186457 - 6 Sep 2023
Cited by 4 | Viewed by 4504
Abstract
Lavender (Lavandula angustifolia Miller or Lavandula officinalis Chaix) is an ethnopharmacological plant commonly known as English lavender. Linalool and linalyl acetate are putative phytoactives in lavender essential oil (LEO) derived from the flower heads. LEO has been used in aroma or massage [...] Read more.
Lavender (Lavandula angustifolia Miller or Lavandula officinalis Chaix) is an ethnopharmacological plant commonly known as English lavender. Linalool and linalyl acetate are putative phytoactives in lavender essential oil (LEO) derived from the flower heads. LEO has been used in aroma or massage therapy to reduce sleep disturbance and to mitigate anxiety. Recently, an oral LEO formulation was administered in human clinical trials designed to ascertain its anxiolytic effect. However, human pharmacokinetics and an LC–MS/MS method for the measurement of linalool are lacking. To address this deficiency, a rapid and sensitive liquid chromatography–tandem mass spectrometry (LC–MS/MS) method was developed for the analysis of linalool in human serum. Prior to the analysis, a simple sample preparation protocol including protein precipitation and liquid–liquid extraction of serum samples was created. The prepared samples were analyzed using a C18 reversed-phase column and gradient elution (acetonitrile and water, both containing 0.1% formic acid). A Waters Xevo TQ-S tandem mass spectrometer (positive mode) was used to quantitatively determine linalool and IS according to transitions of m/z 137.1→95.1 (tR 0.79 min) and 205.2→149.1 (tR 1.56 min), respectively. The method was validated for precision, accuracy, selectivity, linearity, sensitivity, matrix effects, and stability, and it was successfully applied to characterize the oral pharmacokinetics of linalool in humans. The newly developed LC–MS/MS-based method and its application in clinical trial serum samples are essential for the characterization of potential pharmacokinetic and pharmacodynamic interactions. Full article
Show Figures

Graphical abstract

20 pages, 4470 KB  
Article
The Commuting Patterns and Health Effects among Urban Residents in Low-Visibility Air Pollution Environments: An Empirical Study of Gaoyou City, China
by Yang Cao, Hao Xu, Hao Wu, Xi Lu and Shuwen Shen
Atmosphere 2023, 14(7), 1140; https://doi.org/10.3390/atmos14071140 - 12 Jul 2023
Cited by 2 | Viewed by 3836
Abstract
Low-visibility air pollution frequently occurs in the major cities of China and affects residents’ physical and mental health. This study, using Gaoyou City as a case study, selected 10 typical residential communities with different locations and types and conducted a questionnaire survey for [...] Read more.
Low-visibility air pollution frequently occurs in the major cities of China and affects residents’ physical and mental health. This study, using Gaoyou City as a case study, selected 10 typical residential communities with different locations and types and conducted a questionnaire survey for two consecutive weeks to measure commuting behavior characteristics and health effects among residents in environments with different degrees of air pollution from November to December 2022. Concerning commuting distance, the average straight distance for short-distance commuting was 1.4 km, and the median commuting distance was 13.2 km. In air-polluted environments, residents’ commuting times were mainly concentrated within 1.5 h, with a majority taking 20 min to 30 min. The working and living spaces presented a circular core distribution pattern, with low-visibility air pollution significantly affecting the choice of commuting mode and having an indirect impact on health. The proportion of people who chose bus commuting significantly increased as air pollution changed from mild to moderate, whereas the proportion of people choosing slower commuting, such as walking, significantly decreased. While no significant fluctuations in physical health levels occurred, psychological health levels significantly decreased. In high air pollution environments, residents’ sleep quality, attitudes towards life, emotional states, and other assessed factors exhibited an inverted U-shaped correlation with commuting patterns. Low-visibility air pollution indirectly damaged the health of residents by affecting their commuting patterns, reducing their physical activity intensity and commuting options, and increasing their psychological stress and anxiety. Full article
Show Figures

Figure 1

12 pages, 1590 KB  
Article
Machine Learning Identification of Obstructive Sleep Apnea Severity through the Patient Clinical Features: A Retrospective Study
by Antonino Maniaci, Paolo Marco Riela, Giannicola Iannella, Jerome Rene Lechien, Ignazio La Mantia, Marco De Vincentiis, Giovanni Cammaroto, Christian Calvo-Henriquez, Milena Di Luca, Carlos Chiesa Estomba, Alberto Maria Saibene, Isabella Pollicina, Giovanna Stilo, Paola Di Mauro, Angelo Cannavicci, Rodolfo Lugo, Giuseppe Magliulo, Antonio Greco, Annalisa Pace, Giuseppe Meccariello, Salvatore Cocuzza and Claudio Viciniadd Show full author list remove Hide full author list
Life 2023, 13(3), 702; https://doi.org/10.3390/life13030702 - 5 Mar 2023
Cited by 40 | Viewed by 6066
Abstract
Objectives: To evaluate the role of clinical scores assessing the risk of disease severity in patients with clinical suspicion of obstructive sleep apnea syndrome (OSA). The hypothesis was tested by applying artificial intelligence (AI) to demonstrate its effectiveness in distinguishing between mild–moderate OSA [...] Read more.
Objectives: To evaluate the role of clinical scores assessing the risk of disease severity in patients with clinical suspicion of obstructive sleep apnea syndrome (OSA). The hypothesis was tested by applying artificial intelligence (AI) to demonstrate its effectiveness in distinguishing between mild–moderate OSA and severe OSA risk. Methods: A support vector machine model (SVM) was developed from the samples included in the analysis (N = 498), and they were split into 75% for training (N = 373) with the remaining for testing (N = 125). Two diagnostic thresholds were selected for OSA severity: mild to moderate (apnea–hypopnea index (AHI) ≥ 5 events/h and AHI < 30 events/h) and severe (AHI ≥ 30 events/h). The algorithms were trained and tested to predict OSA patient severity. Results: The sensitivity and specificity for the SVM model were 0.93 and 0.80 with an accuracy of 0.86; instead, the logistic regression full mode reported a value of 0.74 and 0.63, respectively, with an accuracy of 0.68. After backward stepwise elimination for features selection, the reduced logistic regression model demonstrated a sensitivity and specificity of 0.79 and 0.56, respectively, and an accuracy of 0.67. Conclusion: Artificial intelligence could be applied to patients with symptoms related to OSA to identify individuals with a severe OSA risk with clinical-based algorithms in the OSA framework. Full article
Show Figures

Figure 1

23 pages, 3023 KB  
Article
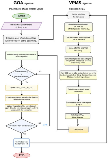
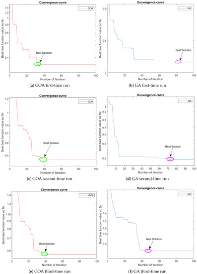
A Novel Bio-Inspired Energy Optimization for Two-Tier Wireless Communication Networks: A Grasshopper Optimization Algorithm (GOA)-Based Approach
by Ashraf Sherif and Huseyin Haci
Electronics 2023, 12(5), 1216; https://doi.org/10.3390/electronics12051216 - 3 Mar 2023
Cited by 14 | Viewed by 2821
Abstract
Energy consumption has become one of the most challenging problems in future wireless communication networks. One of the promising methods in fifth generation (5G) cellular networks to meet the ever-increasing demand for high data traffic is wireless heterogeneous networks (HetNets). Adding more base [...] Read more.
Energy consumption has become one of the most challenging problems in future wireless communication networks. One of the promising methods in fifth generation (5G) cellular networks to meet the ever-increasing demand for high data traffic is wireless heterogeneous networks (HetNets). Adding more base stations may improve network coverage, but leads to the consumption of a significant amount of power. The scheme of two-tier networks contains small cell base stations (SCBs) that cooperate with macro cell base stations (MCBs) to provide wider coverage. Some small cell base station SCBs are experiencing light traffic loads due to the movement of user equipment (UEs), but these SCBs still consume a considerable amount of energy. Therefore, to reduce SCBs’ power consumption and maximize the overall energy efficiency (EE) of a two-tier network, some SCBs need to be switched off. In this paper, we extend the operation modes for BSs and present a novel mechanism to select an appropriate operation mode for each SCB that is based on bio-inspired behavior. We employ a bias function to manage the power consumption of each operation mode. Each SCB has four power mode selections: On, Standby, Sleep, and Off. We formulate the EE maximization problem under a set of constraints and present a Grasshopper Optimization Algorithm-based Variant Power Mode Selection (GOA-VPMS) to solve it. The proposed algorithm scheme outperforms previous work and provides a higher EE, according to the simulation results. Full article
Show Figures

Figure 1

10 pages, 691 KB  
Article
Lifestyle Behaviours Profile of Spanish Adolescents Who Actively Commute to School
by Evelyn Martín-Moraleda, Iván Pinilla-Quintana, Cristina Romero-Blanco, Antonio Hernández-Martínez, Fabio Jiménez-Zazo, Alberto Dorado-Suárez, Virginia García-Coll, Esther Cabanillas-Cruz, Maria Teresa Martínez-Romero, Manuel Herrador-Colmenero, Ana Queralt, Nuria Castro-Lemus and Susana Aznar
Children 2023, 10(1), 95; https://doi.org/10.3390/children10010095 - 3 Jan 2023
Cited by 4 | Viewed by 2728
Abstract
The aim of this study was to study different ‘healthy profiles’ through the impact of multiple lifestyle behaviours (sleep patterns, screen time and quality diet) on active commuting to school (ACS) in adolescents. Sixteen secondary schools from four Spanish cities were randomly selected. [...] Read more.
The aim of this study was to study different ‘healthy profiles’ through the impact of multiple lifestyle behaviours (sleep patterns, screen time and quality diet) on active commuting to school (ACS) in adolescents. Sixteen secondary schools from four Spanish cities were randomly selected. All participants filled in an “Ad-Hoc” questionnaire to measure their mode of commuting and distance from home to school and their lifestyle behaviours. A multivariate logistic regression model was performed to analyse the main predictor variables of ACS. The final sample was 301 adolescents (50.2% girls; mean age ± SD: 14.9 ± 0.48 years). The percentage of ACS was 64.5%. Multiple logistic regressions showed: boys were more active commuters than girls [OR = 2.28 (CI 95%: 1.12–4.64); p = 0.02]; adolescents who lived farther had lower probability to ACS [OR = 0.74 (CI 95%: 0.69–0.80); p < 0.001]; adolescents who met sleep duration recommendations were more likely to ACS [OR = 3.05 (CI 95%: 1.07–8.69); p = 0.04], while with each hour of sleep, the odds of ACS was reduced [OR = 0.51 (CI 95%: 0.30–0.89); p = 0.02]; higher odds were shown to ACS in adolescents who have more adherence to MD [OR = 1.16(CI 95%: 1.00–1.33); p = 0.05]; and habitual breakfast consumption was inversely associated with ACS [OR = 0.41 (CI: 95%: 0.18–0.96); p = 0.04]. ACS was associated with being a boy, living at a shorter distance to school, a daily sleep time ≥ 8 h and presented a higher adherence to MD. Full article
(This article belongs to the Section Global Pediatric Health)
Show Figures

Figure 1

22 pages, 4688 KB  
Article
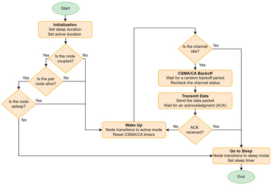
Design and Validation of Lifetime Extension Low Latency MAC Protocol (LELLMAC) for Wireless Sensor Networks Using a Hybrid Algorithm
by Tao Hai, Jincheng Zhou, T. V. Padmavathy, Abdul Quadir Md, Dayang N. A. Jawawi and Muammer Aksoy
Sustainability 2022, 14(23), 15547; https://doi.org/10.3390/su142315547 - 22 Nov 2022
Cited by 12 | Viewed by 2643
Abstract
As the battery-operated power source of wireless sensor networks, energy consumption is a major concern. The medium-access protocol design solves the energy usage of sensor nodes while transmitting and receiving data, thereby improving the sensor network’s lifetime. The suggested work employs a hybrid [...] Read more.
As the battery-operated power source of wireless sensor networks, energy consumption is a major concern. The medium-access protocol design solves the energy usage of sensor nodes while transmitting and receiving data, thereby improving the sensor network’s lifetime. The suggested work employs a hybrid algorithm to improve the energy efficiency of sensor networks with nodes that are regularly placed. Every node in this protocol has three operating modes, which are sleep mode, receive mode, and send mode. Every node enters a periodic sleep state in order to conserve energy, and after waking up, it waits for communication. During the sleep mode, the nodes turn off their radios in order to reduce the amount of energy they consume while not in use. As an added feature, this article offers a channel access mechanism in which the sensors can send data based on the Logical Link Decision (LLD) algorithm and receive data based on the adaptive reception method. It is meant to select acceptable intermediary nodes in order to identify the path from the source to the destination and to minimize data transmission delays among the nodes in the network scenario. Aside from that, both simulation and analytical findings are used to examine the activity of the suggested MAC, and the created models are evaluated depending on their performance. With regard to energy consumption, latency, throughput, and power efficiency, the result demonstrates that the suggested MAC protocol outperforms the corresponding set of rules. The extensive simulation and analytical analysis showed that the energy consumption of the proposed LELLMAC protocol is reduced by 22% and 76.9% the end-to-end latency is 84.7% and 87.4% percent shorter, and the throughput is 60.3% and 70.5% higher than the existing techniques when the number of node is 10 and 100 respectively. Full article
Show Figures

Figure 1

26 pages, 6604 KB  
Article
A Deep Learning Framework for Automatic Sleep Apnea Classification Based on Empirical Mode Decomposition Derived from Single-Lead Electrocardiogram
by Febryan Setiawan and Che-Wei Lin
Life 2022, 12(10), 1509; https://doi.org/10.3390/life12101509 - 27 Sep 2022
Cited by 28 | Viewed by 5620
Abstract
Background: Although polysomnography (PSG) is a gold standard tool for diagnosing sleep apnea (SA), it can reduce the patient’s sleep quality by the placement of several disturbing sensors and can only be interpreted by a highly trained sleep technician or scientist. In recent [...] Read more.
Background: Although polysomnography (PSG) is a gold standard tool for diagnosing sleep apnea (SA), it can reduce the patient’s sleep quality by the placement of several disturbing sensors and can only be interpreted by a highly trained sleep technician or scientist. In recent years, electrocardiogram (ECG)-derived respiration (EDR) and heart rate variability (HRV) have been used to automatically diagnose SA and reduce the drawbacks of PSG. Up to now, most of the proposed approaches focus on machine-learning (ML) algorithms and feature engineering, which require prior expert knowledge and experience. The present study proposes an SA detection algorithm to differentiate a normal and apnea event using a deep-learning (DL) framework based on 1D and 2D deep CNN with empirical mode decomposition (EMD) of a preprocessed ECG signal. The EMD is ideally suited to extract essential components which are characteristic of the underlying biological or physiological processes. In addition, the simple and compact architecture of 1D deep CNN, which only performs 1D convolutions, and pretrained 2D deep CNNs, are suitable for real-time and low-cost hardware implementation. Method: This study was validated using 7 h to nearly 10 h overnight ECG recordings from 33 subjects with an average apnea-hypopnea index (AHI) of 30.23/h originated from PhysioNet Apnea-ECG database (PAED). In preprocessing, the raw ECG signal was normalized and filtered using the FIR band pass filter. The preprocessed ECG signal was then decomposed using the empirical mode decomposition (EMD) technique to generate several features. Several important generated features were selected using neighborhood component analysis (NCA). Finally, deep learning algorithm based on 1D and 2D deep CNN were used to perform the classification of normal and apnea event. The synthetic minority oversampling technique (SMOTE) was also applied to evaluate the influence of the imbalanced data problem. Results: The segment-level classification performance had 93.8% accuracy with 94.9% sensitivity and 92.7% specificity based on 5-fold cross-validation (5fold-CV), meanwhile, the subject-level classification performance had 83.5% accuracy with 75.9% sensitivity and 88.7% specificity based on leave-one-subject-out cross-validation (LOSO-CV). Conclusion: A novel and robust SA detection algorithm based on the ECG decomposed signal using EMD and deep CNN was successfully developed in this study. Full article
Show Figures

Figure 1

Back to TopTop