Abstract
Energy consumption has become one of the most challenging problems in future wireless communication networks. One of the promising methods in fifth generation (5G) cellular networks to meet the ever-increasing demand for high data traffic is wireless heterogeneous networks (HetNets). Adding more base stations may improve network coverage, but leads to the consumption of a significant amount of power. The scheme of two-tier networks contains small cell base stations (SCBs) that cooperate with macro cell base stations (MCBs) to provide wider coverage. Some small cell base station SCBs are experiencing light traffic loads due to the movement of user equipment (UEs), but these SCBs still consume a considerable amount of energy. Therefore, to reduce SCBs’ power consumption and maximize the overall energy efficiency (EE) of a two-tier network, some SCBs need to be switched off. In this paper, we extend the operation modes for BSs and present a novel mechanism to select an appropriate operation mode for each SCB that is based on bio-inspired behavior. We employ a bias function to manage the power consumption of each operation mode. Each SCB has four power mode selections: On, Standby, Sleep, and Off. We formulate the EE maximization problem under a set of constraints and present a Grasshopper Optimization Algorithm-based Variant Power Mode Selection (GOA-VPMS) to solve it. The proposed algorithm scheme outperforms previous work and provides a higher EE, according to the simulation results.
1. Introduction
Up to 8.9 billion mobile subscriptions and 136 Exabytes (EB) of monthly mobile data traffic are anticipated, with 25 percent of that traffic being delivered by fifth-generation (5G) cellular networks, where the peak download data rates for both WiFi and cellular systems have been increasing exponentially over the past 25 years [,,,]. Future wireless networks will need to carry much more data. Fifth generation (5G) networks are expected to transmit 1000 times more mobile data than fourth generation (4G) networks []. Consequently, the quality of service, coverage, and capacity of cellular access networks require further study [,]. In recent years, a collection of enabling technologies for 5G, such as heterogeneous networks (HetNets), which are composed of various types of base stations (BSs) overlaid by MCBs that may be installed for indoor or outdoor regions, have been developed and deployed in practice to handle the high data traffic demand []. The high transmission power of MCBs makes them ideal for covering wide areas for mobile users. The area covered by SCBs, on the other hand, is much smaller, but they consume much less power and offer a higher rate of data and better quality of service (QoS) as well []. The ultra-dense deployment of SCBs will increase their energy consumption despite their low power consumption. According to [], about 60% to 80% of the energy consumed by wireless mobile networks comes from BSs. Mobile network operators’ estimated energy consumption costs account for around 30% of their operation expenditure (OPEX). BSs are also powered by the national power grid, which is the most reliable source of energy but also powers technologies that emit carbon dioxide (CO2). 60 TWh of electricity is consumed by the global cellular network, which is equivalent to three to four 2000 MW power plants. The energy expenditure of BSs contributes nearly half of a cellular network’s operational and maintenance costs []. The source of global warming has been recognized to be greenhouse gas (GHG) emissions, with CO2 being the major contributor. The information and communication technology (ICT) industry currently produces 4% of worldwide CO2 emissions, with estimations indicting this will reach 5% by 2025 and up to 14% by 2040 []. The wireless mobile network sector contributes between 15% and 20% of CO2 emissions in the ICT industry. As a result of the large energy usage and the significant contribution of CO2 to the world’s carbon footprint from BSs, based on the aforementioned, the consideration of energy efficiency (EE) has become a hot topic in wireless communication systems in recent years [,,], which has led to increased interest among researchers in maximizing the network’s EE []. Therefore, an integrated research strategy will be required to combine multiple cross-layer strategies and use their benefits to build a more energy-efficient network. Several effective energy-efficient strategies, including on-off BS operation, network planning, resource allocation, and cell zooming, have been developed. The results show that shutting off some underused BSs can boost EE considerably. Figure 1 demonstrates the various methods that are applied to improve the EE, where each technique has its own advantages and disadvantages.

Figure 1.
Illustration of Energy Efficiency techniques. Note: adapted from [].
Furthermore, many hybrid strategies have been proposed which combine one or more techniques to further optimize the EE of the two-tier network. According to [], SCBs such as micro, femto, macro, and pico are all classified by their coverage area, with each cell having its own size, power output, and data rate. They typically consume less energy due to their short coverage ranges and low radiation power requirements. Table 1. Discuss the benefits and drawbacks of various recent studies on energy-optimization strategies for SCBs.

Table 1.
List of EE Techniques at the Base Station Level.
In comparing the various schemes, each of them has its own advantages and disadvantages, as well as our scheme. More comparisons related to our proposed algorithm are provided in Section 5. As part of our work, we focus on BS sleeping strategies and consider four power consumption modes for each SCB instead of only an On-Off switching strategy, i.e., On, Standby, Sleep, and Off, which aims to reduce the power consumption and maximize the EE of two-tier network systems. These four power consumption operation modes are described in [] as follows:
- On: Power is being consumed at maximum levels by the SCB.
- Standby: The SCB sleeps in a “light” state and is able to wake up quickly. There is no power to the RF or the TCXO heater.
- Sleep: The SCB sleeps in a “deep” state and it will take more time to wake up. The only components operating in this mode are the power supply, the backend connection, and the generic CPU core.
- Off: The consumption power in this offline state is negligible and nearly zero.
To ensure the network’s basic operations, a minimum number of BSs need to be active; therefore, we use an average inactive ratio and a repulsive scheme as described in Section 3.6. To this end, the Control Data Separation Architecture (CDSA) is assumed in this paper, as shown in Figure 2.

Figure 2.
CDSA architecture.
The architecture was first introduced in the literature by []. The key benefit is that it supports controlling network activities, especially when sending SCBs either into sleep mode, off mode, or even just leaving them on, and thus promises a significant improvement in EE. Additionally, the signaling network keeps users connected while consuming a negligible amount of overall energy. This is one of the reasons why this architecture was chosen for this research. A logical separation of the control and data planes is viewed as a promising method that could address some of the issues raised by the architecture of traditional cellular systems []. CDSA’s basic concept is based on the assumption that only a small quantity of signaling and low data traffic may be needed for a wide coverage area that can be provided by its MCBs, while SCBs offer a constant and reliable coverage layer at low frequencies, where their large footprint also allows for robust connectivity and mobility. In other words, the MCB in CDSA is responsible for the entire network, including the SCBs that are under its coverage, and depending on UEs’ service demands, MCBs and SCBs provide their data traffic. It may also maintain dual connections with both MCBs and SCBs. Another advantage of the CDSA design is that it is also effective for avoiding coverage gaps that may occur when numerous SCBs in a specific area are turned off. Further, it provides highly available systems that can continue to serve UEs even when elements of the system struggle []. When compared to legacy systems, the flexibility of the SCB operation mode allows them to achieve up to four times higher EE []. Designers, on the other hand, need to be able to articulate challenges through meta-heuristics. Furthermore, when dealing with nonlinear programming (NP)-hard problems such as the one dealt with in the current study, search procedures or deterministic optimization are inefficient. Near-optimal solutions to NP-complex problems can be found quickly using stochastic optimization methods []. According to [], optimization refers to the process of minimizing or maximizing an objective function (i.e., EE in our case) by selecting the best values for its variables. Nature-inspired computing has been the subject of various research efforts in recent years, and population-based algorithms are the most common stochastic optimization approach. In addition, optimization algorithms are a novel way of developing new techniques that are based on the concepts and inspiration of natural biological evolution. Consequently, we employ optimization techniques in our work to select the appropriate mode of operation for each SCB to maximize the EE across the whole two-tier network. One of these new meta-heuristic algorithms is the Grasshopper Optimization Algorithm (GOA) presented in [] by Mirjalili et al. It is based on swarm populations in nature to find the best global solution to a problem. In addition, it demonstrated a high rate of convergence through high exploration levels, which leads to an adaptive mechanism that smoothly balances exploration and exploitation. Therefore, due to these qualities, the GOA algorithm is able to overcome the challenges of single and multi-objective problems and outperform other techniques. As a consequence, the GOA algorithm is employed to optimize the EE in this study. In fact, we present a cooperative GOA-based Variant Power Mode Selection (VPMS) algorithm to select the appropriate power mode for each SCB and calculate the EE for the two-tier networks. The main contributions of this paper are as follows:
- Our paper proposes a bio-inspired mechanism to choose a suitable operation mode—on, standby, sleep, or off—for each SCB to maximize the EE of two-tier wireless networks. A bias function is introduced to manage the power consumption of each operation mode and apply the minimization algorithm accordingly.
- The GOA algorithm is applied to determine the optimal bias function values for a two-tier network that maximizes the EE, which cooperates with our proposed algorithm VPMS to select the appropriate operating mode for each SCB, such as On, Standby, Sleep, and Off. The proposed GOA-VPMS algorithm computes the EE using the ranking mechanism to classify UEs, while under several limitations, the bias function regulates the power consumption of SCBs.
- An average inactive ratio threshold is used to guarantee the coverage and avoid coverage gaps that may occur when several SCBs in a given area switch to off operation mode.
- For the proposed two-tier network architecture, the following metrics are derived: Signal-to-interference-plus-noise Ratio (SINR), Received Signal Strength (RSS), index of user association, power consumption for each BS, and EE.
The rest of this work is organized as follows. Section 2 discusses related works. Section 3 contains the system model with subsections of Mechanism of Classification (Section 3.1), Channel Model (Section 3.2), the expression of Signal-to-interference-plus-noise Ratio (SINR) (Section 3.3), Achievable Data Rate (Section 3.4), Calculation of Power Consumption (Section 3.5), and Calculation of Energy Efficiency (Section 3.6). Section 4 explains the problem formulation and solution with subsections: The proposed GOA-based Variant Power Mode Selection Algorithm (GOA-VPMS) (Section 4.1), Algorithm GOA (Section 4.2), and Algorithm VPMS (Section 4.3). Section 5 includes the results and discussion. Finally, we conclude our paper and suggest future work in Section 6. To make it easier for the reader, we have listed the key notations and descriptions used in this paper in Table 2.

Table 2.
List of abbreviations and description.
2. Related Works
Previous research [] discussed the improvement of both EE and coverage for multi-tier HetNets, which are comprised of MCBs and other types of SCBs, such as pico cells and femto cells. They formulated an EE optimization problem with consideration of throughput performance and fairness of resource allocation. The simulation, which employed stochastic geometry tools and the PPP distribution, demonstrated that the deployment density of SCBs has a significant impact on EE and coverage performance.Patra et al. [] and Mao et al. [] compared the performance of downlink transmissions in a vehicle network that has a scenario with only one MCB and another scenario that has MCB with SCBs. Throughput, EE, and average end-to-end delays were all shown to be improved by this technique. In in the work by Peng et al. [], a small cell network was modeled as a homogeneous Poisson point process, in which the average feasible cell rate was determined using the all-on and all-off power control strategies. Another study [] proposed switching small cells on and off, zooming in, and zooming out to meet UE QoS requirements based on location, speed, and traffic load variation. Ahmed et al. [] improved an energy usage optimization scheme in HetNet that was centralized by MCB and included several micro-cell BSs equipped with solar panels and wind turbines (renewable energy sources). The optimization problem was formulated as a mixed integer non-linear programming problem and solved by an interior point method. It was found that different sizes of HetNet provided significant energy saving. Furthermore, a cooperative switching off mechanism was proposed [] for HetNet that considers low-traffic hours for both MCBs and SCBs, thus exploiting roaming-based infrastructure sharing to guarantee UE QoS. The scheme achieved notable energy savings. New distributed game theory was employed [] to save energy. Mobile network operators will have their respective BSs switched off if their users are covered by another mobile network provider in this scenario. The EE maximizing problem was investigated [], where the cooperative HetNet was fed by hybrid sources of energy via combined BS switching and power allocation using combinatorial optimization. The power allocation problem was solved using Lagrange dual decomposition in a suboptimal distance-based BS switching scheme and due to its two dynamic thresholds, the proposed algorithm is tune-free, and performs better than non-harvesting and non-cooperative algorithms by 15% to 20%. Despite the significant energy savings from turning off BSs, it introduces a significant delay in responding to UE traffic demand, as BSs need to activate from the off state before serving them. To eliminate the long delay problem of a deactivated BS, it switches off most of its elements to save energy and enters sleep mode to respond quickly to user requests rather than entering off mode. The introduction of sleep modes for BSs constitutes one of several efforts to save power in cellular networks [,,]. Rather than the traditional on-off mode, IEEE 802.11b introduced sleep mode as one of the most effective techniques for reducing energy consumption in small cells. According to [], sleep mode consumes 10% of the power, whereas switched-off mode consumes almost no power. Two saving strategies, low duty operation mode for femto-cell BSs and sleep mode for UEs, were proposed in IEEE 802.16m []. Three different sleep strategies were discussed [,], which were controlled by SCB, UEs and core networks, respectively, and the contribution led to 13–56% energy savings in the network. Further multi-sleep levels were considered in [], where four sleep modes were suggested for improving power consumption and wake-up time in a femto-cell network. The active-aware sleeping strategies for MCB and femtocell access points in a two-tier network were adapted to investigate the impact of EE in [] using stochastic geometry to develop energy saving with the consideration of coverage extension. The numerical results demonstrated that sleeping schemes have an effect on EE and coverage probability. El Amine et al. [] presented a multi-level sleep mode for SCBs in a heterogeneous network architecture to save energy and reduce drop rates. A reinforcement learning algorithm was proposed for SCBs that adapts their activities subject to service delay constraints. The numerical results demonstrated that significant energy savings are achievable with a respectable drop rate. Zhang et al. [] proposed a novel access scheme with a separation of the control and user planes that takes into account user-demanded service and fairness, in which SCBs can enter a semi-sleep mode. The network EE improved by 54% under certain constraints. A new CDSA architecture concept was proposed in HetNet to further reduce the energy consumption of BSs [,]. It was employed by Ansari et al. [], and showed benefits, offering a re-configurable method of network adaptation, avoiding the always-on paradigm and contributing to significant energy savings. The numerical results showed that the separation architecture can usually reduce energy consumption by 50% or more compared with a conventional cellular network that contains only MCBs. It is envisioned to become a strong candidate in 5G networks [,]. Research [] shows that improving analytical models that evaluate the signaling generated in CDSA networks and conventionally deployed networks during different handover (HO) scenarios can be beneficial in terms of HO signaling overhead savings, and enables the MCBs to act as centralized coordinators for the SCBs under their control to determine the operation mode for each SCB. In addition, modified separation architecture was considered [], where an MCB managed low-rate data traffic and control signals while an SCB controlled high-rate data traffic. Afterward, the study presented a mechanism for saving energy for BSs by determining the state of each BS based on how many UEs request high-speed data traffic and how many UEs are located in areas where the regarded BSs and its neighbors’ coverage overlap. A modified separated network architecture was optimized using a PSO algorithm, and the numerical results showed that the suggested energy-saving plan provides a higher EE than traditional energy-saving schemes. Lu et al. [] found that CDSA is a more efficient architecture for overcoming overhead issues than traditional cellular networks, particularly for large bursty traffic such as the Internet of Things. The study presented a modified power consumption model, and the Lagrangian dual decomposition method was used to solve the optimization problem under the overall capacity constraint of a wireless system. The simulation results demonstrated that the CDSA network could achieve up to 14% EE gain over the conventional network. The goal of Sun et al. [] was to improve network EE by considering three important factors: cell range expansion bias, the power of an almost blank subframe, and the density of SCBs. A linear search algorithm was used to obtain a near optimal power reduction factor and the bias of cell range expansion. The simulation showed a significant enhancement in the network EE while the proposed heuristic algorithm incurred low computational complexity. Furthermore, as it has been widely used in the literature, we employ the bias function in the process of determining the operation modes of the SCBs. For example, in Lee et al. [], each BS in HetNet learned bias values for optimal network performance, while in Kudo et al. [], each UE learned the direct bias value through Q-learning. In Chou et al. [], a load-based cell association scheme was introduced in which a bias factor was used to decide the time and quantity of offloading based on individual traffic load of MCB. Kudo et al. [] aimed to extend the pico-cell range in HetNet by presenting a method for determining each UE’s bias value using the Q-learning algorithm. Additionally, the adoption of a bias function [] led to the effective use of small cell resources by redirecting users from overloaded macro cells to underloaded small cells, thus balancing the two-tier network load. On the other hand, the GOA algorithm was used in the literature to solve several optimization problems; for example, it was employed [] to reduce the amount of energy used in cloud computing. The results demonstrated that the algorithm performed much better than other algorithms. In Wenhan et al. [], the new updated version of the GOA algorithm was used to find the best solution for the optimal chiller loading problem with the goal of minimizing electricity consumption. According to the simulation results in Ullah et al. [], the GOA algorithm is able to reduce the consumer electricity bills by more than 34.69%. Therefore, the GOA algorithm is appropriate for solving problems with various parameters to find an optimal solution, and using it in this work would contribute to obtaining optimal bias function values for controlling the power consumption of each operation mode. Although Baidowi et al. [] used the GA algorithm to maximize EE in their study, no previous work has used the GOA algorithm to maximize the EE of two-tier networks to our knowledge. Sing et al. [] provided a new optimization routing method based on the nature-inspired GOA algorithm that improves sensor network power consumption while still delivering higher QoS support. The suggested routing scheme’s performance is evaluated using residual energy as well as several QoS criteria such as packet loss, delay time, and throughput. The results reveal that the technique performed better by delivering an energy-efficient network with less time delay, less packet loss, and higher throughput.
3. System Model
Table 2 contains a list of the symbols used in the paper. A two-tier network with single MCB and numerous SCBs is considered in the proposed system model, where the MCB is located at the origin, whereas the group of SCBs, , and user equipment (UE’s) follow an independent Poisson point processes distribution (PPP). The MCB contains all necessary information of the UEs and SCBs, such as the RSS at each UE, SINR of each communication link, and respective locations. It will manage and associate each UE based on its value of RSS with the appropriate SCB.
3.1. Channel Model
The SCBs have different transmission powers, and for that reason, we partitioned them using Voronoi tessellation [] as illustrated in Figure 3.

Figure 3.
Voronoi tessellation • indicates the location of SCB.
We assume that at the start of the simulation, the transmission power of the MCB, , and SCBs, , are set to their maximum value, which will subsequently be modified by the proposed algorithm. We suppose that a Rayleigh fading channel exists between u UE’s and its s associated SCB, i.e., , is the small scale fading (SSF) coefficient of the channel. The path loss exponent parameter is assumed to be greater than 2, and the distance between u UE and its associated s SCB donated as , thus the received signal strength indicator (RSSI) is calculated as follows:
3.2. Signal-to-Interference-Plus-Noise Ratio (SINR)
In this scenario the communication link of UEs, u served by a particular SCB, s only experiences an interference, i from other SCBs since they have a different bandwidth than MCB in the CDSA scheme []. The received power at a particular user can be described as and the SINR can be calculated as
where is additive white Gaussian noise (AWGN) with a normalized value of 1.
3.3. Achievable Data Rate
The achievable data rate for each communication link between u UEs that are served by s SCB is defined as
where represents the frequency bandwidth of each s SCB and u UE’s link, while is the Index variable of user association. We presume that each mobile user on the network receives an equal share of the network’s bandwidth [,]. As a result, each communication’s bandwidth can be expressed as , where B is the system’s bandwidth. In contrast to [], we assume that there is no data rate between UEs and sets of SCBs (, and ) in Standby, Sleep, and Off operation modes. Therefore, the total data rate achieved by UEs that are active and associated with SCBs that are only in (On) operating mode (e.i. ) is described as follows:
3.4. Calculation of Power Consumption
As will be explained in Section 3.6, SCBs are classified into four groups depending on their operation modes: On, Standby, Sleep, and Off, with each group consuming a different amount of energy based on the number of SCBs and their operating mode. As a result, SCBs are estimated to consume the power illustrated by Equation (6).
The following demonstrates how we calculate the power consumption of the SCBs’ four operation modes after applying a bias function value:
Note: As can be seen from Equation (7), the inactive SCBs in off operation mode consume nearly zero power; therefore, we will ignore their related bias function value in the rest of this paper. On the other hand, MCB is always in active operation mode. As a consequence, the MCB’s total power consumption is expressed as follows:
where and donate the static power consumption and transmission power of MCB, respectively. Then, the reduced power consumed by MCB after applying the bias function value can be calculated as follows:
Note: , , and indicate groups of SCBs for On, Standby, Sleep, and Off, respectively. Each operation mode’s power consumption is adjusted by the bias function of the MCB and each set of SCBs (, , , and ) separately. An overall two-tier network’s power consumption is shown as follows:
3.5. Calculation of Energy Efficiency
Our work focuses on energy-efficient communication. Therefore, the two-tier network’s Energy Efficiency () can be formulated as the ratio of the total achievable data rate of active SCBs to the total power consumption of the MCB and SCBs; therefore, from (4) and (9), the equation can be presented as
The overall two-tier EE is measured in bits per joule.
3.6. The Mechanism of Classification
MCB determines which operation mode is appropriate for each SCB in this study based on the ranking method. For the association with users, we first categorize the received signal depending on its strength, from strongest to weakest. The rank is then labeled as 1 (On mode), 2 (Standby mode), and 3 (Sleep mode) for the first, second, and third strongest RSS, respectively, and 4 (Off mode) for the rest. Thus, in this scenario, four different operation modes are considered for the SCBs, and their power consumption is assumed to be as in []. That is, SCBs in on, standby, sleep, and off operation modes consume power at rates of 100%, 50%, 15%, and nearly zero, respectively; their related bias function values are , , , , respectively. Since the MCB serves and controls all SCBs, it is assumed to be active and always in (On) mode consuming 100% of power, and assigned to the bias function as . When the MCB or any SCB is in (On) operation mode, it is represented as (active status), while standby, sleep and off operation modes are considered to be (inactive status). Furthermore, we employ a repulsive scheme in which SCBs can only be placed into inactive mode if they are inside the inactive radius, , which is under the coverage of MCB, referred to as . Then, according to Zhang et al. [,], we calculate the metric average inactive ratio as follows:
4. Problem Statement and Solution
In this section, we will describe the formulation of the problem and constraints for the proposed GOA-VPMS algorithm, as well as additional details in the next subsections on how the GOA and VPMS algorithm is used to address the problem. First, we formulate the problem as follows:
subject to
where constraint (13) indicates that for both operation modes of an active MCB and an active set of SCBs, the bias function value cannot be greater than 90% of the overall bias function value; this is to guarantee the stability of the two-tier network by not greatly reducing the power consumption of the MCB and the active SCBs. According to constraint (14), the bias function of inactive SCBs must not account for more than 10% of the total bias function value; this reflects our main goal, to reduce the power consumption of inactive SCBs as much as possible. Constraint (15) stipulates that the sum of the bias function values for the MCB and both active and inactive SCBs must be less than or equal to 1. Constraint (16) guarantees that only one UE can be connected to a single SCB at a time. Constraint (17), is a binary digit variable (0 or 1) that represents the user association indication; in other words “1” indicates that the particular UE is connected to one of the SCBs, whereas “0” means the UE is not connected to any SCB. Finally, constraint (18) guarantees that the number of SCBs that can be in inactive operation mode does not exceed the average inactive ratio , to prevent the occurrence of coverage holes.
4.1. The Proposed GOA-Based Variant Power Mode Selection Algorithm (GOA-VPMS)
In the next subsections, we will discuss how the two algorithms, GOA and VPMS, cooperate to maximize EE in our scenario, as well as additional details on how the GOA-VPMS algorithm can be used to address the problem. This algorithm’s overall goal is to find the optimum bias function values to maximize the EE of a two-tier network. Using the ranking approach described in Section 3.6, the GOA-based VPMS adaptively selects the appropriate operation mode for each SCB. Further details are provided on how the bias function values (, , , and ) for each BS are used to adjust its network power consumption.
4.2. Algorithm GOA
The grasshopper is an insect. Due to the harm they cause to agriculture and crop production, they are regarded as a pest []. There are two main stages in the grasshopper’s life cycle: larva and adult. Grasshopper swarming can be seen at both stages, but with different behaviors. Grasshopper larvae move slowly along the ground with very small steps since they have no wings. Adult grasshoppers, on the other hand, form a swarm in the air and travel quickly with greater steps []. The following equations describe the mathematical model used to simulate grasshopper movement:
where , , and are the grasshopper position, social interaction forces, gravitational force, and wind advection, respectively. and in Equation (18) are the distance and unit vector from the ith to the jth grasshopper, respectively, describes the social force between two grasshoppers, where f indicates the intensity of attraction and l is the attractive length scale. In Equation (22), g is the gravitational constant and denotes the unity vector toward the center of the earth, u is a constant drift and is a unity vector in the direction of the wind. A modified version of the equation to solve optimization problems is presented as follows
where and are the lower and upper bounds in the dth dimension, respectively, is the value of the dth dimension in the target (best solution discovered so far), and c is a decreasing coefficient to shrink the comfort, repulsion and attraction area. The following formula is used to update the parameter c.
where is the maximum value, is the minimum value, i is the index for the current iteration, and L is the maximum number of iterations.
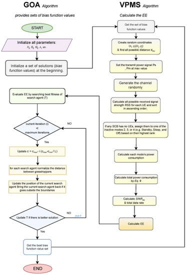
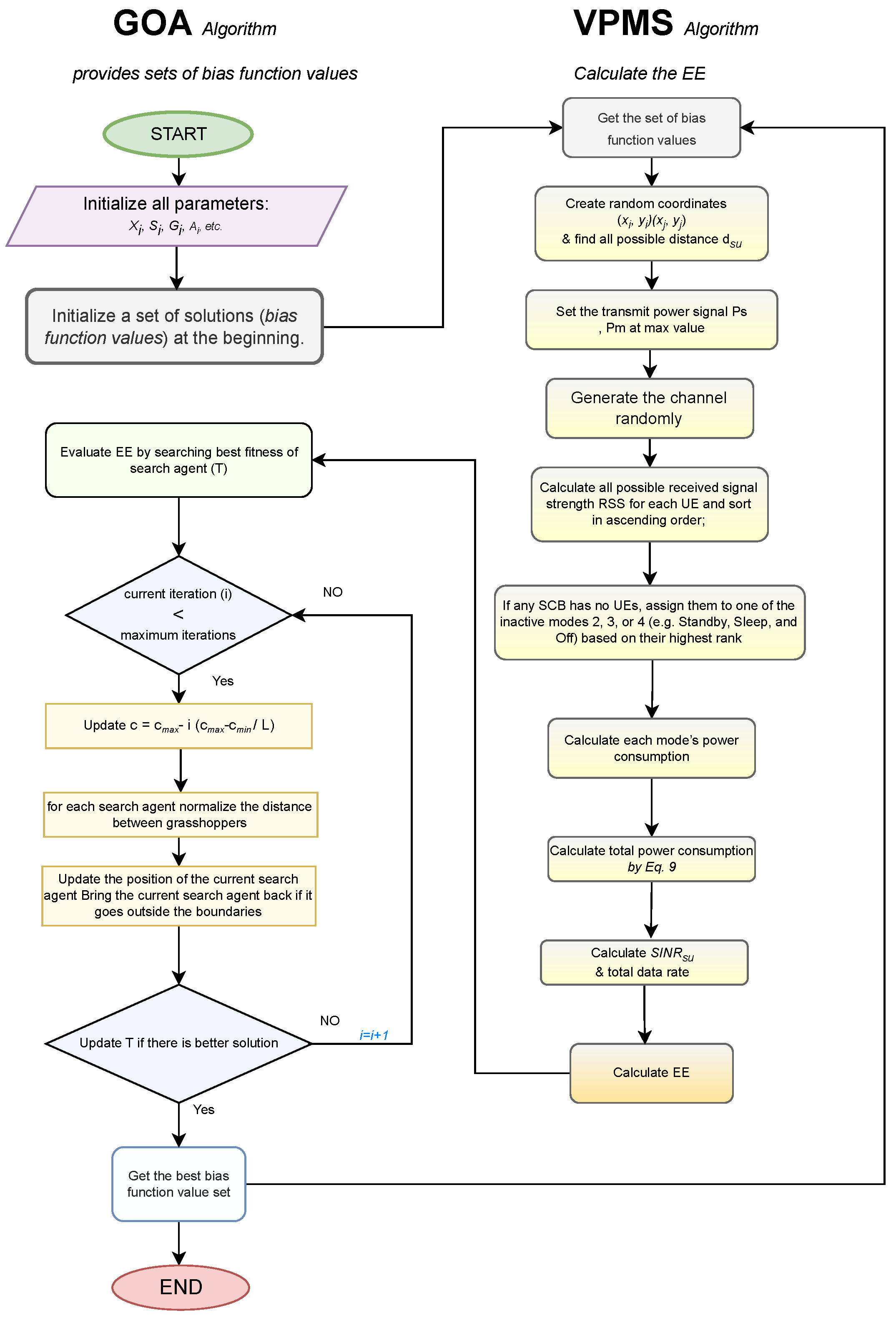
Initially, the GOA algorithm generates a random population of various sets of solutions, each of which consists of a set of bias function values (Algorithm 1 summarizes the steps in GOA algorithm). Next, in order to compute the solution’s fitness and obtain the EE value, the VPMS algorithm (Algorithm 2) is called, which is subsequently passed back to the GOA algorithm again. Figure 4 shows the proposed logic flow diagram.

Figure 4.
The GOA-VPMS logic flowchart.
4.3. Algorithm VPMS
The GOA algorithm (Algorithm 1) feeds bias function values into the proposed VPMS algorithm (Algorithm 2). The VPMS algorithm performs the various duties here. For example, based on its classification, each SCB should be assigned the appropriate operation mode.
Algorithm 1: Grasshopper optimization algorithm | ||
START | ||
Initialize swarm | ||
Initialize and maximum number of iterations | ||
Calculate the fitness using Algorithm 2; | ||
The best search agent is T | ||
while i < Max number of iterations do | ||
![]() | Update c using Equation (25) | |
foreach search agentdo | ||
![]() | In [,], normalize the distance between grasshoppers | |
Apply Equation (24) to update the current position of the search agent | ||
Restore the current search agent if it crosses the boundaries | ||
end for | ||
If there is a better solution, update T | ||
Evaluate the fitness of each search agent using Algorithm 2; | ||
end while | ||
Return T |
Algorithm 2: Variant Power Mode Selection |
START
|
5. Simulation Results and Discussion
The simulation and analysis for the proposed VPMS based on the GOA algorithm are carried out in this research paper using the MATLAB program version 2021a on the Windows 11 operating system. In this simulation, within the specified area, the entire network contains 50 SCBs and the number of UE is assumed to be 200, which are both randomly deployed and follow the Poisson point process (PPP) distribution. Since LTE-Advance can attain this bandwidth through channel aggregation and since 100 MHz SCBs are expected to provide ultra-high-speed communications in 5G networks, a 100 MHz network bandwidth was chosen. The schemes described can be applied in both low and high SINR locations. Additionally, it should be noted that the instantaneous SINR values for users indicated by Equation (2) may change depending on the dynamic channel conditions and the location of the UE []. We show the simulation results to demonstrate the proposed approach for determining SCB operating patterns. The simulation network parameters are presented in Table 3.

Table 3.
Simulation network parameters.
Our primary goal is to maximize EE across the entire two-tier network by optimizing all BSs’ power consumption. Initially, the transmission power of the MCB and all SCBs in the network is set to their maximum values. After running the GOA and VPMS algorithms, the optimum bias function values obtained from the simulation, such as , , , and , refer to MCB (on) and SCB (on, standby and sleep) operation modes, respectively. Table 4 shows our results with different values, which will be investigated in this section to evaluate the performance of the VPMS-GOA algorithms.

Table 4.
Simulation results and values.
The results show that the bias function values and only reduced to 0.490 and 0.401, respectively, which are larger than the bias function values of SCBs that are in inactive operation mode (e.g., , and ). This returns to the fact that the MCB and a set of SCBs are in active operation mode to control all the duties of the network and to serve UEs, respectively. In other words, when a set of SCBs is active and in (on) operation mode, they consume more power than sets of SCBs in inactive operation modes, such as standby, sleep, or off, to serve the users. However, the bias function values of both MCB and SCBs that are in (on) operation mode do not exceed 90% of the total bias function value as constrained by (13). We can see also from Table 4 that the lowest values of the optimum bias function obtained by the GOA-VPMS algorithm were for , and related to the sets of SCBs, , and , which are most reduced at 0.061 and 0.035, respectively. This reflects the aim of the study, which is to reduce the power consumption of these operation modes as much as possible. However, their total related bias function values do not exceed 10% of the overall bias function value, as it is constrained by (14). Figure 5 compares our scheme (referred to as GOA-VPMS for simplicity) to the following schemes: conventional sleep control, without sleep control, random sleep 20%, and random sleep 30%, where the simulation uses the parameters and environment adopted from [] in terms of the difference in power consumption in all schemes as the number of SCBs varies. The figure shows a proportional relationship between the number of SCBs and their power consumption; in other words, as the number of SCBs increases, the amount of power consumed also increases for all the schemes.

Figure 5.
Power consumption as the number of SCBs changes.
As expected, the scheme with no sleep control has a significant increase in power consumption because all of the SCBs are active at all times. On the other hand, the considered system model shows there is a relatively lower power consumption associated with the conventional sleep control scheme, whereas the scheme of random sleep 20% consumes slightly more power than the scheme of random sleep 30% and the conventional sleep method. However, the simulation demonstrates that all the previous schemes, such as those without sleep control, conventional sleep control, random sleep 20%, and random sleep 30%, are outperformed by the proposed GOA-VPMS by 66.04%, 54.72%, 49.06%, and 44.65%, respectively. This refers to the fact that our scheme does not take into account load or traffic variation, which we may include in our future work. Further to evaluating the performance of the GOA-VPMS algorithm, we compare it with both the Switching Off Decision and User Association (SODUA) and Power Mode Variant Selection (PMVS) algorithms [,], from an EE and spectral efficiency (SE) point of view, as shown in Figure 6 and Figure 7, respectively.

Figure 6.
EE for GOA-VPMS vs. SODUA and PMVS algorithms.

Figure 7.
Spectral efficiency for GOA-VPMS vs. SODUA and PMVS algorithms.
In line with expectations, the proposed algorithm outperforms both the SODUA and PMVS algorithms in terms of maximizing EE by 67.23% and 9.38%, respectively, and enhancing SE by 20.9% and 15.23%, respectively, for the entire two-tier network. This is because the SODUA algorithm only uses the switched-off mode, whereas our GOA-VPMS algorithm has more flexibility and considers four different operation modes (e.g., on, standby, sleep, and off). Furthermore, GOA is able to outperform other algorithms in the literature, as mentioned in [], e.g., the GA (Genetic Algorithm). More comparisons and discussion about the convergence between GOA and GA are provided at the end of this section. In addition, we fixed one bias function value and relaxed the others for more comparison and evaluation of the performance of our proposed scheme, as shown in Figure 8 and Figure 9.

Figure 8.
Bias function values of MCB and SCBs.

Figure 9.
Bias function values of SCBs for Standby, and Sleep operation mode.
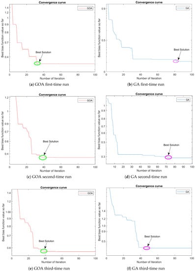
We can see that even though the bias function values vary from 0 to 0.9 and from 0 to 0.1, respectively, the EE is still optimized. In Figure 8, we can see a trade-off between the values of the bias function and maximizing the EE, where the curve related to MCB in (on) operation mode is slightly decreased, meaning that the reduction in power consumption is minimal, while the curve related to (on) SCBs gradually decreases, meaning more power consumption can be reduced and therefore more EE. On the other hand, Figure 9 explains the most significant reduction in power consumption for inactive SCBs that are in (standby) and (sleep) operation modes. It is noted that the SCBs in sleep operation mode consume less power than in standby operation mode. Furthermore, Figure 10 represents the convergence curves of GOA and GA in multiple time runs, indicating how many iterations each algorithm requires for a solution to be obtained. In addition, we can identify the most optimal solution for each algorithm by studying the curves. In Figure 10a,b, it can be seen that in the first case, the GOA algorithm reaches the best solution before GA. It is also shown that in the second-time run in Figure 10c,d, GOA outperforms GA in terms of requiring a smaller number of iterations to reach the optimum value of the bias function. On the other hand, in Figure 10e,f, there is a minimal difference between both GOA and GA in terms of reaching the best solution. Taking into account the results of this study, we conclude that both GOA and GA are capable of efficiently solving this problem. Both of them work very similarly, so we can use either of them to achieve our goals. As the no-free-lunch (NFL) theorem [] states, no single optimization can solve all problems; any other optimization is not guaranteed to produce the same results. However, because this is a small scenario with only one MCB and 50 SCBs, the reduced power consumption and EE may not be significant when compared to the reality scenario with more MCBs and several SCBs that we may apply in our future work.

Figure 10.
Convergence of the GOA and GA algorithms.
6. Conclusions and Future Work
As one of the critical issues related to global warming, mobile communication networks’ energy consumption has recently received much attention. It accounts for a significant proportion of overall ICT energy consumption. Our paper outlines a bio-inspired behavior-based mechanism to choose a suitable SCB operation mode: on, standby, sleep, and off. We employ a bias function to manage the power consumption of each operation mode. Each SCB has four different power modes. Calculations were made for the two-tier networks’ signal-to-interference noise ratio (SINR), user-SCB association index, power consumption, and maximizing the EE for the proposed system by applying the VPMS-GOA algorithm. According to the simulation results, the proposed algorithm scheme outperforms state-of-the-art algorithms, such as those without sleep control, conventional sleep control, random sleep 20%, and random sleep 30%, in terms of power consumption by 66.04%, 54.72%, 49.06%, and 44.65%, respectively. This is due to our algorithm not considering any traffic or load variation. Additionally, the proposed algorithm outperforms both the SODUA and PMVS algorithms in terms of maximizing EE by 67.23% and 9.38%, respectively, and in terms of enhancing SE by 20.91% and 15.23%, respectively. In future work, we will investigate the energy consumption of UEs in a multi-macrocell environment, since communicating with an MCB requires more energy and because the distance between a UE and an MCB is typically much greater than the distance between a UE and a nearby SCB.
Author Contributions
Conceptualization, A.S. and H.H.; Methodology, A.S.; Writing—original draft, A.S.; Supervision, Formal analysis, H.H. All authors have read and agreed to the published version of the manuscript.
Funding
This research received no external funding.
Conflicts of Interest
The authors declare no conflict of interest.
References
- Dahal, M.S. Energy Saving in 5G Mobile Communication through Traffic Driven Cell Zooming strategy. Energy Nexus 2022, 5, 100040. [Google Scholar] [CrossRef]
- Mirza, J.; Imtiaz, W.A.; Aljohani, A.J.; Ghafoor, S. A high bit rate free space optics based ring topology having carrier-less nodes. IET Commun. 2021, 15, 1530–1538. [Google Scholar] [CrossRef]
- Raghavan, V.; Li, J. Evolution of Physical-Layer Communications Research in the Post-5G Era. IEEE Access 2019, 7, 10392–10401. [Google Scholar] [CrossRef]
- Mirza, J.; Aljohani, A.J.; Raza, A.; Iqbal, S.; Ghafoor, S. A multi-hop free space optical link based on a regenerative relay. Alex. Eng. J. 2022, 61, 1459–1467. [Google Scholar] [CrossRef]
- Ghosh, J.; Gupta, A.; Haci, H.; Jako, Z. User association, power control and channel access schemes for two-tier macro-femto networks: CDF of SINR analysis. IETE Tech. Rev. 2020, 39, 219–230. [Google Scholar] [CrossRef]
- Alimi, I.A.; Teixeira, A.L.; Monteiro, P.P. Toward an efficient C-RAN optical fronthaul for the future networks: A tutorial on technologies, requirements, challenges, and solutions. IEEE Commun. Surv. Tutorials 2017, 20, 708–769. [Google Scholar] [CrossRef]
- Mirza, J.; Imtiaz, W.A.; Aljohani, A.J.; Atieh, A.; Ghafoor, S. Design and analysis of a 32 × 5 Gbps passive optical network employing FSO based protection at the distribution level. Alex. Eng. J. 2020, 59, 4621–4631. [Google Scholar] [CrossRef]
- Israr, A.; Yang, Q.; Israr, A. Power consumption analysis of access network in 5G mobile communication infrastructures—An analytical quantification model. Pervasive Mob. Comput. 2022, 80, 101544. [Google Scholar] [CrossRef]
- Xiao, Z.; Liu, H.; Havyarimana, V.; Li, T.; Wang, D. Analytical Study on Multi-Tier 5G Heterogeneous Small Cell Networks: Coverage Performance and Energy Efficiency. Sensors 2016, 16, 1854. [Google Scholar] [CrossRef]
- Alamu, O.; Gbenga-Ilori, A.; Adelabu, M.; Imoize, A.; Ladipo, O. Energy efficiency techniques in ultra-dense wireless heterogeneous networks: An overview and outlook. Eng. Sci. Technol. Int. J. 2020, 23, 1308–1326. [Google Scholar] [CrossRef]
- Guo, W.; Chen, M.; Vasilakos, A.V. Energy-efficient architectures and techniques. In Heterogeneous Cellular Networks: Theory, Simulation and Deployment; Chu, X., Lopez-Perez, D., Yang, Y., Gunnarsson, F., Eds.; Cambridge University Press: Cambridge, UK, 2013; pp. 42–452. [Google Scholar] [CrossRef]
- Ismail, M.; Zhuang, W.; Serpedin, E.; Qaraqe, K. A survey on green mobile networking: From the perspectives of network operators and mobile users. IEEE Commun. Surv. Tutor. 2014, 17, 1535–1556. [Google Scholar] [CrossRef]
- Belkhir, L.; Elmeligi, A. Assessing ICT global emissions footprint: Trends to 2040 & recommendations. J. Clean. Prod. 2018, 177, 448–463. [Google Scholar]
- Han, F.; Zhao, S.; Zhang, L.; Wu, J. Survey of strategies for switching off base stations in heterogeneous networks for greener 5G systems. IEEE Access 2016, 4, 4959–4973. [Google Scholar] [CrossRef]
- Yang, B.; Mao, G.; Ge, X.; Ding, M.; Yang, X. On the energy-efficient deployment for ultra-dense heterogeneous networks with NLoS and LoS transmissions. IEEE Trans. Green Commun. Netw. 2018, 2, 369–384. [Google Scholar] [CrossRef]
- Alsharif, M.H.; Kim, J.; Kim, J.H. Green and sustainable cellular base stations: An overview and future research directions. Energies 2017, 10, 587. [Google Scholar] [CrossRef]
- Li, W.; Wang, J.; Yang, G.; Zuo, Y.; Shao, Q.; Li, S. Energy efficiency maximization oriented resource allocation in 5G ultra-dense network: Centralized and distributed algorithms. Comput. Commun. 2018, 130, 10–19. [Google Scholar] [CrossRef]
- Rizvi, S.; Aziz, A.; Jilani, M.T.; Armi, N.; Muhammad, G.; Butt, S.H. An investigation of energy efficiency in 5G wireless networks. In Proceedings of the 2017 International Conference on Circuits, System and Simulation (ICCSS), London, UK, 14–17 July 2017. [Google Scholar]
- Aligrudic, A.; Pejanovic-Djurisic, M. Energy efficiency metrics for heterogenous wireless cellular networks. In Proceedings of the 2014 Wireless Telecommunications Symposium, Washington, DC, USA, 9–11 April 2014; pp. 1–4. [Google Scholar] [CrossRef]
- Bouras, C.; Diles, G. Energy efficiency in sleep mode for 5G femtocells. In Proceedings of the 2017 Wireless Days, Porto, Portugal, 19–23 March 2017; pp. 143–145. [Google Scholar] [CrossRef]
- Beitelmal, T.; Szyszkowicz, S.S.; González, D.G.; Yanikomeroglu, H. Sector and Site Switch-Off Regular Patterns for Energy Saving in Cellular Networks. IEEE Trans. Wirel. Commun. 2018, 17, 2932–2945. [Google Scholar] [CrossRef]
- Ryoo, S.; Jung, J.; Ahn, R. Energy efficiency enhancement with RRC connection control for 5G new RAT. In Proceedings of the 2018 IEEE Wireless Communications and Networking Conference (WCNC), Barcelona, Spain, 15–18 April 2018; pp. 1–6. [Google Scholar] [CrossRef]
- Hajri, S.E.; Assaad, M. Energy Efficiency in Cache-Enabled Small Cell Networks with Adaptive User Clustering. IEEE Trans. Wirel. Commun. 2018, 17, 955–968. [Google Scholar] [CrossRef]
- Aydin, O.; Jorswieck, E.A.; Aziz, D.; Zappone, A. Energy-Spectral Efficiency Tradeoffs in 5G Multi-Operator Networks With Heterogeneous Constraints. IEEE Trans. Wirel. Commun. 2017, 16, 5869–5881. [Google Scholar] [CrossRef]
- Yang, C.; Li, J.; Ni, Q.; Anpalagan, A.; Guizani, M. Interference-Aware Energy Efficiency Maximization in 5G Ultra-Dense Networks. IEEE Trans. Commun. 2017, 65, 728–739. [Google Scholar] [CrossRef]
- Euttamarajah, S.; Ng, Y.H.; Tan, C.K. Energy-Efficient Joint Base Station Switching and Power Allocation for Smart Grid Based Hybrid-Powered CoMP-Enabled HetNet. Future Internet 2021, 13, 213. [Google Scholar] [CrossRef]
- Liu, C.; Natarajan, B.; Xia, H. Small cell base station sleep strategies for energy efficiency. IEEE Trans. Veh. Technol. 2015, 65, 1652–1661. [Google Scholar] [CrossRef]
- Capone, A.; Dos Santos, A.F.; Filippini, I.; Gloss, B. Looking beyond green cellular networks. In Proceedings of the 2012 9th Annual Conference on Wireless On-Demand Network Systems and Services (WONS), Courmayeur, Italy, 9–11 January 2012; pp. 127–130. [Google Scholar]
- Ansari, R.I.; Pervaiz, H.; Chrysostomou, C.; Hassan, S.A.; Mahmood, A.; Gidlund, M. Control-data separation architecture for dual-band mmwave networks: A new dimension to spectrum management. IEEE Access 2019, 7, 34925–34937. [Google Scholar] [CrossRef]
- Zhang, S.; Gong, J.; Zhou, S.; Niu, Z. How many small cells can be turned off via vertical offloading under a separation architecture? IEEE Trans. Wirel. Commun. 2015, 14, 5440–5453. [Google Scholar] [CrossRef]
- Mohamed, A.; Onireti, O.; Imran, M.A.; Imran, A.; Tafazolli, R. Control-data separation architecture for cellular radio access networks: A survey and outlook. IEEE Commun. Surv. Tutor.s 2015, 18, 446–465. [Google Scholar] [CrossRef]
- Taha, D.H.; Haci, H.; Serener, A. Novel Channel/QoS Aware Downlink Scheduler for Next-Generation Cellular Networks. Electronics 2022, 11, 2895. [Google Scholar] [CrossRef]
- Darwish, A. Bio-inspired computing: Algorithms review, deep analysis, and the scope of applications. Future Comput. Inform. J. 2018, 3, 231–246. [Google Scholar] [CrossRef]
- Mirjalili, S.Z.; Mirjalili, S.; Saremi, S.; Faris, H.; Aljarah, I. Grasshopper optimization algorithm for multi-objective optimization problems. Appl. Intell. 2018, 48, 805–820. [Google Scholar] [CrossRef]
- Patra, M.; Thakur, R.; Murthy, C.S.R. Improving delay and energy efficiency of vehicular networks using mobile femto access points. IEEE Trans. Veh. Technol. 2016, 66, 1496–1505. [Google Scholar] [CrossRef]
- Mao, T.; Feng, G.; Liang, L.; Qin, S.; Wu, B. Distributed energy-efficient power control for macro–femto networks. IEEE Trans. Veh. Technol. 2015, 65, 718–731. [Google Scholar] [CrossRef]
- Peng, C.T.; Wang, L.C.; Liu, C.H. Optimal base station deployment for small cell networks with energy-efficient power control. In Proceedings of the 2015 IEEE International Conference on Communications (ICC), London, UK, 8–12 June 2015; pp. 1863–1868. [Google Scholar]
- Chung, Y.L. An energy-saving small-cell zooming scheme for two-tier hybrid cellular networks. In Proceedings of the 2015 International Conference on Information Networking (ICOIN), Siem, Cambodia, 12–14 January 2015; pp. 148–152. [Google Scholar]
- Ahmed, F.; Naeem, M.; Ejaz, W.; Iqbal, M.; Anpalagan, A.; Haneef, M. Energy cooperation with sleep mechanism in renewable energy assisted cellular hetnets. Wirel. Pers. Commun. 2021, 116, 105–124. [Google Scholar] [CrossRef]
- Oikonomakou, M.; Antonopoulos, A.; Alonso, L.; Verikoukis, C. Cooperative base station switching off in multi-operator shared heterogeneous network. In Proceedings of the 2015 IEEE Global Communications Conference (GLOBECOM), San Diego, CA, USA, 6–10 December 2015; pp. 1–6. [Google Scholar]
- Antonopoulos, A.; Kartsakli, E.; Bousia, A.; Alonso, L.; Verikoukis, C. Energy-efficient infrastructure sharing in multi-operator mobile networks. IEEE Commun. Mag. 2015, 53, 242–249. [Google Scholar] [CrossRef]
- 3GPP. Potential Solutions for ENERGY saving for E-UTRAN; ETSI: Sophia-Antipolis, France, 2011. [Google Scholar]
- Arshad, M.W.; Vastberg, A.; Edler, T. Energy efficiency gains through traffic offloading and traffic expansion in joint macro pico deployment. In Proceedings of the 2012 IEEE Wireless Communications and Networking Conference (WCNC), Paris, France, 1–4 April 2012; pp. 2203–2208. [Google Scholar]
- Li, Y.; Celebi, H.; Daneshmand, M.; Wang, C.; Zhao, W. Energy-efficient femtocell networks: Challenges and opportunities. IEEE Wirel. Commun. 2013, 20, 99–105. [Google Scholar] [CrossRef]
- Panahi, F.H.; Panahi, F.H.; Heshmati, S.; Ohtsuki, T. Optimal sleep & wakeup mechanism for green internet of things. In Proceedings of the 2019 27th Iranian Conference on Electrical Engineering (ICEE), Yazd, Iran, 30 April–2 May 2019; pp. 1659–1663. [Google Scholar]
- IEEE. IEEE Standard for Local and Metropolitan Area Networks Part 16: Air Interface for Broadband Wireless Access Systems Amendment 3: Advanced Air Interface; IEEE Std. 802.16 m-2011; IEEE: Piscataway, NJ, USA, 2011. [Google Scholar]
- Ashraf, I.; Boccardi, F.; Ho, L. Sleep mode techniques for small cell deployments. IEEE Commun. Mag. 2011, 49, 72–79. [Google Scholar] [CrossRef]
- Boccardi, F. Power Savings in Small Cell Deployments via Sleep Mode Techniques. In Proceedings of the 2010 IEEE 21st International Symposium on Personal, Indoor and Mobile Radio Communications Workshops, Istanbul, Turkey, 26–30 September 2010; pp. 1–6. [Google Scholar]
- Vereecken, W.; Haratcherev, I.; Deruyck, M.; Joseph, W.; Pickavet, M.; Martens, L.; Demeester, P. The effect of variable wake up time on the utilization of sleep modes in femtocell mobile access networks. In Proceedings of the 2012 9th Annual Conference on Wireless On-Demand Network Systems and Services (WONS), Courmayeur, Italy, 9–11 January 2012; pp. 63–66. [Google Scholar]
- Wang, Y.; Zhang, Y.; Chen, Y.; Wei, R. Energy-efficient design of two-tier femtocell networks. EURASIP J. Wirel. Commun. Netw. 2015, 2015, 40. [Google Scholar] [CrossRef]
- El Amine, A.; Chaiban, J.P.; Hassan, H.A.H.; Dini, P.; Nuaymi, L.; Achkar, R. Energy Optimization with Multi-Sleeping Control in 5G Heterogeneous Networks using Reinforcement Learning. IEEE Trans. Netw. Serv. Manag. 2022, 19, 4310–4322. [Google Scholar] [CrossRef]
- Zhang, J.; Zhang, X.; Imran, M.A.; Evans, B.; Wang, W. Energy efficiency analysis of heterogeneous cache-enabled 5G hyper cellular networks. In Proceedings of the 2016 IEEE Global Communications Conference (GLOBECOM), Washington, DC, USA, 4–8 December 2016; pp. 1–6. [Google Scholar]
- Ishii, H.; Kishiyama, Y.; Takahashi, H. A novel architecture for LTE-B: C-plane/U-plane split and phantom cell concept. In Proceedings of the 2012 IEEE Globecom Workshops, Anaheim, CA, USA, 3–7 December 2012; pp. 624–630. [Google Scholar]
- Astely, D.; Dahlman, E.; Fodor, G.; Parkvall, S.; Sachs, J. LTE release 12 and beyond [accepted from open call]. IEEE Commun. Mag. 2013, 51, 154–160. [Google Scholar] [CrossRef]
- Wang, Z.; Zhang, W. A separation architecture for achieving energy-efficient cellular networking. IEEE Trans. Wirel. Commun. 2014, 13, 3113–3123. [Google Scholar] [CrossRef]
- Taufique, A.; Mohamed, A.; Farooq, H.; Imran, A.; Tafazolli, R. Analytical Modeling for Mobility Signalling in Ultradense HetNets. IEEE Trans. Veh. Technol. 2019, 68, 2709–2723. [Google Scholar] [CrossRef]
- Kang, M.W.; Chung, Y.W. An efficient energy saving scheme for base stations in 5G networks with separated data and control planes using particle swarm optimization. Energies 2017, 10, 1417. [Google Scholar] [CrossRef]
- Liu, Q.; Wu, G.; Guo, Y.; Zhang, Y.; Hu, S. Energy Efficient Resource Allocation for Control Data Separated Heterogeneous-CRAN. In Proceedings of the 2016 IEEE Global Communications Conference (GLOBECOM), Washington, DC, USA, 4–8 December 2016; pp. 1–6. [Google Scholar] [CrossRef]
- Sun, Y.; Xu, H.; Zhang, S.; Wu, Y.; Wang, T.; Fang, Y.; Xu, S. Joint Optimization of Interference Coordination Parameters and Base-Station Density for Energy-Efficient Heterogeneous Networks. Sensors 2019, 19, 2154. [Google Scholar] [CrossRef]
- Lee, Y.; Park, L.; Noh, W.; Cho, S. Reinforcement learning based interference control scheme in heterogeneous networks. In Proceedings of the 2020 International Conference on Information Networking (ICOIN), Barcelona, Spain, 7–10 January 2020; pp. 83–85. [Google Scholar]
- Kudo, T.; Ohtsuki, T. Cell range expansion using distributed Q-learning in heterogeneous networks. Eurasip J. Wirel. Commun. Netw. 2013, 2013, 61. [Google Scholar] [CrossRef]
- Chou, G.T.; Liu, K.H.S.; Su, S.L. Load-based cell association for load balancing in heterogeneous cellular networks. In Proceedings of the 2015 IEEE 26th Annual International Symposium on Personal, Indoor, and Mobile Radio Communications (PIMRC), Hong Kong, China, 30 August–1 September 2015; pp. 1681–1686. [Google Scholar]
- Abbas, Z.H.; Muhammad, F.; Jiao, L. Analysis of load balancing and interference management in heterogeneous cellular networks. IEEE Access 2017, 5, 14690–14705. [Google Scholar] [CrossRef]
- Kurdi, H.A.; Alismail, S.M.; Hassan, M.M. LACE: A locust-inspired scheduling algorithm to reduce energy consumption in cloud datacenters. IEEE Access 2018, 6, 35435–35448. [Google Scholar] [CrossRef]
- Wenhan, X.; Yuanxing, W.; Di, Q.; Rouyendegh, B.D. Improved grasshopper optimization algorithm to solve energy consuming reduction of chiller loading. Energy Sources Part A Recover. Util. Environ. Eff. 2019, 1–14. [Google Scholar] [CrossRef]
- Ullah, I.; Khitab, Z.; Khan, M.N.; Hussain, S. An efficient energy management in office using bio-inspired energy optimization algorithms. Processes 2019, 7, 142. [Google Scholar] [CrossRef]
- Baidowi, Z.M.P.B.A.; Chu, X. Nature Inspired Energy Optimisation of a Two-tier Network using Bias Factor. In Proceedings of the 2021 IEEE Symposium on Wireless Technology & Applications (ISWTA), Shah Alam, Malaysia, 17 August 2021; pp. 37–42. [Google Scholar]
- Singh, A.; Sharma, A. Optimizing Energy Efficiency in Wireless Sensor Networks on Various Qos Parameters Using Grasshopper Optimization Algorithm. Int. J. Sci. Technol. Res. 2019, 8, 3715–3720. [Google Scholar]
- Huang, K.; Andrews, J.G. An analytical framework for multicell cooperation via stochastic geometry and large deviations. IEEE Trans. Inf. Theory 2012, 59, 2501–2516. [Google Scholar] [CrossRef]
- Yang, B.; Yang, X.; Ge, X.; Li, Q. Coverage and handover analysis of ultra-dense millimeter-wave networks with control and user plane separation architecture. IEEE Access 2018, 6, 54739–54750. [Google Scholar] [CrossRef]
- Zhu, Y.; Zeng, Z.; Zhang, T.; An, L.; Xiao, L. An energy efficient user association scheme based on cell sleeping in LTE heterogeneous networks. In Proceedings of the 2014 International Symposium on Wireless Personal Multimedia Communications (WPMC), Sydney, Australia, 7–10 September 2014; pp. 75–79. [Google Scholar]
- An, L.; Zhang, T.; Feng, C. Stochastic geometry based energy-efficient base station density optimization in cellular networks. In Proceedings of the 2015 IEEE Wireless Communications and Networking Conference (WCNC), New Orleans, LA, USA, 9–12 March 2015; pp. 1614–1619. [Google Scholar]
- Baidowi, Z.M.P.A.; Chu, X. An Optimal Energy Efficiency of a Two-tier Network in Control-Data Separation Architecture. J. Commun. 2020, 15, 545–550. [Google Scholar] [CrossRef]
- Saremi, S.; Mirjalili, S.; Lewis, A. Grasshopper optimisation algorithm: Theory and application. Adv. Eng. Softw. 2017, 105, 30–47. [Google Scholar] [CrossRef]
- Deghbouch, H.; Debbat, F. A hybrid bees algorithm with grasshopper optimization algorithm for optimal deployment of wireless sensor networks. Intel. Artif. 2021, 24, 18–35. [Google Scholar] [CrossRef]
- Coello, C.A.C. Theoretical and numerical constraint-handling techniques used with evolutionary algorithms: A survey of the state of the art. Comput. Methods Appl. Mech. Eng. 2002, 191, 1245–1287. [Google Scholar] [CrossRef]
- Mirjalili, S.; Mirjalili, S.M.; Lewis, A. Grey wolf optimizer. Adv. Eng. Softw. 2014, 69, 46–61. [Google Scholar] [CrossRef]
- Natarajan, J. Cell throughput contribution rate based sleep control algorithm for energy efficiency in 5G heterogeneous networks. Int. J. Commun. Syst. 2022, 35, e5235. [Google Scholar] [CrossRef]
- Cikan, M.; Kekezoglu, B. Comparison of metaheuristic optimization techniques including Equilibrium optimizer algorithm in power distribution network reconfiguration. Alex. Eng. J. 2022, 61, 991–1031. [Google Scholar] [CrossRef]
Disclaimer/Publisher’s Note: The statements, opinions and data contained in all publications are solely those of the individual author(s) and contributor(s) and not of MDPI and/or the editor(s). MDPI and/or the editor(s) disclaim responsibility for any injury to people or property resulting from any ideas, methods, instructions or products referred to in the content. |
© 2023 by the authors. Licensee MDPI, Basel, Switzerland. This article is an open access article distributed under the terms and conditions of the Creative Commons Attribution (CC BY) license (https://creativecommons.org/licenses/by/4.0/).