Sign in to use this feature.

Years

Between: -

Subjects

remove_circle_outline
remove_circle_outline
remove_circle_outline
remove_circle_outline
remove_circle_outline
remove_circle_outline
remove_circle_outline

Journals

Article Types

Countries / Regions

Search Results (210)

Search Parameters:
Keywords = single-chain antibody fragment

Order results
Result details
Results per page
Select all
Export citation of selected articles as:
18 pages, 4970 KB  
Article
Generation of a scFv Derived from an IgM-Producing Hybridoma for the Detection of REST Expression in Premalignant Lesions and Invasive Squamous Cell Carcinoma
by Cynthia Rodríguez-Nava, Karen Cortés-Sarabia, Lidia Riaño-Umbarila, Baltazar Becerril-Luján, Yolanda Medina-Flores, Olga Mata-Ruíz, Lourdes Lloret-Sánchez, Berenice Illades-Aguiar, Luz del Carmen Alarcón-Romero and Carlos Ortuño-Pineda
Int. J. Mol. Sci. 2025, 26(24), 11946; https://doi.org/10.3390/ijms262411946 - 11 Dec 2025
Viewed by 87
Abstract
Cervical cancer (CC) can be prevented through continuous screening and the timely detection of cervical intraepithelial neoplasia (CIN) using immunohistochemistry techniques to identify biomarker expressions. In a previous study, we proposed nuclear REST loss as a biomarker in precancerous lesions and CC; however, [...] Read more.
Cervical cancer (CC) can be prevented through continuous screening and the timely detection of cervical intraepithelial neoplasia (CIN) using immunohistochemistry techniques to identify biomarker expressions. In a previous study, we proposed nuclear REST loss as a biomarker in precancerous lesions and CC; however, no validated antibodies are available for detecting REST in cytology or cervical tissues. Although we have developed an IgM-type anti-REST monoclonal antibody capable of detecting REST in liquid-based cytology cells, it was not useful for the detection of REST in cervical tissues by immunohistochemistry. The main objective of this study is to generate single-chain variable fragments (scFvs) for the clinical evaluation of REST in cervical tissues from women with CIN and CC. Using RNA from an IgM-producing hybridoma anti-REST, we conducted RT-PCR and PCR to obtain the coding sequences for the variable regions of the heavy and light chains. These sequences were joined with a linker to create a single-chain antibody. The scFv was then cloned into the pSyn1 vector, expressed in E. coli TG1, and purified through chromatography. Subsequently, it was characterized using immunological methods to assess its biological activity and employed to evaluate REST expression in cytological samples and cervical tissues. The anti-REST scFv represents an innovative detection tool that retains the antigen recognition of the parental IgM while overcoming its size limitation, enabling tissue penetration and detection of REST in cervical samples. Its application facilitates the identification of REST in cervical samples, reinforcing REST’s potential as a diagnostic biomarker for CC and CIN. Full article
(This article belongs to the Special Issue Recent Advances in New Biomarkers for Cancers)
Show Figures

Figure 1

20 pages, 4451 KB  
Article
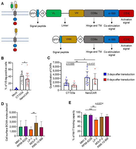
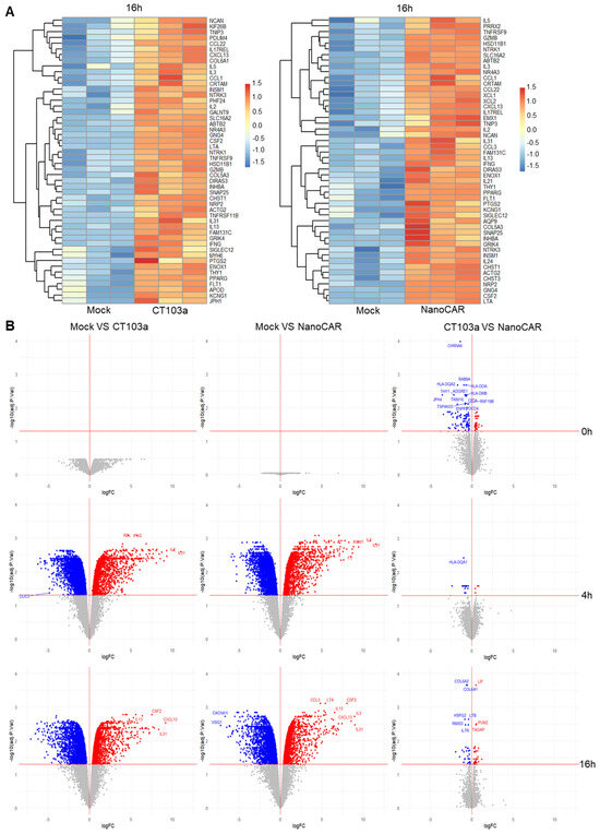
Comparing a Novel Anti-BCMA NanoCAR with a Conventional ScFv-Based CAR for the Treatment of Multiple Myeloma
by Mégane Jassin, Chloé Onkelinx, Valentina Bocuzzi, Bianca E Silva, Oswin Kwan, Alix Block, Sophie Dubois, Coline Daulne, Guillaume Marcion, Sandra Ormenese, Emmanuel Di Valentin, Frédéric Baron, Céline Grégoire, Grégory Ehx, Tham Thi Nguyen and Jo Caers
Cells 2025, 14(24), 1944; https://doi.org/10.3390/cells14241944 - 8 Dec 2025
Viewed by 510
Abstract
Multiple myeloma (MM) is an incurable hematologic malignancy arising from clonal plasma cells, with poor long-term outcomes due to inevitable relapse after conventional therapies. Chimeric antigen receptor (CAR) T-cell immunotherapy targeting B-cell maturation antigen (BCMA) has shown remarkable efficacy in relapsed patients. Conventional [...] Read more.
Multiple myeloma (MM) is an incurable hematologic malignancy arising from clonal plasma cells, with poor long-term outcomes due to inevitable relapse after conventional therapies. Chimeric antigen receptor (CAR) T-cell immunotherapy targeting B-cell maturation antigen (BCMA) has shown remarkable efficacy in relapsed patients. Conventional CARs employ single-chain variable fragments (scFvs), whereas single-domain antibodies (sdAb or VHHs) offer advantages such as small size, high stability, and potentially reduced immunogenicity. We designed and evaluated a novel anti-BCMA nanoCAR-T based on the VHH Nb17, compared with the conventional scFv-based CAR-T CT103a. Nb17 demonstrated strong BCMA binding and was incorporated into a CAR construct. Both nanoCAR-T and CT103a were generated via lentiviral transduction of primary T cells. Their cytotoxicity, cytokine secretion, degranulation, memory phenotype, and gene expression were assessed in vitro, along with antitumor activity in vivo. Nb17-nanoCAR-T demonstrated specific cytotoxicity, cytokine release (IL-2, TFNa, IFNg), and CD107a degranulation comparable to CT103a. Transcriptomic analysis revealed overlapping pathways between both CARs. Upon rechallenge, both CARs showed enhanced proliferation compared with untransduced T cells. In vivo, Nb17-nanoCAR-T and CT103a eradicated tumors in NSG mice. These findings demonstrate Nb17-nanoCAR-T exhibits potent anti-myeloma efficacy comparable to scFv-based CAR-T, supporting its potential as a promising therapeutic alternative. Full article
(This article belongs to the Special Issue Novel Insights into Molecular Mechanisms and Therapy of Myeloma)
Show Figures

Figure 1

15 pages, 5801 KB  
Article
A Bidirectional EF1 Promoter System for Armoring CD19 CAR-T Cells with Secreted Anti-PD1 Antibodies
by Asmita Khaniya, Nattarika Khuisangeam, Supannikar Tawinwung, Koramit Suppipat and Nattiya Hirankarn
Int. J. Mol. Sci. 2025, 26(23), 11566; https://doi.org/10.3390/ijms262311566 - 28 Nov 2025
Viewed by 287
Abstract
Chimeric antigen receptor (CAR) T cell therapy for B cell malignancies is often limited by T cell exhaustion, which is frequently driven by the PD-1/PD-L1 immune checkpoint axis. To overcome this, we developed an “armored” CAR-T cell strategy using a novel bidirectional promoter [...] Read more.
Chimeric antigen receptor (CAR) T cell therapy for B cell malignancies is often limited by T cell exhaustion, which is frequently driven by the PD-1/PD-L1 immune checkpoint axis. To overcome this, we developed an “armored” CAR-T cell strategy using a novel bidirectional promoter system. We engineered a single vector to co-express a CD19-specific CAR alongside a secreted anti-PD1 molecule, in either a full-length antibody or a single-chain variable fragment (scFv) format, using the Sleeping Beauty (SB) transposon system. The sequences for the anti-PD1 modules were derived from the clinical antibody nivolumab. Both armored constructs demonstrated robust CAR expression, comparable to or higher than conventional CAR-T cells, and proliferated significantly more than untransfected controls. The engineered cells successfully secreted their anti-PD1 payloads, with the full-length antibody showing more sustained secretion than the scFv. This autocrine blockade resulted in significantly reduced surface PD1 expression on the armored CAR-T cells. Functionally, the anti-PD1-secreting cells exhibited superior cytotoxicity against PD-L1-positive Raji target cells, particularly at low effector-to-target ratios. Critically, in a serial rechallenge assay designed to simulate chronic antigen exposure, both armored CAR-T cell groups showed markedly enhanced proliferation and persistence compared to conventional CAR-T cells, which failed to expand after repeated stimulation. Our findings validate the bidirectional EF1 promoter as an efficient system for generating multi-functional T cells and demonstrate that armoring CAR-T cells with secreted anti-PD1 antibodies is a potent strategy to enhance their persistence and anti-tumor efficacy. Full article
(This article belongs to the Special Issue Chimeric Antigen Receptors Against Cancers and Autoimmune Diseases)
Show Figures

Figure 1

24 pages, 2282 KB  
Article
ScFv-h3D6 Prevents Bapineuzumab-Induced Hemorrhagic Events in the APP23 Mouse Model of Alzheimer’s Disease
by Silvia Lope-Piedrafita, Gabriel Serra-Mir, Paula Melón, Anna Bonaterra, Mar Hernández-Guillamon and Sandra Villegas
Biomolecules 2025, 15(11), 1602; https://doi.org/10.3390/biom15111602 - 15 Nov 2025
Viewed by 457
Abstract
The occurrence of amyloid-related imaging abnormalities (ARIAs), found in clinical trials for Aβ-immunotherapy, has been related to the antibody’s effector function on glial activation by the Fc portion of the antibody. The use of single-chain variable fragments (scFv) has been proposed as a [...] Read more.
The occurrence of amyloid-related imaging abnormalities (ARIAs), found in clinical trials for Aβ-immunotherapy, has been related to the antibody’s effector function on glial activation by the Fc portion of the antibody. The use of single-chain variable fragments (scFv) has been proposed as a safer therapeutic strategy. Here, the effects of the mice format of bapineuzumap (mAb-m3D6) and its scFv (scFv-h3D6) on the occurrence of ARIAs in the APP23 mouse model of Alzheimer’s disease (AD) and cerebral amyloid angiopathy (CAA) have been addressed by magnetic resonance imaging (MRI). Results are supported by histological and/or biochemical determinations. Aged APP23 mice showed a significantly higher number of microhemorrhages than non-transgenic mice. mAb-m3D6 produced an increase in the number of new hemorrhagic events, mainly in the cortex, whereas scFv-h3D6 did not. Both mAb-m3D6 and scFv-h3D6 reduced Aβ levels by the same extent. Axonal/myelin damage was found in the frontal corpus callosum of APP23 mice, which did not recover after treatment. In conclusion, the scFv-h3D6 format appears safer than the full-length mAb in the APP23 model of AD and CAA. This finding is highly relevant in light of the new FDA- and EMA-approved mAbs, which exclude APOEε4 allele carriers due to the occurrence of hemorrhages. Full article
(This article belongs to the Special Issue Molecular Mechanisms and Drug Research in Alzheimer’s Disease)
Show Figures

Graphical abstract

16 pages, 1621 KB  
Systematic Review
Effectiveness, Safety, and Real-World Experience of Brolucizumab: A Systematic Review
by Naif M. Alali, Abeer Aljahdali, Hani B. AlBalawi, Othman Jarallah Al Jarallah, Salem Mohammed AL Zaid, Ismail Abuallut, Faisal ALMarek, Ibrahim Shajry, Yousef A. Alotaibi, Mohammad A. Hazzazi and Moustafa S. Magliyah
Pharmaceuticals 2025, 18(11), 1620; https://doi.org/10.3390/ph18111620 - 27 Oct 2025
Viewed by 1360
Abstract
Background/Objectives: Brolucizumab is a humanized single-chain antibody fragment with a molecular weight of approximately 26 kilodaltons (scFv, ~26 kDa) targeting all VEGF-A isoforms. Intravitreal brolucizumab (6 mg) is FDA-approved for neovascular age-related macular degeneration (nAMD) (2019) and diabetic macular edema (DME) (2022). We [...] Read more.
Background/Objectives: Brolucizumab is a humanized single-chain antibody fragment with a molecular weight of approximately 26 kilodaltons (scFv, ~26 kDa) targeting all VEGF-A isoforms. Intravitreal brolucizumab (6 mg) is FDA-approved for neovascular age-related macular degeneration (nAMD) (2019) and diabetic macular edema (DME) (2022). We systematically review the literature on brolucizumab for nAMD and DME, focusing on efficacy, safety, pharmacokinetics, real-world outcomes, and cost-effectiveness in adult and pediatric patients. Methods: Our method involves a comprehensive literature search of PubMed, Embase, Scopus, Cochrane, and related databases (through late 2024) using terms including “brolucizumab,” “Beovu,” “neovascular AMD,” “diabetic macular edema,” “safety,” “pharmacokinetics,” and “pediatric.” High-quality clinical trials, meta-analyses, regulatory documents, and real-world studies were prioritized. Results: In pivotal Phase III trials (HAWK/HARRIER for nAMD), brolucizumab 6 mg demonstrated non-inferior visual acuity (VA) gains to aflibercept, with >50% of eyes maintained on 12-week dosing and greater retinal fluid reduction. In DME trials (KESTREL/KITE), brolucizumab was similarly non-inferior to aflibercept for VA and showed superior anatomic drying, with 33–48% of eyes maintained on ≥12-week intervals. However, brolucizumab use has been associated with intraocular inflammation (IOI), retinal vasculitis, and vascular occlusion: clinical trials and post hoc analyses reported higher rates of these events than comparator agents. Real-world cohorts found IOI in ~4–10% of treated eyes, often occurring early (within 3 months) after initiation. Conclusions: In conclusion, Brolucizumab is an effective anti-VEGF option for nAMD and DME, providing durable anatomic control with fewer injections. Non-inferior vision outcomes and superior fluid resolution have been demonstrated. However, it carries a distinct risk of IOI and occlusive vasculitis, necessitating careful patient selection, dosing, and monitoring. Full article
(This article belongs to the Special Issue Recent Advances in Ocular Pharmacology)
Show Figures

Figure 1

16 pages, 2388 KB  
Article
Generation Using Phage-Display of pH-Dependent Antibodies Against the Tumor-Associated Antigen AXL
by Tristan Mangeat, Célestine Mairaville, Myriam Chentouf, Madeline Neiveyans, Martine Pugnière, Giang Ngo, Vincent Denis, Corentin Catherine, Alexandre Pichard, Emmanuel Deshayes, Margaux Maurel, Matthieu Gracia, Anne Bigot, Vincent Mouly, Sébastien Estaran, Alain Chavanieu, Pierre Martineau and Bruno Robert
Antibodies 2025, 14(4), 83; https://doi.org/10.3390/antib14040083 - 30 Sep 2025
Viewed by 1124
Abstract
Background/Objectives: Tumor-associated antigens are not tumor-specific antigens but proteins that are overexpressed by tumor cells and also weakly expressed at the surface of healthy tissues. Therefore, some side effects are observed when targeted by therapeutic antibodies, a phenomenon named “on-target, off-tumor toxicity”. As [...] Read more.
Background/Objectives: Tumor-associated antigens are not tumor-specific antigens but proteins that are overexpressed by tumor cells and also weakly expressed at the surface of healthy tissues. Therefore, some side effects are observed when targeted by therapeutic antibodies, a phenomenon named “on-target, off-tumor toxicity”. As tumors generate an acidic microenvironment, we investigated whether we could generate pH-dependent antibodies to increase their tumor specificity. For this proof-of-concept study, we selected the tyrosine kinase receptor AXL because we already developed several antibodies against this target. Methods: To generate a pH-dependent anti-AXL antibody, we performed classical panning of a single-chain variable fragment (scFv) library using phage display at an acidic pH throughout the process. Results: After the third round of panning, 9 scFvs, among the 96 picked clones, bound to AXL at acidic pH and showed very low binding at a neutral pH. After reformatting them into IgG, two clones were selected for further study due to their strong pH-sensitive binding. Using molecular docking and alanine scanning, we found that their binding strongly depended on two histidine residues present on AXL at positions 61 and 116. Conclusions: To conclude, we set-up an easy process to generate pH-dependent antibodies that may increase their tumor-binding specificity and potentially decrease toxicity towards healthy tissues. Full article
(This article belongs to the Section Antibody Discovery and Engineering)
Show Figures

Figure 1

21 pages, 2215 KB  
Article
Computational Prediction of Single-Domain Immunoglobulin Aggregation Propensities Facilitates Discovery and Humanization of Recombinant Nanobodies
by Felix Klaus Geyer, Julian Borbeck, Wiktoria Palka, Xueyuan Zhou, Jeffrey Takimoto, Brian Rabinovich, Bernd Reifenhäuser, Karlheinz Friedrich and Harald Kolmar
Antibodies 2025, 14(3), 73; https://doi.org/10.3390/antib14030073 - 28 Aug 2025
Cited by 1 | Viewed by 3085
Abstract
Background/Objectives: Single-domain immunoglobulins are small protein modules with specific affinities. Among them, the variable domains of heavy chains of heavy-chain-only antibodies (VHH) as the antigen-binding fragment of heavy-chain-only antibodies (also termed nanobodies) have been widely investigated for their applicability, e.g., therapeutics and immunodiagnostics. [...] Read more.
Background/Objectives: Single-domain immunoglobulins are small protein modules with specific affinities. Among them, the variable domains of heavy chains of heavy-chain-only antibodies (VHH) as the antigen-binding fragment of heavy-chain-only antibodies (also termed nanobodies) have been widely investigated for their applicability, e.g., therapeutics and immunodiagnostics. However, despite their advantageous biochemical and biophysical characteristics, protein aggregation throughout recombinant synthesis is a serious drawback in the development of nanobodies with application perspectives. Therefore, we aimed to develop a computational method to predict the aggregation propensity of VHH antibodies for the selection of promising candidates in early discovery. Methods: We employed a deep learning-based structure prediction for VHHs and derived from it likely biophysical and biochemical properties of the framework region 2 with relevance for aggregation. A total of 106 nanobody variants were produced by recombinant expression and characterized for their aggregation behavior using size exclusion chromatography (SEC). Results: Quantitative characteristics of framework region 2 patches were combined into a function that defines an aggregation score (AS) predicting the aggregation propensities of VHH variants. AS was evaluated for its capability to forecast recombinant VHH aggregation by experimentally studying VHH Fc-fusion proteins for their aggregation. We observed a clear correlation between the calculated aggregation score and the actual aggregation propensities of biochemically characterized VHHs Fc-fusion proteins. Moreover, we implemented an easily accessible pipeline of software modules to design nanobodies with desired solubility properties. Conclusions: AI-based prediction of VHH structures, followed by analysis of framework region 2 properties, can be used to predict the aggregation propensities of VHHs, providing a convenient and efficient tool for selecting stable recombinant nanobodies. Full article
(This article belongs to the Collection Computational Antibody and Antigen Design)
Show Figures

Graphical abstract

15 pages, 2101 KB  
Article
Identification of Two Critical Contact Residues in a Pathogenic Epitope from Tetranectin for Monoclonal Antibody Binding and Preparation of Single-Chain Variable Fragments
by Juncheng Wang, Meng Liu, Rukhshan Zahid, Wenjie Zhang, Zecheng Cai, Yan Liang, Die Li, Jiasheng Hao and Yuekang Xu
Biomolecules 2025, 15(8), 1100; https://doi.org/10.3390/biom15081100 - 30 Jul 2025
Cited by 1 | Viewed by 959
Abstract
Sepsis is a fetal disease that requires a clear diagnostic biomarker for timely antibiotic treatment. Recent research has identified a pyroptosis-inducing epitope known as P5-5 in tetranectin (TN), a plasma protein produced by monocytes. Previously, we produced a 12F1 monoclonal antibody against the [...] Read more.
Sepsis is a fetal disease that requires a clear diagnostic biomarker for timely antibiotic treatment. Recent research has identified a pyroptosis-inducing epitope known as P5-5 in tetranectin (TN), a plasma protein produced by monocytes. Previously, we produced a 12F1 monoclonal antibody against the P5-5 and discovered that it could not only diagnose the presence but also monitor the progress of sepsis in the clinic. In the current study, we further investigated the structure site of the P5-5 and the recognition mechanism between the 12F1 mAb and the P5-5 epitope. To this end, 10 amino acids (NDALYEYLRQ) in the P5-5 were individually mutated to alanine, and their binding to the mAb was tested to confirm the most significant antigenic recognition sites. In the meanwhile, the spatial conformation of 12F1 mAb variable regions was modeled, and the molecular recognition mechanisms in detail of the mAb to the P5-5 epitope were further studied by molecular docking. Following epitope prediction and experimental verification, we demonstrated that the motif “DALYEYL” in the epitope sequence position 2−8 of TN-P5-5 is the major binding region for mAb recognition, in which two residues (4L and 8L) were essential for the interaction between the P5-5 epitope and the 12F1 mAb. Therefore, our study greatly narrowed down the previously reported motif from ten to seven amino acids and identified two Leu as critical contact residues. Finally, a single-chain variable fragment (scFv) from the 12F1 hybridoma was constructed, and it was confirmed that the identified motif and residues are prerequisites for the strong binding between P5-5 and 12F1. Altogether, the data of the present work could serve as a theoretic guide for the clinical design of biosynthetic drugs by artificial intelligence to treat sepsis. Full article
Show Figures

Figure 1

18 pages, 14539 KB  
Article
Immunoinformatics Design and Identification of B-Cell Epitopes from Vespa affinis PLA1 Allergen
by Sophida Sukprasert, Siriporn Nonkhwao, Thitijchaya Thanwiset, Walter Keller and Sakda Daduang
Toxins 2025, 17(8), 373; https://doi.org/10.3390/toxins17080373 - 28 Jul 2025
Viewed by 1122
Abstract
Phospholipase A1 (Ves a 1), a major toxin from Vespa affinis venom, poses significant risks to allergic individuals. Nevertheless, the epitope determinants of Ves a 1 have not been characterized. Thus, identifying its linear B-cell epitopes is crucial for understanding envenomation mechanisms. In [...] Read more.
Phospholipase A1 (Ves a 1), a major toxin from Vespa affinis venom, poses significant risks to allergic individuals. Nevertheless, the epitope determinants of Ves a 1 have not been characterized. Thus, identifying its linear B-cell epitopes is crucial for understanding envenomation mechanisms. In this study, we predicted and identified B-cell epitopes EP5 and EP6 as potential candidates. EP5 formed an α-helix at the active site of Ves a 1, whereas EP6 adopted an extended loop conformation. Both synthetic peptides were synthesized and evaluated for their inhibitory effects using immune-inhibitory assays with polyclonal antibodies (pAbs) targeting both native (nVes a 1) and recombinant (rVes a 1) forms. The Ves a 1 polyclonal antibodies (pAb-nVes a 1 and pAb-Ves a 1) were produced, and their specificity binding to Ves a 1 was confirmed by Western blot. Next, ELISA inhibition assays showed that EP5 and EP6 significantly blocked pAb binding to both nVes a 1 and rVes a 1. Dot blot and Western blot assays supported these findings, particularly with stronger inhibition toward rVes a 1. Furthermore, enzymatic assays indicated that nVes a 1 and rVes a 1 retained phospholipase activity. Immunoinformatics docking showed that EP5 and EP6 specifically bind to a single-chain variable fragment antibody (scFv) targeting Naja naja PLA2. Molecular analysis revealed similar amino acid interactions to the template, suggesting effective paratope–epitope binding. These results support the potential of EP5 and EP6 for future diagnosis and therapy of V. affinis venom allergy. Full article
(This article belongs to the Section Animal Venoms)
Show Figures

Figure 1

23 pages, 39698 KB  
Article
Anti-C1q Autoantibody-Binding Engineered scFv C1q-Mimicking Fragment Enhances Disease Progression in Lupus-Prone MRL/lpr Mice
by Silviya Bradyanova, Nikolina Mihaylova, Nikola Ralchev, Alexandra Kapogianni, Ginka Cholakova, Kalina Nikolova-Ganeva, Ivanka Tsacheva and Andrey Tchorbanov
Int. J. Mol. Sci. 2025, 26(15), 7048; https://doi.org/10.3390/ijms26157048 - 22 Jul 2025
Viewed by 1097
Abstract
Systemic lupus erythematosus (SLE) is a chronic inflammatory autoimmune disease characterized by tissue damage in multiple organs caused by autoantibodies and the resulting immune complexes. One possible way for complement system contribution to onset of autoimmune disorder could be realized by the impairment [...] Read more.
Systemic lupus erythematosus (SLE) is a chronic inflammatory autoimmune disease characterized by tissue damage in multiple organs caused by autoantibodies and the resulting immune complexes. One possible way for complement system contribution to onset of autoimmune disorder could be realized by the impairment of C1q-mediated apoptotic clearance as part of human homeostasis. The capacity of C1q to bind early apoptotic cells could be decreased or even lost in the presence of anti-C1q antibodies. A monoclonal anti-idiotypic single-chain (scFv) antibody was selected from the phage library Griffin1” to recognize anti-C1q autoantibodies, purified from sera of lupus nephritis patients. Lupus-prone MRL/lpr mice were injected weekly with scFv A1 fragment-binding anti-C1q antibodies. The number of in vitro and ex vivo studies with collected cells, sera, and organs from the treated animals was performed. scFv treatment changed the percentage of different B-, T-, and NK-cell subpopulations as well as plasma cells and plasmablasts in the spleen and bone marrow. An increase in the levels of splenocyte proliferation, anti-C1q antibodies, and the number of plasma cells producing anti-dsDNA and anti-C1q antibodies were also observed in scFv-treated animals. High levels of proteinuria and hematuria combined with unstable levels of IL10 and IFNγ promote the development of severe lupus and shorten the survival of treated MRL/lpr mice. Therapy with the scFv A1 antibody resulted in BCR recognition on the surface of anti-C1q-specific B-cells and had a disease progression effect, enhancing lupus symptoms in the MRL/lpr mouse model of SLE. Full article
(This article belongs to the Section Molecular Biology)
Show Figures

Figure 1

13 pages, 1650 KB  
Article
Isolation of a Monoclonal Human scFv Against Cytomegalovirus pp71 Antigen Using Yeast Display
by Kazuhisa Aoki, Rikio Yabe, Sayaka Ono, Mayumi Saeki, Yuri Tanno and Hidetaka Tanno
Antibodies 2025, 14(3), 57; https://doi.org/10.3390/antib14030057 - 10 Jul 2025
Viewed by 1455
Abstract
Background: Human cytomegalovirus (CMV) is a major pathogen that poses significant risks to immunocompromised individuals and neonates. The tegument protein pp71, encoded by the UL82 gene, plays a pivotal role in initiating viral lytic replication and evading host immune responses. Despite its clinical [...] Read more.
Background: Human cytomegalovirus (CMV) is a major pathogen that poses significant risks to immunocompromised individuals and neonates. The tegument protein pp71, encoded by the UL82 gene, plays a pivotal role in initiating viral lytic replication and evading host immune responses. Despite its clinical relevance, standardized monoclonal antibodies (mAbs) for pp71 remain limited, prompting the need to expand the available repertoire of antibodies targeting this critical protein. Methods: In this study, we constructed a diverse human single-chain variable fragment (scFv) library using RNA derived from the B cells of four healthy donors. The library was expressed in Saccharomyces cerevisiae, and iterative rounds of magnetic-activated cell sorting (MACS) were performed against recombinant pp71. Clonal enrichment was monitored using flow cytometry. Results: Among the isolated clones, one designated ID2 exhibited high sensitivity and specificity for pp71, as demonstrated by flow cytometry, immunofluorescence, an enzyme-linked immunosorbent assay (ELISA), and biolayer interferometry (BLI). Conclusions: Collectively, these findings establish a novel pp71-specific mAb and underscore the utility of yeast surface display combined with MACS for expanding the antibody toolkit available for CMV research and diagnostics. Full article
(This article belongs to the Section Antibody Discovery and Engineering)
Show Figures

Graphical abstract

19 pages, 3401 KB  
Article
Interleukin 21-Armed EGFR-VHH-CAR-T Cell Therapy for the Treatment of Esophageal Squamous Cell Carcinoma
by Chenglin Zhang, Yanyan Liu, Haoran Guo, Ying Peng, Lei Huang, Shuangshuang Lu and Zhimin Wang
Biomedicines 2025, 13(7), 1598; https://doi.org/10.3390/biomedicines13071598 - 30 Jun 2025
Viewed by 1619
Abstract
Background/Objectives: Esophageal squamous cell carcinoma (ESCC) is a common form of esophageal cancer with a poor prognosis and limited treatment options. Epidermal growth factor receptor (EGFR), an overexpressed oncogenic gene in all ESCC patients, is an attractive target for developing therapies against ESCC. [...] Read more.
Background/Objectives: Esophageal squamous cell carcinoma (ESCC) is a common form of esophageal cancer with a poor prognosis and limited treatment options. Epidermal growth factor receptor (EGFR), an overexpressed oncogenic gene in all ESCC patients, is an attractive target for developing therapies against ESCC. There is an extremely urgent need to develop immunotherapy tools targeting EGFR for the treatment of ESCC. Methods: In this study, we developed human Interleukin-21 (hIL-21)-armed, chimeric-antigen-receptor-modified T (CAR-T) cells targeting EGFR as a new therapeutic approach. The CAR contains a variable domain of the llama heavy chain of heavy-chain antibodies (VHHs), also known as nanobodies (Nbs), as a promising substitute for the commonly used single-chain variable fragment (ScFv) for CAR-T development. Results: We show that nanobody-derived, EGFR-targeting CAR-T cells specifically kill EGFR-positive esophageal cancer cells in vitro and in animal models. Human IL-21 expression in CAR-T cells further improved their expansion and antitumor ability and were observed to secrete more interferon-gamma (IFN-γ), tumor necrosis factor alpha (TNF-α), and Interleukin-2 (IL-2) when co-cultured with ESCC cell lines in vitro. More CD8+ CAR-T cells and CD3+CD8+CD45RO+CD62L+ central memory T cells were detected in CAR-T cells expressing hIL-21 cells. Notably, hIL-21-expressing CAR-T cells showed superior antitumor activity in vivo in a KYSE-150 xenograft mouse model. Conclusions: Our results show that hIL-21-armed, nanobody-derived, EGFR-specific CAR-T cell therapy is a highly promising option for treating ESCC patients. Full article
(This article belongs to the Section Cell Biology and Pathology)
Show Figures

Figure 1

21 pages, 4336 KB  
Article
Humanized scFv Molecule Specific to an Extracellular Epitope of P2X4R as Therapy for Chronic Pain Management
by Adinarayana Kunamneni and Karin N. Westlund
Cells 2025, 14(13), 953; https://doi.org/10.3390/cells14130953 - 22 Jun 2025
Cited by 2 | Viewed by 1191
Abstract
Chronic pain affects a significant portion of the population, with fewer than 30% achieving adequate relief from existing treatments. This study describes the humanization methodology and characterization of an effective non-opioid single-chain fragment variable (scFv) biologic that reverses pain-related behaviors, in this case [...] Read more.
Chronic pain affects a significant portion of the population, with fewer than 30% achieving adequate relief from existing treatments. This study describes the humanization methodology and characterization of an effective non-opioid single-chain fragment variable (scFv) biologic that reverses pain-related behaviors, in this case by targeting P2X4. After nerve injury, ATP release activates/upregulates P2X4 receptors (P2X4R) sequestered in late endosomes, triggering a cascade of chronic pain-related events. Nine humanized scFv (hscFv) variants targeting a specific extracellular 13-amino-acid peptide fragment of human P2X4R were generated via CDR grafting. ELISA analysis revealed nanomolar binding affinities, with most humanized molecules exhibiting comparable or superior affinity compared to the original murine antibody. Octet measurements confirmed that the lead, HC3-LC3, exhibited nanomolar binding kinetics (KD = 2.5 × 10−9 M). In vivo functional validation with P2X4R hscFv reversed nerve injury-induced chronic pain-related behaviors with a single dose (0.4 mg/kg, intraperitoneal) within two weeks. The return to naïve baseline remained durably reduced > 100 days. In independent confirmation, the spared nerve injury (SNI) model was similarly reduced. This constitutes an original method whereby durable reversals of chronic nerve injury pain, anxiety and depression measures are accomplished. Full article
(This article belongs to the Special Issue Mechanisms and Therapies in Chronic Pain)
Show Figures

Figure 1

20 pages, 3980 KB  
Article
A Single-Chain Variable Fragment Antibody Alleviates Inflammation and Apoptosis of Neurons by Inhibiting Tau Aggregation
by Zongbao Wang, Jingye Lin, Peipei Chang, Mingzhu Sun and Sen Li
Biomolecules 2025, 15(6), 872; https://doi.org/10.3390/biom15060872 - 15 Jun 2025
Viewed by 1085
Abstract
Tau pathology is one of the main pathological features of Alzheimer’s disease (AD). Intracellular Tau may be released to the extracellular space upon neuron degeneration, where it has the potential to be toxic to other neurons. The propagation of Tau pathology, mediated by [...] Read more.
Tau pathology is one of the main pathological features of Alzheimer’s disease (AD). Intracellular Tau may be released to the extracellular space upon neuron degeneration, where it has the potential to be toxic to other neurons. The propagation of Tau pathology, mediated by extracellular Tau aggregates, may underlie the pathogenesis of AD. Antibody therapies targeting Tau proteins are, therefore, considered highly promising. In this study, the cytotoxicity of extracellular Tau aggregates on SH-SY5Y cells was examined. The effect of extracellular Tau aggregates on intracellular Tau aggregation was also studied using a FRET-based assay. The extracellular Tau aggregates were found to cause intracellular Tau aggregation after entering the cells; meanwhile, ROS (reactive oxygen species) induced by Tau aggregates facilitated this process. A single-chain variable fragment antibody (scFv T1) inhibits Tau aggregation both extracellularly and intracellularly. ScFv T1 also inhibited the accumulation of ROS and alleviated the inflammation and apoptosis induced by Tau aggregates. These findings could provide experimental support for the study of neurotoxicity and related mechanisms of extracellular Tau aggregates, in addition to providing insights into the development of novel therapeutic agents to treat AD. Full article
(This article belongs to the Section Chemical Biology)
Show Figures

Figure 1

17 pages, 1733 KB  
Article
Humanized VHH-hFc Fusion Proteins Targeting the L-HN Fragment of Tetanus Toxin Provided Protection In Vivo
by Yating Li, Kexuan Cheng, Jiazheng Guo, Yujia Jiang, Qinglin Kang, Rong Wang, Peng Du, Chen Gao, Yunzhou Yu, Zhixin Yang, Wei Wang and Jiansheng Lu
Antibodies 2025, 14(2), 48; https://doi.org/10.3390/antib14020048 - 13 Jun 2025
Viewed by 1065
Abstract
Background: Tetanus toxin, produced by Clostridium tetani, is the second deadliest known toxin. Antibodies capable of neutralizing tetanus toxin (TeNT) are vital for preventing and treating tetanus disease. Methods: Herein, we screened thirty-six single variable domains on a heavy chain (VHHs) binding [...] Read more.
Background: Tetanus toxin, produced by Clostridium tetani, is the second deadliest known toxin. Antibodies capable of neutralizing tetanus toxin (TeNT) are vital for preventing and treating tetanus disease. Methods: Herein, we screened thirty-six single variable domains on a heavy chain (VHHs) binding to the light chain (L) and the translocation domain (HN) (L-HN) fragment of TeNT from a phage-display library. Then, the L-HN-specific clones were identified, humanized, and fused with a human fragment crystallizable region (hFc) to form humanized VHH-hFc fusion proteins. Results: The humanized VHH-hFc fusion proteins TL-16-h1-hFc, TL-25-h1-hFc, and TL-34-h1-hFc possessed potent efficacy with high binding affinity, specificity, and neutralizing activity. Only 0.3125 μg was required for TL-16-h1-hFc or TL-25-h1-hFc, and 0.625 μg was required for TL-34-h1-hFc to provide full protection against 10 × Lethal Dose 50 (LD50) TeNT. In the prophylactic setting, 125 μg/kg of TL-16-h1-hFc or TL-25-h1-hFc provided full protection even when they were injected 12 days before exposure to 10 × LD50 TeNT, while TL-34-h1-hFc was less effective. In the therapeutic setting, 25 μg/kg of TL-16-h1-hFc or TL-25-h1-hFc could provide complete protection when administered 24 h after exposure to 5 × LD50 TeNT, while TL-34-h1-hFc required 50 μg/kg. Conclusion: Our results suggest that TL-16-h1-hFc, TL-25-h1-hFc, and TL-34-h1-hFc provide a bright future for the development of anti-TeNT preventive or therapeutic drugs. Full article
Show Figures

Figure 1

Back to TopTop