A Single-Chain Variable Fragment Antibody Alleviates Inflammation and Apoptosis of Neurons by Inhibiting Tau Aggregation
Abstract
1. Introduction
2. Materials and Methods
2.1. Materials
2.2. Expression and Purification of Tau Protein
2.3. Expression and Purification of scFv T1
2.4. Tau Aggregates Preparation
2.5. ThT Assay
2.6. LDH Cytotoxicity Assay
2.7. Live Cell Staining
2.8. FRET-Based Assay
2.9. ROS Assay
2.10. qPCR Analysis
2.11. Western Blot Analysis
2.12. Statistical Analysis
3. Results
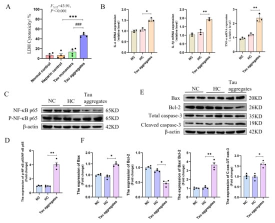
3.1. Extracellular Tau Aggregates Cause Inflammation and Apoptosis
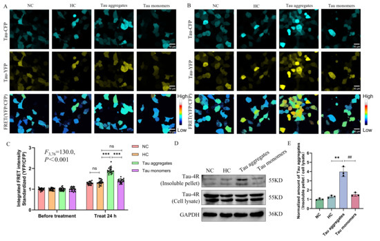
3.2. Extracellular Tau Aggregates Enter SH-SY5Y Cells and Induce Tau Aggregation in Cells
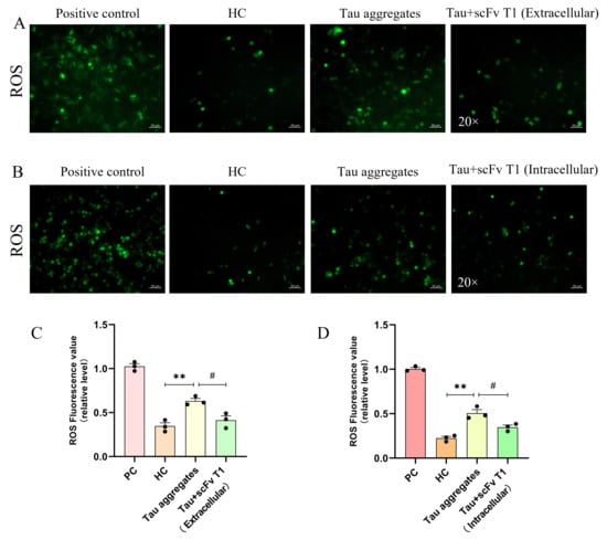
3.3. ROS (Reactive Oxygen Species) Are Important Risk Factors in the Process of Tau Aggregation in Cells
3.4. ScFv T1 Inhibits the Aggregation of Tau Proteins Both Extracellularly and Intracellularly
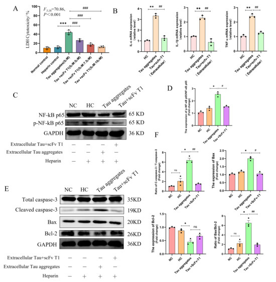
3.5. ScFv T1 Alleviates Neurotoxicity Caused by Extracellular Tau Aggregates
4. Discussion
5. Conclusions
Supplementary Materials
Author Contributions
Funding
Institutional Review Board Statement
Informed Consent Statement
Data Availability Statement
Acknowledgments
Conflicts of Interest
References
- Bejanin, A.; Schonhaut, D.R.; La Joie, R.; Kramer, J.H.; Baker, S.L.; Sosa, N.; Ayakta, N.; Cantwell, A.; Janabi, M.; Lauriola, M.; et al. Tau pathology and neurodegeneration contribute to cognitive impairment in alzheimer’s disease. Brain 2017, 140, 3286–3300. [Google Scholar] [CrossRef] [PubMed]
- He, Z.; Guo, J.L.; McBride, J.D.; Narasimhan, S.; Kim, H.; Changolkar, L.; Zhang, B.; Gathagan, R.J.; Yue, C.; Dengler, C.; et al. Amyloid-beta plaques enhance alzheimer’s brain tau-seeded pathologies by facilitating neuritic plaque tau aggregation. Nat. Med. 2018, 24, 29–38. [Google Scholar] [CrossRef] [PubMed]
- Karch, C.M.; Jeng, A.T.; Goate, A.M. Extracellular tau levels are influenced by variability in tau that is associated with tauopathies. J. Biol. Chem. 2012, 287, 42751–42762. [Google Scholar] [CrossRef]
- Sun, X.; Eastman, G.; Shi, Y.; Saibaba, S.; Oliveira, A.K.; Lukens, J.R.; Norambuena, A.; Thompson, J.A.; Purdy, M.D.; Dryden, K.; et al. Structural and functional damage to neuronal nuclei caused by extracellular tau oligomers. Alzheimers Dement. 2024, 20, 1656–1670. [Google Scholar] [CrossRef]
- Datta, D.; Perone, I.; Wijegunawardana, D.; Liang, F.; Morozov, Y.M.; Arellano, J.; Duque, A.; Xie, Z.; van Dyck, C.H.; Joyce, M.K.P.; et al. Nanoscale imaging of pt217-tau in aged rhesus macaque entorhinal and dorsolateral prefrontal cortex: Evidence of interneuronal trafficking and early-stage neurodegeneration. Alzheimers Dement. 2024, 20, 2843–2860. [Google Scholar] [CrossRef]
- Chinnathambi, S.; Rangappa, N.; Chandrashekar, M. Internalization of extracellular tau oligomers in alzheimer’s disease. Adv. Clin. Chem. 2025, 126, 1–29. [Google Scholar]
- Colom-Cadena, M.; Davies, C.; Sirisi, S.; Lee, J.; Simzer, E.M.; Tzioras, M.; Querol-Vilaseca, M.; Sánchez-Aced, É.; Chang, Y.Y.; Holt, K.; et al. Synaptic oligomeric tau in alzheimer’s disease—a potential culprit in the spread of tau pathology through the brain. Neuron 2023, 111, 2170–2183. [Google Scholar] [CrossRef]
- de Calignon, A.; Spires-Jones, T.L.; Pitstick, R.; Carlson, G.A.; Hyman, B.T. Tangle-bearing neurons survive despite disruption of membrane integrity in a mouse model of tauopathy. J. Neuropathol. Exp. Neurol. 2009, 68, 757–761. [Google Scholar] [CrossRef] [PubMed]
- Lasagna-Reeves, C.A.; Castillo-Carranza, D.L.; Sengupta, U.; Clos, A.L.; Jackson, G.R.; Kayed, R. Tau oligomers impair memory and induce synaptic and mitochondrial dysfunction in wild-type mice. Mol. Neurodegener. 2011, 6, 39. [Google Scholar] [CrossRef]
- Sun, X.; Li, L.; Dong, Q.; Zhu, J.; Huang, Y.; Hou, S.; Yu, X.; Liu, R. Rutin prevents tau pathology and neuroinflammation in a mouse model of alzheimer’s disease. J. Neuroinflamm. 2021, 18, 131. [Google Scholar] [CrossRef]
- Pampuscenko, K.; Morkuniene, R.; Krasauskas, L.; Smirnovas, V.; Brown, G.C.; Borutaite, V. Extracellular tau stimulates phagocytosis of living neurons by activated microglia via toll-like 4 receptor-nlrp3 inflammasome-caspase-1 signalling axis. Sci. Rep. 2023, 13, 10813. [Google Scholar] [CrossRef] [PubMed]
- Perbet, R.; Zufferey, V.; Leroux, E.; Parietti, E.; Espourteille, J.; Culebras, L.; Perriot, S.; Pasquier, R.D.; Bégard, S.; Deramecourt, V.; et al. Tau transfer via extracellular vesicles disturbs the astrocytic mitochondrial system. Cells 2023, 12, 985. [Google Scholar] [CrossRef] [PubMed]
- Krishnaswamy, S.; Huang, H.; Marchal, I.S.; Ryoo, H.D.; Sigurdsson, E.M. Neuronally expressed anti-tau scfv prevents tauopathy-induced phenotypes in drosophila models. Neurobiol. Dis. 2020, 137, 104770. [Google Scholar] [CrossRef]
- Zhang, Y.; Qian, L.; Kuang, Y.; Liu, J.; Wang, D.; Xie, W.; Zhang, L.; Fu, L. An adeno-associated virus-mediated immunotherapy for alzheimer’s disease. Mol. Immunol. 2022, 144, 26–34. [Google Scholar] [CrossRef]
- Goodwin, M.S.; Sinyavskaya, O.; Burg, F.; O’Neal, V.; Ceballos-Diaz, C.; Cruz, P.E.; Lewis, J.; Giasson, B.I.; Davies, P.; Golde, T.E.; et al. Anti-tau scfvs targeted to the cytoplasm or secretory pathway variably modify pathology and neurodegenerative phenotypes. Mol. Ther. 2021, 29, 859–872. [Google Scholar] [CrossRef]
- Li, S.; Yi, Y.; Cui, K.; Zhang, Y.; Chen, Y.; Han, D.; Sun, L.; Zhang, X.; Chen, F.; Zhang, Y.; et al. A single-chain variable fragment antibody inhibits aggregation of phosphorylated tau and ameliorates tau toxicity in vitro and in vivo. J. Alzheimers Dis. 2021, 79, 1613–1629. [Google Scholar] [CrossRef]
- Lopez-Suarez, L.; Awabdh, S.A.; Coumoul, X.; Chauvet, C. The sh-sy5y human neuroblastoma cell line, a relevant in vitro cell model for investigating neurotoxicology in human: Focus on organic pollutants. Neurotoxicology 2022, 92, 131–155. [Google Scholar] [CrossRef] [PubMed]
- Limorenko, G.; Tatli, M.; Kolla, R.; Nazarov, S.; Weil, M.; Schondorf, D.C.; Geist, D.; Reinhardt, P.; Ehrnhoefer, D.E.; Stahlberg, H.; et al. Fully co-factor-free cleartau platform produces seeding-competent tau fibrils for reconstructing pathological tau aggregates. Nat. Commun. 2023, 14, 3939. [Google Scholar] [CrossRef]
- Heppner, F.L.; Ransohoff, R.M.; Becher, B. Immune attack: The role of inflammation in alzheimer disease. Nat. Rev. Neurosci. 2015, 16, 358–372. [Google Scholar] [CrossRef]
- Zhong, Z.; Umemura, A.; Sanchez-Lopez, E.; Liang, S.; Shalapour, S.; Wong, J.; He, F.; Boassa, D.; Perkins, G.; Ali, S.R.; et al. Nf-kappab restricts inflammasome activation via elimination of damaged mitochondria. Cell 2016, 164, 896–910. [Google Scholar] [CrossRef]
- Medina, M.; Avila, J. The role of extracellular tau in the spreading of neurofibrillary pathology. Front. Cell Neurosci. 2014, 8, 113. [Google Scholar] [CrossRef] [PubMed]
- Holmes, B.B.; DeVos, S.L.; Kfoury, N.; Li, M.; Jacks, R.; Yanamandra, K.; Ouidja, M.O.; Brodsky, F.M.; Marasa, J.; Bagchi, D.P.; et al. Heparan sulfate proteoglycans mediate internalization and propagation of specific proteopathic seeds. Proc. Natl. Acad. Sci. USA 2013, 110, E3138–E3147. [Google Scholar] [CrossRef]
- Lin, T.; Scott, B.L.; Hoppe, A.D.; Chakravarty, S. Fretting about the affinity of bimolecular protein-protein interactions. Protein Sci. 2018, 27, 1850–1856. [Google Scholar] [CrossRef]
- Bajar, B.T.; Wang, E.S.; Zhang, S.; Lin, M.Z.; Chu, J. A guide to fluorescent protein fret pairs. Sensors 2016, 16, 1488. [Google Scholar] [CrossRef] [PubMed]
- Capano, L.S.; Sato, C.; Ficulle, E.; Yu, A.; Horie, K.; Kwon, J.; Burbach, K.F.; Barthélemy, N.R.; Fox, S.G.; Karch, C.M.; et al. Recapitulation of endogenous 4r tau expression and formation of insoluble tau in directly reprogrammed human neurons. Cell Stem Cell 2022, 29, 918–932. [Google Scholar] [CrossRef] [PubMed]
- Maeda, S.; Sato, Y.; Takashima, A. Frontotemporal dementia with parkinsonism linked to chromosome-17 mutations enhance tau oligomer formation. Neurobiol. Aging 2018, 69, 26–32. [Google Scholar] [CrossRef]
- Wang, B.; Wang, Y.; Zhang, J.; Hu, C.; Jiang, J.; Li, Y.; Peng, Z. Ros-induced lipid peroxidation modulates cell death outcome: Mechanisms behind apoptosis, autophagy, and ferroptosis. Arch. Toxicol. 2023, 97, 1439–1451. [Google Scholar] [CrossRef]
- Stancu, I.; Cremers, N.; Vanrusselt, H.; Couturier, J.; Vanoosthuyse, A.; Kessels, S.; Lodder, C.; Brône, B.; Huaux, F.; Octave, J.-N.; et al. Aggregated tau activates nlrp3-asc inflammasome exacerbating exogenously seeded and non-exogenously seeded tau pathology in vivo. Acta Neuropathol. 2019, 137, 599–617. [Google Scholar] [CrossRef]
- Gomez-Ramos, A.; Diaz-Hernandez, M.; Cuadros, R.; Hernandez, F.; Avila, J. Extracellular tau is toxic to neuronal cells. FEBS Lett. 2006, 580, 4842–4850. [Google Scholar] [CrossRef]
- DeVos, S.L.; Miller, R.L.; Schoch, K.M.; Holmes, B.B.; Kebodeaux, C.S.; Wegener, A.J.; Chen, G.; Tao Shen, T.; Tran, H.; Nichols, B.; et al. Tau reduction prevents neuronal loss and reverses pathological tau deposition and seeding in mice with tauopathy. Sci. Transl. Med. 2017, 9, eaag0481. [Google Scholar] [CrossRef]
- Wang, C.; Fan, L.; Khawaja, R.R.; Liu, B.; Zhan, L.; Kodama, L.; Chin, M.; Li, Y.; Le, D.; Zhou, Y.; et al. Microglial nf-kappab drives tau spreading and toxicity in a mouse model of tauopathy. Nat. Commun. 2022, 13, 1969. [Google Scholar] [CrossRef] [PubMed]
- Xu, Y.; Lin, F.; Liao, G.; Sun, J.; Chen, W.; Zhang, L. Ripks and neuroinflammation. Mol. Neurobiol. 2024, 61, 6771–6787. [Google Scholar] [CrossRef] [PubMed]
- Kumari, S.; Dhapola, R.; Reddy, D.H. Apoptosis in alzheimer’s disease: Insight into the signaling pathways and therapeutic avenues. Apoptosis 2023, 28, 943–957. [Google Scholar] [CrossRef]
- Zhang, Y.; Wang, D.; Xu, S.; Zhang, S.; Fan, Y.; Yang, Y.; Guo, S.-Q.; Wang, S.; Guo, T.; Wang, Z.-Y.; et al. Alpha-lipoic acid improves abnormal behavior by mitigation of oxidative stress, inflammation, ferroptosis, and tauopathy in p301s tau transgenic mice. Redox Biol. 2018, 14, 535–548. [Google Scholar] [CrossRef] [PubMed]
- Cope, T.E.; Rittman, T.; Borchert, R.J.; Jones, P.S.; Vatansever, D.; Allinson, K.; Passamonti, L.; Rodriguez, P.V.; Bevan-Jones, W.R.; O’Brien, J.T.; et al. Tau burden and the functional connectome in alzheimer’s disease and progressive supranuclear palsy. Brain 2018, 141, 550–567. [Google Scholar] [CrossRef]
- Katsinelos, T.; Zeitler, M.; Dimou, E.; Karakatsani, A.; Müller, H.M.; Nachman, E.; Steringer, J.P.; de Almodovar, C.R.; Nickel, W.; Jahn, T.R. Unconventional secretion mediates the trans-cellular spreading of tau. Cell Rep. 2018, 23, 2039–2055. [Google Scholar] [CrossRef]
- Zhang, X.; Zou, L.; Tang, L.; Xiong, M.; Yan, X.X.; Meng, L.; Chen, G.; Xiong, J.; Nie, S.; Zhang, Z.; et al. Bridging integrator 1 fragment accelerates tau aggregation and propagation by enhancing clathrin-mediated endocytosis in mice. PLoS Biol. 2024, 22, e3002470. [Google Scholar] [CrossRef]
- Wang, Y.; Balaji, V.; Kaniyappan, S.; Krüger, L.; Irsen, S.; Tepper, K.; Chandupatla, R.; Maetzler, W.; Schneider, A.; Mandelkow, E.; et al. The release and trans-synaptic transmission of tau via exosomes. Mol. Neurodegener. 2017, 12, 5. [Google Scholar] [CrossRef]
- Haque, M.M.; Murale, D.P.; Kim, Y.K.; Lee, J. Crosstalk between oxidative stress and tauopathy. Int. J. Mol. Sci. 2019, 20, 1959. [Google Scholar] [CrossRef]
- Meng, G.; Liu, J.; Lin, S.; Guo, Z.; Xu, L. Microcystin-lr-caused ros generation involved in p38 activation and tau hyperphosphorylation in neuroendocrine (pc12) cells. Environ. Toxicol. 2015, 30, 366–374. [Google Scholar] [CrossRef]
- Zhu, X.; Lee, H.G.; Casadesus, G.; Avila, J.; Drew, K.; Perry, G.; Smith, M.A. Oxidative imbalance in alzheimer’s disease. Mol. Neurobiol. 2005, 31, 205–217. [Google Scholar] [CrossRef] [PubMed]
- Martinez, P.; Patel, H.; You, Y.; Jury, N.; Perkins, A.; Lee-Gosselin, A.; Taylor, X.; You, Y.; Viana Di Prisco, G.; Huang, X.; et al. Bassoon contributes to tau-seed propagation and neurotoxicity. Nat. Neurosci. 2022, 25, 1597–1607. [Google Scholar] [CrossRef] [PubMed]










Disclaimer/Publisher’s Note: The statements, opinions and data contained in all publications are solely those of the individual author(s) and contributor(s) and not of MDPI and/or the editor(s). MDPI and/or the editor(s) disclaim responsibility for any injury to people or property resulting from any ideas, methods, instructions or products referred to in the content. |
© 2025 by the authors. Licensee MDPI, Basel, Switzerland. This article is an open access article distributed under the terms and conditions of the Creative Commons Attribution (CC BY) license (https://creativecommons.org/licenses/by/4.0/).
Share and Cite
Wang, Z.; Lin, J.; Chang, P.; Sun, M.; Li, S. A Single-Chain Variable Fragment Antibody Alleviates Inflammation and Apoptosis of Neurons by Inhibiting Tau Aggregation. Biomolecules 2025, 15, 872. https://doi.org/10.3390/biom15060872
Wang Z, Lin J, Chang P, Sun M, Li S. A Single-Chain Variable Fragment Antibody Alleviates Inflammation and Apoptosis of Neurons by Inhibiting Tau Aggregation. Biomolecules. 2025; 15(6):872. https://doi.org/10.3390/biom15060872
Chicago/Turabian StyleWang, Zongbao, Jingye Lin, Peipei Chang, Mingzhu Sun, and Sen Li. 2025. "A Single-Chain Variable Fragment Antibody Alleviates Inflammation and Apoptosis of Neurons by Inhibiting Tau Aggregation" Biomolecules 15, no. 6: 872. https://doi.org/10.3390/biom15060872
APA StyleWang, Z., Lin, J., Chang, P., Sun, M., & Li, S. (2025). A Single-Chain Variable Fragment Antibody Alleviates Inflammation and Apoptosis of Neurons by Inhibiting Tau Aggregation. Biomolecules, 15(6), 872. https://doi.org/10.3390/biom15060872

