Sign in to use this feature.

Years

Between: -

Subjects

remove_circle_outline
remove_circle_outline
remove_circle_outline
remove_circle_outline
remove_circle_outline
remove_circle_outline
remove_circle_outline
remove_circle_outline

Journals

remove_circle_outline
remove_circle_outline
remove_circle_outline
remove_circle_outline
remove_circle_outline
remove_circle_outline
remove_circle_outline

Article Types

Countries / Regions

remove_circle_outline
remove_circle_outline
remove_circle_outline
remove_circle_outline

Search Results (752)

Search Parameters:
Keywords = signalling messengers

Order results
Result details
Results per page
Select all
Export citation of selected articles as:
15 pages, 2775 KB  
Article
Transcriptome-Wide Identification and Analysis Reveals m6A Regulation of Porcine Intestinal Epithelial Cells Under TGEV Infection
by Ying Liu, Gang Zhou, Guolian Wang and Zhengchang Wu
Vet. Sci. 2026, 13(1), 10; https://doi.org/10.3390/vetsci13010010 - 21 Dec 2025
Viewed by 95
Abstract
Transmissible gastroenteritis virus (TGEV) represents a critical intestinal pathogen responsible for acute enteritis in pigs, posing significant challenges to global swine production biosecurity. N6-methyladenosine (m6A), the most abundant epitranscriptomic mark in eukaryotic messenger RNA, has emerged as a regulatory [...] Read more.
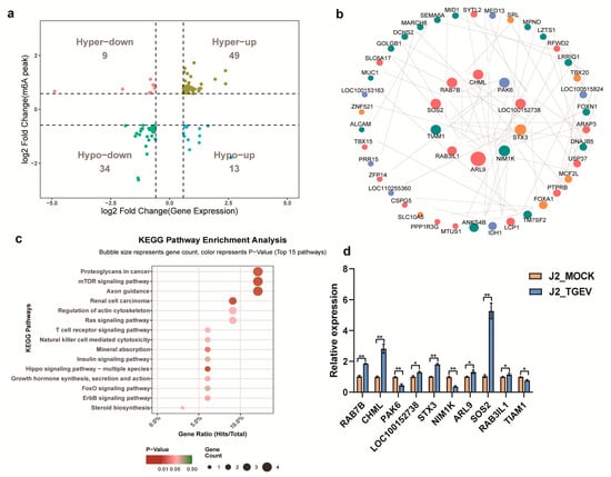
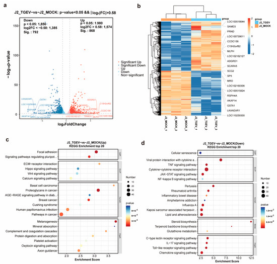
Transmissible gastroenteritis virus (TGEV) represents a critical intestinal pathogen responsible for acute enteritis in pigs, posing significant challenges to global swine production biosecurity. N6-methyladenosine (m6A), the most abundant epitranscriptomic mark in eukaryotic messenger RNA, has emerged as a regulatory factor in host–virus interactions. Despite its recognized importance, the functional significance of m6A modifications during TGEV infection of porcine jejunal epithelial (IPEC-J2) cells remains unexplored. Here, we established a TGEV-infected IPEC-J2 cell model and we employed methylated RNA immunoprecipitation sequencing (MeRIP-seq) to comprehensively profile the m6A epitranscriptomic landscape and identify N6-methyladenosine-bearing transcripts in IPEC-J2 cells following TGEV challenge. A total of 14,813 m6A peaks were identified in the IPEC-J2, distributed in 7728 genes, mainly enriched in the CDS and 3′-UTRs. After TGEV infection, we identified 832 m6A peaks and 1660 genes with significant changes. Integrative analysis revealed a direct positive relationship between N6-methyladenosine modification abundance and transcript expression levels. Through integrated examination of MeRIP-Seq and RNA-Seq datasets, we identified 105 transcripts bearing m6A modifications, which were mainly enriched in the mTOR signaling pathway. Protein–protein interaction (PPI) network and RT-qPCR analysis demonstrated that SOS2 probably acts an important moderator in TGEV infection. This work contributes to understanding the m6A modification landscape in the TGEV-swine model and suggests SOS2 as potential target for future antiviral strategies. Full article
(This article belongs to the Special Issue Emerging Viral Pathogens in Domestic and Wild Animals)
Show Figures

Figure 1

17 pages, 334 KB  
Review
Monocellular and Multicellular Parasites Infesting Humans: A Review of Calcium Ion Mechanisms
by John A. D’Elia and Larry A. Weinrauch
Biomedicines 2026, 14(1), 2; https://doi.org/10.3390/biomedicines14010002 - 19 Dec 2025
Viewed by 249
Abstract
Calcium (Ca2+) is a signal messenger for ion flow in and out of microbial, parasitic, and host defense cells. Manipulation of calcium ion signaling with ion blockers and calcineurin inhibitors may improve host defense while decreasing microbial/parasitic resistance to therapy. Ca [...] Read more.
Calcium (Ca2+) is a signal messenger for ion flow in and out of microbial, parasitic, and host defense cells. Manipulation of calcium ion signaling with ion blockers and calcineurin inhibitors may improve host defense while decreasing microbial/parasitic resistance to therapy. Ca2+ release from intracellular storage sites controls many host defense functions (cell integrity, movement, and growth). The transformation of phospholipids in the erythrocyte membrane is associated with changes in deformability. This type of lipid bilayer defense mechanism helps to prevent attack by Plasmodium. Patients with sickle cell disease (SS hemoglobin) do not have this protection and are extremely vulnerable to massive hemolysis from parasitic infestation. Patients with thalassemia major also lack parasite protection. Alteration of Ca2+ ion channels responsive to environmental stimuli (transient receptor potential) results in erythrocyte protection from Plasmodium. Similarly, calcineurin inhibitors (cyclosporine) reduce heart and brain inflammation injury with Trypanosoma and Taenia. Ca2+ channel blockers interfere with malarial life cycles. Several species of parasites are known to invade hepatocytes: Plasmodium, Echinococcus, Schistosoma, Taenia, and Toxoplasma. Ligand-specific membrane channel constituents (inositol triphosphate and sphingosine phospholipid) constitute membrane surface signal messengers. Plasmodium requires Ca2+ for energy to grow and to occupy red blood cells. A cascade of signals proceeds from Ca2+ to two proteins: calmodulin and calcineurin. Inhibitors of calmodulin were found to blunt the population growth of Plasmodium. An inhibitor of calcineurin (cyclosporine) was found to retard population growth of both Plasmodium and Schistosoma. Calcineurin also controls sensitivity and resistance to antibiotics. After exposure to cyclosporine, the liver directs Ca2+ ions into storage sites in the endoplasmic reticulum and mitochondria. Storage of large amounts of Ca2+ would be useful if pathogens began to occupy both red blood cells and liver cells. We present scientific evidence supporting the benefits of calcium channel blockers and calcineurin inhibitors to potentiate current antiparasitic therapies. Full article
(This article belongs to the Section Microbiology in Human Health and Disease)
45 pages, 1852 KB  
Review
Gut–Brain Axis and Bile Acid Signaling: Linking Microbial Metabolism to Brain Function and Metabolic Regulation
by Bojan Stanimirov, Maja Đanić, Nebojša Pavlović, Dragana Zaklan, Slavica Lazarević, Momir Mikov and Karmen Stankov
Int. J. Mol. Sci. 2025, 26(24), 12167; https://doi.org/10.3390/ijms262412167 - 18 Dec 2025
Viewed by 504
Abstract
The gut–brain axis is a bidirectional communication network in which gut microbiota and their metabolites influence central nervous system (CNS) function. Among these metabolites, bile acids have emerged as key signaling molecules that modulate metabolic and neuroendocrine pathways. Microbiota-mediated modifications of bile acid [...] Read more.
The gut–brain axis is a bidirectional communication network in which gut microbiota and their metabolites influence central nervous system (CNS) function. Among these metabolites, bile acids have emerged as key signaling molecules that modulate metabolic and neuroendocrine pathways. Microbiota-mediated modifications of bile acid composition affect receptors such as farnesoid X receptor (FXR)and Takeda G protein-coupled receptor 5 (TGR5), thereby influencing neuronal activity, appetite control, glucose metabolism, and energy balance. Emerging evidence indicates that bile acids act both directly on the CNS and indirectly via endocrine and immune mediators, linking microbial metabolism to brain function. By integrating microbiological, metabolic, and neuroendocrine perspectives, bile acids can be viewed as critical messengers in the communication between the gut microbiota and the CNS. The purpose of this review is thus to synthesize current mechanisms underlying these interactions and highlight their therapeutic potential in metabolic and neurodegenerative disorders. Full article
(This article belongs to the Special Issue Bile Acids and Bile Acid Modifications in Health and Disease)
Show Figures

Figure 1

17 pages, 290 KB  
Article
Transcriptomic, Redox Status and Adipocytokine Profiles in Metabolic Dysfunction-Associated Steatotic Liver Disease: Impact of Coexisting Type 2 Diabetes
by Sanja Erceg, Ana Ninić, Jelena Kotur-Stevuljević, Omar Ben Mariem, Miloš Mitrović, Jelena Munjas, Miron Sopić, Boško Misita, Milica Mamić, Aleksandra Klisic and Ratko Tomašević
Med. Sci. 2025, 13(4), 326; https://doi.org/10.3390/medsci13040326 - 18 Dec 2025
Viewed by 190
Abstract
Background: Metabolic dysfunction-associated steatotic liver disease (MASLD) commonly coexists with type 2 diabetes (T2D), but their independent contributions to redox imbalance, inflammation and immune signaling remain uncertain. Objectives: This study aimed to evaluate whether the presence of MASLD alone, and the presence of [...] Read more.
Background: Metabolic dysfunction-associated steatotic liver disease (MASLD) commonly coexists with type 2 diabetes (T2D), but their independent contributions to redox imbalance, inflammation and immune signaling remain uncertain. Objectives: This study aimed to evaluate whether the presence of MASLD alone, and the presence of T2D within MASLD, are independently associated with high-risk profiles of oxidative/antioxidant markers, peripheral blood mononuclear cell (PBMC) gene expression and adipocytokines. Methods: A total of 190 participants were categorized via abdominal ultrasound as controls (n = 46), MASLD (n = 83) or MASLD with T2D (n = 61). Measurements included advanced oxidation protein products (AOPP) and paraoxonase-1 (PON1) activity in serum; messenger ribonucleic acids expression of cluster of differentiation 36 (CD36), Toll-like receptor 9 (TLR9), and glutathione peroxidase-1 in PBMC; and adiponectin, leptin, and resistin in plasma. Biomarker values were adjusted and statistical comparisons among groups were performed using the Quade test. Subsequently, biomarkers were stratified into tertiles to examine associations between high-risk biomarker levels and the presence of MASLD or T2D in patients with MASLD using multivariate binary logistic regression. Results: Multivariate analysis showed that MASLD presence was independently associated with both increased AOPP and decreased resistin levels in the circulation. Furthermore, T2D presence in patients with MASLD was independently associated with increased CD36 and decreased TLR9 gene expression in PBMCs, as well as elevated circulating leptin levels. Conclusions: Collectively, these findings underscore the complex interplay between oxidative stress, insulin resistance, inflammation, and immune signaling in the pathogenesis of MASLD, which are fundamental factors contributing to this condition. Full article
(This article belongs to the Section Hepatic and Gastroenterology Diseases)
18 pages, 1285 KB  
Article
Chronic Treatment with Curcumin Prevents Vascular Dysfunction in the Aorta of Type 1 Diabetes by Restoring Ca2+ Mishandling and Modulating HSP70 Levels
by Swasti Rastogi, Anna Grimm, Brooke Biby, Lucila Mathieu, Brian Trinh and Kenia Pedrosa Nunes
Cells 2025, 14(24), 2015; https://doi.org/10.3390/cells14242015 - 17 Dec 2025
Viewed by 202
Abstract
Vascular Smooth Muscle Cells (VSMC) dysfunction is a major contributor to Type 1 diabetes (T1D)-associated vascular complications. Ca2+ is a key messenger responsible for maintaining VSMC tone and function, and alterations in its cytosolic levels are central to diabetes-related vasculopathy. Heat Shock [...] Read more.
Vascular Smooth Muscle Cells (VSMC) dysfunction is a major contributor to Type 1 diabetes (T1D)-associated vascular complications. Ca2+ is a key messenger responsible for maintaining VSMC tone and function, and alterations in its cytosolic levels are central to diabetes-related vasculopathy. Heat Shock Protein 70 (HSP70), a multifaceted chaperone present intracellularly (iHSP70), regulates vascular reactivity by supporting Ca2+ handling, and extracellularly (eHSP70) activates immune signaling. Disruption of eHSP70/iHSP70 balance has been implicated in T1D-associated VSMC dysfunction. Curcumin, a phytochemical found in turmeric, is an emerging therapeutic adjuvant for treating a wide range of pathologies, including diabetes. However, whether curcumin modulates Ca2+ dynamics and HSP70 expression, thereby improving VSMC function, in diabetic aorta remains unclear. To investigate this, Streptozotocin-induced diabetic rats (i.p. 65 mg/kg) were treated with curcumin (300 mg/kg) for 28 days. Vascular function was evaluated using wire myography to assess changes in biphasic contraction curve and Ca2+ dynamics, while HSP70 was quantified using Western blotting and ELISA. Structural alterations were analyzed by assessing collagen and elastin using Picrosirius staining and fluorescence microscopy. Chronic curcumin treatment improved vascular function by normalizing Ca2+ mishandling, restoring the eHSP70/iHSP70 ratio, reducing hypercontractility, and mitigating arterial structural alterations. These findings indicate that curcumin could potentially ameliorate diabetes-related VSMC dysfunction by restoring Ca2+ homeostasis and modulating HSP70. Full article
Show Figures

Figure 1

31 pages, 5707 KB  
Review
Integrative Regulatory Networks of MicroRNA-483: Unveiling Its Systematic Role in Human Diseases and Clinical Implications
by Jiatong Xu, Shupeng Luxu, Hsi-Yuan Huang, Yang-Chi-Dung Lin and Hsien-Da Huang
Biomolecules 2025, 15(12), 1707; https://doi.org/10.3390/biom15121707 - 7 Dec 2025
Viewed by 478
Abstract
MicroRNA-483 regulates multiple human disease categories, spanning oncology, cardiopulmonary, metabolic, immune, neurological, and musculoskeletal pathologies. We integrate experimentally validated interactions from 146 studies to construct a comprehensive regulatory network, encompassing transcription factors, long non-coding RNAs, circular RNAs, and messenger RNA targets. Our analysis [...] Read more.
MicroRNA-483 regulates multiple human disease categories, spanning oncology, cardiopulmonary, metabolic, immune, neurological, and musculoskeletal pathologies. We integrate experimentally validated interactions from 146 studies to construct a comprehensive regulatory network, encompassing transcription factors, long non-coding RNAs, circular RNAs, and messenger RNA targets. Our analysis reveals that miR-483 promotes tumorigenesis by suppressing tumor-suppressive checkpoints, yet it protects cardiopulmonary, metabolic, and neurological tissues from pathological injury. This functional duality arises from tissue-specific modulation of shared signaling pathways, particularly TGF-β and MAPK cascades, which function as the core hubs driving its context-dependent activity across six disease categories. By mapping miR-483 regulatory circuits across multiple diseases, we define the molecular determinants of its context-dependent activity. These findings establish miR-483 as both a diagnostic biomarker and a therapeutic target whose function is dictated by cellular context. Full article
(This article belongs to the Special Issue The Role of Non-Coding RNAs in Health and Disease)
Show Figures

Figure 1

21 pages, 1126 KB  
Review
Progress and Prospects of Research on the Role of Phosphatidic Acid in Response to Adverse Stress in Plants
by Siqi Xie, Yao Zhao, Menghuan Tao, Yarong Zhang, Zhenfei Guo and Bo Yang
Agronomy 2025, 15(12), 2758; https://doi.org/10.3390/agronomy15122758 - 29 Nov 2025
Viewed by 325
Abstract
Lipid signaling plays a crucial role in how plants perceive and respond to environmental challenges. Among the various lipid mediators, phosphatidic acid (PA) serves as a key metabolic intermediate and second messenger that links membrane dynamics with stress signaling. It is produced rapidly [...] Read more.
Lipid signaling plays a crucial role in how plants perceive and respond to environmental challenges. Among the various lipid mediators, phosphatidic acid (PA) serves as a key metabolic intermediate and second messenger that links membrane dynamics with stress signaling. It is produced rapidly through the coordinated actions of phospholipase C, phospholipase D and diacylglycerol kinase, and its transient accumulation enables plants to adjust defense and acclimation responses with remarkable precision. Recent studies have shown that PA participates in immune signaling, osmotic regulation, and redox control, functioning at the intersection of membrane remodeling and intracellular signal transduction. Through interactions with hormone signaling, calcium fluxes, and reactive oxygen species production, PA integrates multiple stress-responsive pathways, thereby helping to maintain physiological homeostasis under adverse conditions. This review summarizes current understanding of the biosynthetic regulation and signaling roles of PA, and discusses emerging perspectives that highlight its central role in plant immunity and stress adaptation. Full article
(This article belongs to the Special Issue Plant Stress Tolerance: From Genetic Mechanism to Cultivation Methods)
Show Figures

Figure 1

31 pages, 5869 KB  
Review
Lipid Metabolism–Signaling Crosstalk in Metabolic Disease and Aging: Mechanisms and Therapeutic Targets
by Paalki Sethi, Awdhesh Kumar Mishra, Shampa Ghosh, Krishna Kumar Singh, Samarth Sharma, Radoslav Stojchevski, Dimiter Avtanski and Jitendra Kumar Sinha
Nutrients 2025, 17(23), 3699; https://doi.org/10.3390/nu17233699 - 26 Nov 2025
Viewed by 1463
Abstract
Lipid metabolism and lipid-derived signaling together ensure cellular and systemic homeostasis. Their dysregulation causes obesity, type 2 diabetes, cardiovascular disease, NAFLD/MASH, and neurodegeneration throughout life. This review integrates central pathways, such as ACC–FASN-mediated de novo lipogenesis, lipid-droplet lipolysis, and mitochondrial and peroxisomal β-oxidation, [...] Read more.
Lipid metabolism and lipid-derived signaling together ensure cellular and systemic homeostasis. Their dysregulation causes obesity, type 2 diabetes, cardiovascular disease, NAFLD/MASH, and neurodegeneration throughout life. This review integrates central pathways, such as ACC–FASN-mediated de novo lipogenesis, lipid-droplet lipolysis, and mitochondrial and peroxisomal β-oxidation, and their regulation by insulin–PI3K–Akt, glucagon–cAMP–PKA, SREBPs, PPARs, and AMPK. We emphasize the mechanisms by which bioactive lipids like diacylglycerols, ceramides, eicosanoids, and endocannabinoids serve as second messengers linking nutrient state to insulin signaling, inflammation, and stress response; pathologic accumulation of these species enhances insulin resistance and lipotoxicity. Aging disrupts these axes via diminished catecholamine-stimulated lipolysis, defective fatty-acid oxidation, mitochondrial failure, and adipose depot redistribution, facilitating ectopic fat and postprandial dyslipidemia. We suggest a pathway-to-phenotype paradigm that connects lipid species and tissue environment to clinical phenotypes, allowing for mechanism-to-intervention alignment. Therapeutic avenues range from lipid lowering for atherogenic risk to novel agents targeting ACLY, ACC, FASN, CPT1, and nuclear receptors, with precision lifestyle intervention in diet and exercise. Translation is still heterogeneous because of isoform-dependent effects, safety trade-offs, and inconsistent adherence. We prioritize harmonization of lipidomics with multi-omics for stratifying patients, enriching responders, and bridging gaps between mechanistic understanding and clinical outcome, with focus on age-sensitive prevention and treatment for lipid-mediated metabolic disease. Full article
(This article belongs to the Special Issue Nutrition, Adipose Tissue, and Human Health)
Show Figures

Figure 1

18 pages, 4550 KB  
Article
Quantification of Signal Transduction Pathway Activity in Pancreatic Ductal Adenocarcinoma
by Léon Raymakers, Lois A. Daamen, Martijn P. W. Intven, Jeanette H. W. Leusen, Patricia A. Olofsen, Anja van de Stolpe and Reinier A. P. Raymakers
Int. J. Mol. Sci. 2025, 26(23), 11385; https://doi.org/10.3390/ijms262311385 - 25 Nov 2025
Viewed by 301
Abstract
Patients with pancreatic ductal adenocarcinoma (PDAC) face a very poor prognosis despite advancements in therapeutic strategies. Signal transduction pathways (STPs) that show altered activity in cancer cells may provide new therapeutic targets. Here, we used simultaneous transcriptome-based activation profiling (STAP)-STP technology to identify [...] Read more.
Patients with pancreatic ductal adenocarcinoma (PDAC) face a very poor prognosis despite advancements in therapeutic strategies. Signal transduction pathways (STPs) that show altered activity in cancer cells may provide new therapeutic targets. Here, we used simultaneous transcriptome-based activation profiling (STAP)-STP technology to identify abnormal STP activity in PDAC. STAP-STP infers STP activity from messenger RNA expression of the target genes of each pathway-associated transcription factor, which is not possible with conventional bioinformatic analysis. We searched the Gene Expression Omnibus database for publicly available PDAC Affymetrix (GPL570) datasets and included six datasets: four datasets with samples from both normal pancreatic duct epithelial cells and PDAC tumor cells and two datasets with PDAC derived cell lines. The activity of the twelve most relevant STPs (androgen receptor, estrogen receptor, PI3K, MAPK, TGFβ, Notch, Hedgehog, Wnt, NFκB, STAT1/2 type I interferon, STAT1/2type II interferon and STAT3) was quantified. Increased activity of the MAPK, STAT3, Wnt, Hedgehog, Notch TGFβ, and NFκB pathways was found in at least two out of four datasets. In PDAC cell lines, MAPK, PI3K, and STAT3 STPs showed higher activity than in patient samples. Cell type deconvolution analysis showed a variable mixture of fibroblasts, immune cells, and tumor cells in the patient samples, which likely influenced the STP activity profile. This is the first time that STP activity has been quantified in PDAC. We conclude that PDAC is characterized by increased MAPK STP activity in combination with high Ki67 and increased activity of developmental pathways (Wnt, Hedgehog, Notch, TGFβ). Drugs targeting specific STPs will be evaluated in PDAC model systems to develop new therapies for PDAC. Full article
Show Figures

Graphical abstract

19 pages, 780 KB  
Review
Functional 14-3-3 Proteins: Master Regulators in Plant Responses to Salt Stress
by Dongxue Tang, Yiwu Zhao, Zhongliang Wang, Junwen Kong, Naiqing Dong, Ling Zheng and Shuangshuang Zhao
Plants 2025, 14(23), 3568; https://doi.org/10.3390/plants14233568 - 22 Nov 2025
Viewed by 452
Abstract
14-3-3 proteins are highly conserved regulatory molecules that play a central role in plant responses to salt stress. These proteins modulate the activity, stability, and localization of diverse target proteins. This review summarizes current advances in understanding the multifaceted roles of 14-3-3 proteins [...] Read more.
14-3-3 proteins are highly conserved regulatory molecules that play a central role in plant responses to salt stress. These proteins modulate the activity, stability, and localization of diverse target proteins. This review summarizes current advances in understanding the multifaceted roles of 14-3-3 proteins in salt stress signaling. Specifically, it details how 14-3-3 proteins interact with and regulate diverse components, including protein kinases, phosphatases, ion channels and transporters, proton pumps, metabolic enzymes, and transcription factors. These interactions are predominantly phosphorylation-dependent and often involve calcium (Ca2+) and other second messengers. Additionally, 14-3-3 proteins themselves are subject to post-translational regulation, such as phosphorylation and ubiquitination, which fine-tune their stability and activity under stress conditions. This review highlights 14-3-3 proteins as versatile molecular switches in salt stress signaling, integrating diverse signals to orchestrate stress tolerance mechanisms. It also identifies critical knowledge gaps and outlines future research directions aimed at leveraging these proteins for improving crop resilience to salinity stress, an ongoing challenge in modern agriculture. Full article
(This article belongs to the Special Issue Abiotic Stress Responses in Plants—Second Edition)
Show Figures

Figure 1

23 pages, 1021 KB  
Article
Probing Jet Compositions with Extreme Mass Ratio Binary Black Holes
by Hung-Yi Pu
Universe 2025, 11(11), 370; https://doi.org/10.3390/universe11110370 - 7 Nov 2025
Viewed by 302
Abstract
Determining whether black hole jets are dominated by leptonic or baryonic matter remains an open question in high-energy astrophysics. We propose that extreme mass ratio binary (EMRB) black holes, where an intermediate mass secondary black hole (a “miniquasar”) periodically interacts with the accretion [...] Read more.
Determining whether black hole jets are dominated by leptonic or baryonic matter remains an open question in high-energy astrophysics. We propose that extreme mass ratio binary (EMRB) black holes, where an intermediate mass secondary black hole (a “miniquasar”) periodically interacts with the accretion flow of a supermassive black hole (SMBH), offer a natural laboratory to probe jet composition. In an EMRB, the miniquasar jet is launched episodically after each disk-crossing event, triggered by the onset of super-Eddington accretion. The resulting emissions exhibit temporal evolution as the jet interacts with the SMBH accretion disk. Depending on whether the jet is leptonic or hadronic in composition, the radiative signatures differ substantially. Notably, a baryonic jet produces a more pronounced gamma-ray output than a purely leptonic jet. By modeling the evolution of the multifrequency characteristic features, it is suggested that the gamma-ray-to-UV emissions may serve as a diagnostic tool capable of distinguishing between leptonic and baryonic scenarios. The resulting electromagnetic signals, when combined with multi-messenger observations, offer a powerful means to constrain the physical nature of relativistic jets from black holes. Full article
(This article belongs to the Special Issue Studying Astrophysics with High-Energy Cosmic Particles)
Show Figures

Figure 1

29 pages, 1870 KB  
Article
Identification of Three New Rugose Small Colony Variants from a Pseudomonas aeruginosa Biofilm
by Benjamin K. Smartnick, Eric A. Carlson, Chase N. Morse, Taylor A. Dodson, Nathan C. Wamer, Avery M. Horne and Erin G. Prestwich
Microorganisms 2025, 13(11), 2550; https://doi.org/10.3390/microorganisms13112550 - 7 Nov 2025
Viewed by 849
Abstract
Pseudomonas aeruginosa is a Gram-negative, pathogenic, bacterium that produces biofilms comprising phenotypically distinct cell subpopulations. When separating and characterizing a single P. aeruginosa PA14 biofilm, three novel rugose small colony variants (RSCVs) (denoted RSCV_1, RSCV_2, and RSCV_3) were discovered. Characteristics of these stationary [...] Read more.
Pseudomonas aeruginosa is a Gram-negative, pathogenic, bacterium that produces biofilms comprising phenotypically distinct cell subpopulations. When separating and characterizing a single P. aeruginosa PA14 biofilm, three novel rugose small colony variants (RSCVs) (denoted RSCV_1, RSCV_2, and RSCV_3) were discovered. Characteristics of these stationary phase RSCVs differed between stationary phase wild-type (WT) PA14, between the PA14 biofilm subpopulations, and between the RSCVs themselves. The observed phenotypic changes in the RSCVs included differences in cellular morphology, exopolysaccharide production, biosynthesis of virulence factors, biofilm formation, and antibiotic tolerance. Stationary phase cell surface-associated molecules on the RSCVs were differently ionized as compared to WT PA14 using matrix-assisted laser desorption ionization (MALDI) mass spectrometry. Many RNA transcripts were differentially expressed between the RSCVs and WT PA14 as well as between RSCV_1 and RSCV_3. DNA sequencing revealed single-nucleotide deletions and single-nucleotide polymorphisms (SNPs) among the RSCVs and between the RSCVs and WT PA14. The levels of the intracellular signaling molecule bis-(3′,5′)-cyclic-dimeric-guanosine monophosphate (cyclic-di-GMP) were higher in the RSCVs compared to WT PA14 and significantly lower in RSCV_3 as compared to both RSCV_1 and RSCV_2. The detected differences in the RSCVs have significant implications for biofilm production, antibiotic tolerance, and virulence. Full article
(This article belongs to the Special Issue Advances in Microbial Biofilm Formation (2nd Edition))
Show Figures

Graphical abstract

21 pages, 4241 KB  
Article
Measuring Serotonin Binding to Its Receptors In Vitro via Charge Transfer to ANAP
by Olivia G. Brado, Aspen T. Hawkins, Adam D. Hill and Michael C. Puljung
Int. J. Mol. Sci. 2025, 26(22), 10815; https://doi.org/10.3390/ijms262210815 - 7 Nov 2025
Cited by 1 | Viewed by 755
Abstract
Serotonin (5-HT) is a vital intercellular messenger with diverse signaling functions throughout the human body. We have characterized and implemented a novel, in vitro fluorescence-based method of measuring 5-HT binding to gain a fuller understanding of the interactions between 5-HT and its receptors. [...] Read more.
Serotonin (5-HT) is a vital intercellular messenger with diverse signaling functions throughout the human body. We have characterized and implemented a novel, in vitro fluorescence-based method of measuring 5-HT binding to gain a fuller understanding of the interactions between 5-HT and its receptors. This method involves expression of 5-HT receptor proteins in cultured cells with the fluorescent, non-canonical amino acid l-3-(6-acetylnaphthalen-2-ylamino)-2-aminopropanoic acid (ANAP) incorporated into the ligand binding site. ANAP fluorescence was quenched in solution by both 5-HT and dopamine. Time-resolved photoluminescence and transient absorption spectroscopy confirmed that ANAP quenching by 5-HT occurs via a charge-transfer process that recovers through back-electron transfer on the nanosecond timescale. Supported by density functional theory calculations, this process likely involved an ANAP reduction by 5-HT. To test this method on intact receptors in a cellular context, we expressed 5-HT3A receptors (5-HT-gated ion channels) in HEK293T cells with ANAP inserted co-translationally into the transmitter binding site. Fluorescently labeled 5-HT3A receptors were functional and activated by 5-HT, as assessed by whole-cell patch clamp. Addition of 5-HT caused a concentration-dependent quenching of fluorescence from ANAP-tagged channels in intact cells and unroofed plasma membranes, demonstrating the utility of this method for measuring 5-HT binding to its receptors. Collectively, these results delineate a technique for measuring transmitter binding that can be widely adopted to explore 5-HT binding not only to 5-HT3 receptors, but to any 5-HT receptor, transporter, or binding protein in heterologous expression systems. Full article
(This article belongs to the Special Issue Advances in Fluorescent Sensors)
Show Figures

Figure 1

23 pages, 673 KB  
Review
Calcium Dynamics in Astrocyte-Neuron Communication from Intracellular to Extracellular Signaling
by Agnieszka Nowacka, Maciej Śniegocki and Ewa A. Ziółkowska
Cells 2025, 14(21), 1709; https://doi.org/10.3390/cells14211709 - 31 Oct 2025
Viewed by 1493
Abstract
Astrocytic calcium signaling is a central mechanism of neuron-glia communication that operates across multiple spatial and temporal scales. Traditionally, research has focused on intracellular Ca2+ oscillations that regulate gliotransmitter release, ion homeostasis, and metabolic support. Recent evidence, however, reveals that extracellular calcium [...] Read more.
Astrocytic calcium signaling is a central mechanism of neuron-glia communication that operates across multiple spatial and temporal scales. Traditionally, research has focused on intracellular Ca2+ oscillations that regulate gliotransmitter release, ion homeostasis, and metabolic support. Recent evidence, however, reveals that extracellular calcium ([Ca2+]o) is not a passive reservoir but a dynamic signaling mediator capable of influencing neuronal excitability within milliseconds. Through mechanisms such as calcium-sensing receptor (CaSR) activation, ion channel modulation, surface charge effects, and ephaptic coupling, astrocytes emerge as active partners in both slow and rapid modes of communication. This dual perspective reshapes our understanding of brain physiology and disease. Disrupted Ca2+ signaling contributes to network instability in epilepsy, synaptic dysfunction in Alzheimer’s and Parkinson’s disease, and impaired maturation in neurodevelopmental disorders. Methodological advances, including Ca2+-selective microelectrodes, genetically encoded extracellular indicators, and computational modeling, are beginning to uncover the richness of extracellular Ca2+ dynamics, though challenges remain in achieving sufficient spatial and temporal resolution. By integrating classical intracellular pathways with emerging insights into extracellular signaling, this review highlights astrocytes as central architects of the ionic landscape. Recognizing calcium as both an intracellular messenger and an extracellular signaling mediator provides a unifying framework for neuron–glia interactions and opens new avenues for therapeutic intervention. Full article
Show Figures

Figure 1

31 pages, 1937 KB  
Review
Calcium Homeostasis Machinery in the Human Uterus—A Potential Therapeutic Target in Endometrial Cancer
by Piotr K. Zakrzewski
Int. J. Mol. Sci. 2025, 26(21), 10253; https://doi.org/10.3390/ijms262110253 - 22 Oct 2025
Viewed by 889
Abstract
Endometrial cancer is one of the most common malignancies of the female reproductive system, with incidence rising globally due to population ageing and life-style-related risk factors. Calcium (Ca2+) is a ubiquitous second messenger regulating diverse physiological processes, and its dysregulation has [...] Read more.
Endometrial cancer is one of the most common malignancies of the female reproductive system, with incidence rising globally due to population ageing and life-style-related risk factors. Calcium (Ca2+) is a ubiquitous second messenger regulating diverse physiological processes, and its dysregulation has been increasingly implicated in carcinogenesis, including endometrial. Altered expression and function of Ca2+ channels, pumps, exchangers, and binding proteins disrupt the finely tuned balance of Ca2+ influx, efflux, and intracellular storage, leading to aberrant signalling that promotes tumour proliferation, migration, survival, and metastasis. This review summarises current knowledge on the molecular “Ca2+ toolkit” in the human uterus, highlighting the role of voltage-gated calcium channels (VGCCs), transient receptor potential (TRP) channels, store-operated calcium entry (SOCE) components, Na+/Ca2+ exchangers, purinergic receptors, P-type ATPases (SERCA, SPCA, PMCA), ryanodine (RyR) and inositol 1,4,5-trisphosphate (IP3R) receptors, and mitochondrial Ca2+ uniporter (MCU) complexes in endometrial cancer progression. Multiple Ca2+-handling proteins, including CACNA1D, CACNA2D1, TRPV4, TRPV1, TRPM4, MCU, and RyR1, exhibit cancer-associated overexpression or functional changes, correlating with poor prognosis and aggressive disease features. Emerging evidence supports the therapeutic potential of targeting Ca2+ homeostasis using small-molecule inhibitors, ion channel modulators or gene-silencing strategies. These interventions may restore Ca2+ balance, induce apoptosis or autophagy, and suppress metastatic behaviour. While no clinical trials have yet explicitly focused on Ca2+ modulation in endometrial cancer, the diversity of dysregulated Ca2+ pathways offers a rich landscape for novel therapeutic strategies. Targeting key components of the Ca2+ signalling network holds promise for improving outcomes in endometrial cancer. Full article
Show Figures

Figure 1

Back to TopTop