Sign in to use this feature.

Years

Between: -

Subjects

remove_circle_outline
remove_circle_outline
remove_circle_outline
remove_circle_outline
remove_circle_outline
remove_circle_outline
remove_circle_outline
remove_circle_outline
remove_circle_outline

Journals

remove_circle_outline
remove_circle_outline
remove_circle_outline
remove_circle_outline
remove_circle_outline
remove_circle_outline
remove_circle_outline
remove_circle_outline
remove_circle_outline
remove_circle_outline
remove_circle_outline
remove_circle_outline
remove_circle_outline
remove_circle_outline
remove_circle_outline
remove_circle_outline
remove_circle_outline

Article Types

Countries / Regions

remove_circle_outline
remove_circle_outline
remove_circle_outline
remove_circle_outline
remove_circle_outline

Search Results (1,800)

Search Parameters:
Keywords = shrimp

Order results
Result details
Results per page
Select all
Export citation of selected articles as:
11 pages, 1003 KB  
Article
Detection and Genetic Characterization of Enterocytozoon hepatopenaei in Giant Freshwater Prawn (Macrobrachium rosenbergii) Imported into South Korea
by Hye Jin Jeon, Bumkeun Kim, So Young Bang, Yukyung Kim, Jee Youn Hwang, Patharapol Piamsomboon, Ji Hyung Kim and Jee Eun Han
Animals 2025, 15(22), 3286; https://doi.org/10.3390/ani15223286 - 13 Nov 2025
Abstract
This study investigated Macrobrachium rosenbergii imported from India (15 batches, N = 180) and Vietnam (7 batches, N = 84) between 2023 and 2024, for Enterocytozoon hepatopenaei (EHP) monitoring and genetic analysis. Polymerase chain reaction assays detected EHP in 13.3% (2/15) and 71.4% [...] Read more.
This study investigated Macrobrachium rosenbergii imported from India (15 batches, N = 180) and Vietnam (7 batches, N = 84) between 2023 and 2024, for Enterocytozoon hepatopenaei (EHP) monitoring and genetic analysis. Polymerase chain reaction assays detected EHP in 13.3% (2/15) and 71.4% (5/7) samples from India and Vietnam, respectively. The sequence of the small subunit ribosomal ribonucleic acid region of the EHPs isolated from M. rosenbergii showed no significant differences from those available in GenBank. Interestingly, spore wall protein (SWP) 1 region analysis revealed that M. rosenbergii EHPs could be divided into three groups, some of which were closely related to Penaeus vannamei EHPs. Similarly, the internal transcribed spacer-1 (ITS-1) region analysis divided M. rosenbergii EHPs into two groups, with some showing close relationships with P. vannamei EHPs. Phylogenetic analyses based on the SWP 1 and ITS-1 regions suggested that EHPs infecting M. rosenbergii exhibited greater genetic diversity than those infecting P. vannamei. This study provides the first report of EHP detection in M. rosenbergii imported from India and Vietnam to South Korea. Further genome-based analyses are necessary for a comprehensive genetic characterization of EHPs infecting M. rosenbergii from various geographical regions. Full article
(This article belongs to the Section Aquatic Animals)
Show Figures

Figure 1

23 pages, 2863 KB  
Article
Evaluation of Functional Marine Protein Hydrolysates as Fish Meal Replacements in Low-Fish-Meal Diets: Effects on Growth Performance, Feed Utilization, and Health Status of Asian Seabass (Lates calcarifer)
by Dachawat Poonnual, Siriporn Tola and Bundit Yuangsoi
Animals 2025, 15(22), 3285; https://doi.org/10.3390/ani15223285 - 13 Nov 2025
Abstract
An eight-week study was conducted to evaluate the effects of dietary marine protein hydrolysates as fish meal replacements in low-fish-meal diets on the growth performance, feed utilization, and health status of Asian seabass (Lates calcarifer). The high-fish-meal (HFM) diet contained 25% [...] Read more.
An eight-week study was conducted to evaluate the effects of dietary marine protein hydrolysates as fish meal replacements in low-fish-meal diets on the growth performance, feed utilization, and health status of Asian seabass (Lates calcarifer). The high-fish-meal (HFM) diet contained 25% fish meal, while the low-fish-meal (LFM) diet replaced 60% of the fish meal with soybean meal. Three experimental diets were formulated by supplementing the LFM diet with 5% tuna hydrolysate (TH), 2% shrimp hydrolysate (SH), and 5% salmon silage (SS), each replacing an equivalent amount of fish meal. These diets were designated as LFM + TH, LFM + SH, and LFM + SS, respectively. The results showed that the LFM + TH diet significantly improved the percentage of weight gain, average daily growth, specific growth rate, protein efficiency ratio, and feed conversion ratio compared to the LFM diet (p < 0.05), without negatively affecting feed intake or metabolic markers. Histological analysis revealed improved villus length and goblet cell count in the intestine, indicating better nutrient absorption (p < 0.05). However, no significant differences were observed in hematological and immunological parameters, blood plasma metabolic markers, or carcass proximate composition (p > 0.05). Furthermore, the LFM + TH diet exhibited superior survival rates under ammonia stress, highlighting its potential to enhance stress tolerance. These findings suggest that marine protein hydrolysates, particularly 5%TH, can serve as a sustainable and efficient alternative to fish meal protein in diets with up to 60% in soybean meal compensation, promoting better growth and survival in Asian seabass. Full article
(This article belongs to the Section Aquatic Animals)
Show Figures

Figure 1

14 pages, 2482 KB  
Article
Chemosensory-Driven Foraging and Nocturnal Activity in the Freshwater Snail Rivomarginella morrisoni (Gastropoda, Marginellidae): A Laboratory-Based Study
by Navapong Subpayakom, Pongrat Dumrongrojwattana and Supattra Poeaim
J. Zool. Bot. Gard. 2025, 6(4), 56; https://doi.org/10.3390/jzbg6040056 - 13 Nov 2025
Abstract
Rivomarginella morrisoni is a freshwater snail endemic to Thailand, yet its behavioral ecology remains poorly understood. This study described the feeding behavior of R. morrisoni, focusing on its foraging activity, behavioral patterns, and food detection mechanisms under laboratory conditions using specimens collected [...] Read more.
Rivomarginella morrisoni is a freshwater snail endemic to Thailand, yet its behavioral ecology remains poorly understood. This study described the feeding behavior of R. morrisoni, focusing on its foraging activity, behavioral patterns, and food detection mechanisms under laboratory conditions using specimens collected from four river basins in central Thailand. Daily monitoring revealed nocturnal emergence, peaking between 21:00 and 22:00 h, with stable rhythms established 72 h post-feeding. Feeding trials revealed a preference for aged shrimp over fresh or decayed ones. Behavioral observations confirmed that food localization in R. morrisoni was mediated by chemical cues. Light–dark tests indicated a slight tendency toward darkness, but no significant phototactic response was observed. These findings suggest that R. morrisoni is a generalist scavenger with chemosensory-driven foraging and nocturnal activity. Its apparent sensitivity to habitat disturbance underscores the relevance of behavioral studies for informing future conservation and captive breeding efforts. Full article
Show Figures

Figure 1

24 pages, 2741 KB  
Article
PLA Nanoplastics Accumulate but Do Not Cause Acute Toxicity to Marine Rotifers, Brine Shrimps, and Zebrafish Embryos
by Doyinsola Suliat Mustapha, Olga Rodríguez-Díaz, Miren P. Cajaraville and Amaia Orbea
J. Xenobiot. 2025, 15(6), 196; https://doi.org/10.3390/jox15060196 - 12 Nov 2025
Abstract
Conventional plastics are widely utilised across industrial sectors and in consumer products. However, the growing use of plastics has led to plastic pollution, including the formation of nanoplastics (NPs), which are harmful to aquatic organisms. Bioplastics are emerging alternatives. They are renewable and/or [...] Read more.
Conventional plastics are widely utilised across industrial sectors and in consumer products. However, the growing use of plastics has led to plastic pollution, including the formation of nanoplastics (NPs), which are harmful to aquatic organisms. Bioplastics are emerging alternatives. They are renewable and/or biodegradable and are supposed to be more environmentally friendly. However, the toxicity and environmental fate of bioplastics are not yet fully understood. This study evaluated the toxicity and fate of commercially available plain or fluorescent polylactic acid (PLA) NPs (250 nm) on aquatic organisms. Confocal microscopy demonstrated the uptake of fluorescent PLA NPs by the test organisms, marine rotifers (Brachionus plicatilis), brine shrimps (Artemia salina) and zebrafish (Danio rerio) embryos. However, the results of the bioassays indicate that plain PLA NPs did not induce acute toxicity in either of the two zooplankton species and did not cause substantial mortality, malformations, or hatching delays in zebrafish embryos at the tested concentrations (up to 100 mg/L). However, brine shrimp showed a significant decrease in ingestion capability. The biochemical biomarkers, catalase activity induction, as an indicator of oxidative stress, and acetylcholinesterase inhibition, as a marker of neurotoxicity, showed no significant alterations compared to the control of both zooplankton species and that of zebrafish embryos. Overall, the findings suggest a pattern of no acute and low sublethal toxicity for the tested plain PLA NPs in the studied organisms. Nonetheless, further research is imperative to comprehensively assess the environmental fate of bioplastics found in various consumer products, as these may contain harmful chemical additives, as well as the effects of prolonged exposure and their impact on physiological parameters, ensuring informed decisions before their widespread commercialisation and presence in the environment. Full article
(This article belongs to the Section Ecotoxicology)
Show Figures

Graphical abstract

21 pages, 1313 KB  
Article
Bioactivity-Directed Isolation of Anticancer Constituents from Underexplored Folklore: Rhus punjabensis Stewart
by Saira Tabassum, Joham Sarfraz Ali, Rida Fatima Saeed, Madiha Asghar, Myra Akhtar, Abdul Momin Rizwan Ahmad and Muhammad Zia
Molecules 2025, 30(22), 4339; https://doi.org/10.3390/molecules30224339 - 8 Nov 2025
Viewed by 281
Abstract
Background: Medicinal plants continue to offer a promising source of novel bioactive compounds for cancer therapy due to their affordability, biocompatibility, and low toxicity. Rhus punjabensis Stewart, an ethnomedicinal species from the family Anacardiaceae, has long been used in the traditional medicine of [...] Read more.
Background: Medicinal plants continue to offer a promising source of novel bioactive compounds for cancer therapy due to their affordability, biocompatibility, and low toxicity. Rhus punjabensis Stewart, an ethnomedicinal species from the family Anacardiaceae, has long been used in the traditional medicine of northern Pakistan to treat inflammatory, hepatic, and infectious diseases. However, its phytochemical composition and anticancer potential remain largely unexplored. Methods: This study employed a bioactivity-guided isolation strategy to identify and characterize anticancer constituents from R. punjabensis leaves. The plant material was sequentially fractionated using solvents of increasing polarity, followed by purification via column chromatography. Each fraction and purified compound was evaluated using antioxidant (DPPH, total antioxidant capacity, and total reducing power) and cytotoxic assays, including brine shrimp lethality, Sulfo-rhodamine B (SRB) against five human cancer cell lines, protein kinase inhibition, and NF-κB chemo-preventive assays. Results: Comparative analysis of spectral data (UV, 1D/2D NMR, and ESI-MS) led to the identification of three triterpenoid compounds—Lupeol, Cycloartenol, and β-sitosterol—reported for the first time from R. punjabensis. Among them, Lupeol displayed the most potent cytotoxicity against DU-145 prostate (IC50 = 11.2 ± 1.2 μg/mL) and HL-60 leukemia (IC50 = 15.2 ± 1.1 μg/mL) cell lines and showed significant NF-κB inhibitory activity (IC50 = 19.4 ± 1.1 μg/mL), indicating its chemo-preventive potential. Cycloartenoland β-sitosterol exhibited moderate antioxidant and antimicrobial activities. Conclusion: The findings validate the ethnopharmacological use of R. punjabensis and confirm it as a new source of triterpenoids with notable anticancer activity. This study provides the first comprehensive account of its bioactive metabolites, reinforcing the significance of bioactivity-directed isolation as a powerful approach for discovering natural anticancer agents. Further in vivo and mechanistic evaluations are warranted to establish their therapeutic efficacy and safety profiles. Full article
(This article belongs to the Special Issue Natural Products Chemistry in Asia)
Show Figures

Graphical abstract

19 pages, 1895 KB  
Article
Effects of Polyculture Patterns in Ponds on Water Quality and Intestinal Flora of Penaeus monodon
by Xueliang Sun, Zhenzhen Fang, Hong Yu, Honghao Zhao, Yuanyuan Yang, Falin Zhou, Yongjun Guo, Chengxun Chen, Lin Zhao and Yunchen Tian
Water 2025, 17(22), 3194; https://doi.org/10.3390/w17223194 - 8 Nov 2025
Viewed by 279
Abstract
Shrimp aquaculture ponds are dynamic ecosystems in which water quality and microbial interactions play a central role in animal health. This study aimed to investigate the relationship between the intestinal microbiota of Penaeus monodon and the microbial community of polyculture pond water. Shrimp [...] Read more.
Shrimp aquaculture ponds are dynamic ecosystems in which water quality and microbial interactions play a central role in animal health. This study aimed to investigate the relationship between the intestinal microbiota of Penaeus monodon and the microbial community of polyculture pond water. Shrimp and water samples were collected from polyculture ponds at four time points during the rearing period. Water-quality parameters were measured, and microbial community structures were analyzed by high-throughput 16S rRNA sequencing. Statistical analyses, including one-way ANOVA, revealed significant variations in water-quality parameters and microbial diversity among sampling stages (p < 0.05). Water quality indicators showed progressive changes from July to September, with pH decreasing from 8.1 to 7.5 but remaining within a suitable range. Nitrogen compounds, including ammonia, nitrite, and nitrate, increased steadily, with total nitrogen rising from 0.71 to 1.86 mg·L−1, while phosphate and total phosphorus reached 0.31 and 0.36 mg·L−1, respectively, exceeding thresholds commonly associated with algal bloom risk. Microbial community profiling using Illumina MiSeq sequencing revealed 166 OTUs shared between shrimp intestine and pond water, while both habitats contained more than 350 OTUs overall. Alpha diversity analysis showed higher microbial richness in water than in shrimp intestines, dominated by unclassified taxa, whereas shrimp guts were enriched in specific genera such as Vibrio. Cluster analysis indicated partial overlap but distinct grouping of gut and water microbiota, with the PMB intestinal community diverging most strongly. These findings highlight a close link between water quality and microbial composition, emphasizing the importance of pond management for maintaining ecological stability and shrimp health. Full article
Show Figures

Figure 1

24 pages, 10335 KB  
Article
Prevalence, Virulence and Antimicrobial Resistance of Vibrio cholerae in Aquatic Products and Aquaculture Environment in Shanghai
by Yingqi Li, Junjun Liu, Xin Yang, Weiqing Lan, Yong Zhao and Xiaohong Sun
Foods 2025, 14(22), 3824; https://doi.org/10.3390/foods14223824 - 7 Nov 2025
Viewed by 192
Abstract
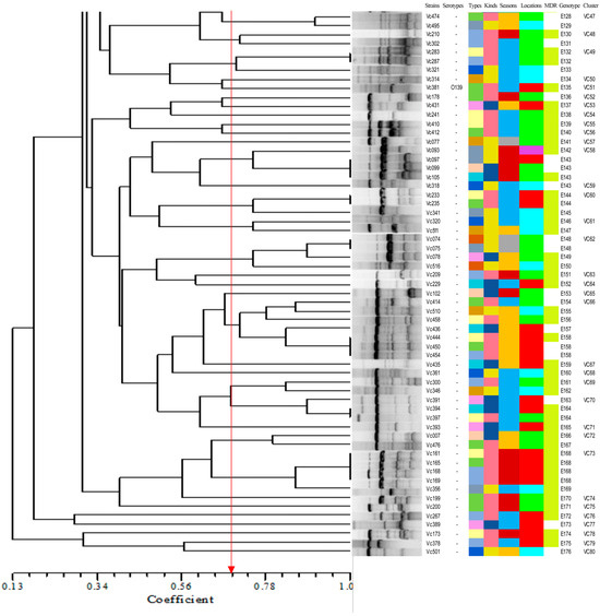
In this study, we isolated 214 Vibrio cholerae strains from aquatic (shrimp, crab, grass carp, and crucian carp) and their cultured environment in Shanghai, China. The virulence, serotype, and antimicrobial susceptibility were tested, and polymerase chain reaction (PCR) was used to detect antimicrobial [...] Read more.
In this study, we isolated 214 Vibrio cholerae strains from aquatic (shrimp, crab, grass carp, and crucian carp) and their cultured environment in Shanghai, China. The virulence, serotype, and antimicrobial susceptibility were tested, and polymerase chain reaction (PCR) was used to detect antimicrobial resistance genes. Enterobacterial repetitive intergenic consensus polymerase chain reaction (ERIC-PCR) was employed for cluster analysis of the isolated strains. The results showed that V. cholerae was found in 47.9% (114/238) of aquatic samples, with the highest detection rate in shrimp (81.1%), and the detection rate was highest in summer (70.0%). Most of the strains were non-O1/O139 groups, and virulence genes rtxC and hap had the highest detection rates of 92.5% and 91.1%. Of the 214 isolates, 69.6% were multidrug-resistant (MDR). The resistance rate of V. cholerae to sulfamethoxazole, ampicillin, and erythromycin was 97.2%, 85.5%, and 70.1%, and that to imipenem, tetracyclines, and aminoglycosides was less than 5%. The MAR index ranged from 0.05 to 0.47. When V. cholerae was screened for antimicrobial resistance genes, β-lactams CARB, chloramphenicol floR, and sulfonamides sul2 were found in 19.6%, 7.9%, and 6.5% of isolates, respectively. The results of ERIC-PCR clustering showed that the isolates had a high degree of genetic diversity. The widespread distribution of virulent and MDR V. cholerae strains poses a potential threat to food safety and public health, calling for improved monitoring and control measures in the aquaculture industry. Full article
Show Figures

Figure 1

37 pages, 3061 KB  
Article
Deep Learning-Based Digital, Hyperspectral, and Near-Infrared (NIR) Imaging for Process-Level Quality Control in Ecuador’s Agri-Food Industry: An ISO-Aligned Framework
by Alexander Sánchez-Rodríguez, Richard Dennis Ullrich-Estrella, Carlos Ernesto González-Gallardo, María Belén Jácome-Villacres, Gelmar García-Vidal and Reyner Pérez-Campdesuñer
Processes 2025, 13(11), 3544; https://doi.org/10.3390/pr13113544 - 4 Nov 2025
Viewed by 331
Abstract
Ensuring consistent quality and safety in agri-food processing is a strategic priority for firms seeking compliance with international standards such as ISO 9001 and ISO 22000. Traditional inspection practices in Ecuador’s food industry remain largely destructive, labor-intensive, and subjective, limiting real-time decision-making. This [...] Read more.
Ensuring consistent quality and safety in agri-food processing is a strategic priority for firms seeking compliance with international standards such as ISO 9001 and ISO 22000. Traditional inspection practices in Ecuador’s food industry remain largely destructive, labor-intensive, and subjective, limiting real-time decision-making. This study developed a non-destructive, ISO-aligned framework for process-level quality control by integrating digital (RGB) imaging for surface-level inspection, hyperspectral imaging (HSI) for internal-quality prediction (e.g., moisture, firmness, and freshness), near-infrared spectroscopy (NIRS) for compositional and authenticity analysis, and deep learning (DL) models for automated classification of ripeness, maturity, and defects. Experimental results across four flagship commodities—bananas, cacao, coffee, and shrimp—achieved classification accuracies above 88% and ROC AUC values exceeding 0.90, confirming the robustness of AI-driven, multimodal (RGB–HSI–NIRS) inspection under semi-industrial conveyor conditions. Beyond technological performance, the findings demonstrate that digital inspection reinforces ISO principles of evidence-based decision-making, conformity verification, and traceability, thereby operationalizing the Plan–Do–Check–Act (PDCA) cycle at digital speed. The study contributes theoretically by advancing the conceptualization of Quality 4.0 as a socio-technical transformation that embeds AI-driven sensing and analytics within management standards, and practically by providing a roadmap for Ecuadorian SMEs to strengthen export competitiveness through automated, real-time, and auditable quality assurance. Full article
(This article belongs to the Special Issue Processing and Quality Control of Agro-Food Products)
Show Figures

Figure 1

16 pages, 2078 KB  
Article
Changes in Intestinal Microbial Community of the Black Tiger Shrimp Penaeus monodon in Response to Triclocarban Exposure
by Yafei Duan, Yuxiu Nan, Jianhua Huang, Zhe Zhang, Yanming Sui and Xueming Dan
Biology 2025, 14(11), 1542; https://doi.org/10.3390/biology14111542 - 3 Nov 2025
Viewed by 239
Abstract
Triclocarban (TCC), a synthetic antimicrobial compound prevalent in personal care products, has emerged as a typical contaminant in aquatic ecosystems. Intestinal microbiota maintains the host’s health homeostasis by regulating nutrient metabolism and immunity and is regarded as a sensitive biomarker for the risk [...] Read more.
Triclocarban (TCC), a synthetic antimicrobial compound prevalent in personal care products, has emerged as a typical contaminant in aquatic ecosystems. Intestinal microbiota maintains the host’s health homeostasis by regulating nutrient metabolism and immunity and is regarded as a sensitive biomarker for the risk assessment of pollutants. Currently, there is still a lack of toxicity assessment of TCC on the intestinal microbiota homeostasis of shrimp. Therefore, this study employed 16S rDNA sequencing to explore intestinal microbiota perturbations in Penaeus monodon following subchronic exposure (14 days) to graded TCC concentrations (1 and 10 μg/L). The results showed that TCC exposure altered intestinal microbiota diversity, marked by increases in the ACE, Chao1, and Shannon indices and a decrease in the Simpson index; however, none of these changes reached statistical significance (p > 0.05). Furthermore, the community composition was also altered, characterized by a significant increase in Bacteroidetes and a significant decrease in Tenericutes (p < 0.05), alongside non-significant increases in Proteobacteria and decreases in Firmicutes (p > 0.05). The abundances of some putative beneficial bacterial genera (Alloprevotella, Bacteroidales S24-7 group_norank, Cetobacterium, Enterococcus and Lactobacillus) and harmful bacteria (Photobacterium and Aeromonas) were decreased (p > 0.05); the abundance of Vibrio was decreased in the T1 group but increased in the T10 group (p > 0.05). Additionally, the predicted functions of the intestinal microbiota, such as glycan biosynthesis and degradation, steroid and isoflavone biosynthesis, and nucleotide metabolism, were enhanced. These results indicated that TCC exposure had a negative effect on the homeostasis of the intestinal microbiota of P. monodon. Full article
(This article belongs to the Special Issue Metabolic and Stress Responses in Aquatic Animals)
Show Figures

Figure 1

22 pages, 1443 KB  
Article
CNN-Based Identification of Pathogens of Concern in Shrimp
by Tharyar Aung, Rapeepun Vanichviriyakit, Kittisak Chayantrakom, Somkid Amornsamankul and Pallop Huabsomboon
Animals 2025, 15(21), 3194; https://doi.org/10.3390/ani15213194 - 3 Nov 2025
Viewed by 376
Abstract
Concerning shrimp diseases, including acute hepatopancreatic necrosis disease (AHPND), hepatopancreatic parvovirus (HPV) infection and Enterocytozoon hepatopenaei (EHP) microsporidiosis negatively impact shrimp aquaculture through acute mortality, chronic growth retardation or compromised health that increases susceptibility to concurrent infections. All three diseases damage hepatopancreas, a [...] Read more.
Concerning shrimp diseases, including acute hepatopancreatic necrosis disease (AHPND), hepatopancreatic parvovirus (HPV) infection and Enterocytozoon hepatopenaei (EHP) microsporidiosis negatively impact shrimp aquaculture through acute mortality, chronic growth retardation or compromised health that increases susceptibility to concurrent infections. All three diseases damage hepatopancreas, a vital organ for nutrient absorption and growth, though their clinical outcomes differ: AHPND is typically associated with rapid, high mortality, EHP primarily causes chronic production losses and HPV, while currently of lower pathogenic significance, may still impair health under certain conditions. Outbreak severity is often intensified by poor water quality, inadequate farm management, antibiotic misuse and pathogen vectors, leading to substantial economic losses. Timely and accurate diagnosis is therefore critical for effective disease management. This study investigates two convolutional neural network (CNN) architectures, EfficientNet and MobileNet. A curated and preprocessed dataset was used to fine-tune both models with a standardized custom classification head, ensuring a controlled backbone comparison. Experimental results show both architectures achieving over 95% accuracy, with MobileNet providing faster inference suitable for on-site deployment. These findings demonstrate the practical feasibility of lightweight CNN-based diagnostics tools for real-time, scalable, and cost-efficient health monitoring in shrimp aquaculture, bridging the gap between the laboratory-grade performance and field-level usability. Full article
Show Figures

Figure 1

45 pages, 3725 KB  
Review
Combating White Spot Syndrome Virus (WSSV) in Global Shrimp Farming: Unraveling Its Biology, Pathology, and Control Strategies
by Md. Iftehimul, Neaz A. Hasan, David Bass, Abul Bashar, Mohammad Mahfujul Haque and Morena Santi
Viruses 2025, 17(11), 1463; https://doi.org/10.3390/v17111463 - 31 Oct 2025
Viewed by 930
Abstract
White Spot Syndrome Virus (WSSV) is one of the most devastating viral pathogens affecting shrimp, causing severe economic losses to the global farmed shrimp trade. The globalization of live shrimp trade and waterborne transmission have facilitated the rapid spread of WSSV across major [...] Read more.
White Spot Syndrome Virus (WSSV) is one of the most devastating viral pathogens affecting shrimp, causing severe economic losses to the global farmed shrimp trade. The globalization of live shrimp trade and waterborne transmission have facilitated the rapid spread of WSSV across major shrimp-producing countries since its initial emergence. The present review gives an updated account of WSSV biology, pathology, transmission dynamics, and recent developments in control measures. The virus, a double-stranded DNA virus of the Nimaviridae family, utilizes advanced immune evasion strategies, resulting in severe mortality. Shrimp lack adaptive immunity and hence rely predominantly on innate immunity, which is insufficient to mount an effective response against severe infections. Traditional disease control measures such as augmented biosecurity, selective breeding, and immunostimulants have, despite extensive research, achieved only limited success. New biotechnological tools such as RNA interference, CRISPR-Cas gene editing, and nanotechnology offer tremendous potential for disease mitigation. In parallel, the development of DNA and RNA vaccines targeting WSSV structural proteins, such as VP28, holds significant promise for stimulating the shrimp immune system. This review highlights the urgent need for a convergent approach to sustainable disease management in global shrimp aquaculture, with interdisciplinarity playing a pivotal role in shaping the future of WSSV control. Full article
(This article belongs to the Section Viral Immunology, Vaccines, and Antivirals)
Show Figures

Figure 1

19 pages, 4710 KB  
Article
Identification of SNP Markers in the Glutamate Dehydrogenase (GDH) and Aspartate Aminotransferase 2 (AST2) Associated with Ammonia Nitrogen Tolerance in Penaeus monodon
by Yangyang Ding, Jinsong Chen, Song Jiang, Qibin Yang, Yundong Li, Jianhua Huang, Lishi Yang, Jianzhi Shi, Yebing Yu, Shigui Jiang and Falin Zhou
Biology 2025, 14(11), 1532; https://doi.org/10.3390/biology14111532 - 31 Oct 2025
Viewed by 216
Abstract
Black tiger shrimp (Penaeus monodon) is the largest species of penaeid, being commercially cultured globally, ranking as the second most farmed species in the shrimp industry. However, with the transformation of shrimp aquaculture from semi-intensive to high-density farming, the concentration of [...] Read more.
Black tiger shrimp (Penaeus monodon) is the largest species of penaeid, being commercially cultured globally, ranking as the second most farmed species in the shrimp industry. However, with the transformation of shrimp aquaculture from semi-intensive to high-density farming, the concentration of ammonia nitrogen in the aquatic environment has increased, severely affecting the growth and survival of shrimps. To increase production efficiency, breeding new strains of shrimp with the trait of tolerance to high ammonia nitrogen is desired in the black tiger shrimp aquaculture. Previous studies have shown that glutamate dehydrogenase (GDH) and aspartate aminotransferase 2 (AST2) play important roles in the metabolism of ammonia nitrogen in crustaceans. In the present study, we conducted synteny analysis of PmGDH and PmAST2 in different species. The interactions of PmGDH with ammonium (NH4+) and PmAST2 with aspartate were analyzed by docking. To develop molecule markers associated with ammonia nitrogen tolerance, SNPs of PmGDH and PmAST2 were identified by direct sequencing, genotyped by the SNaPshot technique, and characterized through genotype-phenotype association analysis by PLINK software version 1.9 in the three geographical populations, two families with different ammonia tolerance, and 120 susceptible and resistant individuals of black tiger shrimp. The results indicate that the GDH and AST2 genes are evolutionarily conserved in vertebrates, except for the black tiger shrimp, which suggests divergence in selective pressure between invertebrates and vertebrates. Notably, PmGDH may interact with NH4+ via the residue Asp178 within loop 1 in the GdhA domain through a hydrogen bonding interaction, and PmAST2 may interact with aspartate via helix 1, sheet 1, loop 1, and loop 2, through both hydrogen bonding interactions and a salt bridge interaction. A total of 12 SNPs were detected in the exons of PmGDH and PmAST2. Among these candidate SNPs, the distributions of PmGDH-1227 and PmAST2-132 showed both significant differences in the genotype and allele association analysis between susceptible and resistant groups. Haplotype association analysis showed that three haplotypes exhibited significantly different distributions between susceptible and resistant groups. In conclusion, PmGDH-1227 and PmAST2-132 were associated with ammonia nitrogen tolerance, and these SNP markers are expected to contribute to marker-assisted selection (MAS) breeding programs to obtain new strains of Penaeus monodon. Full article
Show Figures

Figure 1

18 pages, 2655 KB  
Article
Phlorotannin–Alginate Extract from Nizimuddinia zanardinii for Melanosis Inhibition and Quality Preservation of Pacific White Shrimp
by Salim Sharifian and Seraj Bita
Foods 2025, 14(21), 3736; https://doi.org/10.3390/foods14213736 - 31 Oct 2025
Viewed by 374
Abstract
Phlorotannin–alginate extracts from brown seaweeds offer promising natural solutions for food preservation. This study investigated the extraction, characterization, and application of phlorotannins and alginate from two brown seaweed species, Sargassum cristaefolium and Nizimuddinia zanardinii, for inhibiting melanosis and preserving quality in Pacific [...] Read more.
Phlorotannin–alginate extracts from brown seaweeds offer promising natural solutions for food preservation. This study investigated the extraction, characterization, and application of phlorotannins and alginate from two brown seaweed species, Sargassum cristaefolium and Nizimuddinia zanardinii, for inhibiting melanosis and preserving quality in Pacific white shrimp during ice storage. Preliminary screening identified N. zanardinii methanol extract as superior, yielding the highest phlorotannin content (19.14 ± 0.65 mg Phloroglucinol/g) with potent antioxidant (98.95 ± 0.74% DPPH inhibition) and copper-chelating (73.44 ± 1.64%) activities. Consequently, N. zanardinii was selected for subsequent extraction and application studies. Alginate extraction efficiency was 4.73 ± 0.38 g/100 g seaweed, demonstrating moderate antioxidant properties. The extracts effectively inhibited shrimp polyphenol oxidase, with 2% phlorotannins + 1% alginate showing 84.51% inhibition. When applied to shrimp, this combination significantly delayed melanosis development, suppressed microbial growth, and maintained lower pH, total volatile basic nitrogen (TVB-N), and lipid oxidation values during 16 days of ice storage compared to untreated controls. Sensory evaluation confirmed better retention of quality attributes in treated shrimp. These findings demonstrate the potential of N. zanardinii phlorotannin–alginate extracts as effective natural preservatives for maintaining shrimp quality during cold storage, offering a sustainable alternative to synthetic additives in seafood processing. Full article
Show Figures

Figure 1

11 pages, 545 KB  
Article
Larvicidal Activities of Juniperus chinensis var. kaizuka Leaf Essential Oil and Its Constituents Against Dengue Vector Mosquitoes, Aedes aegypti and Ae. albopictus
by Ji-Yun Chang, Kun-Hsien Tsai, Yu-Mei Huang, Yu-Yi Chang, Chong-Syuan Huang, Yu-Tung Ho, Sheng-Yang Wang, Mei-Ling Chang and Hui-Ting Chang
Plants 2025, 14(21), 3321; https://doi.org/10.3390/plants14213321 - 30 Oct 2025
Viewed by 304
Abstract
Juniperus is one of the vital genera of the Cupressaceae family; many Juniperus species (juniper) have served as traditional folk medicines. The aims of this study are to analyze its chemical composition and to evaluate the mosquito larvicidal activity of leaf essential oil [...] Read more.
Juniperus is one of the vital genera of the Cupressaceae family; many Juniperus species (juniper) have served as traditional folk medicines. The aims of this study are to analyze its chemical composition and to evaluate the mosquito larvicidal activity of leaf essential oil and its constituents. The constituents of leaf essential oil were analyzed by GC-MS. Leaf essential oil is mainly composed of hydrocarbon monoterpenes and, secondly, oxygenated monoterpenes. Leaf essential oil exhibited good brine shrimp lethality activity, which is highly correlated with larvicidal activity, with the LC50 of 49.89 μg/mL. Leaf essential oil showed a strong mosquito larvicidal activity against two Dengue vector mosquitoes, Aedes aegypti and Ae. albopictus, the LC50 values for both species were lower than 50 μg/mL. Among the major constituents of leaf essential oil, compounds limonene, sabinene, and β-myrcene also exhibited a significant larvicidal effect. Through these investigations, it is expected that leaf essential oil from J. chinensis var. kaizuka and its constituents are of potential use as environmental control chemicals against Dengue vector mosquitoes. Full article
Show Figures

Figure 1

12 pages, 964 KB  
Article
Individual Growth Parameterization Models Using the Observed Variance in Organisms Subject to Aquaculture
by Eugenio Alberto Aragón-Noriega, Edgar Alcántara-Razo, José Adán Félix-Ortiz and Samuel Angiee Ayón-Jiménez
Aquac. J. 2025, 5(4), 21; https://doi.org/10.3390/aquacj5040021 - 29 Oct 2025
Viewed by 524
Abstract
Parameterizing nonlinear models presents an ongoing challenge in fisheries and aquaculture research. While additive and multiplicative error structures have been traditionally applied, a more recent alternative—the observed error structure—is gaining increasing acceptance. This study aimed to analyze the variability of individual growth during [...] Read more.
Parameterizing nonlinear models presents an ongoing challenge in fisheries and aquaculture research. While additive and multiplicative error structures have been traditionally applied, a more recent alternative—the observed error structure—is gaining increasing acceptance. This study aimed to analyze the variability of individual growth during the early developmental stages of totoaba (Totoaba macdonaldi), shrimp (Penaeus vannamei), and pearl oyster (Pteria sterna). The observed variance was incorporated as a central component for parameterizing individual growth models. All three datasets were derived from controlled laboratory conditions. Information theory was applied to identify the most appropriate variance criterion (observed, additive, or multiplicative). The Schnute model, case 1, was utilized to estimate the growth curve for each species. Distinct growth patterns were observed: sigmoid in totoaba, rectilinear in shrimp, and exponential in pearl oyster. These findings indicate that incorporating observed variability at each age enhances the parameterization of individual growth models across diverse taxonomic groups, including fish, crustaceans, and mollusks. Full article
Show Figures

Graphical abstract

Back to TopTop