Sign in to use this feature.

Years

Between: -

Subjects

remove_circle_outline
remove_circle_outline
remove_circle_outline
remove_circle_outline
remove_circle_outline
remove_circle_outline
remove_circle_outline
remove_circle_outline
remove_circle_outline

Journals

remove_circle_outline
remove_circle_outline
remove_circle_outline
remove_circle_outline
remove_circle_outline
remove_circle_outline
remove_circle_outline
remove_circle_outline
remove_circle_outline
remove_circle_outline
remove_circle_outline

Article Types

Countries / Regions

remove_circle_outline
remove_circle_outline
remove_circle_outline
remove_circle_outline

Search Results (355)

Search Parameters:
Keywords = service discovery

Order results
Result details
Results per page
Select all
Export citation of selected articles as:
36 pages, 5984 KB  
Review
Wave-Induced Fatigue in Flexible Risers: State of the Art
by Fernando Jorge Mendes de Sousa and José Renato Mendes de Sousa
Appl. Mech. 2026, 7(2), 29; https://doi.org/10.3390/applmech7020029 - 1 Apr 2026
Viewed by 423
Abstract
In recent years, the discovery of new ultra-deepwater reservoirs has significantly increased both the importance and the complexity of offshore oil production. One of the main challenges in qualifying structures to operate under such severe conditions is the fatigue limit state, particularly fatigue [...] Read more.
In recent years, the discovery of new ultra-deepwater reservoirs has significantly increased both the importance and the complexity of offshore oil production. One of the main challenges in qualifying structures to operate under such severe conditions is the fatigue limit state, particularly fatigue induced by ocean waves. Wave-induced fatigue remains, both at the design stage and during the operation of flexible risers, one of the most demanding issues for engineers responsible for ensuring their structural integrity. This study presents a state-of-the-art review of wave-induced fatigue analysis in flexible risers. It includes a brief historical overview of the problem, a summary of the fatigue assessment methodologies traditionally adopted in offshore engineering, a discussion of pioneering contributions to stress calculation, and an overview of the main research trends currently being pursued. These trends reflect emerging challenges related to fatigue life prediction, including the high computational cost of time-domain analyses, the presence of elevated contaminant levels in transported fluids, the development of new materials to reduce loads or enhance resistance to aggressive environments, and the assessment of remaining service life in the presence of damaged or corroded tensile wires. The potential use of monitored data to reduce uncertainties in numerical modelling is also addressed. Despite the challenges discussed, the main conclusion of this work is that ongoing technological developments are expected to ensure that flexible risers remain key components of offshore oil and gas production systems. Full article
Show Figures

Figure 1

18 pages, 1570 KB  
Article
A Study on Broker-Assisted Blockchain Trust Chains for Provenance and Integrity Verification of Generative Media Using Watermarking, Semantic Fingerprinting, and C2PA
by Chaelin Yang and Minchul Kim
Appl. Sci. 2026, 16(7), 3391; https://doi.org/10.3390/app16073391 - 31 Mar 2026
Viewed by 332
Abstract
The widespread availability of generative artificial intelligence has increased the volume of images and videos shared online, while making it difficult to verify origin and integrity after routine post-processing such as re-encoding, resizing, and transcoding. This research proposes a broker-assisted trust chain architecture [...] Read more.
The widespread availability of generative artificial intelligence has increased the volume of images and videos shared online, while making it difficult to verify origin and integrity after routine post-processing such as re-encoding, resizing, and transcoding. This research proposes a broker-assisted trust chain architecture that treats authenticity verification as an evidence registration and validation workflow rather than a single-signal decision. A trust chain broker seals submitted media by embedding a robust hidden watermark, deriving an embedding-based semantic fingerprint, and producing standardized provenance metadata, then stores the sealed media off-chain using content-addressed storage and anchors only compact evidence on an immutable ledger. The anchored evidence binds the content identifier of the sealed artifact with semantic and provenance hashes, timestamps, and the broker signature, while scalable candidate discovery is supported through an off-chain Facebook AI Similarity Search (FAISS)-based nearest-neighbor similarity index. We evaluate the retrieval stage on a COCO 2017 validation subset (N = 200) under representative post-processing transformations (JPEG compression, resizing, and center cropping), and observe near-perfect candidate identification performance with Recall@1 = 0.9988 and Recall@5/10 = 1.000. During verification, the broker retrieves candidates by embedding similarity, validates ledger inclusion and broker signatures, applies consistency checks across evidence fields, and issues an operational verdict with a signed verification report that is independently checkable. We also implement an EVM-based proof-of-concept for on-chain anchoring and report low ledger-side overhead for a representative registration transaction (gasUsed = 25,380) when recording fixed-size compact evidence fields. The proposed architecture does not prevent copying itself, but improves traceability and auditability under realistic transformation and redistribution conditions by combining watermarking, semantic association, provenance binding, and tamper-evident evidence anchoring within a clear service accountability boundary. Full article
(This article belongs to the Special Issue Advanced Blockchain Technologies and Their Applications)
Show Figures

Figure 1

19 pages, 752 KB  
Article
Closing Developmental Gaps: Effectiveness of Community-Based Early Intervention for Young Children with Developmental Delays
by Melissa Gonzalez, Morgan D. Darabi, Paris Rayneri, Elana Mansoor, Rachel Spector and Ruby Natale
Children 2026, 13(4), 459; https://doi.org/10.3390/children13040459 - 27 Mar 2026
Viewed by 407
Abstract
Background/Objectives: Early intervention is associated with improved outcomes for young children with developmental delays, yet many with mild delays are ineligible for services under the Individuals with Disabilities Education Act (IDEA). The Early Discovery (ED) Program addressed this gap by providing short-term, targeted [...] Read more.
Background/Objectives: Early intervention is associated with improved outcomes for young children with developmental delays, yet many with mild delays are ineligible for services under the Individuals with Disabilities Education Act (IDEA). The Early Discovery (ED) Program addressed this gap by providing short-term, targeted intervention for children ages 0–5 who did not qualify for publicly funded services. This study evaluated program outcomes across intervention types. Methods: During 2024–2025, 342 families completed the ED Program, receiving one of the following: speech-language (68%), general developmental (12%), occupational (14%), or behavioral (6%) intervention across 8–20 sessions. Eligibility required Miami-Dade residency and ineligibility for IDEA-funded services. Standardized pre- and post-intervention assessments were analyzed using descriptive statistics, correlations, and group comparisons. Results: Most households reported incomes <$70,000 (71%), with many experiencing additional risk factors including prematurity (15%), public or no insurance (47%), limited English proficiency (21%), and single-caregiver households (30%). Overall, 85% of children met criteria for improvement. Improvement rates varied by child ethnicity. No statistically significant differences were observed by child age, race, gender, prematurity, insurance status, caregiver demographics, household characteristics, or intervention type. Sensitivity analyses largely confirmed the primary findings, with ethnicity no longer significant and younger age emerging as a significant predictor of improvement. Conclusions: Findings suggest short-term, targeted intervention may support developmental progress among young children with mild delays who would otherwise remain unserved. Community-based programs such as ED may play a critical role in advancing developmental equity by reaching children with developmental and socioeconomic risk factors prior to school entry. Full article
Show Figures

Figure 1

35 pages, 4221 KB  
Article
Semantic Agent-Based Intelligent Digital Twins Integrating Demand, Production and Product Through Asset Administration Shells
by Joel Lehmann, Tim Markus Häußermann and Julian Reichwald
Big Data Cogn. Comput. 2026, 10(4), 103; https://doi.org/10.3390/bdcc10040103 - 26 Mar 2026
Viewed by 477
Abstract
Complex products and production processes are intertwined and demand expressive, lifecycle-wide digital representations. The Asset Administration Shell emerged as a standard for Digital Twins (DTs), structuring heterogeneous data across cloud-based Industrial Internet of Things (IIoT) infrastructures. However, today’s deployments predominantly realize passive or [...] Read more.
Complex products and production processes are intertwined and demand expressive, lifecycle-wide digital representations. The Asset Administration Shell emerged as a standard for Digital Twins (DTs), structuring heterogeneous data across cloud-based Industrial Internet of Things (IIoT) infrastructures. However, today’s deployments predominantly realize passive or reactive DTs, while intelligent behavior remains underexploited. This paper addresses this gap, proposing an end-to-end architecture operationalizing the DT Reference Model through the integration of machine-interpretable granulated industrial skills, which are semantically accumulated into a knowledge graph enabling discovery and reasoning, while a multi-agent system provides autonomous, utility-based negotiation via machine-to-machine interactions within a federated marketplace. The approach is applied in a real smart manufacturing demonstrator, combining order processes, production orchestration, and lifecycle documentation into a unified execution pipeline spanning IIoT-connected shopfloor assets and cloud-based services. Quantitative experiments evaluating negotiation latency, renegotiation robustness, and utility variation demonstrate stable, predictable behavior even under concurrent demand and failure scenarios. The architecture lays a foundation for interoperable, sovereign collaboration across value chains to realize shared production. The results underline the effectiveness of the tightly coupled enabler technologies realizing proactive, reconfigurable, and semantically enriched intelligent DTs. Full article
Show Figures

Figure 1

27 pages, 318 KB  
Article
Fostering Critical Thinking in STEM Education
by Oliver Straser, Matija Bašić, Michiel Doorman, Lucas Weinberg, Suzanne Kapelari and Katja Maaß
Educ. Sci. 2026, 16(3), 461; https://doi.org/10.3390/educsci16030461 - 17 Mar 2026
Viewed by 556
Abstract
Critical thinking is widely regarded as a key competency in STEM education, particularly in light of 21st-century challenges such as digitalisation, climate change, and technological transformation. Although critical thinking is included in educational policies, its implementation in classroom practice remains limited, partly resulting [...] Read more.
Critical thinking is widely regarded as a key competency in STEM education, particularly in light of 21st-century challenges such as digitalisation, climate change, and technological transformation. Although critical thinking is included in educational policies, its implementation in classroom practice remains limited, partly resulting from a lack of a common understanding that is both theoretically grounded and usable for teachers. In this paper, we introduce a rubric that aims to support the integration of critical thinking into STEM education. The rubric is based on an epistemic understanding of critical thinking rooted in the scientific process of discovery. It was developed through an iterative design process grounded in the Synergy Model of Critical Thinking and piloted with pre- and in-service teachers in four European countries. Their feedback was collected using qualitative questionnaires and focus groups and was analysed using a comparative analysis of the pilot implementations. Results suggest that the rubric captures the central aspects of critical thinking from a scientific perspective and provides a useful reference point for STEM teaching and reflection. However, its use as an assessment tool for critical thinking in all its manifestations is limited, due to its reliance on subject-specific knowledge. Overall, the findings indicate that this rubric could be used to flexibly support instructional design and professional reflection, rather than as a standardised instrument for assessing student performance. Full article
26 pages, 755 KB  
Article
A Stage-Wise Framework Using Class-Incremental Learning for Unknown DoS Attack Detection
by Juncheng Ge, Yaokai Feng and Kouichi Sakurai
Future Internet 2026, 18(3), 145; https://doi.org/10.3390/fi18030145 - 12 Mar 2026
Viewed by 443
Abstract
Denial-of-Service (DoS) attacks remain one of the most dangerous threats in modern Internet environments. They aim to overwhelm networks, servers, or online services with massive volumes of traffic, and maintaining service availability is a core pillar of cybersecurity. More importantly, DoS attack techniques [...] Read more.
Denial-of-Service (DoS) attacks remain one of the most dangerous threats in modern Internet environments. They aim to overwhelm networks, servers, or online services with massive volumes of traffic, and maintaining service availability is a core pillar of cybersecurity. More importantly, DoS attack techniques continue to evolve. However, traditional intrusion detection systems (IDS) trained on fixed attack categories struggle to identify previously unknown DoS attack types and cannot dynamically incorporate newly emerging classes. To address this challenge, this study proposes a stage-wise network intrusion detection framework that integrates unknown attack detection, attack discovery, and class-incremental learning into a unified pipeline. The framework consists of three stages. First, an autoencoder-based anomaly detection approach is used to separate potential unknown DoS attack samples from known classes. Second, a clustering-and-merging strategy is applied to the detected unknown DoS samples to discover emerging attack clusters with similar structural characteristics. Third, the classifier architecture is expanded for each newly discovered cluster through a class-incremental learning mechanism, enabling the continual incorporation of new attack classes while maintaining stable detection performance on previously learned classes. Experimental results on the DoS category of the NSL-KDD dataset demonstrate that the proposed stage-wise framework can effectively isolate samples of unknown DoS attacks, accurately aggregate emerging attack clusters, and incrementally integrate newly discovered attack classes without significantly degrading recognition performance on previously learned classes. These results confirm the capability of the proposed framework to handle progressively emerging unknown DoS attacks. Full article
Show Figures

Graphical abstract

36 pages, 5029 KB  
Article
Option-C Verified Semantic Digital Twins for Decarbonized, Pressure-Reliable Central Business District Hospitals
by Zhe Wei
Buildings 2026, 16(6), 1096; https://doi.org/10.3390/buildings16061096 - 10 Mar 2026
Viewed by 318
Abstract
Central business district (CBD) hospitals must sustain reliable pressure relationships in critical rooms while reducing whole-facility carbon under tight space and disruption constraints. We developed an ontology-grounded semantic digital twin that normalizes building automation system (BAS) and building management system (BMS) telemetry into [...] Read more.
Central business district (CBD) hospitals must sustain reliable pressure relationships in critical rooms while reducing whole-facility carbon under tight space and disruption constraints. We developed an ontology-grounded semantic digital twin that normalizes building automation system (BAS) and building management system (BMS) telemetry into a unified semantic store consistent with Brick Schema, enabling portable asset discovery via query and thereby supporting forecasting, anomaly detection, and multi-objective optimization without dependence on vendor point naming conventions. Whole-facility impacts were verified using International Performance Measurement and Verification Protocol Option C–style measurement and verification with an S0-calibrated baseline model and residual-based savings attribution. Relative to the baseline (S0), the intervention (S3) produced a step increase in the critical-room pressure-compliance pass rate, tighter room-to-corridor differential-pressure (ΔP) control across airborne infection isolation and open room strata, and intent-aligned ventilation delivery (air changes per hour ratio distribution concentrated near unity; p < 0.05 where letter groups differ). Operational-state discrimination improved (AUC 0.649→0.696) and issue-resolution times shortened (left-shifted cumulative distribution function), indicating reduced service burden. Option C verification showed energy residuals shifting negative under S3, consistent with net savings versus baseline expectations. Across progressive maturity (S0→S3), time-to-value and burden fractions decreased, carbon intensity (tCO2e m−2) decreased, long-tail exposure compressed (log-scale horizon), and composite performance indices increased (p < 0.05). These results demonstrate a verifiable pathway to pressure-reliable, decarbonized hospital operations at the whole-facility boundary while making the semantic layer’s utility explicit through query-driven, ontology-grounded asset discovery. We present an IPMVP Option-C–verifiable semantic digital-twin governance framework that links audited operational evidence (telemetry → actions → verification) to whole-facility energy and carbon outcomes while maintaining critical-room pressure-relationship reliability. Optimization benchmarking (including quantum annealing) is used as supporting decision-support evaluation, rather than as the central contribution. Full article
Show Figures

Figure 1

19 pages, 1512 KB  
Review
Research Progress in Bat Dietary Analysis: Methods, Applications, and Future Perspectives
by Qiulin Guo, Yingying Liu, Sen Liu and Yang Geng
Biology 2026, 15(6), 449; https://doi.org/10.3390/biology15060449 - 10 Mar 2026
Viewed by 582
Abstract
Bats (Chiroptera) provide critical ecosystem services, including pest suppression, pollination, and seed dispersal. Understanding their dietary ecology is essential for conservation management yet has historically been constrained by methodological limitations. This review synthesizes advances in bat dietary analysis over the past several decades, [...] Read more.
Bats (Chiroptera) provide critical ecosystem services, including pest suppression, pollination, and seed dispersal. Understanding their dietary ecology is essential for conservation management yet has historically been constrained by methodological limitations. This review synthesizes advances in bat dietary analysis over the past several decades, from traditional morphological and stable isotope approaches to the revolutionary DNA metabarcoding techniques that now dominate the field. We systematically evaluate the strengths and limitations of each methodological approach and examine how molecular methods have transformed our understanding of bat trophic ecology. Research progress across major feeding guilds—insectivorous, frugivorous, nectarivorous, carnivorous, and sanguivorous bats—is examined, with emphasis on recent discoveries enabled by molecular techniques. We discuss ecological and conservation applications, including ecosystem service quantification, food web construction, and responses to environmental change. Finally, we identify priority directions for future research, including long-read sequencing technologies, multi-method integration, reference database expansion, and One Health applications. This synthesis provides guidance for researchers selecting appropriate analytical approaches and highlights the critical role of dietary studies in bat conservation amid accelerating global change. Full article
(This article belongs to the Special Issue Advances in Biological Research of Chiroptera)
Show Figures

Figure 1

27 pages, 566 KB  
Article
Digital Twins at the Edge: A High-Availability Framework for Resilient Data Processing in IoT Sensor Networks
by Madalin Neagu, Codruta Maria Serban, Anca Hangan and Gheorghe Sebestyen
Future Internet 2026, 18(3), 137; https://doi.org/10.3390/fi18030137 - 6 Mar 2026
Viewed by 643
Abstract
The expansion of Internet-of-Things deployments at the network edge challenges service continuity, as single points of failure can interrupt critical data-processing pipelines. This paper introduces the Operational Digital Twin (ODT) —a live, state-synchronized standby system designed for node-level failover in resource-constrained edge environments. [...] Read more.
The expansion of Internet-of-Things deployments at the network edge challenges service continuity, as single points of failure can interrupt critical data-processing pipelines. This paper introduces the Operational Digital Twin (ODT) —a live, state-synchronized standby system designed for node-level failover in resource-constrained edge environments. In contrast to Digital Twins designed for modeling and analysis, an ODT is designed for operational continuity, standing ready to assume control when the primary node fails. We instantiate this concept through a self-configuring, high-availability architecture that implements the ODT for node-level redundancy. To ground this new conceptual category empirically, we define and validate four measurable criteria for ODT fidelity—state fidelity, synchronization timeliness, behavioral mirroring, and failover validation—establishing a framework that extends beyond passive replication. The design adopts a primary–secondary model with automated node discovery, configuration mirroring, and Virtual IP-based failover. Fault-injection experiments demonstrate low failover latency, prompt service restoration, limited message loss during transitions, and minimal resource overhead. These findings demonstrate that the proposed Operational Digital Twin mechanism reduces single points of failure and provides a lightweight, cost-efficient approach to sustaining reliable data processing in distributed edge environments. Full article
(This article belongs to the Special Issue IoT Architecture Supported by Digital Twin: Challenges and Solutions)
Show Figures

Graphical abstract

19 pages, 1036 KB  
Article
A Resource Servitization Method for Multi-Platform Avionics Systems
by Huafei Cai, Yuwei Li, Jiuru Liu, Diyuan Chen, Tailong Li and Jinchao Chen
Electronics 2026, 15(5), 1082; https://doi.org/10.3390/electronics15051082 - 5 Mar 2026
Viewed by 287
Abstract
With the continuous advancement of modern science and technology, multi-platform avionics systems are playing an increasingly important role in collaborative tasks and resource scheduling. Traditional single-platform avionics systems exhibit significant shortcomings in performance, scalability, and resource sharing, making them unable to meet the [...] Read more.
With the continuous advancement of modern science and technology, multi-platform avionics systems are playing an increasingly important role in collaborative tasks and resource scheduling. Traditional single-platform avionics systems exhibit significant shortcomings in performance, scalability, and resource sharing, making them unable to meet the requirements for systematized collaboration and efficient scheduling in future applications. This paper addresses the issues of heterogeneity, dynamics, and high coupling in multi-platform avionics systems by proposing a resource servitization method for such systems. This method realizes semantic abstraction and unified description of resource functions through a three-layer ontology modeling of resource, capability, and service, and designs a multi-level service management framework to support cross-platform resource discovery, invocation, and composition. Finally, in combination with a typical joint search task scenario, this paper constructs a prototype system and conducts function and performance verification. The experimental results show that the proposed method can effectively improve resource utilization and cross-platform collaboration efficiency, and can still ensure low response latency and high system stability in the case of node scale expansion and increased communication load, providing strong support for efficient collaborative operations in multi-platform systems. Full article
(This article belongs to the Topic Recent Advances in Security, Privacy, and Trust)
Show Figures

Figure 1

28 pages, 786 KB  
Article
How Well Do Current Geoportals Support Geodata Discovery? An Empirical Study
by Susanna Ankama, Auriol Degbelo, Erich Naoseb, Christin Henzen and Lars Bernard
ISPRS Int. J. Geo-Inf. 2026, 15(2), 82; https://doi.org/10.3390/ijgi15020082 - 14 Feb 2026
Viewed by 458
Abstract
Implementing effective geospatial data discovery mechanisms in geoportals is crucial for facilitating easy access to geospatial data and services. Despite existing efforts to formulate geoportal design requirements, understanding end-user issues beyond a single geoportal in the context of geodata discovery is still lacking. [...] Read more.
Implementing effective geospatial data discovery mechanisms in geoportals is crucial for facilitating easy access to geospatial data and services. Despite existing efforts to formulate geoportal design requirements, understanding end-user issues beyond a single geoportal in the context of geodata discovery is still lacking. To address this gap, this study reports on a usability study conducted in Germany and Namibia, with the aim of examining issues faced by users during geodata search and discovery. The study employed a mixed-method approach combining Retrospective Think-Aloud (RTA) interviews and structured questionnaires. The results reveal key usability issues, including inefficient search mechanisms, inefficient presentation of search results, lack of user guidance, inefficient map interactions, and inefficient metadata descriptions. Additionally, the study revealed a difference in user perceptions regarding user experience aspects between the two user groups. The findings are of interest to the designers of geoportals in the context of open data reuse and spatial data infrastructure. Full article
Show Figures

Figure 1

36 pages, 5017 KB  
Article
XGBoost-Based Anomaly Detection Framework for SOME/IP in In-Vehicle Networks
by TaeGuen Kim, Hyeon Park, Ilsun You and Byung Il Kwak
Systems 2026, 14(2), 196; https://doi.org/10.3390/systems14020196 - 11 Feb 2026
Viewed by 820
Abstract
SOME/IP is a core AUTOSAR middleware for Automotive Ethernet, enabling scalable service-oriented communication among distributed embedded devices; however, its lack of built-in authentication, encryption, and integrity protection exposes vehicles to threats such as eavesdropping, denial-of-service, fuzzing, and man-in-the-middle attacks. To study these risks, [...] Read more.
SOME/IP is a core AUTOSAR middleware for Automotive Ethernet, enabling scalable service-oriented communication among distributed embedded devices; however, its lack of built-in authentication, encryption, and integrity protection exposes vehicles to threats such as eavesdropping, denial-of-service, fuzzing, and man-in-the-middle attacks. To study these risks, we empirically reproduce representative attack behaviors in a realistic SOME/IP simulation and propose an anomaly detection framework tailored to SOME/IP traffic. The framework parses raw Ethernet frames into layered SOME/IP and SOME/IP Service Discovery representations and extracts behavior-centric features, including time-interval variation, payload likelihood and entropy, and payload and length change rates. Based on these features, it performs real-time classification using an XGBoost-based model. Experimental evaluation on a large-scale dataset demonstrates that the proposed approach achieves 0.93 PR-AUC, 0.99 ROC-AUC, and a 0.97 F1-score on a real-world-reflective, imbalanced dataset, while also delivering an end-to-end efficiency of 0.556 ms per packet, covering both feature generation and XGBoost inference. Full article
(This article belongs to the Special Issue Safety, Security, and Dependability in Embedded Systems)
Show Figures

Figure 1

39 pages, 1657 KB  
Systematic Review
Harnessing Artificial Intelligence and Digital Technologies for Sustainable Healthcare Delivery in Saudi Arabia: A Comprehensive Review, Issues, and Future Perspectives
by Fayez Nahedh Alsehani
Sustainability 2026, 18(3), 1461; https://doi.org/10.3390/su18031461 - 2 Feb 2026
Cited by 1 | Viewed by 1078
Abstract
The incorporation of artificial intelligence (AI) and digital technology in healthcare has revolutionized service delivery, improving diagnostic precision, patient outcomes, and operational efficacy. Nonetheless, despite considerable progress, numerous problems persist that impede the realization of full potential. Current reviews predominantly emphasize the advantages [...] Read more.
The incorporation of artificial intelligence (AI) and digital technology in healthcare has revolutionized service delivery, improving diagnostic precision, patient outcomes, and operational efficacy. Nonetheless, despite considerable progress, numerous problems persist that impede the realization of full potential. Current reviews predominantly emphasize the advantages of AI in disease detection and health guidance, neglecting significant concerns such as social opposition, regulatory frameworks, and geographical discrepancies. This SLR, executed in accordance with PRISMA principles, examined 21 publications from 2020 to 2025 to assess the present condition of AI and digital technologies inside Saudi Arabia’s healthcare industry. Initially, 863 publications were obtained, from which 21 were chosen for comprehensive examination. Significant discoveries encompass the extensive utilization of telemedicine, data analytics, mobile health applications, Internet of Things, electronic health records, blockchain technology, online platforms, cloud computing, and encryption methods. These technologies augment diagnostic precision, boost patient outcomes, optimize administrative procedures, and foster preventative medicine, contributing to cost-effectiveness, environmental sustainability, and enduring service provision. Nonetheless, issues include data privacy concerns, elevated implementation expenses, opposition to change, interoperability challenge, and regulatory issues persist as substantial barriers. Subsequent investigations must concentrate on the development of culturally relevant AI algorithms, the enhancement of Arabic natural language processing, and the establishment of AI-driven mental health systems. By confronting these challenges and utilizing emerging technologies, Saudi Arabia has the potential to establish its status as a leading nation in medical services innovation, guaranteeing patient-centered, efficient, and accessible healthcare delivery. Recommendations must include augmenting data privacy and security, minimizing implementation expenses, surmounting resistance to change, enhancing interoperability, fortifying regulatory frameworks, addressing regional inequities, and investing in nascent technologies. Full article
Show Figures

Figure 1

45 pages, 2716 KB  
Article
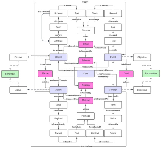
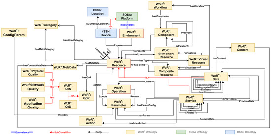
WoR+ Ontology: Modeling Data and Services in Web Connected Environments
by Lara Kallab, Khouloud Salameh and Richard Chbeir
Sensors 2026, 26(3), 941; https://doi.org/10.3390/s26030941 - 1 Feb 2026
Viewed by 385
Abstract
The Web of Things (WoT) is a set of standards established by the World Wide Web Consortium (W3C) to enable interoperability across various Internet of Things (IoT) platforms. These standards facilitate seamless device-to-device interactions and application-to-application communication across heterogeneous environments. To identify and [...] Read more.
The Web of Things (WoT) is a set of standards established by the World Wide Web Consortium (W3C) to enable interoperability across various Internet of Things (IoT) platforms. These standards facilitate seamless device-to-device interactions and application-to-application communication across heterogeneous environments. To identify and utilize resources, whether data or services, offered by Web-connected devices and applications, these resources must be described using an open, shared, and dynamic knowledge representation capable of supporting both syntactic and semantic interoperability. In this paper, we present WoR+, a Web of Resources ontology based on a modular and unified vocabulary for describing Web resources (Web services and Web data). WoR+ offers several advantages: (a) it supports the discovery, selection, and composition of data and services provided by Web-connected devices and applications; (b) it provides reasoning capabilities for inferring new knowledge; and (c) it supports extensibility and adaptability to emerging domain requirements. Experimental evaluation shows that WoR+ ontology achieves high effectiveness, strong performance, and good clarity and consistency. Full article
Show Figures

Figure 1

29 pages, 2594 KB  
Article
The Value Addition of Healthcare 4.0 Loyalty Programs: Implications for Logistics Management
by Maria João Vieira, Ana Luísa Ramos and João Amaral
Logistics 2026, 10(2), 30; https://doi.org/10.3390/logistics10020030 - 26 Jan 2026
Viewed by 684
Abstract
Background: Digital transformation is reshaping healthcare operations, with loyalty programs increasingly used to strengthen patient engagement and streamline administrative workflows. However, fragmented information systems and manual verification routines continue to create bottlenecks, inconsistencies, and extended lead times. Methods: This study applies [...] Read more.
Background: Digital transformation is reshaping healthcare operations, with loyalty programs increasingly used to strengthen patient engagement and streamline administrative workflows. However, fragmented information systems and manual verification routines continue to create bottlenecks, inconsistencies, and extended lead times. Methods: This study applies a mixed-methods approach within the Business Process Management (BPM) lifecycle to redesign the eligibility verification process for a loyalty program at Casa de Saúde São Mateus Hospital. Quantitative time measurements were collected during peak periods, while qualitative insights from staff observations and discussions supported process discovery and bottleneck identification. The proposed solution integrates a centralized SQL database, automated verification routines, and a dedicated administrative interface synchronized with the MedicineOne system. Results: The redesigned process reduced eligibility verification time by approximately 80% and improved Flow Efficiency by around 11.7%. Manual interventions, data fragmentation, and discount-application errors decreased substantially. The centralized database improved data reliability, while automated checks enhanced consistency and reduced staff workload. The system also enabled more accurate beneficiary management and improved coordination across administrative activities. Conclusions: Integrating Healthcare 4.0 principles with BPM enhances internal logistics, reduces lead times, and improves operational reliability. The proposed model offers a replicable framework for modernizing healthcare service delivery. Full article
(This article belongs to the Section Humanitarian and Healthcare Logistics)
Show Figures

Figure 1

Back to TopTop