Next Article in Journal
Technological Pathways to Low-Carbon Supply Chains: Evaluating the Decarbonization Impact of AI and Robotics
Previous Article in Journal
Operational AI for Multimodal Urban Transport: A Systematic Literature Review and Deployment Framework for Multi-Objective Control and Electrification
 
 
Font Type:
Arial Georgia Verdana
Font Size:
Aa Aa Aa
Line Spacing:
Column Width:
Background:
Article

The Value Addition of Healthcare 4.0 Loyalty Programs: Implications for Logistics Management

1
Department of Economics, Management, Industrial Engineering and Tourism (DEGEIT), University of Aveiro, 3810-193 Aveiro, Portugal
2
IT and IS Department, Casa de Saúde de São Mateus Hospital, 3500-093 Viseu, Portugal
*
Author to whom correspondence should be addressed.
Logistics 2026, 10(2), 30; https://doi.org/10.3390/logistics10020030
Submission received: 25 November 2025 / Revised: 17 January 2026 / Accepted: 22 January 2026 / Published: 26 January 2026
(This article belongs to the Section Humanitarian and Healthcare Logistics)

Abstract

Background: Digital transformation is reshaping healthcare operations, with loyalty programs increasingly used to strengthen patient engagement and streamline administrative workflows. However, fragmented information systems and manual verification routines continue to create bottlenecks, inconsistencies, and extended lead times. Methods: This study applies a mixed-methods approach within the Business Process Management (BPM) lifecycle to redesign the eligibility verification process for a loyalty program at Casa de Saúde São Mateus Hospital. Quantitative time measurements were collected during peak periods, while qualitative insights from staff observations and discussions supported process discovery and bottleneck identification. The proposed solution integrates a centralized SQL database, automated verification routines, and a dedicated administrative interface synchronized with the MedicineOne system. Results: The redesigned process reduced eligibility verification time by approximately 80% and improved Flow Efficiency by around 11.7%. Manual interventions, data fragmentation, and discount-application errors decreased substantially. The centralized database improved data reliability, while automated checks enhanced consistency and reduced staff workload. The system also enabled more accurate beneficiary management and improved coordination across administrative activities. Conclusions: Integrating Healthcare 4.0 principles with BPM enhances internal logistics, reduces lead times, and improves operational reliability. The proposed model offers a replicable framework for modernizing healthcare service delivery.

1. Introduction

1.1. Context and Problem Statement

In today’s rapidly evolving digital landscape, the strategic significance of digital transformation in healthcare is paramount. Organizations across all sectors are facing a surge in digital transformation initiatives, fueled by rising market competition and the necessity to adjust to new technology trends [1,2]. These trends, including the Internet of Things (IoT), Blockchain, Artificial Intelligence (AI), and Big Data (BD), are reshaping industries and redefining consumer expectations [2]. Consumers now demand faster, more intelligent services, improved customer experiences, and personalized approaches, all pushing businesses to innovate and evolve [2,3]. Technological advancements drive this change and play a crucial strategic role, linking growth and business development to these transformations [2,4].
Global challenges, such as environmental sustainability, healthcare advancements, and poverty reduction, further underscore the importance of leveraging technology for transformative solutions [3,5]. Industry 4.0 (I4.0), the fourth industrial revolution, is a present-day reality, with its technologies enabling more effective and competitive industrial ecosystems [4,6]. It represents the digitization of manufacturing through connected networks where humans and robots collaborate, facilitating seamless information sharing and analysis across global value chains [3]. Additionally, I4.0 integrates interconnectivity and automation into traditional industries, transforming them through computerization and smart technologies [7].
Crucially, this transformation extends beyond industrial production into service sectors like healthcare, driven by the proliferation of IoT devices and cloud computing, which has given rise to the “Smart Hospital” concept and marked the onset of Health 4.0 [2,6]. In response to these competitive and consumer-driven demands, firms are increasingly focusing on strategies to build long-term customer relationships through loyalty and trust [8].
As healthcare organizations adopt Health 4.0 principles, patient engagement mechanisms such as loyalty programs are also undergoing significant transformation. The integration of digital technologies, data analytics, and interconnected information systems (ISs) enables loyalty initiatives to move beyond traditional, manually managed schemes toward more dynamic, data-driven approaches [9,10]. From a service management and relationship marketing perspective, patient loyalty is closely linked to trust, perceived service quality, and long-term relational value [8]. At the same time, value-based healthcare models emphasize the need to enhance patient experience while ensuring operational efficiency and cost control [11]. Against this backdrop, Healthcare 4.0 loyalty programs emerge as an important component of modern healthcare service strategies, aligning patient-centered engagement with process integration and digital transformation.
In this context, this paper focuses on Casa de Saúde São Mateus Hospital (CSSMH), a private Portuguese hospital founded in 1961 by 43 doctors from Viseu. Over the decades, CSSMH has established itself as a benchmark healthcare facility in its region due to its commitment to high-quality health services [12]. To enhance the patient experience while maintaining exceptional service standards and remaining competitive, CSSMH introduced a customer loyalty card to strengthen patient engagement and retention. This study presents a practical case analysis of developing and implementing a standardized patient loyalty card in the healthcare sector, examining how this initiative promotes business sustainability and digital transformation in healthcare services.
The remainder of this paper is structured as follows. Following this introductory section, Section 1.2 outlines the research gap and summarizes the main contributions of the study. Section 2 presents the theoretical background, including Industry 4.0 and Health 4.0 concepts, management information systems (MISs) and data protection in healthcare, and loyalty programs. Section 3 states the study objectives and details the methodology, including process identification, AS-IS and TO-BE modeling, and system design. Section 4 reports the results and major findings, describing the implementation of the proposed solution, the redesigned process, and the evaluation of its performance. Section 5 provides a comprehensive discussion including theoretical implications, managerial and policy recommendations, study limitations, and directions for future research. Finally, Section 6 concludes the paper.

1.2. Research Gap and Novelty

Although healthcare loyalty programs and digital transformation have been widely discussed in the literature [1,2,8], existing studies predominantly focus on patient satisfaction, behavioral loyalty, or conceptual frameworks [13,14,15]. There is a clear lack of empirical research addressing the operational implementation and performance evaluation of Healthcare 4.0 loyalty programs integrated into hospital administrative workflows.
This gap is particularly relevant in the Portuguese healthcare sector, where private healthcare providers increasingly rely on loyalty mechanisms to retain patients [8] while continuing to operate with fragmented ISs and manual administrative processes [16,17]. Despite strategic alignment with European digital health policies, Portugal’s private healthcare sector continues to face significant challenges due to fragmented health information systems (HISs), limited interoperability, and persistent reliance on manual administrative processes, resulting in information redundancy and operational inefficiencies [18]. Although Portugal shows convergence with European digital health strategies, HIS implementation remains incomplete, with gaps in semantic interoperability, system integration, and the adoption of innovative digital processes [18].
In contrast, evidence from high-income countries indicates that interoperable and well-integrated EHR systems are associated with improved medication safety, reduced patient safety events, enhanced data accuracy, and cost savings, despite mixed results regarding clinical workflow efficiency [19]. International studies on heterogeneous health information systems further demonstrate that mature healthcare digitalization relies on standardized interoperability frameworks and technologies such as HL7 FHIR, CDA, SNOMED-CT, SOA, XML, JAVA, SQL, and API-based architectures to enable consistent semantic data exchange across systems [20]. Taken together, these findings suggest that, relative to other healthcare systems, Portugal continues to face structural challenges in HIS integration and automation.
Accordingly, this study argues that examining Healthcare 4.0 solutions in the Portuguese context is particularly relevant, as the implementation of an integrated loyalty program directly addresses documented national gaps in interoperability, digital integration, and administrative process automation [18,20].
Despite efforts toward digital health modernization, limited research has examined how Healthcare 4.0 principles can be practically applied to loyalty programs within Portuguese healthcare institutions. This study addresses this gap by proposing, implementing, and evaluating a Healthcare 4.0 loyalty program that integrates Business Process Management (BPM), centralized data management, and process automation in a real hospital environment.
This study makes the following contributions. First, it proposes and implements a Healthcare 4.0 loyalty program that integrates eligibility verification, centralized data management, and automated discount application within a real hospital operational workflow. Second, it applies the full BPM lifecycle, moving beyond conceptual modeling to an end-to-end operational deployment. Third, the proposed solution is evaluated using a multi-dimensional performance assessment, combining time-based indicators with qualitative measures such as process accuracy, standardization, staff workload, and financial risk reduction. Finally, this work provides one of the first empirical case studies of a Healthcare 4.0 loyalty system in the Portuguese private healthcare sector.
The following table (Table 1) summarizes the identified gaps in the current literature and the corresponding focus of this study.

2. Theoretical Background

2.1. Industry 4.0

2.1.1. Industry 4.0: The Evolution of Digitalized Manufacturing and Smart Business Processes

I4.0 was introduced in 2011 by the German Federal Government as part of the High-Tech Strategy 2020 to enhance industrial digitalization. Since then, it has become central to national policies worldwide [2]. Unlike previous industrial revolutions, I4.0 moves beyond mere automation, shifting the focus from mass production to smart, customized manufacturing and service-oriented business models [9]. Fundamentally, it involves the full digitization of business operations [37].
This ongoing Fourth Industrial Revolution is defined by integrating cyber–physical systems (CPSs), IoT, BD, AI, and cloud computing, which together create intelligent and interconnected manufacturing environments [4,7,36]. The core of this revolution is the convergence of the physical and digital worlds, enabling real-time connectivity and intelligent automation [3,37]. I4.0 fosters intelligent environments where systems, devices, and products communicate and exchange real-time information seamlessly [38]. By integrating automation and intelligent machines, industries use AI to share digital information, enhancing operational visibility and improving data access [36]. In conclusion, I4.0 represents a transformative shift in manufacturing, characterized by integrated, adaptive, and optimized processes driven by algorithms, BD, and advanced technologies [7]. This transformation centers on enhancing the customer experience and achieving operational excellence, with significant digital integration often driving shifts in business models. This strategic focus on innovation and adaptability allows companies to remain competitive in rapidly changing landscapes [39].

2.1.2. Health 4.0: The Digital Transformation of Healthcare

The Fourth Industrial Revolution is characterized by the integration of advanced technologies such as AI, IoT, robotics, and 3D printing across manufacturing and other sectors [36]. This transformation has significantly impacted healthcare, leading to the emergence of the Health 4.0 concept. Health 4.0 leverages these innovative technologies to enhance medical processes, from personalized treatments to improved patient care, ultimately raising the quality of life [36]. Although healthcare has historically been slow to adopt smart technologies, increasing socio-economic pressures are now driving this change [9].
Successful Health 4.0 implementation requires more than just technological investment; it relies on a patient-centric approach, effective leadership, and a supportive organizational culture [10]. Crucially, aligning technology adoption with strategic goals and developing adaptable business models are essential for improving patient outcomes, reducing costs, and navigating complex regulatory challenges [10]. While these advancements improve operations, they also raise critical concerns regarding the protection of healthcare functionality and the safeguarding of personal data privacy. Given that healthcare is a critical infrastructure, protecting its functionality and ensuring data privacy are paramount [9]. Nevertheless, I4.0 offers immense potential to revolutionize the sector, using AI and other technologies to enable systems to operate with human-like intelligence, thereby improving the efficiency and effectiveness of healthcare delivery [1,2].

2.2. Information Systems

2.2.1. Management Information Systems in Healthcare

An MIS is an integrated human–computer system that provides information to organizational operations, management, and decision-making [16]. Within an organizational context, MISs and ISs are often considered identical and interchangeable [16]. Driven by the rapid growth of data, increasing external complexity, and diverse user needs, these critical tools must evolve into the “smart” era. Next-generation technologies, such as mobile internet, BD, AI, and IoT, have enabled advanced capabilities for sensing, interaction, control, collaboration, and decision-making. These advancements significantly enhance an organization’s capacity to acquire, process, and apply data, which forms the basis for the intelligent development of MISs [17].
Furthermore, the application of AI in ISs has revolutionized business operations, introducing innovations like intelligent automation, predictive analytics, and natural language processing technologies in healthcare [33]. This integration facilitates personalized services, optimizes routine tasks, and significantly improves strategic decision-making by using machine learning algorithms to identify complex patterns and generate valuable insights [33]. As healthcare organizations expand and manage larger patient populations, the need for robust ISs is more critical than ever. Modern healthcare applications must handle higher transaction volumes, support more concurrent users, and deliver fast, reliable data access to meet increasing demands.

2.2.2. Data Protection in Information Systems

Information and Communication Technologies (ICTs) have profoundly affected healthcare, transforming service delivery in hospitals and medical institutions by enabling more efficient data sharing and improving patient care [34]. However, the growth of digital health platforms has amplified concerns about individual control over personal health data, especially given the rise in invasive technologies and data-driven business models [40]. While these platforms facilitate functions like medical information sharing, e-prescriptions, and data aggregation, their dependence on sensitive health information introduces the risk of data breaches and misuse [34].
Addressing these challenges requires the healthcare sector to rely on robust legal frameworks combined with technical standards. The European Union’s General Data Protection Regulation (GDPR) is one of the most influential legal instruments, setting a high standard for privacy and data protection since its enforcement in 2018 [34]. In addition to legal mandates, technical standards and best practices are vital for safeguarding healthcare ISs. The Open Worldwide Application Security Project (OWASP), a global nonprofit, provides the community with practical tools, guidelines, and documentation to enhance software security [41]. The ISO/IEC 27001 standard, developed by the International Organization for Standardization (ISO) and the International Electrotechnical Commission (IEC), complements OWASP’s technical focus by providing a comprehensive organizational security management framework [42].Within healthcare, these are further supplemented by standards such as ISO/IEC 27400 for IoT security [43] and ISO/IEC 27005 for risk management [44], ensuring a layered approach to protecting valuable data assets.

2.3. Loyalty Programs

2.3.1. Loyalty in the Digital Era: Leveraging KM 4.0 for Smarter Customer Strategies

In the era of rapid technological innovation and digital transformation, Knowledge Management (KM) has emerged as a crucial enabler of value creation, particularly within the context of I4.0. Despite growing efforts to emphasize KM’s contribution to organizational learning, its role in this new industrial paradigm remains underexplored [45]. KM has evolved significantly, with KM 4.0 representing the latest stage in this progression [37]. Driven by the IoT, KM 4.0 shifts its focus from connecting people and documents to enabling seamless, often autonomous, communication between devices. This evolution facilitates real-time, continuous exchange of information among consumers, manufacturers, and service providers [37].
The integration of new technologies into industrial operations has resulted in an unprecedented increase in the number and heterogeneity of data sources, generating vast real-time data flows that require effective collection, storage, and processing [46]. However, data alone is meaningless unless it is analyzed within its operational context, as differences in terminology and business functions often hinder efficient knowledge utilization [46]. To overcome these challenges, KM 4.0 must operate both strategically and operationally, balancing knowledge exploration and exploitation. This involves supporting value generation by enhancing knowledge utilization capacities and fostering the development of human–machine collective intelligence across enterprises. This is especially crucial in smart factories, where advanced optimization, prediction, adaptation, and self-learning capabilities embedded in knowledge-intensive systems help businesses maximize their competitive advantages [45].
However, effective data and knowledge integration remains challenging, as industrial operations frequently suffer from communication breakdowns, whether between departments, ISs, or machines and digital platforms [46].
In the context of loyalty programs, KM 4.0 enables enhanced accuracy, gathers valuable customer insights, and allows organizations to respond to customer needs in real time. This capability allows organizations to develop targeted strategies, such as product/service innovations and personalized marketing campaigns, to retain existing customers and attract new ones.

2.3.2. Loyalty Programs in Healthcare: A Path to Patient-Centered Service Excellence

Historically, loyalty has been a tool for power and influence, from Roman generals leveraging army allegiance for political gain to Napoleon’s reliance on his soldiers’ devotion. In the modern era, marketers have embraced this concept, using customer loyalty as a strategic asset to capture or defend market share in highly competitive environments [8,47]. This principle has extended to the healthcare industry, where patient satisfaction and loyalty play crucial roles in retention and long-term success. Loyalty reward programs have become a common strategy across various service industries [23], aiming to enhance customer retention by providing benefits that foster long-term engagement [13]. In healthcare, these have evolved into patient-centered initiatives, such as “patient card programs” that offer tailored benefits to encourage the continued use of services [48].
Healthcare systems are moving away from supply-driven models toward value-based care, which prioritizes patient outcomes while minimizing costs [13]. This transition highlights the critical role of loyalty programs in maintaining patient engagement, as retaining existing patients is significantly more cost-effective than acquiring new ones [23]. To maximize the impact of loyalty programs, healthcare providers must continuously assess patient engagement, service quality perceptions, and referral trends. This requires robust methodologies, including statistical sampling, real-time monitoring, and digital analytics [14]. Data-driven approaches allow hospitals to track usage patterns, predict patient needs, and personalize engagement strategies. By leveraging analytics, hospitals can refine retention efforts, optimize resource allocation, and enhance service delivery [14]. Ultimately, patient loyalty depends on the consistent perception of superior service compared to alternative providers [15]. Therefore, healthcare institutions must continuously refine patient-centered care practices and adapt to evolving expectations to sustain long-term engagement [14].

2.4. Resilience and Digitalization in Healthcare Supply Chains

Recent healthcare supply chain (HCSC) literature emphasizes that resilience is supported by maintaining continuity of operations through coordinated processes and reliable information flows [49,50]. Empirical studies during the COVID-19 pandemic indicate that HCSCs with stronger integration and higher information visibility were better able to respond to demand surges and disruptions, while systems with limited information sharing faced more operational challenges [50]. Consistent with Resource Dependence Theory, resilience in healthcare also relies on bridging strategies that strengthen informational linkages with partners and buffering strategies that extend sourcing options beyond traditional boundaries [50].
Digitalization and Health 4.0 contribute to resilience by enhancing information flows and enabling more responsive decision-making [51,52]. Digital tools support patient–hospital interactions, omnichannel service delivery, and resource coordination [52]. Integrated digital platforms allow healthcare organizations to analyze real-time data from multiple sources, enhancing responsiveness and operational performance [52]. These capabilities are particularly relevant in omnichannel healthcare supply chains, where coordinated patient interactions improve efficiency [52].
Decision-making under uncertainty is a critical determinant of HCSC performance, especially in crisis contexts characterized by time pressure and information asymmetry [41]. Formal decision-support frameworks, including structured evaluation methods such as fuzzy MCDM, help guide resilience strategies by reducing reliance on subjective judgment and improving consistency in decisions [49,51]. Leadership and governance structures further influence how these mechanisms are implemented and sustained, shaping process stability and cross-functional coordination [53].
The concept of supply chain immunity extends resilience by integrating proactive system design with professional perceptions of system reliability [54,55]. Healthcare systems can embed immunity mechanisms into routine operations through standardized processes, trusted data sources, and monitoring routines [55]. Empirical evidence indicates that perceptions of system reliability and immunity, particularly regarding transparency, traceability, and responsiveness, influence professionals’ willingness to engage with resilience initiatives, such as vaccine distribution or emergency preparedness measures [54]. Supply chain immunity also involves the ability to detect changes in the ecosystem and respond adaptively, requiring adequate visibility and coordination to withstand shocks [55].
Governance structures shape how resilience-oriented mechanisms are leveraged [53,56]. Models that promote accountability, integrated information flows, and involvement of industry experts help overcome coordination challenges, such as disaster federalism, and support effective responses in emergency contexts [56].
While these studies primarily emphasize upstream activities such as procurement and inventory management [49,50,56], they collectively highlight the theoretical importance of integrating resilience-oriented strategies across the entire healthcare supply chain.

3. Objectives and Methodology

The core aim of this study is to establish a seamless flow of information, thereby simplifying patient eligibility verification for discounts and ensuring efficient DB management. This process must handle checking and updating existing records; adding new eligible companies and individuals; and removing or deactivating those who no longer qualify. Since the card’s discount structure extends to registered family members, tracking these relationships within the system is essential to ensure that linked accounts are automatically updated or deactivated if the primary cardholder’s eligibility changes.
This objective responds directly to structural challenges within the Portuguese healthcare sector, where heterogeneous information systems, legacy databases, and continued reliance on manual administrative procedures remain prevalent, resulting in fragmented data environments and operational inefficiencies [18]. Such fragmentation limits real-time data exchange and process automation, increasing processing times and constraining the reliability of administrative operations, particularly in the absence of semantic interoperability mechanisms [18,20]. Evidence from high-income healthcare systems demonstrates that integrated and interoperable information infrastructures improve data accuracy and reduce operational errors, while fragmented systems are associated with higher risks of inconsistencies and cost inefficiencies [19]. Establishing a seamless flow of information is therefore a prerequisite for accurate discount allocation, operational efficiency, and financial control, especially within Healthcare 4.0-enabled loyalty programs that depend on timely, standardized, and reliable data integration across organizational systems [52].
The study adopted a mixed-methods data collection approach, combining qualitative and quantitative techniques, with a focus on the eligibility verification activity of the healthcare loyalty program [26].
Quantitative data were collected through direct observation and manual time measurements of the verification process during patient check-in, particularly during peak operational periods. Baseline measurements were obtained for the AS-IS process, and equivalent measurements were collected after system implementation to assess the TO-BE process under comparable conditions [57].
Qualitative data were gathered during the Process Identification and Discovery phases of the BPM lifecycle [26] through direct observation and informal semi-structured discussions with key stakeholders, including reception staff, accounting personnel, and hospital management. These qualitative insights supported the development of the AS-IS process model and enabled the identification of operational challenges such as fragmented data sources, reliance on manual eligibility verification, and time-consuming checks [58,59]. The combination of qualitative insights and quantitative measurements supported the performance analysis presented in Section 4 and Section 5.
This initial analysis revealed several limitations that hindered both the efficiency and accuracy of the existing process. The key challenges identified were:
  • Lack of digitalization and automation in the management of the discount card;
  • Inefficient data management and difficulty in maintaining an up-to-date user DB;
  • Limited access to data from partner companies;
  • Questionable data reliability due to the absence of a proper verification mechanism, although service usage by beneficiaries could be tracked.
To address these issues, the study addresses the following operational sub-objectives:
  • Process Analysis and Redesign: Analyze the AS-IS eligibility verification process to identify bottlenecks and design a TO-BE model that minimizes manual intervention;
  • DB Centralization: Develop a structured, centralized SQL DB to consolidate fragmented data regarding patients, partner companies, and family beneficiaries;
  • Automation of Verification Routines: Implement automated daily verification protocols to ensure real-time data consistency and reliability across systems;
  • Operational Interface Development: Provide a dedicated administrative interface for the manual management of exceptions, including the activation, deactivation, and updating of beneficiary records;
  • System Integration: Synchronize the centralized data with the MedicineOne 8.13.124 (M1) hospital software to automate discount application at the point of sale;
  • Performance Monitoring: Enable the generation of management reports to support evidence-based decision-making and continuous monitoring of process efficiency.
To achieve these objectives, the paper adopted BPM as its guiding methodology. BPM optimizes organizational workflows to enhance efficiency, reduce costs, and improve customer experience [27]. It integrates methods, techniques, and tools for designing, monitoring, analyzing, and improving operations, ensuring alignment with strategic objectives [28].
BPM has been shown to improve service quality, reduce waiting times, optimize workflows, and create a more efficient and patient-centric environment [29]. It has also facilitated organizational change, providing structured methodologies that enhance staff engagement and operational effectiveness [30].
A key component of this approach is the Business Process Model and Notation (BPMN), a widely adopted graphical standard for modeling business processes. BPMN offers a clear, understandable notation that bridges the gap between business analysts and technical implementers, thereby enhancing transparency and reducing operational inefficiencies [60,61,62]. Furthermore, Business Process Management Systems (BPMSs) support BPM by providing platforms for designing, implementing, and optimizing processes, which rely on BPMN 2.0 models to structure, automate, and improve operations [63].
The BPM lifecycle has several approaches. According to [26], it includes 6 phases, which are:
  • Process Identification: Define the business problem, identify relevant processes, and establish their relationships within the organization.
  • Process Discovery: Document the current state, AS-IS, of processes through modeling.
  • Process Analysis: Identify and quantify issues in the AS-IS process using performance metrics whenever possible.
  • Process Redesign: Develop improvements to address the issues and create a future TO-BE process model.
  • Process Implementation: The changes to move from the AS-IS to the TO-BE process are prepared and performed. These changes are applied through organizational adjustments and information technology (IT) system updates.
  • Process Monitoring and Controlling: Track performance, identify bottlenecks or errors, and take corrective actions, enabling constant improvement, which may require repeating the cycle continuously.
BPM effectively integrates methods, techniques, and tools to design, implement, manage, and analyze business processes [28], creating a bridge between IT and process management to optimize operational efficiency [26]. As organizations recognize the benefits of BPMN, its widespread adoption has led to its increased use across various sectors [62], supporting improved task execution and decision-making.
Recognizing the numerous benefits of BPM, including increased efficiency, transparency, and standardized procedures, we adopted the BPM lifecycle as our guiding methodology. On top of that, the inherently visual nature of BPMN diagrams made complex operations easier to understand and communicate, helping to build consensus and reduce uncertainty among staff. We used SAP SIGNAVIO as our BPMN modeling tool, leveraging the visual nature of BPMN diagrams to simplify complex operations, facilitate communication, and build consensus.
During the preparation of this article, a generative AI was used to support language refinement, assist in organizing ideas, and provide suggestions to improve clarity and coherence. All AI-assisted text was carefully reviewed, validated, and edited.

4. Results and Major Findings

4.1. BPM Lifecycle

To integrate the solution effectively, we followed the BPM lifecycle. The initial Process Identification and Discovery phases involved conducting meetings with key stakeholders to understand the current process and identify core issues. Stakeholders included: receptionists, who directly interact with clients; the accounting department, which manages the financial repercussions; and the hospital board, which ultimately bears any financial losses.
These discussions highlighted a major problem: the lack of a centralized, easily accessible, and well-organized DB for managing the health card. This issue is particularly critical as the card offers two plans: the Gold plan for employees of the Embeiral group, and the Silver plan for employees of other partner companies with established agreements with CSSMH. Another significant challenge was the management of discounts. Although the M1 DB is designed to automatically apply discounts based on predefined parameters, the health card discount parameters were not regularly updated, frequently necessitating manual verification and approval of discounts. This was rectified during the meetings when the responsible individual updated the discount table for 2025, restoring automated discount application via the DB.
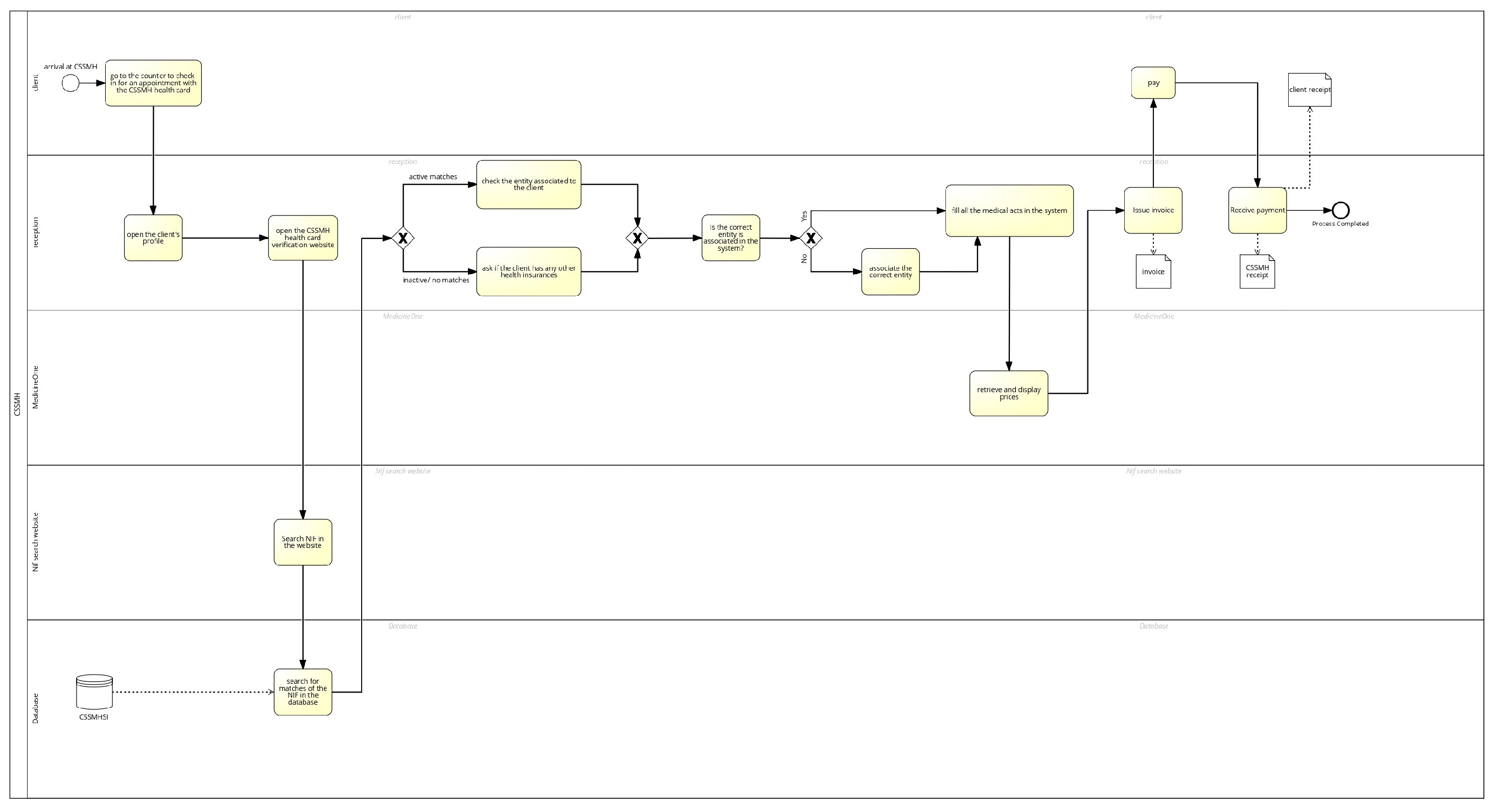
We then modeled the initial AS-IS process, as illustrated below in Figure 1.
The process currently starts when a client arrives at reception, checks in, and states they have the health card. The receptionist accesses the client’s profile, but information about the card’s existence or validity is often outdated or unavailable. The receptionist must rely solely on the client’s statement.
After this step, an entity associated with the discount plan is added to the client’s profile, again without systematic eligibility checks. The receptionist then selects all relevant medical acts within the system to create an invoice. A major inefficiency arises here: if the system fails to automatically display the price for any of the selected medical acts, the receptionist is obligated to contact the individual responsible for price management in the DB. This designated person must then review the medical records and manually update the DB as necessary. Consequently, the receptionist must then re-enter all medical acts into the system. Only once every act has an associated price can the final invoice be generated.
Payment is typically collected before the medical act occurs, though specific, well-defined exceptions exist. The adjusted amount is then charged to the client, and a paper receipt is issued to both the client and CSSMH. This entire transaction is subsequently recorded in the M1 system.
A closer analysis highlights a severe operational weakness: the absence of a systematic method for verifying customer eligibility. This often leads to errors in discount application that are difficult and costly to rectify post-transaction, complicating financial reconciliation, undermining billing accuracy, and reducing the reliability of financial statements.
Considering these issues, a process redesign was necessary to address them. The modeled TO-BE process is illustrated below in Figure 2.
In the improved model, discount verification and application are streamlined for accuracy and efficiency. When a client arrives, the receptionist performs a mandatory eligibility verification by searching for the client’s Tax Identification Number (NIF) on a dedicated website, regardless of any existing association. This verification confirms:
  • Whether the client is an active cardholder;
  • The correct entity that should be associated with the client.
If the client is eligible, the correct entity is added to their profile, ensuring their plan status is accurate for automatic discount application. If the client is inactive or not found, they are charged the standard rate or any applicable third-party insurance discounts
The receptionist then selects all relevant medical acts and issues an invoice in the system based on the client’s associated plan. Leveraging the updated DB, the system now automatically applies the appropriate loyalty discount according to the client’s plan or charges the standard rate if no plan is applicable. This crucial automation eliminates the need for manual verification and internal DB updates related to discount rules, minimizing the risk of human error and significantly reducing processing time.
Following this, the payment transaction occurs, and a paper receipt is provided to both the client and CSSMH. Importantly, the transaction is simultaneously recorded in the M1 system, which ensures full transparency and accurate financial record-keeping. The new model completely streamlines the workflow and guarantees that only eligible clients receive benefits. Since these benefits are applied automatically through the updated DB, they effectively resolve previous issues where discounts were frequently missed due to outdated or missing information.
The key difference between the AS-IS and TO-BE models is the introduction of a centralized DB, which is the foundation for the verification website. This consolidation makes verifying eligibility and plan type straightforward, ensuring accurate, efficient verification through streamlined communication between platforms and staff. By storing all discount rules within the M1 software’s DB, the process is now fully automated, eliminating manual intervention. This reduces error risk, ensures consistent discount application, and allows staff to focus on patient care rather than administrative tasks. Table 2 summarizes the main differences between the AS-IS and TO-BE models and highlights the operational effects of the proposed redesign.
Automating discount application follows best practices in loyalty and promotional systems, improving operational efficiency, enhancing the patient experience, and providing a more transparent and reliable process for both the hospital and its beneficiaries. Furthermore, with discounts managed centrally, updating or personalizing offers for different patient segments or partner entities becomes easier, supporting a more flexible and competitive loyalty program in the long term.

4.2. Database and Code

4.2.1. System Architecture and Technologies Used

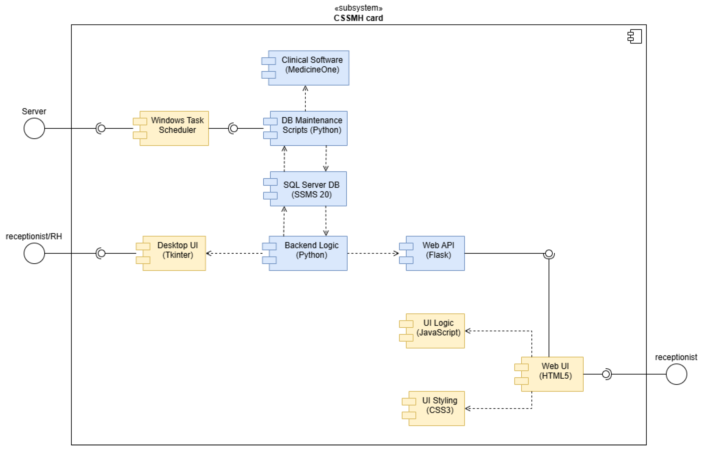
To detail the solution’s development, an overview of the components and their interactions is provided through two UML diagrams. Figure 3 presents a high-level view of the main software components (blue) and secondary ones (yellow).
Figure 4 demonstrates how data from external sources (Cegid Primavera and M1) is processed by automated scripts, stored centrally in the new CSSMHSI DB, and accessed by user programs for verification and management. Together, these diagrams provide a comprehensive understanding of the solution’s structure, from the software’s internal logic to its integration with external systems. The programs depicted are described in the sections below.
Technologies selected include Python 3.13, Flask 3.1.0, HTML5, CSS3, JavaScript (ECMAScript 2024), and SQL Server Management Studio 20 (SSMS 20), chosen for their technical fit and alignment with the internal team’s experience.

4.2.2. Database Design and Implementation

The first significant step in the development process was designing and creating the DB, which involved organizing the data to support the new health card interface.
Three key entities were identified:
  • PESSOAS: Employees and other individuals who hold the health card;
  • EMPRESAS: Partner companies whose employees are eligible for discounts;
  • FAMILIARES: Family members of employees who also benefit from the program.
Based on the system requirements identified, we developed an Entity-Relationship Diagram (ERD) to structure the DB and define how the data would be organized and interconnected. The ERD highlighted the relationships between the main tables, specifically the foreign key constraints. The PESSOAS table is linked to the EMPRESAS table through a foreign key, ensuring each cardholder is associated with their respective company. Similarly, the FAMILIARES table is linked to the PESSOAS table, establishing a relationship between family members and their primary cardholder. These relationships are essential for maintaining data integrity and supporting the automated update processes. Figure 5 illustrates the ERD, showing the entities and their respective attributes.
Following this, the relationships between these entities were clearly defined, each person is linked to one company, and each family member is associated with a specific employee. Special attention was given to ensuring data integrity, traceability, and eligibility validation, which are essential to guarantee secure access and prevent misuse. This included the implementation of mechanisms to verify user status (such as active or inactive), ensure consistency in discount plans, allow for future scalability in tracking card usage, and expand the system’s functionality.
Once the design was finalized, the preexisting data was cleaned and standardized to ensure accuracy. Subsequently, the DB and its tables were created.

4.2.3. Data Protection and Security Compliance in System Implementation

Given the sensitive nature of health-related data, data protection regulations are particularly relevant for CSSMH. The system was designed with key GDPR principles in mind: only essential data, such as the beneficiary’s name, NIF, and National Health Service (SNS) number, is collected (data minimization), and access is restricted through role-based control (integrity and confidentiality). The data is used solely to manage and apply healthcare service discounts (purpose limitation) and is stored securely in a structured SQL Server. Although no direct patient care data is involved, precautions were taken to ensure that data processing is lawful and transparent. For future improvements, adding a formal consent mechanism and data retention policy would further strengthen GDPR compliance.
Sensitive information, such as database credentials, was secured using environment variables instead of hardcoding. This approach aligns with the GDPR principles of integrity and confidentiality and adheres to security guidelines from ISO/IEC 27001 [42] and OWASP. The verification program operates on a secure server protected by multiple layers of security, including a firewall, established security policies, and mandatory Multi-Factor Authentication (MFA) for administrative access. Furthermore, the server is safeguarded by industry-leading antivirus solutions, and both local and cloud backups are maintained to ensure data integrity and disaster recovery.

4.2.4. Development of the Management Program

A Python-based desktop application was developed to simplify day-to-day DB management for non-technical users, particularly HR staff. This tool allows users to view, update, and manage DB records without requiring direct SQL queries. Key features include:
  • List Companies and Individuals: The functions retrieve and display records stored in the DB, offering a quick overview of existing information.
  • Search Individuals by Characteristics: Filter and find individuals based on specific criteria such as name, NIF, or company affiliation.
  • Add Individuals and Companies Manually: Insert new records into the respective tables through manual entry, valid for on-the-spot registrations.
  • Bulk Import via Excel: Given that the company frequently receives data in Excel format, the program includes the functionality to import multiple individuals directly from an Excel file at once.
  • Update Records: Edit key information such as name changes (e.g., due to marriage), updates to employee codes, or health plan alterations.
  • Delete Records: Companies or individuals can be manually deleted in extreme cases. An Excel-driven deletion function was also created to handle removals more efficiently for large batches.
  • Status Management: A function was implemented to update an individual’s status from active to inactive rather than permanently deleting records. This preserves historical data and aligns with best practices for maintaining data integrity.
The program includes validation mechanisms to ensure that all operations comply with the DB’s rules and maintain its integrity.

4.2.5. Automated Update Program and Retrieval and Synchronization of SNS Numbers

A second automated Python program was developed to eliminate manual effort and ensure data consistency. This script runs daily, automatically retrieving the latest information from partner DBs and updating the CSSMHSI DB. Additionally, a helper script was also created to obtain the SNS number, a unique identifier for patients in the Portuguese healthcare system, as it was missing from the current DBs used to gather other client information. The aim was to extract this data from the M1 software DB by matching users in our internal DB by their corresponding NIF entries.

4.2.6. Backend System Architecture and Functionality

A simple web-based interface was developed for quick user eligibility verification by hospital staff, allowing checks to be performed using the user’s NIF. The backend architecture was built using Python and the Flask framework. This setup manages secure and efficient interactions with the SQL Server DB to verify the user’s eligibility, associated company, and discount plan. The backend’s core function is to execute the complex verification logic and return a simple status to the frontend.

4.2.7. Frontend Design and Functionality

The user-facing component of the system, designed for quick eligibility checks by hospital staff, was built as a lightweight and intuitive web interface using HTML, CSS, and JavaScript. The primary design goal was to prioritize usability and speed to ensure minimal disruption to the patient check-in process.
The interface is intentionally simple, featuring a single, easily accessible input field for the NIF. After the staff member enters the NIF, the system returns the user’s status with immediate visual feedback. This feedback is managed through a color-coded system for instant recognition:
  • A green label signifies the user is active and fully eligible for discounts;
  • A red label indicates the user is inactive and does not qualify for the loyalty program benefits;
  • A blue label is used to display the associated company for cross-reference.
The interactivity of the system is managed by JavaScript, which facilitates asynchronous communication (AJAX) with the Flask backend. This design is crucial because it allows the system to query the SQL Server DB and display the results without requiring a full page reload, providing a seamless, near-instantaneous user experience that significantly reduces the patient’s waiting time at the reception desk. Clear, informative error messages guide users through issues like empty fields or failed backend communication.
A typical verification process consists of:
  • Accessing the Site: The receptionist accesses the dedicated verification site from any networked workstation within the hospital;
  • Input and Search: The receptionist enters the NIF of the individual being checked (either the cardholder or the related employee) and initiates the search;
  • Data Retrieval: The system receives and displays the user’s information or an explicit error message if the NIF is invalid or not found.
  • Result Interpretation: The staff interprets the result, which is supported by a color-coded status indicator for immediate visual recognition (see Figure 6 below for an example).

4.2.8. Integrating Family Members into the Discount System

The core system was fundamentally designed to manage the employee data provided by partner companies. However, the system also needed a robust solution to accommodate eligible family members who are entitled to the same health discount benefits. These individuals are not included in official company employee records, and, critically, pre-collecting this sensitive information from each partner company was not feasible due to both data privacy concerns and significant administrative limitations.
To address this challenge effectively, a practical on-site registration solution was implemented. This process is triggered upon arrival when family members requesting access to the discount must first provide the NIF of the employee to whom they are related. This employee NIF is immediately verified through the existing validation mechanism to confirm the primary cardholder’s active status.
If the employee association is confirmed, the receptionist then uses a dedicated registration program, which adds the family member to a specific table within the centralized DB. This specialized table is exclusively designed to manage these secondary cases by linking each family member directly to the corresponding employee record via foreign keys.
To ensure efficient operation and ease of use, and to eliminate the dependency on a local Python environment installation, this registration program was packaged as a standalone executable. The application was installed directly on the front desk workstations, making it clearly labeled and easily accessible. This design allows staff to launch the form quickly, enter the required family member data, and submit it with a single click. This capability allows for the real-time registration of eligible family members without holding up the patient queue, all while rigorously maintaining data integrity and compliance standards.
For new employees, a distinct proactive process was established to manage their family enrollment. The Human Resources (HR) departments of all partner companies agreed to proactively ask new employees which eligible family members they wish to include in the loyalty plan. This pre-collected information is then securely communicated from the partner company’s HR department to CSSMH’s HR department, allowing the centralized DB to be updated accordingly before the family member ever arrives at the hospital, thereby ensuring seamless discount access from the start.

4.3. Implementation, Monitoring and Controlling

Following the successful completion of the system’s development, comprehensive user manuals were immediately distributed to all relevant staff members to facilitate a smooth operational transition. It is essential to note that the digital loyalty program only entered active use at the very end of May 2025. Consequently, the current dataset on system utilization remains limited, reflecting both this very recent implementation date and the initial number of individuals who have visited CSSMH to access the discounts. Despite the short implementation window, initial rigorous testing by the IT team confirmed that the entire system operates reliably and efficiently.
To ensure that all DB modifications are executed correctly and that the programs are consistently functioning as intended, we implemented comprehensive logging mechanisms. Most automated programs generate detailed log files that meticulously record every data change, including the specific type of modification, the affected DB records, and the precise date and time of the event. For manual updates, additional fields, such as the transaction timestamp and the user’s username, are also stored directly in the DB, which significantly enhances traceability and accountability. Furthermore, automated notifications are configured to instantly confirm successful executions or to promptly alert administrators in case of errors or operational anomalies. This systematic approach to logging and monitoring ensures the overall reliability and smooth operation of the new digital system while supporting stringent compliance and audit requirements.
Building on this foundational operational integrity, further monitoring efforts will concentrate on two primary strategic aspects: the frequency of health card use across various medical specialties and the effectiveness of the reception staff’s interaction with the new verification website.
  • Usage Frequency by Service Type: The system now meticulously captures detailed data on the frequency of health card usage categorized by various medical specialties. This information is crucial for strategic evaluation, as it reveals which services are most highly valued by cardholders and helps identify opportunities to proactively promote underutilized departments. This monitoring is particularly relevant given that, historically, some users have opted for alternative health insurance discounts when those external policies offered greater financial advantages. This situation resulted in missed revenue opportunities for the hospital, as external insurance discounts can be utilized at any healthcare provider, not exclusively at CSSMH. The loyalty program is specifically designed to be highly scalable, allowing current partner companies and other large organizations (such as banks or similar entities) to join and offer the benefit to their employees. Therefore, providing more attractive, competitive discounts based on usage insights could significantly increase the program’s overall appeal and competitive position. These insights are visually summarized in automated monthly reports generated using Visual Studio Reporting tools (see Figure 7 for an example). These detailed reports will be automatically dispatched to the marketing manager, providing a comprehensive breakdown of card usage by service and corresponding specialty. This type of automated reporting is already standard practice in other areas of the hospital.
  • Reception Staff Engagement: Monitoring is also extended to the reception staff’s interactions, specifically tracking how frequently card transactions are processed using the new system. This operational data is crucial for assessing staff adaptation to the new digital workflow and for efficiently identifying any remaining or additional training needs. Ensuring that all personnel are proficient in using the real-time verification tool allows the hospital to maintain high standards of service quality and operational consistency across all points of patient entry.
Figure 7. Sample automated report generated with Visual Studio Reporting tools, illustrating card usage by service and specialty.
Figure 7. Sample automated report generated with Visual Studio Reporting tools, illustrating card usage by service and specialty.
Logistics 10 00030 g007
The analytical reports generated from this systematic monitoring process offer valuable, actionable insights for hospital management. By examining trends in both card usage and staff engagement, decision-makers are empowered to accurately evaluate the program’s overall effectiveness and to identify specific areas for further enhancement. For instance, if certain medical specialties consistently show lower card usage rates, the management may consider implementing targeted communication strategies or making strategic adjustments to the discount structure to increase appeal. This data-driven approach ensures that hospital resources are allocated effectively and that the loyalty program continues to evolve dynamically in response to both patient demands and institutional needs.
To assess the degree of improvement, the redesigned process was evaluated using a multi-dimensional healthcare logistics framework, focusing on service-level, resource-oriented, and flow-based performance indicators [26,27,28]. Prior to implementation, eligibility verification exhibited high stochastic variability and frequent delays, negatively affecting front-office service levels. Following implementation, verification is completed within a predictable time window, improving service responsiveness and reliability. Administrative workload was analyzed as an indicator of resource utilization efficiency. Whereas the previous process required multiple manual interactions, such as verbal confirmation, fragmented system checks, and manual DB updates, the redesigned workflow consolidates these activities into a single automated step, improving staff productivity and reducing cognitive load on reception personnel [57,58,59].
Implementation of the new solution also significantly reduced the time required for eligibility verification. The process now typically takes less than one minute, compared to up to five minutes previously, and the internal interface requires no direct login, further streamlining operations. This improvement supports a faster, more reliable workflow and enhances the patient’s experience. These times refer specifically to the eligibility verification step; the entire check-in process may still take longer.
Building on these performance improvements, we conducted an initial operational analysis to evaluate the system’s functionality, scope, and usage across service types. Rather than limiting our assessment to the post-implementation period, data collection began when the system was ready for deployment. Although the official rollout was delayed at the start of May, the system was prepared and suitable for early evaluation. This approach ensures we capture the solution’s benefits from its earliest operational stage. It is important to note that the DB remains limited, particularly regarding information on family members and Silver plan employees. Consequently, our analysis focused on card usage by service and specialty, comparing the total number of consultations (Pk) to the distinct number of users (Np) who booked them. Users were further categorized as ComRH (present in the new DB and eligible for verification) or SemRH (not yet in the new DB and therefore not eligible for automated verification) (see Figure 8).
During this period, out of 224 services booked, there were 116 unique users. Of these, only 35 were already present in our DB and could be verified, leaving 81 users (accounting for 159 medical acts) who still required the previous manual verification process. In other words, almost 70% of users and, correspondingly, around 71% of services during this period could not yet benefit from automated eligibility checks.
Even so, this already represents a 30% improvement over the previous AS-IS process; however, further progress is still needed. To better understand the limitations of the current system, we analyzed the usage patterns of the discount program further. For example, in outpatient consultations, the number of users not present in the DB and using the discount was more than double those who could be automatically verified (see Figure 9). This gap poses a significant risk of financial loss due to potential errors or delays in manual verification.
Considering the most extreme scenario, where manual eligibility verification previously took up to five minutes per case compared to less than one minute with the new system, the reduction in time is substantial. The process now requires only 20% of the time previously needed, resulting in an 80% decrease per verification. With 30% of cases now processed in a maximum of one minute instead of five, this already translates to a 24% reduction in total time spent on eligibility verification.
Furthermore, Flow Efficiency (FE) was calculated to quantify the proportion of value-added activities in the verification process, using the standard formula: FE = VAT/TLT × 100, where Value-Added Time (VAT) represents the time spent on actual eligibility verification, and Total Lead Time (TLT) represents the total lead time including non-value-added activities such as patient data entry, waiting, and rework. The decomposition of times is presented in seconds in Table 3.
In the AS-IS process, only the manual verification step (90 s) contributed to value-added time out of a total lead time of 300 s, resulting in FE = 30%. In the TO-BE process, automated verification accounted for 25 s of value-added time, while the total lead time was reduced to 60 s due to elimination of waiting and rework; patient data entry remained non-value-added. This led to a FE of approximately 41.7%. The overall FE results are summarized in Table 4. These results demonstrate that automation significantly increases the proportion of value-added activities by around 11.7% while reducing total lead time by 80%.
Process throughput was further assessed as an indicator of service flow capacity. Variability in the baseline process had constrained client intake during peak periods; the redesigned system now allows higher patient volumes without additional human resources. Operational quality was evaluated via the rate of rework and exception handling. Verification failures requiring repeated checks or corrective DB entries have been largely eliminated through mandatory validation and automated discount application, reducing operational waste and improving overall flow reliability [57,59]. Finally, process consistency was evaluated as a measure of operational reliability. Standardizing the verification sequence across staff members has reduced execution variability. Together, these improvements provide a robust assessment of the degree of operational enhancement achieved, consistent with state-of-the-art healthcare [58] and BPM evaluation practices [26].

5. Discussion

The aim of this study was to design, implement, and evaluate a Health 4.0-oriented loyalty program capable of improving operational efficiency, data reliability, and patient flow management within a Portuguese private hospital. To this end, the full BPM lifecycle was applied, resulting in a digital solution that integrates a centralized SQL database, automated eligibility verification routines, and a dedicated administrative interface embedded in daily operations. The system’s impact was assessed using a multi-dimensional logistics framework combining FE, throughput analysis, and operational quality indicators, enabling a structured evaluation of lead-time reduction, process stability, and workflow reliability.
First, the results show that automation substantially improves administrative process performance. Verification time was reduced by approximately 80%, decreasing from an average of five minutes to under one minute, while FE increased from 30% to 41.7%. Additionally, with 30% of cases now processed in one minute instead of five, the system achieves an overall 24% reduction in total time spent on eligibility verification. These improvements reflect a higher proportion of value-added work following the elimination of waiting, confirmation delays, and rework activities. The quantitative gains are consistent with the observed reduction in process variability and the more predictable execution times recorded during the initial monitoring period.
Second, the study highlights the critical role of centralized data management in improving data accuracy and reducing operational risk. In the AS-IS process, fragmented information sources and manual verification procedures led to inconsistent discount application, frequent rework, and an increased likelihood of billing errors. The introduction of a centralized SQL-based database, combined with automated synchronization with the M1 system and structured handling of employees and family members, eliminated previously observed verification failures and ensured standardized discount allocation across plans and partner entities.
Third, the findings confirm the value of BPM as a structured methodology for healthcare process improvement in non-clinical contexts. The AS-IS analysis identified key bottlenecks, including manual verification, dispersed information sources, and execution variability across staff members. These inefficiencies were systematically addressed in the TO-BE model through automation, standardization, and process simplification supported by BPMN modeling. The observed improvements in lead time, FE, throughput, and error reduction validate the assumptions defined during the redesign phase and demonstrate that the implemented solution performs reliably under real operating conditions. The TO-BE model also confirms that eliminating operational waste has created a more seamless and dependable information flow [59].
Fourth, the study shows that automation enhances throughput and service flow capacity, particularly during peak periods. In the baseline process, operational variability and manual checks constrained patient intake and increased pressure on reception staff. The redesigned system supports higher patient volumes without additional staffing [57], by shortening verification time and reducing interruptions related to discount confirmation and price validation. Initial usage monitoring by service and specialty indicates that, even with a still-growing database, especially for family members and Silver plan employees, the new workflow already absorbs demand more efficiently. Eligibility verification has evolved from a manual administrative task into a high-throughput logistical component within the patient service chain [58].
Finally, this study underscores that loyalty programs can function as internal logistical systems that directly influence administrative performance rather than serving solely as marketing instruments. By treating eligibility verification as a high-throughput logistical component within the patient service chain and supporting it with logging, monitoring, and reporting mechanisms, the hospital reduced administrative burden, improved the reliability of discount application, and enabled real-time decision-making at the front desk. These findings expand the strategic relevance of loyalty programs within healthcare operations and information systems.

5.1. Theoretical Implications

This study makes several theoretical contributions to the fields of Health 4.0, BPM, healthcare loyalty programs, and healthcare information systems, in line with the novelty dimensions identified in Section 1.2.
First, the study extends Health 4.0 theory by demonstrating that its principles can be effectively applied to administrative and logistical processes within healthcare organizations. While prior research has predominantly focused on clinical applications such as smart devices, patient monitoring, and decision-support systems, this study shows that Health 4.0-oriented solutions can also play a central role in structuring and stabilizing high-frequency administrative workflows. By embedding a loyalty program within daily hospital operations and supporting it through automation and real-time data integration, the study broadens the conceptual scope of Health 4.0.
Second, the study advances BPM theory in healthcare by illustrating how the full BPM lifecycle can be operationalized and empirically evaluated in a non-clinical context. Existing literature often emphasizes process modeling or isolated redesign phases, with limited evidence of end-to-end deployment combined with system-integrated performance evaluation. By integrating AS-IS and TO-BE modeling, BPMN-based redesign, and quantitative and qualitative indicators such as lead time, FE, throughput, and error reduction, this research reinforces BPM as a comprehensive transformation methodology rather than a purely descriptive or analytical approach.
Third, this study contributes to loyalty program theory by reframing loyalty mechanisms as operational systems embedded in service delivery processes. Whereas prior studies have largely focused on satisfaction, loyalty drivers, and retention intentions, this research conceptualizes eligibility verification as a high-frequency, process-integrated activity that affects internal logistics and billing accuracy. This perspective links loyalty program research with operations management and demonstrates that loyalty programs can generate operational value alongside relational and behavioral outcomes.
Fourth, the study contributes to information systems and data management theory by highlighting the role of centralized databases and automated routines in supporting operationally critical healthcare processes. In contrast to fragmented or largely theoretical data integration approaches reported in the literature, this study provides empirical evidence of how a centralized SQL-based database enables real-time eligibility verification and standardized rule enforcement. These findings support theoretical perspectives that emphasize data integration, structure, and operationalization as key sources of digital value.
Finally, the study enriches the empirical literature on Health 4.0 and healthcare operations by providing a real-world case from the Portuguese context. Given the scarcity of system-level, operational studies conducted in Portuguese healthcare institutions, this research offers context-sensitive insights and demonstrates how national-specific constraints, such as legacy information systems and regulatory requirements, can be addressed through integrated BPM, data management, and automation strategies.

5.2. Implications for Managers and Policymakers

The findings of this study offer clear and actionable implications for healthcare managers, IT teams, and policymakers seeking to improve administrative efficiency, data governance, and service flow through digital transformation.
For healthcare managers, the observed 80% reduction in eligibility verification lead time and the increase in FE from 30% to 41.7% demonstrate that even relatively small administrative processes can yield substantial performance gains when redesigned using BPM and automation principles. Managers can use similar AS-IS/TO-BE analyses to identify bottlenecks, reduce variability, and stabilize front-desk operations, particularly during peak periods, thereby improving staff productivity and patient flow without increasing headcount.
From an operational and financial control perspective, the introduction of mandatory verification rules, centralized discount parameters in M1, and automated discount application reduces human error and ensures consistent enforcement of pricing policies. This directly lowers the risk of incorrect billing, manual corrections, and revenue leakage associated with eligibility misclassification. Managers responsible for revenue assurance and partner agreements can leverage such systems to improve transparency and accountability across complex discount structures.
For IT teams, the study provides a concrete example of how modular architectures, combining a centralized SQL database, Python-based automation routines, a web-based interface, and logging and reporting mechanisms, can be implemented incrementally and integrated with existing legacy systems. This approach allows organizations to modernize administrative processes without full system replacement, while maintaining scalability for future extensions such as expanded partner coverage, enhanced monitoring, or advanced analytics.
From a policy perspective, the case highlights the importance of promoting interoperability, data governance, and secure automation in healthcare systems. Policymakers can use this evidence to support initiatives that encourage standardized data structures, controlled data sharing between organizations, and the adoption of automation aligned with regulatory frameworks. The alignment of the implemented system with GDPR principles and security best practices such as ISO/IEC 27001 [42] and OWASP demonstrates that efficiency gains in administrative logistics can be achieved without compromising data protection, patient privacy, or institutional trust.

5.3. Limitations and Future Research Directions

Despite its contributions, this study has several limitations that suggest directions for future research, many of which are consistent with the monitoring and expansion perspectives already identified in the system design.
First, the analysis is based on a single Portuguese private hospital, which may limit the generalizability of the findings to other institutional, organizational, or regulatory contexts. Future studies should replicate the methodology in different healthcare settings, including public hospitals and multi-site organizations, to compare implementation challenges, legacy system constraints, and performance outcomes.
Second, the study confirms that access to up-to-date partner company data remains a constraint, particularly for expanding coverage of Silver plan employees and their family members. Future research could examine different interoperability frameworks and data-sharing arrangements between hospitals and partner organizations, assessing how varying integration strategies affect data completeness, verification reliability, and financial risk.
Third, the present work focuses primarily on the eligibility verification component of the loyalty program and its immediate logistical and operational effects. Subsequent studies could extend the analysis to other elements already identified as relevant within the monitoring framework, such as usage patterns by service and specialty, beneficiary engagement over time, and the impact of targeted communication or discount adjustments on service mix and retention.
Fourth, evaluation was shortly after system implementation, using an initial dataset that reflects a recent rollout and limited penetration among eligible users, particularly family members. Longitudinal studies are needed to assess the sustainability of efficiency gains, the evolution of staff workload and adoption, and the system’s resilience to organizational and regulatory changes as the database grows and additional partners are onboarded.
Finally, although automation significantly reduced routine workload and manual rework, some exceptions and data corrections still require manual handling, and the monitoring framework is at an early stage of maturity. Future research could investigate how enhanced rule-based decision support and more advanced monitoring dashboards can further reduce exception handling effort, support proactive management of underused services or segments, and strengthen evidence-based decision-making regarding discount structures and partner portfolio evolution, while remaining compliant with GDPR and existing security practices.

6. Conclusions

Delivering high-quality healthcare services depends not only on medical excellence but also on the efficiency and adaptability of supporting processes. In this context, implementing a digital, data-driven loyalty card verification platform at CSSMH represents a significant advancement in aligning operational practices with Health 4.0 principles and the broader digital transformation underway in the healthcare sector.
The creation and integration of a centralized database, supported by automation tools such as Python and SQL Server, directly addressed longstanding issues of data reliability, traceability, and process fragmentation. The introduction of a monitoring framework now enables real-time visibility into card usage and staff interactions, providing management with actionable insights for operational decision-making. These developments reflect the importance of data-driven loyalty systems highlighted by [30] and demonstrate how digital infrastructures can enhance both patient engagement and institutional competitiveness.
This transformation directly reflects the BPM lifecycle articulated by [26,28], whose structured methodologies enabled the systematic redesign and optimization of workflows. The adoption of BPMN modeling and collaborative tools, as advocated by [30], proved essential for building consensus and reducing resistance among staff, ensuring that process changes were both understood and embraced across the organization. Equally critical was the emphasis on data protection and compliance, guided by [4] and international standards such as ISO/IEC 27001 [42] and OWASP. Their guidelines ensured that the system not only met legal requirements but also fostered patient trust through robust security measures. The study’s alignment with Health 4.0, as described by [9,29], is evident in creating a scalable, interoperable, patient-centered platform. Loyalty management strategies, drawing on the insights of [8,15,47], were embedded to strengthen patient engagement and institutional reputation.
From a healthcare logistics and supply chain perspective, the results of this study are consistent with recent HCSC literature emphasizing the role of information integration, visibility, and process coordination in enhancing operational resilience and performance [49,50]. The observed reductions in processing time, error susceptibility, and administrative workload align with evidence that digitally enabled information flows and standardized decision mechanisms improve responsiveness and reliability in healthcare operations [51,52]. Moreover, the establishment of centralized data governance and real-time monitoring capabilities reflects the resilience-oriented principles associated with supply chain immunity, particularly the importance of transparency, traceability, and adaptive response mechanisms in routine operations [54,55].
While some limitations remain, these do not diminish the demonstrated effectiveness of the implemented solution. Instead, they highlight areas where the system can be further strengthened as adoption expands. Moreover, the preliminary outcomes reinforce a culture of evidence-based decision-making and continuous improvement within the institution.
In summary, this paper highlights how the structured application of principles from BPM, healthcare logistics, information security, and customer loyalty can generate tangible value in a healthcare setting.

Author Contributions

Conceptualization, M.J.V.; methodology, M.J.V. and A.L.R.; software, M.J.V. and J.A.; validation, M.J.V., A.L.R. and J.A.; formal analysis, M.J.V.; investigation, M.J.V.; resources, M.J.V. and J.A.; data curation, M.J.V. and J.A.; writing—original draft preparation, M.J.V.; writing—review and editing, M.J.V., A.L.R. and J.A.; visualization, M.J.V., A.L.R. and J.A.; supervision, A.L.R. and J.A.; project administration, M.J.V. All authors have read and agreed to the published version of the manuscript.

Funding

This research received no external funding.

Institutional Review Board Statement

Ethical review and approval were waived for this study by the Institution Committee due to the General Data Protection Regulation (EU Regulation 2016/679) and its national implementation under Portuguese Law No. 58/2019. Ethics committee approval is required for clinical research involving human subjects; this study involved only organizational process observation and secondary use of administrative data.

Informed Consent Statement

According to Portuguese legislation, namely Law No. 21/2014 (Clinical Research Law), ethics committee approval is required for clinical research involving human subjects. As this study involved only organizational process observation and secondary use of administrative data and was conducted in compliance with the General Data Protection Regulation (EU Regulation 2016/679) and its national implementation under Portuguese Law No. 58/2019, ethics approval was not required.

Data Availability Statement

The original contributions presented in this study are included in the article. Further inquiries can be directed to the corresponding author.

Acknowledgments

During the preparation of this manuscript, the authors used Perplexity AI, ChatGPT 3.5 and Gemini for the purposes of reviewing parts of the text, organizing ideas, and providing suggestions for writing improvement. The authors have reviewed and edited the output and take full responsibility for the content of this publication.

Conflicts of Interest

João Amaral was employed by Casa de Saúde de São Mateus Hospital. The remaining authors declare that the research was conducted in the absence of any commercial or financial relationships that could be construed as a potential conflict of interest.

Abbreviations

The following abbreviations are used in this manuscript:
AIArtificial Intelligence
AS-ISCurrent State Process Model
BDBig Data
BPMBusiness Process Management
BPMNBusiness Process Management Notation
CSSMHCasa de Saúde São Mateus Hospital
CPSCyber–Physical System
DBData Base
ERDEntity-Relationship Diagram
FEFlow Efficiency
GDPRGeneral Data Protection Regulation
HCSCHealthcare Supply Chain
HTMLHyperText Markup Language
HRHuman Resources
I4.0Industry 4.0
ICTInformation and Communication Technology
ISInformation System
ISO/IECInternational Organization for Standardization/International Electrotechnical Commission
ITInformation Technology
IoTInternet of Things
KMKnowledge Management
KM 4.0Knowledge Management 4.0
M1MedicineOne
MFAMulti-Factor Authentication
MISManagement Information System
NIFNúmero de Identificação Fiscal
OWASPOpen Worldwide Application Security Project
SNSServiço Nacional de Saúde (National Health Service)
SSMS 20SQL Server Management Studio 20
SQLStructured Query Language
TLTTotal Lead Time
TO-BEFuture State Process Model
UMLUnified Modeling Language
VATValue-Added Time

References

  1. Cruz, L.; Basto, M.; Silva, J.; Lopes, N. Business Process Management as a Driver for Digital Transformation: A Case Study in a Higher Education Institution. In Proceedings of the 16th Iberian Conference on Information Systems and Technologies (CISTI), Chaves, Portugal, 23–26 June 2021; IEEE: Piscataway, NJ, USA, 2021; pp. 1–7. [Google Scholar] [CrossRef]
  2. Gigova, T.; Valeva, K.; Nikolova-Alexieva, V. Digital Transformation-Opportunity for Industrial Growth. In Proceedings of the International Conference on Creative Business for Smart and Sustainable Growth (CreBUS), Sandanski, Bulgaria, 18–21 March 2019; IEEE: Piscataway, NJ, USA, 2019; pp. 1–4. [Google Scholar] [CrossRef]
  3. Fonseca, L.M. Industry 4.0 and the Digital Society: Concepts, Dimensions and Envisioned Benefits. Proc. Int. Conf. Bus. Excell. 2018, 12, 386–397. [Google Scholar] [CrossRef]
  4. Xu, L.D.; Xu, E.L.; Li, L. Industry 4.0: State of the Art and Future Trends. Int. J. Prod. Res. 2018, 56, 2941–2962. [Google Scholar] [CrossRef]
  5. Duggineni, S. Impact of Controls on Data Integrity and Information Systems. Sci. Technol. 2023, 13, 29–35. [Google Scholar]
  6. Cartelli, V.; Longo, L.; Tomarchio, O.; Trapani, N. Digitalization of Healthcare Processes Through BPMN for Clinical Risk Monitoring and Management. In Proceedings of the 9th International Conference on Information and Communication Technologies for Ageing Well and e-Health (ICT4AWE), Prague, Czech Republic, 22–24 April 2023; Science and Technology Publications: Setúbal, Portugal, 2023; pp. 151–158. [Google Scholar]
  7. Lu, Y. Industry 4.0: A Survey on Technologies, Applications and Open Research Issues. J. Ind. Inf. Integr. 2017, 6, 1–10. [Google Scholar] [CrossRef]
  8. Rosário, A.; Casaca, J.A. Relationship Marketing and Customer Retention—A Systematic Literature Review. Stud. Bus. Econ. 2024, 18, 44–66. [Google Scholar] [CrossRef]
  9. Thuemmler, C.; Bai, C. Health 4.0: Application of Industry 4.0 Design Principles in Future Asthma Management. In Health 4.0: How Virtualization and Big Data are Revolutionizing Healthcare; Springer: Cham, Switzerland, 2017; pp. 23–37. [Google Scholar]
  10. Sony, M.; Antony, J.; Tortorella, G.L. Critical Success Factors for Successful Implementation of Healthcare 4.0: A Literature Review and Future Research Agenda. Int. J. Environ. Res. Public Health 2023, 20, 4669. [Google Scholar] [PubMed]
  11. Porter, M.E.; Lee, T.H. The Strategy That Will Fix Health Care. Harv. Bus. Rev. 2013, 91, 50–70. [Google Scholar]
  12. História—Casa de Saúde. Available online: https://www.casadesaude.pt/historia/ (accessed on 22 December 2025).
  13. Hofman-Kohlmeyer, M. Customer Loyalty Program as a Tool of Customer Retention: Literature Review. CBU Int. Conf. Proc. 2016, 4, 199–203. [Google Scholar] [CrossRef]
  14. Paul, J. Healthcare Leadership: How Do We Maximize Patient Satisfaction and Loyalty in Healthcare Facilities? Med. Res. Arch. 2025, 13. [Google Scholar] [CrossRef]
  15. Setyawan, F.E.B.; Supriyanto, S.; Ernawaty, E.; Lestari, R. Understanding Patient Satisfaction and Loyalty in Public and Private Primary Health Care. J. Public Health Res. 2020, 9, 1823. [Google Scholar] [CrossRef]
  16. Davis, G.B. Management Information Systems. ACM SIGMIS Database 1982, 13, 10–11. [Google Scholar] [CrossRef]
  17. Liang, C.; Wang, X.; Gu, D.; Li, P.; Chen, H.; Xu, Z. Smart Management Information Systems (SMIS): Concept, Evolution, Research Hotspots and Applications. Data Intell. 2023, 5, 857–884. [Google Scholar] [CrossRef]
  18. Teixeira, L.; Cardoso, I.; Oliveira e Sá, J.; Madeira, F. Are Health Information Systems Ready for the Digital Transformation in Portugal? Challenges and Future Perspectives. Healthcare 2023, 11, 712. [Google Scholar] [CrossRef]
  19. Li, E.; Clarke, J.; Ashrafian, H.; Darzi, A.; Neves, A.L. The Impact of Electronic Health Record Interoperability on Safety and Quality of Care in High-Income Countries: A Systematic Review. J. Med. Internet Res. 2022, 24, e38144. [Google Scholar] [CrossRef] [PubMed]
  20. Torab Miandoab, A.; Samad Soltani, T.; Jodati, A.; Rezaei Hachesu, P. Interoperability of Heterogeneous Health Information Systems: A Systematic Literature Review. BMC Med. Inform. Decis. Mak. 2023, 23, 18. [Google Scholar] [CrossRef]
  21. Chen, Y.; Mandler, T.; Meyer Waarden, L. Three Decades of Research on Loyalty Programs: A Literature Review and Future Research Agenda. J. Bus. Res. 2021, 124, 179–197. [Google Scholar] [CrossRef]
  22. Arslan Kurtuluş, S.; Cengiz, E. Customer Experience in Healthcare: Literature Review. Istanb. Bus. Res. 2022, 51, 291–312. [Google Scholar] [CrossRef]
  23. Pine, B.J.; Gilmore, J.H. Welcome to the Experience Economy. Harv. Bus. Rev. 1998, 76, 97–105. [Google Scholar] [PubMed]
  24. Van Looy, A.; Shafagatova, A. Business Process Performance Measurement: A Structured Literature Review of Indicators, Measures and Metrics. SpringerPlus 2016, 5, 1797. [Google Scholar] [CrossRef]
  25. Antonacci, G.; Lennox, L.; Barlow, J.; Evans, L.; Reed, J. Process Mapping in Healthcare: A Systematic Review. BMC Health Serv. Res. 2021, 21, 342. [Google Scholar] [CrossRef]
  26. Dumas, M.; La Rosa, M.; Mendling, J.; Reijers, H.A. Fundamentals of Business Process Management; Springer: Berlin/Heidelberg, Germany, 2013. [Google Scholar]
  27. Van Der Aalst, W.M.P.; Ter Hofstede, A.H.M.; Weske, M. Business Process Management: A Survey. In Business Process Management; Springer: Berlin/Heidelberg, Germany, 2003; pp. 1–12. [Google Scholar]
  28. Van Der Aalst, W.M.P. Business Process Management Demystified: A Tutorial on Models, Systems and Standards for Workflow Management. Lect. Notes Comput. Sci. 2004, 3098, 1–65. [Google Scholar]
  29. Ferreira, G.S.A.; Silva, U.R.; Costa, A.L.; Pádua, S.I.D. The Promotion of BPM and Lean in the Health Sector: Main Results. Bus. Process Manag. J. 2018, 24, 400–424. [Google Scholar] [CrossRef]
  30. Sánchez, M.J.G.; Sánchez, M.J.G.; Torres, J.M.F.; Calderón, C.L.P.; Ortega, J.A.D.R.; Martín, E.V.; Cervera, J.N. Application of Business Process Management to Drive the Deployment of a Speech Recognition System in a Healthcare Organization. Stud. Health Technol. Inform. 2008, 136, 511–516. [Google Scholar]
  31. de Melo Santos, C.J.; Barbosa, A.S.; Sant’Anna, Â.M.O. Performance Measurement Systems in Primary Health Care: A Systematic Literature Review. BMC Health Serv. Res. 2025, 25, 353. [Google Scholar] [CrossRef]
  32. Fallahnezhad, M.; Langarizadeh, M.; Vahabzadeh, A. Key Performance Indicators of Hospital Supply Chain: A Systematic Review. BMC Health Serv. Res. 2024, 25, 91. [Google Scholar] [CrossRef]
  33. Stoykova, S.; Shakev, N. Artificial Intelligence for Management Information Systems: Opportunities, Challenges, and Future Directions. Algorithms 2023, 16, 357. [Google Scholar] [CrossRef]
  34. Yuan, B.; Li, J. The Policy Effect of the General Data Protection Regulation (GDPR) on the Digital Public Health Sector in the European Union: An Empirical Investigation. Int. J. Environ. Res. Public Health 2019, 16, 1070. [Google Scholar] [CrossRef]
  35. Avinash, B.; Joseph, G. Reimagining Healthcare Supply Chains: A Systematic Review on Digital Transformation with Specific Focus on Efficiency, Transparency and Responsiveness. J. Health Organ. Manag. 2024, 38, 1255–1279. [Google Scholar] [CrossRef]
  36. Javaid, M.; Haleem, A. Industry 4.0 Applications in Medical Field: A Brief Review. Curr. Med. Res. Pract. 2019, 9, 102–109. [Google Scholar] [CrossRef]
  37. Roblek, V.; Meško, M.; Krapež, A. A Complex View of Industry 4.0. SAGE Open 2016, 6, 2158244016653987. [Google Scholar] [CrossRef]
  38. Telukdarie, A.; Sishi, M.N. Enterprise Definition for Industry 4.0. In Proceedings of the 2018 IEEE International Conference on Industrial Engineering and Engineering Management (IEEM), Bangkok, Thailand, 16–19 December 2018; IEEE: Piscataway, NJ, USA, 2018; pp. 849–853. [Google Scholar]
  39. Martinez, F. Process Excellence the Key for Digitalisation. Bus. Process Manag. J. 2019, 25, 1716–1733. [Google Scholar] [CrossRef]
  40. Fatehi, F.; Hassandoust, F.; Ko, R.K.L.; Akhlaghpour, S. General Data Protection Regulation (GDPR) in Healthcare: Hot Topics and Research Fronts. Stud. Health Technol. Inform. 2020, 270, 1118–1122. [Google Scholar] [PubMed]
  41. Murgia, Y.; Delgado, J.; Giacomini, M. Developing an Open-Source, User-Friendly, OWASP-Compliant Architecture for Healthcare Web Application Testing. Stud. Health Technol. Inform. 2024, 316, 1209–1213. [Google Scholar]
  42. ISO/IEC 27001:2022; Information Security, Cybersecurity and Privacy Protection—Information Security Management Systems—Requirements. International Organization for Standardization: Geneva, Switzerland, 2022.
  43. ISO/IEC 27400:2022; Cybersecurity—IoT Security and Privacy—Guidelines. International Organization for Standardization: Geneva, Switzerland, 2022.
  44. ISO/IEC 27005:2022; Information Security, Cybersecurity and Privacy Protection—Guidance on Managing Information Security Risks. International Organization for Standardization: Geneva, Switzerland, 2022.
  45. Ansari, F. Knowledge Management 4.0: Theoretical and Practical Considerations in Cyber Physical Production Systems. IFAC-PapersOnLine 2019, 52, 1597–1602. [Google Scholar] [CrossRef]
  46. Meski, O.; Belkadi, F.; Laroche, F.; Ladj, A.; Furet, B. Integrated Data and Knowledge Management as Key Factor for Industry 4.0. IEEE Eng. Manag. Rev. 2019, 47, 94–100. [Google Scholar] [CrossRef]
  47. Kumar, V.; Shah, D. Building and Sustaining Profitable Customer Loyalty for the 21st Century. J. Retail. 2004, 80, 317–329. [Google Scholar] [CrossRef]
  48. Gambarov, V.; Sarno, D.; Hysa, X.; Calabrese, M.; Bilotta, A. The Role of Loyalty Programs in Healthcare Service Ecosystems. TQM J. 2017, 29, 899–919. [Google Scholar] [CrossRef]
  49. Zamiela, C.; Hossain, N.U.I.; Jaradat, R. Enablers of Resilience in the Healthcare Supply Chain: A Case Study of US Healthcare Industry during COVID-19 Pandemic. Res. Transp. Econ. 2022, 93, 101174. [Google Scholar] [CrossRef]
  50. Spieske, A.; Gebhardt, M.; Kopyto, M.; Birkel, H. Improving Resilience of the Healthcare Supply Chain in a Pandemic: Evidence from Europe during the COVID-19 Crisis. J. Purch. Supply Manag. 2022, 28, 100748. [Google Scholar] [CrossRef]
  51. Rehman, O.U.; Ali, Y. Enhancing Healthcare Supply Chain Resilience: Decision-Making in a Fuzzy Environment. Int. J. Logist. Manag. 2021, 33, 520–546. [Google Scholar] [CrossRef]
  52. Chang, V.; Xu, Q.A.; Hall, K.; Wang, Y.A.; Kamal, M.M. Digitalization in Omnichannel Healthcare Supply Chain Businesses: The Role of Smart Wearable Devices. J. Bus. Res. 2023, 156, 113369. [Google Scholar] [CrossRef]
  53. Tiwari, M.; Lodorfos, G.; McClelland, Z.; Nair, S. Unraveling the Complexities Associated with Leadership during Times of Supply Chain Crisis: A Study on the Healthcare Sector. Int. Stud. Manag. Organ. 2025, 55, 442–475. [Google Scholar] [CrossRef]
  54. Finkenstadt, D.J.; Handfield, R. The Influence of Supply Chain Immunity Perceptions on COVID-19 Vaccine Willingness in Supply Chain Professionals. Int. J. Logist. Manag. 2022, 34, 84–105. [Google Scholar] [CrossRef]
  55. Handfield, R.; Apte, A.; Finkenstadt, D.J. Developing Supply Chain Immunity for Future Pandemic Disruptions. J. Humanit. Logist. Supply Chain Manag. 2022, 12, 482–501. [Google Scholar] [CrossRef]
  56. Handfield, R.B.; Patrucco, A.S.; Wu, Z.; Yukins, C.; Slaughter, T. A New Acquisition Model for the Next Disaster: Overcoming Disaster Federalism Issues through Effective Utilization of the Strategic National Stockpile. Public Adm. Rev. 2023, 83, 65–85. [Google Scholar] [CrossRef]
  57. Beamon, B.M. Measuring Supply Chain Performance. Int. J. Oper. Prod. Manag. 1999, 19, 275–292. [Google Scholar] [CrossRef]
  58. Wiger, M. Logistics Management Operationalised in a Healthcare Context: Understanding Care Chain Effectiveness through Logistics Management Theories and Systems Theory. Doctoral Thesis, Linköping University, Linköping, Sweden, 2018. [Google Scholar] [CrossRef]
  59. McDermott, O.; Antony, J.; Bhat, S.; Ferris, E.; Sony, M. Lean Six Sigma in Healthcare: A Systematic Literature Review on Challenges, Enablers and Outcomes. Processes 2022, 10, 1945. [Google Scholar] [CrossRef]
  60. Chinosi, M.; Trombetta, A. BPMN: An Introduction to the Standard. Comput. Stand. Interfaces 2012, 34, 124–134. [Google Scholar] [CrossRef]
  61. Martins, R.P.; Lopes, N.; Santos, G. Improvement of the Food Hygiene and Safety Production Process of a Not-for-Profit Organization using Business Process Model and Notation (BPMN). Procedia Manuf. 2019, 41, 351–358. [Google Scholar] [CrossRef]
  62. Gomes, J.; Portela, F.; Santos, M.F. Introduction to BPM Approach in Healthcare and Case Study of End User Interaction with EHR Interface. Procedia Comput. Sci. 2018, 141, 519–524. [Google Scholar] [CrossRef]
  63. Chang, J.F. Business Process Management Systems: Strategy and Implementation; Auerbach Publications: Boca Raton, FL, USA, 2006. [Google Scholar]
Figure 1. AS-IS model of the utilization of the health loyalty card.
Figure 1. AS-IS model of the utilization of the health loyalty card.
Logistics 10 00030 g001
Figure 2. TO_BE model of the utilization of the health loyalty card.
Figure 2. TO_BE model of the utilization of the health loyalty card.
Logistics 10 00030 g002
Figure 3. UML component diagram of the CSSMH health card system, illustrating the interaction between key software modules, automation scripts, database management, and user interfaces across server and client environments.
Figure 3. UML component diagram of the CSSMH health card system, illustrating the interaction between key software modules, automation scripts, database management, and user interfaces across server and client environments.
Logistics 10 00030 g003
Figure 4. System architecture diagram for the CSSMH health card solution, illustrating the relationships between external DBs, update and exception handling scripts, the central CSSMHSI DB, and the main user-facing programs.
Figure 4. System architecture diagram for the CSSMH health card solution, illustrating the relationships between external DBs, update and exception handling scripts, the central CSSMHSI DB, and the main user-facing programs.
Logistics 10 00030 g004
Figure 5. ERD illustrating the system’s entities, their attributes, and the relationships between them.
Figure 5. ERD illustrating the system’s entities, their attributes, and the relationships between them.
Logistics 10 00030 g005
Figure 6. Eligibility Verification Status Indicator (Color-Coded Output Example).
Figure 6. Eligibility Verification Status Indicator (Color-Coded Output Example).
Logistics 10 00030 g006
Figure 8. Distribution of Card Usage and User Eligibility per Service and Speciality in May 2025.
Figure 8. Distribution of Card Usage and User Eligibility per Service and Speciality in May 2025.
Logistics 10 00030 g008
Figure 9. Comparison of Eligible and Non-Eligible Users.
Figure 9. Comparison of Eligible and Non-Eligible Users.
Logistics 10 00030 g009
Table 1. Summary of research gaps and study contributions.
Table 1. Summary of research gaps and study contributions.
DimensionTypical Prior StudiesIdentified Research GapContribution of This Study
Healthcare loyalty programsFocus on patient satisfaction, loyalty drivers, and retention intentions [8,13,14,15,21,22,23]Limited operational and system-level implementations in real hospital settingsImplements a working Healthcare 4.0 loyalty program embedded in hospital operations
BPM application in healthcareEmphasis on BPM models and process modeling [6,24,25,26,27,28,29,30]Limited evidence of end-to-end deployment combined with system-integrated performance evaluation in hospital administrative workflowsApplies the full BPM lifecycle with AS-IS/TO-BE modeling and operational evaluation
Data managementFragmented or theoretical data integration [16,17,31,32,33,34]Absence of centralized databases (DBs) supporting loyalty program automationCentralized SQL-based DBs enabling real-time eligibility verification
Automation levelNon-automated or semi-automated verification processes [1,2,9,10,16,17,32,35]High dependency on human interventionFully automated eligibility verification and discount application
Evaluation approachQualitative or perception-based assessment [6,13,14,15,22,24,31]Limited use of operational performance indicatorsMulti-dimensional evaluation (lead time, accuracy, workload reduction)
Geographic focusGeneric or international contexts [8,9,10,19,31,32,36]Scarcity of Portuguese Health 4.0 healthcare case studiesReal-world Health 4.0 case study in a Portuguese private healthcare institution
Table 2. Summary of Changes from AS-IS to TO-BE and Their Operational Effects.
Table 2. Summary of Changes from AS-IS to TO-BE and Their Operational Effects.
FeatureAS-IS ModelTO-BE ModelEffect/Improvement
Eligibility verificationRelied on the client’s unverified statementMandatory NIF-based verification via dedicated websiteEliminates incorrect discount attribution and financial errors [26,27,28]
Data foundationFragmented and outdated informationCentralized DBImproves data reliability, traceability, and consistency [26,28,30]
Discount applicationManual checks and frequent DB interventionsFully automated discount application via M1 DBReduces human error and administrative workload [26,28]
Staff workloadHigh administrative burdenStreamlined and standardized workflowAllows staff to focus on patient-facing activities [27,29,30]
Table 3. Comparison of Process Stage Times Between AS-IS and TO-BE Workflows.
Table 3. Comparison of Process Stage Times Between AS-IS and TO-BE Workflows.
Process StageAS-IS TimeTO-BE Time
Data entry6035
System search/verification9025
Waiting/confirmation900
Corrections/rework600
Total Lead Time30060
Table 4. Operational Performance Metrics for AS-IS and TO-BE Processes.
Table 4. Operational Performance Metrics for AS-IS and TO-BE Processes.
MetricAS-IS ProcessTO-BE Process
Total Lead Time (s)30060
Value-Added Time (s)9025
Flow Efficiency (%)30%41.7%
Lead Time Reduction (%)80%
Disclaimer/Publisher’s Note: The statements, opinions and data contained in all publications are solely those of the individual author(s) and contributor(s) and not of MDPI and/or the editor(s). MDPI and/or the editor(s) disclaim responsibility for any injury to people or property resulting from any ideas, methods, instructions or products referred to in the content.

Share and Cite

MDPI and ACS Style

Vieira, M.J.; Ramos, A.L.; Amaral, J. The Value Addition of Healthcare 4.0 Loyalty Programs: Implications for Logistics Management. Logistics 2026, 10, 30. https://doi.org/10.3390/logistics10020030

AMA Style

Vieira MJ, Ramos AL, Amaral J. The Value Addition of Healthcare 4.0 Loyalty Programs: Implications for Logistics Management. Logistics. 2026; 10(2):30. https://doi.org/10.3390/logistics10020030

Chicago/Turabian Style

Vieira, Maria João, Ana Luísa Ramos, and João Amaral. 2026. "The Value Addition of Healthcare 4.0 Loyalty Programs: Implications for Logistics Management" Logistics 10, no. 2: 30. https://doi.org/10.3390/logistics10020030

APA Style

Vieira, M. J., Ramos, A. L., & Amaral, J. (2026). The Value Addition of Healthcare 4.0 Loyalty Programs: Implications for Logistics Management. Logistics, 10(2), 30. https://doi.org/10.3390/logistics10020030

Article Metrics

Article metric data becomes available approximately 24 hours after publication online.
Back to TopTop