WoR+ Ontology: Modeling Data and Services in Web Connected Environments
Abstract
1. Introduction
- Scalability: Resources are designed as self-contained entities that can be accessed and manipulated independently. This makes it easier to scale the environment to handle large numbers of requests and to add or remove resources as needed.
- Ease of identification: Resources are identified by URIs (Uniform Resource Identifiers), providing a global addressing space for resource discovery.
- Flexibility: Resources can be easily extended to support new features and capabilities, making it easier to evolve the Web environment over time.
2. Motivating Scenario
- (a)
- Real-time traffic data, including GPS trajectories, vehicle speed, and flow information collected from public transportation systems, ride-sharing fleets, and private vehicles.
- (b)
- Real-time weather data, which capture environmental parameters such as precipitation levels, visibility, temperature, and wind speed, are known to influence driving behavior and traffic conditions.
- (c)
- Historical datasets, comprising long-term traffic records, recurrent congestion patterns, known bottlenecks, and the impact of past weather-related events on traffic flow.
- Challenge A: Service Functionality Overlap. Multiple traffic prediction services may offer similar core functionalities, such as estimating congestion levels or forecasting traffic flow, but often differ in the types of input data they consume (e.g., GPS trajectories, sensor networks, or real-time weather feeds) and the algorithms they employ (e.g., statistical models, deep learning, or hybrid approaches). This functional overlap complicates the selection process, making it difficult to identify the most suitable service for a given use case, particularly when user requirements vary in accuracy, latency, spatial resolution, or contextual awareness.
- Challenge B: Data Redundancy and Selection Complexity. Multiple datasets often exist in different structures and formats, yet some contain identical or highly similar information, complicating the selection process. For example, traffic congestion data may come from various sensors, such as cameras, radar, and loop detectors, that monitor the same intersections. Since each sensor provides information on traffic volume and vehicle speed, it is essential to identify differences between datasets in terms of accuracy and response time.
- Challenge C: Overlap Between Data and Services. In many cases, datasets and services provide similar information. For example, both traffic sensor data (e.g., loop detectors or camera data) and predictive analytics services (which use historical traffic data to forecast congestion) offer information about traffic conditions. While traffic sensors provide real-time insights, predictive analytics services generate forecasts based on historical trends. Selecting the best resource for a traffic management system requires considering factors such as: (i) Cost: Real-time sensor data may be more expensive to collect, (ii) Quality: Predictive analytics may offer more accurate forecasts but may be less reliable for real-time decisions, and (iii) Computational Efficiency: Processing real-time sensor data may require more computational resources compared to using pre-processed predictive data.
- Challenge D: User Knowledge Limitations. Traffic operators and city planners often lack in-depth technical knowledge regarding the functionalities, capabilities, and trade-offs of available services and datasets. This knowledge gap can hinder informed decision-making when selecting and integrating resources effectively. For example, various services can optimize traffic signal timing using inputs such as real-time traffic flow, historical traffic data, or weather forecasts. However, traffic operators may struggle to evaluate each service’s performance under different conditions (e.g., rush-hour congestion or sudden weather changes) or to understand technical specifications (e.g., processing speed, accuracy, and data requirements). This lack of specialized knowledge can lead to suboptimal resource selection, in which traffic management decisions are based on incomplete or less effective data and services.
- 1.
- A Thorough Model. Given the variety of data and services within a connected Web environment like the STMS, the model must accommodate their descriptions to meet diverse user demands. Specifically:
- -
- Service and Data-Oriented: The STMS integrates various services to optimize traffic flow, such as real-time congestion monitoring, accident detection, and adaptive traffic light control. Understanding the functions and specifications of these services is crucial for traffic operators to select the most suitable ones. Additionally, some traffic-related data (e.g., vehicle counts from roadside sensors) may not be encapsulated or returned by any service. For instance, a smart sensor at an intersection may collect traffic density data and store it in a CSV file. To access this data and determine if it meets traffic control requirements, a formal description of the data is necessary to facilitate its discovery and selection.
- -
- Object and Application Resources: Since the STMS relies on a mix of objects like physical sensors (e.g., cameras, radar sensors) and Web applications (e.g., weather forecasting services, navigation apps), the model must describe resources provided by these diverse sources. Common concepts should be used to describe all types of resources, regardless of their origin. For example, “Timestamp” metadata can be associated with any type of resource (data or service), regardless of whether it is exposed as an IoT sensor or a weather application. Other attributes, however, may be specific to certain types of resource-based on their origins. For instance, “Location” and “Operation Range” would apply specifically to resources provided by objects.
- -
- Composed Resources: Some user demands in traffic management cannot be met by a single resource but require a combination of multiple resources (see composition example in Figure 2). To ensure the reusability of composite resources and avoid unnecessary composition costs (time, CPU, memory, etc.) when building them from scratch, storing and representing them within the model allows them to be treated as a single resource for future use.
- -
- Virtual Resources: Some traffic scenarios require services or data that are not directly available from physical devices or existing applications. For example, if a city lacks certain sensors at key intersections due to budget constraints, virtual resources can simulate traffic flow based on historical data and predictive modeling. Describing such virtual resources within the model enhances system capabilities when real-world data are incomplete.
- -
- Resource Category: To facilitate efficient discovery and selection of resources, data, and services in the STMS, they should be categorized. For instance, when collecting data, the traffic control system can more easily access resources in the “Data Collection” category to explore the best options. Categorization helps optimize resource management by enabling effective filtering, improving usability, and simplifying updates across related resources.
- 2.
- An Expressive Model. Each resource should be described with precision to ensure its appropriate use across various contexts. Below are key elements for describing services, data, and general resources (applicable to both services and data):
- -
- Service Elements:
- -
- Provided Function: The primary attribute for a service, indicating its function. For instance, a service for predicting traffic congestion must be explicitly labeled so operators can identify it and reroute traffic.
- -
- I/O: Services should specify the type of data they accept and produce. For example, a service that converts GPS-based vehicle location data into traffic-density metrics must define its input format (e.g., raw GPS logs) and output format (e.g., a heatmap of congestion levels). Clearly defined service I/O descriptions ensure efficient interoperability between services. For instance, an I/O type mismatch, such as one service using float data while another expects time-series data, can affect the accuracy of the predictions.
- -
- Service Actions: In certain cases, services can act on other resources, such as data or services, to achieve specific outcomes. For example, a “Traffic Light Adjustment” service may adjust light timings based on congestion data from a prediction service. These actions enable dynamic interactions between services, ensuring adaptive behavior and efficient resource management in the system.
- -
- Service Links: Services in the STMS often depend on one another. For instance, an “Emergency Vehicle Detection” service relies on real-time traffic camera feeds, while an “Adaptive Traffic Signal Control” service depends on congestion prediction services. Defining these dependencies through service links ensures seamless integration and makes service replacement easier when needed.
- -
- Data Elements:
- -
- Data Content: This refers to the information contained in a data resource. In the context of an STMS, data content may include sensor readings (e.g., temperature, humidity, vehicle count, speed) as well as contextual information (e.g., traffic congestion levels, incident severity). A well-structured representation of data content is essential for enabling efficient integration, querying, and reasoning across heterogeneous sources.
- -
- Data Links: Similar to services, data elements in the STMS may be interrelated. For example, vehicle speed data collected from road sensors may complement real-time accident reports. Establishing links between such datasets enhances data discovery and utilization.
- -
- Resource Elements:
- -
- Location: Given that traffic conditions vary by region, the model should account for the geographic context of data and services. For instance, traffic sensor data from downtown areas may be more relevant for congestion management than suburban traffic flow data when optimizing city-center navigation.
- 3.
- A Model Supporting Resource Quality Aspects. When multiple services or datasets provide similar functionality, selecting the most suitable one is crucial. For example, various road sensors may measure vehicle speed, and multiple sources may report accident incidents. The model should define Quality of Resource (QoR) attributes to aid in selecting the best resources; some are related to services (Quality of Service), and others are related to data (Quality of Data):
- -
- Quality of Service:
- -
- Physical Level: It refers to the characteristics of the physical objects offering the service (e.g., operational range and battery life). Such characteristics can be very useful in determining which resource is better to use. For example, choosing sensors with optimal accuracy is vital for reliable traffic monitoring.
- -
- Network Level: It represents the quality of data exchanged between the services of objects or applications. For example, the bandwidth and latency attributes of data transmission are crucial, especially for real-time applications like emergency response routing. Low-latency communication ensures timely traffic updates.
- -
- Application Level: It describes the quality of services provided by an object or an application, such as usage and response time. For example, services frequently used by traffic operators may indicate higher reliability. For instance, an AI-based congestion prediction service with a high usage rate may be preferred over less frequently used alternatives.
- -
- Quality of Data: Similar to service quality, it is important to define quality attributes associated with data. For example:
- -
- Accuracy: This ensures that the data is precise (e.g., avoiding misclassified vehicle types in automatic detection systems).
- -
- Reliability: This confirms that the data originates from trusted sources, such as government traffic control centers, rather than crowd-sourced applications.
- -
- Timeliness: This ensures that the data is up to date. For instance, an up-to-date real-time traffic feed is particularly critical for congestion management and accident response.
3. State of the Art
- 1.
- Thorough model: It expresses the model’s capability to describe various types of resources:
- -
- Service and data-oriented, indicating the ability to represent resources that can be either services or data.
- -
- Objects and application resources, referring to resources (i.e., services and data) that can be provided by connected objects or connected applications.
- -
- Elementary resources, referring to resources (services or data) that are independent of other resources and whose behavior is not simulated.
- -
- Complex types of resources, i.e., composed resources and virtual resources.
- -
- Categories, referring to resource categories (e.g., “Data Collection Services” and “Data Collection”), which can facilitate the exploration of the resources provided by a Web environment and enhance the understanding of their behavior.
- 2.
- Expressiveness: demonstrating the model’s ability to encompass diverse criteria that represent a resource (service or data):
- -
- A resource as a service:
- -
- Function, denoting the task performed by the service.
- -
- I/O, designating the inputs and outputs of the service.
- -
- Actions, representing the effects that a service may produce upon execution.
- -
- Service links, referring to the links between services offered by connected objects and applications.
- -
- A resource as a data:
- -
- Data content, denoting the information contained within a data resource.
- -
- Data links, referring to the links between data provided by connected objects and applications.
- -
- A resource as a service or a data:
- -
- Resource location, designating the location of the object (providing services or data).
- 3.
- Resource quality: It indicates the model’s capability to specify the qualities of resources (services and data):
- -
- Quality of service, designating the quality attributes relative to a service. For example, physical quality aspects, such as battery life and operational range, or network quality aspects, such as bandwidth and latency.
- -
- Quality of data, referring to the quality attributes relative to data, e.g., accuracy and reliability.
3.1. IoT/WoT-Based Models
3.2. Data-Oriented Models
3.3. Comparative Study
3.4. Synthesis and Gap Analysis
4. WoR+ Ontology: Modeling Services and Data
4.1. WoR+ Ontology Features
- •
- HSSN: An extension of the SSN ontology, HSSN models hybrid sensor networks, which incorporate both mobile and stationary sensors. These networks integrate scalar and multimedia features, along with infrastructure and devices that serve as platforms for sensor deployment [24].
- •
- SOSA: This ontology models the interactions among elements involved in observation, actuation, and sampling processes [23].
4.2. WoR+ Ontology Extensions
- (i)
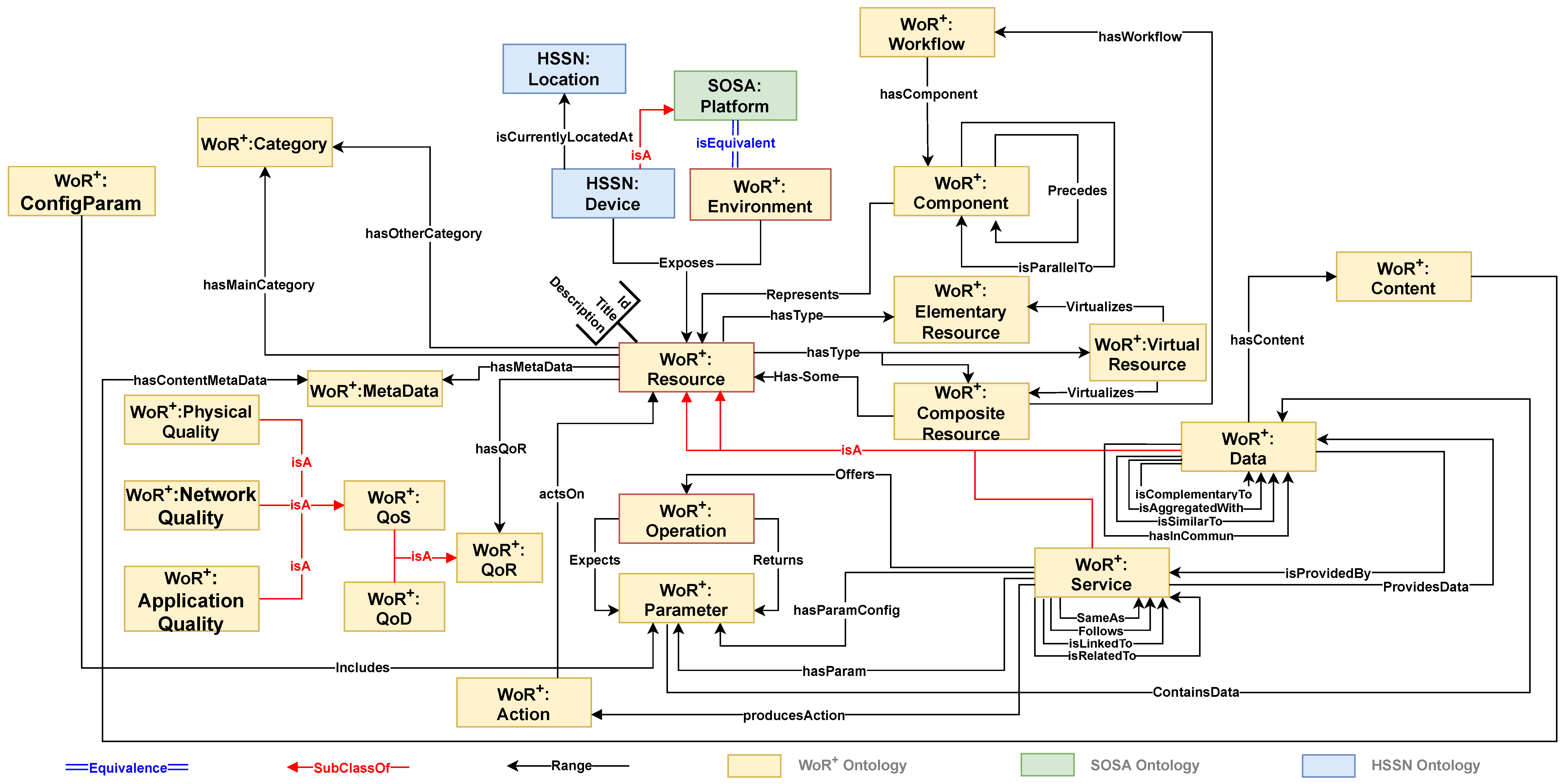
- Thoroughness feature (Resource Exposure and Workflow Composition Patterns). This feature focuses on exposing resources (services and data) from devices and application platforms connected to Web environments and assigning categories to these resources. In our model, a resource (WoR+:Resource) is defined as an RDFS (Resource Description Framework Schema: https://www.w3.org/TR/rdf-schema/, accessed on 28 January 2026) resource type, inspired by the Hydra vocabulary used to describe RESTful services leveraging Linked Data [29]. Each WoR+ resource, whether a Service or Data, can be further classified as an ElementaryResource, a CompositeResource, or a VirtualResource;
- (ii)
- Expressiveness feature (Semantic Expressiveness, Data Semantics, and Location-Aware Resource Patterns). This feature defines properties related to both service and data resources, including service functions (Operation), input and output parameters (Parameter), actions (Action), and semantic links (e.g., SameAs, Follows). It also encompasses data content, semantic data relations (e.g., isAggregatedWith, hasInCommon), and resource locations when exposed by connected devices, which are modeled using HSSN:Location;
- (iii)
- Resource quality feature (Quality-Aware Selection Pattern). This feature captures resource quality through the WoR+:QoR entity, covering both service-related quality (QoS) and data-related quality (QoD). Service quality includes physical, network, and application aspects, while data quality addresses factors such as accuracy and timeliness, ensuring that selected resources are reliable and fit for their intended purpose.
4.2.1. Extensions Related to the Thoroughness of the Resource Model
4.2.2. Extensions Concerning the Expressiveness of the Resource Model
- “SameAs”: Indicates that the related services offer the exact same functionality.
- “Follows”: Signifies that the related services can be executed in a complementary sequence, depending on the functions they provide.
- “isLinkedTo”: Denotes that the services can be interconnected based on the compatibility of their input and output parameters.
- “isRelatedTo”: Implies that the services are provided by devices located in the same area or zone.
- “isComplementaryTo”: Indicates that the data content shares the same subject, which can be specified through associated metadata (WoR+:MetaData).
- “isAggregatedWith”: Signifies that the data is combined with other data to form a unified dataset.
- “isSimilarTo”: Denotes content resemblance between data elements (e.g., documents with paraphrased content or images with similar features).
- “hasInCommon”: Implies that data shares identical content (e.g., documents with the same paragraphs, or videos with overlapping frames).
Domain and Range Axioms
Formal Semantic Constraints for Key Relations
4.2.3. Extensions Concerning the Resource Quality Aspects
4.3. Workflow-Based Resource Composition
5. Experimental Evaluation
- 1.
- Effectiveness Evaluation: In which we checked if the concepts and properties established in the ontology could cover the different research goals outlined in Section 5.1 below, and meet the criteria presented in Section 3.
- 2.
- Clarity Evaluation: In which we aimed to determine whether the names or labels used to describe the concepts and properties are understandable to end users and free of ambiguity (for experts and non-experts).
- 3.
- Performance Evaluation: In which we evaluated WoR+ using quantitative query response time (ms) as the primary metric, measured as the average over 10 sequential runs per query under controlled resource graph configurations (e.g., the increase in the number of devices exposing resources (data and/or services), the increase in the number of resources, etc.). Experiments were executed on Stardog using a Windows 11 machine equipped with a 13th Gen Intel(R) Core(TM) i7-1360P CPU @ 2.20 GHz and 16 GB RAM. The ontology instances and complete executable SPARQL queries used to reproduce the experiments are publicly available at https://tinyurl.com/b59uvjan (accessed on 28 January 2026) and https://tinyurl.com/cksxx5j7 (accessed on 28 January 2026), respectively.
- 4.
- Consistency Evaluation: This part is used to check if the added concepts/properties generate inconsistencies within the ontology structure (e.g., check if there are concepts that do not have parents).
5.1. Effectiveness Evaluation
5.2. Clarity Evaluation
5.3. Performance Evaluation
5.3.1. Data and Content Metadata Impact
5.3.2. Data and Service Distribution Impact in Different Locations
5.3.3. Data and Services Impact in a Composition Workflow
5.4. Consistency Evaluation

6. Conclusions
Author Contributions
Funding
Data Availability Statement
Conflicts of Interest
Appendix A
Appendix A.1. Domain and Range Axioms (WoR+ Object Properties)
- Exposure and categorization
- –
- WoR+:Exposes: domain ; range
- –
- WoR+:hasMainCategory: domain ; range
- –
- WoR+:hasOtherCategory: domain ; range
- Service interface and behavior
- –
- WoR+:Offers: domain ; range
- –
- WoR+:Expects: domain ; range
- –
- WoR+:Returns: domain ; range
- –
- WoR+:producesAction: domain ; range
- Semantic links between services
- –
- WoR+:SameAs: domain ; range
- –
- WoR+:Follows: domain ; range
- –
- WoR+:isLinkedTo: domain ; range
- –
- WoR+:isRelatedTo: domain ; range
- Data semantics and metadata
- –
- WoR+:hasContent: domain ; range
- –
- WoR+:hasMetaData: domain ; range
- –
- WoR+:isComplementaryTo: domain ; range
- –
- WoR+:isAggregatedWith: domain ; range
- –
- WoR+:isSimilarTo: domain ; range
- –
- WoR+:hasInCommon: domain ; range
- Workflow-based composition
- –
- WoR+:hasWorkflow: domain ; range
- –
- WoR+:hasComponent: domain ; range
- –
- WoR+:Represents: domain ; range
- –
- WoR+:Precedes: domain ; range
- –
- WoR+:isParallelTo: domain ; range
- Quality modeling
- –
- WoR+:hasQoR: domain ; range
- –
- WoR+:Includes: domain ; range
Appendix A.2. Formal Semantic Constraints for Key Relations
Appendix A.2.1. Category Assignment Constraints
- Unique main category per resource: each WoR+:Resource has at most one main category
- At least one main category: each WoR+:Resource must have a main category
Appendix A.2.2. Workflow Composition Constraints
- Transitive precedence: precedence propagates along workflow chains
- Parallelism semantics:WoR+:isParallelTo is symmetric and disjoint from WoR+:Precedes
Appendix A.2.3. Service Interface Constraints
- Operation inputs: each WoR+:Operation can expect no WoR+:Parameter
- Service interface: each WoR+:Service offers at least one WoR+:Operation
Appendix A.2.4. Data Semantics Constraints
- Content association: each WoR+:Data has at least one WoR+:Content through WoR+:hasContent
- Similarity relation:WoR+:isSimilarTo is symmetric (if a dataset is similar to another one, the reverse similarity also holds)
- Complementarity relation:WoR+:isComplementaryTo is symmetric (complementarity is mutual)
- Aggregation relation:WoR+:isAggregatedWith is symmetric (aggregation is modeled as an undirected association)
Appendix A.2.5. Semantic Links Between Services
- Equivalence:WoR+:SameAs is symmetric and transitive
Appendix A.3. SPARQL Queries Appendix





References
- Perwej, Y.; Haq, K.; Parwej, F.; Mumdouh, M.; Hassan, M. The internet of things (IoT) and its application domains. Int. J. Comput. Appl. 2019, 182, 36–49. [Google Scholar] [CrossRef]
- Jacksi, K.; Abass, S.M. Development history of the world wide web. Int. J. Sci. Technol. Res. 2019, 8, 75–79. [Google Scholar]
- Heilesen, S.B. A short history of designing for communication on the Web. In Designing for Networked Communications: Strategies and Development; IGI Global: Hershey, PA, USA, 2007; pp. 118–136. [Google Scholar][Green Version]
- Guinard, D.; Trifa, V.; Wilde, E. A resource oriented architecture for the web of things. In Proceedings of the 2010 Internet of Things (IOT), Tokyo, Japan, 29 November–1 December 2010; pp. 1–8. [Google Scholar]
- Ehsan, A.; Abuhaliqa, M.A.M.; Catal, C.; Mishra, D. RESTful API testing methodologies: Rationale, challenges, and solution directions. Appl. Sci. 2022, 12, 4369. [Google Scholar] [CrossRef]
- Gyrard, A.; Datta, S.K.; Bonnet, C. A survey and analysis of ontology-based software tools for semantic interoperability in IoT and WoT landscapes. In Proceedings of the 2018 IEEE 4th World Forum on Internet of Things (WF-IoT), Singapore, 5–8 February 2018; pp. 86–91. [Google Scholar]
- Mishra, S.; Jain, S. Ontologies as a semantic model in IoT. Int. J. Comput. Appl. 2020, 42, 233–243. [Google Scholar] [CrossRef]
- Seydoux, N.; Drira, K.; Hernandez, N.; Monteil, T. IoT-O, a core-domain IoT ontology to represent connected devices networks. In Proceedings of the European Knowledge Acquisition Workshop, Bologna, Italy, 19–23 November 2016; pp. 561–576. [Google Scholar]
- Wang, W.; De, S.; Cassar, G.; Moessner, K. Knowledge representation in the internet of things: Semantic modelling and its applications. Automatika 2013, 54, 388–400. [Google Scholar] [CrossRef]
- Haller, A.; Janowicz, K.; Cox, S.J.; Lefrançois, M.; Taylor, K.; Le Phuoc, D.; Lieberman, J.; García-Castro, R.; Atkinson, R.; Stadler, C. The modular SSN ontology: A joint W3C and OGC standard specifying the semantics of sensors, observations, sampling, and actuation. Semant. Web 2019, 10, 9–32. [Google Scholar] [CrossRef]
- Gomes, P.; Cavalcante, E.; Rodrigues, T.; Batista, T.; Delicato, F.C.; Pires, P.F. A federated discovery service for the internet of things. In Proceedings of the 2nd Workshop on Middleware for Context-Aware Applications in the IoT, Vancouver, BC, Canada, 7–11 December 2015; pp. 25–30. [Google Scholar]
- De, S.; Barnaghi, P.; Bauer, M.; Meissner, S. Service modelling for the Internet of Things. In Proceedings of the 2011 Federated Conference on Computer Science and Information Systems (FedCSIS), Szczecin, Poland, 18–21 September 2011; pp. 949–955. [Google Scholar]
- Yus, R.; Bouloukakis, G.; Mehrotra, S.; Venkatasubramanian, N. The semiotic ecosystem: A semantic bridge between IoT devices and smart spaces. ACM Trans. Internet Technol. (TOIT) 2022, 22, 76. [Google Scholar] [CrossRef]
- Charpenay, V.; Käbisch, S. On modeling the physical world as a collection of things: The w3c thing description ontology. In Proceedings of the European Semantic Web Conference, Heraklion, Greece, 31 May–4 June 2020; pp. 599–615. [Google Scholar]
- Daniele, L.; den Hartog, F.; Roes, J. Created in close interaction with the industry: The smart appliances reference (SAREF) ontology. In Proceedings of the International Workshop Formal Ontologies Meet Industries, Berlin, Germany, 5 August 2015; pp. 100–112. [Google Scholar]
- Fielding, R.T.; Taylor, R.N.; Erenkrantz, J.R.; Gorlick, M.M.; Whitehead, J.; Khare, R.; Oreizy, P. Reflections on the REST architectural style and “principled design of the modern web architecture” (impact paper award). In Proceedings of the 2017 11th Joint Meeting on Foundations of Software Engineering, Paderborn, Germany, 4–8 September 2017; pp. 4–14. [Google Scholar]
- Gu, H.; Ma, Y.; Wang, S.; Chen, X.; Su, W. Semantically realizing discovery and composition for RESTful web services. Computing 2024, 106, 2361–2387. [Google Scholar] [CrossRef]
- Tihomirovs, J.; Grabis, J. Comparison of soap and rest based web services using software evaluation metrics. Inf. Technol. Manag. Sci. 2016, 19, 92–97. [Google Scholar] [CrossRef]
- Charbel, N.; Sallaberry, C.; Laborie, S.; Tekli, G.; Chbeir, R. LinkedMDR: A Collective Knowledge Representation of a Heterogeneous Document Corpus. In Proceedings of the International Conference on Database and Expert Systems Applications, Lyon, France, 28–31 August 2017; pp. 362–377. [Google Scholar]
- Knowles, P.; Gajderowicz, B.; Dugas, K. Data-Centric Design: Introducing An Informatics Domain Model And Core Data Ontology For Computational Systems. arXiv 2024, arXiv:2409.19653. [Google Scholar] [CrossRef]
- Arazzi, M.; Nocera, A.; Storti, E. The semioe ontology: A semantic model solution for an ioe-based industry. IEEE Internet Things J. 2024, 11, 40376–40387. [Google Scholar] [CrossRef]
- Compton, M.; Barnaghi, P.; Bermudez, L.; Garcia-Castro, R.; Corcho, O.; Cox, S.; Graybeal, J.; Hauswirth, M.; Henson, C.; Herzog, A.; et al. The SSN ontology of the W3C semantic sensor network incubator group. J. Web Semant. 2012, 17, 25–32. [Google Scholar] [CrossRef]
- Haller, A.; Janowicz, K.; Cox, S.J.; Lefrançois, M.; Taylor, K.; Le Phuoc, D.; Lieberman, J.; García-Castro, R.; Atkinson, R.; Stadler, C. The SOSA/SSN Ontology: A Joint W3C and OGC Standard Specifying the Semantics of Sensors, Observations, Actuation, and Sampling. Semant. Web-Interoperability Usability Appl. 2019, 56, 1–19. [Google Scholar]
- Mansour, E.; Chbeir, R.; Arnould, P. HSSN: An ontology for hybrid semantic sensor networks. In Proceedings of the 23rd International Database Applications & Engineering Symposium, Athens, Greece, 10–12 June 2019; pp. 1–10. [Google Scholar]
- Bonino, D.; Corno, F.; De Russis, L. Poweront: An ontology-based approach for power consumption estimation in smart homes. In Proceedings of the International Internet of Things Summit, Rome, Italy, 27–28 October 2014; pp. 3–8. [Google Scholar]
- Bermudez-Edo, M.; Elsaleh, T.; Barnaghi, P.; Taylor, K. IoT-Lite: A lightweight semantic model for the internet of things and its use with dynamic semantics. Pers. Ubiquitous Comput. 2017, 21, 475–487. [Google Scholar] [CrossRef]
- Ranpara, R. A semantic and ontology-based framework for enhancing interoperability and automation in IoT systems. Discov. Internet Things 2025, 5, 22. [Google Scholar] [CrossRef]
- Rasmussen, M.H.; Lefrançois, M.; Schneider, G.F.; Pauwels, P. BOT: The building topology ontology of the W3C linked building data group. Semant. Web 2020, 12, 143–161. [Google Scholar] [CrossRef]
- Lanthaler, M.; Gütl, C. Hydra: A vocabulary for hypermedia-driven web apis. In Proceedings of the LDOW, Rio de Janeiro, Brazil, 14 May 2013. [Google Scholar]
- Arul, U.; Prakash, S. Toward automatic web service composition based on multilevel workflow orchestration and semantic web service discovery. Int. J. Bus. Inf. Syst. 2020, 34, 128–156. [Google Scholar] [CrossRef]
- Ma, C.; Molnár, B.; Benczúr, A. A Semi-Automatic Semantic Consistency-Checking Method for Learning Ontology from Relational Database. Information 2021, 12, 188. [Google Scholar] [CrossRef]





















| Thorough Model | Expressiveness | Resource Quality | ||||||||||||||
|---|---|---|---|---|---|---|---|---|---|---|---|---|---|---|---|---|
| Service & Data Oriented | Objects Resources | Applications Resources | Elementary Resources | Composed Resources | Virtual Resources | Categories | Service Function | Service I/O | Service Actions | Service Links | Data Content |
Data Links | Resource Location |
Service-Based Quality | Data-Based Quality | |
| IoT-O | Service-oriented | Limited | Limited | Limited | - | - | - | + | + | + | - | - | - | Limited | Limited | - |
| oneM2M | Service-oriented | Limited | - | Limited | - | - | - | + | + | + | - | - | - | - | - | - |
| SAREF | Service-oriented | Limited | - | Limited | - | - | - | + | - | + | - | - | - | - | - | - |
| WoT-TD | Service-oriented | Limited | Limited | Limited | - | - | - | + | - | + | + | - | - | - | - | - |
| SSN & SOSA | Service-oriented | Limited | - | Limited | - | - | - | + | - | - | - | - | - | Limited | Limited | - |
| IoT-A | Service-oriented | Limited | - | Limited | - | - | - | + | - | - | - | - | - | Limited | - | - |
| Wang Model | Service-oriented | Limited | - | Limited | Limited | - | - | + | + | + | - | - | - | Limited | Limited | - |
| ForwarDS-IoT | Service-oriented | Limited | - | Limited | Limited | - | - | + | + | + | - | - | - | Limited | Limited | - |
| IoT-Lite | Service-oriented | Limited | - | Limited | - | - | - | + | - | - | - | - | - | Limited | Limited | - |
| Semic | Service-oriented | Limited | - | Limited | - | Limited | - | + | - | - | - | - | - | Limited | - | - |
| Semantic & ontology -based framework for IoT | - | Limited | - | - | - | - | - | - | - | - | - | - | - | - | - | - |
| Talend | Data-oriented | - | - | Limited | - | - | - | - | - | - | - | - | + | Limited | - | Limited |
| LinkedMDR | Data-oriented | - | - | Limited | - | - | - | - | - | - | - | + | + | Limited | - | Limited |
| DCMI | Data-oriented | - | - | Limited | - | - | - | - | - | - | - | - | + | Limited | - | - |
| Core Data Ontology | Data-oriented | - | - | Limited | - | - | + | - | - | - | - | + | - | - | - | - |
| SemIoE | Data-oriented | Limited | Limited | Limited | - | - | - | - | - | - | - | - | - | Limited | - | - |
| Design Pattern | Purpose | Key Concepts and Relations |
|---|---|---|
| Resource Exposure Pattern | Provides a unified abstraction for exposing both data and service resources from heterogeneous devices and platforms | WoR+:Resource, Service, Data, ElementaryResource, CompositeResource, VirtualResource; relations Exposes, Category |
| Semantic Expressiveness Pattern | Enables fine-grained discovery, interoperability, and composition by explicitly modeling functional and semantic relationships | Operation, Parameter, Action; relations Expects, Returns, SameAs, Follows, isLinkedTo, isRelatedTo |
| Data Semantics Pattern | Captures the meaning, structure, and relationships of data resources for semantic reasoning and reuse | Content, Metadata; relations isComplementaryTo, isAggregatedWith, isSimilarTo, hasInCommon |
| Workflow Composition Pattern | Supports the construction, storage, and execution of composite resources through explicit workflows | Workflow, Component; relations Precedes, IsParallelTo |
| Location-Aware Resource Pattern | Enables discovery and selection based on spatial context in distributed IoT/WoT environments | HSSN:Location, HSSN:Device, SOSA:Platform |
| Quality-Aware Selection Pattern | Supports comparison and selection of similar resources based on service and data quality attributes | QoR, QoS, QoD, PhysicalQuality, NetworkQuality, ApplicationQuality |
| Query | Goals | Criteria | ||||||
|---|---|---|---|---|---|---|---|---|
| Exploration | Discovery | Selection | Composition/ Execution | Thorough Model | Expressiveness | Resource Quality | ||
| 1 | Retrieve all data resources provided by a Web environment | + | - | - | - | + | - | - |
| 2 | Retrieve the data resources whom content is related to a defined subject | - | + | + | - | - | + | - |
| 3 | Retrieve the data resources exposed in a given location | + | + | + | - | - | + | - |
| 4 | Retrieve the data resources that are complementary to other data resources | + | + | - | - | + | - | |
| 5 | Retrieve all data subjects provided by a Web environment | + | - | - | - | - | + | - |
| 6 | Retrieve the data resources that provides content related to a defined subject and whose reliability exceeds a value of 75% | + | + | - | - | + | + | |
| 7 | Retrieve the services providing a given function | - | + | + | - | - | + | - |
| 8 | Retrieve the list of all the services functions provided a Web environment | + | - | - | - | - | + | - |
| 9 | Retrieve the elementary services provided by a Web environment | + | - | - | - | + | - | - |
| 10 | Retrieve the output parameters of a service and the input parameters of another | - | - | + | - | - | + | - |
| 11 | Retrieve the services exposed in a given location | + | + | + | - | - | + | - |
| 12 | Retrieve the services that are the same (same-as) as a service | - | + | + | - | - | + | - |
| 13 | Retrieve the services that are complementary to (follows) a service | - | + | + | - | - | + | - |
| 14 | Retrieve the resources (data and/or services) relative to a given category | + | - | - | - | + | - | - |
| 15 | Retrieve the list of all the elementary resource (data and/or services) | + | - | - | - | + | - | - |
| 16 | Retrieve the list of all the composed resource (data and/or services) | + | - | - | - | + | - | - |
| 17 | Retrieve the workflow components of a composed resource (data and/or service) | - | - | - | + | + | - | - |
| 18 | Retrieve the functions provided by the virtual services | + | - | - | - | + | + | - |
| 19 | Retrieve the services providing a given function with a quality criterion (e.g., Accuracy > 80%) | - | + | + | - | - | + | + |
| 20 | Retrieve the services collecting data within a location with a quality criterion (e.g., Bandwidth > 400 Mbits/s) | - | + | + | - | - | + | + |
Disclaimer/Publisher’s Note: The statements, opinions and data contained in all publications are solely those of the individual author(s) and contributor(s) and not of MDPI and/or the editor(s). MDPI and/or the editor(s) disclaim responsibility for any injury to people or property resulting from any ideas, methods, instructions or products referred to in the content. |
© 2026 by the authors. Licensee MDPI, Basel, Switzerland. This article is an open access article distributed under the terms and conditions of the Creative Commons Attribution (CC BY) license.
Share and Cite
Kallab, L.; Salameh, K.; Chbeir, R. WoR+ Ontology: Modeling Data and Services in Web Connected Environments. Sensors 2026, 26, 941. https://doi.org/10.3390/s26030941
Kallab L, Salameh K, Chbeir R. WoR+ Ontology: Modeling Data and Services in Web Connected Environments. Sensors. 2026; 26(3):941. https://doi.org/10.3390/s26030941
Chicago/Turabian StyleKallab, Lara, Khouloud Salameh, and Richard Chbeir. 2026. "WoR+ Ontology: Modeling Data and Services in Web Connected Environments" Sensors 26, no. 3: 941. https://doi.org/10.3390/s26030941
APA StyleKallab, L., Salameh, K., & Chbeir, R. (2026). WoR+ Ontology: Modeling Data and Services in Web Connected Environments. Sensors, 26(3), 941. https://doi.org/10.3390/s26030941

