Sign in to use this feature.

Years

Between: -

Subjects

remove_circle_outline
remove_circle_outline
remove_circle_outline
remove_circle_outline
remove_circle_outline
remove_circle_outline
remove_circle_outline
remove_circle_outline
remove_circle_outline

Journals

remove_circle_outline

Article Types

Countries / Regions

remove_circle_outline
remove_circle_outline
remove_circle_outline
remove_circle_outline
remove_circle_outline
remove_circle_outline
remove_circle_outline

Search Results (676)

Search Parameters:
Keywords = sequestration services

Order results
Result details
Results per page
Select all
Export citation of selected articles as:
30 pages, 11141 KB  
Article
Mapping Spatial Synergies and Trade-Offs: A Geographically Weighted Analysis of Ecosystem Services and Carbon Sequestration in Southern Italy
by Federica Isola, Bilge Kobak, Sabrina Lai, Francesca Leccis, Federica Leone and Corrado Zoppi
Sustainability 2026, 18(4), 2146; https://doi.org/10.3390/su18042146 - 22 Feb 2026
Viewed by 229
Abstract
The transition towards climate neutrality requires the development of spatially explicit planning approaches that account for territorial differences and land-use dynamics. Within this conceptual framework, this study has the objective of identifying and discussing spatially explicit planning approaches that can support the transition [...] Read more.
The transition towards climate neutrality requires the development of spatially explicit planning approaches that account for territorial differences and land-use dynamics. Within this conceptual framework, this study has the objective of identifying and discussing spatially explicit planning approaches that can support the transition to climate neutrality in different regional spatial contexts. With reference to this research question, a methodological framework is introduced and applied that is designed to support climate neutrality through spatial planning strategies. Carbon sequestration (CS) serves as a key metric to evaluate both the current state and the temporal evolution of this process, examined in connection with the provision of specific ecosystem services (ESs) within the relevant spatial setting. The work is structured as follows. An approach is developed to define the provision of ESs. Drawing on previous research and detailed assessments of environmental, landscape, and socio-cultural features, the study considers the following ESs: maintaining or improving habitat quality to sustain the life cycles of wild species valuable to humans; regulating climate by mitigating land surface temperature; agricultural and forestry production; and nature-based recreational opportunities. Moreover, spatial relationships between CS capacity and ES provision are examined through geographically weighted regressions, allowing comparisons across Basilicata, Campania, and Sardinia, three Regions in southern Italy forming the Italian Mezzogiorno. The multifunctional characteristics of ES supply contributes to optimizing CS capacity and advancing climate neutrality goals. In particular, in all three regional contexts, high values of CS capacity elasticity are recognized in relation to habitat quality and ground temperature mitigation, and very low elasticity conditions as regards the supply of recreational ESs and agricultural and forestry production. Full article
Show Figures

Figure 1

25 pages, 1285 KB  
Review
Climate-Smart Forestry and Its Strong Correlation with Forest Genetic Resources: Current State and Future Actions
by Ermioni Malliarou, Eleftheria Dalmaris and Evangelia V. Avramidou
Forests 2026, 17(2), 268; https://doi.org/10.3390/f17020268 - 16 Feb 2026
Viewed by 362
Abstract
Climate-smart forestry (CSF) is a comprehensive approach that aims to sustainably enhance wood productivity (production), improve forest resilience and adaptation, sequester carbon (mitigation), and support broader development goals. This strategy is profoundly linked with Forest Genetic Resources (FGR), which are crucial for the [...] Read more.
Climate-smart forestry (CSF) is a comprehensive approach that aims to sustainably enhance wood productivity (production), improve forest resilience and adaptation, sequester carbon (mitigation), and support broader development goals. This strategy is profoundly linked with Forest Genetic Resources (FGR), which are crucial for the adaptive capacity and long-term sustainability of forest ecosystems in the face of the escalating climatic changes. Climate change presents significant risks, including increased air temperatures, altered precipitation regimes, and a rise in extreme weather events, leading to tree mortality, shifts in vegetation distribution, and a potential loss of critical forest functions and services, such as carbon sequestration capacity. While forests have inherent resilience, the rapidity and magnitude of projected changes may exceed their natural adaptive capacity, potentially resulting in local extinction and degradation of ecosystems. This review explores various facets of the interplay between CSF and FGR, emphasizing their role in sustainable forest management. Key areas of focus include: (1) Genetic Diversity, (2) Genotype Selection and Breeding, (3) Modern Breeding Techniques, (4) Molecular Breeding, (5) Genomic Prediction (GP), (6) Breeding Programs, (7) Silvicultural Practices, (8) Adaptation Mechanisms, (9) Phenotypic Plasticity, (10) Migration, particularly Assisted Gene Flow (AGF) and (11) Reproductive Material Management. Ultimately, the study highlights the crucial role of FGR in the resilience of forest ecosystems and proposes future actions for their integration into CSF strategies, including in situ and ex situ conservation, assisted migration, advanced research and development, community involvement, and supportive policy frameworks, all vital for the long-term sustainability and vitality of forest ecosystems in a changing climate. Full article
Show Figures

Figure 1

32 pages, 4551 KB  
Article
Spatial Inequality in Grassland Ecosystem Service Values and Fiscal Allocation Mismatch: A Meta-Regression Analysis of China
by Danning Fu and Airu Zhang
Land 2026, 15(2), 321; https://doi.org/10.3390/land15020321 - 13 Feb 2026
Viewed by 149
Abstract
China possesses 400 million hectares of grasslands that provide regulating ecosystem services (ESs), including wind erosion control, water conservation, and carbon sequestration. The central government implemented the Grassland Ecological Protection Subsidy and Reward Policy (GERCP) in 2011, allocating 150 billion yuan (approximately $23 [...] Read more.
China possesses 400 million hectares of grasslands that provide regulating ecosystem services (ESs), including wind erosion control, water conservation, and carbon sequestration. The central government implemented the Grassland Ecological Protection Subsidy and Reward Policy (GERCP) in 2011, allocating 150 billion yuan (approximately $23 billion) through 2020, while national vegetation coverage increased from 51.0% in 2011 to 56.1% in 2020. Existing valuation studies emphasize total economic value but rarely quantify the concentration of ES values across space or their alignment with fiscal allocation. We compiled 734 grassland ES valuation observations from 186 studies published between 2000 and 2024, and estimated a multi-level mixed-effects meta-regression model for benefit transfer. We projected standardized county-level ES values, decomposed spatial inequality using the Gini coefficient and Theil index, and assessed the mismatch between value-informed allocation weights and observed GERCP transfers. Predicted values exhibit high concentration (Gini coefficient = 0.58), and between-zone differences explain 52% of total Theil inequality. The mismatch analysis identifies 94 high-value and low-compensation counties concentrated in southern Qinghai and northern Tibet, where per-hectare values are 180 to 240% above national medians, and compensation is 35 to 55% below the median. The results support value-informed targeting and redistribution of fiscal weights across regions, while payment levels require pricing benchmarks based on opportunity cost or conservation cost rather than total economic value. We propose calibrating compensation rates through a tiered schedule based on ESV quantiles or standardized ecosystem-service bundles, and implementing county-level differentiated payments with periodic updating tied to monitoring and evaluation. As a minimum viable step, we recommend piloting this scheme in counties with high ESV yet low current compensation, and integrating it into existing ecological compensation funding channels to reduce administrative frictions. Full article
Show Figures

Figure 1

33 pages, 3151 KB  
Article
Assessment of Carbon Emission Reduction Benefits of Infrastructure Systems in Urban Underground Space Development
by Jianping Yang, Qing Liu, An Shi, Qing Liu and Na Xu
Appl. Sci. 2026, 16(4), 1845; https://doi.org/10.3390/app16041845 - 12 Feb 2026
Viewed by 167
Abstract
Urban underground space is increasingly being developed to alleviate surface land constraints and support low-carbon urban development. However, carbon emission reduction (CER) benefits remain inadequately quantified and are not comparable across underground infrastructure types, largely due to the absence of a unified assessment [...] Read more.
Urban underground space is increasingly being developed to alleviate surface land constraints and support low-carbon urban development. However, carbon emission reduction (CER) benefits remain inadequately quantified and are not comparable across underground infrastructure types, largely due to the absence of a unified assessment framework, inconsistent system boundaries, and the omission of multi-pathway mitigation mechanisms such as carbon capture and storage and biological sequestration. This study proposes a CER benefit assessment framework for urban underground space that integrates mitigation mechanism identification, pathway analysis, and benefit accounting, explicitly incorporating biological carbon sequestration, carbon substitution, and carbon capture and storage within a unified accounting structure. Accounting models are then established for three representative underground infrastructure systems: transportation, public and commercial services, and municipal utilities. Using Nanjing as a case city to operationalize and validate the proposed assessment framework, we estimate CER across multiple pathways and compare regional differences. The results indicate that underground transportation infrastructure provides the largest benefit (8.74 × 105 tCO2e per year), mainly driven by travel substitution and energy savings in station buildings. Underground public and commercial facilities achieve 6.64 × 105 tCO2e per year, dominated by green-building energy savings and geothermal integration. Municipal utilities contribute a smaller but strategically important reduction, as they provide a long-term carrier for carbon capture and storage and are structurally integrated within underground utility corridors, totaling 0.98 × 105 tCO2e per year citywide. Overall, the findings reveal differentiated mitigation mechanisms and spatial heterogeneity across underground infrastructure systems, providing a theoretical basis for optimizing urban spatial planning and informing low-carbon transition policies. Full article
(This article belongs to the Section Green Sustainable Science and Technology)
Show Figures

Figure 1

20 pages, 2549 KB  
Article
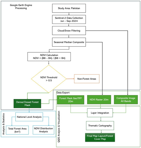
National-Scale Economic Valuation of Forest Ecosystem Services in Pakistan Using Sentinel-2 Data
by Erika Filippelli, Anees Ahmad, Guglielmina Adele Diolaiuti and Antonella Senese
Land 2026, 15(2), 308; https://doi.org/10.3390/land15020308 - 12 Feb 2026
Viewed by 432
Abstract
Pakistan’s forests cover only 4.2% of the national territory yet deliver critical ecosystem services that remain largely unaccounted for in policy and planning. This study provides the first harmonized, country-wide assessment of timber production and carbon sequestration services using Sentinel 2 imagery and [...] Read more.
Pakistan’s forests cover only 4.2% of the national territory yet deliver critical ecosystem services that remain largely unaccounted for in policy and planning. This study provides the first harmonized, country-wide assessment of timber production and carbon sequestration services using Sentinel 2 imagery and standardized valuation frameworks. A cloud-free Sentinel 2 composite for 2024 was processed at 20 m resolution to map forest cover, revealing an extent of 40,784 km2 concentrated below 2500 m a.s.l. Timber production was valued under two perspectives: forest-derived harvests (289,000 m3 yr−1; ~140 million USD yr−1) and total national supply (15 million m3 yr−1; ~7.3 billion USD yr−1), highlighting the marginal role of natural forests in Pakistan’s wood economy. Conversely, carbon sequestration emerges as a high magnitude regulating service: forests remove 2.53 million Mg CO2 yr−1, corresponding to 78 million USD yr−1 at a carbon price of 31 USD t−1 CO2. Sensitivity analysis across canopy thresholds (30%, 50%, 75%) confirms the robustness of this pattern. Despite their limited spatial footprint, Pakistan’s forests provide ecosystem services whose economic and ecological significance far exceeds their area. Findings underscore the need for integrated forest-landscape governance, improved monitoring systems, and inclusion of regulating services in national planning and carbon-finance mechanisms. Full article
Show Figures

Figure 1

15 pages, 1461 KB  
Article
Do Ecosystem Services Really Decline Under Urbanization? Long-Term Evidence from Seoul’s Green Infrastructure (1978–2025)
by Wencelito Palis Hintural, Eunseon Heo, Soyeon Jeong, Jinwoo Lim, Si Ho Han and Byung Bae Park
Sustainability 2026, 18(4), 1833; https://doi.org/10.3390/su18041833 - 11 Feb 2026
Viewed by 315
Abstract
Urban green infrastructure is increasingly recognized as a core component of urban sustainability, providing regulating ecosystem services (ES) that support climate resilience, environmental quality, and long-term urban livability. However, empirical evidence on the long-term stability of ecosystem services (ES) in rapidly urbanizing cities [...] Read more.
Urban green infrastructure is increasingly recognized as a core component of urban sustainability, providing regulating ecosystem services (ES) that support climate resilience, environmental quality, and long-term urban livability. However, empirical evidence on the long-term stability of ecosystem services (ES) in rapidly urbanizing cities remains limited. Despite widespread assumptions that urbanization inevitably leads to irreversible ecological decline, few studies have quantitatively examined whether ES can persist, or even recover, over multi-decadal time horizons relevant to sustainable urban development. This study investigates the long-term trajectories of eight urban ES in Seoul, South Korea, across nearly five decades (1978–2025) and eight congressional districts, providing one of the longest temporal assessments of urban ES in East Asia. Using i-Tree Canopy and high-resolution aerial imagery across four benchmark years (1978, 1989, 2010, 2025), this study quantified standardized indicators for carbon sequestration (CSeq), avoided runoff (AVRO), and removal of six atmospheric pollutants (O3, NO2, SO2, CO, PM10, PM2.5). Paired-sample t-tests and Cohen’s dz (effect size) were used to assess within-district temporal shifts and the magnitude of ecological change. Results reveal a pronounced period of early ecological stress during rapid industrialization (1978–1989), with negative standardized effect sizes across all services (dz between −0.65 and −0.72). However, these early losses were not sustained. Structural services such as CSeq and AVRO exhibited long-term functional stability, with effect sizes converging toward zero and the 1978–2025 change in CSeq showing no statistical difference (p = 0.784). Pollutant removal services followed an early-decline–followed-by-recovery trajectory, exemplified by CO removal shifting from a large early decline (dz = −0.72) to a modest positive effect in later decades dz = 0.31). These findings indicate that Seoul’s sustained urban greening and environmental policies were effective in preventing further deterioration and maintaining core ecological functions, even if they produced stabilization rather than significant long-term gains in ES delivery. Full article
Show Figures

Figure 1

22 pages, 1529 KB  
Review
CO2–Binder Reaction Mechanisms in Geopolymer Wellbore Cements: Alternatives to API Class G Cement in CO2-Rich Environments (CCS)
by Omer Mohamed Bakri and Ahmed Abdulhamid Mahmoud
Molecules 2026, 31(4), 620; https://doi.org/10.3390/molecules31040620 - 10 Feb 2026
Cited by 1 | Viewed by 338
Abstract
API Classes of cement are susceptible to three major problems: carbonation, decalcification, and increased porosity of cement sheaths in CO2-rich environments. These degradation pathways in American petroleum institute (API) Class/ordinary Portland cement (OPC) systems are well documented in laboratory and field [...] Read more.
API Classes of cement are susceptible to three major problems: carbonation, decalcification, and increased porosity of cement sheaths in CO2-rich environments. These degradation pathways in American petroleum institute (API) Class/ordinary Portland cement (OPC) systems are well documented in laboratory and field observations for CO2-rich wellbore service. In contrast, while geopolymer/alkali-activated binders have been increasingly studied as alternatives, the evidence remains distributed across different precursor chemistries, exposure conditions, and test protocols, and a consolidated, mechanism-based synthesis specific to CO2 sequestration wells is still limited. Accordingly, this article presents a critical, narrative (non-systematic) review that synthesizes published laboratory and field studies on geopolymer/alkali-activated binders for CO2 sequestration wells, with emphasis on permeability, strength retention, and microstructural stability under CO2-rich exposure. The main outcome of this review is a mechanism-based synthesis that links CO2–binder reaction pathways (gel chemistry/phase evolution) to pore-network and transport changes, and consolidates quantitative performance benchmarks (permeability and strength retention) relative to API Class G/OPC, while defining the key validation gaps for qualification (HPHT, cyclic/tensile integrity, mixed fluids, and long-term monitoring). Laboratory tests have already demonstrated that geopolymer samples have ultralow permeability and preserve 90% of their strength after being treated with supercritical CO2 concentrations, while OPC loses its strength and produces macropores causing substantial growth of cement sheath porosity. Microstructural studies have shown that geopolymers do not contain portlandite but only N–A–S–H/C–A–S–H gels with low Ca content in concentrations high enough to create N–A–S–H/C–A–S–H gels, but do not suffer from multi-zone carbonation, as occurs for OPC concrete. Key challenges being tackled include slurry rheology, setting control and variability of precursors by designed admixture use and new performance specifications for higher-quality geopolymers. On the whole, geopolymers emerge as a sustainable and reliable alternative to traditional well cementing techniques for their sustainability well integrity. Full article
Show Figures

Figure 1

15 pages, 3062 KB  
Article
Low-Cost Technologies for Marine Habitat Monitoring: A Case Study on Seagrass Meadows
by Valentina Costa and Teresa Romeo
J. Mar. Sci. Eng. 2026, 14(4), 339; https://doi.org/10.3390/jmse14040339 - 10 Feb 2026
Viewed by 236
Abstract
Seagrass meadows are essential coastal ecosystems that provide key ecological services, including carbon sequestration, sediment stabilization, and shoreline protection. Increasing threats from natural and anthropogenic stressors highlight the need for efficient, reproducible, and non-invasive monitoring solutions. This study evaluates the performance of low-cost [...] Read more.
Seagrass meadows are essential coastal ecosystems that provide key ecological services, including carbon sequestration, sediment stabilization, and shoreline protection. Increasing threats from natural and anthropogenic stressors highlight the need for efficient, reproducible, and non-invasive monitoring solutions. This study evaluates the performance of low-cost commercial drones for seagrass assessment in shallow coastal waters, with an emphasis on freely accessible mission-planning and photogrammetric workflows. Field surveys were conducted along the Calabrian coast (southern Italy), where automated flight paths were generated using the software WaypointMap, and high-resolution orthophotos were generated using the WebODM software and subsequently analyzed in QGIS for seagrass patch detection, mapping, and surface estimation. The methodological pipeline is described in detail to facilitate full reproducibility. Compared with traditional diver-based methods, this workflow offers faster data collection, broader spatial coverage, and minimal environmental disturbance. Although some limitations remain, the results demonstrate that combining low-cost drones with open-source tools provides a practical and scalable solution for routine monitoring. This approach has strong potential for integration into routine coastal habitat assessment, supports early impact detection, and contributes to evidence-based conservation and management strategies. Full article
(This article belongs to the Section Marine Ecology)
Show Figures

Figure 1

15 pages, 4074 KB  
Article
Plant Species Diversity and Dominant Plant Functional Types Control Productivity in a Reclaimed Mineland Prairie
by Ellen Kieser, Rachael Glover, Beck M. Swab and G. Matt Davies
Diversity 2026, 18(2), 101; https://doi.org/10.3390/d18020101 - 6 Feb 2026
Viewed by 198
Abstract
Tallgrass prairie ecosystems in North America sustain globally important plant and animal biodiversity while providing ecosystem services, including biomass production, forage for livestock, and carbon sequestration. Land use change has left less than 1% of North American prairies intact, and opportunities are needed [...] Read more.
Tallgrass prairie ecosystems in North America sustain globally important plant and animal biodiversity while providing ecosystem services, including biomass production, forage for livestock, and carbon sequestration. Land use change has left less than 1% of North American prairies intact, and opportunities are needed for their restoration. There has been increasing interest in the establishment of prairies on degraded former minelands, where significant challenges exist in reestablishing historic vegetation communities. We examined how the productivity and diversity of mineland prairies were influenced by varying restoration treatments that had been applied nearly a decade previously. We utilized an existing prairie research plot network established using seed mixes containing from one to seven different species and differing fertilization and tillage treatments. We calibrated a non-destructive method to assess prairie biomass and used it to assess the productivity and diversity across 312 research plots. The results showed that, with the exception of C4 grasses, few originally seeded species were present. Significant differences in species richness existed as a function of the interacting effects of seed mix type and fertilization treatment. Unfertilized plots generally had a higher species richness, particularly where larger numbers of species were included in the mixes. Prairie biomass was significantly greater in seed mixes containing big bluestem (Andropogon gerardii) and was also significantly related to Shannon diversity. Our results suggest that the establishment of (Andropogon gerardii) is fundamental to maximizing the diversity and productivity of mineland prairies, especially in the absence of follow-up management. The results also suggest that caution should be exercised when considering the use of fertilizer, as this may reduce the diversity of native species by favoring competitive non-native species such as some C3 grasses. Full article
(This article belongs to the Section Plant Diversity)
Show Figures

Figure 1

19 pages, 2077 KB  
Article
Mechanisms and Simulations of Corporate Investment Decision-Making in Forestry Carbon Sequestration Under China’s Carbon Market
by Huibo Qi, Xiaowei Lu, Fei Long and Xiaoyu Zheng
Forests 2026, 17(2), 212; https://doi.org/10.3390/f17020212 - 4 Feb 2026
Viewed by 161
Abstract
Within the framework of the carbon market mechanism, corporate investments to secure forestry carbon credits play a pivotal role in mobilizing social capital for ecological construction and realizing the value of ecosystem services. This study integrates information decision theory and Bayesian network analysis [...] Read more.
Within the framework of the carbon market mechanism, corporate investments to secure forestry carbon credits play a pivotal role in mobilizing social capital for ecological construction and realizing the value of ecosystem services. This study integrates information decision theory and Bayesian network analysis to simulate corporate investment decision-making for forestry carbon sequestration within China’s carbon market. Through this approach, we explore the decision-making mechanisms behind corporate investments in forestry carbon sequestration and conduct decision simulations. The findings reveal several key insights: (1) External factors, including tax incentives, consumer preference for low-carbon products, and societal environmental awareness, exert a significant impact on the valuation of forestry carbon sequestration investments. Internally, the challenge posed by technological costs in achieving emission reductions significantly influences the evaluation of forestry carbon sequestration investments. (2) Investment value judgments are shaped by the nature of the decision-making problem, which inherently involves a synergistic relationship. (3) Corporations recognize the importance of forestry carbon sequestration in reducing the costs of emission reduction, formulating low-carbon development plans, expanding investment opportunities, and enhancing the quality of forestry carbon sequestration. (4) The collective value judgment of corporates regarding forestry carbon sequestration in terms of cost reduction for emission reduction, low-carbon development planning, investment opportunity expansion, and corporate image enhancement significantly influences their investment decisions in forestry carbon sequestration. (5) Corporate investment decisions exhibit a strong preference for market-based pricing and risk-sharing mechanisms. Consequently, enhancing the carbon information disclosure system and the carbon market trading mechanism, as well as establishing price protection and income stabilization expectations for forestry carbon sequestration, can encourage corporates to make investments in this area. This not only aids in the green, low-carbon transformation of businesses but also addresses the challenge of positive externalities associated with forestry carbon sequestration through market-oriented solutions. Full article
(This article belongs to the Special Issue Forestry Economy Sustainability and Ecosystem Governance)
Show Figures

Figure 1

20 pages, 3529 KB  
Article
Citrus Orchard Abandonment Reduces the Economic Value of Carbon Sequestration in a Mediterranean Climate: An Economic Assessment Using the InVEST Model
by Gila Abílio João, Kevin Alain Salamanca Lopez, Hewlley Maria Acioli Imbuzeiro, Daniela Vanella, Giuseppe Longo Minnolo, Simona Consoli and Gustavo Bastos Lyra
Land 2026, 15(2), 241; https://doi.org/10.3390/land15020241 - 30 Jan 2026
Viewed by 208
Abstract
Citrus orchards provide essential ecosystem services and mitigate atmospheric CO2 through carbon sequestration, but increasing abandonment in the Mediterranean, which is expected to intensify in coming decades, threatens ecosystem services, food security, and climate regulation by raising atmospheric CO2 concentration levels. [...] Read more.
Citrus orchards provide essential ecosystem services and mitigate atmospheric CO2 through carbon sequestration, but increasing abandonment in the Mediterranean, which is expected to intensify in coming decades, threatens ecosystem services, food security, and climate regulation by raising atmospheric CO2 concentration levels. This study aims to quantify the economic value of carbon sequestration associated with the abandonment of citrus orchards in the Mediterranean region. The InVEST model was applied to estimate the economic value of carbon sequestration in abandoned citrus orchards in Lentini from 2018 to 2030. Citrus orchard abandonment results in an average loss of 4.4 Mg C ha−1 in carbon storage and 3.6 Mg C ha−1 in carbon sequestration over time. The economic assessment of carbon sequestration under abandonment conditions indicates average economic losses ranging from −89.3 to −393.0 EUR ha−1 and from −268.0 to −1179.1 EUR per microfarm as social carbon prices increase from EUR 25 to EUR 110. Severe orchard abandonment, affecting up to 50% (≈118 microfarms) and 75% (≈177 microfarms) of the total area, would generate substantial economic losses in carbon sequestration, amounting to −0.9 × 105 EUR ha−1 and −1.3 × 105 EUR ha−1, respectively. Citrus orchard abandonment reduces carbon sequestration, causing economic losses and weakening climate mitigation. Full article
(This article belongs to the Section Land Use, Impact Assessment and Sustainability)
Show Figures

Figure 1

44 pages, 11154 KB  
Review
From Enrichment to Fate: Transport, Transformation, and Fate of Micro- and Nanoplastics in Marine Environments
by Wei Ma, Xinjie Liang, Changling Ding, Yingying Ye and Jiji Li
Toxics 2026, 14(2), 120; https://doi.org/10.3390/toxics14020120 - 27 Jan 2026
Viewed by 700
Abstract
With the increasing detection of micro- and nanoplastics (MNPs) in marine environments and the expanding body of related research, their environmental behavior and ecological effects have become central topics in marine environmental science. This review addresses the growing concern over MNP pollution in [...] Read more.
With the increasing detection of micro- and nanoplastics (MNPs) in marine environments and the expanding body of related research, their environmental behavior and ecological effects have become central topics in marine environmental science. This review addresses the growing concern over MNP pollution in the marine realm, encompassing their primary sources, spatial accumulation and distribution, environmental transport and transformation dynamics, and ecotoxicological effects on marine organisms and ecosystems, as well as the ecological risks they pose within key habitats such as seagrass beds and coral reefs. We synthesize evidence on the biological impacts of MNPs, including oxidative stress, tissue accumulation, metabolic disturbances, and immune impairment, as well as the heightened risk of pathogen transmission facilitated by the so-called “Plastisphere”. Moreover, we explore the potential implications of MNP exposure on oceanic carbon cycling and net primary productivity. The reviewed literature suggests that MNPs are capable of long-range transport and progressive fragmentation into ultrafine particles, which are readily ingested and retained by a wide array of marine organisms, subsequently inducing toxicological effects and compromising both organismal health and ecological integrity. Such disturbances may undermine critical ecosystem services, including carbon sequestration capacity and food web stability. Finally, based on the current research landscape, we outline future research priorities: improving environmental detection and toxicological evaluation of MNPs, elucidating their long-term effects at the ecosystem scale, and investigating their interactions with co-occurring pollutants under complex, multi-stressor scenarios. These efforts are essential to support science-based assessment and effective management strategies for marine MNP pollution. Full article
(This article belongs to the Special Issue Environmental Behavior and Migration Mechanism of Microplastics)
Show Figures

Graphical abstract

27 pages, 3446 KB  
Article
Mapping Knowledge and Stakeholder Engagement in Mangrove Ecosystem Service Valuation: Insights from a Bibliometric Analysis of the Caribbean and the Gulf of Mexico
by Mira Kelly-Fair, Samuel Lippmann, Elliott Snow, Magaly Koch, Les Kaufman and Sucharita Gopal
J. Mar. Sci. Eng. 2026, 14(3), 259; https://doi.org/10.3390/jmse14030259 - 27 Jan 2026
Viewed by 270
Abstract
Understanding the services provided by coastal ecosystems is vital for their study, preservation, and restoration. Mangrove forests, in particular, provide key ecosystem services: they sequester carbon, support fisheries and biodiversity, and facilitate sustainable tourism. In the Caribbean and the Gulf of Mexico, mangrove-related [...] Read more.
Understanding the services provided by coastal ecosystems is vital for their study, preservation, and restoration. Mangrove forests, in particular, provide key ecosystem services: they sequester carbon, support fisheries and biodiversity, and facilitate sustainable tourism. In the Caribbean and the Gulf of Mexico, mangrove-related services have been studied extensively, but often via fragmented approaches. This meta-analysis combines a literature review, bibliometric tools, and thematic mapping to identify emerging trends and long-standing gaps. We analyzed 61 peer-reviewed studies across 21 sovereign states and U.S. states, which highlighted shifting research priorities and a lack of convergence—defined herein as the failure of individual studies to examine multiple ecosystem service categories (regulating, cultural, supporting, and provisioning) simultaneously to assess potential trade-offs. While early research emphasized supporting services such as fishery nurseries, recent studies focus on regulating services, especially carbon sequestration. Stakeholder engagement remains limited, with only 18% of studies incorporating local perspectives. We argue for greater integration of stakeholder input and convergence across service categories to enhance the scientific basis for mangrove management and policy design. Full article
(This article belongs to the Special Issue Feature Paper in Marine Ecology)
Show Figures

Figure 1

26 pages, 1666 KB  
Review
Agroforestry as a Climate-Smart Economic Strategy: Carbon Benefits, Adaptation Pathways, and Global Evidence from Smallholder Systems
by Muhammad Asad Abbas, Suhail Asad, Jianqiang Zhang, Altyeb Ali Abaker Omer, Wajee ul Hassan, Muhammad Ameen, Chen Niu and Ya Li
Forests 2026, 17(2), 159; https://doi.org/10.3390/f17020159 - 25 Jan 2026
Viewed by 603
Abstract
Smallholder agricultural systems in tropical and subtropical regions are threatened by climate change. This systematic review of 218 peer-reviewed studies (2000–2024) synthesizes evidence on agroforestry’s role as a climate-smart economic strategy across Africa, Asia, and Latin America. Using a PRISMA-guided approach, we evaluated [...] Read more.
Smallholder agricultural systems in tropical and subtropical regions are threatened by climate change. This systematic review of 218 peer-reviewed studies (2000–2024) synthesizes evidence on agroforestry’s role as a climate-smart economic strategy across Africa, Asia, and Latin America. Using a PRISMA-guided approach, we evaluated carbon sequestration pathways, biophysical adaptation benefits, and socioeconomic outcomes. Findings indicate that agroforestry systems can sequester 0.5–5 Mg C ha−1 yr−1 in biomass and soils. The results show that agroforestry has the potential to improve above- and below-ground carbon stocks, moderate microclimates, decrease erosion and improve functional biodiversity. The results, however, differ greatly depending on the type of system, ecology and practice. The socioeconomic advantages can be diversification of income and stability of the yield, and adoption is limited due to barriers related to the economy, lack of security in tenure, information asymmetry, and insufficient policy encouragement. We find that agroforestry is a multifunctional and climate resistant land-use approach, but the potential that agroforestry has cannot be fulfilled without context-specific policies, better extension services and inclusive carbon financing schemes. Full article
Show Figures

Figure 1

26 pages, 4736 KB  
Article
Ecosystem Services Evaluation of Mediterranean Woodlands: A Case Study of El Pardo, Spain
by Mónica Escudero, Elena Carrió and Sara Mira
Forests 2026, 17(2), 152; https://doi.org/10.3390/f17020152 - 23 Jan 2026
Viewed by 277
Abstract
Mediterranean peri-urban forests play a crucial role in urban sustainability, yet their ecosystem services remain underexplored. This study quantifies and maps six regulating ecosystem services—carbon sequestration, air pollutant removal, surface runoff retention, precipitation interception, soil water regulation, and wildlife refuge—in a representative Mediterranean [...] Read more.
Mediterranean peri-urban forests play a crucial role in urban sustainability, yet their ecosystem services remain underexplored. This study quantifies and maps six regulating ecosystem services—carbon sequestration, air pollutant removal, surface runoff retention, precipitation interception, soil water regulation, and wildlife refuge—in a representative Mediterranean peri-urban forest, Monte de El Pardo (Spain). The analysis integrates cartographic and environmental data, biophysical modelling (i-Tree), and field surveys to provide a spatially explicit assessment. The results reveal that riparian formations and mixed stone pine–broadleaved woodlands provide the highest values across most services, while holm oak forests and dehesas contribute substantially due to their extensive coverage. Total annual carbon sequestration was estimated at 27,917,803 kg C yr−1, equivalent to 102,329,511 kg CO2e yr−1. Hydrological regulation was also significant, with 94.5% of the area showing medium soil permeability and over half the territory presenting complex, multi-layered vegetation structure. Overall, Mediterranean peri-urban forests function as major carbon sinks, hydrological regulators, and biodiversity cores, reinforcing their importance as ecological and climatic stabilisers in metropolitan regions. Full article
(This article belongs to the Section Forest Ecology and Management)
Show Figures

Figure 1

Back to TopTop