Sign in to use this feature.

Years

Between: -

Subjects

remove_circle_outline
remove_circle_outline
remove_circle_outline
remove_circle_outline
remove_circle_outline
remove_circle_outline
remove_circle_outline
remove_circle_outline
remove_circle_outline

Journals

remove_circle_outline
remove_circle_outline
remove_circle_outline
remove_circle_outline
remove_circle_outline
remove_circle_outline
remove_circle_outline
remove_circle_outline
remove_circle_outline
remove_circle_outline
remove_circle_outline
remove_circle_outline

Article Types

Countries / Regions

remove_circle_outline
remove_circle_outline
remove_circle_outline
remove_circle_outline

Search Results (433)

Search Parameters:
Keywords = sentiment score

Order results
Result details
Results per page
Select all
Export citation of selected articles as:
20 pages, 2659 KB  
Article
A Security-Aware Ambient Intelligence Framework for Detecting Violent Language in Airline Customer Reviews
by Fahad Alanazi and Osama Rabie
Future Internet 2026, 18(5), 224; https://doi.org/10.3390/fi18050224 - 22 Apr 2026
Abstract
The aviation industry operates in a security-sensitive environment where customer feedback may contain not only expressions of satisfaction or dissatisfaction but also threatening or violent language with potential security implications. While conventional sentiment analysis effectively captures customer opinions, it remains insufficient for identifying [...] Read more.
The aviation industry operates in a security-sensitive environment where customer feedback may contain not only expressions of satisfaction or dissatisfaction but also threatening or violent language with potential security implications. While conventional sentiment analysis effectively captures customer opinions, it remains insufficient for identifying security-relevant linguistic cues that could signal risks requiring proactive intervention. This study addresses this gap by introducing a security-aware ambient intelligence framework for detecting violent language in airline customer reviews. This framework supports intelligent internet-based monitoring systems and real-time threat detection. We present the first annotated dataset of airline reviews specifically labeled for violent and threatening content, derived from 3629 reviews and balanced through manual resampling to achieve equal representation across positive, neutral, negative, and violent classes. The proposed framework employs VADER-based sentiment analysis for initial polarity estimation, combined with a validated annotation process to identify violent or threat-related content, followed by comprehensive feature engineering combining TF-IDF (2000 features) with text statistics and sentiment scores. We systematically evaluate individual classifiers (Random Forest, Decision Tree, SVM, Naive Bayes) against ensemble methods (Voting, Stacking, Boosting) using accuracy, precision, recall, F1-score, and ROC AUC metrics. Results demonstrate that Stacking achieves the highest raw performance (98.57% accuracy, F1-macro 0.9856), while Naive Bayes offers an optimal balance between effectiveness and computational efficiency (81.79% accuracy, F1-macro 0.8172, training time 0.03 s). This is the first dataset and framework designed for security-aware analysis of airline reviews. The selected Naive Bayes model achieves per-class F1-scores of 0.9978 for neutral, 0.7814 for negative, 0.7482 for violent, and 0.7415 for positive reviews, with a macro-average ROC AUC of 0.7123. The framework is deployed with serialized components enabling real-time prediction, supporting both single-review analysis and batch processing for integration into airline security monitoring systems. This work establishes a foundation for security-aware natural language processing in critical infrastructure contexts, bridging the gap between conventional sentiment analysis and proactive threat detection. Full article
Show Figures

Figure 1

15 pages, 747 KB  
Article
Multi-Domain Fake News Detection Based on Multi-View Fusion Attention
by Guoning Gan, Zhisong Qin, Jiaqi Qin and Ke Lin
Electronics 2026, 15(8), 1733; https://doi.org/10.3390/electronics15081733 - 20 Apr 2026
Viewed by 59
Abstract
The widespread dissemination of fake news across different domains exerts a negative impact on social order. Current fake news detection models face two major challenges. First, the issue of domain shift constrains the generalization capability of models in cross-domain scenarios. Second, general neural [...] Read more.
The widespread dissemination of fake news across different domains exerts a negative impact on social order. Current fake news detection models face two major challenges. First, the issue of domain shift constrains the generalization capability of models in cross-domain scenarios. Second, general neural networks struggle to extract features between distant words in text, resulting in poor quality of original features and adversely affecting the final detection outcomes. In response to the aforementioned issues, this paper proposes a multi-domain fake news detection framework based on multi-view hybrid attention enhancement. Firstly, superior original feature extraction is achieved through Recurrent Convolutional Neural Networks (RCNN) and Bidirectional Long Short-Term Memory (BiLSTM). Secondly, a hybrid attention mechanism is established between features and domains across multiple views—including news semantics, sentiment, and style—thereby forming domain-specific memory. This enables the model to achieve more precise classification of news within specific, subdivided domains. Finally, experiments conducted on the public dataset Weibo21 demonstrate that the proposed method attains F1 scores of 93.26% and 85.31% on Chinese and English datasets. Full article
Show Figures

Figure 1

22 pages, 1428 KB  
Article
GenAI-Powered Framework for Reliable Sentiment Labeling in Drug Safety Monitoring
by Eleftherios Vouzis and Ilias Maglogiannis
Appl. Sci. 2026, 16(8), 3942; https://doi.org/10.3390/app16083942 - 18 Apr 2026
Viewed by 135
Abstract
The analysis of medical data presents an opportunity for healthcare systems to support decision-making and improve patient outcomes. In this context, the automated analysis of user-generated drug reviews offers a promising approach for monitoring medication safety, understanding patient experiences, and detecting potential adverse [...] Read more.
The analysis of medical data presents an opportunity for healthcare systems to support decision-making and improve patient outcomes. In this context, the automated analysis of user-generated drug reviews offers a promising approach for monitoring medication safety, understanding patient experiences, and detecting potential adverse effects in real time. This study advances sentiment analyses for pharmacovigilance by introducing a data-centric framework that incorporates a GenAI-powered labeling system for reliable and interpretable data annotation. A corpus of 213,869 user-generated drug reviews was processed through a hybrid labeling pipeline that reconciles user ratings, lexicon-based polarity, zero-shot transformer predictions, and GPT-5.2 as a fallback mechanism. This strategy enables the resolution of sentiment ambiguity, particularly the frequent misalignment between user-assigned ratings and underlying textual sentiment, by leveraging contextual understanding rather than relying solely on numerical scores. Drug review representations are enhanced using the Qwen3-Embedding-0.6B model, allowing improved capture of semantic nuances. Evaluated through 10-fold stratified cross-validation, the proposed labeling framework combined with a Random Forest classifier achieves a classification accuracy of 96.45%, with per-class analysis confirming consistent performance across all sentiment categories. Cross-source validation on an independent drug review dataset of 4091 reviews and a threshold sensitivity analysis further support the robustness and generalizability of the proposed approach. Full article
(This article belongs to the Special Issue Advances in Artificial Intelligence for Biomedicine)
23 pages, 878 KB  
Article
Enhancing Arabic Multi-Task Sentiment Analysis Through Distillation and Adversarial Training
by Hafida Hidani, Safâa El Ouahabi and Mouncef Filali Bouami
Mach. Learn. Knowl. Extr. 2026, 8(4), 100; https://doi.org/10.3390/make8040100 - 13 Apr 2026
Viewed by 315
Abstract
The rapid growth of Arabic social media content requires the development of accurate and efficient methods for sentiment analysis. We propose a resource-efficient multi-task learning (MTL) framework for modern standard Arabic (MSA). The model uses a shared AraBERT encoder to jointly predict emotion, [...] Read more.
The rapid growth of Arabic social media content requires the development of accurate and efficient methods for sentiment analysis. We propose a resource-efficient multi-task learning (MTL) framework for modern standard Arabic (MSA). The model uses a shared AraBERT encoder to jointly predict emotion, polarity, and intention. We integrate knowledge distillation (KD) from a large teacher model, self-distillation (SD) using model self-ensembling, and adversarial training (AT) as a regularization strategy. Experiments conducted on an annotated corpus of MSA tweets demonstrate that all distilled models outperform a fine-tuned multi-task baseline, and the combined KD+SD+AT configuration achieves competitive results. For instance, KD alone raised Macro F1 for emotion from 0.83 to 0.88 and for intention from 0.67 to 0.72. KD+SD+AT achieved the best intention F1 (0.76) and the highest polarity F1 (0.90). Notably, F1-scores for several minority classes show consistent improvement, particularly under KD and combined configurations. Paired t-tests confirm that several improvements, especially those obtained with KD and KD+SD+AT, are statistically significant (p<0.05). Our results indicate that distillation, combined with adversarial regularization, enables the development of smaller and more efficient Arabic sentiment models while maintaining competitive accuracy. These findings address a gap in Arabic multi-task sentiment analysis and provide a scalable, resource-efficient framework, along with empirical insights for distillation in Arabic language models. Full article
Show Figures

Figure 1

39 pages, 5852 KB  
Article
SAPIENT: A Multi-Agent Framework for Corporate Reputation Intelligence Through Sentinel Monitoring and LLM-Based Synthetic Population Simulation
by Alper Ozpinar and Saha Baygul Ozpinar
Systems 2026, 14(4), 425; https://doi.org/10.3390/systems14040425 - 10 Apr 2026
Viewed by 297
Abstract
Corporate reputation teams rely on media monitoring and qualitative research, both limited in speed and coverage when digital narratives form rapidly. This paper proposes SAPIENT (Sentinel-Augmented Population Intelligence for Emerging Narrative Tracking), a multi-agent system that links a sentinel layer over public text [...] Read more.
Corporate reputation teams rely on media monitoring and qualitative research, both limited in speed and coverage when digital narratives form rapidly. This paper proposes SAPIENT (Sentinel-Augmented Population Intelligence for Emerging Narrative Tracking), a multi-agent system that links a sentinel layer over public text streams with a simulation layer that runs moderated, repeatable in silico focus-group sessions. The sentinel layer ingests social media, news, and forum text to produce a compact signal state (topics, sentiment, anomaly scores, risk labels), which conditions the simulation layer through an orchestrator. Persona agents and a moderator follow an Agentic Focus Group (AFG) protocol with repeated runs, variance reporting, and human review gates. We describe four sustainability communication scenarios: greenwashing backlash prediction, greenhushing risk assessment, campaign pre-testing, and crisis communication simulation. Nine experiments span 280 AFG runs across 20 conditions, three LLM backends (Claude Sonnet 4, GPT-4o, and Gemini 2.5 Flash), and a preregistered pilot human validation study with 54 participants. Signal conditioning improved simulation specificity (p=0.012). Cross-lingual sessions revealed a sentiment asymmetry between English and Turkish (p=0.001) with preserved persona rank ordering (r=0.81, p=0.015). Cross-model comparison showed consistent persona differentiation across all three backends (Pearson r>0.92, p<0.002 for all pairs). Sentiment was robust to prompt paraphrasing (p=0.061, n.s.), though credibility was sensitive to prompt wording (p<0.001). All significant results from Experiments 1–8 survived Benjamini–Hochberg correction. A preregistered pilot with 54 human participants on Prolific replicated the predicted credibility ranking across framing variants (p=0.004) but not the sentiment ranking, identifying a specific calibration target for future work. Full article
(This article belongs to the Section Artificial Intelligence and Digital Systems Engineering)
Show Figures

Figure 1

24 pages, 3232 KB  
Article
Study on the Public Perception Characteristics of Intangible Cultural Heritage in China from the Perspective of Social Media
by Xing Tu and Yu Xia
ISPRS Int. J. Geo-Inf. 2026, 15(4), 159; https://doi.org/10.3390/ijgi15040159 - 7 Apr 2026
Viewed by 337
Abstract
Exploring public awareness, participation, and emotional inclination toward intangible cultural heritage (ICH) clarifies public attitudes and demands toward traditional culture, providing a crucial basis for targeted ICH protection and inheritance. Based on ICH text big data collected from China’s mainstream social media platform [...] Read more.
Exploring public awareness, participation, and emotional inclination toward intangible cultural heritage (ICH) clarifies public attitudes and demands toward traditional culture, providing a crucial basis for targeted ICH protection and inheritance. Based on ICH text big data collected from China’s mainstream social media platform Weibo, this study improves the TF-IDF algorithm, integrates LDA topic analysis for semantic feature mining, and trains a new sentiment analysis model to explore public emotional attitudes and their formation mechanisms. The study is geographically limited to China and covers the entire year of 2023. The results show that: (1) Public ICH perception is multi-dimensional, with close attention to crafts like paper-cutting and traditional Chinese medicine; action-oriented terms reflect dynamic inheritance demands. Public discussions focus on three dimensions: ICH inheritance and development (39%), introduction and promotion (45%), and public experience and participation (16%), with the latter accounting for a low proportion. (2) Public sentiment toward ICH is predominantly positive, with all regions scoring above 0.730 (full score = 1), and Zhejiang (0.751) and Jiangsu (0.750) ranking significantly higher. (3) Spatial econometric analysis reveals marked regional differences in ICH sentiment distribution, mainly affected by three key factors—the number of ICH projects, the number of inheritors, and regional GDP—with regression coefficients of 0.699, 0.632, and 0.458 (p < 0.01). This finding provides a basis for formulating targeted ICH protection strategies. Full article
(This article belongs to the Topic 3D Documentation of Natural and Cultural Heritage)
Show Figures

Figure 1

24 pages, 2403 KB  
Article
Named Entity Recognition with Feature-Enhanced BiLSTM and CRF for Fine-Grained Aspect Identification in Large-Scale Textual Reviews
by Shaheen Khatoon, Jibran Mir and Azhar Mahmood
Mach. Learn. Knowl. Extr. 2026, 8(4), 88; https://doi.org/10.3390/make8040088 - 2 Apr 2026
Viewed by 538
Abstract
Named Entity Recognition (NER) plays a crucial role in Aspect-Based Sentiment Identification (ABSI), enabling the extraction of domain-specific aspects and their associated sentiment expressions from unstructured textual reviews. In complex domains such as movie reviews, sentiment is frequently conveyed through references to named [...] Read more.
Named Entity Recognition (NER) plays a crucial role in Aspect-Based Sentiment Identification (ABSI), enabling the extraction of domain-specific aspects and their associated sentiment expressions from unstructured textual reviews. In complex domains such as movie reviews, sentiment is frequently conveyed through references to named entities (e.g., actors, directors, or movie titles) and other contextual cues. However, many existing ABSI approaches treat NER as a separate preprocessing step, limiting the effective modeling of entity–aspect–opinion relationships. Integrating NER directly into the ABSI framework, allows entity-specific opinions to be more accurately identified, overlapping aspects to be disambiguated, and contextual sentiment expressions to be captured more effectively. To address these challenges, this study proposes an integrated NER-based aspect identification model built on feature-enhanced LSTM and BiLSTM architectures. Linguistic features, including Parts-of-Speech (POS) tags and chunking information, are incorporated to enrich contextual representations, while a Conditional Random Field (CRF) decoding layer models inter-label dependencies for coherent sequence-level predictions of named entities, aspects, and associated opinion expressions. Compared with large transformer-based models, the proposed BiLSTM-CRF architecture offers lower computational complexity, fewer parameters, and allows explicit integration and analysis of linguistic features that are often implicitly encoded in transformer attention mechanisms. The model is evaluated through multiple experimental variants across three domains. Four configurations are applied to movie-review data to jointly extract person names, movie titles, and aspect-opinion pairs, while six configurations assess cross-domain robustness on restaurant and laptop review datasets. Results show that the BiLSTM-CRF model augmented with POS features consistently outperforms baseline configurations in the movie domain and remains competitive across domains, achieving an F1-score of 0.89. These findings demonstrate that explicit linguistic feature integration within a CRF-based sequence modeling can provide an effective and computationally efficient alternative to large-scale transformer fine-tuning for structured, entity-linked ABSI tasks. Full article
(This article belongs to the Section Learning)
Show Figures

Graphical abstract

25 pages, 2773 KB  
Article
A Segmented Machine Learning Approach to Predicting and Mitigating Churn in the Gig Economy
by Saranya Shanmugam, Einiyaselvi Elavarasan, Narassima Madhavarao Seshadri, Dharun Ashokkumar, Santhoshkumar Senthilkumar and Thenarasu Mohanavelu
J. Theor. Appl. Electron. Commer. Res. 2026, 21(3), 93; https://doi.org/10.3390/jtaer21030093 - 19 Mar 2026
Viewed by 467
Abstract
The highly competitive nature of the online food delivery (OFD) market faces a serious retention problem, with acquiring new users typically being much more expensive than retaining existing users. Traditional prediction methods that rely primarily upon static transactional metrics such as recency and [...] Read more.
The highly competitive nature of the online food delivery (OFD) market faces a serious retention problem, with acquiring new users typically being much more expensive than retaining existing users. Traditional prediction methods that rely primarily upon static transactional metrics such as recency and frequency are often unable to capture the psychological ‘disconfirmation’ which occurs prior to churn. To fill this gap, this study proposes a framework based on Expectation-Confirmation Theory (ECT). Unsupervised K-Means clustering was employed to classify a simulated and filtered dataset with 1500 customer records containing behaviour, geography, etc. This framework also couples sentiment analysis from BERT, allowing it to identify psychological “silent” attrition. Heterogeneous cohorts, which exhibit different psychological antecedents (utilitarian versus hedonic), were identified. The empirical results of our analyses demonstrated that Random Forest Classifiers with segment-specific features outperform baseline transactional models (F1 = 0.76) with an F1 Score of 0.89. The visual analytic interface developed provides a holistic view of the consumption process than traditional prediction models, including prescriptive, automated segment-based mitigation strategies. Our findings contradict the assumption that the “frequency–loyalty” model applies to all users. High-frequency discretionary users are found to be elastic in terms of retention and will experience significant churn. By utilising the automated action log, managers can plan targeted, highly efficient retention strategies rather than blanket discounting approaches. Full article
(This article belongs to the Section Data Science, AI, and e-Commerce Analytics)
Show Figures

Figure 1

24 pages, 2494 KB  
Article
Differentiated Drivers of Tourist Sentiment in Wellness Tourism Destinations: A User-Generated Content (UGC)-Based Analysis of Spatial-Temporal Patterns
by Huiling Wang, Zitong Ke, Bo Huang, Gaina Li, Kangkang Gu, Xiaoniu Xu and Youwei Chu
Sustainability 2026, 18(6), 3037; https://doi.org/10.3390/su18063037 - 19 Mar 2026
Viewed by 346
Abstract
With increasing demand for wellness tourism, identifying the key factors influencing emotional perceptions is essential for optimizing destination planning and management. Although Anhui Province has experienced rapid growth in wellness tourism destinations in recent years, scientific understanding of tourists’ emotional perceptions and their [...] Read more.
With increasing demand for wellness tourism, identifying the key factors influencing emotional perceptions is essential for optimizing destination planning and management. Although Anhui Province has experienced rapid growth in wellness tourism destinations in recent years, scientific understanding of tourists’ emotional perceptions and their driving mechanisms has lagged behind this rapid expansion, a gap that can be addressed by integrating big data with spatial analysis to provide a scientific perspective for optimizing destination planning and informing regional wellness tourism policy. To address this gap, this study conducts a sentiment analysis of wellness bases in Anhui Province using user-generated content (UGC) data. Sentiment scores were quantified via SnowNLP, while kernel density, time-series, and multivariate statistical analyses were applied to examine spatial distributions, temporal dynamics of sentiments and review volumes, and emotional driving factors. The results indicate a spatial pattern of higher density in the south, lower density in the north, and dual-core agglomeration, closely linked to natural resource endowments. Temporally, sentiment scores rise in spring and summer and decline in winter, while review volumes peak in spring and autumn. Overall regression analyses reveal a significant positive effect of green coverage and a negative effect of accommodation prices. In the typological analysis, sentiment scores of Forest Wellness Bases (FWBs) relate to green coverage and negative ions, while Hydrological Wellness Bases (HWBs), Traditional Chinese Medicine Wellness Bases (TCMWBs), and Wellness Towns (WTs) are driven by the combined effects of facility services, locational price, and ecological environment. These findings provide a scientific basis for the sustainable development and differentiated management of wellness tourism destinations. Full article
Show Figures

Figure 1

37 pages, 3831 KB  
Article
A Hybrid NER–Sentiment Model for Uzbek Texts: Integrating Lexical, Deep Learning, and Entity-Based Approaches
by Bobur Saidov, Vladimir Barakhnin, Rakhmon Saparbaev, Zayniddin Narmuratov, Rustamova Manzura, Ruzmetova Zilolakhon and Anorgul Atajanova
Big Data Cogn. Comput. 2026, 10(3), 92; https://doi.org/10.3390/bdcc10030092 - 19 Mar 2026
Viewed by 617
Abstract
This work proposes a hybrid Uzbek sentiment analysis model (sometimes referred to as tonality analysis in the local literature) that integrates contextual text representations with named-entity information from an NER module and emoji-based emotional cues that are common in short online messages. To [...] Read more.
This work proposes a hybrid Uzbek sentiment analysis model (sometimes referred to as tonality analysis in the local literature) that integrates contextual text representations with named-entity information from an NER module and emoji-based emotional cues that are common in short online messages. To provide a comprehensive baseline comparison, we evaluate seven approaches—SVM, LSTM, mBERT, XLM-RoBERTa-base, mDeBERTa-v3, LaBSE, and the proposed hybrid model—covering both classical machine learning and modern multilingual transformer architectures for low-resource sentiment tasks. The overall pipeline begins with Uzbek-specific text normalization to reduce noise from informal spellings, transliteration variants, and inconsistent apostrophe usage. In parallel, the system performs explicit emoji extraction to capture affective signals that are often expressed non-verbally in social media texts. Next, we construct three complementary feature streams: a context encoder for sentence-level semantics, NER-driven entity features that encode entity mentions and types, and an emotion module that models emoji priors and their interaction with contextual meaning. These streams are fused into a unified representation and fed to a final classifier to predict sentiment polarity. Experiments on an Uzbek test set demonstrate that the hybrid model reaches an F1-score of 0.92, consistently outperforming text-only baselines. The results indicate that entity-aware and emoji-informed features improve robustness under sarcasm/irony, mixed sentiment with multiple targets, and orthographic noise, making the approach suitable for social media analytics, public opinion monitoring, customer feedback triage, and recommendation-oriented text mining. Full article
(This article belongs to the Section Data Mining and Machine Learning)
Show Figures

Figure 1

32 pages, 1002 KB  
Article
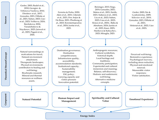
Developing an Energy Index for Well-Being Destinations: The Case of Petrich, Bulgaria
by Elenita Velikova and Veronika Denizova
Tour. Hosp. 2026, 7(3), 85; https://doi.org/10.3390/tourhosp7030085 - 19 Mar 2026
Viewed by 350
Abstract
We propose an Energy Index to assess how destinations influence visitor well-being by integrating objective environmental conditions, management practices, cultural–spiritual significance and reported emotional experience. Methodologically, the framework of the index builds on a composite-indicator approach that integrates heterogeneous data types–quantitative environmental variables [...] Read more.
We propose an Energy Index to assess how destinations influence visitor well-being by integrating objective environmental conditions, management practices, cultural–spiritual significance and reported emotional experience. Methodologically, the framework of the index builds on a composite-indicator approach that integrates heterogeneous data types–quantitative environmental variables (e.g., air quality, noise, geomineral resources), qualitative assessments of governance and tourism infrastructure, heritage and symbolism indicators, and survey-based/AI-assisted sentiment measures. Indicators are normalized and weighted to produce a composite score. Sensitivity checks are applied to assess the robustness of indicator selection. The model adopts a formative, partially compensable logic that preserves conceptual differentiation across components. Applied to Petrich (Bulgaria)—including locations such as Rupite and the Belasitsa area—the index demonstrates how geothermal assets, environmental quality, and cultural meaning can be translated into actionable metrics for destination management and branding. The approach offers a scalable tool for wellness destinations seeking evidence-based positioning and capacity management. Full article
Show Figures

Figure 1

25 pages, 2669 KB  
Article
Bridging the Urban–Rural Tourism Satisfaction Gap: A Service Capacity Perspective on Territorial Development Challenges
by Zhen Wang and Zhibin Xing
Sustainability 2026, 18(6), 3011; https://doi.org/10.3390/su18063011 - 19 Mar 2026
Cited by 1 | Viewed by 286
Abstract
What drives persistent urban–rural tourism satisfaction gaps: whether from promotional over-promising or structural service deficits? This distinction fundamentally determines whether territorial development resources should target marketing sophistication or productive capacity, yet remains empirically unresolved. Text-mining for 33,174 attractions across 349 Chinese cities reveals [...] Read more.
What drives persistent urban–rural tourism satisfaction gaps: whether from promotional over-promising or structural service deficits? This distinction fundamentally determines whether territorial development resources should target marketing sophistication or productive capacity, yet remains empirically unresolved. Text-mining for 33,174 attractions across 349 Chinese cities reveals that both rural and urban destinations systematically under-promise, with description sentiment falling consistently below actual ratings, contradicting the “digital facade” hypothesis. Urban attractions nonetheless generate more positive surprises through superior service delivery (gap = 0.62 vs. 0.55). Sentiment measurement robustness is validated through triangulation of two independent dictionary-based methods (r=0.58, p<0.001) and cross-paradigm verification using a pre-trained BERT transformer (τ=1.000 ranking stability). SHAP decomposition quantifies the policy implication: controllable service quality indicators, including description quality (23.2%), information richness (30.7%), and price positioning (16.5%), collectively explain over 70% of the variance in satisfaction, while fixed geographic factors (rural classification 14.9% and city-tier 14.7%) account for 29.6%, yielding a controllable-to-geographic ratio of 2.4:1. Propensity score matching with six covariates confirms a 0.074–0.100-point rural penalty persists after controlling for confounders, while non-linear analysis demonstrates that rural attractions face no marginal productivity disadvantage, and the challenge is baseline capacity, not investment efficiency. For policymakers pursuing Sustainable Development Goals 8, 10, and 12 through tourism-led regional strategies, these results mandate redirecting resources from demand-side expectation management toward supply-side infrastructure and workforce development, the true binding constraint on rural competitiveness. Full article
Show Figures

Figure 1

26 pages, 977 KB  
Article
KE-MLLM: A Knowledge-Enhanced Multi-Sensor Learning Framework for Explainable Fake Review Detection
by Jiaying Chen, Jingyi Liu, Yiwen Liang and Mengjie Zhou
Appl. Sci. 2026, 16(6), 2909; https://doi.org/10.3390/app16062909 - 18 Mar 2026
Viewed by 345
Abstract
The proliferation of fake reviews on e-commerce and social platforms has severely undermined consumer trust and market integrity, necessitating robust and interpretable real-time detection mechanisms with multi-sensor data fusion capabilities. While traditional machine learning approaches have shown promise in identifying fraudulent reviews, they [...] Read more.
The proliferation of fake reviews on e-commerce and social platforms has severely undermined consumer trust and market integrity, necessitating robust and interpretable real-time detection mechanisms with multi-sensor data fusion capabilities. While traditional machine learning approaches have shown promise in identifying fraudulent reviews, they often lack transparency and fail to leverage the rich contextual knowledge embedded in large-scale datasets. In this paper, we propose KE-MLLM (Knowledge-Enhanced Multimodal Large Language Model), a unified framework that integrates knowledge-enhanced prompting with parameter-efficient fine-tuning for explainable fake review detection. Our approach employs LoRA (Low-Rank Adaptation) to fine-tune lightweight large language models (LLaMA-3-8B) on review text, while incorporating multimodal behavioral sensor signals including temporal patterns, user metadata, and social network characteristics for comprehensive anomaly sensing. To address the critical need for interpretability in fraud detection systems, we implement a Chain-of-Thought (CoT) reasoning module that generates human-understandable explanations for classification decisions, highlighting linguistic anomalies, sentiment inconsistencies, and behavioral red flags. We enhance the model’s discriminative capability through a knowledge distillation strategy that transfers domain-specific expertise from larger teacher models while maintaining computational efficiency suitable for edge sensing devices. Extensive experiments on two benchmark datasets—YelpChi and Amazon Reviews from the DGL Fraud Dataset—show that KE-MLLM achieves strong performance, reaching an F1-score of 94.3% and an AUC-ROC of 96.7% on YelpChi and outperforming the strongest baseline in our comparison by 5.8 and 4.2 percentage points, respectively. Furthermore, human evaluation indicates that the generated explanations achieve 89.5% consistency with expert annotations, suggesting that the framework can improve the interpretability and practical usefulness of automated fraud detection systems. The proposed framework provides a useful step toward more accurate and interpretable fake review detection and offers a practical reference for building more transparent and accountable AI systems in high-stakes applications. Full article
Show Figures

Figure 1

21 pages, 1947 KB  
Article
From Stability to Escalation: Temporal Dynamics of Discursive Risk in NATO’s Facebook Communication on the Ukraine–Russia War
by Tanase Tasente, Mihaela Rus, Mihai Stefanoaia and Mihaela Luminita Sandu
Soc. Sci. 2026, 15(3), 193; https://doi.org/10.3390/socsci15030193 - 17 Mar 2026
Viewed by 437
Abstract
This article examines how NATO adapted its public communication during the 2022–2025 Ukraine–Russia war by analysing over 1400 Facebook posts through an integrated interpretive–computational approach. While existing research mainly focuses on media narratives or public reactions, institutional emotional signalling remains underexplored. To address [...] Read more.
This article examines how NATO adapted its public communication during the 2022–2025 Ukraine–Russia war by analysing over 1400 Facebook posts through an integrated interpretive–computational approach. While existing research mainly focuses on media narratives or public reactions, institutional emotional signalling remains underexplored. To address this gap, the study combines sentiment analysis, transformer-based emotion detection, dictionary-based conflict scoring, and a composite Daily Risk Index (DRI) capturing deviations in agenda saturation, tonal volatility, negativity, and threat-related emotions. The findings show that NATO’s digital communication is generally stable but punctuated by short, high-intensity phases triggered by major geopolitical events. Fear emerges as the dominant emotional cue, signalling gravity without escalating hostility, while anger appears selectively in references to severe violations or war crimes. Communication follows a recurring escalation pattern—gradual volatility increase, brief peak intensity, and rapid normalisation. The study advances crisis communication theory, contributes to digital securitization research, and offers a replicable framework for analysing discursive risk. Full article
(This article belongs to the Section Contemporary Politics and Society)
Show Figures

Figure 1

22 pages, 725 KB  
Article
A Comparative NLP-BASED Sentiment Analysis of Basic Psychological Needs and Engagement Among Students with and Without Disability Accommodations in a Design Thinking Course with HyFlex Settings
by Elnara Mammadova, Nathan Mentzer, Federico R. Waitoller and Anne Traynor
Educ. Sci. 2026, 16(3), 457; https://doi.org/10.3390/educsci16030457 - 17 Mar 2026
Viewed by 669
Abstract
Although HyFlex teaching has been studied for decades and has become part of the teaching norm since the 2020 pandemic, studies have generally not investigated the learning experiences of students with disabilities in HyFlex classrooms. This study compared the basic psychological needs (BPN) [...] Read more.
Although HyFlex teaching has been studied for decades and has become part of the teaching norm since the 2020 pandemic, studies have generally not investigated the learning experiences of students with disabilities in HyFlex classrooms. This study compared the basic psychological needs (BPN) and engagement of undergraduate students who did (SwA) and did not (SwoA) request academic disability accommodations in an introductory, active learning, human-centered design thinking course, a core component of engineering technology education. Data were collected from 3748 primarily first-year undergraduate engineering technology students between fall 2021 and spring 2024, 126 of whom requested disability accommodation through the disability office. The data sources consisted of an end-of-course survey, in which students reported their basic psychological satisfaction level on a Likert scale and described their BPN experiences and engagement in response to open-ended survey questions. As a novel contribution, this study integrates the descriptive analysis of Likert-scale measures with textual- and word-level sentiment analysis, advancing conceptual understanding of reported BPN satisfaction and engagement and revealing divergent patterns across analytic approaches. While the SwA group reported lower scores across all BPN constructs compared to their counterparts, the highest number of them provided positive feedback statements across all BPN domains. Conversely, the SwoA group reported higher BPN scores across all constructs, yet the highest number of them used negative sentiments in their responses across all BPN constructs. The majority of SwA provided positive feedback on autonomy satisfaction, while the majority of SwoA’s positive feedback was on relatedness to the instructor. Future directions for advancing engineering technology education and disability data collection in higher education are provided. Full article
(This article belongs to the Special Issue Rethinking Engineering Education)
Show Figures

Figure 1

Back to TopTop