Previous Article in Journal
Critical Resilience Factors for Post-Disaster Tourism Recovery: Evidence from Baños de Agua Santa via Fuzzy Multi Criteria Analysis
Previous Article in Special Issue
Tourism Promotion and Destination Choice in Croatia: A Multicriteria Analysis Using PCA and AHP
 
 
Font Type:
Arial Georgia Verdana
Font Size:
Aa Aa Aa
Line Spacing:
Column Width:
Background:
Article

Developing an Energy Index for Well-Being Destinations: The Case of Petrich, Bulgaria

by
Elenita Velikova
* and
Veronika Denizova
Economics of Tourism Department, University of National and World Economy, 1700 Sofia, Bulgaria
*
Author to whom correspondence should be addressed.
Tour. Hosp. 2026, 7(3), 85; https://doi.org/10.3390/tourhosp7030085
Submission received: 6 February 2026 / Revised: 10 March 2026 / Accepted: 17 March 2026 / Published: 19 March 2026

Abstract

We propose an Energy Index to assess how destinations influence visitor well-being by integrating objective environmental conditions, management practices, cultural–spiritual significance and reported emotional experience. Methodologically, the framework of the index builds on a composite-indicator approach that integrates heterogeneous data types–quantitative environmental variables (e.g., air quality, noise, geomineral resources), qualitative assessments of governance and tourism infrastructure, heritage and symbolism indicators, and survey-based/AI-assisted sentiment measures. Indicators are normalized and weighted to produce a composite score. Sensitivity checks are applied to assess the robustness of indicator selection. The model adopts a formative, partially compensable logic that preserves conceptual differentiation across components. Applied to Petrich (Bulgaria)—including locations such as Rupite and the Belasitsa area—the index demonstrates how geothermal assets, environmental quality, and cultural meaning can be translated into actionable metrics for destination management and branding. The approach offers a scalable tool for wellness destinations seeking evidence-based positioning and capacity management.

1. Introduction

Over the past two decades, wellness and well-being tourism emerge as some of the most dynamic segments of the global tourism industry. Overall, the wellness industry has doubled in size since 2013, reaching a new peak of $6.8 trillion in 2024 (Global Wellness Institute, 2025). Four wellness sectors are responsible for much of the wellness economy growth: wellness real estate; wellness tourism; personal care & beauty; and healthy eating, nutrition, & weight loss. This development reflects broader socio-economic and cultural transformations associated with growing awareness of quality of life, health prevention, stress management, and the pursuit of more balanced and meaningful lifestyles. In this context, tourism has gradually evolved from a form of entertainment and temporary escape into a space for recovery, personal development, and holistic well-being.
Whereas early research in health and wellness tourism focused primarily on medical services, spa facilities, and balneological practices, contemporary academic approaches extend the analysis toward a more comprehensive understanding of well-being. Wellness is increasingly conceptualized as an outcome of interactions between the physical environment, social relations, cultural meanings, and individual emotional experiences. This shift calls for a reconsideration of the role of the destination—not merely as a provider of services, but as an active factor shaping experiences, perceptions, and health-related outcomes.
Despite the growing scholarly interest in wellness and well-being tourism, much of the existing research remains fragmented. Many studies examine isolated elements—such as natural resources, tourism infrastructure, sustainability performance, or individual visitor experiences—without offering an integrative framework that conceptualizes the destination as a holistic system. Existing destination competitiveness, sustainability, and well-being indices tend to address these dimensions separately, often emphasizing economic or environmental performance, with limited integration of experiential and perceptual components. At the same time, concepts such as “energy of the place,” “vibrations,” or “special atmosphere” are increasingly used in tourism branding and marketing, yet they are rarely supported by systematic analytical tools or measurable indicators. This gap highlights the need for a structured framework capable of translating holistic destination experience into operational and comparable metrics across diverse destination contexts.
The present study proceeds from the understanding that the “energy” of a destination should not be interpreted as a metaphysical notion, but rather as a complex outcome of interactions among objective environmental characteristics, human impact, cultural and spiritual meanings, and subjective emotional responses. In this sense, “energy” is conceptualized as an analytical construct that captures how a destination is experienced and how it influences visitor well-being. It does not refer to a metaphysical or biophysical force but to a synthesized perception emerging from measurable environmental, managerial, cultural, and experiential attributes.
The main objective of this article is to develop an Energy Index for well-being destinations that integrates multiple dimensions of well-being into a unified conceptual and analytical framework. The index comprises four core components: natural potential, human impact and management, spirituality and cultural value, and emotional experience. By combining objective data, qualitative indicators, and interpretative approaches, the index seeks to translate characteristics that are often difficult to quantify into a practical tool for analysis, management, and branding. Unlike existing destination competitiveness, sustainability, or well-being indicators, which typically focus on economic performance, environmental conditions, or service quality separately, the proposed Energy Index aims to integrate environmental, cultural, managerial, and experiential dimensions within a single analytical structure. In doing so, it attempts to capture the holistic perception of a destination as a space influencing visitors’ well-being rather than evaluating isolated tourism attributes.
The study contributes conceptually by formalizing the notion of destination energy, methodologically by operationalizing it through a composite index, and empirically through its pilot application in a real-world destination context. The term “energy” is employed here as an integrative analytical metaphor denoting systemic vitality and experiential coherence, rather than referring to physical or resource-based energy measures.
To illustrate the applicability of the proposed index, it is piloted in Petrich, Southwestern Bulgaria—a region characterized by its distinctive combination of geothermal resources and mineral springs, preserved natural landscapes, infrastructural, and symbolic–cultural attributes that align closely with the index’s conceptual dimensions. Located in one of Bulgaria’s warmest climatic zones, Petrich offers relatively mild winters and extended periods suitable for outdoor and nature-based wellness activities, while the absence of major industrial pollution and low urban density support favourable air quality and low noise levels. Its positioning within the national road network and proximity to international border crossings with Greece and North Macedonia enhance regional accessibility, yet the current tourism infrastructure remains modest, with a predominance of small- and medium-scale accommodation and a limited but growing wellness offer. At the same time, Petrich’s pronounced symbolic and cultural profile—centered on the Rupite area and its association with Baba Vanga, as well as the archaeological site of Heraclea Sintica—provides a rich, documented reservoir of heritage and place meaning that can be operationalized as verifiable indicators of spirituality and cultural significance. Taken together, the combination of geothermal phenomena, spiritual symbolism, and historical depth creates a multi-layered sense of place and provides a relevant empirical context that makes Petrich a particularly suitable region for testing and examining the integrative logic of the Energy Index.
The article is structured as follows. The first section reviews the literature on wellness and well-being tourism and on destinations as spaces of well-being. This is followed by the development of the conceptual framework of the Energy Index and a justification of its main components. The methodology section describes the approach to indicator selection and operationalization, as well as the limitations of the available empirical data. The results of the pilot application to Petrich are then presented and interpreted, and the conclusion outlines the scientific contribution, practical implications, and directions for future research.

2. Literature Review: Wellness, Well-Being and Destination Perspective

2.1. Development and Significance of Wellness Tourism

Wellness tourism has become one of the fastest-growing segments of the global tourism market, evolving from earlier forms of health and medical tourism. While health tourism is traditionally associated with curative and medical interventions, wellness tourism places greater emphasis on prevention, lifestyle improvement, and the holistic enhancement of physical, mental, emotional, and spiritual well-being (Smith & Puczkó, 2009; Smith & Puczkó, 2014; Dillette et al., 2021; Maitra, 2022; Phuthong et al., 2023; Martins, 2023; Li et al., 2023; Global Wellness Institute, 2025). This growing demand for holistic health strengthens the role of wellness tourism within broader destination development strategies (Bardukova, 2024). According to the Global Wellness Institute (2025), the wellness economy reached USD 6.8 trillion in 2024 and is projected to approach USD 9.8 trillion by 2029; these figures provide an indicative macro-level context for the expansion of wellness-related travel and services. The popularity of wellness-oriented travel is commonly linked to wider socio-economic and lifestyle trends, including rising stress levels, population ageing, urbanization, and increasing attention to quality of life and self-care (Sirgy, 2019; Konstantopoulou et al., 2024; Liu et al., 2023). Taken together, these developments underscore the need for destination-level approaches that can assess how environmental conditions, service and management structures, and place-based meanings jointly shape well-being outcomes.

2.2. Defining Wellness and Well-Being in Tourism Studies

Wellness is commonly understood as an optimal state of physical, mental, and social functioning and as a dynamic process oriented toward the achievement of desired health and life goals, rather than merely the absence of disease (Esfandiari & Choobchian, 2020; Suban, 2023). Contemporary scholarship conceptualizes wellness as a multidimensional construct encompassing harmony between body, mind, and spirit and closely associated with happiness, life satisfaction, resilience, and positive mental health (Smith & Puczkó, 2009; Voigt et al., 2011; Huppert, 2017; Maitra, 2022; Martins, 2023; Bardukova, 2024). It is frequently described as an active and intentional process through which individuals cultivate balanced lifestyles, emotional stability, social connectedness, and environmental awareness (Liao et al., 2023; Shu, 2024; H. Pan et al., 2024; Pagani et al., 2026). As Stará and Peterson (2017) suggest, wellness may simultaneously be viewed as a state, a process, a professional field, and a broader societal concern.
Well-being, while closely related to wellness, is typically framed in broader terms encompassing physical, psychological, and social health and is often discussed alongside concepts such as quality of life, life satisfaction, and happiness (Sirgy, 2019; Konstantopoulou et al., 2024). A key distinction in the literature concerns hedonic well-being, associated with pleasure and positive affect, and eudaimonic well-being, linked to meaning, self-realization, and personal growth (Sin & Lyubomirsky, 2009; Kraus et al., 2024; Sarmento et al., 2025). This distinction has become increasingly relevant in tourism research, as destinations are expected not only to provide relaxation but also to facilitate meaningful, transformative experiences.
Taken together, these perspectives indicate that wellness and well-being are inherently multidimensional and relational, emerging from interactions between individuals and their physical, social, and cultural environments. For tourism research, this implies that well-being cannot be understood solely at the level of individual perception but must also be examined in relation to destination-level conditions that structure and shape experiential outcomes.

2.3. Key Characteristics of Wellness Tourism

Unlike conventional leisure tourism, wellness tourism is widely understood as an intentional and goal-oriented form of travel in which visitors actively seek experiences that enhance their overall well-being (Smith & Puczkó, 2009). Wellness tourists are not passive consumers; rather, they co-create their experiences through engagement in physical activity, mindfulness practices, cultural immersion, and spiritual exploration (Gonzales, 2021; Junita et al., 2025). Contemporary scholarship emphasizes that wellness tourism must contribute deliberately to psychological, emotional, or spiritual well-being in addition to physical health (Smith & Puczkó, 2009). In this sense, wellness tourism moves beyond escapism toward experiences designed to support long-term lifestyle change, personal growth, and self-discovery (Kazakov & Oyner, 2021).
Wellness tourism integrates diverse resources and activities, including natural environments, spa and thermal infrastructure, nutrition, meditation, yoga, and culturally embedded practices (Voigt et al., 2011; X. Pan et al., 2019; Phuthong et al., 2023). Research consistently highlights the need to balance physical, mental, emotional, social, spiritual, and environmental dimensions (Junita et al., 2025). Bibliometric analyses further indicate a growing tendency to adopt multidimensional frameworks that connect body–mind–spirit balance with environmental and cultural context (Suban, 2023; Martins, 2023; Babu & Abraham, 2024).
Importantly, these studies suggest that wellness outcomes are not generated solely by individual services but are structured by broader destination-level characteristics, including environmental quality, cultural authenticity, governance practices, and experiential design. From a demand perspective, wellness tourists are typically described as health-conscious individuals seeking integrated experiences that combine physical activity, mental restoration, and meaningful engagement (Lim et al., 2016; Stará & Peterson, 2017; X. Pan et al., 2019; Suban, 2023). This reinforces the argument that assessing wellness tourism requires analytical approaches capable of capturing interactions between visitor intentions and destination attributes.

2.4. Well-Being Destinations and Therapeutic Landscapes

The concept of therapeutic landscapes, introduced by Gesler (2005), offers an important theoretical lens for understanding how places contribute to health and well-being. Therapeutic landscapes are not defined solely by natural features, but by the interaction between physical environments, cultural meanings, and social relations that collectively shape healing experiences (Gonzales, 2021). In this perspective, well-being emerges from dynamic interactions between individuals and place-based affordances, such as clean air, thermal waters, visual aesthetics, spatial design, and opportunities for social connection. Tourism research applies the therapeutic landscape framework to spa towns, sacred sites, coastlines, and geothermal areas, where symbolic meaning, collective memory, and emotional attachment reinforce perceived restorative qualities (Voigt & Pforr, 2013; Gonzales, 2021). These environments function not only through their material characteristics but also through culturally embedded narratives and shared interpretations that enhance visitors’ sense of safety, authenticity, and spiritual resonance.
Building on this literature, well-being destinations are increasingly conceptualized as places that intentionally design and manage tourism experiences to support both hedonic and eudaimonic dimensions of well-being (Konstantopoulou et al., 2024). This implies that destination-level attributes—including environmental quality, cultural heritage, governance structures, and community engagement—operate as structuring conditions that shape experiential outcomes. From this standpoint, assessing destination well-being requires analytical frameworks capable of capturing both tangible environmental factors and intangible symbolic and experiential dimensions within an integrated system.

2.5. From Wellness Destinations to the Concept of Destination Energy

While the notion of “energy” is not firmly established in mainstream tourism theory, it appears implicitly in studies of spiritual tourism, sacred sites, geotourism, and therapeutic landscapes. Goldouz and Ataie (2010), for example, link geothermal phenomena, cultural symbolism, and perceived “vital energy” to tourists’ emotional and spiritual experiences. Similar discussions in tourism and heritage research emphasize the perceived atmosphere, social vitality, and emotional resonance of places as key components of visitor experience (Al-Amara & Almansor, 2025). In these perspectives, the “energy” of a place does not refer to a measurable physical force but to a synthesized perception emerging from the interaction between environmental characteristics, cultural narratives, and collective interpretation.
Despite growing recognition of such experiential dimensions, most destination assessment frameworks focus primarily on economic performance, environmental sustainability, or service quality, with limited integration of symbolic and affective attributes. As a result, the perceived vitality and holistic experiential capacity of destinations remain under-conceptualized and rarely operationalized within composite measurement systems. Building on the therapeutic landscape literature and multidimensional understandings of well-being, the present study conceptualizes destination energy as an integrative construct that reflects how environmental conditions, management structures, cultural meaning, and visitor experience interact within a specific territorial context. This reconceptualization provides a foundation for developing an index capable of translating both tangible and intangible destination attributes into a structured and comparable analytical framework.

2.6. Research Gap and the Need for an Integrated Destination-Level Index

The preceding review demonstrates that wellness and well-being are inherently multidimensional constructs shaped by interactions between environmental conditions, social relations, cultural meaning, and individual emotional experience. Research on wellness tourism highlights the intentional and experiential nature of well-being-oriented travel, while the therapeutic landscape framework emphasizes the role of place-based affordances and symbolic interpretation in structuring restorative outcomes. Together, these perspectives indicate that well-being in tourism cannot be reduced to isolated services or individual perceptions but emerges from the dynamic interaction between visitors and destination-level attributes.
Despite these advances, existing analytical approaches remain fragmented. Many studies examine environmental quality, wellness services, governance practices, or spiritual and cultural characteristics separately, without integrating them into a unified assessment framework. Experience-based measurement scales typically focus on visitor perceptions, whereas sustainability and competitiveness indices tend to privilege economic and environmental performance indicators. As a result, the holistic experiential capacity of destinations—including their perceived vitality and integrative well-being potential—remains insufficiently operationalized at the destination level.
Moreover, regions and markets such as Eastern Europe remain underrepresented in empirical measurement frameworks, limiting the applicability of existing models across diverse socio-economic and cultural contexts (Naydenov et al., 2026). While typologies of wellness tourists (Voigt et al., 2011) and experience-oriented scales (Li et al., 2023) provide valuable insights, they do not offer tools for systematically assessing destinations as manageable and comparable territorial units.
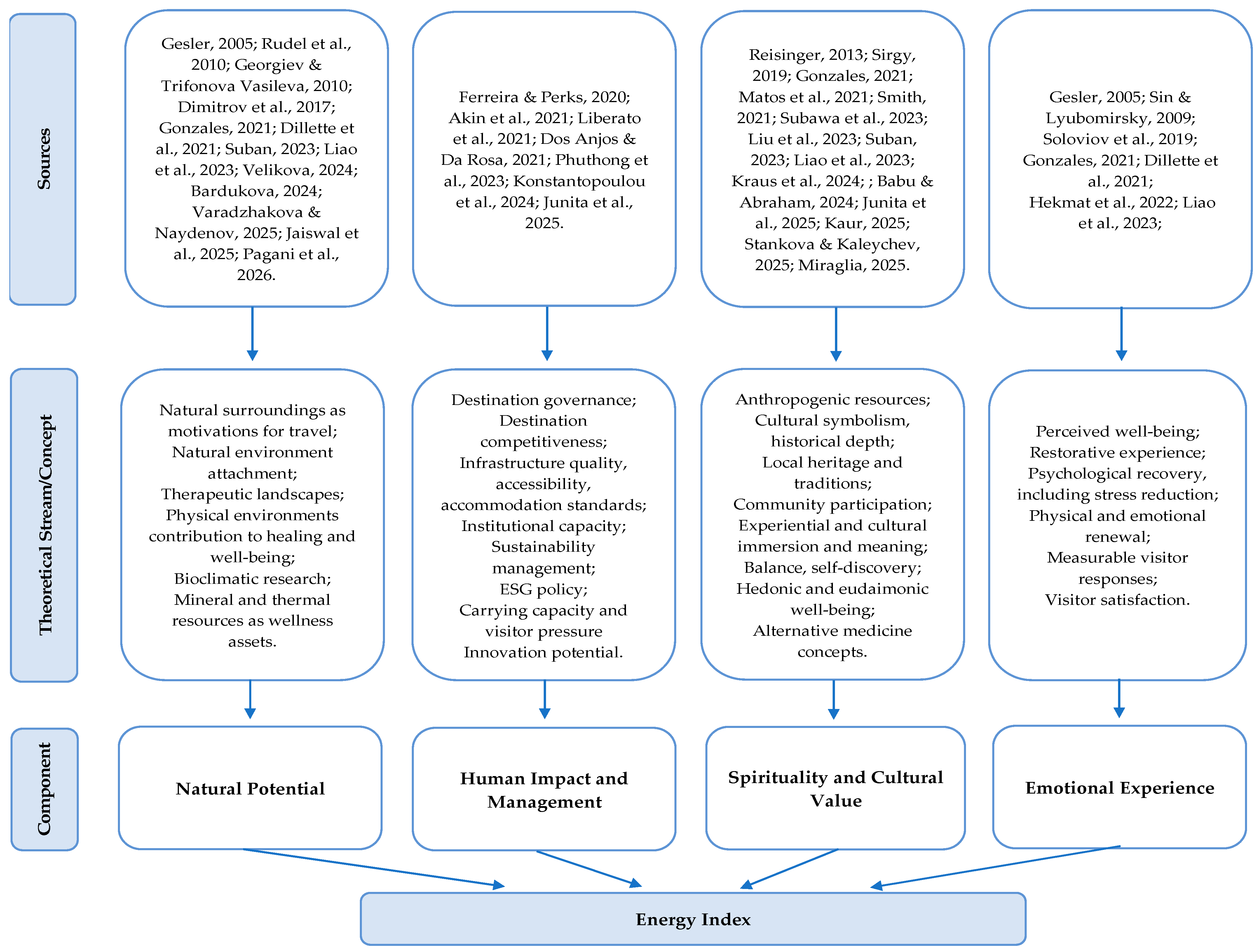
These gaps highlight the need for an integrated composite index that translates heterogeneous environmental, managerial, cultural, and experiential dimensions into a coherent analytical structure. The development of such a framework enables the systematic evaluation of destinations as socio-ecological systems capable of shaping well-being outcomes in measurable and comparable ways. The four dimensions proposed in the Energy Index—natural potential, management structures, cultural–spiritual value, and emotional experience—directly reflect the environmental, institutional, symbolic, and experiential mechanisms identified in the preceding literature.

3. Conceptual Framework of the Energy Index

3.1. Rationale for a Composite Energy Index

Destination energy is defined here as an integrative, perception-based construct reflecting a destination’s capacity to support visitor well-being through the combined influence of environmental conditions, management practices, cultural–spiritual meaning, and lived experience. In this manuscript, “energy” is not treated as a physical or metaphysical force; it is operationalized as a composite index that translates both tangible destination attributes and experiential perceptions into a structured and comparable analytical measure.
This approach responds to a growing—yet still fragmented—body of tourism research linking environmental quality, place perception, cultural meaning, and well-being outcomes. While the language of “energy” is increasingly used in destination narratives and branding, it is rarely specified in a way that supports empirical assessment. Existing scholarship provides valuable foundations across wellness tourism, therapeutic landscapes, restorative environments, and destination management, but it does not offer an integrated destination-level tool that combines objective environmental parameters, governance and capacity conditions, cultural–spiritual value, and emotionally grounded visitor responses within one coherent framework.
The use of the term “energy” in this study does not refer to electricity consumption, fuel use, or measurable forms of physical energy. Rather, it functions as an integrative systems metaphor denoting the perceived vitality, coherence, and experiential capacity of a destination. In this sense, “energy” is conceptually analogous to established constructs in social sciences such as “social capital,” “destination competitiveness,” or “place vitality,” which also translate complex, multidimensional phenomena into analytically operational categories without implying literal physical substance.
Accordingly, the proposed Energy Index is organized into four components—natural potential, human impact and management, spirituality and cultural value, and emotional experience—which correspond to the environmental, institutional, symbolic, and experiential mechanisms identified in the literature reviewed in Section 2. Indicators are selected and grouped based on three explicit criteria: theoretical relevance to destination-level well-being, empirical observability, and the availability of comparable data sources. In the pilot application, only indicators that met all three criteria and could be operationalized with sufficiently transparent destination-level data were retained in the composite calculation. By moving beyond single proxies (e.g., the number of spa facilities or mineral springs), the index provides a multidimensional structure designed to capture how destinations shape well-being through the interaction of measurable conditions and lived experience.

3.2. Component A: Natural Potential

Natural potential represents the environmental foundation of destination energy and captures the extent to which a destination’s ecological and biophysical conditions can support restorative and health-promoting experiences. In the context of wellness tourism, immersion in nature, favourable environmental conditions, and high-quality natural surroundings are consistently identified as key motivations for travel and as determinants of well-being outcomes and destination development (Dimitrov et al., 2017; Gonzales, 2021; Dillette et al., 2021; Suban, 2023; Liao et al., 2023; Varadzhakova & Naydenov, 2025). This component therefore focuses on destination-level conditions that are externally observable and comparable across places, rather than on individual traits or preferences.
A relevant conceptual bridge is provided by research on nature connectedness, which describes how individuals relate to, feel attached to, and behave toward the natural environment (Jaiswal et al., 2025). Although nature connectedness is often measured at the individual level, the literature suggests it is shaped by contextual factors, such as local landscapes, cultural practices, and socio-economic activities, implying that destinations can facilitate (or constrain) nature-based restoration through their environmental settings. Similarly, the therapeutic landscapes perspective (Gesler, 2005) supports the inclusion of natural potential as a core structuring dimension, as it highlights how physical environments contribute to healing and well-being through place-based affordances.
Bioclimatic research further strengthens the rationale for incorporating indicators that capture environmental comfort and physiological suitability. Rather than relying on isolated meteorological variables, integrated measures of human comfort account for the combined effects of temperature, humidity, wind, and radiation on thermal stress and perceived comfort (Rudel et al., 2010). Such approaches are widely used in planning and forecasting and underscore that environmental quality is not merely aesthetic, but also physiologically relevant (VDI, 1998). Evidence from nature-based wellness contexts also indicates that active engagement with natural environments—beyond passive observation—can be associated with restorative outcomes and perceived well-being (Brink et al., 2016; Bell et al., 2018a; Bielinis et al., 2018; Pagani et al., 2026). Taken together, these findings support the use of destination-level indicators capturing air quality, noise exposure, ecological comfort, the presence of green/forested areas, and broader ecological attributes as inputs that influence both physiological conditions and perceived vitality (Liao et al., 2023; Angelova-Stanimirova, 2025).
Mineral and thermal resources constitute an additional pillar of natural potential and represent one of the most tangible wellness-related assets of many destinations. Mineral waters and spa/balneological services remain a key driver of wellness destination competitiveness (Georgiev & Trifonova Vasileva, 2010; Velikova, 2024; Liao et al., 2023; Bardukova, 2024), and wellness-related medical services are increasingly discussed in relation to preventive healthcare (Huang et al., 2022). In Bulgaria, mineral springs are widely recognized as a strategic national resource with diverse chemical compositions and therapeutic profiles (Trendafilov & Chipeva, 2023). At the same time, the literature cautions that unmanaged exploitation of geothermal resources may create sustainability risks, reinforcing the need to treat geothermal endowments as assets whose long-term value depends on monitoring and responsible use. For this reason, the Energy Index captures mineral and thermal resources through indicators that reflect their presence and practical accessibility, alongside selected attributes relevant to wellness use (e.g., temperature and basic characteristics), while avoiding claims that exceed available empirical evidence.
The literature indicates that natural environments function as active structuring conditions for wellness experiences, shaping both physiological comfort and the perceived restorative quality of a destination. Component A therefore operationalizes natural potential through a set of observable destination-level indicators that represent environmental quality, ecological comfort, and wellness-relevant natural resources. This structure strengthens comparability across destinations and supports evidence-informed resource management in contexts of increasing demand for sustainable, well-being-oriented tourism.

3.3. Component B: Human Impact and Management

Human Impact and Management capture the institutional, infrastructural, and governance conditions through which natural and cultural resources are organized, regulated, and made accessible to visitors. While natural potential reflects the environmental endowment of a destination, this component assesses the extent to which that potential is translated into structured, accessible, and sustainable wellness experiences.
Destination competitiveness research consistently emphasizes infrastructure quality, accessibility, accommodation standards, and service readiness as enabling conditions for tourism development (Ferreira & Perks, 2020; Akin et al., 2021; Dos Anjos & Da Rosa, 2021). In the context of wellness tourism, Phuthong et al. (2023) identify environmental policy, infrastructure capacity, human-made resources, governance structures, and innovation potential as critical elements of destination performance. Such findings suggest that environmental assets alone are insufficient; without appropriate management frameworks, regulatory oversight, and service capacity, the restorative potential of a destination may remain underutilized or be unevenly distributed.
This component therefore focuses on destination-level management attributes that are empirically observable and relevant to long-term sustainability. Indicators include transport accessibility, tourism infrastructure, accommodation standards, safety conditions, visitor capacity, and selected governance-related practices. In addition, Environmental, Social, and Governance (ESG) considerations—such as renewable energy use, waste management systems, and environmental protection measures—are incorporated where data availability permits, reflecting the increasing integration of sustainability principles into wellness tourism (Liberato et al., 2021; Junita et al., 2025). These indicators are not treated as normative benchmarks, but as structural conditions that shape the stability, resilience, and credibility of a destination’s wellness profile.
The inclusion of carrying capacity and visitor pressure metrics responds to concerns about overtourism and environmental degradation (Konstantopoulou et al., 2024). High visitor density can compromise tranquillity, environmental quality, and perceived restoration—core attributes of wellness destinations. By integrating measures related to visitor pressure relative to resource and infrastructural capacity, the Energy Index incorporates a preventive dimension that supports adaptive management rather than growth-oriented maximization. Importantly, Human Impact and Management are analytically distinguished from Natural Potential. Whereas Component A captures environmental conditions and resource endowment, Component B evaluates the governance and infrastructural mechanisms that mediate access to those resources. This distinction reduces conceptual overlap and strengthens discriminant validity between environmental and managerial dimensions.
The Human Impact and Management component conceptualizes destination energy as partially contingent on institutional and organizational capacity. Infrastructure quality, regulatory frameworks, sustainability practices, and capacity management function as mediators between environmental endowment and experienced well-being. By operationalizing these factors through observable destination-level indicators, the index extends beyond a resource-based perspective and frames destinations as dynamic socio-ecological systems requiring coordinated management to preserve and enhance their well-being potential over time.

3.4. Component C: Spirituality and Cultural Value

The Spirituality and Cultural Value component captures the symbolic, historical, and meaning-making dimensions of destinations that contribute to their perceived significance and identity within wellness tourism contexts. Unlike the Natural Potential component, which reflects environmental conditions, or the Human Impact component, which evaluates governance and infrastructure, this dimension focuses on the interpretative and cultural frameworks through which places acquire meaning.
Research in environmental psychology and cultural geography demonstrates that cultural symbolism, historical depth, and collective narratives shape how places are experienced and valued (Liao et al., 2023; Gonzales, 2021). Destinations that integrate local heritage, traditions, and symbolic landmarks into their tourism offer tend to enhance perceived authenticity, emotional resonance, and attachment. Community participation in preserving and interpreting cultural resources further strengthens the perceived legitimacy and integrity of such destinations (Junita et al., 2025; Subawa et al., 2023; Liu et al., 2023; Suban, 2023).
Contemporary tourism increasingly emphasizes immersive and meaning-oriented experiences. Visitors seek engagement with local culture, traditions, rituals, crafts, and historical sites not merely as spectators but as participants. Experiential and cultural immersion are associated with personal development, identity formation, and deeper forms of well-being, including eudaimonic well-being (Reisinger, 2013; Kaur, 2025; Denizova, 2025). These processes do not operate independently of environmental conditions; rather, they interact with natural settings and social practices to produce layered destination meanings.
The literature on religious, spiritual, and wellness tourism indicates convergence around motives such as inner balance, reflection, self-discovery, and the search for meaningful environments (Babu & Abraham, 2024; Smith, 2021; Stankova & Kaleychev, 2025). Studies of spiritual tourism highlight those symbolic sites—such as pilgrimage routes, sacred landscapes, geothermal areas, or culturally significant landmarks, acquire perceived value through historically embedded narratives and collective belief systems (Borges et al., 2023). In this context, spirituality is not treated as a measurable metaphysical force, but as a socially constructed dimension of place identity that influences perception and experiential framing.
References to complementary and alternative medicine concepts, such as the biofield (Matos et al., 2021; Miraglia, 2025), are acknowledged in the literature as part of broader wellness discourses. However, within the Energy Index, such perspectives are not adopted as scientific claims regarding physical energy transmission. Rather, they illustrate how symbolic and belief-based narratives may shape visitor expectations and perceived restorative potential. The index therefore operationalizes spirituality and cultural value through observable and context-specific indicators, including historical and archaeological significance, the presence of culturally meaningful landmarks, the integration of local traditions into tourism offerings, perceived authenticity, and the degree of community participation in tourism development.
In the case of Petrich, sites such as Rupite—associated with geothermal phenomena and the spiritual legacy of Baba Vanga1—demonstrate how natural features and symbolic narratives may converge to create distinctive destination identity. The inclusion of such elements does not imply endorsement of metaphysical interpretations; instead, it reflects recognition that collectively shared meanings influence how destinations are perceived and experienced. Analytically, this component is distinguished from the Emotional Experience dimension. While Emotional Experience captures visitors’ subjective responses and reported well-being outcomes, Spirituality and Cultural Value assess the structural-symbolic resources that frame and shape those responses. This distinction reduces conceptual overlap and clarifies the role of meaning as an antecedent condition rather than as an outcome variable.
Spirituality and Cultural Value represent the interpretative layer of destination energy, encompassing historically embedded narratives, cultural identity, and socially constructed meanings that contribute to authenticity and depth of experience. By operationalizing these intangible but influential factors through contextually grounded indicators, the Energy Index integrates symbolic capital into destination-level assessment without departing from analytical rigor.

3.5. Component D: Emotional Experience

The Emotional Experience component represents the outcome-oriented dimension of destination energy and captures visitors’ reported and observable psychological responses to their stay. While the previous components assess structural and contextual conditions (environmental, managerial, and symbolic), this dimension evaluates the extent to which those conditions translate into perceived well-being and restorative experience.
Research in psychology and tourism studies consistently links nature immersion, mindfulness practices, and meaningful social interaction to short-term psychological recovery, including stress reduction, improved mood, and enhanced life satisfaction (Croes et al., 2018; Liao et al., 2023; Soloviov et al., 2019; cited in Liao et al., 2023). Motivational studies indicate that wellness tourists primarily seek rejuvenation, mental balance, escape from routine, and opportunities for physical and emotional renewal (Hekmat et al., 2022). Such motivations suggest that emotional and psychological responses are not peripheral effects but central criteria by which visitors evaluate wellness destinations.
Unlike the Spirituality and Cultural Value component, which assesses symbolic and contextual meaning structures, Emotional Experience focuses on measurable visitor responses. It therefore operates at the level of perceived outcomes rather than structural antecedents. This analytical distinction strengthens conceptual clarity and reduces overlap between dimensions. In the full conceptual design, this component integrates two complementary data sources. First, structured visitor surveys capture self-reported well-being, satisfaction, perceived restoration, and emotional balance. Second, AI-assisted sentiment analysis of publicly available online content provides aggregated insights into expressed attitudes and evaluative language associated with the destination. These methods do not claim to measure deep psychological transformation; rather, they offer standardized proxies for experienced well-being that can be monitored over time and compared across destinations.
The inclusion of Emotional Experience as a separate component reflects the understanding that objective conditions alone do not guarantee perceived vitality. A destination may possess high environmental quality and well-developed infrastructure yet fail to generate strong positive emotional responses if experiential coherence is lacking. Conversely, high reported satisfaction without supportive structural conditions may signal short-term appeal without long-term sustainability. By incorporating experiential metrics alongside structural indicators, the Energy Index integrates outcome validation into its composite logic. The Emotional Experience component captures the empirically observable psychological dimension of destination energy. It reflects how visitors interpret and internalize environmental, managerial, and cultural conditions during their stay. By treating emotional responses as measurable outcomes rather than implicit assumptions, the index strengthens its analytical completeness and enhances its capacity to evaluate destinations as experiential systems.
Taken together, the four components of the Energy Index reflect distinct yet interrelated strands of scholarship identified in the literature review (Figure 1). Research on therapeutic landscapes, bioclimatic comfort, and nature connectedness informs the Natural Potential dimension; destination competitiveness and governance studies underpin the Human Impact and Management component; cultural geography and spiritual tourism research provide the foundation for the Spirituality and Cultural Value dimension; and psychological well-being and experiential tourism studies support the Emotional Experience component. Indicators within each dimension are selected based on their theoretical relevance to destination-level well-being, empirical observability, and data availability, while indicators that could not be operationalized consistently in the pilot setting were retained only at the conceptual level for future refinement. This structured mapping of literature to dimensions and dimensions to measurable indicators reinforces the construct validity of destination energy as a composite analytical framework. Conceptually, the Energy Index is treated as a formative composite construct, in which the selected indicators jointly define the phenomenon rather than reflect a single latent variable. This distinction informs the choice of linear aggregation and weighting procedures described in the following section.

4. Materials and Methods

4.1. Research Design and Methodological Approach

The study adopts a mixed-methods design, combining quantitative and qualitative inputs to develop and pilot-test a composite Energy Index for assessing destination-level conditions associated with visitor well-being. This approach responds to gaps in the literature calling for integrative frameworks that move beyond individual tourist evaluations toward destination-level assessment.
The research proceeds in three stages: (1) indicator identification, screening, and allocation to the four conceptual components defined in Section 3; (2) normalisation and aggregation of heterogeneous indicators into component scores and a composite index; and (3) interpretation of results through a pilot application to the destination of Petrich. The index is treated as a formative construct, whereby individual indicators contribute to (rather than reflect) the composite measure of destination energy.
Petrich (Southwestern Bulgaria) was selected as a pilot case due to its combination of geothermal resources and mineral springs, protected natural areas, and recognised cultural-historical and spiritual assets (e.g., Rupite and Heraclea Sintica), alongside comparatively limited tourism pressure. These characteristics provide a suitable setting for testing an integrative framework intended to capture both tangible and intangible dimensions relevant to wellness destinations. Case selection was informed by on-site observation and document review, as well as by the destination’s emerging positioning in local narratives as an “energy tourism” location. In this study, such narratives are treated as contextual motivation for measurement rather than as evidence in themselves.

4.2. Structure of the Energy Index

The Energy Index is constructed as a composite indicator comprising four conceptually distinct components defined in Section 3. Each component aggregates a set of formative indicators representing different dimensions of destination-level well-being conditions. The components are treated as analytically complementary rather than hierarchically nested.
For the purposes of the present pilot application, the components are weighted as follows:
  • Natural Potential—40%;
  • Human Impact and Management—30%;
  • Spirituality and Cultural Value—20%;
  • Emotional Experience—10%.
The weighting scheme is theory-informed and reflects the authors’ expert interpretation of the conceptual hierarchy developed in Section 3 and the structural logic of wellness destinations. Natural Potential and Human Impact and Management are assigned higher relative weights as foundational conditions that enable or constrain destination-level well-being. Spirituality and Cultural Value are weighted moderately, reflecting their role as meaning-generating and identity-shaping resources. Emotional Experience, while conceptually central, is treated as an outcome-oriented dimension that is partly contingent on the preceding structural components; it is therefore assigned a lower weight in the composite calculation to avoid overemphasizing short-term perceptual fluctuations. This differentiated structure is intended to reflect the distinction between antecedent destination conditions and outcome validation, rather than to imply fixed universal weights for all destination contexts.
The weighting structure reflects theoretical prioritization rather than statistical derivation. It should therefore be interpreted as a pilot weighting scheme suitable for exploratory application, with scope for recalibration in future comparative studies. Equal weighting was considered as an alternative scenario; however, a differentiated structure was adopted to preserve the conceptual distinction between structural conditions and experiential outcomes. Robustness to moderate variations in weights is examined through sensitivity analysis, as described in Section 4.4. This weighting approach is explicitly acknowledged as context-sensitive and open to recalibration in future applications, particularly in cross-cultural or comparative studies where relative importance of components may differ.

4.3. Data Sources and Availability

The selection of indicators follows a structured, multi-step screening process designed to ensure conceptual coherence and methodological transparency. First, a preliminary pool of potential indicators was compiled based on the literature streams identified in Section 2 and the conceptual dimensions defined in Section 3. This initial pool included environmental, infrastructural, cultural-symbolic, and experiential variables commonly referenced in wellness tourism, destination management, and well-being research. Second, indicators were screened against three explicit inclusion criteria:
  • Theoretical relevance to destination-level well-being as conceptualized in the Energy Index;
  • Empirical observability at the territorial scale (i.e., measurable or assessable at destination level rather than purely individual level);
  • Data availability or realistic feasibility of data collection within the Bulgarian statistical and institutional context.
Indicators that lacked territorial measurability, presented high redundancy across components, or required speculative or unverifiable data were excluded in order to reduce arbitrariness and enhance construct clarity. In the pilot application to Petrich, priority was given to indicators for which destination-level information could be identified from public, institutional, or systematically reviewable sources.
Within each component, indicators are treated as formative rather than reflective constructs, meaning that they jointly define the dimension rather than represent manifestations of a latent variable. This assumption justifies the aggregation logic applied in Section 4.4 and reflects the composite nature of destination energy as an integrative construct.
The study relies on heterogeneous data sources, explicitly acknowledging the limited availability of systematized and open-access local-level data in the Bulgarian context.
Objective data include:
  • Publicly available information from national and municipal sources (e.g., data on mineral waters, protected areas, tourism infrastructure);
  • Secondary statistical datasets and analytical reports;
  • Available environmental indicators (air quality, noise levels), where officially disclosed.
Subjective and perception-based data include:
  • Structured visitor surveys (planned as a future empirical extension of the study);
  • Pilot application of AI-assisted sentiment analysis of user-generated online content related to the destination.
Where specific indicators cannot yet be operationalized due to limited local data availability, they are conceptually specified but excluded from the pilot calculation and transparently acknowledged as areas for future refinement. The Energy Index is therefore presented as an adaptive framework capable of progressive calibration as more detailed and longitudinal datasets become available.

4.4. Normalization and Aggregation Procedure

Given the heterogeneity of measurement scales across indicators (continuous, ordinal, and categorical), normalization is required to ensure comparability prior to aggregation. In line with established composite index methodology (OECD, 2008), min–max normalization is applied to transform all indicators onto a bounded scale between 0 and 1:
x =   X   X m i n X m a x     X m i n
This transformation preserves relative distances between observations while ensuring scale consistency across heterogeneous variables. For indicators where higher original values represent undesirable conditions (e.g., noise levels, visitor pressure), scale directionality is reversed prior to normalization to maintain interpretative coherence (i.e., higher normalized values consistently represent more favourable conditions). Extreme outliers are examined prior to transformation to avoid distortion of the normalized distribution.
In the pilot application, all environmental and quantitative indicators were normalised using observed minimum and maximum values within the reference dataset constructed for the Petrich case study. Accordingly, the resulting scores should be interpreted as context-specific comparative values within the pilot analytical framework rather than as universal benchmarks. Qualitative descriptors (e.g., “moderate”) correspond to aggregated normalised intervals (e.g., 0.40–0.69 on the 0–1 scale), consistent with the composite interpretation bands defined in Section 5.1. This ensures that reported component scores derive from systematic transformation rather than discretionary assignment.
At the component level, normalized indicators are aggregated using an arithmetic mean. The use of linear aggregation is consistent with formative composite index logic (OECD, 2008), whereby indicators represent distinct, non-interchangeable dimensions that jointly constitute the construct rather than reflect a latent underlying variable. In this framework, compensability between indicators is partial but controlled, and no single indicator is assumed to fully determine the component score.
The overall Energy Index (EI) is computed as a weighted linear aggregation of the four components:
E I = i = 1 4 W i ·   C i
where
  • Ci denotes the normalized score of component i;
  • Wi represents its assigned weight.
The resulting composite score is rescaled to a 0–100 range to facilitate interpretation and comparative presentation.
Weights are assigned through a theory-informed approach reflecting the authors’ expert interpretation of the conceptual hierarchy established in Section 3. In accordance with OECD (2008), weighting schemes in composite indices may be equal, expert-based, or data-driven. Given the exploratory and pilot nature of this study, and the absence of sufficient longitudinal data for statistical weighting (e.g., PCA), the present weighting structure follows the theoretical logic of the proposed index.
The weighting structure reflects the theoretical logic of the model:
  • Natural Potential (0.40)—foundational environmental conditions;
  • Human Impact and Management (0.30)—institutional mediation of environmental assets;
  • Spirituality and Cultural Value (0.20)—symbolic and identity-based structuring factors;
  • Emotional Experience (0.10)—outcome validation dimension.
This hierarchy reflects the assumption that structural and environmental conditions function as antecedent determinants, while emotional experience represents an outcome dimension validating the coherence of the system.
To assess robustness and address potential concerns regarding weighting arbitrariness, a simplified sensitivity analysis is conducted by varying component weights within a ±5 percentage point range while maintaining their relative order of theoretical importance. This procedure follows composite index good practice recommendations (OECD, 2008), which emphasize testing the stability of rankings and overall scores under plausible alternative weighting scenarios. The results indicate that moderate variations in weights do not materially alter the relative positioning of the destination in the pilot application, supporting the internal stability of the index structure.
Where data are unavailable at the local level, indicators are excluded from aggregation rather than imputed, and component scores are calculated based on available normalized indicators. This decision prioritizes transparency over artificial completeness and is consistent with exploratory composite index construction in data-constrained contexts.

4.5. Assessment of Emotional Experience and AI-Assisted Sentiment Analysis

The Emotional Experience component is conceptualized as a combination of structured self-reported measures and aggregated textual analysis of publicly available online content. In the present pilot application, only AI-assisted sentiment analysis of user-generated online reviews is applied, while structured visitor surveys are envisaged as a subsequent stage of empirical refinement and validation. Survey-based measurement, planned for future research phases, will rely on standardized Likert-type scales assessing perceived restoration, emotional balance, satisfaction, and overall well-being during the stay. These measures are intended to capture short-term experiential outcomes rather than long-term psychological transformation.
For the pilot phase, these data are treated as a supplementary proxy of destination-level emotional tone rather than as a standalone measure of visitor well-being. Textual data are processed using AI-assisted classification tools that categorize content according to overall emotional polarity (positive, neutral, negative). The analysis focuses on dominant evaluative tone and recurring emotional expressions rather than on deep semantic interpretation. Importantly, AI is employed strictly as a technical support tool for text classification and preliminary pattern detection. It does not generate primary data, does not perform autonomous interpretation, and does not replace analytical judgment. All results are reviewed and interpreted by the authors. Sentiment outputs are aggregated to the destination level and are not used for individual profiling. This approach is consistent with contemporary methodological practices in tourism research, where digital trace data complement structured surveys to enhance ecological validity. However, sentiment analysis is recognized as a proxy measure, subject to limitations such as platform bias, self-selection effects, and contextual ambiguity of language. For this reason, emotional experience scores are interpreted cautiously and serve as a validation layer rather than a dominant determinant of the composite index. All analysed data are either publicly accessible or anonymized at the aggregate level. No personal data are collected or processed beyond what is voluntarily shared in public digital environments.

4.6. Methodological Limitations

The Energy Index is proposed as an exploratory composite framework intended to structure heterogeneous destination-level data into a coherent analytical model. While the methodological procedures follow established composite index construction principles (OECD, 2008), several limitations must be acknowledged.
First, data availability at the local level remains uneven, particularly with respect to environmental and governance-related indicators in the Bulgarian statistical context. Where systematic longitudinal data are unavailable, indicators are applied conservatively and transparently, without statistical imputation. The index therefore reflects currently observable conditions rather than long-term performance trajectories.
Second, the weighting scheme is theory-informed and reflects the authors’ expert interpretation of the conceptual hierarchy developed in Section 3. Although sensitivity testing suggests that moderate variations in weights do not materially affect the overall index value in the pilot application, alternative weighting configurations may produce slightly different outcomes. The present structure reflects theoretical ordering of structural and outcome dimensions rather than empirical optimization.
Third, the Emotional Experience component is operationalized in the pilot phase primarily through aggregated sentiment analysis of publicly available online content. While this enhances ecological validity, it remains subject to platform bias, self-selection effects, and contextual ambiguity of language. Survey-based validation is planned as a subsequent research stage in order to triangulate and refine the experiential dimension.
Fourth, as a formative composite construct, the index assumes partial compensability between dimensions. High performance in one component may offset lower performance in another. This reflects the integrative logic of destination energy but requires cautious interpretation when comparing destinations. In addition, the present pilot application does not yet provide cross-destination validation, and the transferability of the index should therefore be interpreted as provisional pending application in other destination settings.
Finally, the pilot application to Petrich represents a context-specific empirical test. Although the structure of the index is designed to be transferable, operationalisation may require contextual calibration in destinations characterized by different cultural, environmental, or institutional settings.
To enhance transparency and reproducibility, Table 1 presents the operational structure of the Energy Index, linking conceptual components to indicators, data sources, measurement scales, normalization procedures, weighting logic, and selection rationale. To complement the operational structure presented in Table 1, Figure 2 and Figure 3 visualise the results of the pilot application in Petrich, showing the radar profile of the Energy Index components and the distribution of their normalised scores.
The operational structure presented in Table 1 clarifies the correspondence between conceptual dimensions, indicator selection, data sources, and aggregation procedures. This transparency supports replicability and allows future applications of the index to adapt the indicator set to different territorial contexts while preserving its underlying formative logic. The following section presents the results of the pilot application to Petrich.

5. Results

5.1. Overview of the Pilot Application of the Energy Index

The proposed Energy Index was applied on a pilot basis to the destination of Petrich in order to examine the internal coherence of the composite model and to observe how its four dimensions interact under conditions of heterogeneous and partly constrained data availability. The present results represent an exploratory application rather than a fully standardised benchmarking exercise and should therefore be interpreted as an internally structured destination profile rather than as a comparative ranking.
For interpretative clarity, composite scores are read on a 0–100 scale using working thresholds (low: <40; moderate: 40–69; high: ≥70). In the absence of cross-destination reference values, these thresholds serve as heuristic guides to support evaluative reading of the pilot outputs. Under this interpretation, Petrich’s overall Energy Index score of 72 indicates a comparatively high destination energy profile, reflecting a strong alignment between environmental endowment, symbolic–cultural resources, and positive experiential perception, while also revealing structural areas where governance and infrastructural capacity remain under development. Differences between composite values (e.g., 0.72 vs. 0.62) reflect proportional variation in aggregated normalised component scores rather than categorical distinctions. A higher score indicates stronger systemic coherence across environmental, managerial, symbolic, and experiential dimensions. In practical terms, incremental differences (±0.05–0.10) suggest areas for targeted refinement rather than structural transformation, whereas larger deviations would indicate more fundamental imbalances between components.
The pilot application confirms that the index is capable of integrating environmental, managerial, cultural, and experiential dimensions into a coherent analytical structure, even when certain indicators are assessed qualitatively due to local data limitations. Importantly, the composite result should not be read as an endorsement of unqualified tourism expansion; rather, it provides a structured diagnosis of relative strengths and constraints within the destination system, thereby supporting balanced interpretation and informed strategic planning.

5.2. Results for Component A: Natural Potential

5.2.1. Climatic and Environmental Characteristics

Petrich is located in one of the warmest climatic zones in Bulgaria, characterised by relatively mild winters and extended periods suitable for outdoor and nature-based activities. Publicly available regional climate summaries indicate average annual temperatures above the national mean, creating favourable conditions for year-round wellness-oriented visitation. No major local sources of industrial pollution are recorded in the municipality, and relatively low urban density contributes to favourable air quality conditions and limited background noise levels.
Within the logic of the Energy Index, these characteristics function as foundational environmental antecedents of restorative experience. In accordance with the conceptual framework presented in Section 3, climatic comfort, ecological balance, and low environmental stressors are treated not merely as contextual attributes but as structural conditions that enable psychological restoration and perceived vitality.

5.2.2. Natural and Geothermal Resources

The Rupite area constitutes an active geothermal zone with mineral springs of high temperature and documented balneological characteristics registered in national mineral water databases. These geothermal assets represent a tangible and measurable dimension of wellness-related natural capital. Their accessibility and long-standing use in balneotherapy and health-oriented practices significantly reinforce the destination’s environmental profile within the index structure. In addition, proximity to the Belasitsa Mountain and the presence of protected natural areas provide access to forest landscapes, biodiversity-rich environments, and recreational trails. Such features are consistently associated in the literature with physical activity, nature immersion, and psychological restoration. Within the Energy Index, they contribute to the operationalisation of ecological comfort and landscape-based well-being potential.
The aggregated normalised score of 0.80 (strong performance) resulting from the arithmetic mean of normalised environmental indicators indicates that Natural Potential is the primary driver of Petrich’s overall Energy Index result. This strong environmental endowment forms the structural base upon which other components, particularly management capacity and experiential outcomes, depend. In systemic terms, Component A establishes the resource foundation of destination energy, while subsequent components determine how effectively this foundation is translated into accessible, meaningful, and sustainable visitor experiences. The combination of balanced environmental conditions, accessible geothermal resources, low levels of pollution, and the presence of protected natural areas creates a structurally supportive setting for restorative and health-promoting experiences. For this reason, Natural Potential carries the highest relative weight in the Energy Index, as it represents the foundational ecological layer upon which all subsequent managerial, symbolic, and experiential dimensions depend.

5.3. Results for Component B: Human Impact and Management

5.3.1. Tourism Infrastructure and Accessibility

Petrich is accessible through the national road network and is located in proximity to international border crossings with Greece and North Macedonia, which enhances its regional connectivity. The local tourism infrastructure is composed primarily of small- and medium-scale accommodation facilities and a limited number of establishments offering spa or wellness-related services. According to municipal records and tourism registers, two larger-scale tourism development projects are currently at a planning or early implementation stage in the wider area.
From the perspective of the Energy Index, infrastructure and accessibility do not function as indicators of scale alone, but as mediating mechanisms that determine how effectively natural and cultural resources are transformed into structured and accessible experiences. The moderate level of infrastructure development therefore reflects a transitional stage: while visitor capacity and service diversification remain limited, pressure on environmental and symbolic assets is correspondingly low. Within the composite logic of the index, this balance is interpreted as neither deficiency nor overdevelopment, but as a condition that preserves sustainability while constraining rapid expansion.

5.3.2. Elements of Sustainable Management

At municipal level, strategic documents addressing tourism development and environmental protection are in place. However, systematically reported ESG-related indicators are not yet consistently collected or publicly disclosed. As a result, the evaluation of governance and sustainability practices in the pilot phase relies partly on qualitative assessment of policy frameworks, regulatory measures, and observable management practices. The aggregated normalised score of 0.60 indicates moderate performance for Component B. This value suggests that Petrich possesses functional but still developing institutional capacity to manage and scale its wellness-oriented profile. Importantly, in systemic terms, Component B acts as a conversion layer between resource endowment (Component A) and experienced well-being (Component D). A strong natural foundation can only translate into sustained destination vitality if supported by coherent governance structures, infrastructural adequacy, and long-term planning mechanisms.
Part of the moderate score also reflects limitations in systematic data availability at local level rather than solely performance deficits. As more granular ESG and governance indicators become available, future applications of the index may allow for a more differentiated assessment of management effectiveness. Component B highlights governance and infrastructural capacity as the primary leverage points for improving the composite Energy Index score, without compromising environmental balance or cultural-symbolic integrity.

5.4. Results for Component C: Spirituality and Cultural Value

The destination of Petrich demonstrates a pronounced symbolic and cultural profile, primarily concentrated around the Rupite area and its association with the spiritual legacy of Baba Vanga, as well as the archaeological site of Heraclea Sintica. These elements provide historically embedded narratives and tangible heritage assets that contribute to the distinct identity of the destination. Within the framework of the Energy Index, spirituality is operationalised not as a metaphysical attribute, but as a socially constructed dimension of place meaning reflected in recognised heritage sites, documented historical continuity, and collectively shared symbolic references. Rupite functions as a high-visibility symbolic landmark that shapes visitor expectations and interpretative framing, while Heraclea Sintica reinforces historical depth and cultural continuity. Both elements are documented in cultural heritage registers and academic sources, allowing them to be treated as verifiable, though partly qualitative, indicators.
The aggregated normalised score of 0.75 (strong performance) indicates that symbolic capital and heritage density constitute a significant structural resource for Petrich’s destination profile. In systemic terms, Component C represents the meaning-generating layer of destination energy: it shapes how environmental settings are interpreted and contextualised but does not in itself measure visitors’ emotional reactions. Those experiential outcomes are captured separately under Component D, thereby maintaining conceptual distinction between antecedent symbolic resources and reported psychological responses.
The strong performance of this component suggests that Petrich’s identity is not based solely on environmental comfort, but also on narrative depth and culturally embedded meaning. At the same time, the interpretation of symbolic value remains context-sensitive and dependent on culturally specific recognition processes, which underscores the need for locally grounded assessment and careful integration of heritage into sustainable tourism planning.

5.5. Results for Component D: Emotional Experience

The assessment of emotional experience is based on an exploratory analysis of publicly available visitor reviews, travel narratives and descriptive accounts related to Petrich and its key sites. No large-scale survey data were collected at this stage, and the emotional dimension is therefore interpreted as indicative rather than fully validated through primary measurement. Recurring emotional themes were identified across multiple sources. The most frequently expressed responses include:
  • Feelings of calmness and relaxation;
  • Spiritual reflection and a sense of meaning;
  • Closeness to nature;
  • Perceived vitality or emotional restoration.
These dominant themes align closely with profiles of wellness- and spirituality-oriented destinations described in the literature. The AI-assisted sentiment analysis, applied as a supplementary classification tool, indicates a predominance of positive emotional tone in online content related to Rupite and surrounding natural areas. Results are interpreted at an aggregated level and serve to complement qualitative interpretation rather than replace it.
The normalised score of 0.70 (moderately strong performance) suggests that Petrich generates generally positive experiential responses among visitors. However, as online reviews reflect self-selected expressions, this dimension should be regarded as a proxy indicator of perceived well-being, pending future validation through structured visitor surveys.

5.6. Summary of Pilot Results

The pilot application of the Energy Index indicates that Petrich demonstrates a high overall destination energy profile (EI = 72/100), primarily driven by strong Natural Potential and substantial Spirituality and Cultural Value. These two components form the structural and symbolic foundation of the destination’s well-being positioning. At the same time, Human Impact and Management achieves a moderate score, suggesting that governance structures, infrastructure development, and systematic ESG reporting represent the main areas for further strengthening. In systemic terms, this highlights a partial asymmetry: environmental and symbolic resources are comparatively robust, while institutional capacity remains in a developmental phase. Emotional Experience registers a moderately strong performance, consistent with the environmental and cultural profile of the destination, although currently based on proxy indicators rather than structured survey validation.
The simplified sensitivity analysis (±5 percentage points around component weights) indicates that moderate variations in weighting do not materially alter the overall index value or the relative ordering of components, suggesting internal stability of the composite structure in the pilot phase. The results confirm that the Energy Index can generate a coherent and diagnostically meaningful profile of destination-level well-being conditions, even under partial data constraints. Rather than serving as a ranking mechanism, the index operates as a structured analytical tool that identifies strengths, development gaps, and potential leverage points for balanced and sustainable destination planning.
Table 2 summarises the results of the pilot application of the Energy Index for Petrich, presenting the relative performance of each component and their contribution to the overall composite score.

6. Discussion

The pilot application of the Energy Index to Petrich supports the central premise of this study: destination-level well-being can be examined as an emergent outcome of interacting environmental, managerial, cultural–spiritual, and experiential conditions. Rather than treating these dimensions as independent explanatory blocks, the index makes their joint contribution visible in a structured destination profile, helping to interpret how different strengths and constraints co-exist within a single territorial system. This aligns with scholarship that frames wellness tourism as a multi-layered phenomenon (Smith & Puczkó, 2009; Voigt et al., 2011; Suban, 2023; Liao et al., 2023) but extends it by operationalising the destination as the unit of analysis through an integrated composite approach. The discussion below therefore focuses not only on the reported scores, but on what they imply for interpretation, transferability, and practical use beyond the single case.
The strong performance of Petrich on the Natural Potential component confirms that environmental and geothermal endowment functions as the structural backbone of the destination’s well-being profile. This result not only aligns with studies emphasizing the importance of climatic comfort, environmental quality, mineral waters, and natural landscapes for physical and psychological restoration (Gesler, 2005; Gonzales, 2021; Dillette et al., 2021; Liao et al., 2023), but also illustrates how such resources operate as enabling conditions rather than isolated attractions. In the case of Petrich, relatively limited tourism urbanization appears to reinforce this environmental advantage by maintaining low levels of ecological stress and spatial pressure. Thus, Natural Potential does not merely represent resource availability but constitutes a systemic foundation upon which managerial and experiential dimensions depend.
The Human Impact and Governance component demonstrates a moderate level of development, reflecting a configuration frequently observed in peripheral and Eastern European destinations undergoing gradual tourism structuring (Bardukova, 2024; Naydenov et al., 2026). Within the logic of the Energy Index, moderate infrastructural intensity is not interpreted as a categorical weakness but as a condition requiring contextual evaluation in relation to carrying capacity and sustainability. This interpretation resonates with Konstantopoulou et al. (2024), who argue that well-being destinations may derive competitive advantage from restrained tourism pressure that preserves tranquillity and ecological integrity. At the same time, the absence of systematically reported ESG indicators signals a governance gap that constrains measurement precision and long-term strategic coordination. Consequently, while environmental and symbolic resources appear comparatively robust, institutional capacity emerges as the primary lever for enhancing coherence between resource endowment and structured destination management.
Taken together, the contrast between strong environmental endowment and moderate governance capacity highlights the systemic nature of destination energy: resource strength alone does not guarantee sustained well-being performance without corresponding managerial coordination and long-term planning.
Results for the Spirituality and Cultural Value component indicate that symbolic and historically embedded resources function as structuring frames through which the destination is interpreted and experienced. Rather than treating spirituality as an intrinsic or metaphysical attribute, the index conceptualizes it as a socially constructed layer of meaning that shapes perceived authenticity and distinctiveness. This interpretation is consistent with scholarship on therapeutic landscapes and culturally mediated place attachment (Gesler, 2005; Reisinger, 2013; Babu & Abraham, 2024), which emphasizes that well-being outcomes are partly filtered through narrative, symbolism, and collective memory. In Petrich, the convergence of geothermal phenomena, spiritual symbolism associated with Baba Vanga, and archaeological heritage creates a multi-layered sense of place that reinforces perceived uniqueness. The analytical contribution of the Energy Index lies in making these intangible structuring factors visible within a measurable framework, without reducing them to purely subjective impressions.
The Emotional Experience component operates as an outcome-oriented validation layer within the index structure. The predominance of themes such as tranquillity, meaning, closeness to nature, and emotional restoration suggests alignment between structural conditions (environmental and symbolic) and reported visitor responses. These patterns correspond to both hedonic and eudaimonic dimensions of well-being identified in the literature (Sirgy, 2019; Kraus et al., 2024), indicating that the experiential dimension does not emerge independently but reflects interaction among preceding components. The use of AI-assisted sentiment analysis serves as a complementary analytical tool for detecting aggregated evaluative tone in publicly available narratives. While such methods enhance ecological validity, they remain interpretative proxies and are therefore positioned within the index as supportive rather than determinative evidence of experiential quality.
Together, the findings across the four components illustrate that destination energy emerges not from any single dominant factor, but from the coherence between environmental endowment, governance capacity, symbolic meaning, and experiential response. In a broader analytical perspective, the findings suggest that composite, multidimensional indices at the destination level may help overcome the fragmentation identified in wellness and well-being measurement research (Hartwell et al., 2018; Li et al., 2023). Unlike approaches that focus exclusively on environmental sustainability, visitor satisfaction, or competitiveness metrics, the Energy Index integrates structural, symbolic, and experiential dimensions within a single formative framework. This integrative design does not claim to replace existing destination assessment tools; rather, it complements them by foregrounding the interaction between objective conditions and perceived well-being outcomes. At the same time, the exploratory application in Petrich demonstrates both the feasibility and the constraints of such an approach under uneven data conditions, underscoring the need for contextual calibration and further empirical validation across multiple destinations.
A growing body of destination-level assessment tools has emerged in recent years, focusing primarily on sustainability, competitiveness, or tourism performance. For example, the Environmental Sustainability Index (ESI), developed by the Yale Center for Environmental Law and Policy and the Center for International Earth Science In-formation Network at Columbia University under the auspices of the World Economic Forum, represents a comprehensive attempt to measure long-term environmental sustainability. The ESI aggregates 76 variables into 21 indicators, and organized within five categories: environmental systems, stress reduction, reduction in human vulnerability to environmental pressures, institutional and social capacity to respond to environmental challenges, and global environmental stewardship (Block et al., 2024). Within Europe the European Tourism Dashboard (European Commission, 2023) provides indicators structured around green transition, digitalisation, socio-cultural im-pact, and economic value, while the European Tourism Indicator System (ETIS) (European Commission, 2016) proposes standardized sustainability metrics for destination management. Similarly, composite sustainability indices and DEA-based tourism performance models (Wu et al., 2024) emphasise environmental efficiency and eco-nomic output. A further contribution to composite index construction in tourism is the global Sustainable Tourism (ST) Index proposed by Pulido-Fernandez and Rivero (2009). Their model conceptualises sustainable tourism development as the weighted aggregation of four composite dimensions—economic (SEC), social (SSO), environmental (SEN), and institutional (SIN)—thereby operationalising sustainability through a structured, multidimensional framework.
In addition to widely cited sustainability and competitiveness frameworks, several recent composite indices attempt to capture broader tourism impacts on prosperity, destination reputation, and well-being. The Tourism Wealth & Wellbeing Index adopted by the Canadian Government evaluates tourism’s contribution to long-term prosperity and social well-being by integrating economic, environmental, and experiential dimensions. The index consists of six equally weighted subindices—Economy, Employment, Enablement, Environment, Engagement, and Experience—and aligns with the United Nations Measuring Sustainability in Tourism (MST) framework and the Sustainable Development Goals (SDGs) to assess tourism’s broader societal impact (Canadian Tourism Data Collective, 2026). The Bloom Consulting Country Brand Ranking—Tourism Edition assesses the international attractiveness and reputation of countries as tourism destinations using data-driven indicators rather than survey-based evaluations (Bloom Consulting, 2026; Maiz-Bar et al., 2025). Its methodology combines tourism economic performance, international tourism receipts, online search demand for tourism-related activities, and digital presence metrics to evaluate the effectiveness of national tourism promotion strategies. The Sustainable Development Index in Alternative Tourism (SDIAT), proposed by Ordóñez-Castaño et al. (2025) is a composite framework designed to assess sustainability in alternative tourism destinations through environmental, economic, and social dimensions aligned with the SDGs. The index incorporates variables such as landscape quality, biodiversity, employment generation, service provision, community participation, and cultural heritage to evaluate the socio-ecological viability and governance of small-scale tourism systems. A comparative systematisation between the discussed indices is presented in Table 3.
The comparison indicates that existing destination assessment frameworks primarily emphasise structural performance metrics—economic competitiveness, environmental sustainability, or policy monitoring. While several indices incorporate social or cultural indicators, experiential and emotional dimensions of place remain either indirect or absent. Compared to these frameworks, the Energy Index differs in two key respects. First, it explicitly integrates symbolic–cultural and experiential dimensions alongside structural environmental and managerial variables, thereby operationalising well-being not solely as environmental sustainability or economic performance but as an interaction between objective conditions and perceived meaning. Second, it adopts a formative composite logic focused on destination-level experiential coherence rather than benchmarking competitiveness rankings. While existing indices provide valuable performance diagnostics, they tend to treat cultural–spiritual meaning and emotional experience as secondary or indirect variables. The Energy Index complements these approaches by foregrounding the relational interface between structural assets and experiential outcomes.
At the same time, the present study does not claim superiority over established sustainability tools. Rather, the Energy Index is positioned as an integrative layer that can coexist with sustainability dashboards or competitiveness indices, particularly in destinations where identity, symbolic capital, and wellness positioning form part of the strategic narrative.
Operationalising spirituality and cultural meaning within a tourism assessment framework raises legitimate ethical concerns. Critical tourism scholarship has long warned against the commodification of sacred spaces and culturally embedded practices (Cohen, 1988; Shepherd, 2002; Giampiccoli et al., 2022). Measuring symbolic value for development purposes may risk transforming lived cultural meanings into marketable assets, potentially marginalising local voices or privileging external evaluative criteria.
The Energy Index seeks to mitigate these risks in three ways. First, spirituality is conceptualised not as an intrinsic or metaphysical property, but as socially constructed and historically situated meaning structures. Second, the framework explicitly distinguishes between symbolic resources and experiential outcomes, avoiding deterministic claims about “spiritual energy.” Third, the model encourages context-specific adaptation and stakeholder consultation when operationalising Component C in different cultural settings.
Nevertheless, unintended consequences remain possible. A high composite score could attract increased visitor flows, potentially creating environmental pressure or symbolic overexposure. For this reason, the inclusion of governance and carrying-capacity-related indicators within Component B is not incidental but functions as a balancing mechanism. The index is therefore not intended as a promotional ranking instrument, but as a diagnostic tool to support measured, context-sensitive development.
Beyond destination marketing and strategic planning, the Energy Index has implications for public health, environmental governance, and community well-being. Research in health geography and therapeutic landscapes demonstrates that access to restorative natural environments contributes to preventive health outcomes and mental well-being (Gesler, 2005; Bell et al., 2018b). By identifying structural and experiential conditions supportive of restoration, the index may inform place-based preventive health strategies.
From a sustainability perspective, the integration of environmental quality, governance practices, and experiential perception aligns with broader Sustainable Development Goals, particularly SDG 3 (Good Health and Well-being), SDG 11 (Sustainable Cities and Communities), and SDG 12 (Responsible Consumption and Production) (United Nations, 2015). The framework also invites reflection on distributional outcomes: destinations may achieve high experiential ratings while generating limited benefits for local communities. Integrating community participation indicators and ESG transparency into Component B provides one pathway for aligning wellness tourism development with equitable local benefit.
Finally, the model’s formative structure allows adaptation across diverse cultural contexts, including Islamic, Buddhist, Indigenous, or secular wellness settings. While Component C would require culturally grounded operationalisation in each case, the underlying logic—i.e., interaction between environmental endowment, governance capacity, symbolic meaning, and experiential response—remains transferable.
The Energy Index is designed as a structurally transferable framework rather than as a location-specific model. The four core dimensions—natural potential, human impact and management, spirituality and cultural value, and emotional experience—represent broadly applicable categories derived from established wellness, destination, and place-based literature. These dimensions may therefore be considered conceptually universal within well-being-oriented tourism contexts.
However, specific indicators within each component may require contextual calibration depending on environmental conditions, regulatory standards, cultural traditions, and data availability in different destinations. For example, air quality benchmarks may follow WHO standards in one context and national environmental thresholds in another. Similarly, the relative weighting of components may be adjusted in comparative cross-cultural applications where symbolic or environmental dimensions hold different strategic importance.
This adaptive structure allows the index to function as a scalable analytical template rather than a fixed territorial metric.

7. Conclusions

The present study develops and pilot-tests a composite Energy Index designed to assess destination-level well-being through an integrated, multidimensional framework. Addressing the fragmentation identified in existing wellness and tourism research, the study conceptualizes destination energy as a formative, perception-based construct emerging from the interaction between environmental conditions, governance structures, symbolic–cultural meaning, and experiential responses. In doing so, it advances a systemic perspective in which destinations are understood as socio-ecological configurations rather than as aggregations of isolated attributes.
Conceptually, the study contributes by formalizing the notion of “destination energy” within an analytically grounded framework. By distinguishing between structural antecedents (natural potential, governance and management capacity, symbolic–cultural resources) and outcome validation (emotional experience), the model clarifies the internal architecture of destination-level well-being. This distinction enhances construct validity and responds directly to calls in the literature for integrative approaches that bridge environmental, managerial, and experiential dimensions within a single analytical system.
Methodologically, the Energy Index extends composite destination assessment practice by integrating heterogeneous data types—quantitative environmental indicators, qualitative governance assessments, symbolic–cultural resources, and AI-assisted sentiment proxies—within a transparent normalization and weighting structure. The formative logic adopted in the model allows partial compensability while preserving conceptual differentiation across components. The pilot application demonstrates that such a framework can remain operational even under uneven data availability, provided that indicator selection, weighting assumptions, and aggregation procedures are explicitly documented.
Empirically, the case of Petrich illustrates how strong natural-geothermal endowment combined with pronounced symbolic–cultural identity can generate a coherent well-being profile, even where governance and infrastructural capacity remain moderate. Rather than presenting a performance ranking, the case study demonstrates the diagnostic potential of the index in identifying structural asymmetries, development leverage points, and the degree of coherence between resource base and experiential outcomes. In this sense, the Energy Index functions not as a promotional metric, but as an analytical tool for balanced and sustainability-oriented destination planning.
With regard to practical implications for destination management, the Energy Index offers a structured, evidence-based tool for diagnosing strengths and vulnerabilities across environmental quality, governance, cultural–spiritual value, and visitor experience. By translating these dimensions into a transparent composite score, managers can identify specific leverage points-such as underutilized geothermal assets, gaps in ESG practices, or mismatches between symbolic potential and on-the-ground experiences-and align investments with sustainability and well-being objectives rather than simply maximizing visitor numbers. The index supports capacity management by highlighting where infrastructure expansion may risk environmental or cultural degradation, and where modest, quality-oriented interventions can significantly enhance perceived “energy” and emotional outcomes. It also facilitates more responsible destination branding. Destinations such as Petrich can position themselves as holistic well-being destinations grounded in measurable restorative conditions rather than relying on vague promotional narratives. Finally, the framework may support participatory governance by allowing future applications to incorporate community and stakeholder perspectives in the interpretation and potential refinement of indicators.
Despite its conceptual and methodological contributions, the proposed Energy Index remains subject to several limitations that must be explicitly acknowledged. First, although indicator selection follows transparent screening criteria grounded in the literature, the grouping and weighting of components inevitably involve expert judgment. While sensitivity testing indicates internal stability under moderate weight variation, alternative weighting schemes—particularly in cross-cultural or cross-regional applications—may yield moderately different composite outcomes.
Second, the pilot application relies partly on heterogeneous and unevenly available local-level data. In particular, governance- and ESG-related indicators are not yet systematically reported at municipal scale in Bulgaria, which constrains the precision and comparability of the Human Impact and Management component. The index therefore reflects currently observable structural conditions rather than longitudinal performance trajectories. Future applications would benefit from harmonized, open-access local data infrastructures that enable temporal monitoring.
Third, the Emotional Experience component is operationalized in the pilot phase primarily through AI-assisted sentiment analysis of publicly available online content. While this enhances ecological validity and allows aggregation of spontaneous visitor expressions, it remains a proxy measure subject to platform bias, self-selection effects, and contextual ambiguity in language interpretation. The absence of structured, large-scale survey data limits the capacity to assess deeper psychological transformation or long-term well-being outcomes. Subsequent empirical research should incorporate standardized survey instruments and, where feasible, longitudinal follow-up measurement to strengthen construct robustness.
Fourth, as a formative composite construct, the Energy Index assumes partial compensability between dimensions. High performance in one component may offset lower performance in another, which reflects the integrative logic of destination energy but requires cautious interpretation in comparative contexts. The index is therefore best understood as a diagnostic and profiling tool rather than as a deterministic ranking instrument.
These limitations directly inform future research directions. Comparative application across multiple destinations with diverse environmental, cultural, and governance structures would allow refinement of indicator calibration, weighting logic, and threshold interpretation. Cross-country testing could also evaluate the cultural adaptability of the Spirituality and Cultural Value component, particularly in contexts where symbolic meanings are embedded in different religious or secular traditions. Longitudinal implementation represents a further avenue for development. Monitoring changes in component scores over time could illuminate the relationship between governance improvements, infrastructure development, environmental preservation, and shifts in experiential perception. Such dynamic application would strengthen the index’s policy relevance and align it more closely with sustainability transition monitoring frameworks.
Methodologically, future studies may explore hybrid weighting approaches combining expert judgment with data-driven techniques (e.g., principal component analysis or multi-criteria decision modelling) once sufficient comparative datasets become available. Additionally, integrating objective health-related indicators—where ethically and practically feasible—could expand the empirical validation of destination-level well-being effects beyond perceptual measures.
The Energy Index does not seek to replace established sustainability dashboards or competitiveness frameworks. Rather, it provides an integrative analytical lens through which destination-level well-being can be examined as the product of interacting environmental, managerial, symbolic, and experiential forces. By making these interactions analytically visible within a transparent composite structure, the study contributes to the evolving discourse on holistic destination assessment. The pilot case of Petrich demonstrates that destination energy emerges not from isolated excellence in a single domain, but from the relative coherence between natural endowment, governance mediation, symbolic meaning, and perceived emotional response. In this sense, the Energy Index offers a structured pathway for translating narrative concepts such as “place vitality” or “destination atmosphere” into operational analytical categories, while preserving conceptual rigor and contextual sensitivity. As wellness-oriented travel continues to expand and destinations increasingly position themselves around narratives of restoration, balance, and meaning, systematic tools capable of integrating objective and experiential dimensions become increasingly relevant. The Energy Index represents an exploratory but methodologically grounded step toward such integration, opening avenues for interdisciplinary dialogue between tourism studies, environmental governance, cultural geography, and well-being research.

8. Patents

A utility model application related to the Energy Index proposed in this study has been submitted to the Bulgarian Patent Office.

Author Contributions

Introduction, E.V.; Literature Review—V.D.; Conceptualization, E.V.; Methodology, E.V.; Case study analysis, E.V. and V.D.; Writing—original draft preparation, E.V.; Writing—review and editing, E.V. and V.D. All authors have read and agreed to the published version of the manuscript.

Funding

This research was funded by the University of National and World Economy (UNWE) Research Programme.

Institutional Review Board Statement

Not applicable.

Informed Consent Statement

Not applicable.

Data Availability Statement

The original contributions presented in this study are included in the article. Further inquiries can be directed to the corresponding author.

Acknowledgments

The authors would like to express their sincere gratitude to the Municipality of Petrich for the institutional support, openness, and access to publicly available information that facilitated the contextual analysis of the destination.

Conflicts of Interest

The authors declare no conflicts of interest.

Abbreviations

The following abbreviations are used in this manuscript:
ESGEnvironmental, Social and Governance
EIEnergy Index
AIArtificial Intelligence

Note

1
Baba Vanga (1911–1996) was a Bulgarian clairvoyant and spiritual figure widely regarded in local and regional traditions as possessing prophetic abilities, whose legacy has become closely associated with the area of Rupite and contributes to its symbolic and cultural identity.

References

  1. Akin, M. H., Ozturk, Y., & Karamustafa, K. (2021). A comparative perspective on destination competitiveness through visitors’ andstakeholders’ perceptions in the region of Cappadocia. Journal of Hospitality and Tourism Insights, 5(5), 966–986. [Google Scholar] [CrossRef]
  2. Al-Amara, R., & Almansor, N. (2025). The influence of landmarks’ energy on the social vitality of the place basra’s landmarks as a case study. Kufa Journal of Engineering, 16(3), 368–387. [Google Scholar] [CrossRef]
  3. Angelova-Stanimirova, A. (2025). Main indicators for evaluating the social impact of research projects in the forestry-based sector. In Proceedings of the 18th international scientific conference WoodEMA 2025 wood for the future: Integrating sustainability across industries, Ohrid, North Macedonia, September 17–19 (pp. 273–278). WoodEMA. [Google Scholar]
  4. Babu, P., & Abraham, S. (2024). Exploring the conceptual structure and perspectives of religious-spiritual and wellness tourism research from the destination community: A bibliometric review. International Journal of Religious Tourism and Pilgrimage, 11(6), 12. [Google Scholar] [CrossRef]
  5. Bardukova, L. (2024). Health and wellness tourism: Current trends and strategies in the Bulgarian tourism industry. Electronic Journal “Economics and Computer Science”, 2(2), 22–36. [Google Scholar]
  6. Bell, S. L., Foley, R., Houghton, F., Maddrell, A., & Williams, A. M. (2018a). From therapeutic landscapes to healthy spaces, places and practices: A scoping review. Social Science & Medicine, 196, 123–130. [Google Scholar] [CrossRef]
  7. Bell, S. L., Phoenix, C., Lovell, R., & Wheeler, B. W. (2018b). Green space, health and wellbeing: Making space for individual agency. Health & Place, 30, 287–292. [Google Scholar] [CrossRef]
  8. Bielinis, E., Takayama, N., Boiko, S., Omelan, A., & Bielinis, L. (2018). The effect of winter forest bathing on psychological relaxation of young polish adults. Urban Forestry & Urban Greening, 29, 276–283. [Google Scholar] [CrossRef]
  9. Block, S., Emerson, J. W., Esty, D. C., de Sherbinin, A., Wendling, Z. A., Kurczynski, K., Lin, F., Wu, N., Harwood, J., Oliva, E., Cheung, S., & Desai, A. (2024). 2024 environmental performance index. Yale Center for Environmental Law & Policy. [Google Scholar]
  10. Bloom Consulting. (2026). Branding-country brand ranking. Available online: https://www.bloom-consulting.com/en/country-brand-ranking (accessed on 6 March 2026).
  11. Borges, A., Schreinert, I., de Mendonça, D., Scrivano, P., & Lobo, H. (2023). Places for the practice of spiritual tourism: What is the relationship between spirituality and nature? PASOS Revista de Turismo y Patrimonio Cultural, 21(1), 129–141. [Google Scholar] [CrossRef]
  12. Brink, P. T., Mutafoglu, K., Schweitzer, J.-P., Kettunen, M., Twigger-Ross, C., Kuipers, Y., & Ojala, A. (2016). The health and social benefits of nature and biodiversity protection. Institute for European Environmental Policy. [Google Scholar]
  13. Canadian Tourism Data Collective. (2026). Tourism’s wealth & wellbeing index. Available online: https://www.tourismdatacollective.ca/wealth-wellbeing (accessed on 6 March 2026).
  14. Cohen, E. (1988). Authenticity and commoditization in tourism. Annals of Tourism Research, 15(3), 371–386. [Google Scholar] [CrossRef]
  15. Croes, R., Ridderstaat, J., & van Niekerk, M. (2018). Connecting quality of life, tourism specialization, and economic growth in small island destinations: The case of Malta. Tourism Management, 65, 212–223. [Google Scholar] [CrossRef]
  16. Denizova, V. (2025). The rise of experiential travel and its impact on traditional tourism models. In International scientific conference “the economy of the 21st century: Economic innovations and sustainable growth”. proceedings (pp. 249–256). New Bulgarian University. [Google Scholar] [CrossRef]
  17. Dillette, A. K., Douglas, A. C., & Andrzejewski, C. (2021). Dimensions of holistic wellness as a result of international wellness tourism experiences. Current Issues in Tourism, 24(6), 794–810. [Google Scholar] [CrossRef]
  18. Dimitrov, P., Daleva, D., & Stoyanova, M. (2017). Forecasting of the volume of the SPA and wellness tourism receipts in the south-west Bulgaria. Journal of Spatial and Organizational Dynamics, 5(2), 83–99. [Google Scholar]
  19. Dos Anjos, F. A., & Da Rosa, S. (2021). Measurement of competitiveness of nature-based tourist destinations: Application to national parks in Brazil. Journal of Environmental Management and Tourism, 12(5), 1204–1219. [Google Scholar] [CrossRef]
  20. Esfandiari, H., & Choobchian, S. (2020). Designing a wellness-based tourism model for sustainable rural development. Preprint. Available online: https://www.researchsquare.com/article/rs-63947/v1 (accessed on 10 January 2026). [CrossRef]
  21. European Commission. (2016). European tourism indicator system for sustainable destination management (ETIS) toolkit. Publications Office of the European Union. [Google Scholar]
  22. European Commission. (2023). EU tourism dashboard: A monitoring framework for sustainable tourism. European Commission. [Google Scholar]
  23. Ferreira, D., & Perks, S. (2020). A dimensional framework of tourism indicators influencing destination competitiveness. African Journal of Hospitality, Tourism and Leisure, 9(3), 1–21. [Google Scholar] [CrossRef]
  24. Georgiev, G., & Trifonova Vasileva, M. (2010). Conceptualization and classification of Balneo, spa and wellness establishments in Bulgaria. UTMS Journal of Economics, 158, 37–50. [Google Scholar]
  25. Gesler, W. (2005). Therapeutic landscapes: An evolving theme. Health & Place, 11(4), 295–297. [Google Scholar] [CrossRef]
  26. Giampiccoli, A., Dłużewska, A., & Mnguni, E. M. (2022). Host Population well-being through community-based tourism and local control: Issues and ways forward. Sustainability, 14, 4372. [Google Scholar] [CrossRef]
  27. Global Wellness Institute. (2025). Global wellness economy monitor. Available online: https://globalwellnessinstitute.org/industry-research/2025-global-wellness-economy-monitor/ (accessed on 6 January 2025).
  28. Goldouz, S. S., & Ataie, S. A. (2010). Energy tourism or spiritual tourism case study: Takht-eSoleiman, Iran. Sustainable Tourism, 139, 571–580. [Google Scholar] [CrossRef]
  29. Gonzales, A. (2021). Tourists’ perceptions, behaviors and preferences in health and wellness tourism [Ph.D. thesis, Universidad de Las Palmas de Gran Canaria]. [Google Scholar]
  30. Hartwell, H., Fyall, A., Willis, C., Page, S., Ladkin, A., & Hemingway, A. (2018). Progress in tourism and destination well-being research. Current Issues in Tourism, 21(16), 1830–1892. [Google Scholar] [CrossRef]
  31. Hekmat, N., Marques, J., Quintela, J., & Ramazanova, M. (2022). Wellness tourism from consumers’ perspective: An exploratory analysis. In C. Silva, M. Oliveira, & S. Silva (Eds.), Proceedings of the 5th international conference on tourism research (ICTR 2022), Porto, Portugal, May 19–20 (pp. 554–560). Acil. Repositório Institucional UPT. [Google Scholar]
  32. Huang, Y.-T., Tzong-Ru, L., Goh, A. P. I., Kuo, J.-H., Lin, W.-Y., & Qiu, S.-T. (2022). Post-COVID wellness tourism: Providing personalized health check packages through online-to-offline services. Current Issues in Tourism, 25, 3905–3912. [Google Scholar] [CrossRef]
  33. Huppert, F. A. (2017). Challenges in defining and measuring well-being and their policy implications. In Future directions in well-being (pp. 163–167). Springer. [Google Scholar]
  34. Jaiswal, H., Nandy, M., & Negi, G. S. (2025). Nature connectedness measurement in coastal and marine communities. TPM–Testing, Psychometrics, Methodology in Applied Psychology, 32, 976–982. [Google Scholar]
  35. Junita, M., Adiatmika, I., Sudiarta, I., & Mananda, I. (2025). Wellness tourism development model based on natural environment to support sustainable development goals. Journal of Sustainability Science and Management, 20(11), 2325–2338. [Google Scholar] [CrossRef]
  36. Kaur, D. (2025). How social media shapes destination perceptions and experiential travel choices? A conceptual model. International Journal of Global Research Innovations & Technology, 3(1), 76–80. [Google Scholar] [CrossRef]
  37. Kazakov, S., & Oyner, O. (2021). Wellness tourism: A perspective article. Tourism Review, 76(1), 58–63. [Google Scholar] [CrossRef]
  38. Konstantopoulou, C., Varelas, S., & Liargovas, P. (2024). Well-being and tourism: A systematic literature review. Economies, 12(10), 281. [Google Scholar] [CrossRef]
  39. Kraus, D., Jeličić, N., & Đurković, S. (2024). Wellbeing as niche tourism on island of Vis. In Mediterranean: Past, present, future, VIS, Croatia, September 18–21. Institute of Social Sciences Ivo Pilar, VERN’ University. [Google Scholar]
  40. Li, C., Yinghui, H., Wall, G., & Anqi, L. (2023). The demand for forest-based wellness activities, products and destinations in Beijing. Journal of Resources and Ecology, 14, 289–298. [Google Scholar] [CrossRef]
  41. Liao, C., Zuo, Y., Xu, S., Law, R., & Zhang, M. (2023). Dimensions of the health benefits of wellness tourism: A review. Frontiers in Psychology, 13, 1071578. [Google Scholar] [CrossRef]
  42. Liberato, D., Brandao, F., Teixeira, A. S., & Liberato, P. (2021). Satisfaction and loyalty evaluation towards health and wellness destination. Journal of Tourism & Development, 2(36), 9–24. [Google Scholar] [CrossRef]
  43. Lim, Y. J., Kim, H. K., & Lee, T. J. (2016). Visitor motivational factors and level of satisfaction in wellness tourism: Comparison between first-time visitors and repeat visitors. Asia Pacific Journal of Tourism Research, 21(2), 137–156. [Google Scholar] [CrossRef]
  44. Liu, L., Zhou, Y., & Sun, X. (2023). The impact of the wellness tourism experience on tourist well-being: The mediating role of tourist satisfaction. Sustainability, 15(3), 1872. [Google Scholar] [CrossRef]
  45. Maitra, R. (2022). New Avenues of wellness tourism in untouched aspects of healing in India. International Journal of Research in Tourism and Hospitality (IJRTH), 8(1), 1–8. [Google Scholar]
  46. Maiz-Bar, C., Molares-Cardoso, J., & Badenes-Pla, V. (2025). Reviewing nation branding indexes: An approach to their methodologies and results. Encyclopedia, 5(2), 43. [Google Scholar] [CrossRef]
  47. Martins, P. (2023). Wellness tourism: A bibliometric analysis approach. Journal of Tourism, Sustainability and Well-Being, 11(4), 203–217. [Google Scholar] [CrossRef]
  48. Matos, L. C., Machado, J. P., Monteiro, F. J., & Greten, H. J. (2021). Perspectives, measurability and effects of non-contact Biofield-based practices: A narrative review of quantitative research. International Journal of Environmental Research and Public Health, 18(12), 6397. [Google Scholar] [CrossRef]
  49. Miraglia, F. (2025). Biofield and electric body: Bridging ancient knowledge and modern science, contextualizing and demystifying energy medicine. Cosmos and History: The Journal of Natural and Social Philosophy, 21(1), 646–699. [Google Scholar]
  50. Naydenov, A., Naumov, N., Varadzhakova, D., & Raykova, M. (2026). Who holidays at home? Segmenting Bulgarian domestic tourists through cluster analysis. Tourism and Hospitality, 7(1), 19. [Google Scholar] [CrossRef]
  51. OECD. (2008). Handbook on constructing composite indicators: Methodology and user guide. OECD Publishing. [Google Scholar] [CrossRef]
  52. Ordóñez-Castaño, I. A., Padilla-Delgado, L. M., & Velasco-Tafur, X. F. (2025). Delphi technique to generate a sustainable development index in alternative tourism: An applied case in Colombia. Tourism and Hospitality, 6(5), 248. [Google Scholar] [CrossRef]
  53. Pagani, L., Bassi, I., Dosso, R., & Iseppi, L. (2026). Attitudes toward forest-based health and wellness practices: Evidence from an exploratory study in northern Italy. Sustainability, 18(2), 799. [Google Scholar] [CrossRef]
  54. Pan, H., Mi, H., Chen, Y., Chen, Z., & Zhou, W. (2024). Measurement and evaluation of the development level of health and wellness tourism from the perspective of high-quality development. Sustainability, 16(18), 8082. [Google Scholar] [CrossRef]
  55. Pan, X., Yang, Z., Han, F., Lu, Y., & Liu, Q. (2019). Evaluating potential areas for mountain wellness tourism: A case study of Ili, Xinjiang province. Sustainability, 11(20), 5668. [Google Scholar] [CrossRef]
  56. Phuthong, T., Anuntavoranich, P., Chandrachai, A., & Piromsopa, K. (2023). A framework for assessing wellness tourism destination competitiveness: A perspective from the wellness tourism clusters in Thailand. GeoJournal of Tourism and Geosites, 49(3), 973–987. [Google Scholar] [CrossRef]
  57. Pulido-Fernandez, J. I., & Rivero, M. S. (2009). Measuring tourism sustainability: Proposal for a composite index. Tourism Economics, 15(2), 277–296. [Google Scholar] [CrossRef]
  58. Reisinger, Y. (2013). Transformational tourism: Tourist perspectives. CABI. [Google Scholar]
  59. Rudel, E., Matzarakis, A., & Zygmuntowski, M. (2010). Bioclimatic maps for tourism purposes using GIS techniques. Physics and Chemistry of the Earth, 35, 57–62. [Google Scholar]
  60. Sarmento, E. M., Loureiro, S., Mendes, Z., Monteiro, J. M., & Fernandes, S. (2025). A framework on eudaimonic well-being in destination competitiveness. Tourism and Hospitality, 6(3), 135. [Google Scholar] [CrossRef]
  61. Shepherd, R. (2002). Commodification, culture and tourism. Tourist Studies, 2(2), 183–201. [Google Scholar] [CrossRef]
  62. Shu, M. (2024). Research on the coupled and coordinated development of tourism and transport in Chongqing municipality. Proceedings of Business and Economic Studies, 7, 92–101. [Google Scholar] [CrossRef]
  63. Sin, N. L., & Lyubomirsky, S. (2009). Enhancing well-being and alleviating depressive symptoms with positive psychology interventions: A practice-friendly meta-analysis. Journal of Clinical Psychology, 65(5), 467–487. [Google Scholar] [CrossRef] [PubMed]
  64. Sirgy, M. J. (2019). Promoting quality-of-life and well-being research in hospitality and tourism. Journal of Travel and Tourism Marketing, 36, 1–13. [Google Scholar] [CrossRef]
  65. Smith, M. (2021). Creating wellness tourism experiences. In R. Sharpley (Ed.), Routledge handbook of the tourist experience (Chapter 26). Routledge. [Google Scholar]
  66. Smith, M., & Puczkó, L. (2009). Health and wellness tourism. Routledge. [Google Scholar]
  67. Smith, M., & Puczkó, L. (2014). Health, tourism and hospitality: Spas, wellness and medical travel (2nd ed.). Routledge. [Google Scholar]
  68. Soloviov, O. S., Batyhina, O. M., & Derevyanko, B. V. (2019). Mental health improvement and rehabilitation within rural green tourism. Acta Balneologica, 61, 278–282. [Google Scholar] [CrossRef]
  69. Stankova, M., & Kaleychev, S. (2025). Religion and tourism: Management of cognitive, emotional, and spiritual experiences in destination Bulgaria. In M. Valeri (Ed.), Contemporary religious tourism. tourism, hospitality & event management (pp. 237–251). Springer. [Google Scholar] [CrossRef]
  70. Stará, J., & Peterson, C. (2017). Understanding the concept of wellness for the future of the tourism industry: A literature review. Journal of Tourism and Services, 53(9), 18–29. [Google Scholar]
  71. Suban, S. A. (2023). Bibliometric analysis on wellness tourism–citation and co-citation analysis. International Hospitality Review, 37(2), 359–383. [Google Scholar] [CrossRef]
  72. Subawa, N. S., Mimaki, E. A., Mimaki, C. A., Baykal, E., & Utami, M. S. M. (2023). Exploring the hidden potential of Bali’s wellness tourism: Which factors encourage tourists to visit? Cogent Social Sciences, 9(2), 2269722. [Google Scholar] [CrossRef]
  73. Trendafilov, D., & Chipeva, M. (2023). The water environment—An effective tool for promoting health and wellness. Trakia Journal of Sciences, 21(Suppl. 3), 46–52. [Google Scholar] [CrossRef]
  74. United Nations. (2015). Transforming our world. The 2030 agenda for sustainable development. Available online: https://sustainabledevelopment.un.org/post2015/transformingourworld/publication (accessed on 2 March 2026).
  75. Varadzhakova, D., & Naydenov, A. (2025). Consumers’ attitudes toward domestic leisure tourism: The case of Bulgaria. Tourism and Hospitality, 6(2), 108. [Google Scholar] [CrossRef]
  76. VDI. (1998). Methods for the human-biometerological assessment of climate and air hygiene for urban and regional planning. Part I: Climate, VDI guideline 3787. Part 2. Beuth.
  77. Velikova, E. (2024). Sustainable use of mineral springs as a catalyst for tourism development in Sofia, Bulgaria. In H. Y. Jeon (Ed.), Sustainable development of water and environment. ICSDWE 2024. Environmental science and engineering. Springer. [Google Scholar] [CrossRef]
  78. Voigt, C., Brown, G., & Howat, G. (2011). Wellness tourists: In search of transformation. Tourism Review, 66(1), 16–30. [Google Scholar] [CrossRef]
  79. Voigt, C., & Pforr, C. (2013). Wellness tourism: A destination perspective. Routledge. [Google Scholar]
  80. Wu, D., Liu, W., Ren, Y., & Li, H. (2024). Exploring energy and tourism economy growth nexus with DEA-based index systems: The case of sustainable development of tourism destinations. Environmental Science & Policy, 160, 103858. [Google Scholar] [CrossRef]
Figure 1. Theoretical Foundations and Structure of the Energy Index Components. Source: Authors’ compilation.
Figure 1. Theoretical Foundations and Structure of the Energy Index Components. Source: Authors’ compilation.
Tourismhosp 07 00085 g001
Figure 2. Radar profile of the Energy Index components (Petrich, pilot). Source: Authors’ elaboration.
Figure 2. Radar profile of the Energy Index components (Petrich, pilot). Source: Authors’ elaboration.
Tourismhosp 07 00085 g002
Figure 3. Bar chart of normalised component scores (Petrich, pilot). Source: Authors’ elaboration.
Figure 3. Bar chart of normalised component scores (Petrich, pilot). Source: Authors’ elaboration.
Tourismhosp 07 00085 g003
Table 1. Operationalisation of the Energy Index: components, data sources, methods and weights.
Table 1. Operationalisation of the Energy Index: components, data sources, methods and weights.
ComponentOperational Indicators in the Pilot Application (Illustrative Examples)Data SourcesMeasurement ScaleNormalisation MethodSelection RationaleWeight
Component A: Natural PotentialAir quality indicators; mineral and thermal water presence and characteristics; noise levels; biodiversity and protected areasPublic environmental databases; municipal records; geological and balneological sources; secondary statisticsContinuous/categoricalMin–max normalisation (0–1)Theoretical relevance to environmental well-being; physiological and ecological conditions0.40
Component B: Human Impact and ManagementAccessibility; tourism infrastructure; accommodation standards; ESG practices; visitor pressure relative to capacity; safety indicatorsMunicipal statistics; tourism registers; policy documents; destination reportsOrdinal/continuousMin–max normalisation (0–1)Governance mediation of natural assets; sustainability and capacity logic0.30
Component C: Spirituality and Cultural ValueCultural and archaeological significance; spiritual symbolism; integration of traditions; community involvement; perceived authenticityCultural heritage registers; qualitative assessment; destination documents; visitor perceptionsOrdinal (expert-based scoring)Rescaling (0–1)Symbolic and identity-based structuring of experience0.20
Component D: Emotional ExperienceAggregated emotional tone in online reviews; satisfaction proxiesUser-generated online content (pilot phase); future visitor surveysSentiment scores; Likert scales (future stage)Standardisation and rescaling (0–1)Experiential outcome validation0.10
Composite Energy IndexWeighted aggregation of Components A–DIntegrated datasetComposite scoreLinear weighted aggregationFormative composite logic1.00
Source: Authors’ elaboration.
Table 2. Summary results of the pilot application of the Energy Index for the destination of Petrich.
Table 2. Summary results of the pilot application of the Energy Index for the destination of Petrich.
ComponentQualitative PerformanceNormalised Score (0–1) *WeightContribution to EI
Component A: Natural PotentialStrong0.800.400.32
Component B: Human Impact and ManagementModerate0.600.300.18
Component C: Spirituality and Cultural ValueStrong0.750.200.15
Component D: Emotional ExperienceModerately strong0.700.100.07
Composite Energy Index (EI)High profile1.000.72 (72/100)
Source: Authors’ elaboration. * Qualitative interpretations correspond to the working thresholds defined in Section 5.1 (low: <40; moderate: 40–69; high: ≥70 on a 0–100 scale). Normalised scores reflect aggregated pilot assessments based on available quantitative indicators, qualitative evaluation, and AI-assisted sentiment analysis. Values represent an internal destination profile rather than results of a fully standardised inter-destination benchmarking exercise.
Table 3. Comparison of the proposed Energy Index to existing destination competitiveness and sustainability indices.
Table 3. Comparison of the proposed Energy Index to existing destination competitiveness and sustainability indices.
FrameworkPrimary ObjectiveCore DimensionsTreatment of Experiential/Emotional FactorsMain Limitation (Relative to Energy Index)
Environmental Sustainability Index (ESI) succeeded by the Environmental Performance Index (EPI) (Block et al., 2024)Data-driven assessment of the state of sustainability around the worldClimate change performance, environmental health, and ecosystem vitalityAbsentMainly environmental; excludes tourism experience and socio-cultural meaning
ST Composite Sustainable Tourism Index (Pulido-Fernandez & Rivero, 2009)Measure tourism sustainabilityEconomic (SEC); Social (SSO); Environmental (SEN); Institutional (SIN)Indirect (social dimension only)Sustainability accounting logic; lacks vitality or emotional dimension
European Tourism Indicator System (ETIS) (European Commission, 2016)Support sustainable destination managementEnvironmental, economic, socio-cultural indicatorsIndirect (social dimension only)Sectoral sustainability metrics; lacks integrative experiential modelling
Sustainable Development Index in Alternative Tourism (SDIAT) (Ordóñez-Castaño et al., 2025)Evaluate sustainability of alternative tourism destinationsEnvironmental; Economic; Social with corresponding subcategoriesIndirect (through social satisfaction and cultural variables)Strong sustainability focus but limited integration of emotional or symbolic experiential dimensions
European Tourism Dashboard (European Commission, 2023)Monitor green & digital transitionGreen transition; digitalisation; socio-cultural impact; economic valueIndirect (socio-cultural impact)Policy benchmarking tool; lack of well-being construct
DEA-based tourism performance models (Wu et al., 2024)Measure efficiency/productivityInputs-outputs (economic & environmental efficiency)AbsentTreats destination as production unit; no experiential integration
Tourism Wealth & Wellbeing Index (Canadian Tourism Data Collective, 2026)Measure tourism’s contribution to sustainable prosperity and wellbeingEconomy; Employment; Enablement; Environment; Engagement; Experience with corresponding subcategoriesPartially explicit (experience and engagement dimensions)Focus remains on economic and structural impacts of tourism; experiential dimension is primarily visitor-market oriented and not integrated with cultural–spiritual vitality or place energy
Bloom Consulting Country Brand Ranking—Tourism Edition (Bloom Consulting, 2026)Measure tourism attractiveness and international perceptionDigital demand; tourism promotion performance; tourism receipts; search behaviour; online presenceIndirect (through online perception and search behaviour)Focuses on reputation and digital demand signals rather than wellbeing conditions of destinations
Proposed Energy IndexAssess destination-level well-being as composite constructNatural potential; Human impact & governance; Spirituality & cultural value; Emotional experienceExplicit (data, surveys, AI-assisted sentiment analysis)Exploratory framework requiring further cross-destination validation
Source: Authors’ elaboration.
Disclaimer/Publisher’s Note: The statements, opinions and data contained in all publications are solely those of the individual author(s) and contributor(s) and not of MDPI and/or the editor(s). MDPI and/or the editor(s) disclaim responsibility for any injury to people or property resulting from any ideas, methods, instructions or products referred to in the content.

Share and Cite

MDPI and ACS Style

Velikova, E.; Denizova, V. Developing an Energy Index for Well-Being Destinations: The Case of Petrich, Bulgaria. Tour. Hosp. 2026, 7, 85. https://doi.org/10.3390/tourhosp7030085

AMA Style

Velikova E, Denizova V. Developing an Energy Index for Well-Being Destinations: The Case of Petrich, Bulgaria. Tourism and Hospitality. 2026; 7(3):85. https://doi.org/10.3390/tourhosp7030085

Chicago/Turabian Style

Velikova, Elenita, and Veronika Denizova. 2026. "Developing an Energy Index for Well-Being Destinations: The Case of Petrich, Bulgaria" Tourism and Hospitality 7, no. 3: 85. https://doi.org/10.3390/tourhosp7030085

APA Style

Velikova, E., & Denizova, V. (2026). Developing an Energy Index for Well-Being Destinations: The Case of Petrich, Bulgaria. Tourism and Hospitality, 7(3), 85. https://doi.org/10.3390/tourhosp7030085

Article Metrics

Back to TopTop