Sign in to use this feature.

Years

Between: -

Subjects

remove_circle_outline
remove_circle_outline
remove_circle_outline
remove_circle_outline
remove_circle_outline
remove_circle_outline

Journals

Article Types

Countries / Regions

Search Results (24)

Search Parameters:
Keywords = selenite cytotoxicity

Order results
Result details
Results per page
Select all
Export citation of selected articles as:
15 pages, 652 KB  
Article
Bioactive Potential of Tocosh Supplemented with Selenium-Enriched Saccharomyces Cerevisiae Biomass
by Gilmar Peña-Rojas, Edgar Escriba-Gutierrez, Vidalina Andía-Ayme, L. Mateo Cordero-Clavijo and Marco A. Lazo-Vélez
Foods 2025, 14(18), 3153; https://doi.org/10.3390/foods14183153 - 10 Sep 2025
Viewed by 1525
Abstract
Tocosh is a traditional Andean food made from fermented potatoes with remarkable nutritional and antibacterial properties. Selenium (Se) is an essential micronutrient associated with antioxidant and anti-inflammatory activities. This study analyses the in vitro glycemic, antioxidant, anti-inflammatory and cytotoxic potential of tocosh supplemented [...] Read more.
Tocosh is a traditional Andean food made from fermented potatoes with remarkable nutritional and antibacterial properties. Selenium (Se) is an essential micronutrient associated with antioxidant and anti-inflammatory activities. This study analyses the in vitro glycemic, antioxidant, anti-inflammatory and cytotoxic potential of tocosh supplemented with Se-enriched Saccharomyces cerevisiae biomass produced using various concentrations of sodium selenite (0, 5, 7 and 9 mg/L) over 72 h. For each treatment, the amount of selenium accumulated and the yeast’s ability to incorporate selenium were determined. Se-enriched tocosh from yeast biomass obtained at a concentration of 5 mg/L at 4, 16 and 28 h was used to evaluate the aforementioned bioactive properties. These concentrations promoted greater cell growth and biomass recovery without compromising selenium incorporation. No significant differences were observed in terms of glycemic index and antioxidant capacity in Se-enriched tocosh, but inhibition of NO production was observed in RAW 264.7 cells treated with tocosh enriched with selenium-enriched yeast biomass obtained after 28 h, with an IC50 of 28 mg/mL. Overall, Se-supplemented tocosh exhibited anti-inflammatory properties, highlighting the potential of integrating Se biofortification into traditional Andean foods as a novel approach to address nutrient deficiencies and modulate immune responses. These findings suggest that Se-enriched tocosh could be used as a functional food ingredient or nutraceutical in dietary interventions aimed at reducing chronic inflammatory disorders. Full article
(This article belongs to the Section Nutraceuticals, Functional Foods, and Novel Foods)
Show Figures

Graphical abstract

18 pages, 11060 KB  
Article
Sodium Selenite Induces Autophagy and Apoptosis in Cervical Cancer Cells via Mitochondrial ROS-Activated AMPK/mTOR/FOXO3a Pathway
by Cunqi Lv, Qingyu Zeng, Lei Qi, Yuanyuan Wang, Jiacheng Li, Huixin Sun, Linlin Du, Shuxiu Hao, Guijin Li, Chen Feng, Yu Zhang, Cheng Wang, Xinshu Wang, Rong Ma, Tong Wang and Qi Li
Antioxidants 2024, 13(8), 1004; https://doi.org/10.3390/antiox13081004 - 19 Aug 2024
Cited by 13 | Viewed by 3636
Abstract
Selenium (Se) is an essential trace element known for its significant role in maintaining human health and mitigating disease progression. Selenium and its compounds exhibit high selective cytotoxicity against tumor cells. However, their anti-cervical cancer (CC) effects and underlying mechanisms have not been [...] Read more.
Selenium (Se) is an essential trace element known for its significant role in maintaining human health and mitigating disease progression. Selenium and its compounds exhibit high selective cytotoxicity against tumor cells. However, their anti-cervical cancer (CC) effects and underlying mechanisms have not been fully explored. This study found that sodium selenite (SS) inhibits the viability of HeLa and SiHa cells in a dose- and time-dependent manner. Intraperitoneal injection of 3 and 6 mg/kg SS for 14 days in female nude mice significantly inhibited the growth of HeLa cell xenografts without evident hepatotoxicity or nephrotoxicity. RNA sequencing results indicated that the AMP-activated protein kinase (AMPK), Forkhead box protein O (FOXO), and apoptosis signaling pathways are key regulatory pathways in SS’s anti-CC effects, and SS’s inhibition of HeLa cell proliferation may be related to autophagy and ROS-induced apoptosis. Further research has revealed that SS induces cell autophagy and apoptosis through the AMPK/mTOR/FOXO3a pathway, characterized by the upregulation of p-AMPK/AMPK, FOXO3a, LC3-II, cleaved-caspase3, and cleaved-PARP and the downregulation of p-mTOR/mTOR and p62. Additionally, SS impaired mitochondrial function, including decreased mitochondrial membrane potential, mitochondrial Ca2+ overload, and accumulation of mitochondrial reactive oxygen species (mtROS). Pretreatment with Mitoquinone mesylate (Mito Q) and compound C partially reversed SS-induced apoptosis, autophagy, and proliferation inhibition. Pretreatment with 3-methyladenine (3-MA) enhances SS-induced apoptosis and proliferation inhibition in HeLa cells but reverses these effects in SiHa cells. In summary, SS induces apoptosis, autophagy, and proliferation inhibition in HeLa and SiHa cells through the activation of the AMPK/mTOR/FOXO3a signaling pathway via mtROS. Autophagy activation may be a major risk factor for SS-induced apoptosis in SiHa cells but can protect HeLa cells from SS-induced apoptosis. These findings provide new evidence for understanding the molecular mechanisms underlying SS in potential new drug development for CC. Full article
(This article belongs to the Special Issue Role of Mitochondria and ROS in Health and Disease)
Show Figures

Graphical abstract

17 pages, 9700 KB  
Article
Docosahexaenoic Acid Coordinating with Sodium Selenite Promotes Paraptosis in Colorectal Cancer Cells by Disrupting the Redox Homeostasis and Activating the MAPK Pathway
by Sheng Zhao, Yuzhou Meng, Wenxun Cai, Qiwen Luo, Hongyang Gao, Qiang Shen and Dongyun Shi
Nutrients 2024, 16(11), 1737; https://doi.org/10.3390/nu16111737 - 1 Jun 2024
Cited by 4 | Viewed by 2877
Abstract
Tumor cells are characterized by a delicate balance between elevated oxidative stress and enhanced antioxidant capacity. This intricate equilibrium, maintained within a threshold known as redox homeostasis, offers a unique perspective for cancer treatment by modulating reactive oxygen species (ROS) levels beyond cellular [...] Read more.
Tumor cells are characterized by a delicate balance between elevated oxidative stress and enhanced antioxidant capacity. This intricate equilibrium, maintained within a threshold known as redox homeostasis, offers a unique perspective for cancer treatment by modulating reactive oxygen species (ROS) levels beyond cellular tolerability, thereby disrupting this balance. However, currently used chemotherapy drugs require larger doses to increase ROS levels beyond the redox homeostasis threshold, which may cause serious side effects. How to disrupt redox homeostasis in cancer cells more effectively remains a challenge. In this study, we found that sodium selenite and docosahexaenoic acid (DHA), a polyunsaturated fatty acid extracted from marine fish, synergistically induced cytotoxic effects in colorectal cancer (CRC) cells. Physiological doses of DHA simultaneously upregulated oxidation and antioxidant levels within the threshold range without affecting cell viability. However, it rendered the cells more susceptible to reaching the upper limit of the threshold of redox homeostasis, facilitating the elevation of ROS levels beyond the threshold by combining with low doses of sodium selenite, thereby disrupting redox homeostasis and inducing MAPK-mediated paraptosis. This study highlights the synergistic anticancer effects of sodium selenite and DHA, which induce paraptosis by disrupting redox homeostasis in tumor cells. These findings offer a novel strategy for more targeted and less toxic cancer therapies for colorectal cancer treatment. Full article
Show Figures

Graphical abstract

16 pages, 2648 KB  
Article
Selenium-Enriched E. coli Bacteria Mitigate the Age-Associated Degeneration of Cholinergic Neurons in C. elegans
by Palina Zytner, Anne Kutschbach, Weiye Gong, Verena Alexia Ohse, Laura Taudte, Anna Patricia Kipp, Lars-Oliver Klotz, Josephine Priebs and Holger Steinbrenner
Antioxidants 2024, 13(4), 492; https://doi.org/10.3390/antiox13040492 - 20 Apr 2024
Viewed by 2843
Abstract
Selenium (Se) is an essential trace element for humans and animals, but high-dose supplementation with Se compounds, most notably selenite, may exert cytotoxic and other adverse effects. On the other hand, bacteria, including Escherichia coli (E. coli), are capable of reducing [...] Read more.
Selenium (Se) is an essential trace element for humans and animals, but high-dose supplementation with Se compounds, most notably selenite, may exert cytotoxic and other adverse effects. On the other hand, bacteria, including Escherichia coli (E. coli), are capable of reducing selenite to red elemental Se that may serve as a safer Se source. Here, we examined how a diet of Se-enriched E. coli bacteria affected vital parameters and age-associated neurodegeneration in the model organism Caenorhabditis elegans (C. elegans). The growth of E. coli OP50 for 48 h in medium supplemented with 1 mM sodium selenite resulted in reddening of the bacterial culture, accompanied by Se accumulation in the bacteria. Compared to nematodes supplied with the standard E. coli OP50 diet, the worms fed on Se-enriched bacteria were smaller and slimmer, even though their food intake was not diminished. Nevertheless, given the choice, the nematodes preferred the standard diet. The fecundity of the worms was not affected by the Se-enriched bacteria, even though the production of progeny was somewhat delayed. The levels of the Se-binding protein SEMO-1, which serves as a Se buffer in C. elegans, were elevated in the group fed on Se-enriched bacteria. The occurrence of knots and ruptures within the axons of cholinergic neurons was lowered in aged nematodes provided with Se-enriched bacteria. In conclusion, C. elegans fed on Se-enriched E. coli showed less age-associated neurodegeneration, as compared to nematodes supplied with the standard diet. Full article
Show Figures

Figure 1

22 pages, 5897 KB  
Article
Optimizing the Adipogenic Induction Protocol Using Rosiglitazone Improves the Physiological Parameters and Differentiation Capacity of Adipose Tissue-Derived Mesenchymal Stem Cells for Horses, Sheep, Dogs, Murines, and Humans
by Manuela Heimann, Mohamed I. Elashry, Michele C. Klymiuk, Asmaa Eldaey, Sabine Wenisch and Stefan Arnhold
Animals 2023, 13(20), 3224; https://doi.org/10.3390/ani13203224 - 15 Oct 2023
Cited by 4 | Viewed by 4207
Abstract
The investigation of adipose tissue-derived mesenchymal stem cells (ASCs) has received considerable interest in regenerative medicine. A nontoxic adipogenic induction protocol valid for cells of different mammalian species has not been described. This study aims to establish an adipogenic differentiation protocol suitable for [...] Read more.
The investigation of adipose tissue-derived mesenchymal stem cells (ASCs) has received considerable interest in regenerative medicine. A nontoxic adipogenic induction protocol valid for cells of different mammalian species has not been described. This study aims to establish an adipogenic differentiation protocol suitable for horses, sheep, dogs, murines, and human cells. An optimized rosiglitazone protocol, consisting of 5% fetal calf serum in Dulbecco’s Modified Eagle’s Medium, 10 μg/mL insulin, 0.55 μg/mL transferrin, 6.8 ng sodium selenite, 1 μM dexamethasone, and 1–5 μM of rosiglitazone, is compared to the 3-isobutyl-1-methylxantine (IBMX) protocol, where rosiglitazone was replaced with 0.5 mM IBMX and 0.2 mM indomethacin. Cell viability, cytotoxicity, a morphometric analysis of the lipid, and the expression of adipogenic markers for 14 days were assessed. The data revealed that using 5 µM of rosiglitazone promotes the adipogenic differentiation capacity in horse, sheep, and dog cells compared to IBMX induction. Meanwhile, marked reductions in the cell viability and cell number with the IBMX protocol were detected, and rosiglitazone increased the cell number and lipid droplet size, prevented apoptosis, and upregulated FABP-4 and Leptin expression in the cells of most of the species. Our data revealed that the rosiglitazone protocol improves the adipogenesis of ASCs, together with having less toxicity, and should be considered for cell reproducibility and clinical applications targeting obesity. Full article
Show Figures

Graphical abstract

16 pages, 3703 KB  
Article
Selenomethionine Attenuated H2O2-Induced Oxidative Stress and Apoptosis by Nrf2 in Chicken Liver Cells
by Lingyu Xie, Yibin Xu, Xiaoqing Ding, Kaixuan Li, Shuang Liang, Danlei Li, Yongxia Wang, Aikun Fu, Weixiang Yu and Xiuan Zhan
Antioxidants 2023, 12(9), 1685; https://doi.org/10.3390/antiox12091685 - 29 Aug 2023
Cited by 7 | Viewed by 2854
Abstract
Earlier studies have shown that selenomethionine (SM) supplements in broiler breeders had higher deposition in eggs, further reduced the mortality of chicken embryos, and exerted a stronger antioxidant ability in offspring than sodium selenite (SS). Since previous studies also confirmed that Se deposition [...] Read more.
Earlier studies have shown that selenomethionine (SM) supplements in broiler breeders had higher deposition in eggs, further reduced the mortality of chicken embryos, and exerted a stronger antioxidant ability in offspring than sodium selenite (SS). Since previous studies also confirmed that Se deposition in eggs was positively correlated with maternal supplementation, this study aimed to directly investigate the antioxidant activities and underlying mechanisms of SS and SM on the chicken hepatocellular carcinoma cell line (LMH). The cytotoxicity results showed that the safe concentration of SM was up to 1000 ng/mL, while SS was 100 ng/mL. In Se treatments, both SS and SM significantly elevated mRNA stability and the protein synthesis rate of glutathione peroxidase (GPx) and thioredoxin reductase (TrxR), two Se-containing antioxidant enzymes. Furthermore, SM exerted protective effects in the H2O2-induced oxidant stress model by reducing free radicals (including ROS, MDA, and NO) and elevating the activities of antioxidative enzymes, which performed better than SS. Furthermore, the results showed that cotreatment with SM significantly induced apoptosis induced by H2O2 on elevating the content of Bcl-2 and decreasing caspase-3. Moreover, investigations of the mechanism revealed that SM might exert antioxidant effects on H2O2-induced LMHs by activating the Nrf2 pathway and enhancing the activities of major antioxidant selenoenzymes downstream. These findings provide evidence for the effectiveness of SM on ameliorating H2O2-induced oxidative impairment and suggest SM has the potential to be used in the prevention or adjuvant treatment of oxidative-related impairment in poultry feeds. Full article
(This article belongs to the Special Issue Antioxidants in the Protection of Liver Injuries)
Show Figures

Figure 1

10 pages, 1975 KB  
Article
Intravenous Infusion of High Dose Selenite in End-Stage Cancer Patients: Analysis of Systemic Exposure to Selenite and Seleno-Metabolites
by Olof Breuer, Ola Brodin, Ali Razaghi, David Brodin, Bente Gammelgaard and Mikael Björnstedt
Biomedicines 2023, 11(2), 295; https://doi.org/10.3390/biomedicines11020295 - 20 Jan 2023
Cited by 2 | Viewed by 3278
Abstract
Cancer is one of the main causes of human death globally and novel chemotherapeutics are desperately required. As a simple selenium oxide, selenite is a very promising chemotherapeutic because of pronounced its dose-dependent tumor-specific cytotoxicity. We previously published a first-in-man systematic phase I [...] Read more.
Cancer is one of the main causes of human death globally and novel chemotherapeutics are desperately required. As a simple selenium oxide, selenite is a very promising chemotherapeutic because of pronounced its dose-dependent tumor-specific cytotoxicity. We previously published a first-in-man systematic phase I clinical trial in patients with cancer (from IV to end-stage) (the SECAR trial) showing that selenite is safe and tolerable with an unexpectable high maximum tolerated dose (MTD) and short half-life. In the present study, we analyzed the selenium species in plasma samples, from the patients participating in the SECAR trial and from various time points and dose cohorts using LC-ICP-MS. In conclusion, selenite, selenosugars, and 1–2 unidentified peaks that did not correspond to any standard, herein denoted ui-selenium, were detected in the plasma. However, trimethylated selenium (trimethylselenonoium) was not detected. The unidentified ui-selenium was eluting close to the selenium-containing amino acids (selenomethionine and selenocysteine) but was not part of a protein fraction. Our data demonstrate that the major metabolite detected was selenosugar. Furthermore, the identification of selenite even long after the administration is remarkable and unexpected. The kinetic analysis did not support that dosing per the body surface area would reduce interindividual variability of the systemic exposure in terms of trough concentrations. Full article
Show Figures

Figure 1

15 pages, 3524 KB  
Article
High-Efficiency Reducing Strain for Producing Selenium Nanoparticles Isolated from Marine Sediment
by Liying Zhang, Zhuting Li, Lei Zhang, Zhixiao Lei, Liming Jin, Jijuan Cao and Chunshan Quan
Int. J. Mol. Sci. 2022, 23(19), 11953; https://doi.org/10.3390/ijms231911953 - 8 Oct 2022
Cited by 12 | Viewed by 2816
Abstract
Selenium nanoparticles (SeNPs) are all important for research because they exhibit a higher degree of absorption and lower toxicity than that of their organic and inorganic forms. At present, there are few reports on marine strains that can reduce Se(IV) to generate Se(0). [...] Read more.
Selenium nanoparticles (SeNPs) are all important for research because they exhibit a higher degree of absorption and lower toxicity than that of their organic and inorganic forms. At present, there are few reports on marine strains that can reduce Se(IV) to generate Se(0). In this study, a strain that reduces sodium selenite to SeNPs with high efficiency was screened from 40 marine strains. The SeNPs-S produced by the whole cells and SeNPs-E produced by the extracellular extract were characterized by FTIR, UV, Raman, XRD and SEM. Based on the results, the two kinds of SeNPs exhibited obvious differences in morphology, and their surfaces were capped with different biomacromolecules. Due to the difference in shape and surface coating, opposite results were obtained for the antibacterial activity of SeNPs-S and SeNPs-E against Gram-positive and Gram-negative bacteria. Both SeNPs-S and SeNPs-E exhibited no obvious cytotoxicity at concentrations up to 100 μg/mL, but SeNPs-E retained lower cytotoxicity when its concentration increased to 200 μg/mL. This is the first report on the detailed difference between the SeNPs produced by whole cells and cell extracts. Full article
Show Figures

Figure 1

14 pages, 2418 KB  
Article
N-Acetylcysteine or Sodium Selenite Prevent the p38-Mediated Production of Proinflammatory Cytokines by Microglia during Exposure to Mercury (II)
by Vasco Branco, Lucia Coppo, Michael Aschner and Cristina Carvalho
Toxics 2022, 10(8), 433; https://doi.org/10.3390/toxics10080433 - 29 Jul 2022
Cited by 11 | Viewed by 3251
Abstract
Mercury (Hg) is known for its neurotoxicity and is reported to activate microglia cells at low exposure levels. Since mercury decreases the activity of the glutathione and thioredoxin systems, we hypothesize that Hg would, in turn, disrupt microglia homeostasis by interfering with redox [...] Read more.
Mercury (Hg) is known for its neurotoxicity and is reported to activate microglia cells at low exposure levels. Since mercury decreases the activity of the glutathione and thioredoxin systems, we hypothesize that Hg would, in turn, disrupt microglia homeostasis by interfering with redox regulation of signaling pathways. Thus, in this work, we analyzed the effect of exposure to Hg2+ on nuclear translocation and activation of NF-kB (p50) and p38 and pro-inflammatory gene transcription (IL-1ß; iNOS, TNF-alpha) considering the interaction of Hg with the glutathione system and thioredoxin systems in microglial cells. N9 (mouse) microglia cells were exposed to different concentrations of Hg2+ and the 24 h EC50 for a reduction in viability was 42.1 ± 3.7 μM. Subsequent experiments showed that at sub-cytotoxic levels of Hg2+, there was a general increase in ROS (≈40%) accompanied by a significant depletion (60–90%) of glutathione (GSH) and thioredoxin reductase (TrxR) activity. Upon 6 h of exposure to Hg2+, p38 (but not p50) accumulated in the nucleus (50% higher than in control), which was accompanied by an increase in its phosphorylation. Transcript levels of both IL1-ß and iNOS were increased over two-fold relative to the control. Furthermore, pre-exposure of cells to the p38 inhibitor SB 239063 hindered the activation of cytokine transcription by Hg2+. These results show that disruption of redox systems by Hg2+ prompts the activation of p38 leading to transcription of pro-inflammatory genes in microglia cells. Treatment of N9 cells with NAC or sodium selenite—which caused an increase in basal GSH and TrxR levels, respectively, prevented the activation of p38 and the transcription of pro-inflammatory cytokines. This result demonstrates the importance of an adequate nutritional status to minimize the toxicity resulting from Hg exposure in human populations at risk. Full article
Show Figures

Figure 1

15 pages, 4261 KB  
Article
Effects of Selenium Nanoparticles on Preventing Patulin-Induced Liver, Kidney and Gastrointestinal Damage
by Yue Qiu, Xinlu Chen, Zhangxi Chen, Xuejun Zeng, Tianli Yue and Yahong Yuan
Foods 2022, 11(5), 749; https://doi.org/10.3390/foods11050749 - 4 Mar 2022
Cited by 21 | Viewed by 3990
Abstract
Patulin (PAT) is a toxic fungal metabolite, and oxidative damage was proved to be its important toxicity mechanism. Selenium nanoparticles (SeNPs) were prepared by reducing sodium selenite with chitosan as a stabilizer and used for preventing PAT-induced liver, kidney and gastrointestinal damage. SeNPs [...] Read more.
Patulin (PAT) is a toxic fungal metabolite, and oxidative damage was proved to be its important toxicity mechanism. Selenium nanoparticles (SeNPs) were prepared by reducing sodium selenite with chitosan as a stabilizer and used for preventing PAT-induced liver, kidney and gastrointestinal damage. SeNPs have good dispersibility, in vitro antioxidant activity, and are much less cytotoxic than sodium selenite. Cell culture studies indicated that SeNPs can effectively alleviate PAT-induced excessive production of intracellular ROS, the decline of glutathione peroxidase activity, and the suppression of cell viability. Evaluation of serum biochemical parameters, histopathology, oxidative stress biomarkers and activities of antioxidant enzymes in a mouse model showed that pre-treatment with SeNPs (2 mg Se/kg body weight) could ameliorate PAT-induced oxidative damage to the liver and kidneys of mice, but PAT-induced gastrointestinal oxidative damage and barrier dysfunction were not recovered by SeNPs, possibly because the toxin doses suffered by the gastrointestinal as the first exposed tissues exceeded the regulatory capacity of SeNPs. These results suggested that a combination of other strategies may be required to completely block PAT toxicity. Full article
(This article belongs to the Section Food Toxicology)
Show Figures

Figure 1

13 pages, 4060 KB  
Article
Construction of Polygonatum sibiricum Polysaccharide Functionalized Selenium Nanoparticles for the Enhancement of Stability and Antioxidant Activity
by Wanwen Chen, Hao Cheng and Wenshui Xia
Antioxidants 2022, 11(2), 240; https://doi.org/10.3390/antiox11020240 - 26 Jan 2022
Cited by 69 | Viewed by 6021
Abstract
Although selenium nanoparticles (SeNPs) have attracted great attention due to their potential antioxidant activity and low toxicity, the application of SeNPs is still restricted by their poor stability. A combination of polysaccharides and SeNPs is an effective strategy to overcome the limitations. In [...] Read more.
Although selenium nanoparticles (SeNPs) have attracted great attention due to their potential antioxidant activity and low toxicity, the application of SeNPs is still restricted by their poor stability. A combination of polysaccharides and SeNPs is an effective strategy to overcome the limitations. In this study, Polygonatum sibiricum polysaccharide (PSP) was used as a stabilizer to fabricate SeNPs under a simple redox system. Dynamic light scattering, transmission electron microscopy, energy dispersive X-ray, ultraviolet-visible spectroscopy, Fourier transform infrared, and X-ray photoelectron spectrometer were applied to characterize the synthesized PSP-SeNPs. The stability and the antioxidant activity of PSP-SeNPs were also investigated. The results revealed that the zero-valent and well-dispersed spherical PSP-SeNPs with an average size of 105 nm and a negative ζ-potential of −34.9 mV were successfully synthesized using 0.1 mg/mL PSP as a stabilizer. The prepared PSP-SeNPs were stable for 30 days at 4 °C. The decoration of the nanoparticle surface with PSP significantly improved the free radical scavenging ability of SeNPs. Compared to the H2O2-induced oxidative stress model group, the viability of PC-12 cells pretreated with 20 μg/mL PSP-SeNPs increased from 56% to 98%. Moreover, PSP-SeNPs exhibited a higher protective effect on the H2O2-induced oxidative damage on PC-12 cells and lower cytotoxicity than sodium selenite and SeNPs. In summary, these results suggest the great potential of PSP-SeNPs as a novel antioxidant agent in the food or nutraceuticals area. Full article
Show Figures

Figure 1

17 pages, 3244 KB  
Article
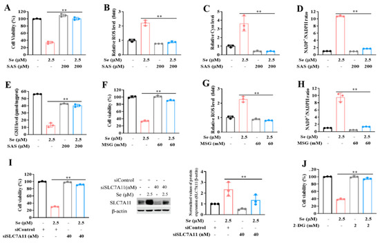
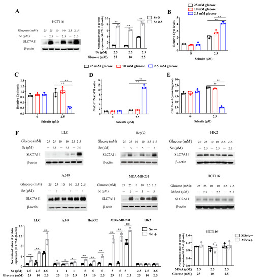
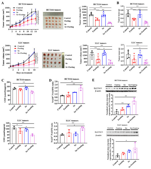
Glucose Limitation Sensitizes Cancer Cells to Selenite-Induced Cytotoxicity via SLC7A11-Mediated Redox Collapse
by Hui Chen, Han Zhang, Lixing Cao, Jinling Cui, Xuan Ma, Chong Zhao, Shutao Yin and Hongbo Hu
Cancers 2022, 14(2), 345; https://doi.org/10.3390/cancers14020345 - 11 Jan 2022
Cited by 13 | Viewed by 4957
Abstract
Combination of intermittent fasting and chemotherapy has been drawn an increasing attention because of the encouraging efficacy. In this study, we evaluated the anti-cancer effect of combination of glucose limitation and selenite (Se), a representative inorganic form of selenium, that is preferentially accumulated [...] Read more.
Combination of intermittent fasting and chemotherapy has been drawn an increasing attention because of the encouraging efficacy. In this study, we evaluated the anti-cancer effect of combination of glucose limitation and selenite (Se), a representative inorganic form of selenium, that is preferentially accumulated in tumors. Results showed that cytotoxic effect of selenite on cancer cells, but not on normal cells, was significantly enhanced in response to the combination of selenite and glucose limitation. Furthermore, in vivo therapeutic efficacy of combining selenite with fasting was dramatically improved in xenograft models of lung and colon cancer. Mechanistically, we found that SLC7A11 expression in cancer cells was up-regulated by selenite both in vitro and in vivo. The elevated SLC7A11 led to cystine accumulation, NADPH depletion and the conversion of cystine to cysteine inhibition, which in turn boosted selenite-mediated reactive oxygen species (ROS), followed by enhancement of selenite-mediated cytotoxic effect. The findings of the present study provide an effective and practical approach for increasing the therapeutic window of selenite and imply that combination of selenite and fasting holds promising potential to be developed a clinically useful regimen for treating certain types of cancer. Full article
Show Figures

Graphical abstract

12 pages, 1199 KB  
Review
Antitumor Effects of Selenium
by Seung Jo Kim, Min Chul Choi, Jong Min Park and An Sik Chung
Int. J. Mol. Sci. 2021, 22(21), 11844; https://doi.org/10.3390/ijms222111844 - 31 Oct 2021
Cited by 92 | Viewed by 8073
Abstract
Functions of selenium are diverse as antioxidant, anti-inflammation, increased immunity, reduced cancer incidence, blocking tumor invasion and metastasis, and further clinical application as treatment with radiation and chemotherapy. These functions of selenium are mostly related to oxidation and reduction mechanisms of selenium metabolites. [...] Read more.
Functions of selenium are diverse as antioxidant, anti-inflammation, increased immunity, reduced cancer incidence, blocking tumor invasion and metastasis, and further clinical application as treatment with radiation and chemotherapy. These functions of selenium are mostly related to oxidation and reduction mechanisms of selenium metabolites. Hydrogen selenide from selenite, and methylselenol (MSeH) from Se-methylselenocyteine (MSeC) and methylseleninicacid (MSeA) are the most reactive metabolites produced reactive oxygen species (ROS); furthermore, these metabolites may involve in oxidizing sulfhydryl groups, including glutathione. Selenite also reacted with glutathione and produces hydrogen selenide via selenodiglutathione (SeDG), which induces cytotoxicity as cell apoptosis, ROS production, DNA damage, and adenosine-methionine methylation in the cellular nucleus. However, a more pronounced effect was shown in the subsequent treatment of sodium selenite with chemotherapy and radiation therapy. High doses of sodium selenite were effective to increase radiation therapy and chemotherapy, and further to reduce radiation side effects and drug resistance. In our study, advanced cancer patients can tolerate until 5000 μg of sodium selenite in combination with radiation and chemotherapy since the half-life of sodium selenite may be relatively short, and, further, selenium may accumulates more in cancer cells than that of normal cells, which may be toxic to the cancer cells. Further clinical studies of high amount sodium selenite are required to treat advanced cancer patients. Full article
(This article belongs to the Special Issue The Role of Trace Elements in Diseases)
Show Figures

Figure 1

15 pages, 2665 KB  
Article
Selenite Substituted Calcium Phosphates: Preparation, Characterization, and Cytotoxic Activity
by Antonia Ressler, Maja Antunović, Matija Cvetnić, Marica Ivanković and Hrvoje Ivanković
Materials 2021, 14(12), 3436; https://doi.org/10.3390/ma14123436 - 21 Jun 2021
Cited by 16 | Viewed by 3629
Abstract
The aim of this study was to prepare a biomimetic selenium substituted calcium phosphate system for potential application in osteosarcoma therapy. Calcium phosphate (CaP) systems substituted with selenite ions were prepared by the wet precipitation method, using biogenic CaCO3 (derived from cuttlefish [...] Read more.
The aim of this study was to prepare a biomimetic selenium substituted calcium phosphate system for potential application in osteosarcoma therapy. Calcium phosphate (CaP) systems substituted with selenite ions were prepared by the wet precipitation method, using biogenic CaCO3 (derived from cuttlefish bone), CO(NH2)2-H3PO4, and Na2SeO3·5H2O as reagents. Starting reaction mixtures were prepared based on the formula for selenite-substituted hydroxyapatite, Ca10(PO4)6-x(SeO3)x(OH)2, with Ca/(P + Se) molar ratio of 1.67 and Se/(P + Se) molar ratio of: 0, 0.01, 0.05, and 0.10, respectively. The prepared CaP powders were characterized by Fourier transform infrared spectrometry, elemental analysis, scanning electron microscopy, X-ray powder diffraction analysis and Rietveld refinement studies. Phase transformation and ion release were analyzed during 7 days of incubation in simulated body fluid at 37 °C. The metabolic activity of healthy and osteosarcoma cell lines was assessed by cell cytotoxicity and viability test. The as-prepared powders were composed of calcium-deficient carbonated hydroxyapatite (HAp), octacalcium phosphate (OCP), and amorphous calcium phosphate (ACP). Along with the selenite substitution, the presence of Sr2+, Na+, and Mg2+ was detected as a result of using cuttlefish bone as a precursor for Ca2+ ions. Inductively coupled plasma mass spectrometry analysis showed that the Se/(P + Se) molar ratios of selenite substituted powders are lower than the nominal ratios. Heat treated powders were composed of HAp, α-tricalcium phosphate (α-TCP) and β-tricalcium phosphate (β-TCP). Doping CaP structure with selenite ions improves the thermal stability of HAp. The powder with the Se/(P + Se) molar ratio of 0.007 showed selective toxicity to cancer cells. Full article
(This article belongs to the Special Issue Collection of Papers in Materials Science from Croatia)
Show Figures

Figure 1

14 pages, 7529 KB  
Article
In Vitro Cytotoxicity of Trastuzumab (Tz) and Se-Trastuzumab (Se-Tz) against the Her/2 Breast Cancer Cell Lines JIMT-1 and BT-474
by Priyanka Bapat, Debalina Goswami Sewell, Mallory Boylan, Arun K. Sharma and Julian E. Spallholz
Int. J. Mol. Sci. 2021, 22(9), 4655; https://doi.org/10.3390/ijms22094655 - 28 Apr 2021
Cited by 7 | Viewed by 4778
Abstract
Her/2+ breast cancer accounts for ~25% mortality in women and overexpression of Her/2 leads to cell growth and tumor progression. Trastuzumab (Tz) with Taxane is the preferred treatment for Her/2+ patients. However, Tz responsive patients often develop resistance to Tz treatment. Herein, redox [...] Read more.
Her/2+ breast cancer accounts for ~25% mortality in women and overexpression of Her/2 leads to cell growth and tumor progression. Trastuzumab (Tz) with Taxane is the preferred treatment for Her/2+ patients. However, Tz responsive patients often develop resistance to Tz treatment. Herein, redox selenides (RSe-) were covalently linked to Tz using a selenium (Se)-modified Bolton–Hunter Reagent forming Seleno-Trastuzumab (Se-Tz; ~25 µgSe/mg). Se-Tz was compared to Tz and sodium selenite to assess the viability of JIMT-1 and BT-474 cells. Comparative cell viability was examined by microscopy and assessed by fluorometric/enzymatic assays. Se-Tz and selenite redox cycle producing superoxide (O2•−) are more cytotoxic to Tz resistant JIMT-1 and Tz sensitive BT-474 cells than Tz. The results of conjugating redox selenides to Tz suggest a wider application of this technology to other antibodies and targeting molecules. Full article
Show Figures

Figure 1

Back to TopTop