Sign in to use this feature.

Years

Between: -

Subjects

remove_circle_outline
remove_circle_outline
remove_circle_outline
remove_circle_outline
remove_circle_outline
remove_circle_outline
remove_circle_outline

Journals

Article Types

Countries / Regions

Search Results (16)

Search Parameters:
Keywords = roxarsone

Order results
Result details
Results per page
Select all
Export citation of selected articles as:
16 pages, 6728 KB  
Article
Exploring Immune Cell Infiltration and Small Molecule Compounds for Ulcerative Colitis Treatment
by Yi Lu, Dongqing Lu, Chujie Li and Luping Chen
Genes 2024, 15(12), 1548; https://doi.org/10.3390/genes15121548 - 29 Nov 2024
Cited by 1 | Viewed by 3531
Abstract
Background/Objectives: Ulcerative colitis (UC) is a chronic inflammatory bowel disease (IBD) with a relapsing nature and complex etiology. Bioinformatics analysis has been widely applied to investigate various diseases. This study aimed to identify crucial differentially expressed genes (DEGs) and explore potential therapeutic agents [...] Read more.
Background/Objectives: Ulcerative colitis (UC) is a chronic inflammatory bowel disease (IBD) with a relapsing nature and complex etiology. Bioinformatics analysis has been widely applied to investigate various diseases. This study aimed to identify crucial differentially expressed genes (DEGs) and explore potential therapeutic agents for UC. Methods: The GSE47908 and GSE55306 colon tissue transcriptome gene datasets were downloaded from the Gene Expression Omnibus-NCBI (GEO) database. GEO2R and Gene Set Enrichment Analysis (GSEA) were used to screen for DEGs in patients with UC compared to the normal population based on weighted gene co-expression network analysis (WGCNA). GO-BP analysis and KEGG enrichment analysis were performed on the intersecting differential genes via the Metascape website, while hub genes were analyzed by STRING11.0 and Cytoscape3.7.1. The expression of hub genes was verified in the dataset GSE38713 colon tissue specimens. Finally, the gene expression profiles of the validation set were analyzed by immuno-infiltration through the ImmuCellAI online tool, and the CMap database was used to screen for negatively correlated small molecule compounds. Results: A total of 595 and 926 genes were screened by analysis of GSE47908 and GSE55306 datasets, respectively. Combined WGCNA hub module intersection yielded 12 hub genes (CXCL8, IL1β, CXCL1, CCL20, CXCL2, CXCR2, LCN2, SELL, AGT, LILRB3, MMP3, IDO1) associated with the pathogenesis of UC. GSEA analysis yielded intersecting pathways for both datasets (colorectal cancer pathway, base excision repair, cell cycle, apoptosis). GO-BP and KEGG enrichment analyses were performed to obtain key biological processes (inflammatory response, response to bacteria, leukocyte activation involved in the immune response, leukocyte–cell adhesion, apoptosis, positive regulation of immune effector processes) and key signaling pathways (cytokine–cytokine receptor interactions, IBD, NOD-like receptor signaling pathways). The immune cell infiltration analysis suggested that the incidence of UC was mainly related to the increase in CD4+T cells, depletion of T cells, T follicular helper cells, natural killer cells, γδ T cells and the decrease in CD8 naive T cells, helper T cells 17 and effector T cells. The CMap database results showed that small molecule compounds such as vorinostat, roxarsone, and wortmannin may be therapeutic candidates for UC. Conclusions: This study not only aids in early prediction and prevention but also provides novel insights into the pathogenesis and treatment of UC. Full article
Show Figures

Graphical abstract

11 pages, 3692 KB  
Article
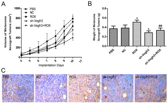
A Recombinant Lentiviral Vegfr2-Silencing Vector Attenuates Roxarsone-Promoted Growth of Rat Vascular Endothelial Cells and Angiogenesis in Matrigel Plug and B16F10 Xenograft Models
by Xin Chen, Lin Chen, Binlin Chen, Qianhan Wei, Yinchao Wu and Yumei Zhang
Vet. Sci. 2024, 11(10), 451; https://doi.org/10.3390/vetsci11100451 - 24 Sep 2024
Viewed by 1622
Abstract
Roxarsone (ROX) is widely used as a feed addictive for livestock and poultry. ROX promotes angiogenesis, which can lead to health problems, and it is necessary to identify methods to counter this angiogenic effect of ROX. The VEGF/VEGFR2 signaling pathway is involved in [...] Read more.
Roxarsone (ROX) is widely used as a feed addictive for livestock and poultry. ROX promotes angiogenesis, which can lead to health problems, and it is necessary to identify methods to counter this angiogenic effect of ROX. The VEGF/VEGFR2 signaling pathway is involved in the growth and reconstruction of new blood vessels during angiogenesis. In this study, a recombinant lentiviral vector encoding Vegfr2 shRNA was transfected into rat vascular endothelial cells and used in mouse matrigel plug and melanoma xenograft models to investigate its potential to regulate ROX-induced angiogenesis and tumor growth. Treating endothelial cells with ROX increased cell proliferation, migration, and a tube-like structure of growth relative to the control group. The addition of the lentiviral Vegfr2-silencing vector significantly attenuated the effects of ROX on endothelial cells. The hemoglobin content of mouse matrigel plugs treated with ROX was increased significantly. This effect was dramatically attenuated by the co-administration of shRNA targeting Vegfr2. The volume, weight and CD34 staining of the melanoma xenograft tumors increased by ROX were also attenuated by Vegfr2 silence. These results indicate that the down-regulation of VEGFR2 protein plays an inhibitory role in the ROX-promoted angiogenesis in vivo and in vitro. These data support the targeting of Vegfr2 gene as an effective means to treat ROX-induced angiogenesis and tumor growth. Full article
(This article belongs to the Section Veterinary Physiology, Pharmacology, and Toxicology)
Show Figures

Figure 1

16 pages, 4474 KB  
Article
Adsorption Behavior of Organoarsenicals over MnFe2O4-Graphene Hybrid Nanocomposite: The Role of Organoarsenic Chemical Structures
by Binxian Gu, Haijie Zhang, Meng Ye, Ting Zhou, Jianjian Yi and Qingsong Hu
Materials 2023, 16(24), 7636; https://doi.org/10.3390/ma16247636 - 14 Dec 2023
Cited by 3 | Viewed by 2097
Abstract
As a kind of emerging contaminant, organoarsenic compounds have drawn wide concern because of their considerable solubilities in water, and the highly toxic inorganic arsenic species formed during their biotic and abiotic degradation in the natural environment. Thus, the effective removal and studying [...] Read more.
As a kind of emerging contaminant, organoarsenic compounds have drawn wide concern because of their considerable solubilities in water, and the highly toxic inorganic arsenic species formed during their biotic and abiotic degradation in the natural environment. Thus, the effective removal and studying of the adsorption mechanism of organoarsenic compounds are of significant urgency. In this work, MnFe2O4 and MnFe2O4/graphene were prepared through a facile solvothermal method. From the results of the Transmission Electron Microscope (TEM) characterization, it can be found that MnFe2O4 nanoparticles were uniformly distributed on the surface of the graphene. And the specific surface area of the MnFe2O4/graphene was about 146.39 m2 g−1, much higher than that of the MnFe2O4 (86.15 m2 g−1). The interactions between organoarsenic compounds and adsorbents were conducted to study their adsorption behavior and mechanism. The maximum adsorption capacities of MnFe2O4/graphene towards p-arsanilic acid (p-ASA) and roxarsone (ROX) were calculated to be 22.75 and 30.59 mg g−1. Additionally, the ionic strength, negative ions, and humus were introduced to investigate the adsorption performance of organoarsenic compounds. Electrostatic adsorption and surface complexation are the primary adsorption mechanisms on account of X-ray photoelectron spectroscopy (XPS) and the Fourier-transform infrared spectroscopy (FT-IR) analysis. This research extends the knowledge into studying the interaction between organoarsenic species and hybrid nanomaterials in the natural environment. Full article
Show Figures

Figure 1

17 pages, 5009 KB  
Article
Diclofenac-Impregnated Mesoporous Carbon-Based Electrode Material for the Analysis of the Arsenic Drug Roxarsone
by Katarzyna Tyszczuk-Rotko, Damian Gorylewski, Rafał Olchowski and Ryszard Dobrowolski
Materials 2023, 16(15), 5420; https://doi.org/10.3390/ma16155420 - 2 Aug 2023
Cited by 2 | Viewed by 1781
Abstract
This paper describes a novel electrode material, diclofenac-impregnated mesoporous carbon modified with a cationic surfactant, cetyltrimethylammonium bromide (DF-CMK-3/CTAB), for ultratrace analysis of the arsenic drug roxarsone (ROX). DF-CMK-3 amorphous carbon is a material with a high specific surface area and well-defined, hexagonally ordered, [...] Read more.
This paper describes a novel electrode material, diclofenac-impregnated mesoporous carbon modified with a cationic surfactant, cetyltrimethylammonium bromide (DF-CMK-3/CTAB), for ultratrace analysis of the arsenic drug roxarsone (ROX). DF-CMK-3 amorphous carbon is a material with a high specific surface area and well-defined, hexagonally ordered, thin mesopores. The functional groups attached to the carbonaceous surface, such as chromene and pyron-like oxygen groups, lactam, and aromatic carbon rings, have the basic character and they can donate electrons. Modification of DF-CMK-3 with a CTAB layer significantly increases the analytical signal due to electrostatic interactions between the cationic surfactant and the anion form of ROX in the acidic medium. The voltammetric procedure at the glassy carbon sensor modified with DF-CMK-3/CTAB exhibited excellent sensitivity (limit of detection of 9.6 × 10−11 M) with a wide range of linearity from 5.0 × 10−10 to 1.0 × 10−4 M. Analysis of real samples (treated municipal wastewater and river water) showed recoveries from 96 to 102% without applying the complicated sample pretreatment step. The sensor demonstrated excellent sensitivity in the analysis of the arsenic drug ROX in the presence of interferences in environmental water samples. Full article
Show Figures

Figure 1

12 pages, 3551 KB  
Article
Glassy Carbon Modified with Cationic Surfactant (GCE/CTAB) as Electrode Material for Fast and Simple Analysis of the Arsenic Drug Roxarsone
by Katarzyna Tyszczuk-Rotko and Damian Gorylewski
Materials 2023, 16(1), 345; https://doi.org/10.3390/ma16010345 - 30 Dec 2022
Cited by 6 | Viewed by 2924
Abstract
For the fast and simple sensing of the arsenic drug roxarsone (ROX), the development of a glassy carbon electrode (GCE) modified with cationic surfactant (cetyltrimethylammonium bromide, CTAB) material is critical. The CTAB-modified glassy carbon electrode, in contrast to the unmodified one, showed excellent [...] Read more.
For the fast and simple sensing of the arsenic drug roxarsone (ROX), the development of a glassy carbon electrode (GCE) modified with cationic surfactant (cetyltrimethylammonium bromide, CTAB) material is critical. The CTAB-modified glassy carbon electrode, in contrast to the unmodified one, showed excellent behavior for electrochemical reduction of ROX using cyclic voltammetry (CV) and square-wave adsorptive stripping voltammetry (SWAdSV) techniques. CV studies reveal an irreversible reduction process of NO2 to NH–OH in the ROX molecule in NaAc–HAc buffer (pH = 5.6). The electrode material was characterized using CV and electrochemical impedance spectroscopy. The experiments show that the surfactant-modified material has faster electron transfer and a higher active surface area, and permits a diffusion–adsorption-controlled process. After optimization, the SWAdSV procedure with GCE/CTAB has linear ranges of 0.001–0.02 and 0.02–20 µM, and a detection limit of 0.13 nM. Furthermore, the procedure successfully determined roxarsone in river water samples. Full article
(This article belongs to the Special Issue Recent Advances in Nanomaterials for Biosensing Applications)
Show Figures

Figure 1

15 pages, 1582 KB  
Article
Utilization of Bioflocculants from Flaxseed Gum and Fenugreek Gum for the Removal of Arsenicals from Water
by Deysi J. Venegas-García and Lee D. Wilson
Materials 2022, 15(23), 8691; https://doi.org/10.3390/ma15238691 - 6 Dec 2022
Cited by 20 | Viewed by 4596
Abstract
Mucilage-based flocculants are an alternative to synthetic flocculants and their use in sustainable water treatment relates to their non-toxic and biodegradable nature. Mucilage extracted from flaxseed (FSG) and fenugreek seed (FGG) was evaluated as natural flocculants in a coagulation–flocculation (CF) process for arsenic [...] Read more.
Mucilage-based flocculants are an alternative to synthetic flocculants and their use in sustainable water treatment relates to their non-toxic and biodegradable nature. Mucilage extracted from flaxseed (FSG) and fenugreek seed (FGG) was evaluated as natural flocculants in a coagulation–flocculation (CF) process for arsenic removal, and were compared against a commercial xanthan gum (XG). Mucilage materials were characterized by spectroscopy (FT-IR, 13C NMR), point-of-zero charge (pHpzc) and thermogravimetric analysis (TGA). Box–Behnken design (BBD) with response surface methodology (RSM) was used to determine optimal conditions for arsenic removal for the CF process for three independent variables: coagulant dosage, flocculant dosage and settling time. Two anionic systems were tested: S1, roxarsone (organic arsenate 50 mg L−1) at pH 7 and S2 inorganic arsenate (inorganic arsenate 50 mg L−1) at pH 7.5. Variable arsenic removal (RE, %) was achieved: 92.0 (S1-FSG), 92.3 (S1-FGG), 92.8 (S1-XG), 77.0 (S2-FSG), 69.6 (S2-FGG) and 70.6 (S2-XG) based on the BBD optimization. An in situ kinetic method was used to investigate arsenic removal, where the pseudo-first-order model accounts for the kinetic process. The FSG and FGG materials offer a sustainable alternative for the controlled removal of arsenic in water using a facile CF treatment process with good efficiency, as compared with a commercial xanthan gum. Full article
(This article belongs to the Special Issue Nanomaterials for the Environmental Remediation of Water and Soil)
Show Figures

Graphical abstract

14 pages, 3697 KB  
Article
A Highly Selective and Sensitive Fluorescent Sensor Based on Molecularly Imprinted Polymer-Functionalized Mn-Doped ZnS Quantum Dots for Detection of Roxarsone in Feeds
by Fei Li, Jie Gao, Haocheng Wu, Yijun Li, Xiwen He and Langxing Chen
Nanomaterials 2022, 12(17), 2997; https://doi.org/10.3390/nano12172997 - 30 Aug 2022
Cited by 22 | Viewed by 2978
Abstract
Roxarsone (ROX) as an organoarsenic feed additive has been widely used in livestock breeding and poultry industry, but ROX can degrade into highly toxic inorganic arsenic species in natural environments to threaten to the environment and human health. Therefore, there is a considerable [...] Read more.
Roxarsone (ROX) as an organoarsenic feed additive has been widely used in livestock breeding and poultry industry, but ROX can degrade into highly toxic inorganic arsenic species in natural environments to threaten to the environment and human health. Therefore, there is a considerable interest in developing convenient, selective and sensitive methods for the detection of ROX in livestock breeding and poultry industry. In this work, a fluorescent molecularly imprinted polymer (MIPs) probe based on amino-modified Mn-ZnS quantum dots (QDs) has been developed by sol–gel polymerization for specific recognition of ROX. The synthesized MIPs-coated Mn-ZnS QDs (MIPs@Mn-ZnS QDs) have highly selective recognition sites to ROX because there are multi-interactions among the template ROX, functional monomer phenyltrimethoxysilane and the amino-functionalized QDs such as the π–π conjugating effect, hydrogen bonds. Under the optimal conditions, an obvious fluorescence quenching was observed when ROX was added to the solution, and the quenching mechanism could be explained as the photo-induced electron transfer. The MIPs@Mn-ZnS QDs sensor exhibited sensitive response to ROX in the linear range from 3.75 × 10−8 M to 6.25 × 10−7 M (R2 = 0.9985) and the limit of detection down to 4.34 nM. Moreover, the fluorescence probe has been applied to the quantitative detection of ROX in feed samples, and the recovery was in the range of 91.9% to 108.0%. The work demonstrated that the prepared MIPs@Mn-ZnS QDs probe has a good potential for rapid and sensitive determination of ROX in complicated samples. Full article
Show Figures

Figure 1

16 pages, 1105 KB  
Review
Environmental Behavior and Remediation Methods of Roxarsone
by Yaci Liu, Mengtuo Wen, Lin Wu, Shengwei Cao and Yasong Li
Appl. Sci. 2022, 12(15), 7591; https://doi.org/10.3390/app12157591 - 28 Jul 2022
Cited by 18 | Viewed by 4373
Abstract
Roxarsone (ROX) is used extensively in the broiler chicken industry, and most is excreted in poultry litter. ROX degradation produces inorganic arsenic, which causes arsenic contamination of soil and aquatic environment. Furthermore, elevated arsenic concentrations are found in livers of chickens fed ROX. [...] Read more.
Roxarsone (ROX) is used extensively in the broiler chicken industry, and most is excreted in poultry litter. ROX degradation produces inorganic arsenic, which causes arsenic contamination of soil and aquatic environment. Furthermore, elevated arsenic concentrations are found in livers of chickens fed ROX. Microorganisms, light, and ions are the main factors that promote ROX degradation in the environment. The adsorption of ROX on different substances and its influencing factors have also been studied extensively. Additionally, the remediation method, combining adsorption and degradation, can effectively restore ROX contamination. Based on this, the review reports the ecological hazards, discussed the transformation and adsorption of ROX in environmental systems, documents the biological response to ROX, and summarizes the remediation methods of ROX contamination. Most previous studies of ROX have been focused on identifying the mechanisms involved under theoretical conditions, but more attention should be paid to the behavior of ROX under real environmental conditions, including the fate and transport of ROX in the real environment. ROX remediation methods at real contaminated sites should also be assessed and verified. The summary of previous studies on the environmental behavior and remediation methods of ROX is helpful for further research in the future. Full article
Show Figures

Figure 1

14 pages, 2311 KB  
Article
Characterization of Two Highly Arsenic-Resistant Caulobacteraceae Strains of Brevundimonas nasdae: Discovery of a New Arsenic Resistance Determinant
by Xiaojun Yang, Yuanping Li, Renwei Feng, Jian Chen, Hend A. Alwathnani, Weifeng Xu and Christopher Rensing
Int. J. Mol. Sci. 2022, 23(10), 5619; https://doi.org/10.3390/ijms23105619 - 17 May 2022
Cited by 11 | Viewed by 3487
Abstract
Arsenic (As), distributed widely in the natural environment, is a toxic substance which can severely impair the normal functions in living cells. Research on the genetic determinants conferring functions in arsenic resistance and metabolism is of great importance for remediating arsenic-contaminated environments. Many [...] Read more.
Arsenic (As), distributed widely in the natural environment, is a toxic substance which can severely impair the normal functions in living cells. Research on the genetic determinants conferring functions in arsenic resistance and metabolism is of great importance for remediating arsenic-contaminated environments. Many organisms, including bacteria, have developed various strategies to tolerate arsenic, by either detoxifying this harmful element or utilizing it for energy generation. More and more new arsenic resistance (ars) determinants have been identified to be conferring resistance to diverse arsenic compounds and encoded in ars operons. There is a hazard in mobilizing arsenic during gold-mining activities due to gold- and arsenic-bearing minerals coexisting. In this study, we isolated 8 gold enrichment strains from the Zijin gold and copper mine (Longyan, Fujian Province, China) wastewater treatment site soil, at an altitude of 192 m. We identified two Brevundimonas nasdae strains, Au-Bre29 and Au-Bre30, among these eight strains, having a high minimum inhibitory concentration (MIC) for As(III). These two strains contained the same ars operons but displayed differences regarding secretion of extra-polymeric substances (EPS) upon arsenite (As(III)) stress. B. nasdae Au-Bre29 contained one extra plasmid but without harboring any additional ars genes compared to B. nasdae Au-Bre30. We optimized the growth conditions for strains Au-Bre29 and Au-Bre30. Au-Bre30 was able to tolerate both a lower pH and slightly higher concentrations of NaCl. We also identified folE, a folate synthesis gene, in the ars operon of these two strains. In most organisms, folate synthesis begins with a FolE (GTP-Cyclohydrolase I)-type enzyme, and the corresponding gene is typically designated folE (in bacteria) or gch1 (in mammals). Heterologous expression of folE, cloned from B. nasdae Au-Bre30, in the arsenic-hypersensitive strain Escherichia coli AW3110, conferred resistance to As(III), arsenate (As(V)), trivalent roxarsone (Rox(III)), pentavalent roxarsone (Rox(V)), trivalent antimonite (Sb(III)), and pentavalent antimonate (Sb(V)), indicating that folate biosynthesis is a target of arsenite toxicity and increased production of folate confers increased resistance to oxyanions. Genes encoding Acr3 and ArsH were shown to confer resistance to As(III), Rox(III), Sb(III), and Sb(V), and ArsH also conferred resistance to As(V). Acr3 did not confer resistance to As(V) and Rox(V), while ArsH did not confer resistance to Rox(V). Full article
(This article belongs to the Special Issue Metal Homeostasis and Resistance in Microbes)
Show Figures

Figure 1

9 pages, 1480 KB  
Article
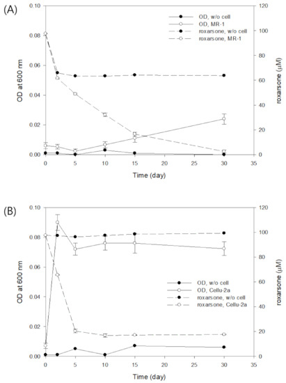
Comparative Study of Roxarsone Reduction by Shewanella oneidensis MR-1 and Cellulomonas sp. Strain Cellu-2a
by Anamika Khanal, Cuong Tu Ho, Hor-Gil Hur and Ji-Hoon Lee
Appl. Sci. 2022, 12(4), 1839; https://doi.org/10.3390/app12041839 - 10 Feb 2022
Cited by 3 | Viewed by 2300
Abstract
Roxarsone, an organoarsenic compound, has been used extensively as an additive in poultry feed to promote animal growth. Although roxarsone is moderately toxic, it can be converted into more toxic compounds upon exposure to the environment, resulting in human health risks. This article [...] Read more.
Roxarsone, an organoarsenic compound, has been used extensively as an additive in poultry feed to promote animal growth. Although roxarsone is moderately toxic, it can be converted into more toxic compounds upon exposure to the environment, resulting in human health risks. This article reports on a comparative study of roxarsone reduction by fermentative, anaerobic Cellulomonas sp. Cellu-2a and a widely distributed metal-reducing bacterium, Shewanella oneidensis MR-1. The strain Cellu-2a showed a faster roxarsone reduction capability by fermentative growth than by MR-1 in anaerobic respiration. With an environmentally relevant mineral, hydrous ferric oxide (HFO) included in the incubations, there was a rather rapid abiotic (indirect, heterogeneous) reduction of roxarsone by the solid phase Fe(II) in HFO generated by reduction of Fe(III) of HFO by MR-1, while still direct reduction was major reaction by Cellu-2a even with HFO. This study provides evidence of direct and/or indirect bacterial reduction of roxarsone in fermentative conditions as well as in anaerobic respiration conditions, at exposure to the environment, which would assist understanding of environmental behaviors of roxarsone in biological settings with HFO, a naturally occurring ubiquitous mineral class. Full article
Show Figures

Figure 1

9 pages, 931 KB  
Article
Determination of Eleven Veterinary Drugs in Chicken Meat and Liver
by Amanda Barros, Cauê S. Novo, Vivian Feddern, Arlei Coldebella and Gerson N. Scheuermann
Appl. Sci. 2021, 11(18), 8731; https://doi.org/10.3390/app11188731 - 18 Sep 2021
Cited by 12 | Viewed by 4856
Abstract
Brazil chicken production is around 13 million tons and about a third is exported to over 150 countries, placing Brazil as the world largest chicken meat producer, and therefore it is crucial to follow the legislation of all importer markets. This study conducted [...] Read more.
Brazil chicken production is around 13 million tons and about a third is exported to over 150 countries, placing Brazil as the world largest chicken meat producer, and therefore it is crucial to follow the legislation of all importer markets. This study conducted a survey by chance in 45 meat industries able to export. Therefore, 2580 chicken meat samples were collected and submitted to 11 analyte extraction and chromatographic verification of compliance in an accredited laboratory. Ten chemical residues (amoxicillin, bacitracin, colistin, dinitolmide + zoalene, spectinomycin, roxarsone, tiamulin, tylosin, trenbolone acetate and virginiamycin) were investigated in chicken meat and one (halofuginone hydrobromide) in chicken liver. The results showed that no compound exceeded the maximum residue limits established by seven legislations. All residue concentrations found were below the method quantification limit, thereby confirming the capability of Brazilian chicken meat industries in complying to foreign markets. Full article
(This article belongs to the Special Issue Safety and Quality of Meat and Meat Products)
Show Figures

Figure 1

15 pages, 1051 KB  
Article
Soil Behaviour of the Veterinary Drugs Lincomycin, Monensin, and Roxarsone and Their Toxicity on Environmental Organisms
by Peiyi Li, Yizhao Wu, Yali Wang, Jiangping Qiu and Yinsheng Li
Molecules 2019, 24(24), 4465; https://doi.org/10.3390/molecules24244465 - 5 Dec 2019
Cited by 21 | Viewed by 4038
Abstract
Lincomycin, monensin, and roxarsone are commonly used veterinary drugs. This study investigated their behaviours in different soils and their toxic effects on environmental organisms. Sorption and mobility analyses were performed to detect the migration capacity of drugs in soils. Toxic effects were evaluated [...] Read more.
Lincomycin, monensin, and roxarsone are commonly used veterinary drugs. This study investigated their behaviours in different soils and their toxic effects on environmental organisms. Sorption and mobility analyses were performed to detect the migration capacity of drugs in soils. Toxic effects were evaluated by inhibition or acute toxicity tests on six organism species: algae, plants, daphnia, fish, earthworms and quails. The log Kd values (Freundlich model) of drugs were: lincomycin in laterite soil was 1.82; monensin in laterite soil was 2.76; and roxarsone in black soil was 1.29. The Rf value of lincomycin, roxarsone, monensin were 0.4995, 0.4493 and 0.8348 in laterite soil, and 0.5258, 0.5835 and 0.8033 in black soil, respectively. The EC50 for Scenedesmus obliquus, Arabidopsis thaliana, Daphnia magna and LC50/LD50 for Eisenia fetida, Danio rerio, and Coturnix coturnix were: 13.15 mg/L,32.18 mg/kg dry soil,292.6 mg/L,452.7 mg/L,5.74 g/kg dry soil and 103.9 mg/kg (roxarsone); 1.085 mg/L, <25 mg/kg dry soil, 21.1 mg/L, 4.76 mg/L, 0.346 g/kg dry soil and 672.8 mg/kg (monensin); 0.813 mg/L, 35.40 mg/kg dry soil, >400 mg/L, >2800 mg/L, >15 g/kg dry soil, >2000 mg/kg (lincomycin). These results showed that the environmental effects of veterinary drug residues should not be neglected, due to their mobility in environmental media and potential toxic effects on environmental organisms. Full article
(This article belongs to the Special Issue Pharmaceutical Residues in the Environment)
Show Figures

Figure 1

12 pages, 1210 KB  
Article
Changes in Arsenic, Copper, Iron, Manganese, and Zinc Levels Resulting from the Application of Poultry Litter to Agricultural Soils
by Richard D. Foust, Michael Phillips, Killian Hull and Dariia Yehorova
Toxics 2018, 6(2), 28; https://doi.org/10.3390/toxics6020028 - 14 May 2018
Cited by 13 | Viewed by 5838
Abstract
Twelve applications of poultry litter were made to a 2.1-ha field located in the Shenandoah Valley of Virginia, United States (USA), between March 1999 and August 2014. The field was planted with bermudagrass (Cynodon dactylon) and used as a pasture on [...] Read more.
Twelve applications of poultry litter were made to a 2.1-ha field located in the Shenandoah Valley of Virginia, United States (USA), between March 1999 and August 2014. The field was planted with bermudagrass (Cynodon dactylon) and used as a pasture on an active farm. Copper, iron, manganese, zinc, and arsenic concentrations in the poultry litter were measured, and the application rates of these metals were calculated. The median application rates were: Cu, 1.32 kg/ha, Fe, 5.57 kg/ha, Mn, 1.80 kg/ha, Zn, 1.39 kg/ha, and As, 0.011 kg/ha. Twelve surface and subsurface soil samples were taken from the treated field in February 2016. Twelve samples were also taken from a comparison site. The comparison site was directly adjacent to the study site, consisted of the same soil type, and had been maintained as an undisturbed forest. Extractable Cu, Fe, Mn, Zn, and As concentrations in the soil samples were determined by atomic absorption spectroscopy, and the results of the chemical analysis were analyzed by ANOVA. Fe and Mn were depleted from the soil in the treated field, while Cu and Zn levels increased over the 12 years of treatment and grazing, and arsenic levels were unchanged in both the surface and subsurface soils between the comparison and the study site. The changes observed for Cu, Fe, Mn, and Zn are within the critical deficiency level and critical toxicity level for these metals, and no arsenic remains in the soil from roxarsone feed supplements, which were added to the poultry feed when the litter was applied to the study site. Full article
(This article belongs to the Special Issue Fate and Transport of Contaminants in Soil and Groundwater Systems)
Show Figures

Figure 1

19 pages, 564 KB  
Review
Biosensors for Inorganic and Organic Arsenicals
by Jian Chen and Barry P. Rosen
Biosensors 2014, 4(4), 494-512; https://doi.org/10.3390/bios4040494 - 25 Nov 2014
Cited by 51 | Viewed by 11078
Abstract
Arsenic is a natural environmental contaminant to which humans are routinely exposed and is strongly associated with human health problems, including cancer, cardiovascular and neurological diseases. To date, a number of biosensors for the detection of arsenic involving the coupling of biological engineering [...] Read more.
Arsenic is a natural environmental contaminant to which humans are routinely exposed and is strongly associated with human health problems, including cancer, cardiovascular and neurological diseases. To date, a number of biosensors for the detection of arsenic involving the coupling of biological engineering and electrochemical techniques has been developed. The properties of whole-cell bacterial or cell-free biosensors are summarized in the present review with emphasis on their sensitivity and selectivity. Their limitations and future challenges are highlighted. Full article
(This article belongs to the Special Issue Biosensors in Environmental Studies)
Show Figures

Graphical abstract

19 pages, 519 KB  
Article
Sorptive Uptake Studies of an Aryl-Arsenical with Iron Oxide Composites on an Activated Carbon Support
by Jae H. Kwon, Lee D. Wilson and Ramaswami Sammynaiken
Materials 2014, 7(3), 1880-1898; https://doi.org/10.3390/ma7031880 - 5 Mar 2014
Cited by 38 | Viewed by 8710
Abstract
Sorption uptake kinetics and equilibrium studies for 4-hydroxy-3-nitrobenzene arsonic acid (roxarsone) was evaluated with synthetic magnetite (Mag-P), commercial magnetite (Mag-C), magnetite 10%, 19%, and 32% composite material (CM-10, -19, -32) that contains granular activated carbon (GAC), and synthetic goethite at pH 7.00 in [...] Read more.
Sorption uptake kinetics and equilibrium studies for 4-hydroxy-3-nitrobenzene arsonic acid (roxarsone) was evaluated with synthetic magnetite (Mag-P), commercial magnetite (Mag-C), magnetite 10%, 19%, and 32% composite material (CM-10, -19, -32) that contains granular activated carbon (GAC), and synthetic goethite at pH 7.00 in water at 21 °C for 24 h. GAC showed the highest sorptive removal of roxarsone and the relative uptake for each sorbent material with roxarsone are listed in descending order as follows: GAC (471 mg/g) > goethite (418 mg/g) > CM-10 (377 mg/g) CM-19 (254 mg/g) > CM-32 (227 mg/g) > Mag-P (132 mg/g) > Mag-C (29.5 mg/g). The As (V) moiety of roxarsone is adsorbed onto the surface of the iron oxide/oxyhydrate and is inferred as inner-sphere surface complexes; monodentate-mononuclear, bidentate-mononuclear, and bidentate-binuclear depending on the protolytic speciation of roxarsone. The phenyl ring of roxarsone provides the primary driving force for the sorptive interaction with the graphene surface of GAC and its composites. Thus, magnetite composites are proposed as multi-purpose adsorbents for the co-removal of inorganic and organic arsenicals due to the presence of graphenic and iron oxide active adsorption sites. Full article
(This article belongs to the Section Advanced Composites)
Show Figures

Back to TopTop