Sign in to use this feature.

Years

Between: -

Subjects

remove_circle_outline
remove_circle_outline
remove_circle_outline
remove_circle_outline
remove_circle_outline
remove_circle_outline
remove_circle_outline
remove_circle_outline
remove_circle_outline

Journals

Article Types

Countries / Regions

Search Results (89)

Search Parameters:
Keywords = resveratrol synthase

Order results
Result details
Results per page
Select all
Export citation of selected articles as:
15 pages, 1439 KB  
Article
Resveratrol Mitigates High Glucose-Induced Inflammation in Astroglial Cells
by Vanessa Sovrani, Filipe Renato Pereira Dias, Rômulo Rodrigo de Souza Almeida, Krista Minéia Wartchow, Nícolas Manzke Glänzel, Ester Rezena, Carlos-Alberto Gonçalves, Guilhian Leipnitz, Larissa Daniele Bobermin and André Quincozes-Santos
Metabolites 2025, 15(12), 771; https://doi.org/10.3390/metabo15120771 - 28 Nov 2025
Viewed by 754
Abstract
Background/Objectives: Changes in glucose metabolism impact central nervous system (CNS) homeostasis and, consequently, can lead to cognitive impairment and an increased risk for neurodegenerative and neuropsychiatric disorders. Astrocytes are glial cells that act as key regulators of brain glucose metabolism, thus representing important [...] Read more.
Background/Objectives: Changes in glucose metabolism impact central nervous system (CNS) homeostasis and, consequently, can lead to cognitive impairment and an increased risk for neurodegenerative and neuropsychiatric disorders. Astrocytes are glial cells that act as key regulators of brain glucose metabolism, thus representing important cellular targets for studies of different pathophysiological conditions, including hyperglycemia. Resveratrol, a natural polyphenol, has emerged as a potential protective strategy against diabetes and its complications; however, its glioprotective effects remain unclear. Based on these observations, we evaluated whether resveratrol could modify the inflammatory response in astroglial cells exposed to experimental hyperglycemic conditions. Methods: After reaching confluence, C6 astroglial cells were pre-incubated with 10 µM resveratrol in serum-free DMEM with 6 mM glucose for 24 h. The medium was then replaced with serum-free DMEM containing 12 mM glucose and 10 µM resveratrol for another 24 h. Controls were maintained in 6 mM glucose. Analyses included cell viability, metabolic activity, glucose and glutamate uptake, cytokine quantification by ELISA, and gene expression by RT-qPCR. Results: We show that high glucose levels modulate glucose and glutamate metabolism, and increase neuroinflammation, through the modulation of inflammatory mediators. In addition, high glucose upregulated the gene expressions of inducible nitric oxide synthase (iNOS), nuclear factor κB (NFκB), cyclooxygenase 2 (COX2), and Toll-like receptor 4 (TLR4) while decreasing mRNA levels of NLR family pyrin domain containing 3 (NLRP3) and peroxisome proliferator-activated receptor gamma coactivator 1-alpha (PGC-1α). However, resveratrol was able to prevent most of these effects, particularly the high glucose-triggered inflammatory response. Resveratrol also modulated heme oxygenase 1 (HO-1) and nuclear factor erythroid-derived 2-like 2 (Nrf2), important targets associated with cellular protection. Conclusions: Our findings reinforce resveratrol as a potential glioprotective strategy against diabetes-related brain toxicity. Full article
(This article belongs to the Special Issue Metabolic Profiling in Neurometabolisms)
Show Figures

Figure 1

14 pages, 857 KB  
Review
Resveratrol as a Potential Platelet Inhibitor in Aspirin-Resistant Diabetic Patients—A Novel Therapeutic Strategy Targeting F0F1-ATP Synthase Inhibition
by Isabella Panfoli and Lavinia Carlini
Life 2025, 15(11), 1718; https://doi.org/10.3390/life15111718 - 6 Nov 2025
Viewed by 1673
Abstract
In Diabetes Mellitus (DM), a metabolic disorder characterized by elevated blood glucose due to impaired insulin action, platelet function is dysregulated and contributes to the pathological progression of the disease. In type 2 diabetes mellitus (T2DM), hyperglycemia, insulin resistance, oxidative stress, and inflammation [...] Read more.
In Diabetes Mellitus (DM), a metabolic disorder characterized by elevated blood glucose due to impaired insulin action, platelet function is dysregulated and contributes to the pathological progression of the disease. In type 2 diabetes mellitus (T2DM), hyperglycemia, insulin resistance, oxidative stress, and inflammation impair endothelial function and platelet regulation, promoting a prothrombotic state. Platelet hyperreactivity is associated with T2DM cardiovascular complications, a leading cause of mortality in patients. Antiplatelet therapies often prove ineffective for a subset of T2DM patients due to aspirin resistance, necessitating alternative therapeutic strategies. Resveratrol, a natural polyphenol, is a potential therapeutic agent for T2DM, including inhibition of platelet aggregation. One of the pleiotropic actions of resveratrol is to modulate the FoF1-ATP synthase rotational catalysis. Platelet chemical energy demand during the activation phase is achieved through oxidative phosphorylation. Both mitochondrial and extra-mitochondrial oxidative phosphorylation drive aerobic energy production in activated platelets, utilizing fatty acids and glucose, respectively. Hyperglycemia can cause an overwork of the oxidative phosphorylation, producing oxidative stress. Targeting FoF1-ATP synthase with resveratrol may reduce platelet hyperreactivity in aspirin-resistant cases. This paper reviews the implications of resveratrol ability to inhibit platelet FoF1-ATP synthase on its potential as a novel alternative or synergistic antiplatelet strategy for aspirin-resistant T2DM patients. Full article
(This article belongs to the Special Issue The Biology and Functions of Platelets: Emerging Challenges)
Show Figures

Figure 1

16 pages, 4288 KB  
Article
Functional Role of Resveratrol in Inducing Apoptosis in Breast Cancer Subtypes via Inhibition of Intracellular Fatty Acid Synthase
by Ping Li, Yan Liang and Xiaofeng Ma
Molecules 2025, 30(14), 2891; https://doi.org/10.3390/molecules30142891 - 8 Jul 2025
Cited by 2 | Viewed by 1448
Abstract
Fatty acid synthase (FASN) is frequently overexpressed in human breast cancer and has emerged as a potential therapeutic target. Resveratrol has been shown to inhibit FASN activity in vitro through both fast-reversible and slow-irreversible mechanisms. In this study, resveratrol reduced intracellular fatty acid [...] Read more.
Fatty acid synthase (FASN) is frequently overexpressed in human breast cancer and has emerged as a potential therapeutic target. Resveratrol has been shown to inhibit FASN activity in vitro through both fast-reversible and slow-irreversible mechanisms. In this study, resveratrol reduced intracellular fatty acid levels by inhibiting FASN activity and downregulating its expression across various breast cancer subtypes, including SK-BR-3, MCF-7, and MDA-MB-231 cells. Knockdown of FASN via small interfering RNA (siRNA) further enhanced resveratrol-induced cytotoxicity. Resveratrol significantly suppressed cell viability and triggered apoptosis, as evidenced by increased cleavage of poly(ADP-ribose) polymerase (PARP) and disruption of Bcl-2 family protein balance. Furthermore, resveratrol inhibited key signaling pathways involved in cell proliferation and survival, notably FAK, AKT, and ERK1/2. FASN silencing by siRNA also modulated the activation states of these signaling proteins. Collectively, these findings support resveratrol as a promising anti-cancer candidate that induces apoptosis in diverse breast cancer subtypes via FASN inhibition. Full article
(This article belongs to the Special Issue Chemical and Biological Research on Bioactive Natural Products)
Show Figures

Figure 1

23 pages, 2274 KB  
Article
The Combination of Resveratrol and Conjugated Linoleic Acid Dienes Enhances the Individual Effects of These Molecules on De Novo Fatty Acid Biosynthesis in 3T3-L1 Adipocytes
by Jarosław Oczkowicz, Ewelina Piasna-Słupecka, Mariola Drozdowska, Aneta Koronowicz and Aneta Kopeć
Int. J. Mol. Sci. 2024, 25(24), 13429; https://doi.org/10.3390/ijms252413429 - 14 Dec 2024
Viewed by 2199
Abstract
Consuming food containing ingredients with a documented impact on lipid metabolism can help fight overweight and obesity. The simplest way to reduce the level of fatty acids is to block their synthesis or increase the rate of their degradation. This study aimed to [...] Read more.
Consuming food containing ingredients with a documented impact on lipid metabolism can help fight overweight and obesity. The simplest way to reduce the level of fatty acids is to block their synthesis or increase the rate of their degradation. This study aimed to determine the effect of resveratrol, cis-9, trans-11 conjugated linoleic acid (CLA), trans-10, cis-12 CLA, and various variants of their combinations on de novo fatty acid biosynthesis in 3T3-L1 adipocytes. The influence of the above-mentioned bioactive substances on cells grown under standard conditions and after induction of oxidative stress was measured. The effect of the tested compounds on the expression of selected genes related to the de novo fatty acid biosynthesis process (Fasn, Acc1, Acly, Prkaa1, Prkaa2, Prkaca, Srebp1) was evaluated. As part of the conducted experiments, how the level of the corresponding mRNA translates into the content of selected proteins (acetyl-CoA carboxylase 1 (ACC) and fatty acid synthase (FASN) was studied. It was found that the inhibition of fatty acid biosynthesis processes was stronger in the case of the combination of the tested CLA isomers (cis-9, trans-11 CLA, trans-10, cis-12 CLA) with resveratrol than in cases of their individual action. Full article
Show Figures

Figure 1

24 pages, 4971 KB  
Article
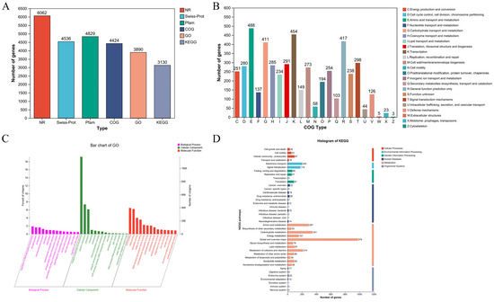
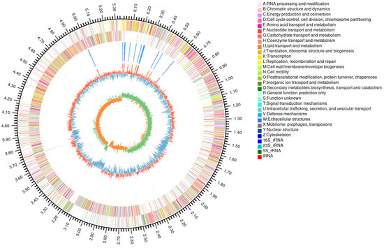
Unraveling Whole-Genome Sequence and Functional Characterization of P. megaterium PH3
by Xiaohan Zhang, Junbo Liang, Dong Zhang, Liang Wang and Shuhong Ye
Foods 2024, 13(22), 3555; https://doi.org/10.3390/foods13223555 - 7 Nov 2024
Cited by 3 | Viewed by 2295
Abstract
Priestia megaterium (P. megaterium PH3) is an endophytic bacterium isolated from peanuts. It has natural resveratrol production ability and shows potential application value. This study analyzed its genetic function and metabolic mechanism through whole-genome sequencing and found that the genome size is [...] Read more.
Priestia megaterium (P. megaterium PH3) is an endophytic bacterium isolated from peanuts. It has natural resveratrol production ability and shows potential application value. This study analyzed its genetic function and metabolic mechanism through whole-genome sequencing and found that the genome size is 5,960,365 bp, the GC content is 37.62%, and 6132 genes are annotated. Functional analysis showed that this strain contained 149 carbohydrate active enzyme genes, 7 secondary metabolite synthesis gene clusters, 509 virulence genes, and 273 drug-resistance genes. At the same time, this strain has the ability to regulate salt stress, low temperature, and hypoxia. Genomic analysis reveals a stilbene-synthase-containing type III polyketide synthase gene cluster that contributes to resveratrol synthesis. A safety assessment showed that the strain is non-hemolytic, does not produce amino acid decarboxylase, and is not resistant to multiple antibiotics. In the mouse model, P. megaterium PH3 did not have significant effects on body weight, behavior, or physiological indicators. These results provide important basic data and theoretical support for its industrial application and the research and development of plant protection agents. Full article
(This article belongs to the Section Food Biotechnology)
Show Figures

Figure 1

13 pages, 4312 KB  
Article
Soil-Mulching Treatment Enhances the Content of Stilbene in Grape Berries: A Transcriptomic and Metabolomic Analysis
by Bo Wang, Weimin Wu, Zhuangwei Wang, Zhenxiao Chen and Xicheng Wang
Foods 2024, 13(19), 3208; https://doi.org/10.3390/foods13193208 - 9 Oct 2024
Viewed by 1761
Abstract
Soil mulching is a useful agronomic practice that promotes early fruit maturation and affects fruit quality. However, the regulatory mechanism of fruit metabolites under soil-mulching treatments remains unknown. In this study, variations in the gene sets and metabolites of grape berries after mulching [...] Read more.
Soil mulching is a useful agronomic practice that promotes early fruit maturation and affects fruit quality. However, the regulatory mechanism of fruit metabolites under soil-mulching treatments remains unknown. In this study, variations in the gene sets and metabolites of grape berries after mulching (rice straw + felt + plastic film) using transcriptome and metagenomic sequencing were investigated. The results of the cluster analysis and orthogonal projection to latent structures discriminant analysis of the metabolites showed a difference between the mulching and control groups, as did the principal component analysis results for the transcriptome. In total, 36 differentially expressed metabolites were identified, of which 10 (resveratrol, ampelopsin F, piceid, 3,4′-dihydroxy-5-methoxystilbene, ε-viniferin, trans resveratrol, epsilon-viniferin, 3′-hydroxypterostilbene, 1-methyl-resveratrol, and pterostil-bene) were stilbenes. Their content increased after mulching, indicating that stilbene synthase activity increased after mulching. The weighted gene co-expression network analysis revealed that the turquoise and blue modules were positively and negatively related to stilbene compounds. The network analysis identified two seed genes (VIT_09s0054g00610, VIT_13s0156g00260) and two transcription factors (VIT_13s0156g00260, VIT_02s0025g04590). Overall, soil mulching promoted the accumulation of stilbene compounds in grapes, and the results provided key genetic information for further studies. Full article
(This article belongs to the Section Foodomics)
Show Figures

Figure 1

15 pages, 3518 KB  
Article
The Mechanism Involved in the Inhibition of Resveratrol and Genistein on the Contractility of Isolated Rat Uterus Smooth Muscle
by Qin Ma, Yudong Wang, Wei Zhang, Zhongrui Du, Zhifeng Tian and Hongfang Li
Nutrients 2024, 16(19), 3417; https://doi.org/10.3390/nu16193417 - 9 Oct 2024
Cited by 1 | Viewed by 2283
Abstract
Purpose: This study aimed to compare the effects of the phytoestrogens resveratrol (RES) and genistein (GEN) on the contractility of isolated uterine smooth muscle from rats, focusing on both spontaneous and stimulated contractions, and to investigate the underlying mechanisms. Methods: Uterine strips were [...] Read more.
Purpose: This study aimed to compare the effects of the phytoestrogens resveratrol (RES) and genistein (GEN) on the contractility of isolated uterine smooth muscle from rats, focusing on both spontaneous and stimulated contractions, and to investigate the underlying mechanisms. Methods: Uterine strips were suspended vertically in perfusion chambers containing Kreb’s solution, various concentrations of RES and GEN were added to the ex vivo uterine strips, and contractions were measured before and after incubation with RES or GEN. Results: (1) Both RES and GEN inhibited K+-induced contractions in a dose-dependent manner; the β/β2-adrenoceptor antagonist propranolol (PRO), ICI118551, the ATP-dependent K+ channel blocker glibenclamide (HB-419) and the NO synthase inhibitor N-nitro-L-arginine (L-NNA) diminished the inhibitory effects of RES and GEN on K+-induced contractions. (2) RES and GEN also dose-dependently inhibited PGF-induced uterine contractions. (3) The inhibitory effects of RES and GEN were observed in spontaneous contractile activities as well; PRO, ICI118551, HB-419 and L-NNA attenuated the inhibitory effects of RES and GEN on the spontaneous contractions of isolated uterine muscle strips. (4) RES and GEN significantly decreased the cumulative concentration response of Ca2+ and shifted the Ca2+ cumulative concentration–response curves to the right in high-K+ Ca2+-free Kreb’s solution. (5) RES and GEN markedly reduced the first phasic contraction induced by oxytocin, acetylcholine, and prostaglandin F but did not alter the second phasic contraction caused by CaCl2 in Ca2+-free Kreb’s solution. Conclusions: RES and GEN can directly inhibit both spontaneous and activated contractions of isolated uterine smooth muscle. The mechanisms underlying the inhibitory effects of RES and GEN likely involve β adrenergic receptor activation, reduced Ca2+ influx and release, the activation of ATP-dependent K+ channels and increased NO production. Full article
(This article belongs to the Special Issue Nutritional Value and Health Benefits of Dietary Bioactive Compounds)
Show Figures

Figure 1

17 pages, 9876 KB  
Article
Metabolome and Transcriptome Joint Analysis Reveals That Different Sucrose Levels Regulate the Production of Flavonoids and Stilbenes in Grape Callus Culture
by Xiaojiao Gu, Zhiyi Fan, Yuan Wang, Jiajun He, Chuanlin Zheng and Huiqin Ma
Int. J. Mol. Sci. 2024, 25(19), 10398; https://doi.org/10.3390/ijms251910398 - 27 Sep 2024
Cited by 4 | Viewed by 1651
Abstract
To reveal the effect of sucrose concentration on the production of secondary metabolites, a metabolome and transcriptome joint analysis was carried out using callus induced from grape variety Mio Red cambial meristematic cells. We identified 559 metabolites—mainly flavonoids, phenolic acids, and stilbenoids—as differential [...] Read more.
To reveal the effect of sucrose concentration on the production of secondary metabolites, a metabolome and transcriptome joint analysis was carried out using callus induced from grape variety Mio Red cambial meristematic cells. We identified 559 metabolites—mainly flavonoids, phenolic acids, and stilbenoids—as differential content metabolites (fold change ≥2 or ≤0.5) in at least one pairwise comparison of treatments with 7.5, 15, or 30 g/L sucrose in the growing media for 15 or 30 days (d). Resveratrol, viniferin, and amurensin contents were highest at 15 d of subculture; piceid, ampelopsin, and pterostilbene had higher contents at 30 d. A transcriptome analysis identified 1310 and 498 (at 15 d) and 1696 and 2211 (at 30 d) differentially expressed genes (DEGs; log2(fold change) ≥ 1, p < 0.05) in 7.5 vs. 15 g/L and 15 vs. 30 g/L sucrose treatments, respectively. In phenylpropane and isoflavone pathways, DEGs encoding cinnamic acid 4-hydroxylase, chalcone synthase, chalcone isomerase, and flavanone 3-hydroxylase were more highly expressed at 15 d than at 30 d, while other DEGs showed different regulation patterns corresponding to sucrose concentrations and cultivation times. For all three sucrose concentrations, the stilbene synthase (STS) gene exhibited significantly higher expression at 15 vs. 30 d, while two resveratrol O-methyltransferase (ROMT) genes related to pterostilbene synthesis showed significantly higher expression at 30 vs. 15 d. In addition, a total of 481 DEGs were annotated as transcription factors in pairwise comparisons; an integrative analysis suggested MYB59, WRKY20, and MADS8 as potential regulators responding to sucrose levels in flavonoid and stilbene biosynthesis in grape callus. Our results provide valuable information for high-efficiency production of flavonoids and stilbenes using grape callus. Full article
(This article belongs to the Section Molecular Biology)
Show Figures

Figure 1

18 pages, 1722 KB  
Article
Zeaxanthin and Lutein Ameliorate Alzheimer’s Disease-like Pathology: Modulation of Insulin Resistance, Neuroinflammation, and Acetylcholinesterase Activity in an Amyloid-β Rat Model
by Da-Sol Kim, Suna Kang, Na-Rang Moon, Bae-Keun Shin and Sunmin Park
Int. J. Mol. Sci. 2024, 25(18), 9828; https://doi.org/10.3390/ijms25189828 - 11 Sep 2024
Cited by 7 | Viewed by 2373
Abstract
Alzheimer’s disease (AD) is characterized by impaired insulin/insulin-like growth factor-1 signaling in the hippocampus. Zeaxanthin and lutein, known for their antioxidant and anti-inflammatory properties, have been reported to protect against brain damage and cognitive decline. However, their mechanisms related to insulin signaling in [...] Read more.
Alzheimer’s disease (AD) is characterized by impaired insulin/insulin-like growth factor-1 signaling in the hippocampus. Zeaxanthin and lutein, known for their antioxidant and anti-inflammatory properties, have been reported to protect against brain damage and cognitive decline. However, their mechanisms related to insulin signaling in AD remain unclear. This study investigated the efficacy and mechanisms of zeaxanthin, lutein, and resveratrol in modulating an AD-like pathology in an amyloid-β rat model. Rats were administered hippocampal infusions of 3.6 nmol/day amyloid-β (Aβ)(25-35) for 14 days to induce AD-like memory deficits (AD-CON). Normal control rats received Aβ(35-25) (Normal-CON). All rats had a high-fat diet. Daily, AD rats consumed 200 mg/kg body weight of zeaxanthin (AD-ZXT), lutein (AD-LTN), and resveratrol (AD-RVT; positive-control) or resistant dextrin as a placebo (AD-CON) for eight weeks. The AD-CON rats exhibited a higher Aβ deposition, attenuated hippocampal insulin signaling (reduced phosphorylation of protein kinase B [pAkt] and glycogen synthase kinase-3β [pGSK-3β]), increased neuroinflammation, elevated acetylcholinesterase activity, and memory deficits compared to the Normal-CON group. They also showed systemic insulin resistance and high hepatic glucose output. Zeaxanthin and lutein prevented memory impairment more effectively than the positive-control resveratrol by suppressing acetylcholinesterase activity, lipid peroxidation, and pro-inflammatory cytokines (TNF-α, IL-1β). They also potentiated hippocampal insulin signaling and increased brain-derived neurotrophic factor (BDNF) and ciliary neurotrophic factor (CTNF) mRNA expression to levels comparable to the Normal-CON rats. Additionally, zeaxanthin and lutein improved glucose disposal, reduced hepatic glucose output, and normalized insulin secretion patterns. In conclusion, zeaxanthin and lutein supplementation at doses equivalent to 1.5–2.0 g daily in humans may have practical implications for preventing or slowing human AD progression by reducing neuroinflammation and maintaining systemic and central glucose homeostasis, showing promise even when compared to the established neuroprotective compound resveratrol. However, further clinical trials are needed to evaluate their efficacy and safety in human populations. Full article
Show Figures

Figure 1

18 pages, 7041 KB  
Article
Exploration of Thiamin thiazole synthase (THI4) Expression and Transcriptomes Involved in the Floral Volatiles of Caladium bicolor
by Joo Young Kim, Cindy L. Sigler, Keun H. Cho, Madelyn D. Gennaro, Mara S. Ellsworth and Thomas A. Colquhoun
Horticulturae 2024, 10(8), 810; https://doi.org/10.3390/horticulturae10080810 - 31 Jul 2024
Viewed by 2484
Abstract
4-methyl-5-vinylthiazole (MVT) is a significant volatile of caladium (Caladium bicolor) which produces a very high level of thiamin thiazole synthase (THI4) in male flowers. We explored transcriptomes upregulating MVT using RNA-seq during the six developmental stages of the male [...] Read more.
4-methyl-5-vinylthiazole (MVT) is a significant volatile of caladium (Caladium bicolor) which produces a very high level of thiamin thiazole synthase (THI4) in male flowers. We explored transcriptomes upregulating MVT using RNA-seq during the six developmental stages of the male flower (Day−10 to Day0) in C. bicolor ‘Tapestry’. THI4 was the highest transcript throughout the male flower development. Additionally, the genes showing the high expression associated with floral volatiles of caladium on Day0 were trans-resveratrol di-O-methyltransferase (ROMT), chalcone synthase (CHS), 3-ketoacyl-CoA thiolase 2 (KAT2), and linalool synthase (TPS). These four genes correspond to the following elevated volatiles of caladium: 1,3,5-trimethoxybenzene, MVT, indole, methyl salicylate, and linalool on Day0 compared to Day−10. The upstream THI4 gene was cloned to drive a fluorescent gene (ZsGreen1) in transient and stable transgenic petunia and tobacco plants, showing the gene expression only in the male tissue. The tissue-specific expression of the caladium THI4 promoter could benefit crop production with minimal modification of plants. Investigating transcriptomes associated with caladium fragrance can help provide insight into understanding the regulatory mechanisms of floral volatiles of caladium. Full article
(This article belongs to the Section Genetics, Genomics, Breeding, and Biotechnology (G2B2))
Show Figures

Figure 1

13 pages, 1771 KB  
Article
Denovo Production of Resveratrol by Engineered Rice Wine Strain Saccharomyces cerevisiae HJ08 and Its Application in Rice Wine Brewing
by Huihui An, Guangpeng Li, Zhihan Yang, Meng Xiong, Na Wang, Xitao Cao and Aiqun Yu
J. Fungi 2024, 10(8), 513; https://doi.org/10.3390/jof10080513 - 23 Jul 2024
Viewed by 2740
Abstract
Resveratrol is a plant-derived polyphenolic compound with numerous biological activities and health-promoting properties. Rice wine is a popular traditional alcoholic beverage made from fermented rice grains, and widely consumed in Asia. To develop resveratrol-enriched rice wine, a heterologous resveratrol biosynthesis pathway was established [...] Read more.
Resveratrol is a plant-derived polyphenolic compound with numerous biological activities and health-promoting properties. Rice wine is a popular traditional alcoholic beverage made from fermented rice grains, and widely consumed in Asia. To develop resveratrol-enriched rice wine, a heterologous resveratrol biosynthesis pathway was established by integrating the 4-coumaroyl-CoA ligase (Pc4CL) and the stilbene synthase (VvSTS) from Petroselinum crispum and Vitis vinifera at the δ locus sites of industrial rice wine strains Saccharomyces cerevisiae HJ. The resulting S. cerevisiae HJ01 produced a level of 0.6 ± 0.01 mg/L resveratrol. Next, the resveratrol production was increased 16.25-fold through employing the fused protein Pc4CL::VvSTS with a rigidly linked peptide (TPTP, EAAAK). Then, the strains were further modified by removing feedback inhibition of tyrosine through point mutation of ARO4 and ARO7, which integrated at the rDNA region of strain HJ03, and generated strain HJ06, HJ07, and HJ08. Subsequently, the highest resveratrol titer (34.22 ± 3.62 mg/L) was obtained by optimizing fermentation time and precursor addition amount. Finally, resveratrol content of rice wine fermented with strain HJ08 was 2.04 ± 0.08 mg/L and 1.45 ± 0.06 mg/L with or without the addition of 400 mg/L tyrosine after 7 days fermentation. Full article
(This article belongs to the Special Issue New Trends in Yeast Metabolic Engineering)
Show Figures

Figure 1

15 pages, 5148 KB  
Article
Benzyl Isothiocyanate and Resveratrol Synergistically Alleviate Dextran Sulfate Sodium-Induced Colitis in Mice
by Jianan Liu, Qian Zhang, Hongshun Hao, Jingran Bi, Hongman Hou and Gongliang Zhang
Foods 2024, 13(13), 2078; https://doi.org/10.3390/foods13132078 - 1 Jul 2024
Cited by 6 | Viewed by 1922
Abstract
The aim of our study was to investigate whether the combination of benzyl isothiocyanate (BITC) and resveratrol (RES) has a synergistic effect on the inhibition of inflammation in colitis. The results revealed that the BITC and RES combination (BITC_RES) was more effective than [...] Read more.
The aim of our study was to investigate whether the combination of benzyl isothiocyanate (BITC) and resveratrol (RES) has a synergistic effect on the inhibition of inflammation in colitis. The results revealed that the BITC and RES combination (BITC_RES) was more effective than either substance alone at significantly alleviating the symptoms of dextran sodium sulfate (DSS)-induced colitis in mice, including the prevention of colon shortening and loss of body weight, a reduction in the disease activity index, and prevention of colon damage. Similarly, compared with the DSS group, BITC_RES reduced myeloperoxidase (MPO) and inducible nitric oxide synthase (iNOS) levels in the mouse colon by 1.4–3.0-fold and 1.4-fold, respectively. In addition, the combination of BITC and RES upregulated the inflammatory factor IL-10 by 1.3- and 107.4-fold, respectively, compared to the individual BITC and RES groups, whereas the proinflammatory factors, including TNF-α, IL-1β, and IL-6, were downregulated by 1.1–7.4-, 0.7–3.6-, and 0.6–2.6-fold, respectively, in the BITC_RES group compared with the individual groups. Gut microbiome analysis indicated that BITC_RES remodeled the structure of gut bacteria at the phylum, family, and genus levels, upregulating the abundance of the phylum Bacteroidetes and the family Muribaculaceae and the genus norank_f_Muribaculaceae and downregulating the abundance of the phylum Firmicutes. Significant correlations between the relative levels of these proinflammatory cytokines and changes in the gut microbiota were found using Pearson’s correlation analysis. BITC and RES exhibited synergistic effects by reshaping the gut microbiota and modulating the level of serum cellular inflammatory factors, thus exerting a protective effect against colitis. Full article
Show Figures

Graphical abstract

13 pages, 2925 KB  
Article
De Novo Synthesis of Resveratrol from Sucrose by Metabolically Engineered Yarrowia lipolytica
by Gehad G. Ibrahim, Madhavi Perera, Saadiah A. Abdulmalek, Jinyong Yan and Yunjun Yan
Biomolecules 2024, 14(6), 712; https://doi.org/10.3390/biom14060712 - 16 Jun 2024
Cited by 7 | Viewed by 4103
Abstract
Resveratrol, a phenylpropanoid compound, exhibits diverse pharmacological properties, making it a valuable candidate for health and disease management. However, the demand for resveratrol exceeds the capacity of plant extraction methods, necessitating alternative production strategies. Microbial synthesis offers several advantages over plant-based approaches and [...] Read more.
Resveratrol, a phenylpropanoid compound, exhibits diverse pharmacological properties, making it a valuable candidate for health and disease management. However, the demand for resveratrol exceeds the capacity of plant extraction methods, necessitating alternative production strategies. Microbial synthesis offers several advantages over plant-based approaches and presents a promising alternative. Yarrowia lipolytica stands out among microbial hosts due to its safe nature, abundant acetyl-CoA and malonyl-CoA availability, and robust pentose phosphate pathway. This study aimed to engineer Y. lipolytica for resveratrol production. The resveratrol biosynthetic pathway was integrated into Y. lipolytica by adding genes encoding tyrosine ammonia lyase from Rhodotorula glutinis, 4-coumarate CoA ligase from Nicotiana tabacum, and stilbene synthase from Vitis vinifera. This resulted in the production of 14.3 mg/L resveratrol. A combination of endogenous and exogenous malonyl-CoA biosynthetic modules was introduced to enhance malonyl-CoA availability. This included genes encoding acetyl-CoA carboxylase 2 from Arabidopsis thaliana, malonyl-CoA synthase, and a malonate transporter protein from Bradyrhizobium diazoefficiens. These strategies increased resveratrol production to 51.8 mg/L. The further optimization of fermentation conditions and the utilization of sucrose as an effective carbon source in YP media enhanced the resveratrol concentration to 141 mg/L in flask fermentation. By combining these strategies, we achieved a titer of 400 mg/L resveratrol in a controlled fed-batch bioreactor. These findings demonstrate the efficacy of Y. lipolytica as a platform for the de novo production of resveratrol and highlight the importance of metabolic engineering, enhancing malonyl-CoA availability, and media optimization for improved resveratrol production. Full article
Show Figures

Figure 1

11 pages, 2404 KB  
Article
Serendipita indica: A Biostimulant Enhancing Low-Temperature Tolerance and Active Constituent Levels in Polygonum cuspidatum
by Junhao Shen and Yongqin Chen
Agriculture 2024, 14(1), 7; https://doi.org/10.3390/agriculture14010007 - 20 Dec 2023
Viewed by 2129
Abstract
Polygonum cuspidatum is a traditional medicinal plant enriched with resveratrol and polydatin. However, low temperatures reduce the medicinal component contents of P. cuspidatum, and prolonged low temperatures also affect the growth and survival of P. cuspidatum at the seedling stage. It is [...] Read more.
Polygonum cuspidatum is a traditional medicinal plant enriched with resveratrol and polydatin. However, low temperatures reduce the medicinal component contents of P. cuspidatum, and prolonged low temperatures also affect the growth and survival of P. cuspidatum at the seedling stage. It is unclear whether a culturable endophytic fungus Serendipita indica is able to enhance P. cuspidatum’s low-temperature tolerance and medicinal components. The objective of this study was to examine the biomass, leaf gas exchange, antioxidant enzyme activity, proline levels, medicinal constituent levels, and the expression of the resveratrol synthase (PcRS) and resveratrol-forming stilbene synthase 11 (PcRS11) genes of potted P. cuspidatum plants inoculated with S. indica at low temperatures (10 °C/6 °C, 12 h/12 h, day/night temperature). The six-week low-temperature treatment significantly reduced the root fungal colonization, biomass production, and leaf gas exchange variables, whereas S. indica inoculation significantly increased shoot and root biomass, photosynthetic rate, stomatal conductance, and transpiration rate at low temperatures. S. indica inoculation significantly increased superoxide dismutase and catalase activity as well as proline levels in leaves at low temperatures. The magnitude of root chrysophanol, emodin, polydatin, and resveratrol levels decreased by low temperatures was greater in uninoculated plants than in inoculated plants. Inoculation of S. indica, on the other hand, significantly increased the four medicinal component levels in roots at low temperatures, with a greater magnitude rise in chrysophanol, polydatin, and resveratrol at low temperatures than at suitable temperatures. The low-temperature treatment down-regulated the expression of PcRS and PcRS11 genes in roots, while S. indica up-regulated the expression of PcRS and PcRS11 genes at low temperatures. This implies that S. indica acts as a powerful microbial stimulant on P. cuspidatum to promote low-temperature resistance and medicinal component levels. Full article
(This article belongs to the Special Issue Advanced Research of Rhizosphere Microbial Activity—Series II)
Show Figures

Figure 1

16 pages, 2622 KB  
Article
Resveratrol Improves the Frozen-Thawed Ram Sperm Quality
by Zhendong Zhu, Haolong Zhao, Haixiang Cui, Adedeji O. Adetunji and Lingjiang Min
Animals 2023, 13(24), 3887; https://doi.org/10.3390/ani13243887 - 18 Dec 2023
Cited by 25 | Viewed by 3813
Abstract
Cryopreservation generates a substantial quantity of ROS in semen, leading to a decline in sperm quality and fertilization capacity. The objective of this study was to investigate the effects of resveratrol and its optimal concentration on ram sperm quality after cryopreservation. Ram semen [...] Read more.
Cryopreservation generates a substantial quantity of ROS in semen, leading to a decline in sperm quality and fertilization capacity. The objective of this study was to investigate the effects of resveratrol and its optimal concentration on ram sperm quality after cryopreservation. Ram semen was diluted with a freezing medium containing different concentrations of resveratrol (0, 25, 50, 75, and 100 μM). After thawing, various sperm parameters such as total motility, progressive motility, acrosome integrity, plasma membrane integrity, mitochondrial membrane potential, glutathione (GSH) content, glutathione synthase (GPx) activity, superoxide dismutase (SOD) activity, catalase (CAT) activity, lipid peroxidation (LPO) content, malondialdehyde (MDA) content, ROS level, SIRT1 level, DNA oxidative damage, and AMPK phosphorylation level were assessed. In addition, post-thaw sperm apoptosis was evaluated. Comparatively, the addition of resveratrol up to 75 μM significantly improved the sperm motility and sperm parameters of cryopreserved ram sperm. Specifically, 50 μM resveratrol demonstrated a notable enhancement in acrosome and plasma membrane integrity, antioxidant capacity, mitochondrial membrane potential, adenosine triphosphate (ATP) content, SIRT1 level, and AMPK phosphorylation levels compared to the control group (p < 0.05). It also significantly (p < 0.05) reduced the oxidative damage to sperm DNA. However, detrimental effects of resveratrol were observed at a concentration of 100 μM resveratrol. In conclusion, the addition of 50 μM resveratrol to the cryopreservation solution is optimal for enhancing the quality of cryopreserved ram sperm. Full article
(This article belongs to the Special Issue Animal Reproduction: Semen Quality Assessment, Volume II)
Show Figures

Figure 1

Back to TopTop