Sign in to use this feature.

Years

Between: -

Subjects

remove_circle_outline
remove_circle_outline
remove_circle_outline
remove_circle_outline
remove_circle_outline
remove_circle_outline

Journals

Article Types

Countries / Regions

Search Results (32)

Search Parameters:
Keywords = restrained molecular dynamics

Order results
Result details
Results per page
Select all
Export citation of selected articles as:
20 pages, 4121 KB  
Article
The Allosteric Communication Network in the Activation of Antithrombin by Heparin
by Gonzalo Izaguirre
Int. J. Mol. Sci. 2025, 26(18), 8984; https://doi.org/10.3390/ijms26188984 - 15 Sep 2025
Viewed by 419
Abstract
The allosteric activation of antithrombin (AT) involves a conformational shift from a native, repressed (R) to a heparin-bound, activated (AH) state. Using computational structural analysis, we identified an evolutionarily conserved allosteric communication network (ACN) comprising the residues H120, Y131, and Y166, which undergo [...] Read more.
The allosteric activation of antithrombin (AT) involves a conformational shift from a native, repressed (R) to a heparin-bound, activated (AH) state. Using computational structural analysis, we identified an evolutionarily conserved allosteric communication network (ACN) comprising the residues H120, Y131, and Y166, which undergo key structural displacements during this transition. Site-directed mutagenesis of these residues markedly enhanced AT native reactivity toward FXa and reduced thermal stability, indicating their role in stabilizing the R state. These findings support a three-step “slingshot” model in which the ACN functions as a molecular lock that restrains stored conformational energy, preventing premature activation. Heparin binding disengages this lock, triggering a cascade of structural changes that propagate from the heparin-binding site (HBS) to the reactive center loop (RCL). Additional mutational analyses of residues bridging the β-sheet A (βsA) and the RCL/exosite domains revealed a delicate energetic balance involving the S380 insertion and E381–R197 salt bridge, which collectively tune the activation threshold. Molecular dynamics simulations of ACN mutants further revealed increased flexibility at both HBS and RCL domains, consistent with concerted allosteric coupling. Together, these results provide new mechanistic insights into the structural basis of AT activation and suggest avenues for engineering heparin-independent AT variants. Full article
(This article belongs to the Special Issue Proteases and Their Inhibitors: From Biochemistry to Applications)
Show Figures

Figure 1

58 pages, 1238 KB  
Review
The Collapse of Brain Clearance: Glymphatic-Venous Failure, Aquaporin-4 Breakdown, and AI-Empowered Precision Neurotherapeutics in Intracranial Hypertension
by Matei Șerban, Corneliu Toader and Răzvan-Adrian Covache-Busuioc
Int. J. Mol. Sci. 2025, 26(15), 7223; https://doi.org/10.3390/ijms26157223 - 25 Jul 2025
Cited by 1 | Viewed by 2358
Abstract
Although intracranial hypertension (ICH) has traditionally been framed as simply a numerical escalation of intracranial pressure (ICP) and usually dealt with in its clinical form and not in terms of its complex underlying pathophysiology, an emerging body of evidence indicates that ICH is [...] Read more.
Although intracranial hypertension (ICH) has traditionally been framed as simply a numerical escalation of intracranial pressure (ICP) and usually dealt with in its clinical form and not in terms of its complex underlying pathophysiology, an emerging body of evidence indicates that ICH is not simply an elevated ICP process but a complex process of molecular dysregulation, glymphatic dysfunction, and neurovascular insufficiency. Our aim in this paper is to provide a complete synthesis of all the new thinking that is occurring in this space, primarily on the intersection of glymphatic dysfunction and cerebral vein physiology. The aspiration is to review how glymphatic dysfunction, largely secondary to aquaporin-4 (AQP4) dysfunction, can lead to delayed cerebrospinal fluid (CSF) clearance and thus the accumulation of extravascular fluid resulting in elevated ICP. A range of other factors such as oxidative stress, endothelin-1, and neuroinflammation seem to significantly impair cerebral autoregulation, making ICH challenging to manage. Combining recent studies, we intend to provide a revised conceptualization of ICH that recognizes the nuance and complexity of ICH that is understated by previous models. We wish to also address novel diagnostics aimed at better capturing the dynamic nature of ICH. Recent advances in non-invasive imaging (i.e., 4D flow MRI and dynamic contrast-enhanced MRI; DCE-MRI) allow for better visualization of dynamic changes to the glymphatic and cerebral blood flow (CBF) system. Finally, wearable ICP monitors and AI-assisted diagnostics will create opportunities for these continuous and real-time assessments, especially in limited resource settings. Our goal is to provide examples of opportunities that exist that might augment early recognition and improve personalized care while ensuring we realize practical challenges and limitations. We also consider what may be therapeutically possible now and in the future. Therapeutic opportunities discussed include CRISPR-based gene editing aimed at restoring AQP4 function, nano-robotics aimed at drug targeting, and bioelectronic devices purposed for ICP modulation. Certainly, these proposals are innovative in nature but will require ethically responsible confirmation of long-term safety and availability, particularly to low- and middle-income countries (LMICs), where the burdens of secondary ICH remain preeminent. Throughout the review, we will be restrained to a balanced pursuit of innovative ideas and ethical considerations to attain global health equity. It is not our intent to provide unequivocal answers, but instead to encourage informed discussions at the intersections of research, clinical practice, and the public health field. We hope this review may stimulate further discussion about ICH and highlight research opportunities to conduct translational research in modern neuroscience with real, approachable, and patient-centered care. Full article
(This article belongs to the Special Issue Latest Review Papers in Molecular Neurobiology 2025)
Show Figures

Figure 1

15 pages, 5633 KB  
Article
Mechanistic Insights into the Mechanism of Allosteric Inhibition of Ubiquitin-Specific Protease 7 (USP7)
by Xuebin Wang, Ning Liu, Nuan Li, Shaoyong Lu and Zongtao Chai
Biomolecules 2025, 15(6), 749; https://doi.org/10.3390/biom15060749 - 22 May 2025
Cited by 1 | Viewed by 1040
Abstract
Ubiquitin-specific protease 7 (USP7), a deubiquitinase enzyme responsible for removing ubiquitin (Ub) from target proteins, plays a crucial role in oncogenic pathways and has been implicated in various human diseases. X-ray crystallography has revealed distinct conformations of USP7, including apo (ligand-free), allosteric inhibitor-, [...] Read more.
Ubiquitin-specific protease 7 (USP7), a deubiquitinase enzyme responsible for removing ubiquitin (Ub) from target proteins, plays a crucial role in oncogenic pathways and has been implicated in various human diseases. X-ray crystallography has revealed distinct conformations of USP7, including apo (ligand-free), allosteric inhibitor-, and Ub-bound states. However, the dynamic mechanisms underlying the allosteric inhibition of USP7 remain unclear. This study investigates the effect of allosteric inhibitor binding on the dynamics of USP7 through multiple replica molecular dynamics simulations. Our results demonstrate that Ub binding stabilizes the USP7 conformation, while allosteric inhibitor binding increases flexibility and variability in the fingers and palm domains of USP7. Furthermore, our analysis of USP7 local regions reveals that allosteric inhibitor binding not only restrains the dynamics of the C-terminal Ub binding site, thereby impeding the accessibility of Ub to USP7, but also disrupts the proper alignment of the catalytic triad (Cys223-His464-Asp481) in USP7. Additionally, community network analysis indicates that intra-domain communications within the fingers domain in USP7 are significantly enhanced upon allosteric inhibitor binding. This study reveals that the binding of an allosteric inhibitor induces a dynamic shift in enzyme’s conformational equilibrium, effectively disrupting its catalytic activity through allosteric modulation. Full article
Show Figures

Figure 1

17 pages, 614 KB  
Review
Alpha-1 Antitrypsin as a Regulatory Protease Inhibitor Modulating Inflammation and Shaping the Tumor Microenvironment in Cancer
by Siyu Xiang, Liu Yang, Yun He, Feng Ding, Shuangying Qiao, Zonghua Su, Zheng Chen, Aiping Lu and Fangfei Li
Cells 2025, 14(2), 88; https://doi.org/10.3390/cells14020088 - 10 Jan 2025
Cited by 4 | Viewed by 4104
Abstract
Alpha-1 antitrypsin (AAT) is a key serine protease inhibitor for regulating proteases such as neutrophil elastase. AAT restrains the pulmonary matrix from enzymatic degradation, and a deficiency in AAT leads to inflammatory tissue damage in the lungs, resulting in chronic obstructive pulmonary disease. [...] Read more.
Alpha-1 antitrypsin (AAT) is a key serine protease inhibitor for regulating proteases such as neutrophil elastase. AAT restrains the pulmonary matrix from enzymatic degradation, and a deficiency in AAT leads to inflammatory tissue damage in the lungs, resulting in chronic obstructive pulmonary disease. Due to the crucial biological function of AAT, the emerging research interest in this protein has shifted to its role in cancer-associated inflammation and the dynamics of the tumor microenvironment. However, the lack of comprehensive reviews in this field hinders our understanding of AAT as an essential immune modulator with great potential in cancer immunotherapy. Therefore, in this review, we have elucidated the pivotal roles of AAT in inflammation and the tumor microenvironment, including the structure and molecular properties of AAT, its molecular functions in the regulation of the inflammatory response and tumor microenvironment, and its clinical implications in cancer including its diagnosis, prognosis, and therapeutic intervention. This review seeks to bridge the gap in the understanding of AAT between inflammatory diseases and cancer, and to foster deeper investigations into its translational potential in cancer immunotherapy in the future. Full article
(This article belongs to the Special Issue Recent Advances in Tumor Immunological Microenvironment Research)
Show Figures

Figure 1

15 pages, 4245 KB  
Article
Structure of a Cyclic Peptide as an Inhibitor of Mycobacterium tuberculosis Transcription: NMR and Molecular Dynamics Simulations
by Filia Stephanie, Usman Sumo Friend Tambunan, Krzysztof Kuczera and Teruna J. Siahaan
Pharmaceuticals 2024, 17(11), 1545; https://doi.org/10.3390/ph17111545 - 18 Nov 2024
Cited by 2 | Viewed by 1335
Abstract
Background and Objectives: A novel antitubercular cyclic peptide, Cyclo(1,6)-Ac-CLYHFC-NH2, was designed to bind at the rifampicin (RIF) binding site on the RNA polymerase (RNAP) of Mycobacterium tuberculosis (MTB). This peptide inhibits RNA elongation in the MTB transcription initiation assay in the [...] Read more.
Background and Objectives: A novel antitubercular cyclic peptide, Cyclo(1,6)-Ac-CLYHFC-NH2, was designed to bind at the rifampicin (RIF) binding site on the RNA polymerase (RNAP) of Mycobacterium tuberculosis (MTB). This peptide inhibits RNA elongation in the MTB transcription initiation assay in the nanomolar range, which can halt the MTB transcription initiation complex, similar to RIF. Therefore, determining the solution conformation of this peptide is useful in improving the peptide’s binding affinity to the RNAP. Methods: Here, the solution structure of Cyclo(1,6)-Ac-CLYHFC-NH2 was determined by two-dimensional (2D) NMR experiments and NMR-restrained molecular dynamic (MD) simulations. Results: All protons of Cyclo(1,6)-Ac-CLYHFC-NH2 were assigned using TOCSY and NOE NMR spectroscopy. The NOE cross-peak intensities were used to calculate interproton distances within the peptide. The JNH-HCα coupling constants were used to determine the possible Phi angles within the peptide. The interproton distances and calculated Phi angles from NMR were used in NMR-restrained MD simulations. The NOE spectra showed NH-to-NH cross-peaks at Leu2-to-Tyr3 and Tyr3-to-His4, indicating a βI-turn formation at the Cys1-Leu2-Tyr3-His4 sequence. Conclusions: The NMR-restrained MD simulations showed several low-energy conformations that were congruent with the NMR data. Finally, the conformation of this peptide will be used to design derivatives that can better inhibit RNAP activity. Full article
(This article belongs to the Special Issue Novel Insights into Tuberculosis Research and Drug Discovery)
Show Figures

Figure 1

16 pages, 11276 KB  
Article
A Multiscale Simulation on Aluminum Ion Implantation-Induced Defects in 4H-SiC MOSFETs
by Yawen Wang, Haipeng Lan, Qiwei Shangguan, Yawei Lv and Changzhong Jiang
Electronics 2024, 13(14), 2758; https://doi.org/10.3390/electronics13142758 - 13 Jul 2024
Viewed by 2387
Abstract
Aluminum (Al) ion implantation is one of the most important technologies in SiC device manufacturing processes due to its ability to produce the p-type doping effect, which is essential to building p–n junctions and blocking high voltages. However, besides the doping effect, defects [...] Read more.
Aluminum (Al) ion implantation is one of the most important technologies in SiC device manufacturing processes due to its ability to produce the p-type doping effect, which is essential to building p–n junctions and blocking high voltages. However, besides the doping effect, defects are also probably induced by the implantation. Here, the impacts of Al ion implantation-induced defects on 4H-SiC MOSFET channel transport behaviors are studied using a multiscale simulation flow, including the molecular dynamics (MD) simulation, density functional theory (DFT) calculation, and tight-binding (TB) model-based quantum transport simulation. The simulation results show that an Al ion can not only replace a Si lattice site to realize the p-doping effect, but it can also replace the C lattice site to induce mid-gap trap levels or become an interstitial to induce the n-doping effect. Moreover, the implantation tends to bring additional point defects to the 4H-SiC body region near the Al ions, which will lead to more complicated coupling effects between them, such as degrading the p-type doping effect by trapping free hole carriers and inducing new trap states at the 4H-SiC bandgap. The quantum transport simulations indicate that these coupling effects will impede local electron transports, compensating for the doping effect and increasing the leakage current of the 4H-SiC MOSFET. In this study, the complicated coupling effects between the implanted Al ions and the implantation-induced point defects are revealed, which provides new references for experiments to increase the accepter activation rate and restrain the defect effect in SiC devices. Full article
(This article belongs to the Special Issue Wide-Bandgap Device Application: Devices, Circuits, and Drivers)
Show Figures

Figure 1

15 pages, 4370 KB  
Article
Water Exchange from the Buried Binding Sites of Cytochrome P450 Enzymes 1A2, 2D6, and 3A4 Correlates with Conformational Fluctuations
by Olgun Guvench
Molecules 2024, 29(2), 494; https://doi.org/10.3390/molecules29020494 - 19 Jan 2024
Cited by 2 | Viewed by 1895
Abstract
Human cytochrome P450 enzymes (CYPs) are critical for the metabolism of small-molecule pharmaceuticals (drugs). As such, the prediction of drug metabolism by and drug inhibition of CYP activity is an important component of the drug discovery and design process. Relative to the availability [...] Read more.
Human cytochrome P450 enzymes (CYPs) are critical for the metabolism of small-molecule pharmaceuticals (drugs). As such, the prediction of drug metabolism by and drug inhibition of CYP activity is an important component of the drug discovery and design process. Relative to the availability of a wide range of experimental atomic-resolution CYP structures, the development of structure-based CYP activity models has been limited. To better characterize the role of CYP conformational fluctuations in CYP activity, we perform multiple microsecond-scale all-atom explicit-solvent molecular dynamics (MD) simulations on three CYP isoforms, 1A2, 2D6, and 3A4, which together account for the majority of CYP-mediated drug metabolism. The MD simulations employ a variety of positional restraints, ranging from keeping all CYP atoms close to their experimentally determined coordinates to allowing full flexibility. We find that, with full flexibility, large fluctuations in the CYP binding sites correlate with efficient water exchange from these buried binding sites. This is especially true for 1A2, which, when restrained to its crystallographic conformation, is unable to exchange water between the binding site and bulk solvent. These findings imply that, in addition to crystal structures, a representative ensemble of conformational states ought to be included when developing structure-based CYP activity models. Full article
(This article belongs to the Special Issue Computational Approaches in Drug Discovery and Design)
Show Figures

Figure 1

20 pages, 9280 KB  
Article
Comparison, Analysis, and Molecular Dynamics Simulations of Structures of a Viral Protein Modeled Using Various Computational Tools
by Hemalatha Mani, Chun-Chun Chang, Hao-Jen Hsu, Chin-Hao Yang, Jui-Hung Yen and Je-Wen Liou
Bioengineering 2023, 10(9), 1004; https://doi.org/10.3390/bioengineering10091004 - 24 Aug 2023
Cited by 10 | Viewed by 3925
Abstract
The structural analysis of proteins is a major domain of biomedical research. Such analysis requires resolved three-dimensional structures of proteins. Advancements in computer technology have led to progress in biomedical research. In silico prediction and modeling approaches have facilitated the construction of protein [...] Read more.
The structural analysis of proteins is a major domain of biomedical research. Such analysis requires resolved three-dimensional structures of proteins. Advancements in computer technology have led to progress in biomedical research. In silico prediction and modeling approaches have facilitated the construction of protein structures, with or without structural templates. In this study, we used three neural network-based de novo modeling approaches—AlphaFold2 (AF2), Robetta-RoseTTAFold (Robetta), and transform-restrained Rosetta (trRosetta)—and two template-based tools—the Molecular Operating Environment (MOE) and iterative threading assembly refinement (I-TASSER)—to construct the structure of a viral capsid protein, hepatitis C virus core protein (HCVcp), whose structure have not been fully resolved by laboratory techniques. Templates with sufficient sequence identity for the homology modeling of complete HCVcp are currently unavailable. Therefore, we performed domain-based homology modeling for MOE simulations. The templates for each domain were obtained through sequence-based searches on NCBI and the Protein Data Bank. Then, the modeled domains were assembled to construct the complete structure of HCVcp. The full-length structure and two truncated forms modeled using various computational tools were compared. Molecular dynamics (MD) simulations were performed to refine the structures. The root mean square deviation of backbone atoms, root mean square fluctuation of Cα atoms, and radius of gyration were calculated to monitor structural changes and convergence in the simulations. The model quality was evaluated through ERRAT and phi–psi plot analysis. In terms of the initial prediction for protein modeling, Robetta and trRosetta outperformed AF2. Regarding template-based tools, MOE outperformed I-TASSER. MD simulations resulted in compactly folded protein structures, which were of good quality and theoretically accurate. Thus, the predicted structures of certain proteins must be refined to obtain reliable structural models. MD simulation is a promising tool for this purpose. Full article
(This article belongs to the Special Issue Bio-Macromolecular Modeling and Computational Design)
Show Figures

Figure 1

19 pages, 10826 KB  
Article
Myeloid-CITED2 Deficiency Exacerbates Diet-Induced Obesity and Pro-Inflammatory Macrophage Response
by Atif Zafar, Hang Pong Ng, E. Ricky Chan, Sally L. Dunwoodie and Ganapati H. Mahabeleshwar
Cells 2023, 12(17), 2136; https://doi.org/10.3390/cells12172136 - 24 Aug 2023
Cited by 3 | Viewed by 2616
Abstract
Macrophages are the principal component of the innate immune system that are found in all tissues and play an essential role in development, homeostasis, tissue repair, and immunity. Clinical and experimental studies have shown that transcriptionally dynamic pro-inflammatory macrophages are involved in the [...] Read more.
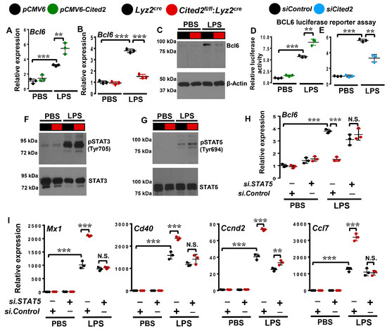
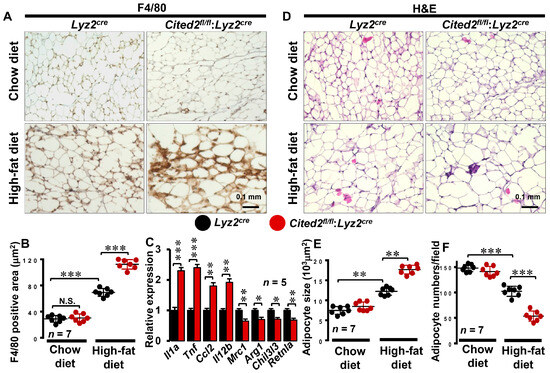
Macrophages are the principal component of the innate immune system that are found in all tissues and play an essential role in development, homeostasis, tissue repair, and immunity. Clinical and experimental studies have shown that transcriptionally dynamic pro-inflammatory macrophages are involved in the pathogenesis of diet-induced obesity and insulin resistance. However, cell-intrinsic mechanisms must exist that bridle uncontrolled pro-inflammatory macrophage activation in metabolic organs and disease pathogenesis. In this study, we show that CBP/p300-interacting transactivator with glutamic acid/aspartic acid-rich carboxyl-terminal domain 2 (CITED2) is an essential negative regulator of pro-inflammatory macrophage activation and inflammatory disease pathogenesis. Our in vivo studies show that myeloid-CITED2 deficiency significantly elevates high-fat diet (HFD)-induced expansion of adipose tissue volume, obesity, glucose intolerance, and insulin resistance. Moreover, myeloid-CITED2 deficiency also substantially augments HFD-induced adipose tissue inflammation and adverse remodeling of adipocytes. Our integrated transcriptomics and gene set enrichment analyses show that CITED2 deficiency curtails BCL6 signaling and broadly elevates BCL6-repressive gene target expression in macrophages. Using complementary gain- and loss-of-function studies, we found that CITED2 deficiency attenuates, and CITED2 overexpression elevates, inducible BCL6 expression in macrophages. At the molecular level, our analyses show that CITED2 promotes BCL6 expression by restraining STAT5 activation in macrophages. Interestingly, siRNA-mediated knockdown of STAT5 fully reversed elevated pro-inflammatory gene target expression in CITED2-deficient macrophages. Overall, our findings highlight that CITED2 restrains inflammation by promoting BCL6 expression in macrophages, and limits diet-induced obesity and insulin resistance. Full article
Show Figures

Graphical abstract

12 pages, 2249 KB  
Article
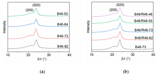
Crystallization and Performance of Polyamide Blends Comprising Polyamide 4, Polyamide 6, and Their Copolymers
by Yajing Zhang, Mingda Wang, Di Zhang, Yibing Wang, Li Wang, Yongjun Qiu, Liquan Wang, Tao Chen and Liming Zhao
Polymers 2023, 15(16), 3399; https://doi.org/10.3390/polym15163399 - 14 Aug 2023
Cited by 11 | Viewed by 3033
Abstract
Polyamide 4 (PA4) is a biobased and biodegradable polyamide. The high hydrogen bond density of PA4 bestows it with a high melting point that is close to its thermal decomposition temperature, thereby limiting the melt processing of PA4. In this study, PA4 was [...] Read more.
Polyamide 4 (PA4) is a biobased and biodegradable polyamide. The high hydrogen bond density of PA4 bestows it with a high melting point that is close to its thermal decomposition temperature, thereby limiting the melt processing of PA4. In this study, PA4 was blended with polyamide 6 (PA6) and further modified with copolyamide 4/6 (R46). The effects of composition on the crystallization behavior of the blends were studied. The results demonstrated that the binary PA4/PA6 (B46) and ternary PA4/PA6/R46 (B46/R46) blends formed two crystalline phases (PA4- and PA6-rich phases) through crystallization-induced phase separation. With increasing PA6 content, the thermal stability and crystallinity of the B46 blend increased and decreased, respectively, and the contribution of PA6 toward the crystallization of the PA4-rich phase diminished. Molecular dynamics simulations showed the molecular chain orientation of the B46 blends well. The melting points, crystallinities, and grain sizes of the B46/R46 blends were lower than those of the B46 blends. The crystallization of the PA4-rich phase was restrained by the dilution effect of molten-state PA6, and the nucleation and crystallization of the PA6-rich phase were promoted by the presence of crystallized PA4. The B46 blends with 30–40 wt% PA6 had the best mechanical properties. Full article
(This article belongs to the Section Biobased and Biodegradable Polymers)
Show Figures

Graphical abstract

14 pages, 4722 KB  
Article
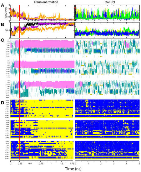
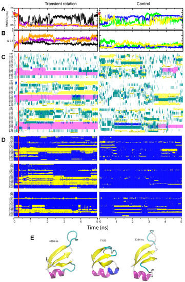
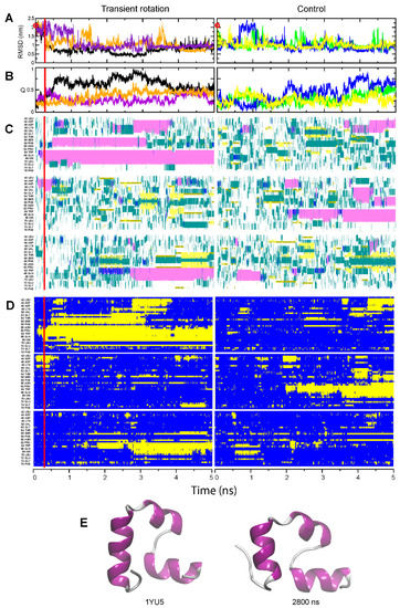
A Study of a Protein-Folding Machine: Transient Rotation of the Polypeptide Backbone Facilitates Rapid Folding of Protein Domains in All-Atom Molecular Dynamics Simulations
by Harutyun Sahakyan, Karen Nazaryan, Arcady Mushegian and Irina Sorokina
Int. J. Mol. Sci. 2023, 24(12), 10049; https://doi.org/10.3390/ijms241210049 - 13 Jun 2023
Cited by 1 | Viewed by 2298
Abstract
Molecular dynamics simulations of protein folding typically consider the polypeptide chain at equilibrium and in isolation from the cellular components. We argue that in order to understand protein folding as it occurs in vivo, it should be modeled as an active, energy-dependent process, [...] Read more.
Molecular dynamics simulations of protein folding typically consider the polypeptide chain at equilibrium and in isolation from the cellular components. We argue that in order to understand protein folding as it occurs in vivo, it should be modeled as an active, energy-dependent process, in which the cellular protein-folding machine directly manipulates the polypeptide. We conducted all-atom molecular dynamics simulations of four protein domains, whose folding from the extended state was augmented by the application of rotational force to the C-terminal amino acid, while the movement of the N-terminal amino acid was restrained. We have shown earlier that such a simple manipulation of peptide backbone facilitated the formation of native structures in diverse α-helical peptides. In this study, the simulation protocol was modified, to apply the backbone rotation and movement restriction only for a short time at the start of simulation. This transient application of a mechanical force to the peptide is sufficient to accelerate, by at least an order of magnitude, the folding of four protein domains from different structural classes to their native or native-like conformations. Our in silico experiments show that a compact stable fold may be attained more readily when the motions of the polypeptide are biased by external forces and constraints. Full article
(This article belongs to the Section Biochemistry)
Show Figures

Figure 1

23 pages, 6798 KB  
Review
Progress and Prospect of Zn Anode Modification in Aqueous Zinc-Ion Batteries: Experimental and Theoretical Aspects
by Kaiyong Feng, Dongxu Wang and Yingjian Yu
Molecules 2023, 28(6), 2721; https://doi.org/10.3390/molecules28062721 - 17 Mar 2023
Cited by 27 | Viewed by 7369
Abstract
Aqueous zinc-ion batteries (AZIBs), the favorite of next-generation energy storage devices, are popular among researchers owing to their environmental friendliness, low cost, and safety. However, AZIBs still face problems of low cathode capacity, fast attenuation, slow ion migration rate, and irregular dendrite growth [...] Read more.
Aqueous zinc-ion batteries (AZIBs), the favorite of next-generation energy storage devices, are popular among researchers owing to their environmental friendliness, low cost, and safety. However, AZIBs still face problems of low cathode capacity, fast attenuation, slow ion migration rate, and irregular dendrite growth on anodes. In recent years, many researchers have focused on Zn anode modification to restrain dendrite growth. This review introduces the energy storage mechanism and current challenges of AZIBs, and then some modifying strategies for zinc anodes are elucidated from the perspectives of experiments and theoretical calculations. From the experimental point of view, the modification strategy is mainly to construct a dense artificial interface layer or porous framework on the anode surface, with some research teams directly using zinc alloys as anodes. On the other hand, theoretical research is mainly based on adsorption energy, differential charge density, and molecular dynamics. Finally, this paper summarizes the research progress on AZIBs and puts forward some prospects. Full article
Show Figures

Figure 1

11 pages, 3147 KB  
Article
Effect of Pressurized Hydrothermal Treatment on the Properties of Cellulose Amorphous Region Based on Molecular Dynamics Simulation
by Xuewei Jiang, Wei Wang, Yuanyuan Guo and Min Dai
Forests 2023, 14(2), 314; https://doi.org/10.3390/f14020314 - 5 Feb 2023
Cited by 4 | Viewed by 2230
Abstract
Based on Materials Studio software, a cellulose chain with a polymerization degree of 20 and several water molecules were constructed to form a cellulose amorphous region–water model. The effect of pressure on the wood properties during hydrothermal treatment was investigated to explain the [...] Read more.
Based on Materials Studio software, a cellulose chain with a polymerization degree of 20 and several water molecules were constructed to form a cellulose amorphous region–water model. The effect of pressure on the wood properties during hydrothermal treatment was investigated to explain the changes in the macroscopic properties from a microscopic perspective, thus providing a theoretical basis for wood heat treatment research. In this study, we performed dynamic simulations at atmospheric pressure (0.1 MPa) and pressurized (0.2 MPa, 0.4 MPa, and 0.6 MPa) conditions under a combination of NPT. In addition, five aspects were analyzed in terms of energy change: cell parameters and density, cellulose mean square displacement, number of hydrogen bonds, and mechanical properties. The results showed that pressurized hydrothermal treatment increased the densification of the wood, decreased the volume, and increased the density. As the pressure increased, the difference between the average value of the nonbond energy and the total potential energy gradually decreased, the bond energy decreased, and the interatomic repulsive force within the molecule gradually weakened. The increase in the number of hydrogen bonds enhanced the restraining effect on the arrangement of cellulose molecular chains and slowed down the movement of the cellulose chains. Young’s modulus (E) and shear modulus (G) increased with increasing pressure, and Poisson’s ratio (γ) and K/G decreased with increasing pressure during the pressurized hydrothermal treatment of wood. The pressurized hydrothermal treatment increased the stiffness and decreased the toughness of the wood compared with those of the model with atmospheric pressure hydrothermal treatment. Full article
(This article belongs to the Special Issue Lignocellulosic Fiber-Based Composites)
Show Figures

Figure 1

20 pages, 6668 KB  
Article
Enthalpic Interactions and Solution Behaviors of Solvent-Free Polymer Brushes
by Yi-Ju Chen and Hsiu-Yu Yu
Polymers 2022, 14(23), 5237; https://doi.org/10.3390/polym14235237 - 1 Dec 2022
Cited by 1 | Viewed by 2345
Abstract
We performed molecular dynamics simulations to characterize the role of enthalpic interaction in impacting the static and dynamic properties of solvent-free polymer brushes. The intrinsic enthalpic interaction in the simulation was introduced using different attraction strengths between distinct species. Two model systems were [...] Read more.
We performed molecular dynamics simulations to characterize the role of enthalpic interaction in impacting the static and dynamic properties of solvent-free polymer brushes. The intrinsic enthalpic interaction in the simulation was introduced using different attraction strengths between distinct species. Two model systems were considered: one consisting of binary brushes of two different polymer types and the other containing a mixture of homopolymer brushes and free molecules. In the first system, we observed that, when two originally incompatible polymers were grafted to opposing surfaces, the miscibility between them was significantly enhanced. A less favorable intrinsic enthalpic interaction in the brushes resulted in a more stretched chain configuration, a lower degree of inter-brush penetration, and faster segmental relaxation. In the second system, we characterized the solvent capacity of the homopolymer brushes from variations in the energy components of the system as a function of the number of free molecules. We determined that molecular absorption was driven by the release of the entropic frustration for the grafted chains in conjunction with the chemical affinity between the solutes and polymers. The solute distribution function within the inter-wall space showed that solute–polymer mixing in the middle of the gap occurred preferentially when the enthalpic interaction was more favorable. When this was not the case, absorption was predominantly localized near the grafting surface. From the mean square displacement of the solute, we found that the brush profiles restrained the molecular diffusion perpendicular to the grafting wall; the weaker the attraction from the brush, the higher the solute mobility. Full article
Show Figures

Figure 1

14 pages, 16849 KB  
Article
Water-Tree Characteristics and Its Mechanical Mechanism of Crosslinked Polyethylene Grafted with Polar-Group Molecules
by Xiao-Xia Zheng, You-Cheng Pan and Wei-Feng Sun
Int. J. Mol. Sci. 2022, 23(16), 9450; https://doi.org/10.3390/ijms23169450 - 21 Aug 2022
Cited by 15 | Viewed by 2645
Abstract
In order to restrain electric-stress impacts of water micro-droplets in insulation defects under alternating current (AC) electric fields in crosslinked polyethylene (XLPE) material, the present study represents chemical graft modifications of introducing chloroacetic acid allyl ester (CAAE) and maleic anhydride (MAH) individually as [...] Read more.
In order to restrain electric-stress impacts of water micro-droplets in insulation defects under alternating current (AC) electric fields in crosslinked polyethylene (XLPE) material, the present study represents chemical graft modifications of introducing chloroacetic acid allyl ester (CAAE) and maleic anhydride (MAH) individually as two specific polar-group molecules into XLPE material with peroxide melting approach. The accelerated water-tree aging experiments are implemented by means of a water-blade electrode to measure the improved water resistance and the affording mechanism of the graft-modified XLPE material in reference to benchmark XLPE. Melting–crystallization process, dynamic viscoelasticity and stress-strain characteristics are tested utilizing differential scanning calorimeter (DSC), dynamic thermomechanical analyzer (DMA) and electronic tension machine, respectively. Water-tree morphology is observed for various aging times to evaluate dimension characteristics in water-tree developing processes. Monte Carlo molecular simulations are performed to calculate free-energy, thermodynamic phase diagram, interaction parameter and mixing energy of binary mixing systems consisting of CAAE or MAH and water molecules to evaluate their thermodynamic miscibility. Water-tree experiments indicate that water-tree resistance to XLPE can be significantly improved by grafting CAAE or MAH, as indicated by reducing the characteristic length of water-trees from 120 to 80 μm. Heterogeneous nucleation centers of polyethylene crystallization are rendered by the grafted polar-group molecules to ameliorate crystalline microstructures, as manifested by crystallinity increment from 33.5 to 36.2, which favors improving water-tree resistance and mechanical performances. The highly hydrophilic nature of CAAE can evidently inhibit water molecules from aggregating into water micro-droplets in amorphous regions between crystal lamellae, thus acquiring a significant promotion in water-tree resistance of CAAE-modified XLPE. In contrast, the grafted MAH molecules can enhance van der Waals forces between polyethylene molecular chains in amorphous regions much greater than the grafted CAAE and simultaneously act as more efficient crystallization nucleation centers to ameliorate crystalline microstructures of XLPE, resulting in a greater improvement (relaxation peak magnitude increases by >10%) of mechanical toughness in amorphous phase, which primarily accounts for water-tree resistance promotion. Full article
Show Figures

Figure 1

Back to TopTop