Sign in to use this feature.

Years

Between: -

Subjects

remove_circle_outline
remove_circle_outline
remove_circle_outline
remove_circle_outline
remove_circle_outline
remove_circle_outline
remove_circle_outline
remove_circle_outline
remove_circle_outline

Journals

remove_circle_outline
remove_circle_outline
remove_circle_outline
remove_circle_outline
remove_circle_outline
remove_circle_outline
remove_circle_outline
remove_circle_outline

Article Types

Countries / Regions

remove_circle_outline
remove_circle_outline
remove_circle_outline
remove_circle_outline
remove_circle_outline
remove_circle_outline
remove_circle_outline
remove_circle_outline
remove_circle_outline
remove_circle_outline

Search Results (2,439)

Search Parameters:
Keywords = remote sensing of the Earth

Order results
Result details
Results per page
Select all
Export citation of selected articles as:
26 pages, 7464 KB  
Article
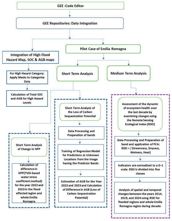
Quantifying Flood Impacts on Ecosystem Carbon Dynamics Using Remote Sensing and Machine Learning in the Climate-Stressed Landscape of Emilia-Romagna
by Jibran Qadri and Francesca Ceccato
Water 2025, 17(20), 3001; https://doi.org/10.3390/w17203001 (registering DOI) - 18 Oct 2025
Abstract
Flood events, intensified by climate change, pose significant threats to both human settlements and ecological systems. This study presents an integrated approach to evaluate flood impacts on ecosystem carbon dynamics using remote sensing and machine learning techniques. The case of the Emilia-Romagna region [...] Read more.
Flood events, intensified by climate change, pose significant threats to both human settlements and ecological systems. This study presents an integrated approach to evaluate flood impacts on ecosystem carbon dynamics using remote sensing and machine learning techniques. The case of the Emilia-Romagna region in Italy is presented, which experienced intense flooding in 2023. To understand flood-induced changes in the short term, we quantified the differences in net primary productivity (NPP) and above-ground biomass (AGB) before and after flood events. Short-term analysis of NPP and AGB revealed substantial localized losses within flood-affected areas. NPP showed a net deficit of 7.0 × 103 g C yr−1, and AGB a net deficit of 0.5 × 103 Mg C. While the wider region gained NPP (6.7 × 105 g C yr−1), it suffered a major AGB loss (3.3 × 105 Mg C), indicating widespread biomass decline beyond the flood zone. Long-term ecological assessment using the Remote Sensing Ecological Index (RSEI) showed accelerating degradation, with the “Fair” ecological class shrinking from 90% in 2014 to just over 50% in 2024, and the “Poor” class expanding. “Good” and “Very Good” classes nearly disappeared after 2019. High-hazard flood zones were found to contain 9.0 × 106 Mg C in AGB and 1.1 × 107 Mg C in soil organic carbon, highlighting the vulnerability of carbon stocks. This study underscores the importance of integrating flood modeling with ecosystem monitoring to inform climate-adaptive land management and carbon conservation strategies. It represents a clear, quantifiable carbon loss that should be factored into regional carbon budgets and post-flood ecosystem assessments. Full article
Show Figures

Figure 1

14 pages, 4365 KB  
Article
Decadal Trends in Buoyancy, Internal Modes and Horizontal Dynamics in the Northern Ionian Sea
by Gian Luca Eusebi Borzelli, Ernesto Napolitano, Roberto Iacono and Maria Vittoria Struglia
Oceans 2025, 6(4), 69; https://doi.org/10.3390/oceans6040069 (registering DOI) - 18 Oct 2025
Abstract
The Ionian Sea plays a crucial role as a crossroads for various Mediterranean water masses, making it a significant factor in the seawater budgets, biogeochemistry, and biodiversity of the subbasins of the Mediterranean Sea. In recent years, numerous theories have been proposed in [...] Read more.
The Ionian Sea plays a crucial role as a crossroads for various Mediterranean water masses, making it a significant factor in the seawater budgets, biogeochemistry, and biodiversity of the subbasins of the Mediterranean Sea. In recent years, numerous theories have been proposed in an effort to better understand the complex hydrography and dynamics of the Ionian. These theories primarily focus on the variability of the basin’s near-surface circulation, which is characterized by a recurring reversal that occurs over a period of 10–13 years. This variability is often attributed to internal processes and/or boundary forcing, as waters of Atlantic origin enter the basin from its western boundary. In this study, we utilize temperature–salinity profiles and absolute dynamic topography data provided by the Copernicus database to examine long-term changes in the vertical structure of the basin and their relationships with changes in the horizontal near-surface circulation. Our findings show that the vertical dependency of the density field of the basin undergoes significant fluctuations over interannual and decadal time scales, which induce important buoyancy changes throughout the water column and determine changes in the structure of the first baroclinic mode. However, no changes in the basin-averaged hydrographic structure can be related to the near-surface current reversals. These reversals are mainly associated with deformations of the main isopycnal surface, intended as the region of maximum buoyancy over the water column, suggesting that they do not impact the hydrographic properties of the various Ionian water masses. Instead, they alter their routes and relative volumes within different parts of the basin. Full article
Show Figures

Figure 1

18 pages, 2350 KB  
Article
Deep Ensembles and Multisensor Data for Global LCZ Mapping: Insights from So2Sat LCZ42
by Loris Nanni and Sheryl Brahnam
Algorithms 2025, 18(10), 657; https://doi.org/10.3390/a18100657 - 17 Oct 2025
Abstract
Classifying multiband images acquired by advanced sensors, including those mounted on satellites, is a central task in remote sensing and environmental monitoring. These sensors generate high-dimensional outputs rich in spectral and spatial information, enabling detailed analyses of Earth’s surface. However, the complexity of [...] Read more.
Classifying multiband images acquired by advanced sensors, including those mounted on satellites, is a central task in remote sensing and environmental monitoring. These sensors generate high-dimensional outputs rich in spectral and spatial information, enabling detailed analyses of Earth’s surface. However, the complexity of such data presents substantial challenges to achieving both accuracy and efficiency. To address these challenges, we tested the ensemble learning framework based on ResNet50, MobileNetV2, and DenseNet201, each trained on distinct three-channel representations of the input to capture complementary features. Training is conducted on the LCZ42 dataset of 400,673 paired Sentinel-1 SAR and Sentinel-2 multispectral image patches annotated with Local Climate Zone (LCZ) labels. Experiments show that our best ensemble surpasses several recent state-of-the-art methods on the LCZ42 benchmark. Full article
Show Figures

Figure 1

21 pages, 2722 KB  
Article
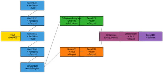
Optuna-Optimized Pythagorean Fuzzy Deep Neural Network: A Novel Framework for Uncertainty-Aware Image Classification
by Asli Kaya Karakutuk, Ozer Ozdemir and Sevil Senturk
Appl. Sci. 2025, 15(20), 11097; https://doi.org/10.3390/app152011097 - 16 Oct 2025
Abstract
By using Geographic Information Systems, satellite imagery from remote sensing techniques provides quantitative and qualitative data about Earth’s natural and human elements. However, the direct use of raw imagery may prevent the accurate identification of the spectral and temporal characteristics of the target [...] Read more.
By using Geographic Information Systems, satellite imagery from remote sensing techniques provides quantitative and qualitative data about Earth’s natural and human elements. However, the direct use of raw imagery may prevent the accurate identification of the spectral and temporal characteristics of the target objects. To obtain meaningful results from these data, the object and surface features in the image must be classified correctly. In this context, this study develops a new deep learning approach that includes hyperparameter optimization that considers uncertainty factors when classifying satellite imagery. In the proposed approach, a hybrid architecture called CNN-Pythagorean Fuzzy Deep Neural Network (PFDNN) is developed by combining the ability of convolutional neural networks (CNN) to reveal expressive features with the ability of Pythagorean fuzzy set (PFS) theory to predict uncertainty. In addition, to further improve the model’s success, the hyperparameters are automatically optimized using Optuna. In the experiments conducted on the EuroSAT RGB dataset, the CNN+PFDNN+Optuna model achieved 0.9696 ± 0.0037 accuracy and a macro-AUC value of 0.9983, outperforming other methods such as DNN, FDNN, PFDNN and VGG16+PFDNN. Including the Pythagorean fuzzy layer in the system provided about 13.05% higher accuracy than conventional fuzzy systems. These results show that integrating the Pythagorean fuzzy set approach into deep learning models contributes to more effective management of uncertainties in remote sensing data and that hyperparameter optimization significantly impacts model performance. Full article
Show Figures

Figure 1

33 pages, 6537 KB  
Article
Policy-Driven Urban Expansion and Land Use/Land Cover Change in Ewa, Honolulu (2002–2022): Remote Sensing and Machine Learning Analysis of Transit-Oriented Development Impacts
by Padmendra Prasad Shrestha, Asheshwor Man Shrestha and Chang-Yu Hong
Land 2025, 14(10), 2041; https://doi.org/10.3390/land14102041 - 13 Oct 2025
Viewed by 257
Abstract
While prior studies on LULC change in the Ewa region of O’ahu Hawai’i have explored the policy implications and the rapid infrastructure changes on land use, very few studies have attempted to fully integrate both of these changes in a comprehensive, long-term study [...] Read more.
While prior studies on LULC change in the Ewa region of O’ahu Hawai’i have explored the policy implications and the rapid infrastructure changes on land use, very few studies have attempted to fully integrate both of these changes in a comprehensive, long-term study of island geographies. Most of the past work has focused on general trends or short-term fluctuations, without considering the play of nuanced interactions between urbanization policies, transit-oriented development, and constraints of Hawai’i’s finite land resources. To fill these gaps, this study examines LULC changes in Ewa, Honolulu between 2002 and 2022, which emphasizes the impacts of strategic urban policies and infrastructure development, such as the Honolulu Skyline Rail Transit System. Using Landsat 7 satellite imagery and random forest machine learning classifier, in Google Earth Engine, LULC is classified into urban, forest, vegetation, barren, and water with classification accuracy of over 85%. The results highlight trends of significant urban growth especially after 2010, and highlight key issues of tension between housing demands and environmental sustainability in O’ahu. This study highlights the potential of integrated remote sensing and policy analysis for informing sustainable development in land-constrained island settings, and advocates for planning frameworks that more effectively balance growth, ecosystem stewardship, and community welfare. Full article
Show Figures

Figure 1

18 pages, 2022 KB  
Article
Research on the Spatiotemporal Effects of Water Temperature in the Construction of Cascade Dams on the Yangtze River Main Stream Based on Optimized CNN-LSTM Attention Model
by Shanghong Zhang, Hao Wang, Ruicheng Zhang, Hua Zhang and Yang Zhou
Sustainability 2025, 17(20), 9046; https://doi.org/10.3390/su17209046 - 13 Oct 2025
Viewed by 148
Abstract
Hydrothermal conditions are a key indicator influencing the evolution of aquatic ecosystems, closely affecting the physical, chemical, and biological properties of water bodies. The construction of cascaded dams on the main stem of the Yangtze River has altered the natural water temperature regime, [...] Read more.
Hydrothermal conditions are a key indicator influencing the evolution of aquatic ecosystems, closely affecting the physical, chemical, and biological properties of water bodies. The construction of cascaded dams on the main stem of the Yangtze River has altered the natural water temperature regime, impacting the hydrothermal status of the water. Utilizing multi-source remote sensing data from Google Earth Engine to invert river surface water temperatures, a parameter-optimized CNN-LSTM-Attention hybrid interpretable water temperature prediction model was constructed. The model demonstrated credible accuracy. Based on the inversion results, the study revealed the spatiotemporal evolution characteristics of water temperature in the main stem of the Yangtze River before and after cascaded dam construction in the lower Jinsha River region and the Three Gorges Reservoir area. The results found that after the construction of the Three Gorges Dam, the annual average water temperature increased significantly by 0.813 °C. The “cold water stagnation effect” induced by cascaded development caused the water temperature amplitude to increase from 8.96 °C to 10.6 °C. Furthermore, the regulating effect of tributary confluence exhibited significant differences. For instance, colder tributaries like the Yalong River reduced the main stem water temperature, while warmer tributaries like the Jialing River, conversely, increased the main stem temperature. The construction of cascaded dams led to distinct variation characteristics in the areas downstream of the dams within the reservoir regions, where tributary inflows caused corresponding changes in the main stem water temperature. This study elucidates the long-term spatiotemporal variation characteristics of water temperature in the main stem of the Yangtze River. The model prediction results can assist in constructing an early warning indicator system for water temperature changes, providing reliable data support for promoting water environment sustainability and ecological civilization construction in the river basin. Full article
Show Figures

Figure 1

22 pages, 7596 KB  
Article
Orthographic Video Map Generation Considering 3D GIS View Matching
by Xingguo Zhang, Xiangfei Meng, Li Zhang, Xianguo Ling and Sen Yang
ISPRS Int. J. Geo-Inf. 2025, 14(10), 398; https://doi.org/10.3390/ijgi14100398 - 13 Oct 2025
Viewed by 227
Abstract
Converting tower-mounted videos from perspective to orthographic view is beneficial for their integration with maps and remote sensing images and can provide a clearer and more real-time data source for earth observation. This paper addresses the issue of low geometric accuracy in orthographic [...] Read more.
Converting tower-mounted videos from perspective to orthographic view is beneficial for their integration with maps and remote sensing images and can provide a clearer and more real-time data source for earth observation. This paper addresses the issue of low geometric accuracy in orthographic video generation by proposing a method that incorporates 3D GIS view matching. Firstly, a geometric alignment model between video frames and 3D GIS views is established through camera parameter mapping. Then, feature point detection and matching algorithms are employed to associate image coordinates with corresponding 3D spatial coordinates. Finally, an orthographic video map is generated based on the color point cloud. The results show that (1) for tower-based video, a 3D GIS constructed from publicly available DEMs and high-resolution remote sensing imagery can meet the spatialization needs of large-scale tower-mounted video data. (2) The feature point matching algorithm based on deep learning effectively achieves accurate matching between video frames and 3D GIS views. (3) Compared with the traditional method, such as the camera parameters method, the orthographic video map generated by this method has advantages in terms of geometric mapping accuracy and visualization effect. In the mountainous area, the RMSE of the control points is reduced from 137.70 m to 7.72 m. In the flat area, it is reduced from 13.52 m to 8.10 m. The proposed method can provide a near-real-time orthographic video map for smart cities, natural resource monitoring, emergency rescue, and other fields. Full article
Show Figures

Figure 1

22 pages, 8224 KB  
Article
From Agricultural Waste to Green Binder: Performance Optimization of Wheat Straw Ash in Sustainable Cement Mortars
by Murat Doğruyol and Senem Yılmaz Çetin
Sustainability 2025, 17(19), 8960; https://doi.org/10.3390/su17198960 - 9 Oct 2025
Viewed by 217
Abstract
This study investigates the use of wheat straw ash (WSA) as a sustainable supplementary cementitious material, focusing on its mechanical performance optimization and environmental implications. WSA (ASTM C618, Class F), produced via controlled calcination at 700 °C, was used to replace cement at [...] Read more.
This study investigates the use of wheat straw ash (WSA) as a sustainable supplementary cementitious material, focusing on its mechanical performance optimization and environmental implications. WSA (ASTM C618, Class F), produced via controlled calcination at 700 °C, was used to replace cement at 2.5, 5, 7.5, 10% by mass. The optimal performance was observed at 5% substitution, achieving a 90-day compressive strength of 48.42 MPa (+4.7%) and a 28-day flexural strength of 7.93 MPa (+6.6%). To contextualize these findings, a multi-technique analytical approach was employed, including scanning electron microscopy (SEM), X-ray diffraction (XRD), thermogravimetric analysis (TGA), Fourier-transform infrared spectroscopy (FT-IR), and ultrasonic pulse velocity (UPV). These methods confirmed that WSA enhances portlandite consumption through pozzolanic reactivity and improves matrix densification via secondary C-S-H gel formation. Additionally, satellite (Sentinel-5P) and ground-based measurements during a severe stubble fire event in Diyarbakir (20–24 June 2024) documented a fourfold increase in PM10 concentrations (157 μg/m3 compared to the June average of ≈35 μg/m3), alongside 23% and 41% rises in NO2 and SO2 levels, respectively. These findings demonstrate that wheat straw ash utilization can mitigate agricultural waste burning, improve air quality, and reduce the carbon footprint of cement production. The study highlights WSA’s potential as a high-performance, eco-efficient construction material aligned with circular economy principles. Full article
(This article belongs to the Section Environmental Sustainability and Applications)
Show Figures

Figure 1

29 pages, 9465 KB  
Article
Modeling Seasonal Fire Probability in Thailand: A Machine Learning Approach Using Multiyear Remote Sensing Data
by Enikoe Bihari, Karen Dyson, Kayla Johnston, Daniel Marc G. dela Torre, Akkarapon Chaiyana, Karis Tenneson, Wasana Sittirin, Ate Poortinga, Veerachai Tanpipat, Kobsak Wanthongchai, Thannarot Kunlamai, Elijah Dalton, Chanarun Saisaward, Marina Tornorsam, David Ganz and David Saah
Remote Sens. 2025, 17(19), 3378; https://doi.org/10.3390/rs17193378 - 7 Oct 2025
Viewed by 697
Abstract
Seasonal fires in northern Thailand are a persistent environmental and public health concern, yet existing fire probability mapping approaches in Thailand rely heavily on subjective multi-criteria analysis (MCA) methods and temporally static data aggregation methods. To address these limitations, we present a flexible, [...] Read more.
Seasonal fires in northern Thailand are a persistent environmental and public health concern, yet existing fire probability mapping approaches in Thailand rely heavily on subjective multi-criteria analysis (MCA) methods and temporally static data aggregation methods. To address these limitations, we present a flexible, replicable, and operationally viable seasonal fire probability mapping methodology using a Random Forest (RF) machine learning model in the Google Earth Engine (GEE) platform. We trained the model on historical fire occurrence and fire predictor layers from 2016–2023 and applied it to 2024 conditions to generate a probabilistic fire prediction. Our novel approach improves upon existing operational methods and scientific literature in several ways. It uses a more representative sample design which is agnostic to the burn history of fire presences and absences, pairs fire and fire predictor data from each year to account for interannual variation in conditions, empirically refines the most influential fire predictors from a comprehensive set of predictors, and provides a reproducible and accessible framework using GEE. Predictor variables include both socioeconomic and environmental drivers of fire, such as topography, fuels, potential fire behavior, forest type, vegetation characteristics, climate, water availability, crop type, recent burn history, and human influence and accessibility. The model achieves an Area Under the Curve (AUC) of 0.841 when applied to 2016–2023 data and 0.848 when applied to 2024 data, indicating strong discriminatory power despite the additional spatial and temporal variability introduced by our sample design. The highest fire probabilities emerge in forested and agricultural areas at mid elevations and near human settlements and roads, which aligns well with the known anthropogenic drivers of fire in Thailand. Distinct areas of model uncertainty are also apparent in cropland and forests which are only burned intermittently, highlighting the importance of accounting for localized burning cycles. Variable importance analysis using the Gini Impurity Index identifies both natural and anthropogenic predictors as key and nearly equally important predictors of fire, including certain forest and crop types, vegetation characteristics, topography, climate, human influence and accessibility, water availability, and recent burn history. Our findings demonstrate the heavy influence of data preprocessing and model design choices on model results. The model outputs are provided as interpretable probability maps and the methods can be adapted to future years or augmented with local datasets. Our methodology presents a scalable advancement in wildfire probability mapping with machine learning and open-source tools, particularly for data-constrained landscapes. It will support Thailand’s fire managers in proactive fire response and planning and also inform broader regional fire risk assessment efforts. Full article
(This article belongs to the Special Issue Remote Sensing in Hazards Monitoring and Risk Assessment)
Show Figures

Figure 1

21 pages, 2239 KB  
Review
Unequal Horizons: Global North–South Disparities in Archaeological Earth Observation (2000–2025)
by Athos Agapiou
Remote Sens. 2025, 17(19), 3371; https://doi.org/10.3390/rs17193371 - 6 Oct 2025
Viewed by 397
Abstract
This systematic review analyzes 4359 archaeologically relevant publications spanning 25 years to examine global disparities in archaeological remote sensing research between Global North and Global South participation. This study reveals deep inequalities among these regions, with 72.1% of research output originating from Global [...] Read more.
This systematic review analyzes 4359 archaeologically relevant publications spanning 25 years to examine global disparities in archaeological remote sensing research between Global North and Global South participation. This study reveals deep inequalities among these regions, with 72.1% of research output originating from Global North-only institutions, despite these regions hosting less than half of UNESCO World Heritage Sites. The temporal analysis demonstrates exponential growth, with 47.2% of all research published in the last five years, indicating rapid technological advancement concentrated in well-resourced institutions. Sub-Saharan Africa produces only 0.6% of research output while hosting 9.4% of World Heritage Sites, highlighting a technology gap in heritage protection. The findings suggest an urgent need for coordinated interventions to address structural inequalities and promote technological fairness in global heritage preservation. The research employed bibliometric analysis of Scopus database records from four complementary search strategies, revealing that just three countries—Italy (20.3%), the United States (16.7%), and the United Kingdom (10.0%)—account for nearly half of all archaeological remote sensing research and applications worldwide. This study documents patterns that have profound implications for cultural heritage preservation and sustainable development in an increasingly digital world where advanced Earth observation technologies have become essential for effective heritage protection and archaeological research. Full article
Show Figures

Figure 1

29 pages, 62517 KB  
Article
Coastal Vulnerability Index Assessment Along the Coastline of Casablanca Using Remote Sensing and GIS Techniques
by Anselme Muzirafuti and Christos Theocharidis
Remote Sens. 2025, 17(19), 3370; https://doi.org/10.3390/rs17193370 - 6 Oct 2025
Viewed by 538
Abstract
This study explores the potential of Digital Earth Africa (DE Africa) coastlines products for assessing the Coastal Vulnerability Index (CVI) along the Casablanca coastline, Morocco. The analysis integrates remotely sensed shoreline data with elevation, slope, and geomorphological information from ASTER GDEM and geological [...] Read more.
This study explores the potential of Digital Earth Africa (DE Africa) coastlines products for assessing the Coastal Vulnerability Index (CVI) along the Casablanca coastline, Morocco. The analysis integrates remotely sensed shoreline data with elevation, slope, and geomorphological information from ASTER GDEM and geological maps within a GIS environment. Shoreline change metrics, including Shoreline Change Envelope (SCE), Net Shoreline Movement (NSM), Linear Regression Rate (LRR), and End Point Rate (EPR), were used to evaluate erosion trends from 2000 to 2023. Results show that sandy beach areas, particularly those below 12 m elevation, are highly exposed to erosion (up to 1.5 m/yr) and vulnerable to coastal hazards. Approximately 44% and 23% of the study area were classified as having very high and high vulnerability, respectively. The results indicate that remotely sensed data and GIS techniques are valuable and cost-effective tools for multi-scale geo-hazard coastal assessment studies. The study demonstrates that DE Africa products, combined with local landscape data, provide a valuable tool for coastal vulnerability assessment and monitoring in Africa. Full article
(This article belongs to the Special Issue Application of Remote Sensing in Coastline Monitoring)
Show Figures

Figure 1

22 pages, 5361 KB  
Article
LMVMamba: A Hybrid U-Shape Mamba for Remote Sensing Segmentation with Adaptation Fine-Tuning
by Fan Li, Xiao Wang, Haochen Wang, Hamed Karimian, Juan Shi and Guozhen Zha
Remote Sens. 2025, 17(19), 3367; https://doi.org/10.3390/rs17193367 - 5 Oct 2025
Viewed by 568
Abstract
High-precision semantic segmentation of remote sensing imagery is crucial in geospatial analysis. It plays an immeasurable role in fields such as urban governance, environmental monitoring, and natural resource management. However, when confronted with complex objects (such as winding roads and dispersed buildings), existing [...] Read more.
High-precision semantic segmentation of remote sensing imagery is crucial in geospatial analysis. It plays an immeasurable role in fields such as urban governance, environmental monitoring, and natural resource management. However, when confronted with complex objects (such as winding roads and dispersed buildings), existing semantic segmentation methods still suffer from inadequate target recognition capabilities and multi-scale representation issues. This paper proposes a neural network model, LMVMamba (LoRA Multi-scale Vision Mamba), for semantic segmentation of remote sensing images. This model integrates the advantages of convolutional neural networks (CNNs), Transformers, and state-space models (Mamba) with a multi-scale feature fusion strategy. It simultaneously captures global contextual information and fine-grained local features. Specifically, in the encoder stage, the ResT Transformer serves as the backbone network, employing a LoRA fine-tuning strategy to effectively enhance model accuracy by training only the introduced low-rank matrix pairs. The extracted features are then passed to the decoder, where a U-shaped Mamba decoder is designed. In this stage, a Multi-Scale Post-processing Block (MPB) is introduced, consisting of depthwise separable convolutions and residual concatenation. This block effectively extracts multi-scale features and enhances local detail extraction after the VSS block. Additionally, a Local Enhancement and Fusion Attention Module (LAS) is added at the end of each decoder block. LAS integrates the SimAM attention mechanism, further enhancing the model’s multi-scale feature fusion capability and local detail segmentation capability. Through extensive comparative experiments, it was found that LMVMamba achieves superior performance on the OpenEarthMap dataset (mIoU 52.3%, OA 69.8%, mF1: 68.0%) and LoveDA (mIoU 67.9%, OA 80.3%, mF1: 80.5%) datasets. Ablation experiments validated the effectiveness of each module. The final results indicate that this model is highly suitable for high-precision land-cover classification tasks in remote sensing imagery. LMVMamba provides an effective solution for precise semantic segmentation of high-resolution remote sensing imagery. Full article
Show Figures

Graphical abstract

22 pages, 6163 KB  
Article
Provenance and Evolution of Heavy Minerals in Feldspar-Rich Sands from Wadi El Tuleia: A Mineralogical and Geochemical Approach
by Taher M. Shahin, Hatem M. El-Desoky, Sherif A. Taalab, Osama R. Elshahat, Assem M. El-Bery, Antoaneta Ene and Hamdy A. Awad
Minerals 2025, 15(10), 1058; https://doi.org/10.3390/min15101058 - 5 Oct 2025
Viewed by 391
Abstract
The heavy mineral-rich wadi deposits sourced from various wadis close to Gabal Homret Waggat in the central eastern Desert of Egypt are being analyzed to assess their genesis and paleoenvironment. This study integrates remote sensing (ALOS/PALSAR DEM and ASTER imagery), mineralogical, and geochemical [...] Read more.
The heavy mineral-rich wadi deposits sourced from various wadis close to Gabal Homret Waggat in the central eastern Desert of Egypt are being analyzed to assess their genesis and paleoenvironment. This study integrates remote sensing (ALOS/PALSAR DEM and ASTER imagery), mineralogical, and geochemical analyses (XRF and SEM-EDX). Remote sensing analysis (ASTER and ALOS/PALSAR) delineated three main watersheds and identified granitic plutons as the primary source rocks. Mineralogical analysis revealed a diverse heavy mineral assemblage, including zircon, rutile, ilmenite, magnetite, staurolite, and sillimanite, indicative of a provenance dominated by granitic and metamorphic rocks. Grain size analysis shows that the samples range from very platykurtic to extremely leptokurtic (Kg: 0.598–5.350 φ), indicating deposition in predominantly fluvial environments. Geochemical data show enrichment in SiO2, Al2O3, K2O, and Na2O, indicating a felsic (granitic) source with low Chemical Index of Alteration (CIA: 41.89–51.83) and Plagioclase Index of Alteration (PIA: 37.97–52.78) values, and indicating that the source rocks show low to moderate chemical weathering. Tectonic discrimination diagrams suggest that the source rocks were formed in a continental island arc or active continental margin, consistent with the Arabian–Nubian Shield. The presence of economically valuable minerals like zircon and rare-earth-element-bearing monazite and columbite highlights the significant resource potential of these placer deposits. Full article
(This article belongs to the Section Mineral Geochemistry and Geochronology)
Show Figures

Graphical abstract

23 pages, 16939 KB  
Article
Integrating Cloud Computing and Landscape Metrics to Enhance Land Use/Land Cover Mapping and Dynamic Analysis in the Shandong Peninsula Urban Agglomeration
by Jue Xiao, Longqian Chen, Ting Zhang, Gan Teng and Linyu Ma
Land 2025, 14(10), 1997; https://doi.org/10.3390/land14101997 - 4 Oct 2025
Viewed by 344
Abstract
Accurate land use/land cover (LULC) maps generated through cloud computing can support large-scale land management. Leveraging the rich resources of Google Earth Engine (GEE) is essential for developing historical maps that facilitate the analysis of regional LULC dynamics. We implemented the best-performing scheme [...] Read more.
Accurate land use/land cover (LULC) maps generated through cloud computing can support large-scale land management. Leveraging the rich resources of Google Earth Engine (GEE) is essential for developing historical maps that facilitate the analysis of regional LULC dynamics. We implemented the best-performing scheme on GEE to produce 30 m LULC maps for the Shandong Peninsula urban agglomeration (SPUA) and to detect LULC changes, while closely observing the spatio-temporal trends of landscape patterns during 2004–2024 using the Shannon Diversity Index, Patch Density, and other metrics. The results indicate that (a) Gradient Tree Boost (GTB) marginally outperformed Random Forest (RF) under identical feature combinations, with overall accuracies consistently exceeding 90.30%; (b) integrating topographic features, remote sensing indices, spectral bands, land surface temperature, and nighttime light data into the GTB classifier yielded the highest accuracy (OA = 93.68%, Kappa = 0.92); (c) over the 20-year period, cultivated land experienced the most substantial reduction (11,128.09 km2), accompanied by impressive growth in built-up land (9677.21 km2); and (d) landscape patterns in central and eastern SPUA changed most noticeably, with diversity, fragmentation, and complexity increasing, and connectivity decreasing. These results underscore the strong potential of GEE for LULC mapping at the urban agglomeration scale, providing a robust basis for long-term dynamic process analysis. Full article
(This article belongs to the Special Issue Large-Scale LULC Mapping on Google Earth Engine (GEE))
Show Figures

Figure 1

24 pages, 7126 KB  
Article
FLDSensing: Remote Sensing Flood Inundation Mapping with FLDPLN
by Jackson Edwards, Francisco J. Gomez, Son Kim Do, David A. Weiss, Jude Kastens, Sagy Cohen, Hamid Moradkhani, Venkataraman Lakshmi and Xingong Li
Remote Sens. 2025, 17(19), 3362; https://doi.org/10.3390/rs17193362 - 4 Oct 2025
Viewed by 715
Abstract
Flood inundation mapping (FIM), which is essential for effective disaster response and management, requires rapid and accurate delineation of flood extent and depth. Remote sensing FIM, especially using satellite imagery, offers certain capabilities and advantages, but also faces challenges such as cloud and [...] Read more.
Flood inundation mapping (FIM), which is essential for effective disaster response and management, requires rapid and accurate delineation of flood extent and depth. Remote sensing FIM, especially using satellite imagery, offers certain capabilities and advantages, but also faces challenges such as cloud and canopy obstructions and flood depth estimation. This research developed a novel hybrid approach, named FLDSensing, which combines remote sensing imagery with the FLDPLN (pronounced “floodplain”) flood inundation model, to improve remote sensing FIM in both inundation extent and depth estimation. The method first identifies clean flood edge pixels (i.e., floodwater pixels next to bare ground), which, combined with the FLDPLN library, are used to estimate the water stages at certain stream pixels. Water stage is further interpolated and smoothed at additional stream pixels, which is then used with an FLDPLN library to generate flood extent and depth maps. The method was applied over the Verdigris River in Kansas to map the flood event that occurred in late May 2019, where Sentinel-2 imagery was used to generate remote sensing FIM and to identify clean water-edge pixels. The results show a significant improvement in FIM accuracy when compared to a HEC-RAS 2D (Version 6.5) benchmark, with the metrics of CSI/POD/FAR/F1-scores reaching 0.89/0.98/0.09/0.94 from 0.55/0.56/0.03/0.71 using remote sensing alone. The method also performed favorably against several existing hybrid approaches, including FLEXTH and FwDET 2.1. This study demonstrates that integrating remote sensing imagery with the FLDPLN model, which uniquely estimates stream stage through floodwater-edges, offers a more effective hybrid approach to enhancing remote sensing-based FIM. Full article
(This article belongs to the Special Issue Multi-Source Remote Sensing Data in Hydrology and Water Management)
Show Figures

Figure 1

Back to TopTop