Optuna-Optimized Pythagorean Fuzzy Deep Neural Network: A Novel Framework for Uncertainty-Aware Image Classification
Abstract
1. Introduction
- We propose a novel hybrid architecture that integrates Convolutional Neural Networks (CNN) with Pythagorean Fuzzy Deep Neural Networks (PFDNN). To our knowledge, this is the first attempt to apply the PFDNN framework to remote sensing image classification, which requires robust handling of uncertainty arising from spectral overlaps and environmental noise.
- The uncertainty modeling capability of Pythagorean fuzzy sets combined with the feature extraction ability of deep learning provides more reliable classification results in uncertain land cover categories.
- Hyperparameters are systematically optimized using the Optuna framework, which reduces the risk of overfitting while improving the generalization ability of the model. This optimization strategy demonstrates clear advantages over manually tuned or fixed hyperparameters.
- Extensive experiments on the EuroSAT RGB dataset validate the effectiveness of the proposed method, outperforming traditional deep learning and fuzzy-based baselines by a statistically significant margin.
2. Materials and Methods
2.1. Dataset
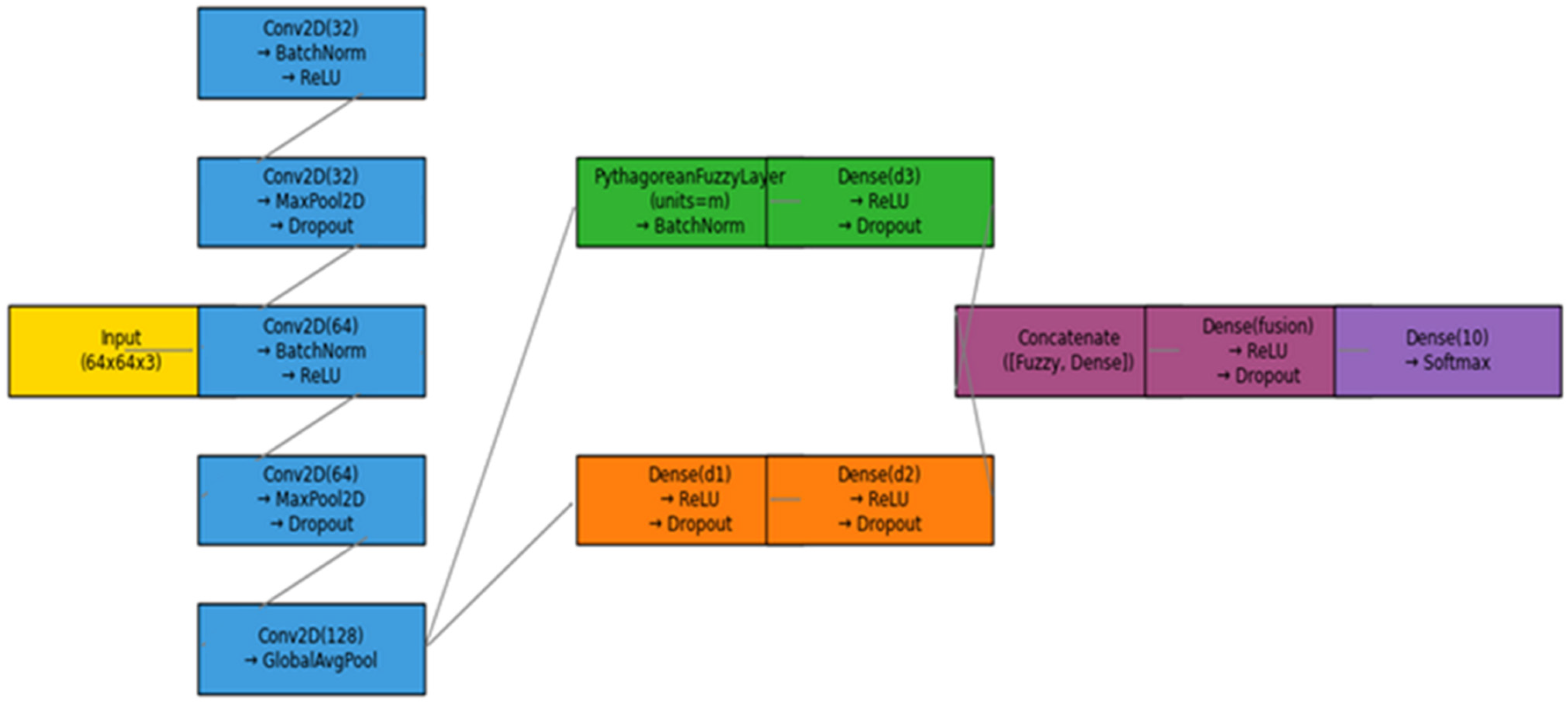
2.2. Overall Framework
2.3. Image Processing
2.4. CNN-Based Feature Extraction
2.5. Pythagorean Fuzzy Deep Neural Network (PFDNN)
| Algorithm 1. PFDNN training model steps | |
| Step Name | Description |
| Input | Training data hyperparameters θ |
| Output | Trained model |
| Initialization | - Initialize Pythagorean layer weights using Glorot uniform distribution. |
| - Initialize other layer weights using Xavier normal initialization. | |
| Forward Propagation | For each : |
| - Compute Pythagorean output: Hesitation | |
| - Compute | |
| - Generate fusion output using Equation (13) | |
| Output | - Compute final output using Equation (14) |
| Backpropagation | - Compute gradients using Equations (15) and (16) |
| Regularization | - Apply Dropout and L2 norm |
| Stopping Criterion | - Stop if validation accuracy does not improve for 5 consecutive epochs |
| Return Model | - Return the trained model |
2.6. Hyperparameter Optimization with Optuna
3. Experimental Setup
4. Results and Discussion
4.1. General Comparative Results
4.2. Statistical Analysis
4.3. Confusion Matrix & Class-Based Analysis
4.4. Advantages of the Proposed Method
5. Conclusions
Supplementary Materials
Author Contributions
Funding
Institutional Review Board Statement
Informed Consent Statement
Data Availability Statement
Acknowledgments
Conflicts of Interest
Abbreviations
| AD | Alzheimer’s Disease |
| ANOVA | Analysis Of Variance |
| CNN | Convolutional Neural Networks |
| DNN | Deep Neural Network |
| FCIHMRT | Feature Cross-Layer Interaction Hybrid Method Based on Res2Net and Transformer |
| FDNN | Fuzzy Deep Neural Network |
| HRRSI | High-resolution remote sensing images |
| IFS | Intuitionistic Fuzzy Sets |
| IT2FCNN | Interval Type-2 Fuzzy Convolutional Neural Network |
| KAN | Kolmogorov–Arnold Network |
| PFDNN | Pythagorean Fuzzy Deep Neural Network |
| PFS | Pythagorean Fuzzy Set |
| RBM | Restricted Boltzmann Machines |
| TSK | Takagi–Sugeno–Kang |
References
- Lu, D.; Weng, Q. A survey of image classification methods and techniques for improving classification performance. Int. J. Remote Sens. 2007, 28, 823–870. [Google Scholar] [CrossRef]
- Hu, Q.; Wu, W.; Xia, T.; Yu, Q.; Yang, P.; Li, Z.; Song, Q. Exploring the use of Google Earth imagery and object-based methods in land use/cover mapping. Remote Sens. 2013, 5, 6026–6042. [Google Scholar] [CrossRef]
- Cheng, G.; Han, J.; Zhou, P.; Guo, L. Multi-class geospatial object detection and geographic image classification based on collection of part detectors. ISPRS J. Photogramm. Remote Sens. 2014, 98, 119–132. [Google Scholar] [CrossRef]
- Hu, F.; Xia, G.S.; Hu, J.; Zhang, L. Transferring deep convolutional neural networks for the scene classification of high-resolution remote sensing imagery. Remote Sens. 2015, 7, 14680–14707. [Google Scholar] [CrossRef]
- Zhu, X.X.; Tuia, D.; Mou, L.; Xia, G.S.; Zhang, L.; Xu, F.; Fraundorfer, F. Deep learning in remote sensing: A comprehensive review and list of resources. IEEE Geosci. Remote Sens. Mag. 2017, 5, 8–36. [Google Scholar] [CrossRef]
- Belgiu, M.; Drăguţ, L. Random Forest in remote sensing: A review of applications and future directions. ISPRS J. Photogramm. Remote Sens. 2016, 114, 24–31. [Google Scholar] [CrossRef]
- Özyurt, F.; Avcı, E. İmge sınıflandırması için yeni öznitelik çıkarım yöntemi: Add-Tda algısal özet fonksiyonu tabanlı evrişimsel sinir ağ (Add-TdaEsa). Turk. Bilisim Vakfi Bilgi. Bilim. Muhendisligi Derg. 2019, 12, 30–38. [Google Scholar]
- Ma, L.; Liu, Y.; Zhang, X.; Ye, Y.; Yin, G.; Johnson, B.A. Deep learning in remote sensing applications: A meta-analysis and review. ISPRS J. Photogramm. Remote Sens. 2019, 152, 166–177. [Google Scholar] [CrossRef]
- Ramasamy, M.P.; Krishnasamy, V.; Ramapackiam, S.S.K. Transfer learning with convolutional neural networks for classification of remote sensing images. Adv. Electr. Comput. Eng. 2023, 23, 31–40. [Google Scholar] [CrossRef]
- Huo, Y.; Gang, S.; Guan, C. FCIHMRT: Feature Cross-Layer Interaction Hybrid Method Based on Res2Net and Transformer for Remote Sensing Scene Classification. Electronics 2023, 12, 4362. [Google Scholar] [CrossRef]
- Ma, R.; Zeng, W.; Song, G.; Yin, Q.; Xu, Z. Pythagorean fuzzy C-means algorithm for image segmentation. Int. J. Intell. Syst. 2021, 36, 1223–1243. [Google Scholar] [CrossRef]
- Akiba, T.; Sano, S.; Yanase, T.; Ohta, T.; Koyama, M. Optuna: A next-generation hyperparameter optimization framework. In Proceedings of the 25th ACM SIGKDD International Conference on Knowledge Discovery & Data Mining, New York, NY, USA, 4–8 August 2019; pp. 2623–2631. [Google Scholar] [CrossRef]
- Şengöz, N. Derin sinir ağları kullanılarak koyun-keçi çiçeği hastalığının tespiti ve sınıflandırılması için hibrit bir yaklaşım. El-Cezerî J. Sci. Eng. 2022, 9, 1542–1554. [Google Scholar] [CrossRef]
- Chen, C.L.P.; Zhang, C.Y.; Chen, L.; Gan, M. Fuzzy restricted Boltzmann machine for the enhancement of deep learning. IEEE Trans. Fuzzy Syst. 2015, 23, 2163–2173. [Google Scholar] [CrossRef]
- Zheng, Y.; Sheng, W.; Sun, X.; Chen, S. Airline passenger profiling based on fuzzy deep machine learning. IEEE Trans. Neural Netw. Learn. Syst. 2017, 28, 2911–2923. [Google Scholar] [CrossRef] [PubMed]
- Chopade, H.A.; Narvekar, M. Hybrid auto text summarization using deep neural network and fuzzy logic system. In Proceedings of the 2017 İnternational Conference on İnventive Computing and İnformatics (ICICI), Coimbatore, India, 23–24 November 2017; pp. 52–56. [Google Scholar] [CrossRef]
- Yazdanbakhsh, O.; Dick, S. A deep neuro-fuzzy network for image classification. arXiv 2019. [Google Scholar] [CrossRef]
- Price, S.R.; Price, S.R.; Anderson, D.T. Introducing fuzzy layers for deep learning. In Proceedings of the 2019 IEEE International Conference on Fuzzy Systems (FUZZ-IEEE), New Orleans, LA, USA, 23–26 June 2019; pp. 1–6. [Google Scholar] [CrossRef]
- Yadlapalli, P.; Bhavana, D. Application of fuzzy deep neural networks for COVID-19 diagnosis through chest radiographs. F1000Research 2023, 12, 60. [Google Scholar] [CrossRef]
- Atanassov, K.; Sotirov, S.; Pencheva, T. Intuitionistic fuzzy deep neural network. Mathematics 2023, 11, 716. [Google Scholar] [CrossRef]
- Alshardan, A.; Maashi, M.; Alanazi, S.; Darem, A.; Mahgoub, H.; Alliheedi, M.; Alshammeri, M. Mathematical modeling and simulation of traffic flow control in urban environments using fuzzy deep neural network with optimization algorithm. IEEE Access 2024, 12, 158322–158332. [Google Scholar] [CrossRef]
- Wu, S.Y.; Li, R.Z.; Song, Y.Q.; Qin, S.J.; Wen, Q.Y.; Gao, F. A hierarchical fused quantum fuzzy neural network for image classification. arXiv 2024. [Google Scholar] [CrossRef]
- Yeganejou, M.; Honari, K.; Kluzinski, R.; Dick, S.; Lipsett, M.; Miller, J. DCNFIS: Deep convolutional neuro-fuzzy inference system. arXiv 2023. [Google Scholar] [CrossRef]
- Kamthan, S.; Singh, H.; Meitzler, T. Hierarchical fuzzy deep learning for image classification. Mem. Mater. Devices Circuits Syst. 2022, 2, 100016. [Google Scholar] [CrossRef]
- Zhao, T.; Xu, J.; Chen, R.; Ma, X. Remote sensing image segmentation based on the fuzzy deep convolutional neural network. Int. J. Remote Sens. 2021, 42, 6264–6283. [Google Scholar] [CrossRef]
- Wang, C.; Gui, Q.; Xu, S.; Kuang, M.; Jin, P. Land cover classification of high-resolution remote sensing images based on interval Type-2 fuzzy convolutional neural network. J. Intell. Fuzzy Syst. 2024, 48, 507–521. [Google Scholar] [CrossRef]
- Tanveer, M.; Sajid, M.; Akhtar, A.; Quadir, A.; Goel, T.; Aimen, A. Fuzzy deep learning for the diagnosis of Alzheimer’s Disease: Approaches and challenges. IEEE Trans. Fuzzy Syst. 2024, 32, 5477–5492. [Google Scholar] [CrossRef]
- Alotaibi, F.; Alnfiai, M.; Al-Wesabi, F.; Alduhayyem, M.; Hilal, A.; Hamza, M. Modeling of hyperparameter tuned fuzzy deep neural network-based human activity recognition for disabled people. J. Math. 2024, 1, 5551009. [Google Scholar] [CrossRef]
- Kaya Karakutuk, A.; Ozdemir, O. A novel fuzzy kernel extreme learning machine algorithm in classification problems. Appl. Sci. 2025, 15, 4506. [Google Scholar] [CrossRef]
- Lyons, M.J. “Excavating AI” re-excavated: Debunking a fallacious account of the JAFFE dataset. arXiv 2021, arXiv:2107.13998. [Google Scholar] [CrossRef]
- Lyons, M.J.; Kamachi, M.; Gyoba, J. Coding facial expressions with Gabor wavelets (IVC Special Issue). arXiv 2020, arXiv:2009.05938. [Google Scholar] [CrossRef]
- Adegun, A.; Viriri, S.; Tapamo, J.-R. Review of Deep Learning Methods for Remote Sensing Satellite Images Classification: Experimental Survey and Comparative Analysis. J. Big Data 2023, 10, 1186. [Google Scholar] [CrossRef]
- Sumbul, G.; Charfuelan, M.; Demir, B.; Markl, V. BigEarthNet: A Large-Scale Benchmark Archive for Remote Sensing Image Understanding. In Proceedings of the 2019 IEEE International Geoscience and Remote Sensing Symposium (IGARSS), Yokohama, Japan, 28 July–2 August 2019; pp. 5901–5904. [Google Scholar] [CrossRef]
- Schmitt, N.; Sonbul, S.; Vilkaitė-Lozdienė, L.; Macis, M. Formulaic Language and Collocation. In The Concise Encyclopaedia of Applied Linguistics; Chapelle, C., Ed.; Wiley-Blackwell: Hoboken, NJ, USA, 2019. [Google Scholar] [CrossRef]
- Hoeser, T.; Bachofer, F.; Kuenzer, C. Object Detection and Image Segmentation with Deep Learning on Earth Observation Data: A Review—Part II: Applications. Remote Sens. 2020, 12, 3053. [Google Scholar] [CrossRef]
- Helber, P.; Bischke, B.; Dengel, A.; Borth, D. Introducing EuroSAT: A novel dataset and deep learning benchmark for land use and land cover classification. In Proceedings of the IGARSS 2018—2018 IEEE International Geoscience and Remote Sensing Symposium, Valencia, Spain, 22–27 July 2018; pp. 204–207. [Google Scholar] [CrossRef]
- Helber, P.; Bischke, B.; Dengel, A.; Borth, D. EuroSAT: A novel dataset and deep learning benchmark for land use and land cover classification. IEEE J. Sel. Top. Appl. Earth Obs. Remote Sens. 2019, 12, 2217–2226. [Google Scholar] [CrossRef]
- EuroSAT Dataset. Available online: https://zenodo.org/records/7711810 (accessed on 25 March 2025).
- Gonzalez, R.C.; Woods, R.E. Digital Image Processing, 4th ed.; Pearson Education: London, UK, 2018. [Google Scholar]
- Lowe, D.G. Distinctive image features from scale-invariant keypoints. Int. J. Comput. Vis. 2004, 60, 91–110. [Google Scholar] [CrossRef]
- Krizhevsky, A.; Sutskever, I.; Hinton, G.E. ImageNet classification with deep convolutional neural networks. Adv. Neural Inf. Process. Syst. 2012, 25, 1097–1105. [Google Scholar] [CrossRef]
- O’Shea, K.; Nash, R. An introduction to convolutional neural networks. arXiv 2015, arXiv:1511.08458. [Google Scholar] [CrossRef]
- Zadeh, L.A. (Ed.) Fuzzy sets. In Fuzzy Sets, Fuzzy Logic, and Fuzzy Systems: Selected Papers; World Scientific: Singapore, 1996; pp. 394–432. [Google Scholar] [CrossRef]
- Atanassov, K.T. Intuitionistic fuzzy sets. Fuzzy Sets Syst. 1986, 20, 87–96. [Google Scholar] [CrossRef]
- Atalik, G.; Senturk, S. A novel ranking approach based on incircle of triangular intuitionistic fuzzy numbers. J. Intell. Fuzzy Syst. 2020, 39, 6271–6278. [Google Scholar]
- Yager, R.R. Pythagorean fuzzy subsets. In Proceedings of the 2013 Joint IFSA World Congress and NAFIPS Annual Meeting (IFSA/NAFIPS), Edmonton, AB, Canada, 24–28 June 2013; pp. 57–61. [Google Scholar] [CrossRef]
- Kirisci, M. Parameter reduction method for Pythagorean fuzzy soft sets. Univ. J. Math. Appl. 2020, 3, 33–37. [Google Scholar] [CrossRef]
- Ahmadi, M.; Soofiabadi, M.; Nikpour, M.; Naderi, H.; Abdullah, L.; Arandian, B. Developing a deep neural network with fuzzy wavelets and integrating an inline PSO to predict energy consumption patterns in urban buildings. Mathematics 2022, 10, 1270. [Google Scholar] [CrossRef]
- Chen, D.; Zhang, X.; Wang, L.; Han, Z. Prediction of cloud resources demand based on hierarchical Pythagorean fuzzy deep neural network. IEEE Trans. Serv. Comput. 2021, 14, 1890–1901. [Google Scholar] [CrossRef]
- Bergstra, J.; Bengio, Y. Random search for hyper-parameter optimization. J. Mach. Learn. Res. 2012, 13, 281–305. [Google Scholar]
- Acuña-Alonso, C.; García-Ontiyuelo, M.; Barba-Barragáns, D.; Álvarez, X. Development of a convolutional neural network to accurately detect land use and land cover. MethodsX 2024, 12, 102719. [Google Scholar] [CrossRef]
- Yassine, H.; Tout, K.; Jaber, M. Improving LULC classification from satellite imagery using deep learning—EuroSAT dataset. Int. Arch. Photogramm. Remote Sens. Spat. Inf. Sci. 2021, XLIII-B3-2021, 369–376. [Google Scholar] [CrossRef]
- Östman, J.; Corrado, R.; Hilton, J.; Theodorou, A. Decentralised semi-supervised onboard learning for scene classification in low-Earth orbit. arXiv 2023, arXiv:2305.04059. [Google Scholar] [CrossRef]
- Cheon, M. Kolmogorov-Arnold network for satellite image classification in remote sensing. arXiv 2024, arXiv:2406.00600. [Google Scholar] [CrossRef]
- Asortse, I.; Stewart, J.C.; Davis, G.A. Land use classification of satellite images with convolutional neural networks (CNNs). Issues Inf. Syst. 2024, 25, 267–276. [Google Scholar] [CrossRef]








| Model | Accuracy | Kappa |
|---|---|---|
| DNN | 0.8577 ± 0.0050 | 0.8529 ± 0.0056 |
| FDNN | 0.8161 ± 0.0056 | 0.7954 ± 0.0062 |
| PFDNN | 0.8419 ± 0.0075 | 0.8013 ± 0.0084 |
| VGG16+PFDNN | 0.8905 ± 0.0023 | 0.8781 ± 0.0026 |
| CNN+PFDNN+Optuna | 0.9696 ± 0.0037 | 0.9661 ± 0.0042 |
| Model | Precision | Recall | F1-Score | Training Time (min) |
|---|---|---|---|---|
| DNN | 0.8565 | 0.8547 | 0.8548 | 1.40 |
| FDNN | 0.8113 | 0.8561 | 0.8346 | 1.18 |
| PFDNN | 0.8520 | 0.8513 | 0.8466 | 1.36 |
| VGG16+PFDNN | 0.8903 | 0.8905 | 0.8900 | 1.43 |
| CNN+PFDNN+Optuna | 0.9692 | 0.9686 | 0.9686 | 1.68 |
| Parameters | Values |
|---|---|
| Learning rate: | 0.00057 |
| Fuzzy units (m): | 281 |
| Dense layer sizes: | 1,580,350,116 |
| Fusion layer size: | 494 |
| Dropout rate: | 0.25587 |
| L2 regularization: | 9.600242615788519 × 10−7 |
Disclaimer/Publisher’s Note: The statements, opinions and data contained in all publications are solely those of the individual author(s) and contributor(s) and not of MDPI and/or the editor(s). MDPI and/or the editor(s) disclaim responsibility for any injury to people or property resulting from any ideas, methods, instructions or products referred to in the content. |
© 2025 by the authors. Licensee MDPI, Basel, Switzerland. This article is an open access article distributed under the terms and conditions of the Creative Commons Attribution (CC BY) license (https://creativecommons.org/licenses/by/4.0/).
Share and Cite
Kaya Karakutuk, A.; Ozdemir, O.; Senturk, S. Optuna-Optimized Pythagorean Fuzzy Deep Neural Network: A Novel Framework for Uncertainty-Aware Image Classification. Appl. Sci. 2025, 15, 11097. https://doi.org/10.3390/app152011097
Kaya Karakutuk A, Ozdemir O, Senturk S. Optuna-Optimized Pythagorean Fuzzy Deep Neural Network: A Novel Framework for Uncertainty-Aware Image Classification. Applied Sciences. 2025; 15(20):11097. https://doi.org/10.3390/app152011097
Chicago/Turabian StyleKaya Karakutuk, Asli, Ozer Ozdemir, and Sevil Senturk. 2025. "Optuna-Optimized Pythagorean Fuzzy Deep Neural Network: A Novel Framework for Uncertainty-Aware Image Classification" Applied Sciences 15, no. 20: 11097. https://doi.org/10.3390/app152011097
APA StyleKaya Karakutuk, A., Ozdemir, O., & Senturk, S. (2025). Optuna-Optimized Pythagorean Fuzzy Deep Neural Network: A Novel Framework for Uncertainty-Aware Image Classification. Applied Sciences, 15(20), 11097. https://doi.org/10.3390/app152011097

