Quantifying Flood Impacts on Ecosystem Carbon Dynamics Using Remote Sensing and Machine Learning in the Climate-Stressed Landscape of Emilia-Romagna
Abstract
1. Introduction
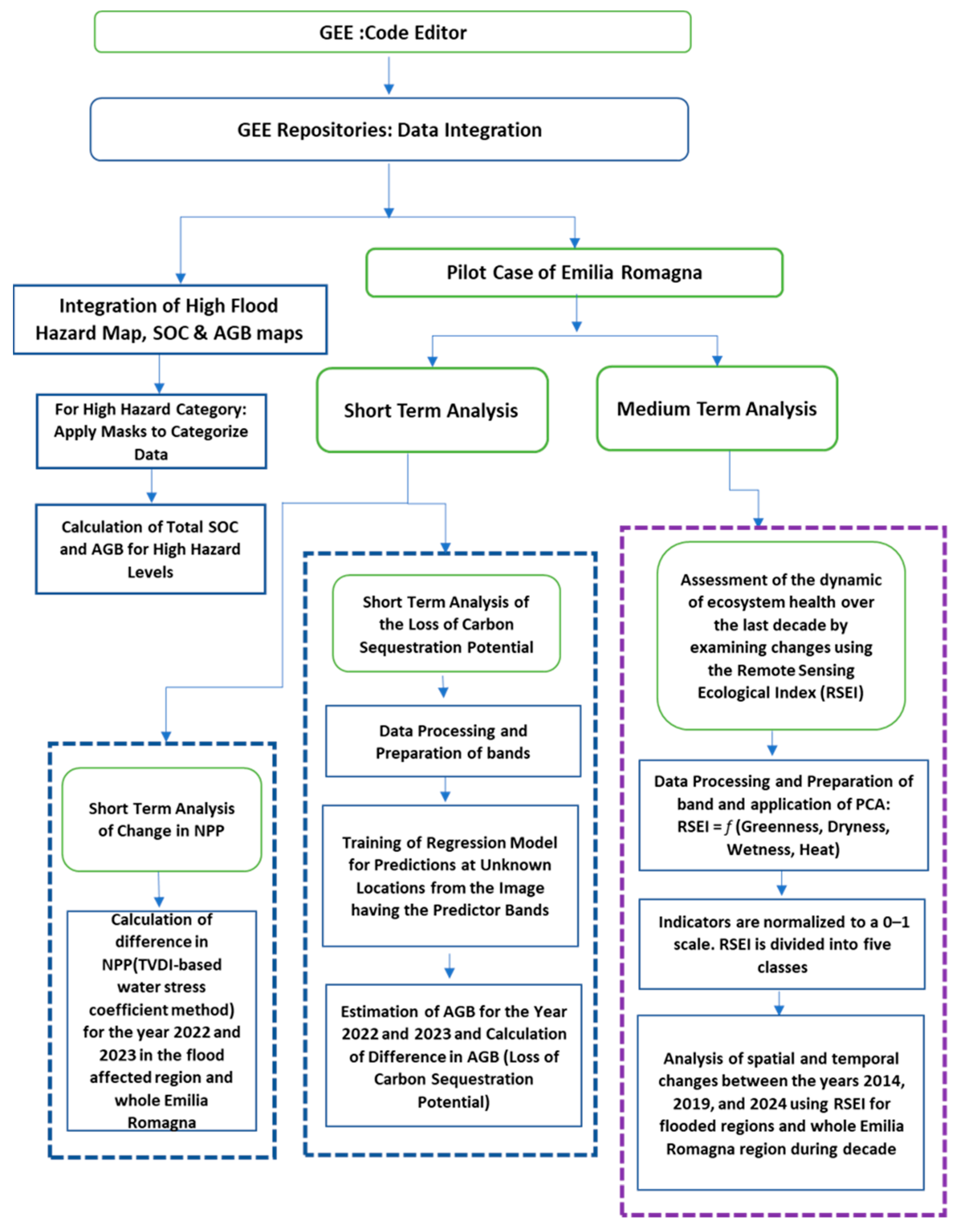
2. Materials and Methods
| Objective | Indicators Used | Databases Used |
|---|---|---|
| Short-Term Analysis (Pre- and Post-event) | AGB and NPP | [36,37] |
| Medium-Term Analysis (10 years) | RSEI | [38] |
| Calculation of Total Carbon for High-Hazard Level | AGB and SOC | [36,39] |
| Data | Resolution | Source | URL |
|---|---|---|---|
| NDVI | 30 m | Google Earth Engine | https://developers.google.com/earth-engine/datasets/catalog/landsat-8 (accessed on 15 May 2025) |
| DEM | 30 m | Google Earth Engine | https://developers.google.com/earth-engine/datasets/catalog/COPERNICUS_DEM_GLO30#Earth Engine Data Catalog|Google for Developers (accessed on 27 April 2025). |
| SOC | 100 m | Regione Emilia-Romagna Ambiente and accessed through minERva Portal | (Application Maps—Organic carbon stored in regional soils between 0 and 30 cm—third edition—Dataset—minERva (accessed on 5 April 2025) |
| NPP/GPP | 30 m | Google Earth Engine | https://developers.google.com/earth-engine/datasets/catalog/LANDSAT_LC08_C02_T1_L2 Earth Engine Data Catalog|Google for Developers (accessed on 15 May 2025) |
| AGBD | 25 m | Google Earth Engine | Rasterization: Google and USFS Laboratory for Applications of Remote Sensing in Ecology (LARSE) NASA GEDI mission, accessed through the USGS LP DAAC |
| Flood Polygons | - | Copernicus | EMSN154|Copernicus EMS on Demand Mapping) |
| RSEI | 30 | Google Earth Engine | Landsat Collection 2 Level 2 Science Products|U.S. Geological Survey |
| High Flood-Hazard Zones | - | IdroGEO—ISPRA | IdroGEO—Hazard and Risk |
2.1. Changes in NPP in Flooded Areas
2.2. Changes in Above-Ground Biomass Density (AGBD) in Flooded Areas
2.3. Changes in RSEI (Remote Sensing Ecological Index) over a Decade
2.4. SOC and AGB Within Flood-Hazard Categories
3. Results
3.1. NPP and AGB Change (2022–2023)
3.2. RSEI Change (2014–2024)
3.3. Total SOC and Total AGB
4. Discussion
4.1. Flood Impacts Across Timescales: Productivity, Ecological Quality, and Vulnerablity of Carbon Stocks
4.2. Uncertainty and Accuracy of Results
| Dataset | Resolution | Source | Main Source of Error | Uncertainty (%) |
|---|---|---|---|---|
| SOC | 100 m | Regione Emilia-Romagna | Soil sampling density, interpolation, heterogeneity | ±10–20% [53] |
| DEM | 30 m | Google Earth Engine | Vertical error, vegetation cover, steep terrain | ±5–10 m (≈±10–15% impact on flood delineation) [54,55] |
| High Flood-Hazard Zones | — | IdroGEO–ISPRA | Model assumptions, incomplete hydrological records | ±5–15% [55] |
| NPP/GPP | 30 m | Google Earth Engine | Cloud contamination, mixed-pixels, canopy assumptions | ±15–25% [56,57] |
| NDVI | 30 m | Google Earth Engine | Atmospheric effects, seasonal variability, sensor noise | ±10–15% [58,59] |
| AGBD | 25 m | USGS LP DAAC/LARSE | LiDAR footprint gaps, canopy structure variability | ±20% [51,52,60] |
| Flood Polygons | — | Copernicus EMS | Mapping time, cloud cover, water turbidity | ±5–10% [61] |
| RSEI | 30 m | Google Earth Engine | Aggregation of multiple indices, atmospheric correction | ±10–20% [62] |
4.3. Limitations of the Study
4.4. Future Work
5. Conclusions
Author Contributions
Funding
Data Availability Statement
Conflicts of Interest
Appendix A
Appendix A.1. Net Primary Productivity (NPP)
- 1.
- Input Data Preparation:
- 2.
- Pre-processing:
- 3.
- Computation of NPP:
- 4.
- Output:
Appendix A.2. Above-Ground Biomass Density (AGBD)
Appendix A.3. Remote Sensing Ecological Index (RSEI)
- The RSEI components are defined as follows:
- Greenness: expressed by NDVI.
- Wetness: represented by the humidity component from Tasseled Cap Transformation (TCW).
- Dryness: measured by NDBSI (Normalized Difference Built-up and Soil Index), which combines the Building Index (IBI) and Soil Index (SI).
- Heat: represented by land surface temperature (LST).
Appendix A.4. SOC
- Organic carbon content (%) in the 0–30 cm soil layer.
- Soil texture (sand, silt, clay, skeleton, textural class) in the 0–30 cm layer.
References
- Richie, H.; Rosado, P.; Roser, M. Natural Disasters. OurWorldInData.org. Available online: https://ourworldindata.org/natural-disasters (accessed on 13 April 2025).
- Wahlstrom, M.; Guha-Sapir, D. The Human Cost of Weather-Related Disasters 1995–2015; UNISDR: Geneva, Switzerland, 2015. [Google Scholar]
- Guddo, S. Conceptualization of Flooding Disaster: A Theoretical Perspective of Management. Disaster Adv. 2024, 17, 40–45. [Google Scholar] [CrossRef]
- Woldemeskel, F.; Sharma, A. Should Flood Regimes Change in a Warming Climate? The Role of Antecedent Moisture Conditions. Geophys. Res. Lett. 2016, 43, 7556–7563. [Google Scholar] [CrossRef]
- Archer, D.R.; Fowler, H.J. Characterising Flash Flood Response to Intense Rainfall and Impacts Using Historical Information and Gauged Data in Britain. J. Flood Risk Manag. 2015, 11, S121–S133. [Google Scholar] [CrossRef]
- IPCC. Climate Change Information for Regional Impact and for Risk Assessment. Climate Change 2021: The Physical Science Basis; IPCC: Geneva, Switzerland, 2021.
- Ji, P.; Yuan, X.; Jiao, Y.; Wang, C.; Han, S.; Shi, C. Anthropogenic Contributions to the 2018 Extreme Flooding over the Upper Yellow River Basin in China. Bull. Am. Meteorol. Soc. 2020, 101, S89–S94. [Google Scholar] [CrossRef]
- Sun, Q.; Zhang, X.; Zwiers, F.; Westra, S.; Alexander, L.V. A Global, Continental, and Regional Analysis of Changes in Extreme Precipitation. J. Clim. 2021, 34, 243–258. [Google Scholar] [CrossRef]
- Wasko, C.; Nathan, R. Influence of Changes in Rainfall and Soil Moisture on Trends in Flooding. J. Hydrol. 2019, 575, 432–441. [Google Scholar] [CrossRef]
- Slater, L.J.; Singer, M.B.; Kirchner, J.W. Hydrologic versus Geomorphic Drivers of Trends in Flood Hazard. Geophys. Res. Lett. 2015, 42, 370–376. [Google Scholar] [CrossRef]
- Kim, B.; Sanders, B.F. Dam-Break Flood Model Uncertainty Assessment: Case Study of Extreme Flooding with Multiple Dam Failures in Gangneung, South Korea. J. Hydraul. Eng. 2016, 142, 05016002. [Google Scholar] [CrossRef]
- Knighton, J.; Conneely, J.; Walter, M.T. Possible Increases in Flood Frequency Due to the Loss of Eastern Hemlock in the Northeastern United States: Observational Insights and Predicted Impacts. Water Resour. Res. 2019, 55, 5342–5359. [Google Scholar] [CrossRef]
- Rogger, M.; Agnoletti, M.; Alaoui, A.; Bathurst, J.C.; Bodner, G.; Borga, M.; Chaplot, V.; Gallart, F.; Glatzel, G.; Hall, J.; et al. Land Use Change Impacts on Floods at the Catchment Scale: Challenges and Opportunities for Future Research. Water Resour. Res. 2017, 53, 5209–5219. [Google Scholar] [CrossRef] [PubMed]
- Krug, A.; Primo, C.; Fischer, S.; Schumann, A.; Ahrens, B. On the Temporal Variability of Widespread Rain-on-Snow Floods. Meteorol. Z. 2020, 29, 147–163. [Google Scholar] [CrossRef]
- Teufel, B.; Sushama, L.; Huziy, O.; Diro, G.T.; Jeong, D.I.; Winger, K.; Garnaud, C.; de Elia, R.; Zwiers, F.W.; Matthews, H.D.; et al. Investigation of the Mechanisms Leading to the 2017 Montreal Flood. Clim. Dyn. 2019, 52, 4193–4206. [Google Scholar] [CrossRef]
- Psistaki, K.; Tsantopoulos, G.; Paschalidou, A.K. An Overview of the Role of Forests in Climate Change Mitigation. Sustainability 2024, 16, 6089. [Google Scholar] [CrossRef]
- Zhang, Y.; Zhang, X.; Fang, W.; Cai, Y.; Zhang, G.; Liang, J.; Chang, J.; Chen, L.; Wang, H.; Zhang, P.; et al. Carbon Sequestration Potential of Wetlands and Regulating Strategies Response to Climate Change. Environ. Res. 2025, 269, 120890. [Google Scholar] [CrossRef]
- Sha, Z.; Bai, Y.; Li, R.; Lan, H.; Zhang, X.; Li, J.; Liu, X.; Chang, S.; Xie, Y. The Global Carbon Sink Potential of Terrestrial Vegetation Can Be Increased Substantially by Optimal Land Management. Commun. Earth Environ. 2022, 3, 8. [Google Scholar] [CrossRef]
- Aldardasawi, A.; Eren, B. Floods and Their Impact on the Environment. Acad. Perspect. Procedia 2021, 4, 42–49. [Google Scholar] [CrossRef]
- Pradhan, B.; Lee, S.; Dikshit, A.; Kim, H. Spatial Flood Susceptibility Mapping Using an Explainable Artificial Intelligence (XAI) Model. Geosci. Front. 2023, 14, 101625. [Google Scholar] [CrossRef]
- Peng, Y.; Welden, N.A.; Renaud, F.G. Ecosystem-Based Adaptation Strategies to Multi-Hazard Risk Reduction and Policy Implications in the Pearl River and Yangtze River Deltas, China. Int. J. Disaster Risk Reduct. 2025, 116, 105053. [Google Scholar] [CrossRef]
- Zhao, Q.; Yu, L.; Li, X.; Peng, D.; Zhang, Y.; Gong, P. Progress and Trends in the Application of Google Earth and Google Earth Engine. Remote Sens. 2021, 13, 3778. [Google Scholar] [CrossRef]
- Xiong, Y.; Xu, W.; Lu, N.; Huang, S.; Wu, C.; Wang, L.; Dai, F.; Kou, W. Assessment of Spatial–Temporal Changes of Ecological Environment Quality Based on RSEI and GEE: A Case Study in Erhai Lake Basin, Yunnan Province, China. Ecol. Indic. 2021, 125, 107518. [Google Scholar] [CrossRef]
- Yuan, C.; Gong, P.; Bai, Y. Performance Assessment of ICESat-2 Laser Altimeter Data for Water-Level Measurement over Lakes and Reservoirs in China. Remote Sens. 2020, 12, 770. [Google Scholar] [CrossRef]
- Kaya, Y. Evaluation of ICESat-2 Laser Altimetry for Inland Water-Level Estimation and Reservoir Monitoring. Water 2025, 17, 1098. [Google Scholar] [CrossRef]
- Musaeus, A.F.; Kittel, C.M.M.; Luchner, J.; Frias, M.C.; Bauer-Gottwein, P. Hydraulic River Models from ICESat-2 Elevation and Water Observations. Water Resour. Res. 2024, 60, e2023WR036428. [Google Scholar] [CrossRef]
- Vatandaşlar, C.; Bolat, F.; Abdikan, S.; Pamukçu-Albers, P.; Satıral, C. Modeling Aboveground Carbon in Flooded Forests Using Synthetic Aperture Radar Data: A Case Study from Turkish Thrace. iForest 2024, 17, 277–285. [Google Scholar] [CrossRef]
- Satriano, V.; Ciancia, E.; Pergola, N.; Tramutoli, V. A First Extension of the Robust Satellite Technique RST-FLOOD to Sentinel-2 Data for the Mapping of Flooded Areas: The Case of the Emilia Romagna (Italy) 2023 Event. Remote Sens. 2024, 16, 3450. [Google Scholar] [CrossRef]
- Arrighi, C.; Domeneghetti, A. On the Environmental Impacts of the 2023 Floods in Emilia-Romagna. Nat. Hazards Earth Syst. Sci. 2024, 24, 673–678. [Google Scholar] [CrossRef]
- Chen, M.; Tang, C.; Yang, Y.; Xiong, J. Quantifying spatio-temporal changes in the ecological environment quality and their implications for surface mass movement after a high-magnitude earthquake. Glob. Ecol. Conserv. 2025, 58, e03454. [Google Scholar] [CrossRef]
- Cui, P.; Lin, Y.-M.; Chen, C. Destruction of vegetation due to geo-hazards and its environmental impacts in the Wenchuan earthquake areas. Ecol. Eng. 2012, 44, 61–69. [Google Scholar] [CrossRef]
- Cremonini, L.; Randi, P.; Fazzini, M.; Nardino, M.; Rossi, F.; Georgiadis, T. Causes and Impacts of Flood Events in Emilia-Romagna (Italy) in May 2023. Land 2024, 13, 1800. [Google Scholar] [CrossRef]
- Hawes, J.E.; Peres, C.A.; Riley, L.B.; Hess, L.L. Landscape-scale variation in structure and biomass of Amazonian seasonally flooded and unflooded forests. For. Ecol. Manag. 2012, 281, 163–176. [Google Scholar] [CrossRef]
- Bratt, A.; Casagli, N.; Marani, M.; Mercogliano, P.; Motta, R. Rapporto Della Commissione Tecnico-Scientifica Sugli Eventi Meteorologici Estremi di Maggio 2023; Regione Emilia-Romagna, 2023. Available online: https://www.regione.emilia-romagna.it/alluvione/rapporto-della-commissione-tecnico-scientifica/20231212_rapporto_commissione_rer.pdf (accessed on 13 April 2025).
- ISPRA. IdroGEO: Hazard and Risk. Available online: https://idrogeo.isprambiente.it (accessed on 15 May 2025).
- GEDI L4A Footprint Level Aboveground Biomass Density, Version 2.1. Available online: https://daac.ornl.gov/GEDI/guides/GEDI_L4A_AGB_Density_V2_1.html (accessed on 15 April 2025).
- ECMWF ERA5-Land Daily Aggregates. Accessed through Google Earth Engine. Available online: https://developers.google.com/earth-engine/datasets/catalog/ECMWF_ERA5_LAND_DAILY_AGGR (accessed on 5 April 2025).
- USGS. Landsat Collection 2 Level-2 Science Products. Available online: https://www.usgs.gov/landsat-missions/landsat-collection-2-level-2-science-products (accessed on 27 April 2025).
- Regione Emilia-Romagna. Open Data Catalogue. 2023. Available online: https://datacatalog.regione.emilia-romagna.it/catalogCTA/dataset/r_emiro_2023-08-09t162508 (accessed on 27 September 2025).
- da Luz, L.B. Google Earth Engine Open-Source Code for NPP. Available online: https://github.com/luanabeckerdaluz/NPPalgorithm (accessed on 15 May 2025).
- Yan, Y.; Zhuang, Q.; Zan, C.; Ren, J.; Yang, L.; Wen, Y.; Zeng, S.; Zhang, Q.; Kong, L. Using the Google Earth Engine to Rapidly Monitor Impacts of Geohazards on Ecological Quality in Highly Susceptible Areas. Ecol. Indic. 2021, 132, 108258. [Google Scholar] [CrossRef]
- Organic Carbon Stored in Regional Soils of Emilia Romagna, minERva Portal (Application Maps—Organic Carbon Stored in Regional Soils Between 0–30 cm—Third edition—Dataset—minERva. Available online: https://ambiente.regione.emilia-romagna.it/it/geologia/suoli/proprieta-e-qualita-dei-suoli/carbonio-organico-immagazzinato-nei-suoli (accessed on 15 May 2025).
- Regione Emilia-Romagna. Alluvione Maggio 2023—Dissesti di Versante. Available online: https://www.regione.emilia-romagna.it/alluvione (accessed on 15 May 2025).
- IPCC. Climate Change 2022: Impacts, Adaptation, and Vulnerability. Contribution of Working Group II to the Sixth Assessment Report of the Intergovernmental Panel on Climate Change; Pörtner, H.-O., Roberts, D.C., Tignor, M., Poloczanska, E.S., Mintenbeck, K., Alegría, A., Craig, M., Langsdorf, S., Löschke, S., Möller, V., et al., Eds.; Cambridge University Press: Cambridge, UK; New York, NY, USA, 2022; p. 3056. [Google Scholar] [CrossRef]
- Qadri, J.; Ceccato, F. Exploring the Interaction Between Landslides and Carbon Stocks in Italy. Sustainability 2024, 16, 11273. [Google Scholar] [CrossRef]
- Talbot, C.J.; Bennett, E.M.; Cassell, K.; Hanes, D.M.; Minor, E.C.; Paerl, H.; Raymond, P.A.; Vargas, R.; Vidon, P.G.; Wollheim, W.; et al. The impact of flooding on aquatic ecosystem services. Biogeochemistry 2018, 141, 439–461. [Google Scholar] [CrossRef] [PubMed]
- Hiraga, Y.; Amano, A.; Kazama, S. Impacts of flooding on Net Primary Productivity in the floodplain being affected by anthropic pressures. In Proceedings of the 20th IAHR APD Congress, Colombo, Sri Lanka, 28–31 August 2016. [Google Scholar]
- Bueno, I.T.; Silva, C.A.; Hamamura, C.; Donovan, V.M.; Sharma, A.; Qiu, J.; Xia, J.; Brock, K.M.; Schlickmann, M.B.; Atkins, J.W.; et al. Aboveground biomass density maps for post-hurricane Ian forest monitoring in Florida. Sci. Data 2025, 12, 1189. [Google Scholar] [CrossRef] [PubMed]
- Lin, Z.; Xu, H.; Yao, X.; Zhu, Z. Assessment and simulation of eco-environmental quality changes in rapid rural urbanization: Xiong’an New Area, China. Sci. Rep. 2024, 14, 73487. [Google Scholar] [CrossRef]
- Alvarez-Castellanos, M.P.; Escudero-Campos, L.; Mongil-Manso, J.; San Jose, F.J.; Jiménez-Sánchez, A.; Jiménez-Ballesta, R. Organic Carbon Storage in Waterlogging Soils in Ávila, Spain: A Traditional Agrosilvopastoral Region. Land 2024, 13, 1630. [Google Scholar] [CrossRef]
- Duncanson, L.; Kellner, J.; Armston, J.; Dubayah, R.; Healey, S.P.; Patterson, P.L.; Saarela, S.; Marselis, S.; Silva, C.; Tang, H.; et al. Aboveground Biomass Density Models for NASA’s Global Ecosystem Dynamics Investigation (GEDI) Lidar Mission. Remote Sens. Environ. 2022, 270, 112845. [Google Scholar] [CrossRef]
- Dorado-Roda, I.; Martín-Alcón, S.; Brotons, L.; Coll, L. Assessing the Accuracy of GEDI Data for Canopy Height and AGB Models in Mediterranean Ecosystems. Remote Sens. 2021, 13, 2279. [Google Scholar] [CrossRef]
- Kakhani, N.; Alamdar, S.; Kebonye, N.M.; Amani, M.; Scholten, T. Uncertainty Quantification of Soil Organic Carbon Estimation from Remote Sensing Data with Conformal Prediction. Remote Sens. 2024, 16, 438. [Google Scholar] [CrossRef]
- Uuemaa, E.; Ahi, S.; Montibeller, B.; Muru, M.; Kmoch, A. Vertical Accuracy of Freely Available Global Digital Elevation Models (ASTER, AW3D30, MERIT, TanDEM-X, SRTM, and NASADEM). Remote Sens. 2020, 12, 3482. [Google Scholar] [CrossRef]
- Zhang, K.; Gann, D.; Ross, M.; Robertson, Q.; Sarmiento, J.; Santana, S.; Rhome, J.; Fritz, C. Accuracy assessment of ASTER, SRTM, ALOS, and TDX DEMs for Hispaniola and implications for mapping vulnerability to coastal flooding. Remote. Sens. Environ. 2019, 225, 290–306. [Google Scholar] [CrossRef]
- Lv, G.; Li, J.; Li, L.; Wang, X.; Shi, J. Disentangling the Influential Factors Driving NPP Decrease in Shandong Province, China, by Using a CASA Model with Satellite Remote Sensing and Ground Observations. Remote Sens. 2024, 16, 1966. [Google Scholar] [CrossRef]
- Prentice, I.C.; Thomas, R.; Swinnen, E.; Gobron, N.; Bondeau, A. TerrA-P Project: Development and Validation of a Global GPP/NPP Model. Algorithm Theoretical Basis Document (ATBD). VITO Report. 2018. Available online: https://terra-p.vito.be/sites/terrap/files/downloads/terra-p_atbdv2_i1.0.pdf (accessed on 23 September 2025).
- Chouari, W. Assessment of vegetation cover changes and the contributing factors in the Al-Ahsa Oasis using Normalized Difference Vegetation Index (NDVI). Reg. Sustain. 2024, 5, 100111. [Google Scholar] [CrossRef]
- Peng, D.; Zhang, B.; Liu, L.; Huete, A.R.; Huang, J. Spatial and Seasonal Characterization of Net Primary Productivity and Climate Variables. J. Zhejiang Univ. Sci. B 2010, 11, 275–285. [Google Scholar] [CrossRef] [PubMed]
- Ma, S.; Xia, J.; Wang, C.; Zhao, Z.; Zou, F.; Zhang, M.; Luan, G.; Li, C.; Tu, X.; Li, L. Forest aboveground biomass retrieval integrating ICESat-2, Landsat-8, and environmental factors. Ecol. Inform. 2025, 89, 103194. [Google Scholar] [CrossRef]
- Albertini, C.; Gioia, A.; Iacobellis, V.; Petropoulos, G.P.; Manfreda, S. Assessing multisource random forest classification and robustness of predictor variables in flooded areas mapping. Remote. Sens. Appl. Soc. Environ. 2024, 35, 101239. [Google Scholar] [CrossRef]
- Yang, W.; Zhou, Y.; Li, C. Assessment of Ecological Environment Quality in Rare Earth Mining Areas Based on Improved RSEI. Sustainability 2023, 15, 2964. [Google Scholar] [CrossRef]
- Bao, G.; Bao, Y.; Qin, Z.; Xin, X.; Bao, Y.; Bayarsaikan, S.; Zhou, Y.; Chuntai, B. Modeling Net Primary Productivity of Terrestrial Ecosystems in the Semi-Arid Climate of the Mongolian Plateau Using LSWI-Based CASA Ecosystem Model. Int. J. Appl. Earth Obs. Geoinf. 2016, 46, 84–93. [Google Scholar] [CrossRef]
- Monteith, J. Solar Radiation and Productivity in Tropical Ecosystems. J. Appl. Ecol. 1972, 9, 747–766. [Google Scholar] [CrossRef]
- Piao, S.; Fang, J.; Zhou, L.; Zhu, B.; Tan, K.; Tao, S. Changes in Vegetation Net Primary Productivity from 1982 to 1999 in China. Glob. Biogeochem. Cycles 2005, 19, GB2027. [Google Scholar] [CrossRef]
- Pillon, C.N.; Mielniczuk, J.; Martin Neto, L. Ciclagem da Matéria Orgânica em Sistemas Agrícolas; Documentos 125; Embrapa Clima Temperado: Pelotas, Brazil, 2004.
- Zhu, Q.; Zhao, J.; Zhu, Z.; Zhang, H.; Zhang, Z.; Guo, X.; Bi, Y.; Sun, L. Remotely Sensed Estimation of Net Primary Productivity (NPP) and Its Spatial and Temporal Variations in the Greater Khingan Mountain Region, China. Sustainability 2017, 9, 1213. [Google Scholar] [CrossRef]
- Sandholt, I.; Rasmussen, K.; Andersen, J. A Simple Interpretation of the Surface Temperature/Vegetation Index Space for Assessment of Surface Moisture Status. Remote Sens. Environ. 2002, 79, 213–224. [Google Scholar] [CrossRef]
- Shendryk, Y. Fusing GEDI with Earth Observation Data for Large Area Aboveground Biomass Mapping. Int. J. Appl. Earth Obs. Geoinf. 2022, 115, 103108. [Google Scholar] [CrossRef]
- Kellner, J.R.; Armston, J.; Duncanson, L. Algorithm theoretical basis document for GEDI footprint aboveground biomass density. Earth Space Sci. 2023, 10, e2022EA002516. [Google Scholar] [CrossRef]
- Hu, X.; Xu, H. A new remote sensing index for assessing the spatial heterogeneity in urban ecological quality: A case from Fuzhou City, China. Ecol. Indic. 2018, 89, 11–21. [Google Scholar] [CrossRef]
- Ungaro, F.; Calzolari, C. Map of the Percentage Content and Carbon Stock of the Grain-Size Fractions and Salinity of the Soils of the Emilia-Romagna Plain (0–30 cm). Report 2.1; October 2015. Available online: https://ambiente.regione.emilia-romagna.it/it/geologia/suoli/pdf/Rapporto_2_1_ottobre_2015.pdf (accessed on 23 September 2025).
- Giustolisi, O.; Savic, D.A. A Symbolic Data-Driven Technique Based on Evolutionary Polynomial Regression. J. Hydroinform. 2006, 8, 207–222. [Google Scholar] [CrossRef]
- Hollis, J.M.; Hannam, J.; Bellamy, P.H. Empirically-Derived Pedotransfer Functions for Predicting Bulk Density in European Soils. Eur. J. Soil Sci. 2012, 63, 96–109. [Google Scholar] [CrossRef]
- Torri, D.; Poesen, J.; Monaci, F.; Busoni, E. Rock Fragment Content and Fine Soil Bulk Density. Catena 1994, 23, 65–71. [Google Scholar] [CrossRef]
- Corticelli, S.; Guermandi, M.; Mariani, M.C. Two Indices for Evaluating Waterproofing and Land Consumption. In Proceedings of the 12th ASITA National Conference, L’Aquila, Italy, 21–24 October 2008. [Google Scholar]










| Name of Indicator | Definition | Ecological Meaning of Its Changes |
|---|---|---|
| AGB (Above-Ground Biomass) | Total mass of living plant material above the soil surface, typically measured in tons per hectare, derived from satellite data using vegetation indices. | Decrease indicates vegetation loss. Increase implies vegetation regrowth, recovery. |
| NPP (Net Primary Productivity) | The net amount of carbon captured by ecosystem (vegetation) after subtracting autotrophic respiration, derived from satellite-based models. | Reduction implies reduced photosynthetic activity. Increase signifies enhanced growth. |
| RSEI (Remote Sensing Ecological Index) | Composite ecological indicator derived from NDVI, LST (land surface temperature), wetness, and NDBSI (Normalized Difference Build-up and Soil Index) to assess ecological quality. | Decrease suggests ecosystem degradation, reduced vegetation cover, or soil exposure. Increase shows ecological restoration, vegetation recovery, and improved land surface conditions. |
| Area (%) 2022–23 | ||||
|---|---|---|---|---|
| NPP | AGB | |||
| Positive | Negative | Positive | Negative | |
| Flood-affected region | 48.04 | 51.96 | 50.6 | 49.4 |
| Whole Emilia-Romagna | 54.5 | 44.5 | 28.04 | 69.4 |
| Total NPP (g C yr−1) 2022–23 | ||||
| Gain | Loss | Net Gain/Loss | ||
| Flood-affected region | 1.5 × 104 | −2.2 × 104 | −7.0 × 103 | |
| Whole Emilia-Romagna | 2.7 × 106 | −2.1 × 106 | 6.7 × 105 | |
| Total AGB (Mg) 2022–23 | ||||
| Gain | Loss | Net Gain/Loss | ||
| Flood-affected region | 0.5 × 103 | −1.0 × 103 | −0.5 × 103 | |
| Whole Emilia-Romagna | 2.8 × 104 | −3.5 × 105 | −3.3 × 105 | |
| Year | Poor (0–0.2) | Fair (0.2–0.4) | Moderate (0.4–0.6) | Good (0.6–0.8) | Very Good (0.8–1.0) |
|---|---|---|---|---|---|
| Whole Region of Emilia-Romagna | |||||
| 2014 | 846.3 km2 (3.8%) | 20,847.0 km2 (93.9%) | 197.9 km2 (0.9%) | 167.1 km2 (0.8%) | 35.6 km2 (0.5%) |
| 2019 | 3112.1 km2 (14.0%) | 18,711.4 km2 (84.6%) | 93.8 km2 (0.04%) | 175.9 km2 (0.07%) | 0.8 km2 (0.0%) |
| 2024 | 10,269.2 km2 (46.4%) | 11,547.7 km2 (52.2%) | 172.3 km2 (0.7%) | 104.9 km2 (0.4%) | 0.1 km2 (0.00%) |
| Flood-Affected Region of Emilia-Romagna | |||||
| 2014 | 17.0 km2 (5.3%) | 301.2 km2 (93.8%) | 2.7 km2 (0.8%) | 0.3 km2 (0.1%) | 0.1 km2 (0.00%) |
| 2019 | 57.8 km2 (17.9%) | 262.2 km2 (81.6%) | 1.2 km2 (0.3%) | 0.1 km2 (0.00%) | 0.0 km2 (0%) |
| 2024 | 96.0 km2 (29.8%) | 224.0 km2 (69.8%) | 1.0 km2 (0.3%) | 0.2 km2 (0.06%) | 0.0 km2 (0%) |
| Period | S–4 | S–3 | S–2 | S–1 | Stable (S0) | S + 1 | S + 2 | S + 3 | S + 4 |
|---|---|---|---|---|---|---|---|---|---|
| Whole Region of Emilia-Romagna | |||||||||
| 2014–19 | 0.0 (0.0%) | 0.3 (0.00%) | 6.4 (0.03%) | 2953 (13.7%) | 18,624.9 km2 (84.3%) | 507.6 (2.3%) | 1.3 (0.01%) | 0.04 (0.0002%) | 0.0 (0.0%) |
| 2019–24 | 0.0 (0.0%) | 0.1 (0.0%) | 2.6 (0.01%) | 8280 (37.48.0%) | 12,750.1 km2 (57.71%) | 1058.1 (4.79%) | 2.5 (0.01%) | 0.0 (0.0%) | 0.0 (0.0%) |
| 2014–24 | 0.0 (0.0%) | 0.9 (0.0%) | 22.6 (0.10%) | 9934 (44.96%) | 11,835.8 km2 (53.57%) | 299.7 (1.3%) | 1.2 (0.01%) | 0.01 (0.0004%) | 0.0 (0.0%) |
| Flood-Affected Region of Emilia-Romagna | |||||||||
| Period | S–4 | S–3 | S–2 | S–1 | Stable (s0) | S + 1 | S + 2 | S + 3 | S + 4 |
| 2014–19 | 0.0 (0.0%) | 0.03 (0.01%) | 0.13 (0.04%) | 47.3 (16.63%) | 227.1 km2 (79.60%) | 10.4 (3.64%) | 0.01 (0.004%) | 0.0 (0.0%) | 0.0 (0.0%) |
| 2019–24 | 0.0 (0.0%) | 0.00 (0.0%) | 0.01 (0.0%) | 65.7 (23.05%) | 188.4 km2 (66.11%) | 30.8 (10.8%) | 0.07 (0.02%) | 0.0 (0.0%) | 0.0 (0.0%) |
| 2014–24 | 0.0 (0.0%) | 0.02 (0.0%) | 0.13 (0.05%) | 79.9 (28.04%) | 196.7 km2 (69.03%) | 8.17 (2.86%) | 0.01 (0.004%) | 0.0 (0.0%) | 0.0 (0.0%) |
| Carbon Stocks | Quantity Estimated in High-Hazard-Prone Area |
|---|---|
| SOC | 1.1 × 107 Mg C |
| AGB | 9.0 × 106 Mg C |
Disclaimer/Publisher’s Note: The statements, opinions and data contained in all publications are solely those of the individual author(s) and contributor(s) and not of MDPI and/or the editor(s). MDPI and/or the editor(s) disclaim responsibility for any injury to people or property resulting from any ideas, methods, instructions or products referred to in the content. |
© 2025 by the authors. Licensee MDPI, Basel, Switzerland. This article is an open access article distributed under the terms and conditions of the Creative Commons Attribution (CC BY) license (https://creativecommons.org/licenses/by/4.0/).
Share and Cite
Qadri, J.; Ceccato, F. Quantifying Flood Impacts on Ecosystem Carbon Dynamics Using Remote Sensing and Machine Learning in the Climate-Stressed Landscape of Emilia-Romagna. Water 2025, 17, 3001. https://doi.org/10.3390/w17203001
Qadri J, Ceccato F. Quantifying Flood Impacts on Ecosystem Carbon Dynamics Using Remote Sensing and Machine Learning in the Climate-Stressed Landscape of Emilia-Romagna. Water. 2025; 17(20):3001. https://doi.org/10.3390/w17203001
Chicago/Turabian StyleQadri, Jibran, and Francesca Ceccato. 2025. "Quantifying Flood Impacts on Ecosystem Carbon Dynamics Using Remote Sensing and Machine Learning in the Climate-Stressed Landscape of Emilia-Romagna" Water 17, no. 20: 3001. https://doi.org/10.3390/w17203001
APA StyleQadri, J., & Ceccato, F. (2025). Quantifying Flood Impacts on Ecosystem Carbon Dynamics Using Remote Sensing and Machine Learning in the Climate-Stressed Landscape of Emilia-Romagna. Water, 17(20), 3001. https://doi.org/10.3390/w17203001

