Sign in to use this feature.

Years

Between: -

Subjects

remove_circle_outline
remove_circle_outline
remove_circle_outline
remove_circle_outline
remove_circle_outline
remove_circle_outline
remove_circle_outline
remove_circle_outline

Journals

Article Types

Countries / Regions

Search Results (19)

Search Parameters:
Keywords = regulation of ICO

Order results
Result details
Results per page
Select all
Export citation of selected articles as:
15 pages, 3330 KB  
Article
Full-Length Transcriptome Sequencing Reveals Treg-Specific Isoform Expression upon Activation
by Yohei Sato, Erika Osada and Yoshinobu Manome
Int. J. Mol. Sci. 2025, 26(13), 6302; https://doi.org/10.3390/ijms26136302 - 30 Jun 2025
Viewed by 729
Abstract
FOXP3+ regulatory T cells (Tregs) play a central role in the regulation of the immune system. Human Tregs preferentially express a FOXP3 isoform known as delta 2, which lacks exon 2. In addition to FOXP3, Tregs also express isoforms of other Treg-related molecules, [...] Read more.
FOXP3+ regulatory T cells (Tregs) play a central role in the regulation of the immune system. Human Tregs preferentially express a FOXP3 isoform known as delta 2, which lacks exon 2. In addition to FOXP3, Tregs also express isoforms of other Treg-related molecules, such as CTLA-4 and IKZF-2. It is hypothesized that Tregs possess a unique isoform repertoire based on their unique gene and isoform expression profiles, which include FOXP3. Here, we identified a Treg-specific unique isoform repertoire confirmed by long-read high-throughput isoform sequencing called Iso-seq, which is uniquely capable of providing data on genome-wide isoform usage. Notably, while conventional T cells (Tconvs) do not exhibit this pattern, Tregs preferentially express the full-length FOXP3 isoform. Interestingly, the preferential expression of ICOS and PD-L1 upon T-cell receptor (TCR) stimulation was noted in activated Tregs but not in Tconvs or non-activated Tregs. Moreover, using a PD-L1 antibody blockade on Tregs did not diminish FOXP3 expression; however, it significantly reduced the suppressive function. Therefore, Tregs may have a unique isoform repertoire, which becomes pronounced upon polyclonal TCR stimulation. Full article
(This article belongs to the Section Molecular Immunology)
Show Figures

Figure 1

17 pages, 1114 KB  
Review
T-Follicular Helper Cells and Their Role in Autoimmune Diseases
by Michalis Christodoulou, Eleni Moysidou, Georgios Lioulios, Stamatia Stai, Christina Lazarou, Aliki Xochelli, Asimina Fylaktou and Maria Stangou
Life 2025, 15(4), 666; https://doi.org/10.3390/life15040666 - 17 Apr 2025
Viewed by 2890
Abstract
T-follicular helper (Tfh) cells, a specialized subset of CD4+ cells, are the immune mediators connecting cellular and humoral immunity, as they lead B-cell proliferation within germinal centers, and orchestrate their response, including activation, class switching, and production of a diverse array of [...] Read more.
T-follicular helper (Tfh) cells, a specialized subset of CD4+ cells, are the immune mediators connecting cellular and humoral immunity, as they lead B-cell proliferation within germinal centers, and orchestrate their response, including activation, class switching, and production of a diverse array of high-affinity antibodies. Their interactions with B cells is regulated by a wide complex of transcriptional and cytokine-driven pathways. A major contribution of Tfh cells to autoimmune diseases is through their production of cytokines, particularly IL-21, which supports the proliferation and differentiation of autoreactive B cells. Elevated levels of circulating Tfh-like cells and IL-21 have been observed in patients with systemic lupus erythematosus (SLE) and rheumatoid arthritis (RA) correlating strongly with disease severity and autoantibody levels. The feedback loop between Tfh cells and IL-21 or other signal pathways, such as Bcl-6, ICOS, and PD-1, not only sustains Tfh cell function but also drives the continuous expansion of autoreactive B cells, leading to chronic inflammation through the production of high-affinity pathogenic autoantibodies. By understanding these interactions, Tfh pathways may serve as potential therapeutic targets, with IL-21, ICOS, and PD1 blockades emerging as promising innovative therapeutic strategies to manage autoimmune diseases. Although a variety of studies have been conducted investigating the role of Tfh cells in SLE and RA, this review aims to reveal the gap in the literature regarding the role of such subpopulations in the pathogenesis of other autoimmune diseases, such as Anca-associated vasculitis (AAV), and express the need to conduct similar studies. Tfh cell-related biomarkers can be used to assess disease activity and transform autoimmune disease treatment, leading to more personalized and effective care for patients with chronic autoimmune conditions. Full article
Show Figures

Figure 1

17 pages, 1040 KB  
Review
Coffee: Lighting Its Complex Ground Truth and Percolating Its Molecular Brew
by Róża Paterek, Sive Geoghegan, Bernadette S. Creaven and Aoife Power
Beverages 2024, 10(4), 119; https://doi.org/10.3390/beverages10040119 - 2 Dec 2024
Cited by 1 | Viewed by 2370
Abstract
Coffee is one of the most widely traded commodities worldwide and its popularity is only increasing. The International Coffee Organisation (ICO) reported a 6% increase in global production in 2020 to 10.5 million tonnes. Coffee production is quite involved (from sowing to harvesting, [...] Read more.
Coffee is one of the most widely traded commodities worldwide and its popularity is only increasing. The International Coffee Organisation (ICO) reported a 6% increase in global production in 2020 to 10.5 million tonnes. Coffee production is quite involved (from sowing to harvesting, processing, packaging, and storage); consequently, the industry faces major challenges in terms of the assessment of its quality, flavour, and the components which contribute to coffee’s characterisation, as well as the sustainability of coffee production and global trade. This has prompted multiple studies on the nature of the aroma and taste of the many varieties of coffee around the world, which has resulted in the identification of approximately 1000 volatile compounds and the development and implementation of upwards of 100 lexicons to describe the specific sensory characteristics of coffee. The complex nature of coffee has necessitated the development and incorporation of new analytical methodologies, such as multidimensional separation technologies and spectroscopy coupled with multivariant analysis, to qualify the essential characteristics of coffee’s flavour. This work aims to review the research on coffee’s flavour, covering the roasting process of coffee beans, the volatile and non-volatile components generated by this process, and the chemical reactions responsible for their formation, as well as coffee’s sustainability, the coffee value chain, and various forms of regulation, particularly the current emphasis on ‘fair trade’. Full article
Show Figures

Figure 1

16 pages, 2637 KB  
Article
ScRNA-Seq Analyses Define the Role of GATA3 in iNKT Cell Effector Lineage Differentiation
by Tzong-Shyuan Tai, Huang-Yu Yang, Wan-Chu Chuang, Yu-Wen Huang, I-Cheng Ho, Ching-Chung Tsai and Ya-Ting Chuang
Cells 2024, 13(12), 1073; https://doi.org/10.3390/cells13121073 - 20 Jun 2024
Cited by 1 | Viewed by 2384
Abstract
While the transcription factor GATA-3 is well-established for its crucial role in T cell development, its specific influence on invariant natural killer T (iNKT) cells remains relatively unexplored. Using flow cytometry and single-cell transcriptomic analysis, we demonstrated that GATA-3 deficiency in mice leads [...] Read more.
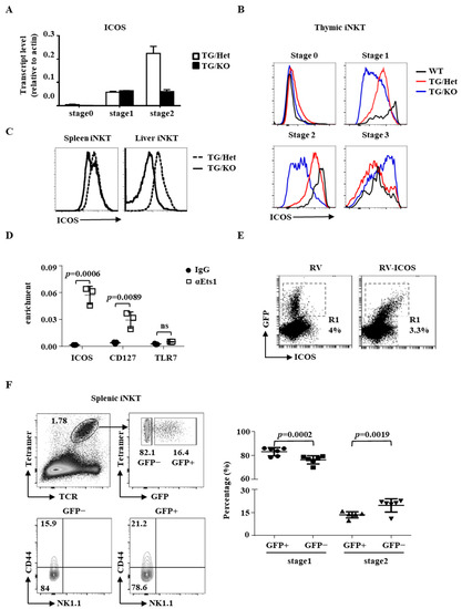
While the transcription factor GATA-3 is well-established for its crucial role in T cell development, its specific influence on invariant natural killer T (iNKT) cells remains relatively unexplored. Using flow cytometry and single-cell transcriptomic analysis, we demonstrated that GATA-3 deficiency in mice leads to the absence of iNKT2 and iNKT17 cell subsets, as well as an altered distribution of iNKT1 cells. Thymic iNKT cells lacking GATA-3 exhibited diminished expression of PLZF and T-bet, key transcription factors involved in iNKT cell differentiation, and reduced production of Th2, Th17, and cytotoxic effector molecules. Single-cell transcriptomics revealed a comprehensive absence of iNKT17 cells, a substantial reduction in iNKT2 cells, and an increase in iNKT1 cells in GATA-3-deficient thymi. Differential expression analysis highlighted the regulatory role of GATA-3 in T cell activation signaling and altered expression of genes critical for iNKT cell differentiation, such as Icos, Cd127, Eomes, and Zbtb16. Notably, restoration of Icos, but not Cd127, expression could rescue iNKT cell development in GATA-3-deficient mice. In conclusion, our study demonstrates the pivotal role of GATA-3 in orchestrating iNKT cell effector lineage differentiation through the regulation of T cell activation pathways and Icos expression, providing insights into the molecular mechanisms governing iNKT cell development and function. Full article
(This article belongs to the Collection Feature Papers in ‘Cellular Immunology’)
Show Figures

Figure 1

15 pages, 4519 KB  
Article
Cytotoxic Lymphocyte-Related Gene Signature in Triple-Negative Breast Cancer
by Yiqun Han, Jiayu Wang and Binghe Xu
J. Pers. Med. 2023, 13(3), 457; https://doi.org/10.3390/jpm13030457 - 28 Feb 2023
Cited by 4 | Viewed by 2771
Abstract
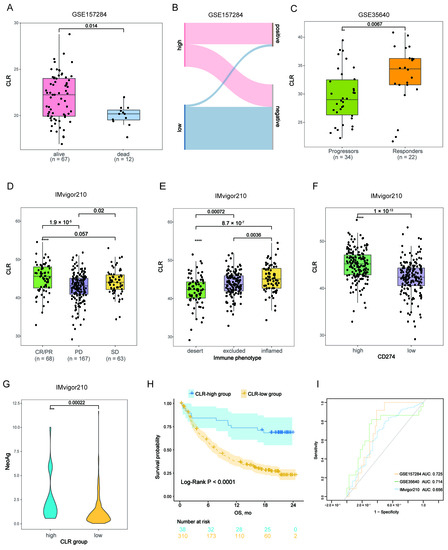
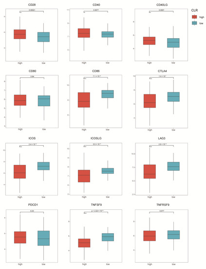
To curate the signature genes of cytotoxic lymphocytes (CLs) and explore the heterogeneity based on the CL-related (CLR) gene signature, we analyzed the gene expression of 592 patients with histologically diagnosed triple-negative breast cancer. Based on the 13-gene panel, CLR signatures were curated [...] Read more.
To curate the signature genes of cytotoxic lymphocytes (CLs) and explore the heterogeneity based on the CL-related (CLR) gene signature, we analyzed the gene expression of 592 patients with histologically diagnosed triple-negative breast cancer. Based on the 13-gene panel, CLR signatures were curated and associated with the stage of tumor size. Patients in the CLR-low group exhibited the worse overall survival (OS) (median OS, 75.23 months vs. 292.66 months, p < 0.0001) and were characterized by the upregulation of the NF-κB, Wnt, and p53 pathways, the positive regulation of angiogenesis, and a higher expression of immune checkpoints including CTLA4, LAG3, CD86, ICOS, ICOSLG, and TNFSF9. In cancer immunotherapy cohorts (GSE157284, GSE35640, IMvigor210), a higher CLR signature score was remarkably associated with greater tumor shrinkage and immune characteristics consisting of higher PD-L1 and neoantigen expression, as well as an inflamed tumor microenvironment. In the pan-cancer atlas, the CLR signature was notably associated with patient survival and revealed a profound heterogeneity across the malignancy types. In sum, the CLR signature is a promising indicator for immune characteristics, tumor shrinkage, and survival outcomes following cancer immunotherapy in addition to the prognostic heterogeneity in the pan-cancer atlas. Full article
(This article belongs to the Section Personalized Therapy and Drug Delivery)
Show Figures

Figure 1

13 pages, 3260 KB  
Article
Differential Modulation of Human M1 and M2 Macrophage Activity by ICOS-Mediated ICOSL Triggering
by Casimiro Luca Gigliotti, Chiara Dianzani, Ian Stoppa, Chiara Monge, Salvatore Sutti, Daniele Sblattero, Chiara Puricelli, Roberta Rolla, Umberto Dianzani and Elena Boggio
Int. J. Mol. Sci. 2023, 24(3), 2953; https://doi.org/10.3390/ijms24032953 - 2 Feb 2023
Cited by 11 | Viewed by 3444
Abstract
Activated T cells express the inducible T-cell co-stimulator (ICOS) that, upon binding to its ubiquitously expressed ligand (ICOSL), regulates the immune response and tissue repair. We sought to determine the effect of ICOS:ICOSL interaction on human M1 and M2 macrophages. M1 and M2 [...] Read more.
Activated T cells express the inducible T-cell co-stimulator (ICOS) that, upon binding to its ubiquitously expressed ligand (ICOSL), regulates the immune response and tissue repair. We sought to determine the effect of ICOS:ICOSL interaction on human M1 and M2 macrophages. M1 and M2 macrophages were polarized from monocyte-derived macrophages, and the effect of a soluble recombinant form of ICOS (ICOS-CH3) was assessed on cytokine production and cell migration. We show that ICOS-CH3 treatment increased the secretion of CCL3 and CCL4 in resting M1 and M2 cells. In LPS-treated M1 cells, ICOS-CH3 inhibited the secretion of TNF-α, IL-6, IL-10 and CCL4, while it increased that of IL-23. In contrast, M2 cells treated with LPS + IL4 displayed enhanced secretion of IL-6, IL-10, CCL3 and CCL4. In CCL7- or osteopontin-treated M1 cells, ICOS-CH3 boosted the migration rate of M1 cells while it decreased that of M2 cells. Finally, β-Pix expression was upregulated in M1 cells and downregulated in M2 cells by treatment with ICOS-CH3. These findings suggest that ICOSL activation modulates the activity of human M1 and M2 cells, thereby eliciting an overall anti-inflammatory effect consistent with its role in promoting tissue repair. Full article
Show Figures

Figure 1

18 pages, 1273 KB  
Article
A Fractal View on Losses Attributable to Scams in the Market for Initial Coin Offerings
by Klaus Grobys, Timothy King and Niranjan Sapkota
J. Risk Financial Manag. 2022, 15(12), 579; https://doi.org/10.3390/jrfm15120579 - 5 Dec 2022
Cited by 6 | Viewed by 4785
Abstract
Analogous to traditional Initial Public Offerings (IPO), Initial Coin Offerings (ICOs) represent an emerging channel through which firms can access external funding using the new evolving digital financial market for tokens. However, while ICOs represent an alternative funding channel for startups, the ICO [...] Read more.
Analogous to traditional Initial Public Offerings (IPO), Initial Coin Offerings (ICOs) represent an emerging channel through which firms can access external funding using the new evolving digital financial market for tokens. However, while ICOs represent an alternative funding channel for startups, the ICO market is essentially unregulated, which creates opportunities for fraud such as ‘ICO scams’. This paper addresses the question as to what the expected losses attributable to scams in the market for ICOs are. Using web scrapping techniques, all ICOs launched between August 2014 and December 2019 were first screened for accusations of fraud, before a novel methodological framework was employed to understand the true costs associated with scams. The findings reveal that 56.80% of ICOs were subject to scams, corresponding to 65.80% of the relevant market capitalization, estimated at USD 15.38 billion. Moreover, it is found that the loss distribution due to scam ICOs is governed by a fractal process. Specifically, the power law exponent for the distribution governing losses due to scam ICOs suggests that the second moment is not defined, rendering the sample mean unstable. Taken together, the results in this paper provide evidence that we have not yet seen the largest loss in the market for ICOs and are supportive of an urgent need for ICO market regulations from governments and regulatory agencies. Full article
(This article belongs to the Special Issue New Developments in Entrepreneurial Finance)
Show Figures

Figure 1

17 pages, 5070 KB  
Article
Short-Chain Fatty Acids Augment Differentiation and Function of Human Induced Regulatory T Cells
by Mingjing Hu, Bilal Alashkar Alhamwe, Brigitte Santner-Nanan, Sarah Miethe, Hani Harb, Harald Renz, Daniel P. Potaczek and Ralph K. Nanan
Int. J. Mol. Sci. 2022, 23(10), 5740; https://doi.org/10.3390/ijms23105740 - 20 May 2022
Cited by 63 | Viewed by 5167
Abstract
Regulatory T cells (Tregs) control immune system activity and inhibit inflammation. While, in mice, short-chain fatty acids (SCFAs) are known to be essential regulators of naturally occurring and in vitro induced Tregs (iTregs), data on their contribution to the development of human iTregs [...] Read more.
Regulatory T cells (Tregs) control immune system activity and inhibit inflammation. While, in mice, short-chain fatty acids (SCFAs) are known to be essential regulators of naturally occurring and in vitro induced Tregs (iTregs), data on their contribution to the development of human iTregs are sparse, with no reports of the successful SCFAs-augmented in vitro generation of fully functional human iTregs. Likewise, markers undoubtedly defining human iTregs are missing. Here, we aimed to generate fully functional human iTregs in vitro using protocols involving SCFAs and to characterize the underlying mechanism. Our target was to identify the potential phenotypic markers best characterizing human iTregs. Naïve non-Treg CD4+ cells were isolated from the peripheral blood of 13 healthy adults and cord blood of 12 healthy term newborns. Cells were subjected to differentiation toward iTregs using a transforming growth factor β (TGF-β)-based protocol, with or without SCFAs (acetate, butyrate, or propionate). Thereafter, they were subjected to flow cytometric phenotyping or a suppression assay. During differentiation, cells were collected for chromatin-immunoprecipitation (ChIP)-based analysis of histone acetylation. The enrichment of the TGF-β-based protocol with butyrate or propionate potentiated the in vitro differentiation of human naïve CD4+ non-Tregs towards iTregs and augmented the suppressive capacity of the latter. These seemed to be at least partly underlain by the effects of SCFAs on the histone acetylation levels in differentiating cells. GITR, ICOS, CD39, PD-1, and PD-L1 were proven to be potential markers of human iTregs. Our results might boost the further development of Treg-based therapies against autoimmune, allergic and other chronic inflammatory disorders. Full article
(This article belongs to the Special Issue Molecular Mechanisms of Allergy and Asthma 2.0)
Show Figures

Figure 1

7 pages, 213 KB  
Article
The Initial Coin Offering (ICO) Process: Regulation and Risks
by Oksana A. Karpenko, Tatiana K. Blokhina and Lali V. Chebukhanova
J. Risk Financial Manag. 2021, 14(12), 599; https://doi.org/10.3390/jrfm14120599 - 12 Dec 2021
Cited by 14 | Viewed by 8781
Abstract
ICOs are very attractive for investors and issuers. ICOs allow funding raising in exchange for cryptographically secure tokens, which are a means of paying for future projects or services. However, there is insignificant regulation of this process all over the world. Some countries [...] Read more.
ICOs are very attractive for investors and issuers. ICOs allow funding raising in exchange for cryptographically secure tokens, which are a means of paying for future projects or services. However, there is insignificant regulation of this process all over the world. Some countries have banned crypto assets; others have allowed the free use of tokens but do not give them official status. In this paper, the authors present an overview of the legal regulation of ICOs in different countries, dividing them into three groups: in the first group are the countries with developed legal norms and rules for conducting ICO, they have the subsequent circulation of tokens on their territory; in the second group are the countries that are most friendly to ICOs; the third group of countries has a wait-and-see attitude. The author connect the insufficient law regulation and risks of ICOs in different countries. The types of ICO risks are divided into three main categories: financial, technical, and analytical. The main ways to reduce these risks, depending on their types, are highlighted in this study. They are connected with the improvement of the legal regulation of the publication of a White Paper, the KYC procedure, and the involvement of escrow agents. Full article
(This article belongs to the Section Risk)
14 pages, 27722 KB  
Article
Identification of a Distinct miRNA Regulatory Network in the Tumor Microenvironment of Transformed Mycosis Fungoides
by Cosimo Di Raimondo, Zhen Han, Chingyu Su, Xiwei Wu, Hanjun Qin, James F. Sanchez, Yate-Ching Yuan, Xochiquetzal Martinez, Farah Abdulla, Jasmine Zain, Chun-Wei Chen, Steven T. Rosen and Christiane Querfeld
Cancers 2021, 13(22), 5854; https://doi.org/10.3390/cancers13225854 - 22 Nov 2021
Cited by 11 | Viewed by 2768
Abstract
Large cell transformation of mycosis fungoides (LCT-MF) occurs in 20–50% of advanced MF and is generally associated with poor response and dismal prognosis. Although different mechanisms have been proposed to explain the pathogenesis, little is known about the role of microRNAs (miRs) in [...] Read more.
Large cell transformation of mycosis fungoides (LCT-MF) occurs in 20–50% of advanced MF and is generally associated with poor response and dismal prognosis. Although different mechanisms have been proposed to explain the pathogenesis, little is known about the role of microRNAs (miRs) in transcriptional regulation of LCT-MF. Here, we investigated the miR and mRNA expression profile in lesional skin samples of patients with LCT-MF and non-LCT MF using RNA-seq analysis. We found miR-146a and miR-21 to be significantly upregulated, and miR-708 the most significantly downregulated miR in LCT-MF. Integration of miR and mRNA expression profiles revealed the miR-regulated networks in LCT-MF. Ingenuity pathway analysis (IPA) demonstrated the involvement of genes for ICOS-ICOSL, PD1-PDL1, NF-κB, E2F transcription, and molecular mechanisms of cancer signaling pathways. Quantitative real time (qRT)-PCR results of target genes were consistent with the RNA-seq data. We further identified the immunosuppressive tumor microenvironment (TME) in LCT-MF. Moreover, our data indicated that miR-146a, -21 and -708 are associated with the immunosuppressive TME in LCT-MF. Collectively, our results suggest that the key LCT-MF associated miRs and their regulated networks may provide insights into its pathogenesis and identify promising targets for novel therapeutic strategies. Full article
Show Figures

Figure 1

16 pages, 3171 KB  
Article
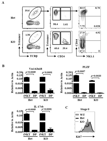
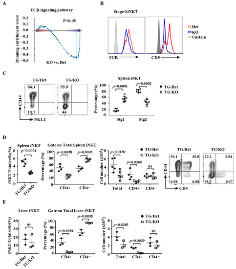
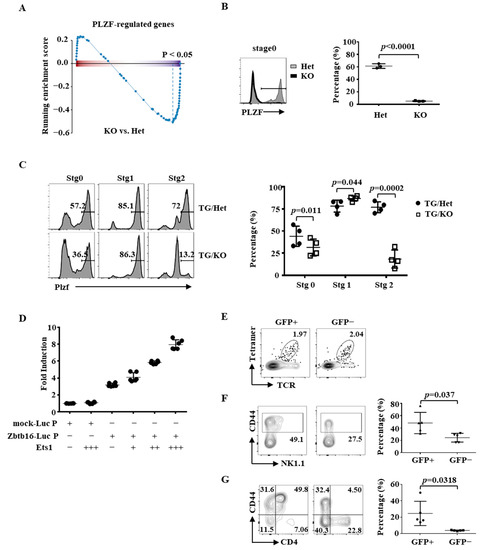
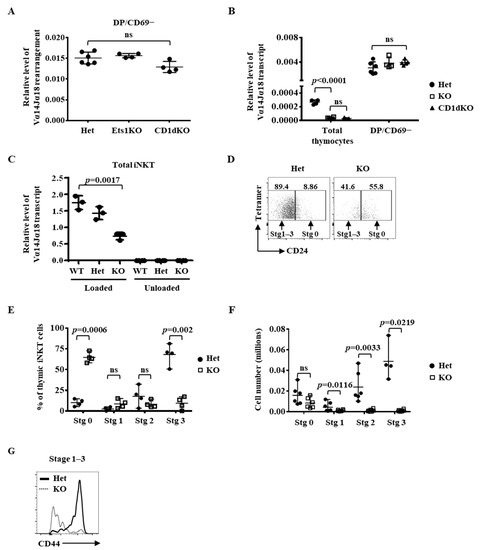
Ets1 Promotes the Differentiation of Post-Selected iNKT Cells through Regulation of the Expression of Vα14Jα18 T Cell Receptor and PLZF
by Ya-Ting Chuang, Wan-Chu Chuang, Chih-Chun Liu, Chia-Wei Liu, Yu-Wen Huang, Huang-Yu Yang, I-Cheng Ho and Tzong-Shyuan Tai
Int. J. Mol. Sci. 2021, 22(22), 12199; https://doi.org/10.3390/ijms222212199 - 11 Nov 2021
Cited by 3 | Viewed by 2721
Abstract
The transcription factor Ets1 is essential for the development/differentiation of invariant Natural Killer T (iNKT) cells at multiple stages. However, its mechanisms of action and target genes in iNKT cells are still elusive. Here, we show that Ets1 is required for the optimal [...] Read more.
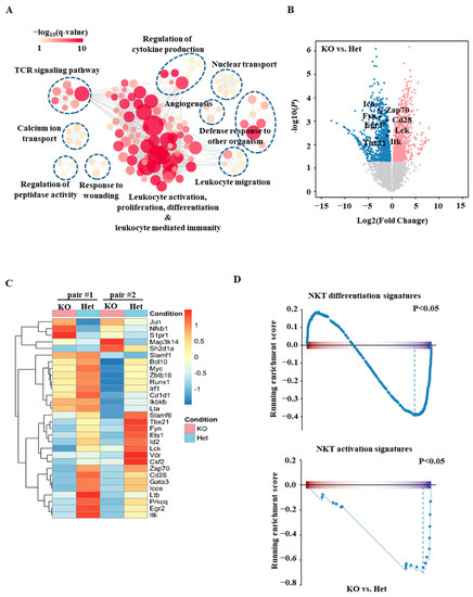
The transcription factor Ets1 is essential for the development/differentiation of invariant Natural Killer T (iNKT) cells at multiple stages. However, its mechanisms of action and target genes in iNKT cells are still elusive. Here, we show that Ets1 is required for the optimal expression of the Vα14Jα18 T cell receptor (TCR) in post-selected thymic iNKT cells and their immediate differentiation. Ets1 is also critical for maintaining the peripheral homeostasis of iNKT cells, which is a role independent of the expression of the Vα14Jα18 TCR. Genome-wide transcriptomic analyses of post-selected iNKT cells further reveal that Ets1 controls leukocytes activation, proliferation differentiation, and leukocyte-mediated immunity. In addition, Ets1 regulates the expression of ICOS and PLZF in iNKT cells. More importantly, restoring the expression of PLZF and the Vα14Jα18 TCR partially rescues the differentiation of iNKT cells in the absence of Ets1. Taken together, our results establish a detailed molecular picture of how Ets1 regulates the stepwise differentiation of iNKT cells. Full article
(This article belongs to the Section Molecular Immunology)
Show Figures

Figure 1

13 pages, 1443 KB  
Article
Banana Lectin from Musa paradisiaca Is Mitogenic for Cow and Pig PBMC via IL-2 Pathway and ELF1
by Roxane L. Degroote, Lucia Korbonits, Franziska Stetter, Kristina J. H. Kleinwort, Marie-Christin Schilloks, Barbara Amann, Sieglinde Hirmer, Stefanie M. Hauck and Cornelia A. Deeg
Immuno 2021, 1(3), 264-276; https://doi.org/10.3390/immuno1030018 - 26 Aug 2021
Cited by 4 | Viewed by 4297
Abstract
The aim of the study was to gain deeper insights in the potential of polyclonal stimulation of PBMC with banana lectin (BanLec) from Musa paradisiaca. BanLec induced a marked proliferative response in cow and pig PBMC, but was strongest in pigs, where [...] Read more.
The aim of the study was to gain deeper insights in the potential of polyclonal stimulation of PBMC with banana lectin (BanLec) from Musa paradisiaca. BanLec induced a marked proliferative response in cow and pig PBMC, but was strongest in pigs, where it induced an even higher proliferation rate than Concanavalin A. Molecular processes associated with respective responses in porcine PBMC were examined with differential proteome analyses. Discovery proteomic experiments was applied to BanLec stimulated PBMC and cellular and secretome responses were analyzed with label free LC-MS/MS. In PBMC, 3955 proteins were identified. After polyclonal stimulation with BanLec, 459 proteins showed significantly changed abundance in PBMC. In respective PBMC secretomes, 2867 proteins were identified with 231 differentially expressed candidates as reaction to BanLec stimulation. The transcription factor “E74 like ETS transcription factor 1 (ELF1)” was solely enriched in BanLec stimulated PBMC. BanLec induced secretion of several immune regulators, amongst them positive regulators of activated T cell proliferation and Jak-STAT signaling pathway. Top changed immune proteins were CD226, CD27, IFNG, IL18, IL2, CXCL10, LAT, ICOS, IL2RA, LAG3, and CD300C. BanLec stimulates PBMC of cows and pigs polyclonally and induces IL2 pathway and further proinflammatory cytokines. Proteomics data are available via ProteomeXchange with identifier PXD027505. Full article
(This article belongs to the Section Clinical/translational Immunology)
Show Figures

Figure 1

21 pages, 9422 KB  
Article
A Means of Assessing Deep Learning-Based Detection of ICOS Protein Expression in Colon Cancer
by Md Mostafa Kamal Sarker, Yasmine Makhlouf, Stephanie G. Craig, Matthew P. Humphries, Maurice Loughrey, Jacqueline A. James, Manuel Salto-Tellez, Paul O’Reilly and Perry Maxwell
Cancers 2021, 13(15), 3825; https://doi.org/10.3390/cancers13153825 - 29 Jul 2021
Cited by 26 | Viewed by 4195
Abstract
Biomarkers identify patient response to therapy. The potential immune-checkpoint biomarker, Inducible T-cell COStimulator (ICOS), expressed on regulating T-cell activation and involved in adaptive immune responses, is of great interest. We have previously shown that open-source software for digital pathology image analysis can be [...] Read more.
Biomarkers identify patient response to therapy. The potential immune-checkpoint biomarker, Inducible T-cell COStimulator (ICOS), expressed on regulating T-cell activation and involved in adaptive immune responses, is of great interest. We have previously shown that open-source software for digital pathology image analysis can be used to detect and quantify ICOS using cell detection algorithms based on traditional image processing techniques. Currently, artificial intelligence (AI) based on deep learning methods is significantly impacting the domain of digital pathology, including the quantification of biomarkers. In this study, we propose a general AI-based workflow for applying deep learning to the problem of cell segmentation/detection in IHC slides as a basis for quantifying nuclear staining biomarkers, such as ICOS. It consists of two main parts: a simplified but robust annotation process, and cell segmentation/detection models. This results in an optimised annotation process with a new user-friendly tool that can interact with1 other open-source software and assists pathologists and scientists in creating and exporting data for deep learning. We present a set of architectures for cell-based segmentation/detection to quantify and analyse the trade-offs between them, proving to be more accurate and less time consuming than traditional methods. This approach can identify the best tool to deliver the prognostic significance of ICOS protein expression. Full article
(This article belongs to the Special Issue Machine Learning Techniques in Cancer)
Show Figures

Figure 1

23 pages, 7799 KB  
Article
Dual Role of Interleukin-10 in Murine NZB/W F1 Lupus
by Anaïs Amend, Natalie Wickli, Anna-Lena Schäfer, Dalina T. L. Sprenger, Rudolf A. Manz, Reinhard E. Voll and Nina Chevalier
Int. J. Mol. Sci. 2021, 22(3), 1347; https://doi.org/10.3390/ijms22031347 - 29 Jan 2021
Cited by 18 | Viewed by 5976
Abstract
As a key anti-inflammatory cytokine, IL-10 is crucial in preventing inflammatory and autoimmune diseases. However, in human and murine lupus, its role remains controversial. Our aim was to understand regulation and immunologic effects of IL-10 on different immune functions in the setting of [...] Read more.
As a key anti-inflammatory cytokine, IL-10 is crucial in preventing inflammatory and autoimmune diseases. However, in human and murine lupus, its role remains controversial. Our aim was to understand regulation and immunologic effects of IL-10 on different immune functions in the setting of lupus. This was explored in lupus-prone NZB/W F1 mice in vitro and vivo to understand IL-10 effects on individual immune cells as well as in the complex in vivo setting. We found pleiotropic IL-10 expression that largely increased with progressing lupus, while IL-10 receptor (IL-10R) levels remained relatively stable. In vitro experiments revealed pro- and anti-inflammatory IL-10 effects. Particularly, IL-10 decreased pro-inflammatory cytokines and slowed B cell proliferation, thereby triggering plasma cell differentiation. The frequent co-expression of ICOS, IL-21 and cMAF suggests that IL-10-producing CD4 T cells are important B cell helpers in this context. In vitro and in vivo effects of IL-10 were not fully concordant. In vivo IL-10R blockade slightly accelerated clinical lupus manifestations and immune dysregulation. Altogether, our side-by-side in vitro and in vivo comparison of the influence of IL-10 on different aspects of immunity shows that IL-10 has dual effects. Our results further reveal that the overall outcome may depend on the interplay of different factors such as target cell, inflammatory and stimulatory microenvironment, disease model and state. A comprehensive understanding of such influences is important to exploit IL-10 as a therapeutic target. Full article
Show Figures

Figure 1

19 pages, 1138 KB  
Article
Modelling of Immune Checkpoint Network Explains Synergistic Effects of Combined Immune Checkpoint Inhibitor Therapy and the Impact of Cytokines in Patient Response
by Maria Kondratova, Emmanuel Barillot, Andrei Zinovyev and Laurence Calzone
Cancers 2020, 12(12), 3600; https://doi.org/10.3390/cancers12123600 - 2 Dec 2020
Cited by 10 | Viewed by 4958
Abstract
After the success of the new generation of immune therapies, immune checkpoint receptors have become one important center of attention of molecular oncologists. The initial success and hopes of anti-programmed cell death protein 1 (anti-PD1) and anti-cytotoxic T-lymphocyte-associated protein 4 (anti-CTLA4) therapies have [...] Read more.
After the success of the new generation of immune therapies, immune checkpoint receptors have become one important center of attention of molecular oncologists. The initial success and hopes of anti-programmed cell death protein 1 (anti-PD1) and anti-cytotoxic T-lymphocyte-associated protein 4 (anti-CTLA4) therapies have shown some limitations since a majority of patients have continued to show resistance. Other immune checkpoints have raised some interest and are under investigation, such as T cell immunoglobulin and ITIM (immunoreceptor tyrosine-based inhibition motif) domain (TIGIT), inducible T-cell costimulator (ICOS), and T cell immunoglobulin and mucin domain-containing protein 3 (TIM3), which appear as promising targets for immunotherapy. To explore their role and study possible synergetic effects of these different checkpoints, we have built a model of T cell receptor (TCR) regulation including not only PD1 and CTLA4, but also other well studied checkpoints (TIGIT, TIM3, lymphocyte activation gene 3 (LAG3), cluster of differentiation 226 (CD226), ICOS, and tumour necrosis factor receptors (TNFRs)) and simulated different aspects of T cell biology. Our model shows good correspondence with observations from available experimental studies of anti-PD1 and anti-CTLA4 therapies and suggest efficient combinations of immune checkpoint inhibitors (ICI). Among the possible candidates, TIGIT appears to be the most promising drug target in our model. The model predicts that signal transducer and activator of transcription 1 (STAT1)/STAT4-dependent pathways, activated by cytokines such as interleukin 12 (IL12) and interferon gamma (IFNG), could improve the effect of ICI therapy via upregulation of Tbet, suggesting that the effect of the cytokines related to STAT3/STAT1 activity is dependent on the balance between STAT1 and STAT3 downstream signalling. Full article
(This article belongs to the Special Issue Cancer Modeling and Network Biology)
Show Figures

Figure 1

Back to TopTop