Sign in to use this feature.

Years

Between: -

Subjects

remove_circle_outline
remove_circle_outline
remove_circle_outline
remove_circle_outline
remove_circle_outline
remove_circle_outline
remove_circle_outline

Journals

Article Types

Countries / Regions

Search Results (18)

Search Parameters:
Keywords = real–imaginary attention

Order results
Result details
Results per page
Select all
Export citation of selected articles as:
22 pages, 2756 KB  
Article
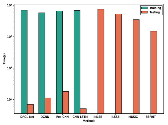
DACL-Net: A Dual-Branch Attention-Based CNN-LSTM Network for DOA Estimation
by Wenjie Xu and Shichao Yi
Sensors 2026, 26(2), 743; https://doi.org/10.3390/s26020743 - 22 Jan 2026
Viewed by 39
Abstract
While deep learning methods are increasingly applied in the field of DOA estimation, existing approaches generally feed the real and imaginary parts of the covariance matrix directly into neural networks without optimizing the input features, which prevents classical attention mechanisms from improving accuracy. [...] Read more.
While deep learning methods are increasingly applied in the field of DOA estimation, existing approaches generally feed the real and imaginary parts of the covariance matrix directly into neural networks without optimizing the input features, which prevents classical attention mechanisms from improving accuracy. This paper proposes a spatio-temporal fusion model named DACL-Net for DOA estimation. The spatial branch applies a two-dimensional Fourier transform (2D-FT) to the covariance matrix, causing angles to appear as peaks in the magnitude spectrum. This operation transforms the original covariance matrix into a dark image with bright spots, enabling the convolutional neural network (CNN) to focus on the bright-spot components via an attention module. Additionally, a spectrum attention mechanism (SAM) is introduced to enhance the extraction of temporal features in the time branch. The model learns simultaneously from two data branches and finally outputs DOA results through a linear layer. Simulation results demonstrate that DACL-Net outperforms existing algorithms in terms of accuracy, achieving an RMSE of 0.04° at an SNR of 0 dB. Full article
(This article belongs to the Section Communications)
Show Figures

Figure 1

27 pages, 32247 KB  
Article
A Dual-Resolution Network Based on Orthogonal Components for Building Extraction from VHR PolSAR Images
by Songhao Ni, Fuhai Zhao, Mingjie Zheng, Zhen Chen and Xiuqing Liu
Remote Sens. 2026, 18(2), 305; https://doi.org/10.3390/rs18020305 - 16 Jan 2026
Viewed by 85
Abstract
Sub-meter-resolution Polarimetric Synthetic Aperture Radar (PolSAR) imagery enables precise building footprint extraction but introduces complex scattering correlated with fine spatial structures. This change renders both traditional methods, which rely on simplified scattering models, and existing deep learning approaches, which sacrifice spatial detail through [...] Read more.
Sub-meter-resolution Polarimetric Synthetic Aperture Radar (PolSAR) imagery enables precise building footprint extraction but introduces complex scattering correlated with fine spatial structures. This change renders both traditional methods, which rely on simplified scattering models, and existing deep learning approaches, which sacrifice spatial detail through multi-looking, inadequate for high-precision extraction tasks. To address this, we propose an Orthogonal Dual-Resolution Network (ODRNet) for end-to-end, precise segmentation directly from single-look complex (SLC) data. Unlike complex-valued neural networks that suffer from high computational cost and optimization difficulties, our approach decomposes complex-valued data into its orthogonal real and imaginary components, which are then concurrently fed into a Dual-Resolution Branch (DRB) with Bilateral Information Fusion (BIF) to effectively balance the trade-off between semantic and spatial details. Crucially, we introduce an auxiliary Polarization Orientation Angle (POA) regression task to enforce physical consistency between the orthogonal branches. To tackle the challenge of diverse building scales, we designed a Multi-scale Aggregation Pyramid Pooling Module (MAPPM) to enhance contextual awareness and a Pixel-attention Fusion (PAF) module to adaptively fuse dual-branch features. Furthermore, we have constructed a VHR PolSAR building footprint segmentation dataset to support related research. Experimental results demonstrate that ODRNet achieves 64.3% IoU and 78.27% F1-score on our dataset, and 73.61% IoU with 84.8% F1-score on a large-scale SLC scene, confirming the method’s significant potential and effectiveness in high-precision building extraction directly from SLC. Full article
Show Figures

Figure 1

19 pages, 5214 KB  
Article
TF-Denoiser: A Time-Frequency Domain Joint Method for EEG Artifact Removal
by Yinghui Meng, Changxiang Yuan, Wen Feng, Duan Li, Jiaofen Nan, Yongquan Xia, Fubao Zhu and Jiaoshuai Song
Electronics 2026, 15(1), 132; https://doi.org/10.3390/electronics15010132 - 27 Dec 2025
Viewed by 240
Abstract
Electroencephalography (EEG) signal acquisition is often affected by artifacts, challenging applications such as brain disease diagnosis and Brain-Computer Interfaces (BCIs). This paper proposes TF-Denoiser, a deep learning model using a joint time-frequency optimisation strategy for artifact removal. The proposed method first employs a [...] Read more.
Electroencephalography (EEG) signal acquisition is often affected by artifacts, challenging applications such as brain disease diagnosis and Brain-Computer Interfaces (BCIs). This paper proposes TF-Denoiser, a deep learning model using a joint time-frequency optimisation strategy for artifact removal. The proposed method first employs a position embedding module to process EEG data, enhancing temporal feature representation. Then, the EEG signals are transformed from the time domain to the complex frequency domain via Fourier transform, and the real and imaginary parts are denoised separately. The multi-attention denoising module (MA-denoise) is used to extract both local and global features of EEG signals. Finally, joint optimisation of time-frequency features is performed to improve artifact removal performance. Experimental results demonstrate that TF-Denoiser outperforms the compared methods in terms of correlation coefficient (CC), relative root mean square error (RRMSE), and signal-to-noise ratio (SNR) on electromyography (EMG) and electrooculography (EOG) datasets. It effectively reduces ocular and muscular artifacts and improves EEG denoising robustness and system stability. Full article
(This article belongs to the Section Bioelectronics)
Show Figures

Figure 1

22 pages, 7644 KB  
Communication
Bismuth–Titanium–Silicate–Oxide Glass Ceramics for Various Dielectric Applications
by Stanislav Slavov and Veselin Stankov
Materials 2025, 18(24), 5519; https://doi.org/10.3390/ma18245519 - 8 Dec 2025
Viewed by 399
Abstract
Ceramics based on bismuth titanate with added SiO2 and Nd2O3 were synthesized from the Bi2O3–TiO2–SiO2–Nd2O3 system through rapid melt quenching followed by controlled cooling. By adjusting the initial [...] Read more.
Ceramics based on bismuth titanate with added SiO2 and Nd2O3 were synthesized from the Bi2O3–TiO2–SiO2–Nd2O3 system through rapid melt quenching followed by controlled cooling. By adjusting the initial compositions and applying heat treatments between 1450 °C and 1100 °C, either homogeneous crystalline products or multiphase glass–ceramics were obtained. The identified crystalline phases included Bi12TiO20 and Bi4Ti3O12, coexisting with amorphous networks enriched in silicon, bismuth, titanium, and aluminum oxides. In previous investigations, the materials were characterized using X-ray diffraction, scanning electron microscopy, and Fourier-transform infrared spectroscopy, which collectively confirmed the presence of both ordered and disordered structural domains within the bulk samples. Electrical properties were evaluated through measurements of conductivity (4 × 10−9 S/m to 30 S/m), dielectric constant (real part from 10 to 5 × 103 and imaginary part from 5 to 5 × 104), and dielectric loss (0.02 to ~100) over the frequency range 1 Hz–1 MHz. These results provide a foundation for rational control of phase evolution in this quaternary oxide system and highlight strategies for tailoring the functional properties of glass–ceramic materials for dielectric applications. The aim of the present study is to investigate the relationship between phase composition, structural features, and dielectric behavior in cast Bi–Ti–Si–Nd glass–ceramics. Particular attention is given to the influence of the amorphous network containing SiO2 as a traditional glass former, as well as the formation of amorphous crosslinking Si–O–Ti structures acting as non-traditional glass formers. Full article
Show Figures

Figure 1

19 pages, 2468 KB  
Article
A Dual-Branch Spatial-Frequency Domain Fusion Method with Cross Attention for SAR Image Target Recognition
by Chao Li, Jiacheng Ni, Ying Luo, Dan Wang and Qun Zhang
Remote Sens. 2025, 17(14), 2378; https://doi.org/10.3390/rs17142378 - 10 Jul 2025
Cited by 4 | Viewed by 2122
Abstract
Synthetic aperture radar (SAR) image target recognition has important application values in security reconnaissance and disaster monitoring. However, due to speckle noise and target orientation sensitivity in SAR images, traditional spatial domain recognition methods face challenges in accuracy and robustness. To effectively address [...] Read more.
Synthetic aperture radar (SAR) image target recognition has important application values in security reconnaissance and disaster monitoring. However, due to speckle noise and target orientation sensitivity in SAR images, traditional spatial domain recognition methods face challenges in accuracy and robustness. To effectively address these challenges, we propose a dual-branch spatial-frequency domain fusion recognition method with cross-attention, achieving deep fusion of spatial and frequency domain features. In the spatial domain, we propose an enhanced multi-scale feature extraction module (EMFE), which adopts a multi-branch parallel structure to effectively enhance the network’s multi-scale feature representation capability. Combining frequency domain guided attention, the model focuses on key regional features in the spatial domain. In the frequency domain, we design a hybrid frequency domain transformation module (HFDT) that extracts real and imaginary features through Fourier transform to capture the global structure of the image. Meanwhile, we introduce a spatially guided frequency domain attention to enhance the discriminative capability of frequency domain features. Finally, we propose a cross-domain feature fusion (CDFF) module, which achieves bidirectional interaction and optimal fusion of spatial-frequency domain features through cross attention and adaptive feature fusion. Experimental results demonstrate that our method achieves significantly superior recognition accuracy compared to existing methods on the MSTAR dataset. Full article
Show Figures

Figure 1

22 pages, 5779 KB  
Article
Underwater Reverberation Suppression Using Wavelet Transform and Complementary Learning
by Jiajie Liu, Qunfei Zhang, Xiaodong Cui, Chencong Tang and Zijun Pu
Oceans 2025, 6(2), 36; https://doi.org/10.3390/oceans6020036 - 9 Jun 2025
Viewed by 1894
Abstract
Reverberation is the primary interference of active detection. Therefore, the effective suppression of reverberation is a prerequisite for reliable signal processing. Existing dereverberation methods have shown effectiveness in specific scenarios. However, they often struggle to exploit the distinction between target echo and reverberation, [...] Read more.
Reverberation is the primary interference of active detection. Therefore, the effective suppression of reverberation is a prerequisite for reliable signal processing. Existing dereverberation methods have shown effectiveness in specific scenarios. However, they often struggle to exploit the distinction between target echo and reverberation, especially in complex, dynamically changing underwater environments. This paper proposes a novel dereverberation network, ERCL-AttentionNet (Echo–Reverberation Complementary Learning Attention Network). We use the Continuous Wavelet Transform (CWT) to extract time–frequency features from the received signal, effectively balancing the time and frequency resolution. The real and imaginary parts of the time–frequency matrix are combined to generate attention representations, which are processed by the network. The network architecture consists of two complementary UNet models sharing the same encoder. These models independently learn target echo and reverberation features to reconstruct the target echo. An attention mechanism further enhances performance by focusing on target information and suppressing irrelevant disturbances in complex environments. Experimental results demonstrate that our method achieves a higher Peak-to-Average Signal-to-Reverberation Ratio (PSRR), Structural Similarity Index (SSIM), and Peak-to-Average Ratio (PAR) of cross-correlation while effectively preserving key time–frequency features, compared to traditional methods such as autoregressive (AR) and singular value decomposition (SVD). Full article
Show Figures

Figure 1

25 pages, 7986 KB  
Article
A Long-Tail Fault Diagnosis Method Based on a Coupled Time–Frequency Attention Transformer
by Li Zhang, Ying Zhang, Hao Luo, Tongli Ren and Hongsheng Li
Actuators 2025, 14(5), 255; https://doi.org/10.3390/act14050255 - 20 May 2025
Viewed by 1050
Abstract
Bearings are essential rotational components that enable mechanical equipment to operate effectively. In real-world industrial environments, bearings are subjected to high temperatures and loads, making failure prediction and health management critical for ensuring stable equipment operations and safeguarding both personnel and property. To [...] Read more.
Bearings are essential rotational components that enable mechanical equipment to operate effectively. In real-world industrial environments, bearings are subjected to high temperatures and loads, making failure prediction and health management critical for ensuring stable equipment operations and safeguarding both personnel and property. To address long-tail defect identification, we propose a coupled time–frequency attention model that accounts for the long-tail distribution and pervasive noise present in production environments. The model efficiently learns amplitude and phase information by first converting the time-domain signal into the frequency domain with the Fast Fourier Transform (FFT) and then processing the data using a real–imaginary attention mechanism. To capture dependencies in long sequences, a multi-head self-attention mechanism is then implemented in the time domain. Furthermore, the model’s ability to fully learn features is enhanced through the linear coupling of time–frequency domain attention, which effectively mitigates noise interference and corrects imbalances in data distribution. The performance of the proposed model is compared with that of advanced models under the conditions of imbalanced label distribution, cross-load, and noise interference, proving its superiority. The model is evaluated using the Case Western Reserve University (CWRU) and laboratory bearing datasets. Full article
(This article belongs to the Section Actuators for Manufacturing Systems)
Show Figures

Figure 1

21 pages, 639 KB  
Article
Finite-Time Cluster Synchronization of Fractional-Order Complex-Valued Neural Networks Based on Memristor with Optimized Control Parameters
by Qi Chang, Rui Wang and Yongqing Yang
Fractal Fract. 2025, 9(1), 39; https://doi.org/10.3390/fractalfract9010039 - 14 Jan 2025
Cited by 1 | Viewed by 1154
Abstract
The finite-time cluster synchronization (FTCS) of fractional-order complex-valued (FOCV) neural network has attracted wide attention. It is inconvenient and difficult to decompose complex-valued neural networks into real parts and imaginary parts. This paper addresses the FTCS of coupled memristive neural networks (CMNNs), which [...] Read more.
The finite-time cluster synchronization (FTCS) of fractional-order complex-valued (FOCV) neural network has attracted wide attention. It is inconvenient and difficult to decompose complex-valued neural networks into real parts and imaginary parts. This paper addresses the FTCS of coupled memristive neural networks (CMNNs), which are FOCV systems with a time delay. A controller is designed with a complex-valued sign function to achieve FTCS using a non-decomposition approach, which eliminates the need to separate the complex-valued system into its real and imaginary components. By applying fractional-order stability theory, some conditions are derived for FTCS based on the proposed controller. The settling time, related to the system’s initial values, can be computed using the Mittag–Leffler function. We further investigate the optimization of control parameters by formulating an optimization model, which is solved using particle swarm optimization (PSO) to determine the optimal control parameters. Finally, a numerical example and a comparative experiment are both provided to verify the theoretical results and optimization method. Full article
Show Figures

Figure 1

24 pages, 10448 KB  
Article
Optical Color Image Encryption Algorithm Based on Two-Dimensional Quantum Walking
by Guohao Cui, Xiaoyi Zhou, Hao Wang, Wentao Hao, Anshun Zhou and Jianqiang Ma
Electronics 2024, 13(11), 2026; https://doi.org/10.3390/electronics13112026 - 22 May 2024
Cited by 5 | Viewed by 2081
Abstract
The double random phase encoding (DRPE) image encryption method has garnered significant attention in color image processing and optical encryption thanks to its R, G, and B parallel encryption. However, DRPE-based color image encryption faces two challenges. Firstly, it disregards the correlation of [...] Read more.
The double random phase encoding (DRPE) image encryption method has garnered significant attention in color image processing and optical encryption thanks to its R, G, and B parallel encryption. However, DRPE-based color image encryption faces two challenges. Firstly, it disregards the correlation of R, G, and B, compromising the encrypted image’s robustness. Secondly, DRPE schemes relying on Discrete Fourier Transform (DFT) and Discrete Fractional Fourier Transform (DFRFT) are vulnerable to linear attacks, such as Known Plaintext Attack (KPA) and Chosen Plaintext Attack (CPA). Quantum walk is a powerful tool for modern cryptography, offering robust resistance to classical and quantum attacks. Therefore, this study presents an optical color image encryption algorithm that combines two-dimensional quantum walking (TDQW) with 24-bit plane permutation, dubbed OCT. This approach employs pseudo-random numbers generated by TDQW for phase modulation in DRPE and scrambles the encrypted image’s real and imaginary parts using the generalized Arnold transform. The 24-bit plane permutation helps reduce the R, G, and B correlation, while the generalized Arnold transform bolsters DRPE’s resistance to linear attacks. By incorporating TDQW, the key space is significantly expanded. The experimental results validate the effectiveness and security of the proposed method. Full article
(This article belongs to the Section Computer Science & Engineering)
Show Figures

Figure 1

24 pages, 6085 KB  
Article
SSCNet: A Spectrum-Space Collaborative Network for Semantic Segmentation of Remote Sensing Images
by Xin Li, Feng Xu, Xi Yong, Deqing Chen, Runliang Xia, Baoliu Ye, Hongmin Gao, Ziqi Chen and Xin Lyu
Remote Sens. 2023, 15(23), 5610; https://doi.org/10.3390/rs15235610 - 3 Dec 2023
Cited by 39 | Viewed by 3558
Abstract
Semantic segmentation plays a pivotal role in the intelligent interpretation of remote sensing images (RSIs). However, conventional methods predominantly focus on learning representations within the spatial domain, often resulting in suboptimal discriminative capabilities. Given the intrinsic spectral characteristics of RSIs, it becomes imperative [...] Read more.
Semantic segmentation plays a pivotal role in the intelligent interpretation of remote sensing images (RSIs). However, conventional methods predominantly focus on learning representations within the spatial domain, often resulting in suboptimal discriminative capabilities. Given the intrinsic spectral characteristics of RSIs, it becomes imperative to enhance the discriminative potential of these representations by integrating spectral context alongside spatial information. In this paper, we introduce the spectrum-space collaborative network (SSCNet), which is designed to capture both spectral and spatial dependencies, thereby elevating the quality of semantic segmentation in RSIs. Our innovative approach features a joint spectral–spatial attention module (JSSA) that concurrently employs spectral attention (SpeA) and spatial attention (SpaA). Instead of feature-level aggregation, we propose the fusion of attention maps to gather spectral and spatial contexts from their respective branches. Within SpeA, we calculate the position-wise spectral similarity using the complex spectral Euclidean distance (CSED) of the real and imaginary components of projected feature maps in the frequency domain. To comprehensively calculate both spectral and spatial losses, we introduce edge loss, Dice loss, and cross-entropy loss, subsequently merging them with appropriate weighting. Extensive experiments on the ISPRS Potsdam and LoveDA datasets underscore SSCNet’s superior performance compared with several state-of-the-art methods. Furthermore, an ablation study confirms the efficacy of SpeA. Full article
(This article belongs to the Special Issue Multisource Remote Sensing Image Interpretation and Application)
Show Figures

Figure 1

43 pages, 3665 KB  
Article
Damage Metrics for Void Detection in Adhesive Single-Lap Joints
by António Francisco G. Tenreiro, António M. Lopes and Lucas F. M. da Silva
Mathematics 2023, 11(19), 4127; https://doi.org/10.3390/math11194127 - 29 Sep 2023
Cited by 4 | Viewed by 1459
Abstract
Structural Health Monitoring (SHM) techniques, such as Electromechanical Impedance Spectroscopy (EMIS), aim to continuously monitor structures for defects, thus avoiding the need for regular maintenance. While attention has been given to the application of EMIS in the automatic detection of damage in metallic [...] Read more.
Structural Health Monitoring (SHM) techniques, such as Electromechanical Impedance Spectroscopy (EMIS), aim to continuously monitor structures for defects, thus avoiding the need for regular maintenance. While attention has been given to the application of EMIS in the automatic detection of damage in metallic and composite components, integrity monitoring of structural adhesive joints has been comparatively neglected. This paper investigated the use of damage metrics with electrical impedance measurements to detect defects in Single-Lap Joints (SLJs) bonded with a modified epoxy adhesive. Traditional metrics using statistical and distance-based concepts, such as the Root-Mean-Squared Deviation, RMSD, or the Correlation Coefficient, CC, are addressed at detecting voids in the adhesive layer and are applied to five different spectral frequency ranges. Furthermore, new damage metrics have been developed, such as the Average Canberra Distance, ACD, which enables a reduction of possible outliers in damage detection, or the complex Root-Mean-Squared Deviation, cRMSD, which allows for the use of both the real and imaginary components of the impedance, enabling better damage detection in structural adhesive joints. Overall, damage detection is achieved, and for certain spectral conditions, differentiation between certain damage sizes, using specific metrics, such as the RMSD or cRMSD, may be possible. Overall, the RMSD or cRMSD values from damaged SLJs tend to be double the metric values from undamaged joints. Full article
Show Figures

Figure 1

14 pages, 6266 KB  
Article
Supervised Single Channel Speech Enhancement Method Using UNET
by Md. Nahid Hossain, Samiul Basir, Md. Shakhawat Hosen, A.O.M. Asaduzzaman, Md. Mojahidul Islam, Mohammad Alamgir Hossain and Md Shohidul Islam
Electronics 2023, 12(14), 3052; https://doi.org/10.3390/electronics12143052 - 12 Jul 2023
Cited by 10 | Viewed by 5041
Abstract
This paper proposes an innovative single-channel supervised speech enhancement (SE) method based on UNET, a convolutional neural network (CNN) architecture that expands on a few changes in the basic CNN architecture. In the training phase, short-time Fourier transform (STFT) is exploited on the [...] Read more.
This paper proposes an innovative single-channel supervised speech enhancement (SE) method based on UNET, a convolutional neural network (CNN) architecture that expands on a few changes in the basic CNN architecture. In the training phase, short-time Fourier transform (STFT) is exploited on the noisy time domain signal to build a noisy time-frequency domain signal which is called a complex noisy matrix. We take the real and imaginary parts of the complex noisy matrix and concatenate both of them to form the noisy concatenated matrix. We apply UNET to the noisy concatenated matrix for extracting speech components and train the CNN model. In the testing phase, the same procedure is applied to the noisy time-domain signal as in the training phase in order to construct another noisy concatenated matrix that can be tested using a pre-trained or saved model in order to construct an enhanced concatenated matrix. Finally, from the enhanced concatenated matrix, we separate both the imaginary and real parts to form an enhanced complex matrix. Magnitude and phase are then extracted from the newly created enhanced complex matrix. By using that magnitude and phase, the inverse STFT (ISTFT) can generate the enhanced speech signal. Utilizing the IEEE databases and various types of noise, including stationary and non-stationary noise, the proposed method is evaluated. Comparing the exploratory results of the proposed algorithm to the other five methods of STFT, sparse non-negative matrix factorization (SNMF), dual-tree complex wavelet transform (DTCWT)-SNMF, DTCWT-STFT-SNMF, STFT-convolutional denoising auto encoder (CDAE) and casual multi-head attention mechanism (CMAM) for speech enhancement, we determine that the proposed algorithm generally improves speech quality and intelligibility at all considered signal-to-noise ratios (SNRs). The suggested approach performs better than the other five competing algorithms in every evaluation metric. Full article
(This article belongs to the Special Issue Machine Learning in Music/Audio Signal Processing)
Show Figures

Figure 1

27 pages, 455 KB  
Article
Overlapping of Lévai’s and Milson’s e-Tangent-Polynomial Potentials along Symmetric Curves
by Gregory Natanson
Axioms 2023, 12(6), 584; https://doi.org/10.3390/axioms12060584 - 12 Jun 2023
Cited by 1 | Viewed by 1497
Abstract
The paper examines common elements between Lévai’s and Milson’s potentials obtained by Liouville transformations of two rational canonical Sturm–Liouville equations (RCSLEs) with even density functions which are exactly solvable via Jacobi polynomials in a real or accordingly imaginary argument. We refer to the [...] Read more.
The paper examines common elements between Lévai’s and Milson’s potentials obtained by Liouville transformations of two rational canonical Sturm–Liouville equations (RCSLEs) with even density functions which are exactly solvable via Jacobi polynomials in a real or accordingly imaginary argument. We refer to the polynomial numerators of the given rational density function as ‘tangent polynomial’ (TP) and thereby term the aforementioned potentials as ‘e-TP’. Special attention is given to the overlap between the two potentials along symmetric curves which represent two different rational forms of the Ginocchio potential exactly quantized via Gegenbauer and Masjed-Jamei polynomials, respectively. Our analysis reveals that the actual interconnection between Lévai’s parameters for these two rational realizations of the Ginocchio potential is much more complicated than one could expect based on the striking resemblance between two quartic equations derived by Lévai for ‘averaged’ Jacobi indexes. Full article
(This article belongs to the Section Mathematical Physics)
13 pages, 2016 KB  
Article
Electronic, Optical, Thermoelectric and Elastic Properties of RbxCs1−xPbBr3 Perovskite
by Elmustafa Ouaaka, Mustapha Aazza, Aziz Bouymajane and Francesco Cacciola
Molecules 2023, 28(7), 2880; https://doi.org/10.3390/molecules28072880 - 23 Mar 2023
Cited by 14 | Viewed by 3755
Abstract
Inorganic halide perovskites of the type AMX3, where A is an inorganic cation, M is a metal cation, and X is a halide anion, have attracted attention for optoelectronics applications due to their better optical and electronic properties, and stability, under [...] Read more.
Inorganic halide perovskites of the type AMX3, where A is an inorganic cation, M is a metal cation, and X is a halide anion, have attracted attention for optoelectronics applications due to their better optical and electronic properties, and stability, under a moist and elevated temperature environment. In this contribution, the electronic, optical, thermoelectric, and elastic properties of cesium lead bromide, CsPbBr3, and Rb-doped CsPbBr3, were evaluated using the density functional theory (DFT). The generalized gradient approximation (GGA) in the scheme of Perdew, Burke, and Ernzerhof (PBE) was employed for the exchange–correlation potential. The calculated value of the lattice parameter is in agreement with the available experimental and theoretical results. According to the electronic property results, as the doping content increases, so does the energy bandgap, which decreases after doping 0.75. These compounds undergo a direct band gap and present an energies gap values of about 1.70 eV (x = 0), 3.76 eV (x = 0.75), and 1.71 eV (x = 1). The optical properties, such as the real and imaginary parts of the dielectric function, the absorption coefficient, optical conductivity, refractive index, and extinction coefficient, were studied. The thermoelectric results show that after raising the temperature to 800 K, the thermal and electrical conductivities of the compound RbxCs1−xPbBr3 increases (x = 0, 0.25, 0.50 and 1). Rb0.75Cs0.25PbBr3 (x = 0.75), which has a large band gap, can work well for applications in the ultraviolet region of the spectrum, such as UV detectors, are potential candidates for solar cells; whereas, CsPbBr3 (x = 0) and RbPbBr3 (x = 1), have a narrow and direct band gap and outstanding absorption power in the visible ultraviolet energy range. Full article
(This article belongs to the Special Issue Recent Developments in Perovskite-Based Functional Materials)
Show Figures

Figure 1

14 pages, 628 KB  
Article
Throughput Maximization Using Deep Complex Networks for Industrial Internet of Things
by Danfeng Sun, Yanlong Xi, Abdullah Yaqot, Horst Hellbrück and Huifeng Wu
Sensors 2023, 23(2), 951; https://doi.org/10.3390/s23020951 - 13 Jan 2023
Cited by 5 | Viewed by 2606
Abstract
The high-density Industrial Internet of Things needs to meet the requirements of high-density device access and massive data transmission, which requires the support of multiple-input multiple-output (MIMO) antenna cognitive systems to keep high throughput. In such a system, spectral efficiency (SE) optimization based [...] Read more.
The high-density Industrial Internet of Things needs to meet the requirements of high-density device access and massive data transmission, which requires the support of multiple-input multiple-output (MIMO) antenna cognitive systems to keep high throughput. In such a system, spectral efficiency (SE) optimization based on dynamic power allocation is an effective way to enhance the network throughput as the channel quality variations significantly affect the spectral efficiency performance. Deep learning methods have illustrated the ability to efficiently solve the non-convexity of resource allocation problems induced by the channel multi-path and inter-user interference effects. However, current real-valued deep-learning-based power allocation methods have failed to utilize the representational capacity of complex-valued data as they regard the complex-valued channel data as two parts: real and imaginary data. In this paper, we propose a complex-valued power allocation network (AttCVNN) with cross-channel and in-channel attention mechanisms to improve the model performance where the former considers the relationship between cognitive users and the primary user, i.e., inter-network users, while the latter focuses on the relationship among cognitive users, i.e., intra-network users. Comparison experiments indicate that the proposed AttCVNN notably outperforms both the equal power allocation method (EPM) and the real-valued and the complex-valued fully connected network (FNN, CVFNN) and shows a better convergence rate in the training phase than the real-valued convolutional neural network (AttCNN). Full article
(This article belongs to the Section Communications)
Show Figures

Figure 1

Back to TopTop