Sign in to use this feature.

Years

Between: -

Subjects

remove_circle_outline
remove_circle_outline
remove_circle_outline
remove_circle_outline
remove_circle_outline
remove_circle_outline
remove_circle_outline
remove_circle_outline
remove_circle_outline

Journals

Article Types

Countries / Regions

Search Results (124)

Search Parameters:
Keywords = quantum chromodynamics

Order results
Result details
Results per page
Select all
Export citation of selected articles as:
26 pages, 750 KB  
Article
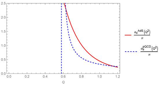
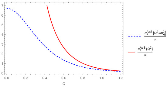
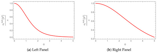
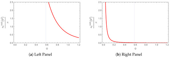
Tachyonic AdS/QCD, Determining the Strong Running Coupling and β-Function in Both UV and IR Regions of AdS Space
by Adamu Issifu, Elijah Anertey Abbey and Francisco A. Brito
Symmetry 2026, 18(4), 682; https://doi.org/10.3390/sym18040682 - 20 Apr 2026
Abstract
In this paper, we investigate the Quantum Chromodynamics (QCD)-like running coupling, αsAdS(Q2), and its associated β-function within a tachyonic Anti-de Sitter (AdS)/QCD framework. The AdS5 bulk geometry is deformed through the introduction [...] Read more.
In this paper, we investigate the Quantum Chromodynamics (QCD)-like running coupling, αsAdS(Q2), and its associated β-function within a tachyonic Anti-de Sitter (AdS)/QCD framework. The AdS5 bulk geometry is deformed through the introduction of a color dielectric function G(ϕ(z)), associated with a tachyon field ϕ(z). This function governs the behavior of αsAdS(Q2) across all momentum scales by modifying the AdS background at both small and large values of the holographic coordinate z. In the ultraviolet (UV) regime (small z), the deformation is driven by free tachyons and reproduces features consistent with perturbative QCD. In contrast, in the infrared (IR) regime (large z), tachyon condensation dominates, yielding behavior characteristic of nonperturbative QCD. This construction enables a unified description of the running coupling and its β-function over the full range of momentum transfer Q2, where Q2 denotes the space-like momentum scale. Full article
(This article belongs to the Special Issue Gravitational Physics and Symmetry)
8 pages, 362 KB  
Article
Multiplicity Dependence of Υ(nS) Mean Transverse Momentum in Proton–Proton Collisions
by Luis Gabriel Gallegos Mariñez, Lizardo Valencia Palomo and Luis Cedillo Barrera
Universe 2026, 12(3), 87; https://doi.org/10.3390/universe12030087 - 20 Mar 2026
Viewed by 223
Abstract
A correct description of quarkonia production and kinematics is still one of the most challenging assignments for Quantum Chromodynamics. This document presents a study of the Υ(1S), (2S) and (3S) mean transverse momentum (pTΥ) as a [...] Read more.
A correct description of quarkonia production and kinematics is still one of the most challenging assignments for Quantum Chromodynamics. This document presents a study of the Υ(1S), (2S) and (3S) mean transverse momentum (pTΥ) as a function of the charged particle multiplicity (NTrack) in proton–proton collisions at s = 7 TeV generated with Pythia 8.312 CUETP8M1 tune. The comparison to real data collected by the CMS experiment indicates that the agreement is much better for the excited states than for the ground state. The observed fast increase in the pTΥ at small values of NTrack is mainly due to the contribution from the away region. Furthermore, when computing the pTΥ from jetty and isotropic events, a clear pT hardening is observed in jetty events. Finally, analyzing the fragmentation of jets containing an Υ(nS), a new method is proposed to test the new quarkonia shower present in the Monte Carlo event generator. Full article
(This article belongs to the Special Issue Exploring the Heavy Ion Collisions in Particle Physics)
Show Figures

Figure 1

31 pages, 1025 KB  
Article
Violation of the Conformal Limit at Finite Density: Insights from Effective Models and Lattice QCD
by Francisco X. Azeredo, Arthur Efraim Bressan Pasqualotto, Bruno S. Lopes, Dyana C. Duarte and Ricardo L. S. Farias
Symmetry 2026, 18(2), 220; https://doi.org/10.3390/sym18020220 - 25 Jan 2026
Cited by 1 | Viewed by 513
Abstract
In this work, we discuss recent results obtained with the application of the medium separation scheme (MSS) in different contexts where a clear violation of the conformal limit for the speed of sound at finite density has been observed in Quantum Chromodynamics (QCD). [...] Read more.
In this work, we discuss recent results obtained with the application of the medium separation scheme (MSS) in different contexts where a clear violation of the conformal limit for the speed of sound at finite density has been observed in Quantum Chromodynamics (QCD). We analyze several scenarios, including QCD at finite isospin density, two-color QCD, and two-flavor color superconductivity. Whenever possible, we compare our findings with lattice QCD (LQCD) results, showing that the Nambu–Jona-Lasinio (NJL) model combined with the MSS provides a consistent description across different regimes of the QCD phase diagram. Our analysis highlights how effective models, when properly regularized, can capture essential nonperturbative features of dense QCD matter, offering complementary insights to lattice simulations. Full article
(This article belongs to the Special Issue Chiral Symmetry, and Restoration in Nuclear Dense Matter)
Show Figures

Figure 1

31 pages, 827 KB  
Article
Asymptotic Freedom and Vacuum Polarization Determine the Astrophysical End State of Relativistic Gravitational Collapse: Quark–Gluon Plasma Star Instead of Black Hole
by Herman J. Mosquera Cuesta, Fabián H. Zuluaga Giraldo, Wilmer D. Alfonso Pardo, Edgardo Marbello Santrich, Guillermo U. Avendaño Franco and Rafael Fragozo Larrazabal
Universe 2025, 11(11), 375; https://doi.org/10.3390/universe11110375 - 12 Nov 2025
Viewed by 1506
Abstract
A general relativistic model of an astrophysical hypermassive extremely magnetized ultra-compact self-bound quark–gluon plasma (QGP: ALICE/LHC) object that is supported against its ultimate gravitational implosion by the simultaneous action of the vacuum polarization driven by nonlinear electrodynamics (NLED: ATLAS/LHC: light-by-light scattering)—the vacuum “awakening”—and [...] Read more.
A general relativistic model of an astrophysical hypermassive extremely magnetized ultra-compact self-bound quark–gluon plasma (QGP: ALICE/LHC) object that is supported against its ultimate gravitational implosion by the simultaneous action of the vacuum polarization driven by nonlinear electrodynamics (NLED: ATLAS/LHC: light-by-light scattering)—the vacuum “awakening”—and the asymptotic freedom, a key feature of quantum chromodynamics (QCD), is presented. These QCD stars can be the final figures of the equilibrium of collapsing stellar cores permeated by magnetic fields with strengths well beyond the Schwinger threshold due to being self-bound, and for which post-supernova fallback material pushes the nascent remnant beyond its stability, forcing it to collapse into a hybrid hypermassive neutron star (HHMNS). Hypercritical accretion can drive its innermost core to spontaneously break away color confinement, powering a first-order hadron-to-quark phase transition to a sea of ever-freer quarks and gluons. This core is hydro-stabilized by the steady, endlessly compression-admitting asymptotic freedom state, possibly via gluon-mediated enduring exchange of color charge among bound states, e.g., the odderon: a glueball state of three gluons, or either quark-pairing (color superconductivity) or tetraquark/pentaquark states (LHCb Coll.). This fast—at the QGP speed of sound—but incremental quark–gluon deconfinement unbinds the HHMNS’s baryons so catastrophically that transforms it, turning it inside-out, into a neat self-bound QGP star. A solution to the nonlinear Tolman–Oppenheimer–Volkoff (TOV) equation is obtained—that clarifies the nonlinear effects of both NLED and QCD on the compact object’s structure—which clearly indicates the occurrence of hypermassive QGP/QCD stars with a wide mass spectrum (0MStarQGP 7 M and beyond), for star radii (0RStarQGP24 km and beyond) with B-fields (1014BStarQGP1016 G and beyond). This unexpected feature is described by a novel mass vs. radius relation derived within this scenario. Hence, endowed with these physical and astrophysical characteristics, such QCD stars can definitively emulate what the true (theoretical) black holes are supposed to gravitationally do in most astrophysical settings. This color quark star could be found through a search for its eternal “yo-yo” state gravitational-wave emission, or via lensing phenomena like a gravitational rainbow (quantum mechanics and gravity interaction), as in this scenario, it is expected that the light deflection angle—directly influenced by the larger effective mass/radius (MStarQGP(B), RStarQGP(B)) and magnetic field of the deflecting object—increases as the incidence angle decreases, in view of the lower values of the impact parameter. The gigantic—but not infinite—surface gravitational redshift, due to NLED photon acceleration, makes the object appear dark. Full article
(This article belongs to the Section Cosmology)
Show Figures

Figure 1

10 pages, 514 KB  
Article
Multiplicity Distributions and the Frontier Between Soft and Hard Physics
by Henrique R. Martins-Fontes and Fernando S. Navarra
Physics 2025, 7(4), 57; https://doi.org/10.3390/physics7040057 - 11 Nov 2025
Viewed by 622
Abstract
The multiplicity distributions measured in proton–proton collisions at the LHC exhibit appealing new features. One of them is the appearance of a substructure—the so-called “shoulder”—at relatively large multiplicities. The most natural interpretation of this behavior is the existence of two particle-production mechanisms. The [...] Read more.
The multiplicity distributions measured in proton–proton collisions at the LHC exhibit appealing new features. One of them is the appearance of a substructure—the so-called “shoulder”—at relatively large multiplicities. The most natural interpretation of this behavior is the existence of two particle-production mechanisms. The final result is then a superposition of two distributions. In our recent paper, we assumed that the two production mechanisms are soft and semihard partonics scatterings. In this paper, we further discuss this assumption, and, in particular, we study the dependence of the results on the scale that separates soft from hard events. Full article
(This article belongs to the Special Issue Complexity in High Energy and Statistical Physics)
Show Figures

Figure 1

14 pages, 356 KB  
Article
The Charmed Meson Spectrum Using One-Loop Corrections to the One-Gluon Exchange Potential
by André Capelo-Astudillo, Telmo Aguilar, Marlon Conde-Correa, Álvaro Duenas-Vidal, Pablo G. Ortega and Jorge Segovia
Symmetry 2025, 17(9), 1575; https://doi.org/10.3390/sym17091575 - 20 Sep 2025
Viewed by 685
Abstract
We investigate the charmed meson spectrum using a constituent quark model (CQM) with one-loop corrections applied to the one-gluon exchange (OGE) potential. The study aims to understand if the modified version of our CQM sufficiently account for the charmed meson spectrum observed experimentally, [...] Read more.
We investigate the charmed meson spectrum using a constituent quark model (CQM) with one-loop corrections applied to the one-gluon exchange (OGE) potential. The study aims to understand if the modified version of our CQM sufficiently account for the charmed meson spectrum observed experimentally, without invoking exotic quark and gluon configurations such as hybrid mesons or tetraquarks. Within this model, charmed mesons’ masses are computed, comparing theoretical predictions to experimental data. The results, within uncertainties, suggest that our theoretical framework generally reproduces mass splittings and level ordering observed for charmed mesons. Particularly, large discrepancies between theory and experiment found in P-wave states are, at least, significantly ameliorated by incorporating higher-order interaction terms. Therefore, the findings emphasize that while the traditional quark model is limited in fully describing charmed mesons, enhanced potential terms may bridge the gap with experimental observations. The study contributes a framework for predicting excited charmed meson states for future experimental validation. Full article
(This article belongs to the Section Physics)
Show Figures

Figure 1

8 pages, 514 KB  
Proceeding Paper
The QCD Axion in Hot and Dense Matter
by Hong-Fang Gong, Qi Lu and Zhen-Yan Lu
Proceedings 2025, 123(1), 4; https://doi.org/10.3390/proceedings2025123004 - 8 Sep 2025
Viewed by 2491
Abstract
Within the framework of the two-flavor Nambu–Jona-Lasinio model, we study the quantum chromodynamics axion properties at finite temperature and chemical potential. Our analysis shows that the axion properties are strongly influenced by the critical behavior of the chiral phase transition. In particular, the [...] Read more.
Within the framework of the two-flavor Nambu–Jona-Lasinio model, we study the quantum chromodynamics axion properties at finite temperature and chemical potential. Our analysis shows that the axion properties are strongly influenced by the critical behavior of the chiral phase transition. In particular, the axion mass follows the response of the chiral condensate to temperature and chemical potential, decreasing monotonically as either parameter increases. Moreover, we observe that at relatively low temperatures, the axion self-coupling constant exhibits a sharp peak near the critical point when the chemical potential increases, reaching more than twice its vacuum value. Beyond the critical point, the self-coupling rapidly decreases to values much smaller than in vacuum, eventually approaching zero at high chemical potential. These results suggest that the significant enhancement of the axion self-coupling in dense matter near the chiral phase transition may favor the formation or amplification of an axion Bose–Einstein condensate in compact astrophysical objects. Full article
(This article belongs to the Proceedings of The 5th International Conference on Symmetry (Symmetry 2025))
Show Figures

Figure 1

8 pages, 306 KB  
Proceeding Paper
Constraints on the Equation of State of Quark Stars from Compact Object Observations
by Shu-Peng Wang, Zhi-Jun Ma, Jian-Feng Xu and Zhen-Yan Lu
Proceedings 2025, 123(1), 3; https://doi.org/10.3390/proceedings2025123003 - 29 Jul 2025
Viewed by 908
Abstract
Introducing an additional term into the thermodynamic potential density of the quark matter system, as required for thermodynamic consistency, resolves the inconsistency that arises in the conventional perturbative quantum chromodynamics (QCD) model. In this work, we use a revised, thermodynamically consistent perturbative QCD [...] Read more.
Introducing an additional term into the thermodynamic potential density of the quark matter system, as required for thermodynamic consistency, resolves the inconsistency that arises in the conventional perturbative quantum chromodynamics (QCD) model. In this work, we use a revised, thermodynamically consistent perturbative QCD model to compute the stability window and equation of state of up-down (ud) quark matter at zero temperature. Our results indicate that the measured tidal deformability for GW170817 places an upper limit on the maximum mass of ud quark stars, but does not rule out the possibility of such stars with a mass of about two solar masses. However, when the maximum mass of ud quark stars significantly exceeds two solar masses, such as the compact object with a mass in the range of 2.50–2.67 M observed in the GW190814 event, it cannot be identified as a ud quark star according to the revised perturbative QCD model. Full article
(This article belongs to the Proceedings of The 5th International Conference on Symmetry (Symmetry 2025))
Show Figures

Figure 1

39 pages, 5065 KB  
Review
Electroexcitation of Nucleon Resonances and Emergence of Hadron Mass
by Patrick Achenbach, Daniel S. Carman, Ralf W. Gothe, Kyungseon Joo, Victor I. Mokeev and Craig D. Roberts
Symmetry 2025, 17(7), 1106; https://doi.org/10.3390/sym17071106 - 9 Jul 2025
Cited by 7 | Viewed by 2526
Abstract
Developing an understanding of phenomena driven by the emergence of hadron mass (EHM) is one of the most challenging problems in the Standard Model. This discussion focuses on the impact of results on nucleon resonance (N*) electroexcitation amplitudes (or [...] Read more.
Developing an understanding of phenomena driven by the emergence of hadron mass (EHM) is one of the most challenging problems in the Standard Model. This discussion focuses on the impact of results on nucleon resonance (N*) electroexcitation amplitudes (or γvpN* electrocouplings) obtained from experiments during the 6 GeV era in Hall B at Jefferson Lab on understanding EHM. Analyzed using continuum Schwinger function methods (CSMs), these results have revealed new pathways for the elucidation of EHM. A good description of the Δ(1232)3/2+, N(1440)1/2+, and Δ(1600)3/2+ electrocouplings, achieved by CSM analyses that express a realistic dressed quark mass function, sheds light on the strong interaction dynamics underlying EHM. Extensions to N* studies for higher-mass states are outlined, as well as experimental results anticipated in the 12 GeV era at Jefferson Lab and those that would be enabled by a further increase in the beam energy to 22 GeV. Full article
(This article belongs to the Special Issue The Symmetry of QCD Matter and Functional QCD Approaches)
Show Figures

Figure 1

24 pages, 274 KB  
Review
Steven Weinberg’s Life for Physics
by Ralf Hofmann
Symmetry 2025, 17(6), 840; https://doi.org/10.3390/sym17060840 - 27 May 2025
Viewed by 6350
Abstract
This is a personal review of Steven Weinberg’s scientific autobiography “A Life in Physics”. A reflection on both, personal aspects and scientific milestones of Professor Weinberg’s role-model life is conducted to honour his lasting accomplishments as a great physicist, academic teacher, and public [...] Read more.
This is a personal review of Steven Weinberg’s scientific autobiography “A Life in Physics”. A reflection on both, personal aspects and scientific milestones of Professor Weinberg’s role-model life is conducted to honour his lasting accomplishments as a great physicist, academic teacher, and public activist in progressing high-energy particle theory and theoretical cosmology, and in raising public support for fundamental physics. Full article
11 pages, 1117 KB  
Article
The Inhomogeneous Road to Chiral Symmetry Breaking: A Ginzburg–Landau–Langevin Analysis
by Theo F. Motta and Gastão Krein
Symmetry 2025, 17(4), 568; https://doi.org/10.3390/sym17040568 - 9 Apr 2025
Viewed by 804
Abstract
We investigate the time evolution of the quark condensate toward a chiral symmetry broken phase in hot and dense quark matter using a field-theoretic quark model with nonlocal chiral-invariant four-fermion coupling. By purposely selecting a parameter set in which inhomogeneous phases are energetically [...] Read more.
We investigate the time evolution of the quark condensate toward a chiral symmetry broken phase in hot and dense quark matter using a field-theoretic quark model with nonlocal chiral-invariant four-fermion coupling. By purposely selecting a parameter set in which inhomogeneous phases are energetically disfavored, we nonetheless observe the emergence of metastable patterned configurations that appear to persist for remarkably long timescales. These findings suggest that even when not fully stable, inhomogeneous phases may play a significant role in the dynamics of chiral symmetry breaking and restoration. To gain deeper insight into these phenomena, we also analyze the impact of the dimensionality of coordinate space on both the formation and stability of inhomogeneous chiral condensates. Full article
(This article belongs to the Special Issue Chiral Symmetry, and Restoration in Nuclear Dense Matter)
Show Figures

Figure 1

16 pages, 724 KB  
Article
Non-Perturbative Quantum Yang–Mills at Finite Temperature Beyond Lattice: A Dyson–Schwinger Approach
by Marco Frasca, Anish Ghoshal and Stefan Groote
Symmetry 2025, 17(4), 543; https://doi.org/10.3390/sym17040543 - 2 Apr 2025
Cited by 3 | Viewed by 1043
Abstract
Using a Dyson–Schwinger approach, we perform an analysis of the non-trivial ground state of thermal SU(N) Yang–Mills theory in the non-perturbative regime where chiral symmetry is dynamically broken by a mass gap. Basic thermodynamic observables such as energy density [...] Read more.
Using a Dyson–Schwinger approach, we perform an analysis of the non-trivial ground state of thermal SU(N) Yang–Mills theory in the non-perturbative regime where chiral symmetry is dynamically broken by a mass gap. Basic thermodynamic observables such as energy density and pressure are derived analytically, using Jacobi elliptic functions. The results are compared with the lattice results. Good agreement is found at low temperatures, providing a viable scenario for a gas of massive glue states populating higher levels of the spectrum of the theory. At high temperatures, a scenario without glue states consistent with a massive scalar field is observed, showing an interesting agreement with lattice data. The possibility is discussed that the results derived in this analysis open up a novel pathway beyond lattice to precision studies of phase transitions with false vacuum and cosmological relics that depend on the equations of state in strong coupled gauge theories of the type of Quantum Chromodynamics (QCD). Full article
(This article belongs to the Special Issue The Benefits That Physics Derives from the Concept of Symmetry)
Show Figures

Figure 1

13 pages, 1143 KB  
Review
Reflections on Chiral Symmetry Within QCD
by Anthony Thomas
Symmetry 2025, 17(4), 512; https://doi.org/10.3390/sym17040512 - 28 Mar 2025
Cited by 2 | Viewed by 1396
Abstract
The fact that chiral symmetry is a crucial feature of the strong force was realized before the discovery of quantum chromodynamics. However, the full power it exerts on the structure of the nucleon only became apparent afterwards. We present a high-level and somewhat [...] Read more.
The fact that chiral symmetry is a crucial feature of the strong force was realized before the discovery of quantum chromodynamics. However, the full power it exerts on the structure of the nucleon only became apparent afterwards. We present a high-level and somewhat personal overview of its role in almost every aspect of the proton structure, from its mass and spin to the asymmetry of its antimatter content and its strange quark content. The lessons learned from studying the proton are also vital with respect to the modern challenge of the nature of baryon-excited states. Full article
(This article belongs to the Special Issue Chiral Symmetry, and Restoration in Nuclear Dense Matter)
Show Figures

Figure 1

17 pages, 461 KB  
Article
A Gentle Introduction to Lattice Field Theory
by Erhard Seiler
Entropy 2025, 27(4), 341; https://doi.org/10.3390/e27040341 - 25 Mar 2025
Viewed by 3233
Abstract
The principles of Lattice Field Theory (LFT), in particular Lattice Gauge Theory (LGT), are explained for a nonspecialist audience. We describe some of the successes of the program; we also discuss the relationship between LFT and Quantum Cellular Automata (QCA). Full article
(This article belongs to the Special Issue Recent Advances and Challenges in Quantum Cellular Automata)
Show Figures

Figure 1

16 pages, 294 KB  
Article
The Principle of Maximum Conformality Correctly Resolves the Renormalization-Scheme-Dependence Problem
by Jiang Yan, Stanley J. Brodsky, Leonardo Di Giustino, Philip G. Ratcliffe, Shengquan Wang and Xinggang Wu
Symmetry 2025, 17(3), 411; https://doi.org/10.3390/sym17030411 - 9 Mar 2025
Cited by 5 | Viewed by 1042
Abstract
In this paper, we clarify a serious misinterpretation and consequent misuse of the Principle of Maximum Conformality (PMC), which also can serve as a mini-review of PMC. In a recently published article, P. M. Stevenson has claimed that “the PMC is ineffective and [...] Read more.
In this paper, we clarify a serious misinterpretation and consequent misuse of the Principle of Maximum Conformality (PMC), which also can serve as a mini-review of PMC. In a recently published article, P. M. Stevenson has claimed that “the PMC is ineffective and does nothing to resolve the renormalization-scheme-dependence problem”, concluding incorrectly that the success of PMC predictions is due to the PMC being a “laborious, ad hoc, and back-door” version of the Principle of Minimal Sensitivity (PMS). We show that such conclusions are incorrect, deriving from a misinterpretation of the PMC and an overestimation of the applicability of the PMS. The purpose of the PMC is to achieve precise fixed-order pQCD predictions, free from conventional renormalization schemes and scale ambiguities. We demonstrate that the PMC predictions satisfy all the self-consistency conditions of the renormalization group and standard renormalization-group invariance; the PMC predictions are thus independent of any initial choice of renormalization scheme and scale. The scheme independence of the PMC is also ensured by commensurate scale relations, which relate different observables to each other. Moreover, in the Abelian limit, the PMC dovetails into the well-known Gell-Mann–Low framework, a method universally revered for its precision in QED calculations. Due to the elimination of factorially divergent renormalon terms, the PMC series not only attains a convergence behavior far superior to that of its conventional counterparts but also deftly curtails any residual scale dependence caused by the unknown higher-order terms. This refined convergence, coupled with its robust suppression of residual uncertainties, furnishes a sound and reliable foundation for estimating the contributions from unknown higher-order terms. Anchored in the bedrock of standard renormalization-group invariance, the PMC simultaneously eradicates the factorial divergences and eliminates superfluous systematic errors, which inversely provides a good foundation for achieving high-precision pQCD predictions. Consequently, owing to its rigorous theoretical underpinnings, the PMC is eminently applicable to virtually all high-energy hadronic processes. Full article
(This article belongs to the Section Physics)
Back to TopTop