Sign in to use this feature.

Years

Between: -

Subjects

remove_circle_outline
remove_circle_outline
remove_circle_outline
remove_circle_outline
remove_circle_outline

Journals

Article Types

Countries / Regions

Search Results (26)

Search Parameters:
Keywords = purine nucleotide cycle

Order results
Result details
Results per page
Select all
Export citation of selected articles as:
20 pages, 2689 KB  
Article
Deciphering the Role of DNA Polymerase Eta on the Incorporation and Bypass of Inosine and Cell Cycle Arrest
by Jackson C. Lin, Jameson R. Averill and Hunmin Jung
Int. J. Mol. Sci. 2025, 26(24), 12030; https://doi.org/10.3390/ijms262412030 - 14 Dec 2025
Viewed by 362
Abstract
Inosine is a key intermediate in many cellular pathways, and our RT-qPCR data showed that DNA polymerase eta (polη) was upregulated upon the repeated treatment of inosine and inosine monophosphate (IMP) in HCT116 cells, which suggests that polη is actively involved in the [...] Read more.
Inosine is a key intermediate in many cellular pathways, and our RT-qPCR data showed that DNA polymerase eta (polη) was upregulated upon the repeated treatment of inosine and inosine monophosphate (IMP) in HCT116 cells, which suggests that polη is actively involved in the incorporation and bypass of inosine in cells. To gain novel insight into mutagenic potential of inosine incorporation into DNA and its implication on cell cycle arrest, we conducted structural, biochemical, and cell biological studies of human polη on the incorporation and bypass of inosine. Our nucleotide insertion assay showed that polη incorporated inosine triphosphate (ITP) opposite dC just 18-fold more efficiently than opposite dT, indicating that ITP incorporation by polη is promutagenic. Our three polη crystal structures showed that ITP formed Watson–Crick base pair with dC and that ITP adopted both syn- and anti-conformations across dT, increasing the promutagenicity. Our flow cytometry data showed that only excessive treatment of inosine and IMP caused S- and G2-phase arrest, suggesting that polη’s lesion bypass activity might resolve the cell cycle arrest. Our results give us novel insights into the role of polη in the mutagenic incorporation and bypass of DNA lesions, which might affect cell cycle arrest. Full article
Show Figures

Figure 1

20 pages, 28830 KB  
Article
Morin Alleviates Fructose-Driven Disturbance of Podocyte Mitochondrial Energy Metabolism by Inhibiting Adenosine 5′-Monophosphate Deaminase Activity to Improve Glomerular Injury
by Yingzhi Yang, Ziyan Wan, Luyi Huang, Ziang Zhou, Wanru Wang, Yu Xing, Shijie Li, Yufan Du, Jiufang Huang, Yanqing Wu, Mengyu Fan, Jiahuang Li, Lingdong Kong and Dongmei Zhang
Pharmaceuticals 2025, 18(12), 1883; https://doi.org/10.3390/ph18121883 - 12 Dec 2025
Viewed by 333
Abstract
Background/Objectives: High fructose consumption is a significant risk factor for glomerular podocyte injury. This study aimed to identify the underlying mechanism of fructose-induced podocyte injury and explore the protective effect of the natural polyphenol morin. Methods: In vivo, high-fructose-diet-fed rats were used [...] Read more.
Background/Objectives: High fructose consumption is a significant risk factor for glomerular podocyte injury. This study aimed to identify the underlying mechanism of fructose-induced podocyte injury and explore the protective effect of the natural polyphenol morin. Methods: In vivo, high-fructose-diet-fed rats were used to evaluate podocyte injury through ultrastructural structure analysis, urinary albumin-to-creatinine ratio (UACR), and synaptopodin expression. In vitro, adenosine 5′-monophosphate deaminase (AMPD) expression and activity, mitochondrial function, and glycolytic flux were measured in mouse podocyte clone-5 (MPC5) exposed to 5 mM fructose, with molecular docking and siRNA interference assays validating morin’s regulatory role. Results: High fructose significantly increased AMPD activity in the purine nucleotide cycle (PNC), leading to mitochondrial dysfunction and a compensatory activation of glycolysis in podocytes. Morin effectively mitigated podocyte injury and suppressed the upregulation of AMPD activity, potentially through targeting AMPD2, as evidenced by molecular docking, which demonstrated a strong binding affinity between morin and AMPD2. Similarly, AMPD2 knockdown markedly alleviated mitochondrial impairment and glycolysis activation, confirming the pivotal role of AMPD2 in fructose-induced podocyte injury. In high-fructose-diet-fed rats, morin substantially improved ultrastructural damage, as shown by reduced podocyte foot process effacement, decreased UACR, restored glomerular synaptopodin expression, and suppressed AMPD activity in the renal cortex. Conclusions: Morin alleviated high-fructose-induced podocyte injury by inhibiting AMPD activity in the PNC, highlighting AMPD2 as a potential therapeutic target for podocyte injury caused by high fructose intake. This study provides novel mechanistic insights into how morin counteracts mitochondrial energy disturbance in podocyte injury. Full article
(This article belongs to the Section Natural Products)
Show Figures

Figure 1

14 pages, 1523 KB  
Article
Foliar Nitrogen Application Enhances Nitrogen Assimilation and Modulates Gene Expression in Spring Wheat Leaves
by Yanlin Yao, Wenyan Ma, Xin Jin, Guangrui Liu, Yun Li, Baolong Liu and Dong Cao
Agronomy 2025, 15(7), 1688; https://doi.org/10.3390/agronomy15071688 - 12 Jul 2025
Cited by 1 | Viewed by 1445
Abstract
Nitrogen (N) critically regulates wheat growth and grain quality, yet the molecular mechanisms underlying foliar nitrogen application remain unclear. This study evaluated the effects of foliar nitrogen application (12.25 kg ha−1) on the growth, grain yield, and quality of spring wheat, [...] Read more.
Nitrogen (N) critically regulates wheat growth and grain quality, yet the molecular mechanisms underlying foliar nitrogen application remain unclear. This study evaluated the effects of foliar nitrogen application (12.25 kg ha−1) on the growth, grain yield, and quality of spring wheat, as well as its molecular mechanisms. The results indicated that N was absorbed within 3 h post-application, with leaf nitrogen concentration peaking at 12 h. The N treatment increased whole-plant dry matter accumulation and grain protein content by 11.34% and 6.8%, respectively. Amino acid content peaked 24 h post-application, increasing by 25.3% compared to the control. RNA-sequencing analysis identified 4559 and 3455 differentially expressed genes at 3 h and 24 h after urea treatment, respectively, these DEGs being primarily involved in nitrogen metabolism, photosynthetic carbon fixation, amino acid biosynthesis, antioxidant systems, and nucleotide biosynthesis. Notably, the plastidic glutamine synthetase gene (GS2) is crucial in the initial phase of urea application (3 h post-treatment). The pronounced downregulation of GS2 initiates a reconfiguration of nitrogen assimilation pathways. This downregulation impedes glutamine synthesis, resulting in a transient accumulation of free ammonia. In response to ammonia toxicity, the leaves promptly activate the GDH (glutamate dehydrogenase) pathway to facilitate the temporary translocation of ammonium. This compensatory mechanism suggests that GS2 downregulation may be a key switch that redirects nitrogen metabolism from the GS/GOGAT cycle to the GDH bypass. Additionally, the upregulation of the purine and pyrimidine metabolic routes channels nitrogen resources towards nucleic acid synthesis, and thereby supporting growth. Amino acids are then transported to the seeds, culminating in enhanced seed protein content. This research elucidates the molecular mechanisms underlying the foliar response to urea application, offering significant insights for further investigation. Full article
(This article belongs to the Section Soil and Plant Nutrition)
Show Figures

Figure 1

15 pages, 2681 KB  
Article
Metabolomic Profiling and Bioanalysis of Chronic Myeloid Leukemia: Identifying Biomarkers for Treatment Response and Disease Monitoring
by Selim Sayın, Murat Yıldırım, Batuhan Erdoğdu, Ozan Kaplan, Emine Koç, Tuba Bulduk, Melda Cömert, Mustafa Güney, Mustafa Çelebier and Meltem Aylı
Metabolites 2025, 15(6), 376; https://doi.org/10.3390/metabo15060376 - 6 Jun 2025
Cited by 1 | Viewed by 1172
Abstract
Background: Including Chronic Myeloid Leukemia (CML) patients with deep molecular responses (MR4.5) and those with suboptimal responses provides valuable insights into treatment-associated metabolic changes. This study aimed to characterize the metabolomic alterations associated with CML and identify potential biomarkers for treatment response, particularly [...] Read more.
Background: Including Chronic Myeloid Leukemia (CML) patients with deep molecular responses (MR4.5) and those with suboptimal responses provides valuable insights into treatment-associated metabolic changes. This study aimed to characterize the metabolomic alterations associated with CML and identify potential biomarkers for treatment response, particularly in patients achieving a deeper molecular response versus those with poorer responses. Methods: Plasma samples were collected from 51 chronic-phase CML patients and 24 healthy controls. CML patients were classified into two groups based on molecular responses: T1 (BCR-ABL1 IS ≤ 0.0032%) and T2 (BCR-ABL1 IS > 0.0032%, <1%). Metabolomic profiling was conducted using quadrupole time-of-flight liquid chromatography/mass spectrometry. The data analysis involved a partial least squares discriminant analysis, variable importance in projection (VIP) scores, and a pathway enrichment analysis. Significant metabolites were identified. Results: The PLS-DA revealed distinct metabolomic profiles between CML patients and healthy controls as well as between the T1 and T2 groups. Key differentiating metabolites with VIP scores > 1.5 included glutamate, hypoxanthine, and D-galactonic acid. In the T2 group, significant increases in malate and 5-aminoimidazole-4-carboxamide ribonucleotide were observed, reflecting disruptions in purine metabolism, the tricarboxylic acid cycle, and amino acid metabolism. The pathway enrichment analysis highlighted significant alterations in CML energy metabolism, nucleotide synthesis, and amino acid biosynthesis. Conclusions: CML patients exhibit pronounced metabolic changes, particularly in energy and nucleotide metabolism, which are linked to treatment response. These findings provide novel insights into CML biology and suggest potential biomarkers for monitoring treatment efficacy and predicting outcomes and therapeutic targets for improving treatment outcomes and overcoming tyrosine kinase inhibitor resistance. Full article
(This article belongs to the Topic Overview of Cancer Metabolism)
Show Figures

Figure 1

16 pages, 3991 KB  
Article
Non-Target Metabolomics Reveals Changes in Metabolite Profiles in Distant Hybrid Incompatibility Between Paeonia sect. Moutan and P. lactiflora
by Wenqing Jia, Yingyue Yu, Zhaorong Mi, Yan Zhang, Guodong Zhao, Yingzi Guo, Zheng Wang, Erqiang Wang and Songlin He
Plants 2025, 14(9), 1381; https://doi.org/10.3390/plants14091381 - 3 May 2025
Viewed by 1160
Abstract
Peonies are globally renowned ornamental plants, and distant hybridization is a key method for breeding new varieties, though it often faces cross-incompatibility challenges. The metabolic mechanisms underlying the crossing barrier between tree peony (Paeonia sect. Moutan) and herbaceous peony ( [...] Read more.
Peonies are globally renowned ornamental plants, and distant hybridization is a key method for breeding new varieties, though it often faces cross-incompatibility challenges. The metabolic mechanisms underlying the crossing barrier between tree peony (Paeonia sect. Moutan) and herbaceous peony (P. lactiflora) remain unclear. To identify key metabolites involved in cross-incompatibility, we performed a cross between P. ostii ‘Fengdanbai’ (female parent) and P. lactiflora ‘Red Sara’ (male parent) and analyzed metabolites in the stigma 12 h after pollination using UPLC-MS. We identified 1242 differential metabolites, with 433 up-regulated and 809 down-regulated, including sugars, nucleotides, amino acids, lipids, organic acids, benzenoids, flavonoids, and alkaloids. Most differential metabolites were down-regulated in hybrid stigmas, potentially affecting pollen germination and pollen tube growth. Cross-pollinated stigma exhibited lower levels of high-energy nutrients (such as amino acids, nucleotides, and tricarboxylic acid cycle metabolites) compared to self-pollinated stigma, which suggests that energy deficiency is a contributing factor to the crossing barrier. Additionally, cross-pollination significantly impacted KEGG pathways such as nucleotide metabolism, purine metabolism, and vitamin B6 metabolism, with most metabolites in these pathways being down-regulated. These findings provide new insights into the metabolic basis of cross-incompatibility between tree and herbaceous peonies, offering a foundation for overcoming hybridization barriers in peony breeding. Full article
(This article belongs to the Special Issue Omics in Horticultural Crops)
Show Figures

Figure 1

19 pages, 3340 KB  
Article
Dynamic Variation of Secondary Metabolites from Polygonatum cyrtonema Hua Rhizomes During Repeated Steaming–Drying Processes
by Shuzhen Wang, Feng He, Ruibin Hu, Xuchun Wan, Wei Wu, Lei Zhang, Chi-Tang Ho and Shiming Li
Molecules 2025, 30(9), 1923; https://doi.org/10.3390/molecules30091923 - 25 Apr 2025
Cited by 1 | Viewed by 1001
Abstract
Polygonati Rhizoma, widely used as a traditional functional food and herbal medicine, is well known for its health-promoting activities after the process of “nine cycles of steaming-drying”. Based on UPLC-MS/MS, 1369 secondary metabolites were identified in P. cyrtonema rhizomes, mainly alkaloids, amino acids [...] Read more.
Polygonati Rhizoma, widely used as a traditional functional food and herbal medicine, is well known for its health-promoting activities after the process of “nine cycles of steaming-drying”. Based on UPLC-MS/MS, 1369 secondary metabolites were identified in P. cyrtonema rhizomes, mainly alkaloids, amino acids and derivatives, flavonoids, organic acids, phenolic acids, and saccharides. The P. cyrtonema rhizomes were rich in xylose, arabinose, glucose, sorbose, mannose, galactose, rhamnose, inositol, fucose, sedoheptulose, phosphorylated monosaccharides, sugar acid, and sugar alcohols. Particularly, 23 types of modifications were detected for amino acids, while the most frequent modifications were acetylation, methylation (nono-, di-, and tri-), cyclo-, homo-, and hydroxylation. Based on the metabolic profile, samples from the third cycle (Tre-3) and the sixth cycle (Tre-6) were firstly clustered together due to similar metabolites and then grouped with samples from the ninth cycle (Tre-9). Differentially accumulated metabolites were mainly enriched in “Metabolic pathways”, “Biosynthesis of cofactors”, “Biosynthesis of secondary metabolites”, “Flavonoid biosynthesis”, “Purine metabolism”, “ABC transporters”, “Biosynthesis of amino acids”, and “Nucleotide metabolism” pathways. During repeated steaming–drying processes, 39 metabolites occurred, including alkaloids, amino acids and derivatives, flavonoids, lignans and coumarins, lipids, nucleotides and derivatives, organic acids, phenolic acids, and terpenoids. This research will provide a critical scientific basis for postharvest processing of P. cyrtonema rhizomes. Full article
Show Figures

Figure 1

31 pages, 6428 KB  
Article
Changes in Plasma Free Amino Acid Profile in Endurance Athletes over a 9-Month Training Cycle
by Krzysztof Kusy, Monika Ciekot-Sołtysiak, Jan Matysiak, Agnieszka Klupczyńska-Gabryszak, Szymon Plewa, Ewa Anna Zarębska, Zenon J. Kokot, Paweł Dereziński and Jacek Zieliński
Metabolites 2024, 14(7), 353; https://doi.org/10.3390/metabo14070353 - 23 Jun 2024
Cited by 7 | Viewed by 2820
Abstract
We aimed to evaluate long-term changes in proteinogenic and non-proteinogenic plasma free amino acids (PFAA). Eleven male endurance triathletes participated in a 9-month study. Blood was collected at rest, immediately after exhaustive exercise, and during 30-min recovery, in four consecutive training phases: transition, [...] Read more.
We aimed to evaluate long-term changes in proteinogenic and non-proteinogenic plasma free amino acids (PFAA). Eleven male endurance triathletes participated in a 9-month study. Blood was collected at rest, immediately after exhaustive exercise, and during 30-min recovery, in four consecutive training phases: transition, general, specific, and competition. Twenty proteinogenic and 22 non-proteinogenic PFAAs were assayed using the LC-ESI-MS/MS technique. The structured training modified the patterns of exercise-induced PFAA response, with the competition phase being the most distinct from the others. Branched-chain amino acids (p = 0.002; η2 = 0.216), phenylalanine (p = 0.015; η2 = 0.153), methionine (p = 0.002; η2 = 0.206), and lysine (p = 0.006; η2 = 0.196) declined more rapidly between rest and exhaustion in the competition phase. Glutamine (p = 0.008; η2 = 0.255), glutamate (p = 0.006; η2 = 0.265), tyrosine (p = 0.001; η2 = 0.195), cystine (p = 0.042; η2 = 0.183), and serine (p < 0.001; η2 = 0.346) levels were reduced in the competition phase. Arginine (p = 0.046; η2 = 0.138) and aspartate (p = 0.011; η2 = 0.171) levels were highest during exercise in the transition phase. During the competition phase, α-aminoadipic acid (p = 0.023; η2 = 0.145), β-aminoisobutyric acid (p = 0.007; η2 = 0.167), β-alanine (p < 0.001; η2 = 0.473), and sarcosine (p = 0.017; η2 = 0.150) levels increased, whereas phosphoethanolamine (p = 0.037; η2 = 0.189) and taurine (p = 0.008; η2 = 0.251) concentrations decreased. Overtraining indicators were not elevated. The altered PFAA profile suggests adaptations within energy metabolic pathways such as the tricarboxylic acid cycle, oxidative phosphorylation, ammonia neutralization, the purine nucleotide cycle, and buffering of intracellular H+ ions. The changes seem to reflect normal adaptations. Full article
(This article belongs to the Special Issue Metabolomic Advances in Promoting Exercise-Induced Metabolic Changes)
Show Figures

Figure 1

25 pages, 4097 KB  
Review
Aspartic Acid in Health and Disease
by Milan Holeček
Nutrients 2023, 15(18), 4023; https://doi.org/10.3390/nu15184023 - 17 Sep 2023
Cited by 90 | Viewed by 17350
Abstract
Aspartic acid exists in L- and D-isoforms (L-Asp and D-Asp). Most L-Asp is synthesized by mitochondrial aspartate aminotransferase from oxaloacetate and glutamate acquired by glutamine deamidation, particularly in the liver and tumor cells, and transamination of branched-chain amino acids (BCAAs), particularly in muscles. [...] Read more.
Aspartic acid exists in L- and D-isoforms (L-Asp and D-Asp). Most L-Asp is synthesized by mitochondrial aspartate aminotransferase from oxaloacetate and glutamate acquired by glutamine deamidation, particularly in the liver and tumor cells, and transamination of branched-chain amino acids (BCAAs), particularly in muscles. The main source of D-Asp is the racemization of L-Asp. L-Asp transported via aspartate–glutamate carrier to the cytosol is used in protein and nucleotide synthesis, gluconeogenesis, urea, and purine-nucleotide cycles, and neurotransmission and via the malate–aspartate shuttle maintains NADH delivery to mitochondria and redox balance. L-Asp released from neurons connects with the glutamate–glutamine cycle and ensures glycolysis and ammonia detoxification in astrocytes. D-Asp has a role in brain development and hypothalamus regulation. The hereditary disorders in L-Asp metabolism include citrullinemia, asparagine synthetase deficiency, Canavan disease, and dicarboxylic aminoaciduria. L-Asp plays a role in the pathogenesis of psychiatric and neurologic disorders and alterations in BCAA levels in diabetes and hyperammonemia. Further research is needed to examine the targeting of L-Asp metabolism as a strategy to fight cancer, the use of L-Asp as a dietary supplement, and the risks of increased L-Asp consumption. The role of D-Asp in the brain warrants studies on its therapeutic potential in psychiatric and neurologic disorders. Full article
(This article belongs to the Section Proteins and Amino Acids)
Show Figures

Figure 1

14 pages, 1385 KB  
Article
Influence of Maternal Immune Activation and Stressors on the Hippocampal Metabolome
by Bruce R. Southey, Rodney W. Johnson and Sandra L. Rodriguez-Zas
Metabolites 2023, 13(8), 881; https://doi.org/10.3390/metabo13080881 - 25 Jul 2023
Cited by 3 | Viewed by 2093
Abstract
Prenatal stress often results in maternal immune activation (MIA) that can impact prenatal brain development, molecular processes, and substrates and products of metabolism that participate in physiological processes at later stages of life. Postnatal metabolic and immunological stressors can affect brain metabolites later [...] Read more.
Prenatal stress often results in maternal immune activation (MIA) that can impact prenatal brain development, molecular processes, and substrates and products of metabolism that participate in physiological processes at later stages of life. Postnatal metabolic and immunological stressors can affect brain metabolites later in life, independently or in combination with prenatal stressors. The effects of prenatal and postnatal stressors on hippocampal metabolites were studied using a pig model of viral MIA exposed to immunological and metabolic stressors at 60 days of age using gas chromatography mass spectrometry. Postnatal stress and MIA elicited effects (FDR-adjusted p-value < 0.1) on fifty-nine metabolites, while eight metabolites exhibited an interaction effect. The hippocampal metabolites impacted by MIA or postnatal stress include 4-aminobutanoate (GABA), adenine, fumarate, glutamate, guanine, inosine, ornithine, putrescine, pyruvate, and xanthine. Metabolites affected by MIA or postnatal stress encompassed eight significantly (FDR-adjusted p-value < 0.1) enriched Kyoto Encyclopedia of Genes and Genomes Database (KEGG) pathways. The enriched arginine biosynthesis and glutathione metabolism pathways included metabolites that are also annotated for the urea cycle and polyamine biosynthesis pathways. Notably, the prenatal and postnatal challenges were associated with disruption of the glutathione metabolism pathway and changes in the levels of glutamic acid, glutamate, and purine nucleotide metabolites that resemble patterns elicited by drugs of abuse and may underlie neuroinflammatory processes. The combination of MIA and postnatal stressors also supported the double-hit hypothesis, where MIA amplifies the impact of stressors later in life, sensitizing the hippocampus of the offspring to future challenges. The metabolites and pathways characterized in this study offer evidence of the role of immunometabolism in understanding the impact of MIA and stressors later in life on memory, spatial navigation, neuropsychiatric disorders, and behavioral disorders influenced by the hippocampus. Full article
(This article belongs to the Section Animal Metabolism)
Show Figures

Figure 1

19 pages, 8430 KB  
Article
Metabolite Changes of Perna canaliculus Following a Laboratory Marine Heatwave Exposure: Insights from Metabolomic Analyses
by Awanis Azizan, Leonie Venter, Peet J. Jansen van Rensburg, Jessica A. Ericson, Norman L. C. Ragg and Andrea C. Alfaro
Metabolites 2023, 13(7), 815; https://doi.org/10.3390/metabo13070815 - 3 Jul 2023
Cited by 13 | Viewed by 3213
Abstract
Temperature is considered to be a major abiotic factor influencing aquatic life. Marine heatwaves are emerging as threats to sustainable shellfish aquaculture, affecting the farming of New Zealand’s green-lipped mussel [Perna canaliculus (Gmelin, 1791)]. In this study, P. canaliculus were gradually exposed [...] Read more.
Temperature is considered to be a major abiotic factor influencing aquatic life. Marine heatwaves are emerging as threats to sustainable shellfish aquaculture, affecting the farming of New Zealand’s green-lipped mussel [Perna canaliculus (Gmelin, 1791)]. In this study, P. canaliculus were gradually exposed to high-temperature stress, mimicking a five-day marine heatwave event, to better understand the effects of heat stress on the metabolome of mussels. Following liquid chromatography-tandem mass spectrometry analyses of haemolymph samples, key sugar-based metabolites supported energy production via the glycolysis pathway and TCA cycle by 24 h and 48 h of heat stress. Anaerobic metabolism also fulfilled the role of energy production. Antioxidant molecules acted within thermally stressed mussels to mitigate oxidative stress. Purine metabolism supported tissue protection and energy replenishment. Pyrimidine metabolism supported the protection of nucleic acids and protein synthesis. Amino acids ensured balanced intracellular osmolality at 24 h and ammonia detoxification at 48 h. Altogether, this work provides evidence that P. canaliculus has the potential to adapt to heat stress up to 24 °C by regulating its energy metabolism, balancing nucleotide production, and implementing oxidative stress mechanisms over time. The data reported herein can also be used to evaluate the risks of heatwaves and improve mitigation strategies for aquaculture. Full article
Show Figures

Graphical abstract

35 pages, 4929 KB  
Article
Comparative Metabolomics Profiling Reveals Key Metabolites and Associated Pathways Regulating Tuber Dormancy in White Yam (Dioscorea rotundata Poir.)
by Jeremiah S. Nwogha, Abtew G. Wosene, Muthurajan Raveendran, Jude E. Obidiegwu, Happiness O. Oselebe, Rohit Kambale, Cynthia A. Chilaka and Veera Ranjani Rajagopalan
Metabolites 2023, 13(5), 610; https://doi.org/10.3390/metabo13050610 - 28 Apr 2023
Cited by 8 | Viewed by 3958
Abstract
Yams are economic and medicinal crops with a long growth cycle, spanning between 9–11 months due to their prolonged tuber dormancy. Tuber dormancy has constituted a major constraint in yam production and genetic improvement. In this study, we performed non-targeted comparative metabolomic profiling [...] Read more.
Yams are economic and medicinal crops with a long growth cycle, spanning between 9–11 months due to their prolonged tuber dormancy. Tuber dormancy has constituted a major constraint in yam production and genetic improvement. In this study, we performed non-targeted comparative metabolomic profiling of tubers of two white yam genotypes, (Obiaoturugo and TDr1100873), to identify metabolites and associated pathways that regulate yam tuber dormancy using gas chromatography–mass spectrometry (GC–MS). Yam tubers were sampled between 42 days after physiological maturity (DAPM) till tuber sprouting. The sampling points include 42-DAPM, 56-DAPM, 87DAPM, 101-DAPM, 115-DAPM, and 143-DAPM. A total of 949 metabolites were annotated, 559 in TDr1100873 and 390 in Obiaoturugo. A total of 39 differentially accumulated metabolites (DAMs) were identified across the studied tuber dormancy stages in the two genotypes. A total of 27 DAMs were conserved between the two genotypes, whereas 5 DAMs were unique in the tubers of TDr1100873 and 7 DAMs were in the tubers of Obiaoturugo. The differentially accumulated metabolites (DAMs) spread across 14 major functional chemical groups. Amines and biogenic polyamines, amino acids and derivatives, alcohols, flavonoids, alkaloids, phenols, esters, coumarins, and phytohormone positively regulated yam tuber dormancy induction and maintenance, whereas fatty acids, lipids, nucleotides, carboxylic acids, sugars, terpenoids, benzoquinones, and benzene derivatives positively regulated dormancy breaking and sprouting in tubers of both yam genotypes. Metabolite set enrichment analysis (MSEA) revealed that 12 metabolisms were significantly enriched during yam tuber dormancy stages. Metabolic pathway topology analysis further revealed that six metabolic pathways (linoleic acid metabolic pathway, phenylalanine metabolic pathway, galactose metabolic pathway, starch and sucrose metabolic pathway, alanine-aspartate-glutamine metabolic pathways, and purine metabolic pathway) exerted significant impact on yam tuber dormancy regulation. This result provides vital insights into molecular mechanisms regulating yam tuber dormancy. Full article
(This article belongs to the Special Issue Plant Metabolic Genetic Engineering)
Show Figures

Figure 1

21 pages, 7719 KB  
Article
Metabolic Adjustments following Glutaminase Inhibition by CB-839 in Glioblastoma Cell Lines
by Juan De los Santos-Jiménez, Tracy Rosales, Bookyung Ko, José A. Campos-Sandoval, Francisco J. Alonso, Javier Márquez, Ralph J. DeBerardinis and José M. Matés
Cancers 2023, 15(2), 531; https://doi.org/10.3390/cancers15020531 - 15 Jan 2023
Cited by 30 | Viewed by 5542
Abstract
Most tumor cells can use glutamine (Gln) for energy generation and biosynthetic purposes. Glutaminases (GAs) convert Gln into glutamate and ammonium. In humans, GAs are encoded by two genes: GLS and GLS2. In glioblastoma, GLS is commonly overexpressed and considered pro-oncogenic. We [...] Read more.
Most tumor cells can use glutamine (Gln) for energy generation and biosynthetic purposes. Glutaminases (GAs) convert Gln into glutamate and ammonium. In humans, GAs are encoded by two genes: GLS and GLS2. In glioblastoma, GLS is commonly overexpressed and considered pro-oncogenic. We studied the metabolic effects of inhibiting GLS activity in T98G, LN229, and U87MG human glioblastoma cell lines by using the inhibitor CB-839. We performed metabolomics and isotope tracing experiments using U-13C-labeled Gln, as well as 15N-labeled Gln in the amide group, to determine the metabolic fates of Gln carbon and nitrogen atoms. In the presence of the inhibitor, the results showed an accumulation of Gln and lower levels of tricarboxylic acid cycle intermediates, and aspartate, along with a decreased oxidative labeling and diminished reductive carboxylation-related labeling of these metabolites. Additionally, CB-839 treatment caused decreased levels of metabolites from pyrimidine biosynthesis and an accumulation of intermediate metabolites in the de novo purine nucleotide biosynthesis pathway. The levels of some acetylated and methylated metabolites were significantly increased, including acetyl-carnitine, trimethyl-lysine, and 5-methylcytosine. In conclusion, we analyzed the metabolic landscape caused by the GLS inhibition of CB-839 in human glioma cells, which might lead to the future development of new combination therapies with CB-839. Full article
(This article belongs to the Special Issue Glutamine Metabolism in the Onset and Progression of Tumorigenesis)
Show Figures

Figure 1

11 pages, 1804 KB  
Article
Urinary Metabolomics in Young Soccer Players after Winter Training Season
by Hyang-Yeon Kim, Jung-Dae Lee, Yun-Hwan Lee, Sang-Won Seo, Ho-Seong Lee, Suhkmann Kim and Kyu-Bong Kim
Metabolites 2022, 12(12), 1283; https://doi.org/10.3390/metabo12121283 - 17 Dec 2022
Cited by 11 | Viewed by 2479
Abstract
During the off-season, soccer players in Korea attend the winter training season (WTS) to build running stamina for the next season. For young soccer players, proper recovery time is needed to prevent injury or muscle damage. In this study, urinary metabolites in young [...] Read more.
During the off-season, soccer players in Korea attend the winter training season (WTS) to build running stamina for the next season. For young soccer players, proper recovery time is needed to prevent injury or muscle damage. In this study, urinary metabolites in young players after 1, 5, and 10 days of the WTS were analyzed using nuclear magnetic resonance spectroscopy (NMR) combined with multivariate analysis to suggest appropriate recovery times for improving their soccer skills. After NMR analysis of the urine samples obtained from young players, 79 metabolites were identified, and each group (1, 5, or 10 days after WTS) was separated from the before the WTS group in the target profiling analysis using partial least squares-discriminant analysis (PLS-DA). Of these, 15 metabolites, including 1-methylnicotinamide, 3-indoxylsulfate, galactarate, glutamate, glycerol, histamine, methylmalonate, maltose, N-phenylacetylglycine, trimethylamine, urea, 2-hydroxybutyrate, adenine, alanine, and lactate, were significantly different than those from before the WTS and were mainly involved in the urea, purine nucleotide, and glucose-alanine cycles. In this study, most selected metabolites increased 1 day after the WTS and then returned to normal levels. However, 4 metabolites, adenine, 2-hydroxybutyrate, alanine, and lactate, increased during the 5 days of recovery time following the WTS. Based on excess ammonia, adenine, and lactate levels in the urine, at least 5 days of recovery time can be considered appropriate. Full article
(This article belongs to the Section Cell Metabolism)
Show Figures

Graphical abstract

15 pages, 21578 KB  
Article
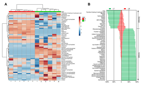
A Comparative Analysis of Metabolic Profiles of Embryonic Skeletal Muscle from Lantang and Landrace Pigs
by Shufang Cai, Tianqi Duo, Xiaoyu Wang, Xian Tong, Chenglong Luo, Yaosheng Chen, Jianhao Li and Delin Mo
Animals 2022, 12(4), 420; https://doi.org/10.3390/ani12040420 - 10 Feb 2022
Cited by 5 | Viewed by 3548
Abstract
Elucidation of the complex regulation of porcine muscle development is key to increasing pork output and improving pork quality. However, the molecular mechanisms involved in early porcine embryonic muscle development in different pig breeds remain largely unknown. Here, GC–MS based metabolomics and metabolomic [...] Read more.
Elucidation of the complex regulation of porcine muscle development is key to increasing pork output and improving pork quality. However, the molecular mechanisms involved in early porcine embryonic muscle development in different pig breeds remain largely unknown. Here, GC–MS based metabolomics and metabolomic profiling was used to examine the longissimus lumborum (LL) of the Lantang (LT) and the Landrace (LR) pig at embryonic day 35 (E35). Metabolites showed clear separation between LT and LR, with 40 metabolites having higher abundances in LT and 14 metabolites having lower abundances in LT compared with LR. In addition, these metabolic changes were mainly associated with nucleotide metabolism and energy metabolism, such as purine metabolism, pyrimidine metabolism, the pentose phosphate pathway, and the TCA cycle. More interestingly, the contents of DNA, RNA, and ATP per unit mass of LL tissues were higher in LT, indicating rapid synthesis of nucleic acids and ATP, to meet both the material and energy requirements of rapid cell proliferation and differentiation. Furthermore, enzyme activity associated with the TCA cycle and pentose phosphate pathway, including α-ketoglutaric dehydrogenase (KGDH), malate dehydrogenase (MDH), pyruvate dehydrogenase (PDH), succinate dehydrogenase (SDH), and glucose-6-phosphate dehydrogenase (G6PDH), were higher in LT. Based on these results, we conclude that there are significant differences in nucleotide metabolism and energy metabolism of LL between LT and LR, and we speculate that the enhanced nucleic acid metabolism and energy metabolism in LT can meet the material and energy requirements of rapid cell proliferation and differentiation, making myogenesis more intense in LT compared to LR which might be the metabolic mechanism underlying the distinct skeletal muscle development in the two breeds. Full article
(This article belongs to the Section Pigs)
Show Figures

Figure 1

26 pages, 9137 KB  
Article
The Metabolomic Response of Crucian Carp (Carassius carassius) to Anoxia and Reoxygenation Differs between Tissues and Hints at Uncharacterized Survival Strategies
by Helge-Andre Dahl, Anette Johansen, Göran E. Nilsson and Sjannie Lefevre
Metabolites 2021, 11(7), 435; https://doi.org/10.3390/metabo11070435 - 1 Jul 2021
Cited by 27 | Viewed by 5054
Abstract
The anoxia-tolerant crucian carp (Carassius carassius) has been studied in detail for numerous years, with particular focus on unravelling the underlying physiological mechanisms of anoxia tolerance. However, relatively little work has been focused on what occurs beyond anoxia, and often the [...] Read more.
The anoxia-tolerant crucian carp (Carassius carassius) has been studied in detail for numerous years, with particular focus on unravelling the underlying physiological mechanisms of anoxia tolerance. However, relatively little work has been focused on what occurs beyond anoxia, and often the focus is a single organ or tissue type. In this study, we quantified more than 100 metabolites by capillary electrophoresis-mass spectrometry (CE-MS) in brain, heart, liver, and blood plasma from four experimental groups, being normoxic (control) fish, anoxia-exposed fish, and two groups that had been exposed to anoxia followed by reoxygenation for either 3 h or 24 h. The heart, which maintains cardiac output during anoxia, unexpectedly, was slower to recover compared to the brain and liver, mainly due to a slower return to control concentrations of the energy-carrying compounds ATP, GTP, and phosphocreatine. Crucian carp accumulated amino acids in most tissues, and also surprisingly high levels of succinate in all tissues investigated during anoxia. Purine catabolism was enhanced, leading to accumulation of uric acid during anoxia and increasing urea formation that continued into 24 h of reoxygenation. These tissue-specific differences in accumulation and distribution of the metabolites may indicate an intricate system of transport between tissues, opening for new avenues of investigation of possible mechanisms aimed at reducing the generation of reactive oxygen species (ROS) and resultant tissue damage during reoxygenation. Full article
(This article belongs to the Special Issue Metabolic Strategies in Hypoxia)
Show Figures

Figure 1

Back to TopTop