Sign in to use this feature.

Years

Between: -

Subjects

remove_circle_outline
remove_circle_outline
remove_circle_outline
remove_circle_outline
remove_circle_outline
remove_circle_outline
remove_circle_outline

Journals

Article Types

Countries / Regions

Search Results (107)

Search Parameters:
Keywords = pulmonary microbiota

Order results
Result details
Results per page
Select all
Export citation of selected articles as:
19 pages, 73359 KB  
Article
Multi-Omics and Experimental Insights into the Protective Effects of Sesquiterpenoid Lactones from Eupatorium lindleyanum DC. in Acute Lung Injury: Regulation of PI3K-Akt and MAPK-NF-κB Pathways
by Chen Luo, Yan Yang, Lian Xia, Keyun Zhou, Chuanxin Liu, Ling Yao, Weiguo Cao and Xianqin Luo
Pharmaceuticals 2025, 18(10), 1523; https://doi.org/10.3390/ph18101523 - 10 Oct 2025
Abstract
Background: Acute lung injury (ALI) is a life-threatening respiratory condition and one of the leading causes of mortality worldwide, accounting for approximately 20% of global annual deaths. Despite its high prevalence and severity, effective therapeutic options remain limited. Eupatorium lindleyanum DC., a traditional [...] Read more.
Background: Acute lung injury (ALI) is a life-threatening respiratory condition and one of the leading causes of mortality worldwide, accounting for approximately 20% of global annual deaths. Despite its high prevalence and severity, effective therapeutic options remain limited. Eupatorium lindleyanum DC., a traditional medicinal herb, has demonstrated therapeutic potential against pulmonary diseases, particularly ALI, in both clinical and experimental settings. However, the protective effects and underlying mechanisms of its characteristic sesquiterpene lactone components against ALI remain unclear. Objective: This study aimed to evaluate the protective effects of sesquiterpene lactones from Eupatorium lindleyanum DC. (SLEL) against lipopolysaccharide (LPS)-induced ALI both in vivo and in vitro. Furthermore, it sought to elucidate the underlying mechanisms by integrating network pharmacology, multi-omics approaches (transcriptomics, metabolomics, and 16S rRNA sequencing), and various molecular biology techniques. Results: SLEL significantly attenuated inflammatory injury in alveolar epithelial cells and alleviated pulmonary edema, hemorrhage, and inflammatory infiltration in rats, accompanied by reduced TNF-α, IL-6, and IL-1β levels and improved lung injury indices. Mechanistically, SLEL exerted dual suppression of the PI3K-Akt and MAPK-NF-κB pathways. Network pharmacology, molecular docking, and UPLC-MS analyses identified Eupalinolide A and Eupalinolide K as potential bioactive constituents, which were further validated to inhibit phosphorylation of key signaling proteins, thereby partially accounting for SLEL’s pharmacological effects. Multi-omics integration further revealed that SLEL restored bile acid metabolism, reshaped gut microbial diversity, and reconstructed the microbiota–metabolite–inflammatory cytokine network, thereby maintaining gut–lung axis homeostasis and enhancing anti-inflammatory effects. Conclusions: SLEL alleviates ALI through multi-component synergistic actions that suppress pro-inflammatory signaling and modulate the gut–lung axis. These findings highlight the potential of SLEL as a promising therapeutic candidate for the treatment of ALI. Full article
(This article belongs to the Section Pharmacology)
Show Figures

Figure 1

15 pages, 2665 KB  
Article
Lycium ruthenicum Murr. Polysaccharide Attenuated Inflammatory Response and Intestinal Flora Dysbiosis in LPS-Induced Acute Lung Injury in Mice
by Naiyan Lu, Shuhua Xu, Wen Xiang, Xue Mei, Hanwen Hu, Xue Tang, Xuelei Gong and Xun Wang
Nutrients 2025, 17(18), 2944; https://doi.org/10.3390/nu17182944 - 12 Sep 2025
Viewed by 442
Abstract
Background/Objectives: Acute lung injury (ALI) represents a life-threatening respiratory syndrome characterized by dysregulated pulmonary inflammation, alveolar-capillary barrier dysfunction, and gut-lung axis impairment. Although Lycium ruthenicum polysaccharide (LRP) possesses documented anti-inflammatory properties, its role in ALI remains systematically unexplored. This study aimed to investigate [...] Read more.
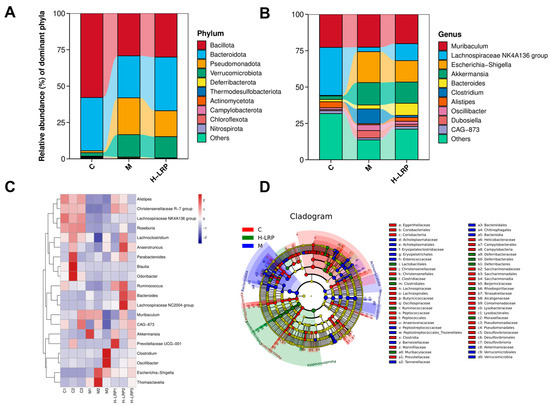
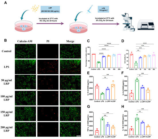
Background/Objectives: Acute lung injury (ALI) represents a life-threatening respiratory syndrome characterized by dysregulated pulmonary inflammation, alveolar-capillary barrier dysfunction, and gut-lung axis impairment. Although Lycium ruthenicum polysaccharide (LRP) possesses documented anti-inflammatory properties, its role in ALI remains systematically unexplored. This study aimed to investigate the protective effects of LRP against lipopolysaccharide (LPS)-induced ALI. Methods: In vitro, A549 cells were subjected to injury induction with 10 μg/mL LPS. In vivo, male C57BL/6J mice were randomly allocated to four groups and, respectively, administered 100 mg/kg LRP, 400 mg/kg LRP, or normal saline for 7 days prior to ALI induction via intratracheal LPS instillation (5 mg/kg). Results: LRP restored viability in LPS-injured A549 cells and attenuated their inflammatory responses. Histopathological analysis demonstrated that high-dose LRP (H-LRP) significantly reduced alveolar collapse and inhibited inflammatory cell infiltration in bronchoalveolar lavage fluid (BALF) compared to the LPS group. The H-LRP group exhibited marked downregulation of pro-inflammatory cytokines (TNF-α, IL-1β, IL-6) concomitant with upregulation of the anti-inflammatory cytokine IL-10. Intestinal microbiome sequencing confirmed LRP-mediated restoration of gut microbiota homeostasis, evidenced by a 2.2-fold increase in commensal Bacteroides and decreased abundance of pathogenic Escherichia-Shigella. Conclusions: These findings establish LRP as a protective agent against ALI and suggest its potential utility as an adjuvant therapeutic candidate for enhanced pulmonary protection. Full article
(This article belongs to the Section Nutrition and Public Health)
Show Figures

Figure 1

14 pages, 3541 KB  
Article
Lacticaseibacillus rhamnosus Probio-M9 Alters the Gut Microbiota and Mitigates Pulmonary Hypertension in a Rat Model
by Zhixin Zhao, Gaopeng Li, Kiyomi Ohmichi, Xiaodong Li, Feiyan Zhao, Kaori Ishikawa, Ryou Ishikawa, Kazufumi Nakamura, Naoya Yokota, Zhihong Sun and Lin Hai Kurahara
Nutrients 2025, 17(18), 2927; https://doi.org/10.3390/nu17182927 - 11 Sep 2025
Viewed by 570
Abstract
Background: Intestinal microbiota plays an important role in the progression of pulmonary hypertension (PH). Colostrum-derived Lacticaseibacillus rhamnosus Probio-M9 (Probio-M9) has shown protective effects against inflammation and remodeling. We investigated whether Probio-M9 supplementation could improve the pathology of PH. Methods: The monocrotaline [...] Read more.
Background: Intestinal microbiota plays an important role in the progression of pulmonary hypertension (PH). Colostrum-derived Lacticaseibacillus rhamnosus Probio-M9 (Probio-M9) has shown protective effects against inflammation and remodeling. We investigated whether Probio-M9 supplementation could improve the pathology of PH. Methods: The monocrotaline (MCT)-induced PH model rats are created followed by Probio-M9 treatment. Microbiota and pathological analyses were performed to investigate the therapeutic effects of Probio-M9. Results: Probio-M9 significantly suppressed cardiovascular remodeling and reduced mortality in rats. Analysis of the fecal microbiota revealed that Probio-M9 significantly altered the gut microbiota of MCT model rats. Specifically, Alistipes sp009774895 and Duncaniella muris populations increased, whereas Limosilactobacillus reuteri_D, Ligilactobacillus apodeme and Monoglobus sp900542675 decreased compared to those in the MCT group. Focusing on the expression of GPNMB in macrophages and the localization of CD44, we found that the number of these cells increased in the MCT group but significantly decreased with Probio-M9 treatment. In lung tissue from PH patients, more GPNMB-positive macrophages were found than non-PH lungs, and an increase in CD44-positive cells was confirmed in the vicinity of GPNMB. Conclusions: Probio-M9 had a significant impact on the intestinal microbiota and GPNMB/CD44 positive cells in the lungs of PH rats. Full article
(This article belongs to the Special Issue Diet, Gut Health, and Clinical Nutrition)
Show Figures

Figure 1

32 pages, 6940 KB  
Article
Burdock Tea Affects Pulmonary Microbiota and Physiology Through Short-Chain Fatty Acids in Wistar Rats
by Xiao-Feng Peng, Jing-Yi Zhu, Li-Zhi Cheng, Wan-Hong Wei, Sheng-Mei Yang and Xin Dai
Biology 2025, 14(8), 1064; https://doi.org/10.3390/biology14081064 - 16 Aug 2025
Viewed by 808
Abstract
The impact of burdock tea (BT) made from burdock (Arctium lappa) roots in normal individuals and animal models remains largely unknown, particularly on lung protection. This study examined responses of oxidative stress, inflammation, and the microbiota within the cecum and the [...] Read more.
The impact of burdock tea (BT) made from burdock (Arctium lappa) roots in normal individuals and animal models remains largely unknown, particularly on lung protection. This study examined responses of oxidative stress, inflammation, and the microbiota within the cecum and the lung to BT treatment in healthy Wistar rats. A middle-dose BT reduced the Chao1 and Shannon indices, and both low and middle doses induced structural alterations in the cecal microbiota. Additionally, low doses increased the abundances of Phascolarctobacterium, Alloprevotella, Desulfovibrio, and the NK4A214 group. In the lung, middle and high doses increased Corynebacterium, with high doses also boosting Megasphaera and Lactobacillus. Functionally, low doses downregulated the biosynthesis of antibiotics in the cecal microbiota, while middle doses reduced the Epstein–Barr virus and Escherichia coli pathogenic infection pathways; additionally, middle and high doses modulated chromosomal proteins and bile acid biosynthesis in the pulmonary microbiota. BT treatment enhanced the content of short-chain fatty acids (SCFAs), upregulated the expression of GPR43, and suppressed NLRP3 expression in both the colon and lung tissues, while concurrently promoting the expression of ZO-1 and Occludin. Furthermore, serum levels of IL-1β and IL-6, as well as tissue levels of MDA, were significantly reduced. Notably, propionate exhibited an inverse correlation with MDA, IL-6, and NLRP3, while showing a positive correlation with ZO-1. Similarly, acetate was negatively correlated with MDA and NLRP3 and positively correlated with ZO-1. Overall, BT exhibits a nontoxic profile and may protect lung tissue through its antioxidant nature and gut–lung axis mediated by SCFAs. Full article
Show Figures

Figure 1

19 pages, 8542 KB  
Article
Lower Respiratory Tract Microbiome Signatures of Health and Lung Cancer Across Different Smoking Statuses
by Vladimir G. Druzhinin, Elizaveta D. Baranova, Pavel S. Demenkov, Liudmila V. Matskova, Alexey V. Larionov and Arseniy E. Yuzhalin
Cancers 2025, 17(16), 2643; https://doi.org/10.3390/cancers17162643 - 13 Aug 2025
Viewed by 589
Abstract
Background: The respiratory microbiota is pivotal in maintaining pulmonary health and modulating disease; however, the intricate interplay between smoking, lung cancer, and microbiome composition remains incompletely understood. Here, we characterized the lower respiratory tract microbiome in a Russian cohort of 297 individuals, comprising [...] Read more.
Background: The respiratory microbiota is pivotal in maintaining pulmonary health and modulating disease; however, the intricate interplay between smoking, lung cancer, and microbiome composition remains incompletely understood. Here, we characterized the lower respiratory tract microbiome in a Russian cohort of 297 individuals, comprising healthy subjects and lung cancer patients of different smoking statuses (current smokers, former smokers, and nonsmokers). Methods: Using next-generation sequencing of the 16S rRNA gene from unstimulated sputum samples, we identify distinct microbiota signatures linked to smoking and lung cancer. A PERMANOVA (Adonis) test and linear discriminant analysis effect size were used for statistical analysis of data. Results: In healthy individuals, smoking did not affect microbiome diversity but markedly altered its composition, characterized by an increase in Streptococcus and a reduction in Neisseria as well as other genera such as Fusobacterium, Alloprevotella, Capnocytophaga, and Zhouea. Healthy former smokers’ microbiota profiles closely resembled those of healthy nonsmokers. In lung cancer patients, microbiome diversity and composition were minimally impacted by smoking, possibly due to the dominant influence of tumor-microenvironment-related factors. Nevertheless, Neisseria abundance remained significantly lower in smokers across advanced-stage lung cancer. Lung cancer patients exhibited distinctive microbiota signatures, including enrichment of Flavobacteriia, Bacillales, and Pasteurellales and depletion of Alphaproteobacteria, Coriobacteriaceae, and Microbacteriaceae, irrespective of smoking status. Conclusions: Our findings emphasize the profound impact of smoking on healthy respiratory microbiota which may be masked by lung-cancer-related factors. These insights highlight the necessity of considering smoking status in microbiome studies to enhance the understanding of respiratory health and disease. Full article
(This article belongs to the Special Issue Predictive Biomarkers for Lung Cancer)
Show Figures

Figure 1

19 pages, 4425 KB  
Article
Multidimensional Phenotypic and Microbiome Studies Uncover an Association Between Reduced Feed Efficiency in Sheep During Mycoplasmal Pneumonia and Microbial Crosstalk Within the Rumen-Lung Axis
by Lianjun Feng, Yukun Zhang, Xiaoxue Zhang, Fadi Li, Kai Huang, Deyin Zhang, Zongwu Ma, Chengqi Yan, Qi Zhang, Mengru Pu, Ziyue Xiao, Lei Gao, Changchun Lin, Weiwei Wu, Weimin Wang and Huibin Tian
Vet. Sci. 2025, 12(8), 741; https://doi.org/10.3390/vetsci12080741 - 7 Aug 2025
Viewed by 571
Abstract
Mycoplasmal pneumonia of sheep (MPS), caused by Mesomycoplasma (Mycoplasma) ovipneumoniae, profoundly impacts ovine productivity and survival. Although gut–lung microbiota interactions are increasingly recognized in respiratory diseases, whether similar crosstalk occurs between the lung and rumen microbiota in MPS-affected sheep remains unknown. To [...] Read more.
Mycoplasmal pneumonia of sheep (MPS), caused by Mesomycoplasma (Mycoplasma) ovipneumoniae, profoundly impacts ovine productivity and survival. Although gut–lung microbiota interactions are increasingly recognized in respiratory diseases, whether similar crosstalk occurs between the lung and rumen microbiota in MPS-affected sheep remains unknown. To investigate alterations in the lung and rumen microbiota of sheep with MPS, the crosstalk between these microbial communities, and their impacts on growth phenotypes. From a cohort of 414 naturally infected six-month-old male Hu sheep, we selected 10 individuals with severe pulmonary pathology and 10 healthy controls for detailed phenotypic and microbiome analyses. Assessment of 359 phenotypic traits revealed that MPS significantly impairs feed efficiency and growth rate (p < 0.05). Through 16S rRNA gene sequencing, we found that MPS significantly altered the pulmonary microbiota community structure (p < 0.01), with a noticeable impact on the rumen microbiota composition (p = 0.059). Succinivibrionaceae_UCG-001 was significantly depleted in both the rumen and lungs of diseased sheep (p < 0.05) and strongly associated with reduced average daily feed intake (p < 0.05). In addition, pulmonary Pasteurella and ruminal Succinivibrionaceae_UCG-002 were significantly enriched in MPS-affected sheep, showed a strong positive correlation (p < 0.05), and were both negatively associated with feed efficiency (p < 0.05). Notably, Pasteurella multocida subsp. gallicida may act as a keystone species influencing feed efficiency. These findings point to a previously unrecognized rumen-lung microbial axis that may modulate host productivity in sheep affected by MPS. This work provides new insights into the pathogenesis of MPS and offers potential targets for therapeutic intervention and management. Full article
Show Figures

Figure 1

16 pages, 1988 KB  
Article
The Impact of Uranium-Induced Pulmonary Fibrosis on Gut Microbiota and Related Metabolites in Rats
by Ruifeng Dong, Xiaona Gu, Lixia Su, Qingdong Wu, Yufu Tang, Hongying Liang, Xiangming Xue, Teng Zhang and Jingming Zhan
Metabolites 2025, 15(8), 492; https://doi.org/10.3390/metabo15080492 - 22 Jul 2025
Viewed by 704
Abstract
Background/Objectives: This study aimed to evaluate the effects of lung injury induced by insoluble uranium oxide particles on gut microbiota and related metabolites in rats. Methods: The rats were randomly divided into six UO2 dose groups. A rat lung injury [...] Read more.
Background/Objectives: This study aimed to evaluate the effects of lung injury induced by insoluble uranium oxide particles on gut microbiota and related metabolites in rats. Methods: The rats were randomly divided into six UO2 dose groups. A rat lung injury model was established through UO2 aerosol. The levels of uranium in lung tissues were detected by ICP-MS. The expression levels of the inflammatory factors and fibrosis indexes were measured by enzyme-linked immunosorbent assay. Paraffin embedding-based hematoxylin & eosin staining for the lung tissue was performed to observe the histopathological imaging features. Metagenomic sequencing technology and HM700-targeted metabolomics were conducted in lung tissues. Results: Uranium levels in the lung tissues increased with dose increase. The expression levels of Tumor Necrosis Factor-α (TNF-α), Interleukin-1β (IL-1β), Collagen I, and Hydroxyproline (Hyp) in rat lung homogenate increased with dose increase. Inflammatory cell infiltration and the deposition of extracellular matrix were observed in rat lung tissue post-exposure. Compared to the control group, the ratio of Firmicutes and Bacteroides in the gut microbiota decreased, the relative abundance of Akkermansia_mucinphila decreased, and the relative abundance of Bacteroides increased. The important differential metabolites mainly include αlpha-linolenic acid, gamma-linolenic acid, 2-Hydroxybutyric acid, Beta-Alanine, Maleic acid, Hyocholic acid, L-Lysine, L-Methionine, L-Leucine, which were mainly concentrated in unsaturated fatty acid biosynthesis, propionic acid metabolism, aminoacyl-tRNA biosynthesis, phenylalanine metabolism, and other pathways in the UO2 group compared to the control group. Conclusions: These findings suggest that uranium-induced lung injury can cause the disturbance of gut microbiota and its metabolites in rats, and these changes are mainly caused by Akkermansia_mucinphila and Bacteroides, focusing on unsaturated fatty acid biosynthesis and the propionic acid metabolism pathway. Full article
(This article belongs to the Section Animal Metabolism)
Show Figures

Figure 1

18 pages, 797 KB  
Review
Impact of Invasive Mechanical Ventilation on the Lung Microbiome
by Jose Luis Estela-Zape, Valeria Sanclemente-Cardoza, Maria Alejandra Espinosa-Cifuentes and Leidy Tatiana Ordoñez-Mora
Adv. Respir. Med. 2025, 93(4), 23; https://doi.org/10.3390/arm93040023 - 1 Jul 2025
Viewed by 1083
Abstract
The lung microbiota is integral to maintaining microenvironmental homeostasis, influencing immune regulation, host defense against pathogens, and overall respiratory health. The dynamic interplay among the lung microbiota emphasizes their significance in shaping the respiratory milieu and potential impact on diverse pulmonary affections. This [...] Read more.
The lung microbiota is integral to maintaining microenvironmental homeostasis, influencing immune regulation, host defense against pathogens, and overall respiratory health. The dynamic interplay among the lung microbiota emphasizes their significance in shaping the respiratory milieu and potential impact on diverse pulmonary affections. This investigation aimed to identify the effects of invasive mechanical ventilation on the lung microbiome. Materials and Methods: A systematic review was conducted with registration number CRD42023461618, based on a search of PubMed, SCOPUS, and Web of Science databases, in line with the PRISMA guidelines. To achieve this, “(mechanical ventilation) AND (microbiota)” was used as the search term, replicable across all databases. The closing date of the search was 12 March 2025, and the evidence was scored using the MINORS scale. Results: A total of 16 studies were included, with patients aged 13.6 months to 76 years, predominantly male (64.2%). Common ICU admission diagnoses requiring invasive mechanical ventilation (IMV) included pneumonia, acute respiratory failure, and COVID-19. IMV was associated with reduced lung microbiota diversity and an increased prevalence of pathogenic bacteria, including Prevotella, Streptococcus, Staphylococcus, Pseudomonas, and Acinetobacter. The most frequently used antibiotics were cephalosporins, aminoglycosides, and penicillins. IMV-induced pulmonary dysbiosis correlated with higher infection risk and mortality, particularly in pneumonia and COVID-19 cases. Factors such as antimicrobial therapy, enteral nutrition, and systemic inflammation contributed to these alterations. Conclusions: Invasive mechanical ventilation has been associated with the development of alterations in the respiratory microbiome, resulting in reduced diversity of lung microorganisms. Full article
Show Figures

Figure 1

13 pages, 1175 KB  
Article
Gut Microbiota Dysbiosis in Japanese Female Patients with Nontuberculous Mycobacteria-Associated Lung Disease: An Observational Study
by Kanako Kono, Yutaka Kozu, Shun Yokota, Kouta Hatayama, Kenji Mizumura, Shuichiro Maruoka, Hiroaki Masuyama and Yasuhiro Gon
Biomedicines 2025, 13(5), 1264; https://doi.org/10.3390/biomedicines13051264 - 21 May 2025
Viewed by 919
Abstract
Background/Objectives: Nontuberculous mycobacterial pulmonary disease (NTM-PD) is treated using a combination of multiple antimicrobial agents and prolonged therapy; however, recurrence and reinfection rates remain high. Susceptibility to NTM-PD is not fully understood. We aimed to investigate the association between NTM-PD and gut [...] Read more.
Background/Objectives: Nontuberculous mycobacterial pulmonary disease (NTM-PD) is treated using a combination of multiple antimicrobial agents and prolonged therapy; however, recurrence and reinfection rates remain high. Susceptibility to NTM-PD is not fully understood. We aimed to investigate the association between NTM-PD and gut microbiota and determine the impact of antimicrobial therapy on the composition of the gut microbiota. Methods: We analyzed the gut microbiota of 20 Japanese females with NTM-PD (mean age: 67.9 years; range: 50–80 years) at different treatment stages—before, during, and at recurrence—alongside 20 healthy individuals, using 16S rRNA gene amplicon sequencing. Results: Subgroup A (pre-treatment) showed a small difference in β-diversity when compared with the healthy control (HC) group, while no significant differences in α-diversity were observed. Subgroup B (during treatment) exhibited a larger difference in β-diversity compared with the HC group, along with a decrease in α-diversity. The α-diversity of the gut microbiota in Subgroup C (at recurrence) was lower than that in Subgroup A but higher than that in Subgroup B. In Subgroups A and C, the bacterial taxa Sutterella, Adlercreutzia, Odoribacter, and Prevotella had decreased relative abundance, while Erysipelatoclostridium, Massilimicrobiota, Flavonifractor, Eggerthella, and Fusobacterium had increased relative abundance compared to those in the HC group. Conclusions: The loss of normal resident gut bacteria may hinder reacquisition. Treatment may be associated with the persistence of a dysbiotic gut microbiota, fostering susceptibility to NTM-PD. Gut microbiota dysbiosis may heighten susceptibility to NTM-PD, complicate treatment outcomes, and increase the risk of microbiological recurrence following therapy. Full article
(This article belongs to the Section Microbiology in Human Health and Disease)
Show Figures

Graphical abstract

29 pages, 4262 KB  
Systematic Review
Effectiveness of Probiotics, Prebiotics, and Symbiotic Supplementation in Cystic Fibrosis Patients: A Systematic Review and Meta-Analysis of Clinical Trials
by Freiser Eceomo Cruz Mosquera, Claudia Lorena Perlaza, Anisbed Naranjo Rojas, Saray Murillo Rios, Alejandra Carrero Gallego, Sara Isabel Fischersworring, Juan Sebastián Rodríguez and Yamil Liscano
Medicina 2025, 61(3), 489; https://doi.org/10.3390/medicina61030489 - 12 Mar 2025
Cited by 6 | Viewed by 3429
Abstract
Background and Objectives: Cystic fibrosis (CF), caused by CFTR gene mutations, primarily affects the respiratory and gastrointestinal systems. Microbiota modulation through probiotics, prebiotics, or synbiotics may help restore microbial diversity and reduce inflammation. This study aimed to evaluate their efficacy in CF. [...] Read more.
Background and Objectives: Cystic fibrosis (CF), caused by CFTR gene mutations, primarily affects the respiratory and gastrointestinal systems. Microbiota modulation through probiotics, prebiotics, or synbiotics may help restore microbial diversity and reduce inflammation. This study aimed to evaluate their efficacy in CF. Materials and Methods: A systematic review and meta-analysis of randomized controlled trials (RCTs) published between 2000 and 2024 was conducted in Cochrane, ScienceDirect, Web of Science, LILAC, BMC, PubMed, and SCOPUS following PRISMA guidelines. Methodological quality was assessed using the Jadad scale, and RevMan 5.4® estimated effects on pulmonary function (FEV1), exacerbations, hospitalizations, quality of life, and inflammatory markers. Results: Thirteen RCTs (n = 552), mostly in pediatric populations, were included. Most examined probiotics (e.g., Lactobacillus rhamnosus GG, L. reuteri), while four used synbiotics. Several studies reported reduced fecal calprotectin and proinflammatory interleukins (e.g., IL-6, IL-8), suggesting an anti-inflammatory effect. However, no significant differences were observed regarding hospitalizations or quality of life. Additionally, none of the studies documented serious adverse events associated with the intervention. The meta-analysis showed no significant decrease in exacerbations (RR = 0.81; 95% CI = 0.48–1.37; p = 0.43) or improvements in FEV1 (MD = 4.7; 95% CI = −5.4 to 14.8; p = 0.37), even in subgroup analyses. Sensitivity analyses did not modify the effect of the intervention on pulmonary function or exacerbation frequency, supporting the robustness of the findings. Conclusions: Current evidence suggests that probiotics or synbiotics yield inconsistent clinical benefits in CF, although some reduction in inflammatory markers may occur. Larger, multicenter RCTs with longer follow-up are needed for clearer conclusions. Until more definitive evidence is available, these supplements should be considered experimental adjuncts rather than standard interventions for CF management. Full article
Show Figures

Figure 1

62 pages, 3177 KB  
Review
Staphylococcus aureus in Inflammation and Pain: Update on Pathologic Mechanisms
by Fernanda S. Rasquel-Oliveira, Jhonatan Macedo Ribeiro, Geovana Martelossi-Cebinelli, Fernanda Barbosa Costa, Gerson Nakazato, Rubia Casagrande and Waldiceu A. Verri
Pathogens 2025, 14(2), 185; https://doi.org/10.3390/pathogens14020185 - 12 Feb 2025
Cited by 7 | Viewed by 6102
Abstract
Staphylococcus aureus (S. aureus) is a Gram-positive bacterium of significant clinical importance, known for its versatility and ability to cause a wide array of infections, such as osteoarticular, pulmonary, cardiovascular, device-related, and hospital-acquired infections. This review describes the most recent evidence of [...] Read more.
Staphylococcus aureus (S. aureus) is a Gram-positive bacterium of significant clinical importance, known for its versatility and ability to cause a wide array of infections, such as osteoarticular, pulmonary, cardiovascular, device-related, and hospital-acquired infections. This review describes the most recent evidence of the pathogenic potential of S. aureus, which is commonly part of the human microbiota but can lead to severe infections. The prevalence of pathogenic S. aureus in hospital and community settings contributes to substantial morbidity and mortality, particularly in individuals with compromised immune systems. The immunopathogenesis of S. aureus infections involves intricate interactions with the host immune and non-immune cells, characterized by various virulence factors that facilitate adherence, invasion, and evasion of the host’s defenses. This review highlights the complexity of S. aureus infections, ranging from mild to life-threatening conditions, and underscores the growing public health concern posed by multidrug-resistant strains, including methicillin-resistant S. aureus (MRSA). This article aims to provide an updated perspective on S. aureus-related infections, highlighting the main diseases linked to this pathogen, how the different cell types, virulence factors, and signaling molecules are involved in the immunopathogenesis, and the future perspectives to overcome the current challenges to treat the affected individuals. Full article
(This article belongs to the Special Issue Structural Biology Applied in the Study of Pathogenic Bacteria)
Show Figures

Figure 1

23 pages, 662 KB  
Review
Lung Microbiota: From Healthy Lungs to Development of Chronic Obstructive Pulmonary Disease
by Marija M. Stankovic
Int. J. Mol. Sci. 2025, 26(4), 1403; https://doi.org/10.3390/ijms26041403 - 7 Feb 2025
Cited by 2 | Viewed by 2643
Abstract
Lung health is dependent on a complex picture of the lung microbiota composed of bacteriobiota, mycobiota, and virome. The studies have demonstrated that the lung microbiota has a crucial role in host protection by regulating innate and adaptive lung immunity. Chronic obstructive pulmonary [...] Read more.
Lung health is dependent on a complex picture of the lung microbiota composed of bacteriobiota, mycobiota, and virome. The studies have demonstrated that the lung microbiota has a crucial role in host protection by regulating innate and adaptive lung immunity. Chronic obstructive pulmonary disease (COPD) is an inflammatory lung disease featuring changed microbiota composition and diversity, known as a dysbiosis. The lung dysbiosis increases with the progress of COPD and during exacerbation. Two models of dysbiosis have been proposed: dysbiosis and inflammation cycles and the disturbance of bacterial interactome. Still, it is unknown if the driving factor of the pathogenesis of COPD belongs to the host or microbiota. Recently, host–microbiota and microbe–microbe interactions have been highlighted in COPD, but the mechanisms behind these interactions need further exploration. The function of the gut–lung axis is crucial for the maintenance of lung health and is affected in COPD. The application of probiotics has resulted in host–beneficial effects, and it is likely that future progress in this field will aid in the therapy of COPD. In this review, the composition of the lung microbiota, molecular mechanisms, and clinical aspects relating to host and microbiota in health and COPD are comprehensively provided. Full article
Show Figures

Figure 1

18 pages, 2424 KB  
Brief Report
Gut Microbial Signatures Associated with Cryptosporidiosis: A Case Series
by Antonia Piazzesi, Stefania Pane, Lorenza Romani, Francesca Toto, Matteo Scanu, Riccardo Marsiglia, Federica Del Chierico, Nicola Cotugno, Paolo Palma and Lorenza Putignani
Microorganisms 2025, 13(2), 342; https://doi.org/10.3390/microorganisms13020342 - 5 Feb 2025
Viewed by 1400
Abstract
Cryptosporidium spp. are zoonotic protozoan parasites with a global prevalence, with both gastrointestinal and pulmonary involvement. Though symptoms can often be relatively mild, they can become severe and even fatal in children under five, the elderly, and in immunocompromised individuals, making cryptosporidiosis a [...] Read more.
Cryptosporidium spp. are zoonotic protozoan parasites with a global prevalence, with both gastrointestinal and pulmonary involvement. Though symptoms can often be relatively mild, they can become severe and even fatal in children under five, the elderly, and in immunocompromised individuals, making cryptosporidiosis a leading cause of morbidity and mortality in fragile populations. Furthermore, there is an urgent clinical need for alternative therapies against cryptosporidiosis, as currently available FDA-approved treatments are ineffective in the immunocompromised. Recent evidence in animal models suggests that the gut microbiota (GM) can influence both host and parasite biology to influence the course of Cryptosporidium infection. Here, we present GM profiles in five cases of cryptosporidiosis, associated with varying underlying pathologies. We found that moderate–severe cryptosporidiosis was characterized by a reduction in alpha-diversity and an enrichment of Enterococcus spp., while decreases in Bifidobacterium, Gemmiger, and Blautia were detectable in the milder manifestations of the disease. Our results suggest that severe cryptosporidiosis is associated with a stronger change on the GM than is age or underlying pathology. Together with previously published studies in animal models, we believe that these results suggest that the GM could be a potential therapeutic target for human patients as well, particularly in the immunocompromised for whom anti-Cryptosporidium treatment remains largely ineffective. Full article
(This article belongs to the Special Issue Correlations Between the Gastrointestinal Microbiome and Diseases)
Show Figures

Figure 1

19 pages, 4179 KB  
Article
Pneumocystis Pneumonia Severity Is Associated with Taxonomic Shifts in the Respiratory Microbiota
by Valentina Del Prete, Antonia Piazzesi, Matteo Scanu, Francesca Toto, Stefania Pane, Federica Berrilli, Giovangiacinto Paterno, Lorenza Putignani and David di Cave
Pathogens 2025, 14(1), 82; https://doi.org/10.3390/pathogens14010082 - 16 Jan 2025
Viewed by 1305
Abstract
Pneumonia caused by Pneumocystis jirovecii infection (PCP) is a potentially life-threatening illness, particularly affecting the immunocompromised. The past two decades have shown an increase in PCP incidence; however, the underlying factors that promote disease severity and fatality have yet to be fully elucidated. [...] Read more.
Pneumonia caused by Pneumocystis jirovecii infection (PCP) is a potentially life-threatening illness, particularly affecting the immunocompromised. The past two decades have shown an increase in PCP incidence; however, the underlying factors that promote disease severity and fatality have yet to be fully elucidated. Recent evidence suggests that the microbiota of the respiratory tract may play a role in stimulating or repressing pulmonary inflammation, as well as the progression of both bacterial and viral pneumonia. Here, we employed 16S rRNA metataxonomic sequencing to profile the respiratory microbiota of patients with mild-moderate and severe PCP. Our results show that the upper and lower airways of PCP patients have bacterial profiles which have been associated with a pro-inflammatory response. Furthermore, we find that severe PCP is associated with lower bacterial diversity and an increase in Prevotella and a decrease in Neisseria. Functionally, severe PCP was associated with a decrease in metabolic pathways of molecules with anti-inflammatory and antimicrobial properties. To our knowledge, this is the first study showing an association of PCP severity with shifts in the respiratory microbiome and may provide some insight into which patients are more susceptible to the more severe manifestations of the disease. Full article
Show Figures

Figure 1

15 pages, 2402 KB  
Article
Gene Expression Profiles Reveal Distinct Mechanisms Driving Chronic Obstructive Pulmonary Disease Exacerbations
by Melissa Bello-Perez, Eduardo García-Pachón, Nieves Gonzalo-Jimenez, Montserrat Ruiz-García, Lucía Zamora-Molina, Carlos Baeza-Martinez and Antonio Galiana
Int. J. Mol. Sci. 2025, 26(2), 627; https://doi.org/10.3390/ijms26020627 - 13 Jan 2025
Cited by 1 | Viewed by 1747
Abstract
Chronic obstructive pulmonary disease (COPD) exacerbations are major contributors to morbidity and mortality, highlighting the need to better understand their molecular mechanisms to improve prevention, diagnosis, and treatment. This study investigated differential gene expression profiles and key biological processes in COPD exacerbations categorized [...] Read more.
Chronic obstructive pulmonary disease (COPD) exacerbations are major contributors to morbidity and mortality, highlighting the need to better understand their molecular mechanisms to improve prevention, diagnosis, and treatment. This study investigated differential gene expression profiles and key biological processes in COPD exacerbations categorized based on sputum microbiome profiling. An observational study was performed on a cohort of 16 COPD patients, who provided blood and sputum samples during exacerbations, along with five stable-state samples as controls. Exacerbations were classified using 16S rRNA sequencing to analyze the sputum microbiota and multiplex PCR to detect respiratory viruses. Blood transcriptomic profiling was conducted using Oxford Nanopore technology, followed by differential gene expression and pathway enrichment analyses. A total of 768 regulated genes were identified across the exacerbation groups, with 35 shared genes associated with neutrophil activation. Bacterial exacerbations activated pathways related to phagocytosis and toll-like receptor signaling, while viral exacerbations were linked to pro-inflammatory responses and mitochondrial damage. Exacerbations of unknown origin showed activation of pathways involved in protozoan defense and neutrophilic asthma. Biomarkers such as IFITM3 and ISG15 for bacterial exacerbations, DEFA3 for viral, and CD47 for unknown-origin exacerbations were identified. These findings highlight distinct transcriptomic profiles and biological pathways in COPD exacerbations, emphasizing the central role of neutrophil-driven inflammation and identifying potential biomarkers for improved differential diagnosis and personalized management. Full article
Show Figures

Figure 1

Back to TopTop