Sign in to use this feature.

Years

Between: -

Subjects

remove_circle_outline
remove_circle_outline
remove_circle_outline
remove_circle_outline
remove_circle_outline
remove_circle_outline
remove_circle_outline
remove_circle_outline
remove_circle_outline

Journals

Article Types

Countries / Regions

Search Results (162)

Search Parameters:
Keywords = protein decoys

Order results
Result details
Results per page
Select all
Export citation of selected articles as:
39 pages, 3332 KB  
Review
The Expanding Role of Non-Coding RNAs in Neurodegenerative Diseases: From Biomarkers to Therapeutic Targets
by Xuezhi Zhao, Yongquan Zheng, Xiaoyu Cai, Yao Yao and Dongxu Qin
Pharmaceuticals 2026, 19(1), 92; https://doi.org/10.3390/ph19010092 - 3 Jan 2026
Viewed by 546
Abstract
Non-coding RNAs have emerged as central regulators of gene expression in neurodegenerative diseases, offering new opportunities for diagnosis and therapy. This review synthesizes current knowledge on microRNAs, long non-coding RNAs, and circular RNAs in Alzheimer’s disease, Parkinson’s disease, and amyotrophic lateral sclerosis, emphasizing [...] Read more.
Non-coding RNAs have emerged as central regulators of gene expression in neurodegenerative diseases, offering new opportunities for diagnosis and therapy. This review synthesizes current knowledge on microRNAs, long non-coding RNAs, and circular RNAs in Alzheimer’s disease, Parkinson’s disease, and amyotrophic lateral sclerosis, emphasizing their roles in synaptic function, proteostasis, mitochondrial biology, and neuroinflammation. We evaluate evidence supporting non-coding RNAs as circulating and tissue-based biomarkers for early detection, disease monitoring, and patient stratification, and we compare analytical platforms and biofluid sources. Mechanistic insights reveal how non-coding RNAs modulate pathogenic protein aggregation, neuronal excitability, immune cell crosstalk, and blood–brain barrier integrity. Translational efforts toward RNA-targeted interventions are reviewed, including antisense oligonucleotides, small interfering RNAs, miRNA mimics and inhibitors, circular RNA decoys, and extracellular vesicle-mediated delivery systems. We discuss pharmacological modulation, delivery challenges, safety concerns, and strategies to enhance specificity and CNS penetration. Finally, we outline emerging computational and multi-omics approaches to prioritize therapeutic targets and propose a roadmap for advancing non-coding RNA research from preclinical models to clinical trials. Addressing biological heterogeneity and delivery barriers will be pivotal to realizing the diagnostic and therapeutic promise of the non-coding transcriptome in neurodegenerative disease. Collaboration across disciplines and rigorous clinical validation are urgently needed. Full article
Show Figures

Graphical abstract

19 pages, 5527 KB  
Article
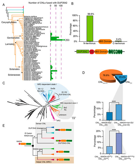
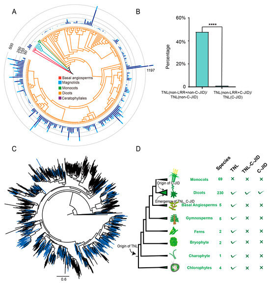
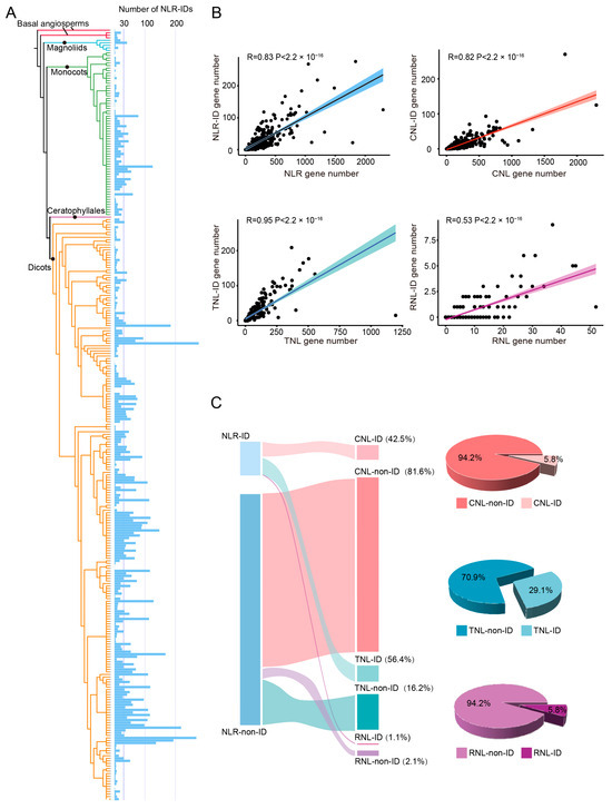
The Landscape of Integrated Domains of Angiosperm NLR Genes Reveals Continuous Architecture Evolution of Plant Intracellular Immune Receptors
by Zhen Zeng, Sai-Xi Li, Wen-Shen Wu, Peng Zhao, Zhu-Qing Shao and Yang Liu
Plants 2026, 15(1), 81; https://doi.org/10.3390/plants15010081 - 26 Dec 2025
Viewed by 252
Abstract
Nucleotide-binding site-leucine-rich repeat (NLR) proteins are key intracellular immune receptors in plants. Integrated domains (IDs) can occasionally be fused with NLRs, contributing to their functional diversity. However, the diversity and evolutionary patterns of NLR-IDs across angiosperms remain poorly understood. In this study, we [...] Read more.
Nucleotide-binding site-leucine-rich repeat (NLR) proteins are key intracellular immune receptors in plants. Integrated domains (IDs) can occasionally be fused with NLRs, contributing to their functional diversity. However, the diversity and evolutionary patterns of NLR-IDs across angiosperms remain poorly understood. In this study, we analyzed 305 angiosperm genomes and found that the proportion of NLR genes containing IDs (NLR-ID genes) ranges from 0% to 38.3%, with an average of 10.6%. A total of 1226 unique IDs were identified, some of which are widely distributed, while others are specific to particular taxa. Notably, 415 of these IDs are homologous to plant proteins targeted by pathogen effectors, suggesting their role as candidate decoys. Comparative analysis of NLR-IDs in two subfamilies—TIR-NLR (TNL) and CC-NLR (CNL)—revealed that TNL genes have a significantly higher frequency of IDs, with the C-JID and DUF3542 domains being most prevalent. N-terminal fusion of the DUF3542 domain in CNL genes correlates with the loss of the MADA motif. Our findings expand the understanding of NLR-ID diversity and provide insights into the dynamic evolution of NLR protein architecture in angiosperms. Full article
(This article belongs to the Special Issue Safety of Genetically Modified Crops and Plant Functional Genomics)
Show Figures

Figure 1

24 pages, 3159 KB  
Review
Wet Lab Techniques for the Functional Analysis of Circular RNA
by V. Praveen Chakravarthi and Lane K. Christenson
Cells 2025, 14(23), 1920; https://doi.org/10.3390/cells14231920 - 3 Dec 2025
Viewed by 692
Abstract
Circular RNAs (circRNAs) emerge as alternate regulators of gene expression. CircRNAs are generated by back-splicing processes, are highly conserved, and are resistant to degradation. Recent advances in sequencing and computational tools have led to the discovery of the critical regulatory roles of these [...] Read more.
Circular RNAs (circRNAs) emerge as alternate regulators of gene expression. CircRNAs are generated by back-splicing processes, are highly conserved, and are resistant to degradation. Recent advances in sequencing and computational tools have led to the discovery of the critical regulatory roles of these molecules in different physiological and pathological processes. Different functions of circRNAs in many physiological processes have been reported in the past few years, such as miRNA sponge activity, protein decoy/sponge/recruiter activity, deviation from parental gene expression, and encoding proteins/peptides. Additionally, circRNAs are being used clinically as biomarkers. Technological advances in molecular biology over the past few years have led to the development of various techniques for detecting, quantifying, manipulating, and analyzing the functions of circRNAs. This article summarizes different wet lab techniques for preparing, detecting, validating, localizing, and interacting with circRNAs, as well as determining miRNA sponge activity and functional analysis. Full article
(This article belongs to the Section Cell Methods)
Show Figures

Figure 1

28 pages, 2978 KB  
Review
Chemokines in Pregnancy
by Julia A. Shevchenko, Alina A. Gizbrekht and Sergey V. Sennikov
Biomolecules 2025, 15(12), 1645; https://doi.org/10.3390/biom15121645 - 22 Nov 2025
Viewed by 823
Abstract
Cell migration capacity represents an essential function of the immune system. Pregnancy involves numerous morphogenetic events, angiogenesis, the establishment of intercellular connections, and complex interactions between maternal and fetal immune systems—all requiring precisely coordinated and regulated migratory processes. Chemokines serve as master regulators [...] Read more.
Cell migration capacity represents an essential function of the immune system. Pregnancy involves numerous morphogenetic events, angiogenesis, the establishment of intercellular connections, and complex interactions between maternal and fetal immune systems—all requiring precisely coordinated and regulated migratory processes. Chemokines serve as master regulators of cellular migration and communication during pregnancy, with functions extending far beyond classical immunological roles. Physiological chemokine levels maintain feto-maternal tolerance through precise spatiotemporal regulation, while their dysregulation leads to catastrophic pregnancy complications such as preeclampsia and preterm birth. The chemokine system exhibits remarkable complexity through functional redundancy and promiscuity of receptors and ligands; alternative splicing generating protein diversity; decoy receptors enabling the fine-tuning of chemokine concentrations; and heterocomplex formation creating novel biological functions. Chemokines show significant promise as diagnostic and prognostic biomarkers, while specific receptor–ligand pairs represent therapeutic targets for managing pathological and life-threatening conditions during pregnancy. Thus, the chemokine system constitutes both a fundamental biological mechanism supporting pregnancy and a promising translational target for addressing complex clinical challenges in obstetric complications. To fully harness the potential of this system, it is essential to understand both its evolutionarily conserved core functions and its gestational stage-specific adaptations. Full article
Show Figures

Figure 1

23 pages, 4999 KB  
Article
Targeted Inhibition of Colorectal Carcinoma Using a Designed CEA-Binding Protein to Deliver p53 Protein and TCF/LEF Transcription Factor Decoy DNA
by Wen Wang, Xuan Sun and Geng Wu
Int. J. Mol. Sci. 2025, 26(20), 9846; https://doi.org/10.3390/ijms26209846 - 10 Oct 2025
Cited by 1 | Viewed by 948
Abstract
Colorectal carcinoma (CRC) is characterized by mutations in p53 and the Wnt signaling pathway, and immunotherapy has shown limited efficacy in microsatellite-stable CRC. Here, CEABP1, a binding protein for the CRC biomarker carcinoembryonic antigen (CEA), was designed de novo through the AI-based computational [...] Read more.
Colorectal carcinoma (CRC) is characterized by mutations in p53 and the Wnt signaling pathway, and immunotherapy has shown limited efficacy in microsatellite-stable CRC. Here, CEABP1, a binding protein for the CRC biomarker carcinoembryonic antigen (CEA), was designed de novo through the AI-based computational generation methods RFDiffusion/ProteinMPNN and stringent in silico selection, for targeted delivery of purified p53 protein and transcription factor T-cell factor (TCF)/lymphoid enhancer-binding factor (LEF) transcription factor decoy (TFD) DNA into CRC cells. The cell-penetrating peptide (CPP) p28 was employed to deliver the p28-p53-CEABP1 protein, which significantly enhanced p53’s inhibition of CRC cell proliferation and xenograft tumor growth. Codelivery of the p14ARF protein together with p53 prolonged the effective antitumor duration of p53. In addition, the DNA binding domain of Max was fused with CPP and CEABP1 to deliver TCF/LEF TFD DNA, comprising concatenated consensus binding motifs for TCF/LEF and Max, into CRC cells to inhibit Wnt target gene transcription, leading to marked suppression of CRC cell proliferation and xenograft tumor growth. These findings paved the way for the development of precision anticancer therapeutics using designed binding proteins of tumor biomarkers for targeted delivery of tumor suppressor proteins and TFD DNA. Full article
(This article belongs to the Special Issue Protein–Protein Interactions in Human Cancer)
Show Figures

Graphical abstract

17 pages, 1495 KB  
Review
Risk for COVID-19 Vulnerability in Patients with Inflammatory Bowel Disease: Assessing Alterations in ACE2 and TMPRSS2
by Jorge Sáez-Leyva, Matthew P. Lennol, Carlos Avilés-Granados, María-Salud García-Ayllón and Javier Sáez-Valero
Biomedicines 2025, 13(9), 2240; https://doi.org/10.3390/biomedicines13092240 - 11 Sep 2025
Viewed by 1105
Abstract
Chronic inflammatory conditions often involve the dysregulation of key enzymes, including serine proteases such as transmembrane serine protease 2 (TMPRSS2) and the angiotensin converting enzyme 2 (ACE2), which are key proteins implicated in the cellular entry mechanism of SARS-CoV-2. It remains uncertain whether [...] Read more.
Chronic inflammatory conditions often involve the dysregulation of key enzymes, including serine proteases such as transmembrane serine protease 2 (TMPRSS2) and the angiotensin converting enzyme 2 (ACE2), which are key proteins implicated in the cellular entry mechanism of SARS-CoV-2. It remains uncertain whether the gastrointestinal symptoms observed in COVID-19 patients result from direct viral infection of the gastrointestinal tract, a process that may be exacerbated by altered expression of ACE2 or TMPRSS2. In this review, we explore the interplay among ACE2 and TMPRSS2 in the context of inflammatory bowel disease (IBD), including their roles in disease pathology and response to therapy. We also examine methodological approaches for assessing whether protease alterations contribute to increased susceptibility to infection, considering that TMPRSS2 exists in inactive (zymogen) and active forms. Furthermore, while membrane-bound ACE2 facilitates viral entry, soluble ACE2 fragments may act as decoys, preventing virus–receptor interaction. Therefore, the interpretation of changes in full-length versus cleaved forms of ACE2 and related enzymes is critical for understanding vulnerability to SARS-CoV-2 infection. Full article
Show Figures

Figure 1

32 pages, 1343 KB  
Review
Long Noncoding RNAs as Emerging Regulators of Seed Development, Germination, and Senescence
by Adrian Motor, Marta Puchta-Jasińska, Paulina Bolc and Maja Boczkowska
Int. J. Mol. Sci. 2025, 26(17), 8702; https://doi.org/10.3390/ijms26178702 - 6 Sep 2025
Cited by 1 | Viewed by 2285
Abstract
Long noncoding RNAs (lncRNAs) have emerged as key regulators of gene expression during seed development and physiology. This review examines the diverse roles of lncRNAs in key stages of seed development, including embryogenesis, maturation, dormancy, germination, and aging. It integrates the current understanding [...] Read more.
Long noncoding RNAs (lncRNAs) have emerged as key regulators of gene expression during seed development and physiology. This review examines the diverse roles of lncRNAs in key stages of seed development, including embryogenesis, maturation, dormancy, germination, and aging. It integrates the current understanding of the biogenesis and classification of lncRNAs, emphasizing their functional mechanisms in seeds, particularly those acting in cis and trans. These mechanisms include the scaffolding of polycomb and SWI/SNF chromatin remodeling complexes, the guidance of RNA-directed DNA methylation, the ability to function as molecular decoys, and the modulation of small RNA pathways via competitive endogenous RNA activity. This review highlights the regulatory influence of lncRNAs on abscisic acid (ABA) and gibberellin (GA) signaling pathways, as well as light-responsive circuits that control dormancy and embryonic root formation. Endosperm imprinting processes that link parental origin to seed size and storage are also discussed. Emerging evidence for epitranscriptomic modifications, such as m6A methylation, and the formation of LncRNA–RNA-binding protein condensates that maintain resting states and coordinate reserve biosynthesis are also reviewed. Advances in methodologies, including single-cell and spatial transcriptomics, nascent transcription, direct RNA sequencing, and RNA–chromatin interaction mapping, are expanding the comprehensive lncRNA landscape during seed development and germination. These advances facilitate functional annotation. Finally, possible translational research applications are explored, with a focus on developing lncRNA-based biomarkers for seed vigor and longevity. Full article
(This article belongs to the Collection Advances in Cell and Molecular Biology)
Show Figures

Figure 1

18 pages, 1918 KB  
Article
HPV as a Molecular Hacker: Computational Exploration of HPV-Driven Changes in Host Regulatory Networks
by Massimiliano Chetta, Alessandra Rosati and Nenad Bukvic
Viruses 2025, 17(9), 1166; https://doi.org/10.3390/v17091166 - 27 Aug 2025
Viewed by 1216
Abstract
Human Papillomavirus (HPV), particularly high-risk strains such as HPV16 and HPV18, is a leading cause of cervical cancer and a significant risk factor for several other epithelial malignancies. While the oncogenic mechanisms of viral proteins E6 and E7 are well characterized, the broader [...] Read more.
Human Papillomavirus (HPV), particularly high-risk strains such as HPV16 and HPV18, is a leading cause of cervical cancer and a significant risk factor for several other epithelial malignancies. While the oncogenic mechanisms of viral proteins E6 and E7 are well characterized, the broader effects of HPV infection on host transcriptional regulation remain less clearly defined. This study explores the hypothesis that conserved genomic motifs within the HPV genome may act as molecular decoys, sequestering human transcription factors (TFs) and thereby disrupting normal gene regulation in host cells. Such interactions could contribute to oncogenesis by altering the transcriptional landscape and promoting malignant transformation.We conducted a computational analysis of the genomes of high-risk HPV types using MEME-ChIP for de novo motif discovery, followed by Tomtom for identifying matching human TFs. Protein–protein interactions among the predicted TFs were examined using STRING, and biological pathway enrichment was performed with Enrichr. The analysis identified conserved viral motifs with the potential to interact with host transcription factors (TFs), notably those from the FOX, HOX, and NFAT families, as well as various zinc finger proteins. Among these, SMARCA1, DUX4, and CDX1 were not previously associated with HPV-driven cell transformation. Pathway enrichment analysis revealed involvement in several key biological processes, including modulation of Wnt signaling pathways, transcriptional misregulation associated with cancer, and chromatin remodeling. These findings highlight the multifaceted strategies by which HPV may influence host cellular functions and contribute to pathogenesis. In this context, the study underscores the power of in silico approaches for elucidating viral–host interactions and reveals promising therapeutic targets in computationally predicted regulatory network changes. Full article
(This article belongs to the Special Issue Human and Animal Papillomavirus: Infections, Genetics, and Vaccines)
Show Figures

Figure 1

17 pages, 1015 KB  
Review
Docosahexaenoic Acid Inhibits Osteoclastogenesis via FFAR4-Mediated Regulation of Inflammatory Cytokines
by Jinghan Ma, Hideki Kitaura, Fumitoshi Ohori, Aseel Marahleh, Ziqiu Fan, Angyi Lin, Kohei Narita, Kou Murakami and Hiroyasu Kanetaka
Molecules 2025, 30(15), 3180; https://doi.org/10.3390/molecules30153180 - 29 Jul 2025
Cited by 1 | Viewed by 1563
Abstract
Osteoclastogenesis—the activation and differentiation of osteoclasts—is one of the pivotal processes of bone remodeling and is regulated by RANKL/RANK signaling, the decoy function of osteoprotegerin (OPG), and a cascade of pro- and anti-inflammatory cytokines. The disruption of this balance leads to pathological bone [...] Read more.
Osteoclastogenesis—the activation and differentiation of osteoclasts—is one of the pivotal processes of bone remodeling and is regulated by RANKL/RANK signaling, the decoy function of osteoprotegerin (OPG), and a cascade of pro- and anti-inflammatory cytokines. The disruption of this balance leads to pathological bone loss in diseases such as osteoporosis and rheumatoid arthritis. FFAR4 (Free Fatty Acid Receptor 4), a G protein-coupled receptor for long-chain omega-3 fatty acids, has been confirmed as a key mediator of metabolic and anti-inflammatory effects. This review focuses on how FFAR4 acts as the selective receptor for the omega-3 fatty acid docosahexaenoic acid (DHA). It activates two divergent signaling pathways. The Gαq-dependent cascade facilitates intracellular calcium mobilization and ERK1/2 activation. Meanwhile, β-arrestin-2 recruitment inhibits NF-κB. These collective actions reshape the cytokine environment. In macrophages, DHA–FFAR4 signaling lowers the levels of TNF-α, interleukin-6 (IL-6), and IL-1β while increasing IL-10 secretion. Consequently, the activation of NFATc1 and NF-κB p65 is profoundly suppressed under TNF-α or RANKL stimulation. Additionally, DHA modulates the RANKL/OPG axis in osteoblastic cells by suppressing RANKL expression, thereby reducing osteoclast differentiation in an inflammatory mouse model. Full article
Show Figures

Figure 1

18 pages, 2645 KB  
Article
A Deep Learning Methodology for Screening New Natural Therapeutic Candidates for Pharmacological Cardioversion and Anticoagulation in the Treatment and Management of Atrial Fibrillation
by Tim Dong, Rhys D. Llewellyn, Melanie Hezzell and Gianni D. Angelini
Biomedicines 2025, 13(6), 1323; https://doi.org/10.3390/biomedicines13061323 - 28 May 2025
Cited by 1 | Viewed by 1070
Abstract
Background: The treatment and management of atrial fibrillation poses substantial complexity. A delicate balance in the trade-off between the minimising risk of stroke without increasing the risk of bleeding through anticoagulant optimisations. Natural compounds are often associated with low-toxicity effects, and their effects [...] Read more.
Background: The treatment and management of atrial fibrillation poses substantial complexity. A delicate balance in the trade-off between the minimising risk of stroke without increasing the risk of bleeding through anticoagulant optimisations. Natural compounds are often associated with low-toxicity effects, and their effects on atrial fibrillation have yet to be fully understood. Whilst deep learning (a subtype of machine learning that uses multiple layers of artificial neural networks) methods may be useful for drug compound interaction and discovery analysis, graphical processing units (GPUs) are expensive and often required for deep learning. Furthermore, in limited-resource settings, such as low- and middle-income countries, such technology may not be easily available. Objectives: This study aims to discover the presence of any new therapeutic candidates from a large set of natural compounds that may support the future treatment and management of atrial fibrillation anywhere using a low-cost technique. The objective is to develop a deep learning approach under a low-resource setting where suitable high-performance NVIDIA graphics processing units (GPUs) are not available and to apply to atrial fibrillation as a case study. Methods: The primary training dataset is the MINER-DTI dataset from the BIOSNAP collection. It includes 13,741 DTI pairs from DrugBank, 4510 drug compounds, and 2181 protein targets. Deep cross-modal attention modelling was developed and applied. The Database of Useful Decoys (DUD-E) was used to fine-tune the model using contrastive learning. This application and evaluation of the model were performed on the natural compound NPASS 2018 dataset as well as a dataset curated by a clinical pharmacist and a clinical scientist. Results: the new model showed good performance when compared to existing state-of-the-art approaches under low-resource settings in both the validation set (PR AUC: 0.8118 vs. 0.7154) and test set (PR AUC: 0.8134 vs. 0.7206). Tenascin-C (TNC; NPC306696) and deferoxamine (NPC262615) were identified as strong natural compound interactors of the arrhythmogenic targets ADRB1 and HCN1, respectively. A strong natural compound interactor of the bleeding-related target Factor X was also identified as sequoiaflavone (NPC194593). Conclusions: This study presented a new high-performing model under low-resource settings that identified new natural therapeutic candidates for pharmacological cardioversion and anticoagulation. Full article
(This article belongs to the Special Issue Role of Natural Product in Cardiovascular Disease—2nd Edition)
Show Figures

Figure 1

23 pages, 11788 KB  
Article
CD71-Mediated Effects of Soluble Vasorin on Tumor Progression, Angiogenesis and Immunosuppression
by Yuechao Zhao, Can Xiao, Shaohua Li, Aixue Huang, Hui Li, Jie Dong, Qiaoping Qu, Xuemei Liu, Bo Gao and Ningsheng Shao
Int. J. Mol. Sci. 2025, 26(10), 4913; https://doi.org/10.3390/ijms26104913 - 20 May 2025
Cited by 1 | Viewed by 1469
Abstract
Increasing recognition of the importance of the tumor microenvironment (TME) in cancer therapeutic strategies has led to more efforts to target molecules in the TME. Vasorin (VASN) is a transmembrane glycoprotein that can be cleaved and released into the extracellular matrix in a [...] Read more.
Increasing recognition of the importance of the tumor microenvironment (TME) in cancer therapeutic strategies has led to more efforts to target molecules in the TME. Vasorin (VASN) is a transmembrane glycoprotein that can be cleaved and released into the extracellular matrix in a soluble form (sVASN), which is regarded as a decoy that inhibits the TGF-β signaling pathway. VASN is upregulated under hypoxic or tumorigenic conditions to regulate tumor progression. In this study, cell surface CD71 was identified as a specific binding protein of sVASN and mediated the internalization of sVASN in cancerous, endothelial and T cells. Endocytosed sVASN enhanced the nuclear translocation of p-STAT3(Tyr705), leading to the activation of a cascade of genes, ultimately contributing to tumor malignant progression. In cancer cells, sVASN promoted cell proliferation and migration by upregulating the YAP1/TAZ or mTOR-AKT pathways and it promotes stemness maintenance by regulating Notch1. In endothelial cells, sVASN facilitated angiogenesis through the VEGF signaling pathway. In T cells, sVASN inhibited the activation of T cells through AKT pathway. This study elucidated the mechanism by which sVASN acts as a tumor-promoting factor to accelerate tumor malignant progression through cell-surface CD71 and presented sVASN as a novel target for cancer therapy. Full article
(This article belongs to the Section Molecular Oncology)
Show Figures

Graphical abstract

31 pages, 5264 KB  
Article
StructureNet: Physics-Informed Hybridized Deep Learning Framework for Protein–Ligand Binding Affinity Prediction
by Arjun Kaneriya, Madhav Samudrala, Harrish Ganesh, James Moran, Somanath Dandibhotla and Sivanesan Dakshanamurthy
Bioengineering 2025, 12(5), 505; https://doi.org/10.3390/bioengineering12050505 - 10 May 2025
Viewed by 2830
Abstract
Accurately predicting protein–ligand binding affinity is an important step in the drug discovery process. Deep learning (DL) methods have improved binding affinity prediction by using diverse categories of molecular data. However, many models rely heavily on interaction and sequence data, which impedes proper [...] Read more.
Accurately predicting protein–ligand binding affinity is an important step in the drug discovery process. Deep learning (DL) methods have improved binding affinity prediction by using diverse categories of molecular data. However, many models rely heavily on interaction and sequence data, which impedes proper learning and limits performance in de novo applications. To address these limitations, we developed a novel graph neural network model, called StructureNet (structure-based graph neural network), to predict protein–ligand binding affinity. StructureNet improves existing DL methods by focusing entirely on structural descriptors to mitigate data memorization issues introduced by sequence and interaction data. StructureNet represents the protein and ligand structures as graphs, which are processed using a GNN-based ensemble deep learning model. StructureNet achieved a PCC of 0.68 and an AUC of 0.75 on the PDBBind v.2020 Refined Set, outperforming similar structure-based models. External validation on the DUDE-Z dataset showed that StructureNet can effectively distinguish between active and decoy ligands. Further testing on a small subset of well-known drugs indicates that StructureNet has high potential for rapid virtual screening applications. We also hybridized StructureNet with interaction- and sequence-based models to investigate their impact on testing accuracy and found minimal difference (0.01 PCC) between merged models and StructureNet as a standalone model. An ablation study found that geometric descriptors were the key drivers of model performance, with their removal leading to a PCC decrease of over 15.7%. Lastly, we tested StructureNet on ensembles of binding complex conformers generated using molecular dynamics (MD) simulations and found that incorporating multiple conformations of the same complex often improves model accuracy by capturing binding site flexibility. Overall, the results show that structural data alone are sufficient for binding affinity predictions and can address pattern recognition challenges introduced by sequence and interaction features. Additionally, structural representations of protein–ligand complexes can be considerably improved using geometric and topological descriptors. We made StructureNet GUI interface freely available online. Full article
(This article belongs to the Section Biosignal Processing)
Show Figures

Figure 1

17 pages, 3066 KB  
Article
Regulation of Pleiotrophin and PTPRZ1 Expression by Hypoxia to Restrict Hypoxia-Induced Cell Migration
by Evangelia Poimenidi, Eirini Droggiti, Katerina Karavasili, Dimitra Kotsirilou, Eleni Mourkogianni, Pieter Koolwijk and Evangelia Papadimitriou
Cancers 2025, 17(9), 1516; https://doi.org/10.3390/cancers17091516 - 30 Apr 2025
Viewed by 1777
Abstract
Background/Objectives: In the tumor microenvironment, hypoxia regulates genes that support tumor cell invasion and angiogenesis under the control of the hypoxia-inducible transcription factors (HIFs). Pleiotrophin (PTN) is a secreted protein that activates cell migration in endothelial and cancer cells that express αν [...] Read more.
Background/Objectives: In the tumor microenvironment, hypoxia regulates genes that support tumor cell invasion and angiogenesis under the control of the hypoxia-inducible transcription factors (HIFs). Pleiotrophin (PTN) is a secreted protein that activates cell migration in endothelial and cancer cells that express ανβ3 integrin but has inhibitory effects in cells that do not express ανβ3 integrin. In both cases, the protein tyrosine phosphatase receptor zeta 1 (PTPRZ1) seems to mediate the effects of PTN. In the present work, we studied the effect of hypoxia on PTN and PTPRZ1 expression and the functional consequences of this effect. Methods: Western blot, quantitative real-time PCR, and luciferase assays were used to study the impact of hypoxia at the protein, mRNA, and transcriptional levels, respectively. Decoy oligonucleotides (ODNs), siRNA technology, and plasmid overexpression were used to study the involvement of the transcription factors studied. Functional assays were used to study the effect of hypoxia on cell proliferation and migration. Results: Hypoxia increases PTN expression through the transcriptional activation of the corresponding gene in ανβ3 integrin-expressing cells. The transcription factors HIF-1α, HIF-2α, and AP-1 mediate the up-regulation of PTN by hypoxia. Functional assays in endothelial cells from PTN knockout mice or endothelial and cancer cells following the downregulation of PTN expression showed that PTN negatively affects chemical hypoxia-induced cell proliferation and migration. In cancer cells that do not express ανβ3 integrin, hypoxia or chemical hypoxia inhibits PTN expression in a HIF-1α-, HIF-2α-, and AP-1-independent manner. The expression of PTPRZ1 is up-regulated by chemical hypoxia, is HIF-1α- and HIF-2α-dependent, and seems to limit the activation of HIF-1α, at least in endothelial cells. Conclusions: Hypoxia or chemical hypoxia regulates PTN and PTPRZ1 expressions to restrict the stimulatory effects of hypoxia on endothelial and cancer cell migration. Full article
(This article belongs to the Section Molecular Cancer Biology)
Show Figures

Figure 1

31 pages, 9211 KB  
Article
Role of Saponins from Platycodon grandiflorum in Alzheimer’s Disease: DFT, Molecular Docking, and Simulation Studies in Key Enzymes
by Ashaimaa Y. Moussa, Abdulah R. Alanzi, Jinhai Luo, Jingwen Wang, Wai San Cheang and Baojun Xu
Molecules 2025, 30(8), 1812; https://doi.org/10.3390/molecules30081812 - 17 Apr 2025
Viewed by 1549
Abstract
Alzheimer’s disease (AD), one of the neurodegenerative disorders, afflicts negatively across the whole world. Due to its complex etiology, no available treatments are disease-altering. This study aimed to explore isolated saponins profiles from Platycodon grandiflorum in the binding pockets of six target proteins [...] Read more.
Alzheimer’s disease (AD), one of the neurodegenerative disorders, afflicts negatively across the whole world. Due to its complex etiology, no available treatments are disease-altering. This study aimed to explore isolated saponins profiles from Platycodon grandiflorum in the binding pockets of six target proteins of AD using computational and quantum chemistry simulations. Initially, saponin compounds were docked to AD enzymes, such as GSK-3β and synapsin I, II, and III. The subsequent research from MD simulations of the best three docked compounds (polygalacin D2, polygalacin D, and platycodin D) suggested that their profiles match with the binding of standard active drugs like ifenprodil and donepezil to the six enzymes. Moreover, analyzing DFT quantum calculations of top-scoring compounds fully unravels their electronic and quantum properties and potential in anti-AD. The subtle differences between polygalacin D and D2, and platycodin D, were studied at the level of theory DFT/B3LYP, showing that the electron-donating effect of the hydroxy ethyl group in platycodin D rendering this compound of moderate electrophilicity and reactivity. Polygalacin D2 diglucoside substituent in position-2 contributed to its best binding and intermolecular interactions more than polygalacin D and prosapogenin D, which acted as the negative decoy drug. Full article
(This article belongs to the Special Issue The Role of Dietary Bioactive Compounds in Human Health)
Show Figures

Figure 1

14 pages, 6422 KB  
Article
Intratracheal Delivery of a Phospholamban Decoy Peptide Attenuates Cardiac Damage Following Myocardial Infarction
by Taewon Kook, Mi-Young Lee, Tae Hwan Kwak, Dongtak Jeong, Doo Sun Sim, Myung Ho Jeong, Youngkeun Ahn, Hyun Kook, Woo Jin Park and Seung Pil Jang
Int. J. Mol. Sci. 2025, 26(6), 2649; https://doi.org/10.3390/ijms26062649 - 14 Mar 2025
Viewed by 1408
Abstract
Heart failure (HF) remains a major cause of mortality worldwide. While novel approaches, including gene and cell therapies, show promise, efficient delivery methods for such biologics to the heart are critically needed. One emerging strategy is lung-to-heart delivery using nanoparticle (NP)-encapsulated biologics. This [...] Read more.
Heart failure (HF) remains a major cause of mortality worldwide. While novel approaches, including gene and cell therapies, show promise, efficient delivery methods for such biologics to the heart are critically needed. One emerging strategy is lung-to-heart delivery using nanoparticle (NP)-encapsulated biologics. This study examines the efficiency of delivering a therapeutic peptide conjugated to a cell-penetrating peptide (CPP) to the heart via the lung-to-heart route through intratracheal (IT) injection in mice. The CPP, a tandem repeat of NP2 (dNP2) derived from the human novel LZAP-binding protein (NLBP), facilitates intracellular delivery of the therapeutic payload. The therapeutic peptide, SE, is a decoy peptide designed to inhibit protein phosphatase 1 (PP1)-mediated dephosphorylation of phospholamban (PLN). Our results demonstrated that IT injection of dNP2-SE facilitated efficient delivery to the heart, with peak accumulation at 3 h post-injection. The administration of dNP2-SE significantly ameliorated morphological and functional deterioration of the heart under myocardial infarction. At the molecular level, dNP2-SE effectively prevented PLN dephosphorylation in the heart. Immunoprecipitation experiments further revealed that dNP2-SE binds strongly to PP1 and disrupts its interaction with PLN. Collectively, our findings suggest that lung-to-heart delivery of a CPP-conjugated therapeutic peptide, dNP2-SE, represents a promising approach for the treatment of HF. Full article
(This article belongs to the Section Molecular Pathology, Diagnostics, and Therapeutics)
Show Figures

Figure 1

Back to TopTop