CD71-Mediated Effects of Soluble Vasorin on Tumor Progression, Angiogenesis and Immunosuppression
Abstract
1. Introduction
2. Results
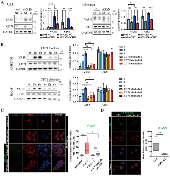
2.1. CD71 Was Identified as a sVASN-Binding Protein
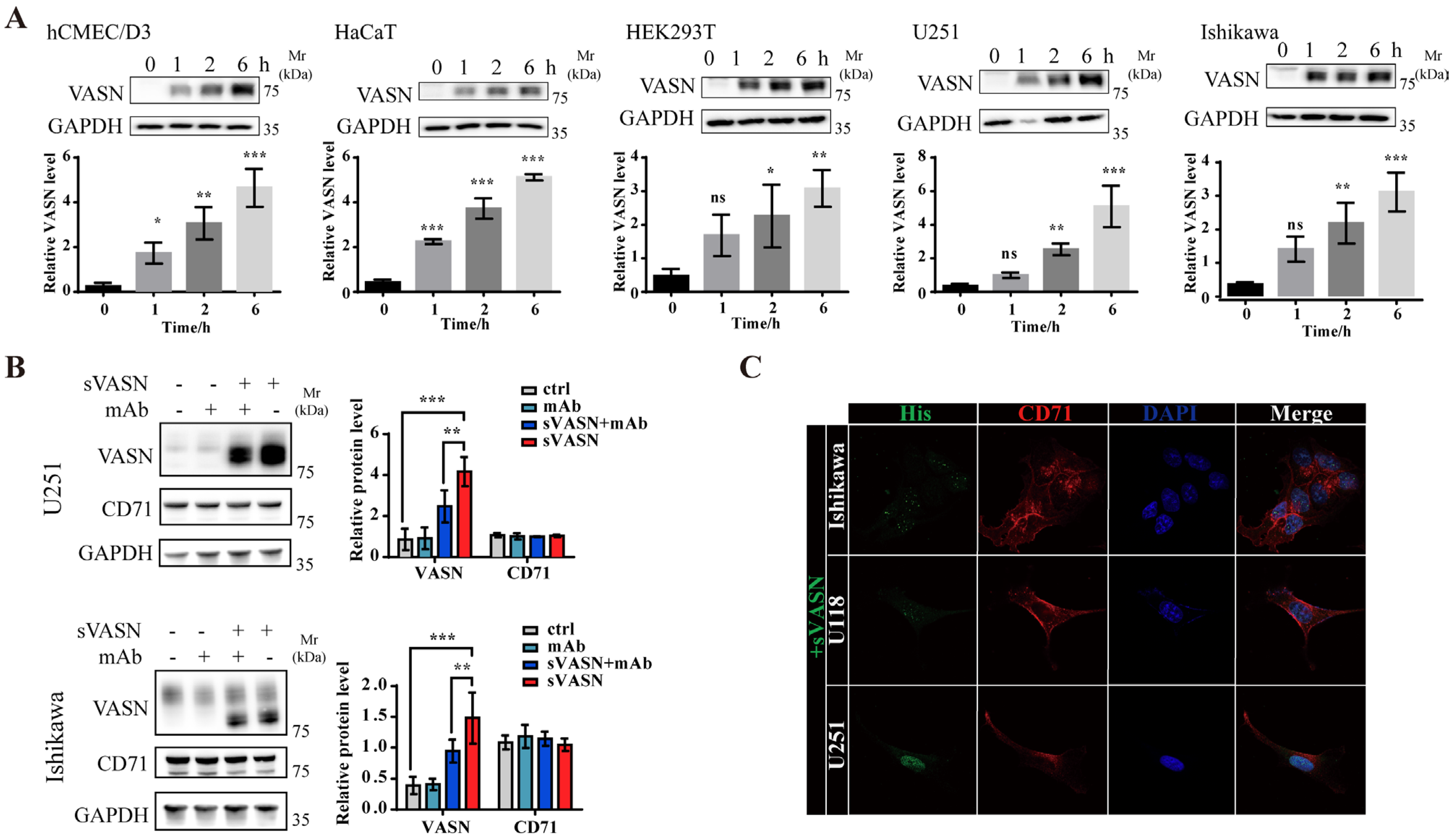
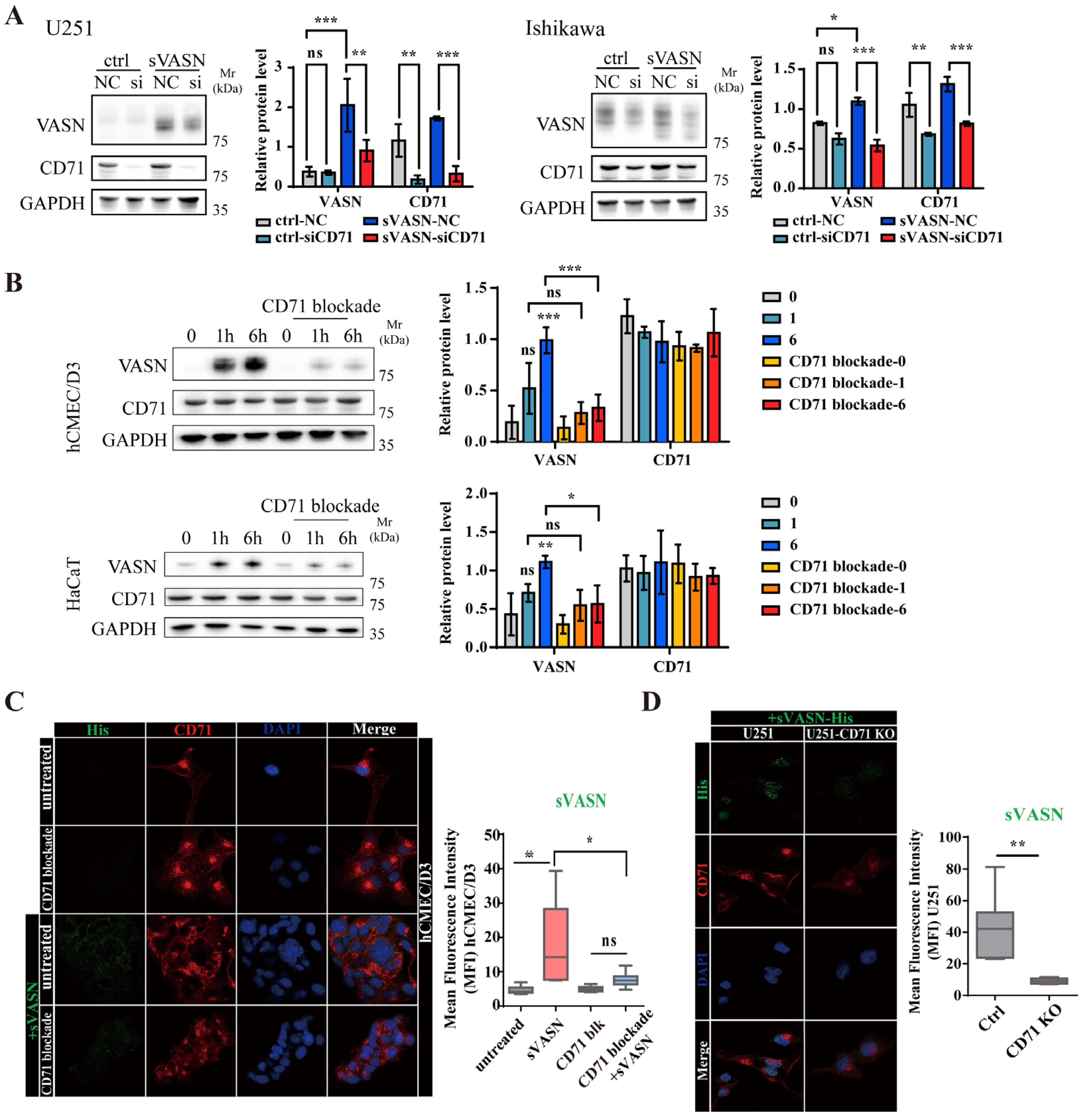
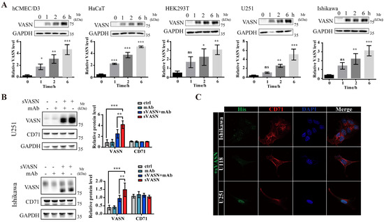
2.2. sVASN Could Be Internalized into Different Types of Cells Through Cell Surface CD71
2.3. Endocytosed sVASN Enhanced the Nuclear Translocation of STAT3
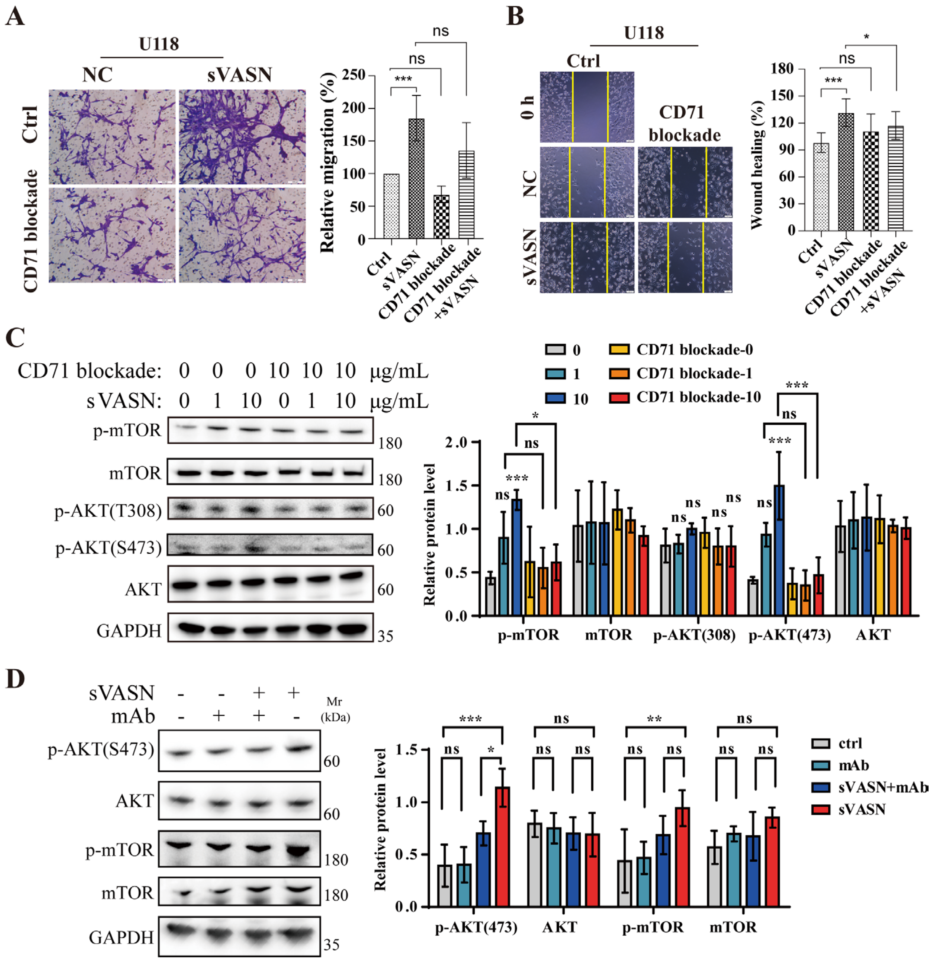
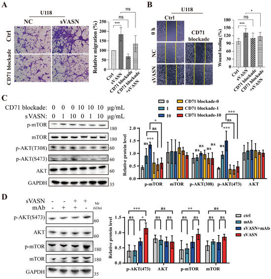
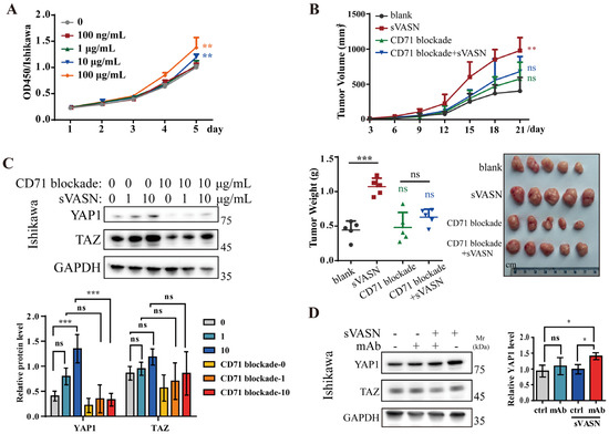
2.4. Exogenous sVASN Was Conducive to the Proliferation, Migration and Stemness Maintenance of Cancer Cells Through Cell Surface CD71
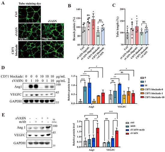
2.5. sVASN Promoted the Angiogenesis of Endothelial Cells Through Cell Surface CD71
2.6. sVASN Inhibited T Cell Activation Through Cell Surface CD71
3. Discussion
4. Materials and Methods
4.1. Cell Lines and Cell Culture
4.2. Antibodies and Reagents
4.3. Cell Transfections
4.4. Western Blot
4.5. Co-Immunoprecipitation (Co-IP) Assays
4.6. ELISA Assay
4.7. sVASN-CD71 Binding Kinetic Characterization Assay
4.8. Co-Culture of Cancer Cells with JURKAT CELLS
4.9. Nuclear Extraction and Fractionation
4.10. Immunofluorescence Staining and Confocal Laser Scanning Microscopy (CLSM)
4.11. Cell Proliferation
4.12. Cell Migration
4.13. Wound Healing Assay
4.14. Spheroid Formation
4.15. Angiogenesis
4.16. In Vivo Tumorigenesis
4.17. Mass Spectrometry
4.18. Docking
4.19. ChIP-Seq Analysis
4.20. Immunofluorescence Assay
4.21. Statistical Analysis
5. Conclusions
Supplementary Materials
Author Contributions
Funding
Institutional Review Board Statement
Informed Consent Statement
Data Availability Statement
Acknowledgments
Conflicts of Interest
Abbreviations
| TME | Tumor microenvironment |
| MS | Mass spectrometry |
| aa | Amino acid |
| IP | Immunoprecipitation |
| NLS | Nuclear localization signal |
| GEO | Gene Expression Omnibus |
| PPI | Protein–protein interaction |
References
- de Visser, K.E.; Joyce, J.A. The evolving tumor microenvironment: From cancer initiation to metastatic outgrowth. Cancer Cell 2023, 41, 374–403. [Google Scholar] [CrossRef] [PubMed]
- Ikeda, Y.; Imai, Y.; Kumagai, H.; Nosaka, T.; Morikawa, Y.; Hisaoka, T.; Manabe, I.; Maemura, K.; Nakaoka, T.; Imamura, T.; et al. Vasorin, a transforming growth factor beta-binding protein expressed in vascular smooth muscle cells, modulates the arterial response to injury in vivo. Proc. Natl. Acad. Sci. USA 2004, 101, 10732–10737. [Google Scholar] [CrossRef]
- Malapeira, J.; Esselens, C.; Bech-Serra, J.J.; Canals, F.; Arribas, J. ADAM17 (TACE) regulates TGFβ signaling through the cleavage of vasorin. Oncogene 2011, 30, 1912–1922. [Google Scholar] [CrossRef] [PubMed]
- Bonnet, A.L.; Chaussain, C.; Broutin, I.; Rochefort, G.Y.; Schrewe, H.; Gaucher, C. From Vascular Smooth Muscle Cells to Folliculogenesis: What About Vasorin? Front. Med. 2018, 5, 335. [Google Scholar] [CrossRef]
- Liang, W.; Guo, B.; Ye, J.; Liu, H.; Deng, W.; Lin, C.; Zhong, X.; Wang, L. Vasorin stimulates malignant progression and angiogenesis in glioma. Cancer Sci. 2019, 110, 2558–2572. [Google Scholar] [CrossRef] [PubMed]
- Li, S.; Li, H.; Yang, X.; Wang, W.; Huang, A.; Li, J.; Qin, X.; Li, F.; Lu, G.; Ding, H.; et al. Vasorin is a potential serum biomarker and drug target of hepatocarcinoma screened by subtractive-EMSA-SELEX to clinic patient serum. Oncotarget 2015, 6, 10045–10059. [Google Scholar] [CrossRef]
- Choi, J.A.; Maddala, R.; Karnam, S.; Skiba, N.P.; Vann, R.; Challa, P.; Rao, P.V. Role of vasorin, an anti-apoptotic, anti-TGF-β and hypoxia-induced glycoprotein in the trabecular meshwork cells and glaucoma. J. Cell. Mol. Med. 2022, 26, 2063–2075. [Google Scholar] [CrossRef]
- Kang, D.; Huang, S.; Liao, Y.; Mi, S.; Zhou, J.; Feng, Y.; Huang, R.; Lu, Z.H.; Pan, Z.Z.; Ma, W.; et al. Vasorin (VASN) overexpression promotes pulmonary metastasis and resistance to adjuvant chemotherapy in patients with locally advanced rectal cancer. J. Transl. Med. 2024, 22, 742. [Google Scholar] [CrossRef]
- Choksi, S.; Lin, Y.; Pobezinskaya, Y.; Chen, L.; Park, C.; Morgan, M.; Li, T.; Jitkaew, S.; Cao, X.; Kim, Y.S.; et al. A HIF-1 target, ATIA, protects cells from apoptosis by modulating the mitochondrial thioredoxin, TRX2. Mol. Cell 2011, 42, 597–609. [Google Scholar] [CrossRef]
- Huang, A.; Dong, J.; Li, S.; Wang, C.; Ding, H.; Li, H.; Su, X.; Ge, X.; Sun, L.; Bai, C.; et al. Exosomal transfer of vasorin expressed in hepatocellular carcinoma cells promotes migration of human umbilical vein endothelial cells. Int. J. Biol. Sci. 2015, 11, 961–969. [Google Scholar] [CrossRef]
- Li, D.; Zhang, T.; Yang, X.; Geng, J.; Li, S.; Ding, H.; Li, H.; Huang, A.; Wang, C.; Sun, L.; et al. Identification of Functional mimotopes of human Vasorin Ectodomain by Biopanning. Int. J. Biol. Sci. 2018, 14, 461–470. [Google Scholar] [CrossRef] [PubMed]
- Mayle, K.M.; Le, A.M.; Kamei, D.T. The intracellular trafficking pathway of transferrin. Biochim. Biophys. Acta 2012, 1820, 264–281. [Google Scholar] [CrossRef] [PubMed]
- Grant, B.D.; Donaldson, J.G. Pathways and mechanisms of endocytic recycling. Nat. Rev. Mol. Cell Biol. 2009, 10, 597–608. [Google Scholar] [CrossRef] [PubMed]
- Kawabata, H. Transferrin and transferrin receptors update. Free Radic. Biol. Med. 2019, 133, 46–54. [Google Scholar] [CrossRef]
- Wang, J.; Chen, G.; Pantopoulos, K. Inhibition of transferrin receptor 1 transcription by a cell density response element. Biochem. J. 2005, 392, 383–388. [Google Scholar] [CrossRef]
- Shen, Y. Transferrin receptor 1 in cancer: A new sight for cancer therapy. Am. J. Cancer Res. 2018, 8, 916–931. [Google Scholar]
- Aisen, P. Transferrin receptor 1. Int. J. Biochem. Cell Biol. 2004, 36, 2137–2143. [Google Scholar] [CrossRef]
- Martin, D.N.; Uprichard, S.L. Identification of transferrin receptor 1 as a hepatitis C virus entry factor. Proc. Natl. Acad. Sci. USA 2013, 110, 10777–10782. [Google Scholar] [CrossRef]
- Shipkova, M.; Wieland, E. Surface markers of lymphocyte activation and markers of cell proliferation. Clin. Chim. Acta 2012, 413, 1338–1349. [Google Scholar] [CrossRef]
- Jabara, H.H.; Boyden, S.E.; Chou, J.; Ramesh, N.; Massaad, M.J.; Benson, H.; Bainter, W.; Fraulino, D.; Rahimov, F.; Sieff, C.; et al. A missense mutation in TFRC, encoding transferrin receptor 1, causes combined immunodeficiency. Nat. Genet. 2016, 48, 74–78. [Google Scholar] [CrossRef]
- Ng, A.; Xavier, R.J. Leucine-rich repeat (LRR) proteins: Integrators of pattern recognition and signaling in immunity. Autophagy 2011, 7, 1082–1084. [Google Scholar] [CrossRef]
- Wang, C.; Sun, L.; Shen, X.; Li, S.; Li, J.; Ding, H.; Li, H.; Huang, A.; Guo, X.; Zheng, W.; et al. Purification and Characterization of Monoclonal Antibody Against Vasorin Ectodomain. Lett. Biotechnol. 2016, 27, 3. [Google Scholar] [CrossRef]
- Reich, N.C.; Liu, L. Tracking STAT nuclear traffic. Nat. Rev. Immunol. 2006, 6, 602–612. [Google Scholar] [CrossRef] [PubMed]
- Liu, L.; McBride, K.M.; Reich, N.C. STAT3 nuclear import is independent of tyrosine phosphorylation and mediated by importin-alpha3. Proc. Natl. Acad. Sci. USA 2005, 102, 8150–8155. [Google Scholar] [CrossRef] [PubMed]
- Wang, H.Q.; Man, Q.W.; Huo, F.Y.; Gao, X.; Lin, H.; Li, S.R.; Wang, J.; Su, F.C.; Cai, L.; Shi, Y.; et al. STAT3 pathway in cancers: Past, present, and future. MedComm 2022, 3, e124. [Google Scholar] [CrossRef]
- Yahata, Y.; Shirakata, Y.; Tokumaru, S.; Yamasaki, K.; Sayama, K.; Hanakawa, Y.; Detmar, M.; Hashimoto, K. Nuclear translocation of phosphorylated STAT3 is essential for vascular endothelial growth factor-induced human dermal microvascular endothelial cell migration and tube formation. J. Biol. Chem. 2003, 278, 40026–40031. [Google Scholar] [CrossRef]
- Shuai, K.; Liu, B. Regulation of JAK-STAT signalling in the immune system. Nat. Rev. Immunol. 2003, 3, 900–911. [Google Scholar] [CrossRef]
- Schust, J.; Sperl, B.; Hollis, A.; Mayer, T.U.; Berg, T. Stattic: A small-molecule inhibitor of STAT3 activation and dimerization. Chem. Biol. 2006, 13, 1235–1242. [Google Scholar] [CrossRef]
- Banerjee, K.; Resat, H. Constitutive activation of STAT3 in breast cancer cells: A review. Int. J. Cancer 2016, 138, 2570–2578. [Google Scholar] [CrossRef]
- Galoczova, M.; Coates, P.; Vojtesek, B. STAT3, stem cells, cancer stem cells and p63. Cell. Mol. Biol. Lett. 2018, 23, 12. [Google Scholar] [CrossRef]
- Qin, J.J.; Yan, L.; Zhang, J.; Zhang, W.D. STAT3 as a potential therapeutic target in triple negative breast cancer: A systematic review. J. Exp. Clin. Cancer Res. 2019, 38, 195. [Google Scholar] [CrossRef] [PubMed]
- Levy, D.E.; Darnell, J.E., Jr. Stats: Transcriptional control and biological impact. Nat. Rev. Mol. Cell Biol. 2002, 3, 651–662. [Google Scholar] [CrossRef] [PubMed]
- Man, J.; Yu, X.; Huang, H.; Zhou, W.; Xiang, C.; Huang, H.; Miele, L.; Liu, Z.; Bebek, G.; Bao, S.; et al. Hypoxic Induction of Vasorin Regulates Notch1 Turnover to Maintain Glioma Stem-like Cells. Cell Stem Cell 2018, 22, 104–118.e106. [Google Scholar] [CrossRef] [PubMed]
- Zhong, Y.; Kang, H.; Ma, Z.; Li, J.; Qin, Z.; Zhang, Z.; Li, P.; Zhong, Y.; Wang, L. Vasorin Exocytosed from Glioma Cells Facilitates Angiogenesis via VEGFR2/AKT Signaling Pathway. Mol. Cancer Res. 2024, 22, 668–681. [Google Scholar] [CrossRef]
- Qin, Z.; Zhong, Y.; Li, P.; Ma, Z.; Kang, H.; Huang, Y.; Zhong, Y.; Wang, L. Vasorin promotes endothelial differentiation of glioma stem cells via stimulating the transcription of VEGFR2. Faseb J. 2024, 38, e23682. [Google Scholar] [CrossRef]
- Stankov, K.; Bogdanovic, G.; Stankov, S.; Draskovic, D.; Grubor-Lajsic, G.; Spasic, M.; Blagojevic, D. Expression analysis of genes involved in apoptosis, proliferation and endoplasmic reticulum stress in ionomycin/PMA treated Jurkat cells. J. Buon 2012, 17, 369–376. [Google Scholar]
- Yi, M.; Zheng, X.; Niu, M.; Zhu, S.; Ge, H.; Wu, K. Combination strategies with PD-1/PD-L1 blockade: Current advances and future directions. Mol. Cancer 2022, 21, 28. [Google Scholar] [CrossRef]
- Welch, D.R.; Hurst, D.R. Unraveling the ‘TGF-β paradox’ one metastamir at a time. Breast Cancer Res. 2013, 15, 305. [Google Scholar] [CrossRef]
- Tian, M.; Schiemann, W.P. The TGF-beta paradox in human cancer: An update. Futur. Oncol. 2009, 5, 259–271. [Google Scholar] [CrossRef]
- Hou, J.; Zhao, R.; Xia, W.; Chang, C.W.; You, Y.; Hsu, J.M.; Nie, L.; Chen, Y.; Wang, Y.C.; Liu, C.; et al. PD-L1-mediated gasdermin C expression switches apoptosis to pyroptosis in cancer cells and facilitates tumour necrosis. Nat. Cell Biol. 2020, 22, 1264–1275. [Google Scholar] [CrossRef]
- Mou, Y.; Wang, Y.; Li, J.; Lü, S.; Duan, C.; Du, Z.; Yang, G.; Chen, W.; Zhao, S.; Zhou, J.; et al. Immunohistochemical characterization and functional identification of mammary gland telocytes in the self-assembly of reconstituted breast cancer tissue in vitro. J. Cell. Mol. Med. 2013, 17, 65–75. [Google Scholar] [CrossRef] [PubMed]
- Uchida, N.; Lee, J.S.; Horst, R.J.; Lai, H.H.; Kajita, R.; Kakimoto, T.; Tasaka, M.; Torii, K.U. Regulation of inflorescence architecture by intertissue layer ligand-receptor communication between endodermis and phloem. Proc. Natl. Acad. Sci. USA 2012, 109, 6337–6342. [Google Scholar] [CrossRef] [PubMed]
- Fan, Y.; Potdar, A.A.; Gong, Y.; Eswarappa, S.M.; Donnola, S.; Lathia, J.D.; Hambardzumyan, D.; Rich, J.N.; Fox, P.L. Profilin-1 phosphorylation directs angiocrine expression and glioblastoma progression through HIF-1α accumulation. Nat. Cell Biol. 2014, 16, 445–456. [Google Scholar] [CrossRef] [PubMed]













Disclaimer/Publisher’s Note: The statements, opinions and data contained in all publications are solely those of the individual author(s) and contributor(s) and not of MDPI and/or the editor(s). MDPI and/or the editor(s) disclaim responsibility for any injury to people or property resulting from any ideas, methods, instructions or products referred to in the content. |
© 2025 by the authors. Licensee MDPI, Basel, Switzerland. This article is an open access article distributed under the terms and conditions of the Creative Commons Attribution (CC BY) license (https://creativecommons.org/licenses/by/4.0/).
Share and Cite
Zhao, Y.; Xiao, C.; Li, S.; Huang, A.; Li, H.; Dong, J.; Qu, Q.; Liu, X.; Gao, B.; Shao, N. CD71-Mediated Effects of Soluble Vasorin on Tumor Progression, Angiogenesis and Immunosuppression. Int. J. Mol. Sci. 2025, 26, 4913. https://doi.org/10.3390/ijms26104913
Zhao Y, Xiao C, Li S, Huang A, Li H, Dong J, Qu Q, Liu X, Gao B, Shao N. CD71-Mediated Effects of Soluble Vasorin on Tumor Progression, Angiogenesis and Immunosuppression. International Journal of Molecular Sciences. 2025; 26(10):4913. https://doi.org/10.3390/ijms26104913
Chicago/Turabian StyleZhao, Yuechao, Can Xiao, Shaohua Li, Aixue Huang, Hui Li, Jie Dong, Qiaoping Qu, Xuemei Liu, Bo Gao, and Ningsheng Shao. 2025. "CD71-Mediated Effects of Soluble Vasorin on Tumor Progression, Angiogenesis and Immunosuppression" International Journal of Molecular Sciences 26, no. 10: 4913. https://doi.org/10.3390/ijms26104913
APA StyleZhao, Y., Xiao, C., Li, S., Huang, A., Li, H., Dong, J., Qu, Q., Liu, X., Gao, B., & Shao, N. (2025). CD71-Mediated Effects of Soluble Vasorin on Tumor Progression, Angiogenesis and Immunosuppression. International Journal of Molecular Sciences, 26(10), 4913. https://doi.org/10.3390/ijms26104913

