Sign in to use this feature.

Years

Between: -

Subjects

remove_circle_outline
remove_circle_outline
remove_circle_outline
remove_circle_outline
remove_circle_outline
remove_circle_outline
remove_circle_outline

Journals

Article Types

Countries / Regions

Search Results (252)

Search Parameters:
Keywords = polyadenylation

Order results
Result details
Results per page
Select all
Export citation of selected articles as:
22 pages, 3611 KB  
Article
Hypoxia-Associated Alternative Polyadenylation of CARM1 and Tumor Microenvironment Alterations in Non-Small Cell Lung Cancer
by Xinyu Qin, Chunlong Zhang, Sijia Wu, Jing Lu, Guohua Wang and Yang Li
Genes 2026, 17(5), 505; https://doi.org/10.3390/genes17050505 (registering DOI) - 24 Apr 2026
Abstract
Background: Tumor hypoxia in non-small cell lung cancer (NSCLC) promotes malignant progression and treatment resistance by enhancing abnormal vasculature, invasiveness, and metastasis. However, the molecular mechanisms underlying hypoxia-driven tumor progression remain incompletely understood. Methods: In this study, patient samples, cell lines, single-cell transcriptomic [...] Read more.
Background: Tumor hypoxia in non-small cell lung cancer (NSCLC) promotes malignant progression and treatment resistance by enhancing abnormal vasculature, invasiveness, and metastasis. However, the molecular mechanisms underlying hypoxia-driven tumor progression remain incompletely understood. Methods: In this study, patient samples, cell lines, single-cell transcriptomic data, and spatial transcriptomic data were comprehensively analyzed to investigate hypoxia-associated molecular alterations in NSCLC. Results: A global trend toward shortened 3’ untranslated regions (3’UTRs) was observed in hypoxic tumors. Analysis of hypoxia-related alternative polyadenylation (APA) events revealed preferential usage of proximal polyadenylation sites (poly(A) sites, PASs) in CARM1. Shortening of the CARM1 3’UTR was associated with hypoxia and may serve as a candidate biomarker. This APA event may reduce putative microRNA (miRNA) binding sites and contribute to increased CARM1 expression, while potentially influencing the expression of hypoxia-related genes such as SELENBP1. Drug sensitivity analysis further suggested that patients with shorter CARM1 3’UTRs may exhibit differential responses to cisplatin chemotherapy. Moreover, single-cell and spatial transcriptomic analyses demonstrated enhanced interactions between hypoxic tumor cells and fibroblasts, highlighting a potential role for APA in remodeling the hypoxic tumor microenvironment. Conclusions: Our findings identify hypoxia-related APA features and characterize hypoxia-associated alterations within the NSCLC tumor microenvironmen, providing new insights into the molecular landscape of hypoxia-associated tumor progression. Full article
(This article belongs to the Section Bioinformatics)
Show Figures

Figure 1

47 pages, 1784 KB  
Review
Block-and-Lock Approaches for HIV Cure: Mechanistic Insights, Challenges, and Emerging Role of CPSF6
by Manlio Tolomeo and Antonio Cascio
Int. J. Mol. Sci. 2026, 27(8), 3496; https://doi.org/10.3390/ijms27083496 - 14 Apr 2026
Viewed by 390
Abstract
The block-and-lock strategy aims to achieve a functional cure for human immunodeficiency virus type 1 (HIV-1) infection by enforcing durable, drug-independent silencing of proviral transcription. Several latency-promoting agents have been described that effectively limit viral reactivation in vitro or in animal models. However, [...] Read more.
The block-and-lock strategy aims to achieve a functional cure for human immunodeficiency virus type 1 (HIV-1) infection by enforcing durable, drug-independent silencing of proviral transcription. Several latency-promoting agents have been described that effectively limit viral reactivation in vitro or in animal models. However, most approaches induce only partial or reversible transcriptional repression and have not yet been translated into safe and effective clinical interventions. This review summarizes the molecular mechanisms underlying block-and-lock strategies and critically evaluates the limitations of current candidate compounds. We highlight recent advances in understanding HIV-1 integration site selection, focusing on the roles of lens epithelium-derived growth factor p75 (LEDGF/p75) and cleavage and polyadenylation specificity factor subunit 6 (CPSF6) in directing proviral integration toward gene-dense, transcriptionally active chromatin. Pharmacological disruption of the LEDGF/p75–integrase interaction by LEDGF/p75 inhibitors (LEDGINs) redirects proviral integration toward less transcriptionally active genomic regions that are more resistant to reactivation. Recent tandem knockout experiments, however, demonstrate that CPSF6 plays a dominant role in guiding HIV-1 integration toward gene-dense, transcriptionally active chromatin. LEDGIN treatment has been linked to the preferential targeting of proviruses to heterochromatin-rich regions within the nuclear interior. By contrast, CPSF6 knockout redirects integration toward peripheral heterochromatin, especially lamina-associated domains (LADs), genomic regions typically exhibiting stronger and more stable transcriptional repression than interior heterochromatin. These findings suggest that therapeutic modulation of CPSF6 may exert a more profound and durable effect on proviral silencing within a block-and-lock framework. Nevertheless, complete CPSF6 ablation is associated with severe cellular toxicity. The challenges associated with CPSF6-related adverse effects and potential strategies to overcome these limitations are discussed. Full article
(This article belongs to the Special Issue Advances on Viral Immunology and Pathogenesis of Viral Infections)
Show Figures

Figure 1

25 pages, 2149 KB  
Article
Transcriptomic Profiling Identifies TALAM1 and LINC00702 as HIV-1-Responsive lncRNAs in Microglia
by Victoria Rojas-Celis, Catalina Millan-Hidalgo, Izabela Mamede, Isidora Morales-Vejar, Isidora Pittet-Díaz, Diego Fernández-Rodríguez, Paulo P. Amaral, Helder I. Nakaya, Sebastián Reyes-Cerpa, Fernando Valiente-Echeverría, Camila Pereira-Montecinos and Daniela Toro-Ascuy
Int. J. Mol. Sci. 2026, 27(7), 3271; https://doi.org/10.3390/ijms27073271 - 4 Apr 2026
Viewed by 669
Abstract
Microglia, the resident macrophages of the central nervous system (CNS), serve as the primary reservoir of HIV-1 in the brain and play a crucial role in the development of HIV-1-associated neurocognitive disorders (HAND). While long non-coding RNAs (lncRNAs) have emerged as essential regulators [...] Read more.
Microglia, the resident macrophages of the central nervous system (CNS), serve as the primary reservoir of HIV-1 in the brain and play a crucial role in the development of HIV-1-associated neurocognitive disorders (HAND). While long non-coding RNAs (lncRNAs) have emerged as essential regulators of HIV-1 replication in T cells and macrophages, their role in microglia remains poorly understood. Here, we performed RNA sequencing of polyadenylated transcripts from a human microglial cell line exposed to HIV-1 infection or TNF-α stimulation to investigate transcriptional responses and identify lncRNAs with potential regulatory functions. Gene set enrichment analysis revealed broad overlap between viral and inflammatory responses, reflecting convergence on common molecular pathways. Among differentially expressed lncRNAs, we focused on TALAM1, which was specifically induced by HIV-1, and LINC00702, which responded to both HIV-1 and TNF-α. Validation by RT-qPCR confirmed the upregulation of TALAM1 and LINC00702 at 24 h post-infection. Furthermore, knockdown of either lncRNA affected viral genomic RNA levels, while only LINC00702 knockdown affected p55 production. Given that subcellular localization informs lncRNA function, we assessed the distribution of TALAM1 and LINC00702. TALAM1 was predominantly cytoplasmic under basal conditions but shifted toward nuclear enrichment upon HIV-1 infection, whereas LINC00702 remained primarily nuclear regardless of infection status. Consistent with their genomic context, protein interaction predictions, and pathway enrichment analyses suggested that TALAM1 may influence RNA processing and splicing, whereas LINC00702 may contribute to translational regulation and is associated with proteins involved in immune responses. Together, these findings provide an initial characterization of lncRNA responses to HIV-1 infection in a human microglial cell line and identify TALAM1 and LINC00702 as candidates for future functional studies in the context of viral infection and neuroinflammation. Full article
(This article belongs to the Special Issue Molecular Research on Human Retrovirus Infection: 2nd Edition)
Show Figures

Figure 1

13 pages, 4605 KB  
Article
Interaction Between Transcription Factor EhPC4 and Polyadenylation Factor EhCFIm25 in Entamoeba histolytica: Molecular Characterization and Functional Implications
by Juan David Ospina-Villa, Alondra Cisneros-Sarabia, Rocío Paulina Leal-Acosta, César Augusto Sandino Reyes-López, Absalom Zamorano-Carrillo, Esther Ramírez-Moreno and Laurence A. Marchat
Microorganisms 2026, 14(4), 809; https://doi.org/10.3390/microorganisms14040809 - 2 Apr 2026
Viewed by 381
Abstract
The coordination between transcription and mRNA processing is essential for eukaryotic gene regulation, yet the structural basis of this coupling remains poorly understood in Entamoeba histolytica, the protozoan parasite responsible for amoebiasis. In this study, we characterized the interaction between the transcriptional [...] Read more.
The coordination between transcription and mRNA processing is essential for eukaryotic gene regulation, yet the structural basis of this coupling remains poorly understood in Entamoeba histolytica, the protozoan parasite responsible for amoebiasis. In this study, we characterized the interaction between the transcriptional coactivator EhPC4 and the polyadenylation factor EhCFIm25 through an integrated in vitro and in silico approach. Far-Western assays confirmed direct physical interaction between both recombinant proteins. To elucidate the molecular mechanism, we performed 500 ns Molecular Dynamics simulations of full-length EhPC4, identifying high flexibility in its N-terminal region. Protein–protein docking analysis revealed a stable EhPC4-EhCFIm25 complex (Cluster C4) with favorable binding energies (∆G = −11.4 kcal/mol). Notably, heatmap analysis of the interaction interface identified a conserved “hotspot” at the C-terminal end of EhCFIm25 (residues 249–255) that mediates the binding with PC4 without occluding DNA-binding domain (K127 in EhPC4) or RNA-recognition motifs in EhCFIm25. Our findings suggest that EhCFIm25 serves as a molecular scaffold that physically couples transcription and polyadenylation, providing a structural framework for the efficient regulation of virulence-related genes in this parasite. Full article
(This article belongs to the Special Issue Advances in Molecular Biology of Entamoeba histolytica)
Show Figures

Figure 1

20 pages, 3466 KB  
Article
Controlling In Vitro mRNA Polyadenylation by Monitoring Poly(A) Polymerase Consumption of ATP
by Janja Skok, Pooja Munnilal Tiwari, Tina Vodopivec Seravalli, Sergeja Lebar, Ana Ferjančič Budihna, Anže Martinčič Celjar, Polona Megušar, Matija Povh, Nina Mencin, Swapnil Bawage, Shree R. Singh, Artem Badasyan and Rok Sekirnik
Int. J. Mol. Sci. 2026, 27(7), 2928; https://doi.org/10.3390/ijms27072928 - 24 Mar 2026
Viewed by 551
Abstract
The poly(A) tail of mRNA plays a vital role in mRNA transcript stability, translational efficiency, and immunogenicity. Co-transcriptionally polyadenylated in vitro transcribed (IVT) mRNAs typically contain poly(A) tails of 50–120 nucleotide tail length due to limitations in production of template pDNA with longer [...] Read more.
The poly(A) tail of mRNA plays a vital role in mRNA transcript stability, translational efficiency, and immunogenicity. Co-transcriptionally polyadenylated in vitro transcribed (IVT) mRNAs typically contain poly(A) tails of 50–120 nucleotide tail length due to limitations in production of template pDNA with longer poly(A) sequences. In contrast, post-transcriptional enzymatic polyadenylation of mRNA with poly(A) polymerase (PAP) presents a modular alternative to increase the tail length. However, the lack of real-time control strategies for PAP-mediated tailing has limited its broader applicability in mRNA production. Here, we develop a methodology for controlling poly(A) tail length in post-transcriptional polyadenylation of mRNA that uses adenosine triphosphate (ATP) consumption measured at-line to predict the poly(A) tail length. We establish a novel analytical method based on monolith reverse-phase chromatography to validate the poly(A) predictions. We were able to produce longer poly(A) tails and accurately determine their length in 300–700 nt range. The resulting longer poly(A) tailed reporter mRNAs outperformed the encoded and shorter poly(A) tailed mRNAs in cell-based assays. This work presents a new strategy for controlled post-transcriptional polyadenylation using ATP consumption as a process control metric, an approach which may in future be expanded to other NTP-dependent enzymatic conversions. Full article
(This article belongs to the Section Biochemistry)
Show Figures

Figure 1

26 pages, 13635 KB  
Article
Single-Cell Gene Module Inference Reveals Alternative Polyadenylation Dynamics Associated with Autism
by Fei Liu, Haoran Yang and Xiaohui Wu
Int. J. Mol. Sci. 2026, 27(6), 2849; https://doi.org/10.3390/ijms27062849 - 21 Mar 2026
Viewed by 560
Abstract
Autism spectrum disorder (ASD) is a neurodevelopmental condition characterized by genetic heterogeneity. Post-transcriptional regulation—particularly alternative polyadenylation (APA)—plays a critical role in the pathogenesis of ASD. APA controls mRNA stability, translational efficiency, and subcellular localization through modulating the length of the 3′ untranslated region [...] Read more.
Autism spectrum disorder (ASD) is a neurodevelopmental condition characterized by genetic heterogeneity. Post-transcriptional regulation—particularly alternative polyadenylation (APA)—plays a critical role in the pathogenesis of ASD. APA controls mRNA stability, translational efficiency, and subcellular localization through modulating the length of the 3′ untranslated region of mRNA. APA profiling can uncover functionally relevant post-transcriptional alterations often missed by conventional gene expression analyses. However, current ASD analyses still largely rely on differential gene expression or individual APA event detection, which ignores the collective explanatory power of ASD risk genes or co-dysregulated functional gene modules within specific cell types. In this study, we present an integrative computational framework that combines matrix factorization and machine learning to identify ASD-associated gene modules driven by APA and to predict cell-type-specific ASD-related cells. Applied to human brain single-nucleus RNA sequencing (snRNA-seq) data, our approach systematically uncovers APA regulatory patterns that are specific to cell type, brain region, and sex in ASD. The identified APA modules are significantly enriched in pathways related to synaptic function, neurodevelopment, and immune response, with the strongest signals observed in excitatory neurons of the prefrontal cortex. Using APA genes from these modules as features, we built a classification model that effectively distinguishes ASD cells from normal cells. Moreover, we found that integrating APA with gene expression—two complementary modalities—substantially improves prediction accuracy, underscoring APA as an independent and biologically informative regulatory layer. Our work delineates a high-resolution APA regulatory landscape in ASD, offering novel insights and potential therapeutic avenues beyond transcriptional abundance. Full article
(This article belongs to the Section Molecular Genetics and Genomics)
Show Figures

Figure 1

16 pages, 1823 KB  
Article
Isolation of Exosomes from MDA-MB-231 Cells Using a Paddle Screw System and Detection of TNBC-Associated Exosomal miRNAs
by Han Sol Kim and Soo Suk Lee
Micromachines 2026, 17(3), 362; https://doi.org/10.3390/mi17030362 - 16 Mar 2026
Viewed by 455
Abstract
Exosomes are nanoscale extracellular vesicles that carry disease-associated microRNAs (miRNAs) and represent promising biomarkers for cancer diagnosis. Triple-negative breast cancer (TNBC) lacks well-defined molecular markers, necessitating sensitive and integrable analytical approaches for TNBC-related exosomal miRNAs. In this study, exosomes were isolated from MDA-MB-231 [...] Read more.
Exosomes are nanoscale extracellular vesicles that carry disease-associated microRNAs (miRNAs) and represent promising biomarkers for cancer diagnosis. Triple-negative breast cancer (TNBC) lacks well-defined molecular markers, necessitating sensitive and integrable analytical approaches for TNBC-related exosomal miRNAs. In this study, exosomes were isolated from MDA-MB-231 TNBC cells using a paddle screw-based system designed to enhance mass transfer through active rotation, providing a mechanically driven isolation strategy that is compatible with miniaturized and microfluidic platforms. This dynamic isolation process enabled rapid and efficient exosome recovery within a short processing time. Three TNBC-associated miRNAs encapsulated in the isolated exosomes were quantitatively analyzed using polyadenylation tailing (poly(A) tailing) and specific bidirectional extension sequence-based assays combined with reverse transcription quantitative real-time PCR (RT-qPCR). The bidirectional extension (BDE) assay generated highly specific PCR templates, leading to improved amplification specificity and reduced background signals. The RT-qPCR analysis exhibited high sensitivity, wide dynamic range, and good reproducibility for all target miRNAs. Overall, these results demonstrate that the integration of a paddle screw-based exosome isolation module with an extension-based nucleic acid detection strategy provides a scalable and biosensor-compatible analytical framework for profiling TNBC-associated exosomal miRNAs, with potential applications in microfluidic liquid biopsy platforms and exosome-based cancer diagnostics. Full article
Show Figures

Figure 1

23 pages, 5209 KB  
Article
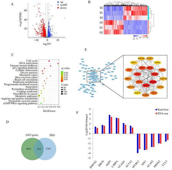
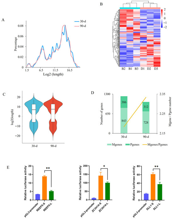
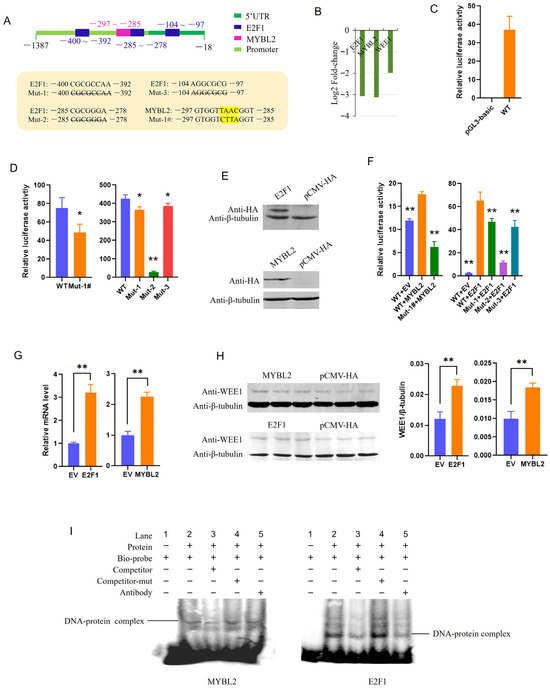
Role of Alternative Splicing and Polyadenylation in Regulation of Spleen Development
by Jinghao Cui, Rongru Zhu, Mengke Song, Yuanlu Sun, Yu Pang, Ming Tian, Xinmiao He, Di Liu and Xiuqin Yang
Cells 2026, 15(6), 496; https://doi.org/10.3390/cells15060496 - 10 Mar 2026
Viewed by 486
Abstract
Alternative splicing (AS) and alternative polyadenylation (APA), as post-transcriptional regulatory mechanisms, are involved in various biological processes through the generation of transcript variants. However, genome-wide studies of AS and APA during spleen development are scarce. This study aimed to characterize transcript diversity and [...] Read more.
Alternative splicing (AS) and alternative polyadenylation (APA), as post-transcriptional regulatory mechanisms, are involved in various biological processes through the generation of transcript variants. However, genome-wide studies of AS and APA during spleen development are scarce. This study aimed to characterize transcript diversity and changes in transcript isoforms in the spleen at two developmental stages using full-length isoform sequencing integrated with short-read RNA sequencing. We revealed widespread transcript diversity and identified 17,294 unannotated transcripts, most of which originated from known genes in the current pig genome annotation. The top 500 genes with the highest isoform diversity were mainly associated with disease occurrence and immune function, as revealed by Kyoto Encyclopedia of Genes and Genomes enrichment analysis. We also observed changes in major transcript usage and polyadenylation site selection during spleen development. Our results indicated that genes regulated immunological development mainly by switching dominant transcript isoforms rather than altering overall expression levels. In addition, genes exhibited a tendency of age-dependent preference for distal polyadenylation sites. Furthermore, transcription factors important for spleen development were identified, and the regulatory axes MYBL2/WEE1 and E2F1/WEE1 were constructed for the first time using molecular biology techniques. These findings not only refined the current pig genome annotation, but also provided a foundation for exploring the molecular mechanisms responsible for spleen development. Full article
Show Figures

Figure 1

16 pages, 2135 KB  
Article
The First Poly(A) Polymerase from Alphaproteobacteria
by Igor P. Oscorbin, Maria S. Kunova and Maxim L. Filipenko
Int. J. Mol. Sci. 2026, 27(5), 2467; https://doi.org/10.3390/ijms27052467 - 7 Mar 2026
Viewed by 372
Abstract
Bacterial poly(A) polymerases (PAPs) play an important role in RNA metabolism but remain poorly characterized outside Gammaproteobacteria. Here, we cloned and biochemically characterized the first PAP from Alphaproteobacteria, specifically from Marinobacter lipolyticus (Mli PAP). Using homology-based screening against E. coli PAP-1, [...] Read more.
Bacterial poly(A) polymerases (PAPs) play an important role in RNA metabolism but remain poorly characterized outside Gammaproteobacteria. Here, we cloned and biochemically characterized the first PAP from Alphaproteobacteria, specifically from Marinobacter lipolyticus (Mli PAP). Using homology-based screening against E. coli PAP-1, we identified Mli PAP, sharing 54.8% sequence identity with its E. coli counterpart. The enzyme was expressed in E. coli but formed insoluble inclusion bodies; the active enzyme was purified as a fusion protein with the DsbA protein and used for functional assays. Mli PAP exhibited optimal activity at 30 °C and similar thermostability to E. coli PAP-1. ATP was the preferred substrate, with Km comparable to E. coli PAP-1 (1.61 mM and 1.70 mM, respectively), and Mg2+ (10 mM) was identified as the optimal cofactor. Mli PAP displayed salt-dependent activity, with the most effective polyadenylation in KCl and inhibition by NaCl and ammonium salts, contrasting with the halophilic nature of its host. This study provides the first functional insights into PAPs from Alphaproteobacteria, broadening the understanding of PAP diversity and biochemical properties, as well as the potential applications of PAPs in biotechnology. Full article
(This article belongs to the Special Issue Targeting RNA Molecules)
Show Figures

Figure 1

19 pages, 1378 KB  
Article
Family C of Short Interspersed Elements in the Genomes of Lagomorphs: Structure, Evolution, Transcription and Transcript Polyadenylation
by Ilia G. Ustyantsev, Sergei A. Kosushkin, Dmitri A. Kramerov, Danil V. Stasenko and Olga R. Borodulina
Animals 2026, 16(5), 765; https://doi.org/10.3390/ani16050765 - 1 Mar 2026
Viewed by 322
Abstract
Short Interspersed Elements (SINEs) are eukaryotic non-autonomous retrotransposons that rely on RNA polymerase III (pol III) for transcription. A subset of mammalian SINEs—designated T+ SINEs—harbors a canonical polyadenylation signal (AATAAA), a pol III terminator, and an A-rich tail at their 3′ end, [...] Read more.
Short Interspersed Elements (SINEs) are eukaryotic non-autonomous retrotransposons that rely on RNA polymerase III (pol III) for transcription. A subset of mammalian SINEs—designated T+ SINEs—harbors a canonical polyadenylation signal (AATAAA), a pol III terminator, and an A-rich tail at their 3′ end, thereby acquiring the unusual ability to undergo AAUAAA-dependent polyadenylation. Here, we delineate the genomic architecture, evolutionary history, and polyadenylation behavior of the C SINE family in Lagomorpha. Comprehensive bioinformatics searches identified 1.2–1.6 million C copies distributed across Leporidae (hares and rabbits) and Ochotonidae (pikas) genomes. Phylogenetic reconstruction resolved two diverged leporid subfamilies, C1 and C2, with C1 predating C2 and comprising five-fold more copies. Only C1 qualifies as a T+ SINE, retaining functional or rudimentary AATAAA motifs and pol III terminators. In contrast, C2 is absent from pika genomes, yet remains retrotranspositionally competent in hares and rabbits. Lineage-specific analyses further reveal episodic activity of certain C1 variants throughout the last 10 million years of pika evolution. Functional assays in transfected HeLa cells demonstrate that AATAAA and an upstream polypyrimidine tract constitute the minimal cis-determinant for efficient C1 transcript polyadenylation. Finally, transcriptome profiling of pre-implantation rabbit embryos indicates that pol III-driven SINE C transcription is activated at the 16-cell stage. Full article
(This article belongs to the Section Animal Genetics and Genomics)
Show Figures

Figure 1

23 pages, 4932 KB  
Article
Library Preparation Biases Plant Virome Detection: Poly(A) mRNA Enrichment vs. rRNA Depletion in Pepper and Garlic
by Hoseong Choi, Dong Woo Kang, Yeonhwa Jo, Jisoo Park, Dongjoo Min, Gyeong Geun Min, Jisu Kim, Chaemin Shin, Jin-Sung Hong and Won Kyong Cho
Int. J. Mol. Sci. 2026, 27(5), 2300; https://doi.org/10.3390/ijms27052300 - 28 Feb 2026
Viewed by 500
Abstract
High-throughput RNA sequencing reveals plant viromes, but library preparation methods may bias viral detection. Here, we compared rRNA-depleted total RNA-seq and poly(A)-selected mRNA-seq using field-collected pepper leaves (Anseong and Jincheon) and garlic cloves (Hoengseong) from Korean commercial fields. rRNA-depleted total RNA-seq consistently recovered [...] Read more.
High-throughput RNA sequencing reveals plant viromes, but library preparation methods may bias viral detection. Here, we compared rRNA-depleted total RNA-seq and poly(A)-selected mRNA-seq using field-collected pepper leaves (Anseong and Jincheon) and garlic cloves (Hoengseong) from Korean commercial fields. rRNA-depleted total RNA-seq consistently recovered more viruses, longer contigs, and complete multipartite DNA virus genomes (e.g., milk vetch dwarf virus components, tomato spotted wilt virus segments), while mRNA-seq was dominated by highly expressed polyadenylated viruses like broad bean wilt virus 2. In Jincheon pepper, mRNA-seq missed hot pepper endornavirus, pepper cryptic virus 2, and multiple milk vetch dwarf virus segments revealed by total RNA-seq. Garlic libraries showed similar patterns, with total RNA-seq additionally detecting low-titer RNA viruses likely representing contamination. rRNA-depleted total RNA-seq provides a more complete, less biased view of plant viromes and is recommended for comprehensive virus discovery and genome reconstruction, while mRNA-seq remains useful for polyadenylated virus quantification and host gene expression analysis alongside virome profiling. Full article
Show Figures

Figure 1

11 pages, 744 KB  
Review
Synthetic Strategies for Linear and Circular RNA
by Shi Du and Yuxi Zhu
SynBio 2026, 4(1), 4; https://doi.org/10.3390/synbio4010004 - 1 Feb 2026
Viewed by 823
Abstract
Synthetic RNA has become an essential modality in therapeutic development. Linear mRNA is already clinically validated, which demonstrated that in vitro-transcribed (IVT) RNA can achieve robust protein expression in humans and can be manufactured at a large scale. Circular RNA (circRNA) represents a [...] Read more.
Synthetic RNA has become an essential modality in therapeutic development. Linear mRNA is already clinically validated, which demonstrated that in vitro-transcribed (IVT) RNA can achieve robust protein expression in humans and can be manufactured at a large scale. Circular RNA (circRNA) represents a more recent format characterized by a covalently closed backbone that confers enhanced resistance to exonucleases and supports sustained translation when paired with appropriate regulatory elements. Although both formats are produced through cell-free synthesis, their manufacturing pathways are distinct. Linear mRNA synthesis requires transcription, capping, polyadenylation, and stringent removal of double-stranded RNA contaminants. circRNA production generally proceeds through transcription of a linear precursor followed by enzymatic or ribozyme-mediated circularization, with emerging strategies such as permuted intron-exon designs improving efficiency and reducing extraneous sequence content. This review summarizes the principal methods used to generate linear and circRNA and identifies the technical barriers that must be overcome during the manufacturing process. Full article
Show Figures

Figure 1

39 pages, 2689 KB  
Review
Nuclear Dynamics in Quiescent Cells: Conserved Mechanisms from Yeasts to Mammals
by Sigurd Braun, Cornelia Kilchert, Aydan Bulut-Karslioglu, Myriam Ruault, Angela Taddei, Fatemeh Rabbani and Dominika Włoch-Salamon
Biomolecules 2026, 16(2), 203; https://doi.org/10.3390/biom16020203 - 28 Jan 2026
Viewed by 1061
Abstract
Quiescence is a reversible, non-proliferative cellular state that enables survival under nutrient limitation while preserving the capacity to resume growth. Rather than representing a passive default, quiescence is an actively regulated program conserved from unicellular eukaryotes to metazoans. This review focuses on the [...] Read more.
Quiescence is a reversible, non-proliferative cellular state that enables survival under nutrient limitation while preserving the capacity to resume growth. Rather than representing a passive default, quiescence is an actively regulated program conserved from unicellular eukaryotes to metazoans. This review focuses on the nuclear mechanisms underlying quiescence entry, maintenance, and exit, with primary emphasis on mechanistic insights from yeast models while highlighting conserved principles in multicellular systems. Across species, quiescence is characterized by global transcriptional repression, chromatin compaction, and the extensive reorganization of nuclear architecture, coordinated by nutrient-sensing pathways centered on TOR/mTOR signaling. We discuss how transcriptional reprogramming is achieved through redistribution of RNA polymerases, dynamic transcription factor activities, and large-scale remodeling of histone modifications, alongside repressive chromatin formation. In parallel, post-transcriptional mechanisms—including intron retention, alternative polyadenylation, and accumulation of non-coding RNAs—fine-tune gene expression while limiting biosynthetic output. We further examine how changes in nuclear organization, such as nucleolar condensation, condensin-mediated chromosome rearrangements, and telomere hyperclusters, support long-term viability and genome stability. Collectively, this review highlights nuclear dynamics as an integrative regulatory layer that links metabolic state to cellular identity, adaptability, and long-term survival, with broad implications for development, stem cell function, and disease. Full article
(This article belongs to the Special Issue Cellular Quiescence and Dormancy)
Show Figures

Figure 1

20 pages, 4455 KB  
Article
A Comparative Analysis of Transcriptome-Wide Differential Gene Expression and Alternative Polyadenylation in the Ovaries of Meat Ducks and Laying Ducks
by Sike Wang, Yaomei Wang, Shiwei Li, Chao Jia, Debing Yu and Weiling Huang
Animals 2026, 16(2), 313; https://doi.org/10.3390/ani16020313 - 20 Jan 2026
Viewed by 458
Abstract
Significant differences in reproductive performance exist between meat-type ducks (e.g., Qiangying Duck, QD) and laying-type ducks (e.g., Shaoxing Duck, SD). The molecular mechanisms underlying these differences, particularly concerning ovarian development and function, remain incompletely understood. This study aimed to comprehensively characterize the ovarian [...] Read more.
Significant differences in reproductive performance exist between meat-type ducks (e.g., Qiangying Duck, QD) and laying-type ducks (e.g., Shaoxing Duck, SD). The molecular mechanisms underlying these differences, particularly concerning ovarian development and function, remain incompletely understood. This study aimed to comprehensively characterize the ovarian transcriptomes of these two duck types, focusing on differential gene expression and post-transcriptional regulatory events. We performed an integrated full-length transcriptome analysis of ovarian tissues from these two breeds using PacBio SMRT and Illumina sequencing. Bioinformatic analyses, including functional annotation, differential expression analysis, and the identification of APA events, were used. We discovered substantial breed-specific differences in alternative polyadenylation (APA), with SD ducks exhibiting significant 3′UTR shortening in 3799 genes and 3′UTR lengthening in 1626 genes compared to QD. The integrated analysis of differential gene expression and APA events highlighted key genes related to steroid hormone synthesis (HMGCS1, DHCR24), lipid metabolism (SCD), signal transduction (HRAS), and antioxidant defense (SOD1). The functional enrichment implicated critical pathways such as mitochondrial energy metabolism, oxidative phosphorylation, and fatty acid degradation. Our study provides a comprehensive atlas of post-transcriptional regulation in the duck ovary and reveals APA as a crucial process of gene regulation. APA may contribute to the differential ovarian function and egg-laying capacity between meat and laying ducks, thus offering valuable targets for genetic selection. Full article
(This article belongs to the Special Issue Advances in Genetic Analysis of Important Traits in Poultry)
Show Figures

Figure 1

11 pages, 492 KB  
Review
Preserving the Poly(A) Tail: Strategies Viruses Use to ‘CYA’ (Cover Your A’s)
by Jeffrey Wilusz
Viruses 2026, 18(1), 90; https://doi.org/10.3390/v18010090 - 9 Jan 2026
Viewed by 994
Abstract
The poly(A) tail on viral mRNAs plays an important role in gene expression, given the role of the 3′ mRNA tail in mRNA stability and translation. Viruses have developed several strategies to maintain the integrity of their poly(A) tails. These include attracting stabilizing [...] Read more.
The poly(A) tail on viral mRNAs plays an important role in gene expression, given the role of the 3′ mRNA tail in mRNA stability and translation. Viruses have developed several strategies to maintain the integrity of their poly(A) tails. These include attracting stabilizing proteins through elements in the 3′ untranslated regions of their mRNA, remodeling their poly(A) tails using terminal nucleotidyl transferases, and blocking deadenylase access to the terminal 3′ end of their poly(A) tails using protein–protein interactions or through triple helical RNA structures. Collectively, the presence of these multiple strategies illustrates the vital overall need for viruses to maintain and preserve their poly(A) tails, highlighting a potential avenue for broad-spectrum antiviral development. In addition, poly(A) tail preservation strategies used by viruses may also be applied to RNA vaccines and therapeutics. Full article
Show Figures

Figure 1

Back to TopTop